Abstract
Public spaces are important places for various social functions and are also essential components of the cultural heritage of traditional settlements, which are suffering from blind function renewal and structural reconstruction during urbanization. It is essential to clarify the influence of spatial functions on spatial systems for the sustainable development of traditional settlements. Thus, based on the topology theory, we built a research framework for the relationship between public space functions and systems. Through field research, Pajek topological network analysis, and space syntax, we investigated the influence of spatial functions on the public space system of traditional settlements in terms of both structure and order. The research results of Zhang Guying Village demonstrate that (1) the public space of Zhang Guying Village has the structural characteristics of “axis-oriented and multi-core”; (2) the coordinated development of political, living, and traffic public spaces constitutes the formation logic of the public space system; (3) topological analysis of public spaces based on spatial functions helps in the optimization and functional reorganization of the public space system in traditional settlements. Hence, this study can provide understanding of the formation of the public space system and can also provide local administration adaptive reconfiguration strategies for the sustainable development of traditional settlements in the future.
1. Introduction
Traditional settlements are multifunctional complexes of natural societies [1] that maintain traditional spatial and cultural characteristics and are a significant part of cultural heritage [2,3,4,5]. The public spaces of traditional settlements depict the track of the generation and reconstruction of the rural social order and have significant cultural heritage value [6,7]. However, because of urbanization, villagers have moved into cities. As villagers still living there gradually decrease, many traditional settlements have become empty. Public spaces such as advanced halls, samples, and schools are slowly being ruined due to insufficient maintenance. Meanwhile, the villagers who remain in the traditional settlements urgently hope that the local living environment can be improved and their income can increase. To improve the dilapidated rural environment, protect the cultural heritage and meet the modern living requirements of villagers, public spaces are undergoing enormous function renewal and structural reconstruction in the construction of new rural areas [8,9,10,11,12].
Nevertheless, due to the lack of planning guidance, functional renewal and spatial system reconstruction of public spaces always rely on the experience of urban construction, resulting in a monotonous form and function of public space in traditional settlements. As a result, public spaces are homogenized in many traditional settlements, and the spatial style and function characteristics are gradually disappearing. In addition, in reconstructing public spaces driven by economic interests, projects are no longer aimed at protecting the historical spatial style and functional characteristics, or improving the lives of villagers. Instead, they aim to transform public spaces to receive more tourists and generate more profits. Zhang Guying Village in Hunan Province, China, retains the village style and public space pattern of the Ming and Qing dynasties, which is of high value for studying the relationship between the functions and structure of public spaces in traditional settlements [13]. However, with the rapid development of the tourism industry, the problems mentioned above have become increasingly prominent and urgently need to be solved there. For example, the Zhang Ancestral Hall, a political public space at the village entrance, was once important for showcasing the traditional clan legal system and culture. Nowadays, restaurants are scattered around there for tourists to dine in. The spatial composition around the political public space has been disrupted, making it challenging to reflect their centrality and importance in the spatial structure of the village. For another example, to receive more tourists, many public spaces in the village, such as Qingyun Building and Embroidery Building, which were initially educational and living public spaces, have been renovated and transformed into hostels [14]. In the protection and development, the simple replacement of spatial functions has intensified the change of the local public spatial structure and its original order, which are essential components of the cultural heritage of Zhang Guying Village. The spatial function is an important characteristic of public space [15]. The loss of original functions and blind implantation of new functions will reshape the spatial value, usage mode, and collective cognition of public spaces [16]. This loss will also cause changes in the social order and structure of public spaces, and the original spatial culture will progressively disappear [17]. These trends seriously threaten the preservation of traditional settlements, which are also present in many other countries, such as Saudi Arabia [18], Iran [19], Iraq [20], Korea [21], and India [22].
Thus, this paper aims to identify the functional types and spatial structure characteristics of public spaces of traditional settlements and to explain how spatial functions influence spatial systems. Our study can provide valuable insights into the adaptive protection of cultural heritage and the sustainable development of history and culture.
Public spaces are defined as publicly owned places or privately owned spaces which are designated for public use [23,24], and are essential for the functioning and the quality of life [25]. Public spaces can serve various functions, including recreation, transportation, commercial activities, social interaction, cultural events, and civic engagement [26]. The distribution and combination of public space units form a public space structure and exhibit unique spatial morphologies [27]. Public space systems refer to the network and orders of public areas, which offers a very helpful entry point to understand and manage the emerging complex challenges for the built environment and urbanization [28]. Although the meaning of public space in Chinese traditional settlements has not reached a uniform understanding, it is generally agreed that public spaces in traditional settlements are both the public property of society and the space property of materials [29,30,31]. In other words, the public spaces of traditional settlements serve as locations for villagers to freely congregate and engage in various social activities [32]. These include fixed public activity locations, such as ancestral halls, temples, shops, schools, and squares, carrying out the functions of politics (religion, sacrifice), commerce, education, life (gathering, performance, leisure, etc.), and transit.
Research on public spaces in traditional rural settlements initially focused on a summary of spatial morphological types [33,34], spatial functions [35], and cultural characteristics [36], with the majority of the research methodologies being field investigations. With the integration of computer science, geographic information systems, and other technical means, research on rural settlement public spaces has changed from describing spatial phenomena to analyzing the deep structure and evolution laws. The primary methods are morphological index analysis [37,38], spatial statistics [39,40], and influencing factor detection [41,42]. Models such as cellular automata or system dynamics combined with intelligent algorithms have been utilized to describe the historical spatial rules of rural settlements [43,44,45,46,47,48]. However, these methods are more suitable for quantitative analysis of the spatial morphological characteristics of settlements at a macro-regional scale, and it is challenging to build micro-level connections between spatial functions and systems.
Since the 19th century, the topology theory has been applied to the quantitative study of the spatial structure of built environments to better understand the interactions between space and function at the microscopic scale. Topology offers a powerful technique for investigating the multiplicity of spatiality by analyzing relational networks of linkages and flows [49]. Unlike the geometrization of geographic space, topology simplifies and abstracts space objects into points and lines and then uses these to construct a topological network, which makes it easier to understand the structure of the space system. By investigating the Königsberg seven-bridge problem, the Swiss mathematician Euler developed the idea of the graph theory based on the topology theory [50]. Marshall proposed a topological graphical analysis of a network based on the paths of movement flow in Streets and Morphology. He studied the space of a London suburban road network, calculated the continuity and connectivity of all paths, and labeled the data in a graph to compare and analyze the structural functions of various types of paths in the network space [51]. Topological networks can efficiently extract the spatial structure of human habitats. However, it remains challenging to thoroughly study the mutual influence relationship between spatial functions, human activities, and the order of spatial organization [52,53].
In recent years, space syntax based on topology theory has been widely used to analyze the relationship between space and human activities, mainly in terms of spatial morphology, spatial function, spatial order, and wayfinding [54,55,56]. As research progressed, Griffiths proposed that because space syntax can offer an unbiased quantitative description, it helps advance historians’ comprehension of how spatial form changes affect people’s lives and urban culture [57,58]. Space syntax can be applied to analyze historical texts, maps, and images [59,60,61]. The public spaces of Chinese traditional settlements have evolved over the centuries and have a long history. Based on the historical map of traditional settlements, Qi et al. constructed a network with a road system and employed space syntax to analyze the degree of integration and connectivity of public spaces. Then, they summarized the typical characteristics of traditional settlement public space form and order and converted an earlier qualitative description of the differences into a quantitative comparison of structures [62,63]. Du and Zhang et al. extracted the structure and order characteristics of traditional settlements’ public spaces and parameters, such as intelligibility, connectivity, control, and depth value, through the convex space analysis method, axis analysis method, and horizon analysis method of space syntax and conducted a correlation study between villagers’ behavior and the spatial layout of the village [64,65]. Dai et al. [66] confirmed the existence of an isomorphic relationship between public spatial structure and function through a space syntax analysis of 27 traditional settlements and proposed that spatial functions have an important role in maintaining the stability of the deep spatial structure in the evolution of village morphology. However, they did not elaborate on how public spatial functions maintain the stability of the spatial structure. Chen and Wei [67] confirmed the spatial relevance of ecological, productive, and living functions in traditional settlements using space syntax. However, these studies did not fully explain the interactions between spatial functions and structures.
Currently, space syntax is used to study the relationships between the public space structure and the functions of traditional settlements. However, these studies have mainly focused on analyzing the topological parameters of public spaces. At the same time, research on the characteristics of the overall spatial structure is limited [68,69], and exploration of the influence of spatial functions on spatial structure and its order is still inadequate. Notably, the specific mechanisms whereby different public space functions influence the public space system need to be studied.
Therefore, at the critical moment of spatial function transformation and structural reconstruction of Chinese traditional settlements, it is innovative to take the spatial function as the entry point, combine topology and space syntax theory, and study the structural characteristics and order formation mechanism of the public space system of traditional settlements from both macro- and micro-perspectives. This is a new perspective from which to explore the features and evolution rules of the public space organization of traditional settlements. This research contributes to a greater comprehension of the relationship between spatial functions and the system, and the discovery of the social functional order concealed in public spaces. The research results can serve as a foundation for spatial planning and renewal by analyzing public space functions to protect and develop contemporary traditional settlements.
2. Study Area
2.1. Overview of Zhang Guying Village
Zhang Guying Village is located in the Weidong Basin in the eastern portion of Yueyang County, Hunan Province, and has a total village area of 504.4 hectares. The topography of the Weidong Basin is dominated by hills and hollows, including Bijia Mountain and Dragon Hill. The Jade Belt and the Weixi River, which are intertwined in a Y-shape and run through the basin from northwest to southeast, are the primary water sources for the people living there. From the beginning of the Hongwu period (AD. 1368–1398) of the Ming Dynasty, Zhang Guying led clans into the eastern valley of Yueyang County in Hunan Province. The village was built along the Weixi River from south to north, with the first-generation building complex Dangdamen, the second-generation building complex Wangjiaduan, and the third-generation building complex Shangxinwu. At that time, the village’s public space system was established. After more than 600 years of development, it has maintained the public space structure and appearance of the village formed during the Ming and Qing dynasties [13]. The Jiangnan ancient residential building complexes and public space system in Zhang Guying Village are the most complete and unique in terms of their historical and cultural significance in China (Figure 1).
Figure 1.
The location of Zhang Guying Village.
2.2. Public Spaces in Zhang Guying Village
By consulting relevant historical literature and fieldwork in the village, Zhang Guying Village is divided into five types of historical public spaces based on their use functions, namely political public spaces, commercial public spaces, living public spaces, educational public spaces, and traffic public spaces [70].
- (1)
- Public political spaces serve as venues for holding rituals and family meetings and resolving family disputes. These reflect the village’s political power, religious beliefs, as well as spiritual foundation of the villagers.
- (2)
- Commercial public spaces refer to places that undertake production collaboration and commercial transactions.
- (3)
- Living public spaces are places for daily gatherings and distributions, celebration performances, and food drying, mainly serving villagers’ daily lives, entertainment, and communication.
- (4)
- Educational public spaces are gradually forming with the development of villages for young people to study and acquire academic qualifications.
- (5)
- Traffic public spaces refer to roads in the village that are linearly distributed to connect to other public spaces.
According to statistics, there are eight political public spaces, two commercial public spaces, fourteen living public spaces, and four educational public spaces in the public space system of Zhang Guying Village (Figure 2 and Table 1).
Figure 2.
General positions of public spaces in Zhang Guying Village.
Table 1.
The list of historic public space nodes in Zhang Guying Village.
3. Materials and Methods
3.1. Research Framework
We constructed a research framework for the influence between public space functions and the system based on field research and topology theory. Figure 3 shows the overall research framework, which consists of four parts. Firstly, through field research and data collection, we identified the function types of public space in Zhang Guying Village and finished the analysis base map. Secondly, through Pajek topological network analysis and space syntax, we studied the topological structure characteristics and the organization order of public spaces based on spatial functional differentiation. Thirdly, we analyzed the influence mechanism of spatial functions on spatial systems. Fourthly, we combined the actual problems and proposed adaptive function reconfiguration strategies for the sustainable development of traditional settlements in the future.
Figure 3.
Research framework [13,71,72,73].
3.2. Data Source
Use functions are important characteristics of public spaces. The accurate extraction of functional spaces and construction of spatial topological networks are vital for studying the influence of the spatial functions of traditional settlements on the spatial system. Hence, the research data in this study mainly came from geographic maps and remote sensing image data from the National Geomatics Center of China (www.ngcc.cn, accessed on 15 February 2023). The verification, classification, and extraction of public spaces were performed through field research, interviews with villagers, and historical literature reviews [13,71,72,73] of Zhang Guying Village to generate the village’s computer-aided design (CAD) base map. Subsequently, based on traffic public spaces, a public space topology network was constructed using the axial model. Next, a multiscale analysis of the relationships between spatial functions, spatial structures, and order was conducted using topological networks and parameters.
3.3. Research Methods
3.3.1. Topological Network Analysis
Based on the connectivity of nodes and graph theory, topological network analysis treats spatial elements as “points” independent of their shapes and sizes and regards the lines connecting them as “lines”. The topological structure composed of “points” and “lines” is summarized by mathematical tools, and the intrinsic correlation between the elements is further explored. The axis model is a method of identifying the main streets (traffic public spaces) to obtain the spatial network in space syntax, and it can help us understand the spatial organization and connectivity accurately. First, the research extracts and draws traditional settlement public spaces through AutoCAD and constructs an axis model for topological network analysis based on traffic public spaces. According to the principle of topological node division, political, living, commercial, and educational public spaces are interest points, and road intersections and turning points are feature points [70]. The positions of interest points are extracted from the four types of historical public spaces in the village mentioned above. The positions of feature points are identified from road intersection points and turning points of the axis model. However, because public points have a certain radiation range, the adjacent feature points within the radiation range are merged into one point to be counted to reduce the redundant effects on the topological structure caused by the adjacent feature points being double-counted. Subsequently, the connection parameters between the nodes are determined based on whether each topological node is directly connected to the others, and a TXT file is generated and input into the Pajek software (latest v3.1) to generate a topological network structure map. A simplification command was utilized to eliminate redundant information in the network, thus making the network more concise and make it easier to identify the main topological features. This can help us better understand and analyze the overall structure and characteristics of the network. Nodes with no or only one neighbor were removed from the network using the reduction–hierarchy instruction. Thereafter, the reduction–subdivision instruction was employed to remove nodes with only two neighbors and add the corresponding links [74], resulting in a more concise public space topological map for extracting the overall structure of the public spaces. Finally, the overall topological parameters of the network, such as size, density, and average path length [75] were used to clarify the characteristics of the public space topology structure in Zhang Guying Village (Table 2).
Table 2.
The descriptions of network overall topology parameters.
3.3.2. Space Syntax
Space syntax is a set of theoretical methods for spatial fabric analysis based on topology proposed by Professor Bill Hiller and his team at the University of London in the 1970s. The basic principle of the analysis is spatial segmentation wherein the spatial characteristics of each element are measured through the distribution of different locations and the interconnections of spatial elements to reveal the relationship between material spaces and human behavioral activities [55]. The axis model was imported into the space syntax analysis software Depthmap to analyze the characteristic parameters of the public space structure [76] (Table 3). Global structural characteristics are reflected by parameters such as global integration and intelligibility, whereas local structural features are reflected by parameters such as local integration, connectivity, control, and local choice [50,77]. Considering the daily walking range and the small scale of Zhang Guying Village, we selected two topological space lengths as the local search radii to calculate each corresponding parameter. Next, we counted the average values of each characteristic parameter of different core public space clusters (CPSCs) and different functional units and conducted an in-depth investigation into the relationship between spatial functions and the public space system in Zhang Guying Village.
Table 3.
The descriptions of space syntax characteristic parameters.
4. Results
4.1. Topological Structure Characteristics of Public Spaces Based on Spatial Functional Differentiation
A topological structural diagram of the village’s public spaces was obtained by extracting a public space network. Furthermore, their morphological characteristics were summarized. There were 114 topological nodes in the public space network of Zhang Guying Village, comprising 28 public space interest points and 86 related road feature points. A more concise public space topology diagram was obtained after executing the simplification command twice (Figure 4).
Figure 4.
Topological structure of public spaces in Zhang Guying Village.
Figure 4 shows that the public space system of Zhang Guying Village has three CPSCs formed by the aggregation of nodes, which are based on the Cluster by Neighborhood algorithm in Pajek and their dominant function types. Massive interest points were highly concentrated in the three CPSCs, which were linearly distributed along the main street of Zhang Guying Village, showing axis-oriented and multi-core structural characteristics (Figure 5). “Axis-oriented” means that the public spaces are mainly distributed around Guying Street, the main street of Zhang Guying Village, showing a linear extension feature. “Multi-core” refers to the three CPSCs presented by the topological structure: CPSC 1 at the head of the village, CPSC 2 at the geographical geometric center of the village, and CPSC 3 at the tail of the village. Figure 5 illustrates the distribution of the different types of public spaces in the CPSC. CPSC 1 is located at the open intersection of the village’s internal and external connections and is the village’s gateway space. There are mainly political spaces and educational public spaces that maintain the clan system and propagate the ritual system, such as the Zhang Ancestral Hall and Dingxin School. Political public spaces are dominant and reflect the villages’ clan spirit and culture. CPSC 2 is located at the village’s geometric center and is the village’s comprehensive public center, mainly living and political public spaces. CPSC 2 has the village’s most densely distributed and abundant public spaces and mainly includes activity squares, wells, ancestral halls, and other public spaces. These public spaces are clustered around the Dangdamen front square. CPSC 3 corresponds to the center of the cluster consisting of seven public spaces, including the Residential Entrance Space at the end of the village, the Turtle and Snake Playing in the Water, and the Blessing Hall, which are mainly living public spaces, primarily undertaking the function of neighborhood interaction.
Figure 5.
Structural and functional characteristics of public spaces in Zhang Guying Village.
Table 4 lists the topological parameters of the overall public space network. Zhang Guying Village’s public space network had a low density of 0.0239 and a high average path length of 2.6667, highlighting the village’s incomplete road network. Along the main village road, Zhang Guying Village’s public space developed in a non-homogeneous manner. The point degree centrality and node aggregation potential were 0.0297 and 0.1041, respectively, which are both small and indicate varying connectivity and activity among village public places. Conversely, the betweenness centrality was 0.3626, which is high, revealing that village public spaces can be divided into multiple clusters and are overly dependent on the transmission relationships of individual public space nodes. From the above data, it is also clear that the public spaces in Zhang Guying Village are non-homogeneous along the village’s main street and tend to cluster.
Table 4.
The overall topological parameters of Zhang Guying Village public space network.
4.2. The Organization Order of Public Spaces Based on Functional Differentiation
The order of public spaces refers to their distribution, organization rules, and patterns of public spaces. Through the topological parameters of space syntax, the order of space formation was analyzed from the two scales of CPSCs and public space functional units.
4.2.1. Order of CPSCs
Based on the topological network structure analysis, we further analyzed the topological parameters of the three CPSCs in the public space structure. Figure 6 and Figure 7 show the characteristic parameters of global integration, local integration, connectivity, control, local choice, and intelligibility of different functional public spaces in Zhang Guying Village. Figure 8 shows the overall distribution of the characteristic parameter data, including the maximum, minimum, median, and mean values for each parameter. Table 5 shows the average values of each spatial characteristic parameter of the different CPSCs. Next, we analyzed spatial integration, spatial intelligence, spatial accessibility, spatial control and local spatial choice to reveal the influence of the spatial functions on the CPSCs.
Figure 6.
Characteristic parameter analysis of public spaces through space syntax in Zhang Guying Village.
Figure 7.
The characteristic parameter values of public spaces in Zhang Guying Village.
Figure 8.
The overall distribution of the characteristic parameter data.
Table 5.
Numerical statistics of characteristic parameters of different CPSCs.
Spatial Integration
Global integration reflects the degree of agglomeration of public spaces. Figure 6a displays the global integration of public spaces in Zhang Guying Village. The area with the highest global integration was the main street of Zhang Guying Village and the three clustered areas along it. This shows a gradually decreasing trend from the center to the periphery of this axis, which is consistent with the topological network structure. Zhang Guying Main Street signifies the main layout of village traffic and its link to the outside; therefore, global integration is high. The global integration analysis also reflects the village’s public space structure formed by the central axis and the three CPSCs.
Second, by analyzing and comparing the global integration of each CPSC according to Table 5, we found that CPSC 2 had the highest global integration, outlining that it had the strongest spatial attractiveness. Specifically, CPSC 2 comprises political public spaces around the central area of living public spaces, which is the most frequent and active area for village public space activities.
Spatial Intelligence
A correlation analysis of the degree of connectivity and global integration of public spaces in Zhang Guying Village yielded an intelligibility of R² = 0.2138 < 0.5 (Figure 6b), suggesting that it is difficult to establish the cognition of the overall public spaces through the local public spaces of the village. Thus, the three CPSCs in Zhang Guying Village are highly endogenous and have strong internal intelligibility, but the overall public spaces of the village are not discernible.
Spatial Accessibility
Local integration and connectivity reflect the accessibility and convenience of public spaces. Figure 6c depicts the local integration of public spaces in the village. The higher the local integration, the more convenient the space and the easier it is to gather people. According to Table 5, the local integration ranking is “CPSC 2 > CPSC 1 > CPSC 3”, highlighting that CPSC 2 had the highest accessibility, followed by CPSC 1 and CPSC3. CPSC 2 is dominated by living, political, and commercial public spaces. CPSC 1 is dominated by political and educational public spaces, and CPSC 3 is dominated by a single public living space and had the lowest accessibility. Figure 6d shows the connectivity of the public spaces in the village. The higher the connectivity, the better the space’s permeability and accessibility. The connectivity ranking is also “CPSC 2 > CPSC 1 > CPSC 3”, which verifies that CPSC 2 had the best accessibility and is conducive to the flow of people. CPSC 1 was second, and CPSC 3 was the most isolated and closed. This outcome suggests that the diversity of spatial function types impacts the accessibility of CPSCs. CPSCs with composite functions can attract more people and have higher vitality and accessibility than those with a single dominant function.
Spatial Control
Figure 6e presents the control of public spaces in Zhang Guying Village. The higher the control, the stronger the control of the space over the surrounding area. According to Table 5, the control ranking is “CPSC 1 > CPSC 2 > CPSC 3”, revealing that CPSC 1 had the most significant control, followed by CPSC 2 and CPSC 3. Accordingly, political public spaces have the most controlling role in forming the public space cluster order, followed by living, commercial, and educational public spaces.
Local Spatial Choice
Figure 6f displays the local choices of public spaces in the village. The higher the local choice, the greater the possibility of attracting people to pass through the space. From the ranking of “CPSC 1 > CPSC 2 > CPSC 3” according to Table 5, it is evident that CPSC 1 has the most significant potential for pedestrian crossing traffic and the best spatial continuity, followed by CPSC 2 and CPSC 3.
4.2.2. Spatial Order of Different Functional Public Space Units
To clarify the influence of functions on public space units, the spatial characteristic parameters of four types of functional spaces—political, commercial, living, and educational—were analyzed (Table 6).
Table 6.
Numerical statistics of characteristic parameters of different functional spatial units.
Spatial Integration of Different Functional Spatial Units
From the global integration of the four types of functional spaces, they are ranked as “living type > political type > commercial type > educational type” according to Table 6. Living-type public spaces exhibited the highest levels of global integration. They are linearly scattered throughout the area with the highest global integration of the entire village, suggesting that this public space is the most frequently utilized space in daily life. Therefore, it has the closest relationship with the village’s overall agglomeration center. The global integration of political and commercial public spaces was slightly smaller than that of living public spaces, denoting that political and commercial public spaces are also heavily used daily and have a better relationship with the agglomeration center of the village as a whole. In contrast, the global integration of educational public spaces was the lowest, and the surrounding roads are complex or even broken. To a certain extent, this notion confirms that the distribution of such functions tends to deviate from the overall public space center of the village, which is consistent with the educational demand for quietness, and that educational institutions would choose relatively quiet and independent spatial environments in ancient China.
Influence of Different Functional Spatial Units
Regarding the control and local choice, which reflect the importance of space, the ranking is also “political type > living type > commercial type > educational type” according to Table 6. Political public spaces were the most controlling and constraining, consistent with the actual situation wherein Chinese traditional settlements are maintained mainly by clans and blood. Additionally, living and commercial public spaces were the second most powerful, whereas educational public spaces had a minor influence on the spatial order.
Convenience of Different Functional Spatial Units
First, the average values of the local integration and connectivity parameters of different functional public space units reflecting the degree of convenience were ranked. According to Table 6, the ranking is “political type > living type > commercial type > educational type”, indicating that political public spaces have the highest status in the village, and the village space construction was carried out around the political public spaces. Hence, they have the highest accessibility, followed by the living and commercial types. Educational public spaces are intended for young people and require a quiet environment; thus, the surrounding roads are private. This also makes the village less willing to build other functional public spaces around the educational public spaces during the village’s development, ultimately resulting in the lowest accessibility of these areas.
The average local integration and connectivity parameters reflect the overall accessibility of the different functional types of public spaces. As the overall trend of local integration and connectivity data is consistent, this study adopts the method of averaging the local integration of each spatial unit of the four types of public spaces—political, commercial, living, and educational—and then counting the proportion of public space units with different local integrations to further clarify the accessibility differences of each functional spatial unit in the public space system.
Figure 9 and Figure 10 show that the local integration of all public spaces in the village ranged from 1–5. The local integration of public living spaces spans the largest range, indicating that living public spaces are widely distributed to meet the various needs of villagers. For instance, the Blessing Hall front square is located in a poorly accessible location deep in the village and is mainly responsible for evacuating school crowds. The Dangdamen front square is located at the geometric center of the village. It is more accessible and takes on the function of holding large celebrations and drying crops during the harvest. The local integration of political public spaces was concentrated in 2–4, mainly distributed in places with relatively high accessibility, such as the Zhang Ancestral Hall, located at the village entrance, which, with its convenient transportation and open areas, easily becomes a place for public gatherings. The local integration of commercial and educational public spaces was mainly in the range of 1–3, relaying that these two types of public spaces are located primarily in areas with low accessibility. For example, the Blessing Hall is located at the end of the village and does not overemphasize public openness.
Figure 9.
Statistics of proportion of public spaces with different local integration degrees.
Figure 10.
Local integration degrees diagram of public spaces with different functions.
5. Discussion
5.1. The Structural Characteristics of Public Spaces of Traditional Settlements
The above analysis reveals that among the complex public space textures of Chinese traditional settlements, the public space structure and core public spaces can be objectively extracted through spatial topological networks. The study of the topological network structure of the historical public space system in Zhang Guying Village outlines that the overall public spaces have the structural characteristics of “axis-oriented and multi-core”, and the three CPSCs are linearly distributed along Guying Street. The reason is that Zhang Guying Village is a typical Chinese basin-type traditional settlement, where mountains and water systems both limit and shape the direction of the central development axis of the village’s public spaces. However, the village’s development and well-being must first address the needs of daily life. Public space units are carriers of various living functions and have a gathering effect; thus, they are organized into CPSCs with specific scales and spatial structure characteristics. Specifically, CPSC 1, the core public space cluster of the gateway to the settlement, had the highest influence and great accessibility. The comprehensive public space cluster CPSC 2 is located in the middle of the village, had the highest spatial accessibility, and is the most important part of the public space system. CPSC 3, a neighborhood living in a public space cluster at the end of the village, has a simplex function, and was relatively weak in terms of spatial accessibility and influence.
5.2. The Influence of Public Space Functions on the Public Space System
Traditional settlements in China have developed into endogenous villages due to the joint action of clan lineages and self-sufficient production. The production and living conditions of villagers primarily guide the development of endogenous villages. Such characteristics mean different functional public spaces are distributed in specific locations of the village to meet the needs of production and life, thereby influencing the surrounding spaces and the structure and order of the entire village’s public space system. This aspect is of great significance for the formation of the settlement’s public space system. The public space system of Zhang Guying Village is a consequence of the joint action of political, commercial, living, and educational functions, which also guide and maintain the stability of the public space structure. In this process, traffic public spaces mainly form the overall development direction of the public space structure in combination with landscape topography. Shared beliefs are significant in generating the public spatial order in traditional settlements. Under clan lineage maintenance, Chinese traditional settlements make political public spaces the core growth points of settlement space organization. For spiritual sustenance and important activities in rural society, political public spaces are most frequently utilized for villagers’ daily activities, which usually makes the area where they are located the most controlled and accessible. As the village develops, a public center with strong village symbolism is gradually formed at the village entrance, with significant outward-looking characteristics. For example, as a village-wide political public space, the Zhang Ancestral Hall is located at the village entrance and has a strong symbolic and commemorative significance. Secondary political public spaces, such as the Ancestral Hall and the Reception Officials’ Hall, are located in the prominent position of residential buildings in the village’s geographical center and are frequently used by villagers. This conclusion is consistent with the findings of Qiu and Peng that the patriarchal system and various other social forces were intrinsic driving forces for the development and evolution of traditional village settlement structures [78,79,80]. The living public spaces in Zhang Guying Village are mostly attached to habitable spaces; as the main carriers of villagers’ daily lives, they are distributed in the largest number in the village’s public spaces and show a high degree of spatial aggregation, which makes the surrounding roads more accessible and highly reachable. Commercial and educational types complement the public space structure. During the period of the self-sufficient agricultural economy, retail stores in the Panxi corridor of the village primarily served officials and merchants who traveled along ancient post roads. They had less influence on the production and living conditions of the Zhang Guying Villagers; therefore, the spatial accessibility and influence of commercial spaces in the village were small. Most educational public spaces are located deep in the streets to create a more secluded environment. Their accessibility and influence on the surrounding roads are usually the lowest for achieving a reasonable allocation of spatial resources in the village.
In summary, regarding the overall spatial structure of the public space system, traffic public spaces combined with landforms construct the axial direction of spatial development. As living public spaces are distributed widely in villages, their aggregation forms different spatial clusters, i.e., the three CPSCs of Zhang Guying Village. Moreover, in terms of spatial order, political public spaces play a dominant role, living public spaces play a primary role, and commercial and educational public spaces play a complementary role. These four functional types of public spaces coordinate with each other to form the spatial hierarchy, which characterizes the spatial order of the public space system. Figure 11 shows the influence mechanism of spatial functions on the public space system.
Figure 11.
The influence mechanism of spatial functions on the public space system.
5.3. Optimization and Functional Reorganization of Public Spaces of Traditional Settlements
With the rapid advancement of urbanization, many young rural and strong laborers have “left the farm” and flocked to the cities. The reduction of the population and the spatial structure are serious problems facing the development of traditional settlements in China. Zhang Guying Village also faced these problems. Field surveys have shown that the number of people living in ancient buildings has decreased significantly and that most of them are elderly. To pursue a more modern lifestyle and employment opportunities, young people in the village have relocated to the town, forming gaps inside the settlement. On the one hand, rural tourism has the advantages of environmental friendliness, resource conservation, and low investment costs. On the other hand, it is conducive to protecting the traditional characteristic culture, improving the economic structure, and facilitating industrial transformation and upgrading. This approach is becoming the main framework for revitalizing and developing traditional settlements. As the main space for the leisure and recreation of tourists, the public spaces of traditional settlements will be reconstructed and optimized spatially in an adaptive way. In 2015, Zhang Guying Village established the Yueyang County Zhang Guying Tourism Development Co., which was responsible for tourism development in the village. However, as tours in the village are mainly about visiting ancient buildings, the functions are relatively simple, there are few items in which tourists can participate, and the experience is not good. In the future tourism development process, to avoid the blind adjustment of the public space functions of traditional villages, we should propose strategies for public space optimization and functional reorganization based on a deep understanding of the action law between spatial functions and the public space system, reasonably place or update the functions, coordinate the public space function and spatial structure with its growth logic, maintain unique spatial characteristics and spatial value, and realize the sustainable development of the public spaces of traditional settlements.
5.3.1. Integrating Spatial Topological Analysis into the Functional Reorganization and Structural Optimization of Public Spaces
Integrating Topological Analysis into the Protection and Renewal of the Public Space System
The conservation and development of public spaces in traditional settlements are dynamic processes involving numerous complicated steps. In this process, it is necessary to comprehensively balance various factors such as people’s lives, historical carriers, and newly implanted functions. We should not focus only on material heritage, such as historical buildings, traditional streets, alleys, and historical relics, while ignoring the inner logic of public space formation. The integration of topological analysis and simulations into the protection and renewal of public spaces in traditional settlements can objectively extract the core public space range of villages, provide a basis for dividing the graded protection range of traditional settlements, and reasonably protect the public space structure and material carriers in villages.
Introducing Topological Analysis to the Selection of Functional Renewal Spaces
Against the background of vigorous tourism development, many funds are being poured into the countryside; hence, using funds and selecting sites for rural regeneration practices has become extremely important. Local renewal of traditional settlements, such as neighborhood renovation, courtyard improvement, and road repair, will change and impact the overall public space structure and order. The use of topology theory and space syntax in multiple-scenario analyses can simulate and verify the effects of local renewal on overall public spaces. Combined with villager interviews, they can provide a basis for selecting public space renewal sites in traditional settlements and make the public space optimization implementation plan feasible and sustainable. Suppose that we invest money only in empty areas of the countryside with rich architectural heritage, intending to develop tourism and revitalize the countryside by revitalizing old buildings; in this case, the social role of public spaces in traditional settlements would be overlooked.
5.3.2. Improving the Cognitive System of Public Spaces in Villages
Exploring the Authenticity of Public Space System
The optimization and functional transformation of public spaces in contemporary Chinese traditional settlements need to be based on fully recognizing the authenticity of the structure and order of public spaces. The clans’ social connections and spatial fields have created traditional rural public spaces with “acquaintance society” characteristics. During the spatial transformation process, villages should not lose their unique spatial features or values. To vigorously develop the tourism industry and stimulate its vitality in rural areas, some traditional settlements are committed to promoting rural modernization and development and blindly pursuing the construction of large and empty leisure squares or parks. Giant leisure plazas with urbanized activity service facilities are remarkably abrupt in the traditional settlement environment, which not only has no substantial significance to villagers’ daily lives but also destroys rural areas’ unique spatial and cultural characteristics.
Improve Intelligibility of Public Spaces
Owing to endogeneity, the overall spatial intelligibility of most Chinese traditional settlements is low. For example, the intelligibility of public spaces in Zhang Guying Village was 0.2138 < 0.5, indicating low spatial intelligibility. This outcome is in line with the actual situation wherein tourists are often lost owing to the high density of walking roads, poor road directivity, narrow road surfaces, and poor traffic capacity in Zhang Guying Village, which is not conducive to the development of tourism. Thus, the internal and external transportation systems should be optimized based on Guying Street. A circular transportation system should be employed to connect all public spaces to the main roads as much as possible to improve visitors’ understanding of the village’s overall spatial structure. Accordingly, tourism routes can be expanded, and tourist attractions, such as Hou Luan Reservoir, Dragon Hill, and Zhang Guying’s tomb, which tourists cannot find easily, can be integrated. Tourists will have more places to visit; therefore, the vitality of public spaces is stimulated.
5.3.3. Guiding the Adaptive Reconfiguration of Public Space Functions for the Development of the Tourism Industry
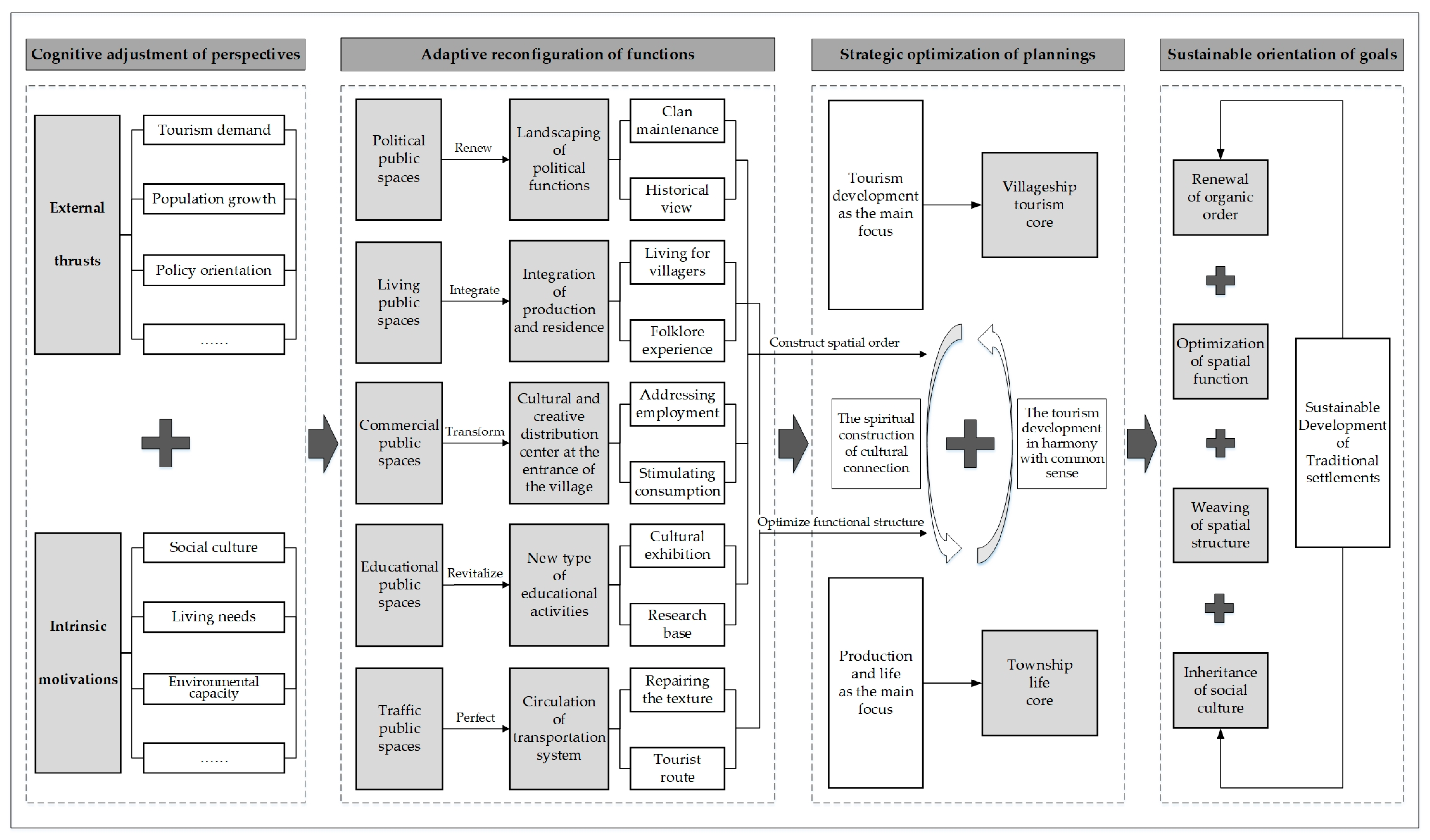
Based on a full understanding of the native public space structure and order of traditional settlements, clan culture displays and public activities can be administered under the premise that function of the village geographic center’s CPSC is mainly a living and political function. In the past, ancestral halls had the role of glorifying ancestors and inspiring citizens to praise virtue and educate people. However, some inspirational legends and stories can now be interpreted in a small theater to enrich the function of public spaces and enhance their attractiveness while preserving and promoting village culture. Second, under a stable social order, commercial public spaces provide the economic foundation necessary for the sustainable development of public space structures. To adapt to tourism development, we can guide the transfer of commercial public spaces to village entrances, and combine the portal public space cluster of the village entrance to create a distribution center for the sale of cultural and creative products, which may help create the brand characteristics of the village. Furthermore, this mechanism is also conducive to creating jobs, retaining indigenous villagers, and improving village emptying. In the future, functional reproduction could be conducted for living and educational public spaces with low accessibility and vitality, and the value of public spaces could be fully tapped. Placing commercial functions, such as folklore experiences, characteristic agricultural product shopping and homestays, in residential buildings and breaking the homogenization of new functions are conducive to improving tourists’ awareness of different spaces in villages and stimulating the internal vitality of villages. Then we could revitalize educational public spaces through organizing educational activities, such as cultural exhibitions and study bases. Finally, to alleviate the pressure of population growth in the village space brought about by tourism, a new community could be developed near the entrance of the village, which not only meets the aspirations of the younger generation of villagers for a modern living environment but also promotes the coordination and complementarity of the cultural values of traditional settlements and community functions. Sprouting a new structure of public spaces with a village tourism core mainly for tourism and a modern town living core primarily for production and living can promote the sustainable development of public spaces and the tourism industry in traditional settlements. Figure 12 shows the adaptive reconfiguration mechanism of public space functions for the development of the tourism industry.
Figure 12.
The adaptive reconfiguration mechanism of public space functions for the development of the tourism industry.
5.4. Limitations of the Study
- (1)
- The formation of the public space system of traditional settlements is not only influenced by use functions but is also shaped and limited by the natural environment and other factors [81]. However, this study mainly explored the influence of spatial functions on the spatial system in depth without separately analyzing the impact of natural factors.
- (2)
- The formation of public spaces in Zhang Guying Village has undergone a long process, but due to the limitations of spatial data acquisition, this study only selected the public space system formed in the Ming and Qing dynasties for analysis. It lacks the perspective of time evolution to summarize and refine the characteristics of spatial structural changes, which may overlook the deviation of the mechanisms of specific functions in the spatial structure caused by certain historical factors. In future research, we will increase the verification of historical data and collect historical maps and remote sensing data of Zhang Guying Village in multiple time series to ensure that the conclusions are more objective and reasonable.
- (3)
- The research object is a single village. In follow-up research, many villages will be studied and compared to ensure that the conclusions drawn are objective and reasonable.
6. Conclusions
Based on the differentiation of spatial functions, this study constructed a topological network of public spaces in Zhang Guying Village using Pajek software. Combined with a quantitative analysis of global and local integration, connectivity, control, local choice, and intelligibility of space syntax, this study analyzed the influence of space functions on the traditional settlements’ public space system in terms of structure and order. The main conclusions are as follows.
- (1)
- By analyzing the topological structure and parameters of Zhang Guying Village via topological network and space syntax, it is found that the public space structure of the village has the characteristics of “axis-oriented and multi-core.”
- (2)
- Based on functional differentiation, the public spaces in Zhang Guying Village are divided into five types: political, commercial, living, educational, and traffic. An analysis of the topological parameters of spatial syntax revealed that the first four types of public spaces work together to generate the public space structure and order of traditional settlements under the linkage of traffic public spaces.
- (3)
- For the optimization and functional reorganization of public spaces in contemporary traditional settlements, we propose specific strategies from three perspectives: integrating spatial topological analysis into the functional reorganization and structural optimization of public spaces, improving the cognition of the public space system of traditional settlements, and guiding the adaptive reconfiguration of public space functions to promote the development of the tourism industry.
China is in an accelerated period of urbanization and transformation of the rural industrial structure. Changes in the public space functions of traditional settlements have become an inevitable trend, causing adaptive evolution and adjustments to the spatial structure. Hence, the study of deep spatial structure and order, from the functional attribute perspective, compensates for the inadequacy of existing research on the relationship between the system and functions of public spaces in traditional settlements. Simultaneously, it can provide a scientific basis for the functional transformation and structural reconstruction of the public spaces of traditional settlements in contemporary China to achieve more coordinated protection and development of the public spaces of traditional settlements at the structural level.
Author Contributions
Conceptualization, H.Q.; methodology, H.Q.; software, Y.P. and X.W.; validation, H.Q. and Y.P.; formal analysis, Y.P.; investigation, H.Q. and Y.P.; data curation, Y.P. and X.W.; writing—original draft preparation, H.Q. and Y.P.; writing—review and editing, H.Q. and Y.P.; visualization, Y.P.; supervision, H.Q. and X.W.; funding acquisition, H.Q. All authors have read and agreed to the published version of the manuscript.
Funding
This research was funded by National Natural Science Foundation of China, grant number 32101578; The Ministry of education of Humanities and Social Science project, grant number 20YJC760077; Research Foundation of Education Bureau of Hunan Province, China, grant umber 22B0256; Scientific Innovation Fund for Post-graduates of Central South University of Forestry and Technology, grant number 2023CX02084.
Institutional Review Board Statement
Not applicable.
Informed Consent Statement
Not applicable.
Data Availability Statement
Not applicable.
Conflicts of Interest
The authors declare no conflict of interest.
References
- Zhang, B.; Jiang, G.; Cai, W.; Sun, P.; Zhang, F. Productive Functional Evolution of Rural Settlements: Analysis of Livelihood Strategy and Land Use Transition in Eastern China. J. Mt. Sci. 2017, 14, 2540–2554. [Google Scholar] [CrossRef]
- Tacoral, E.; Atik, A.; Yilmaz, B.; Aslan, F.; Altunkasa, M.F. A Sustainability Assessment of Quality of Life in a Traditional Settlement Pattern: The Case of Kemaliye, Turkey. Indoor Built Environ. 2017, 26, 456–470. [Google Scholar] [CrossRef]
- Hu, Z.; Josef, S.; Min, Q.; Tan, M.; Cheng, F. Visualizing the Cultural Landscape Gene of Traditional Settlements in China: A Semiotic Perspective. Herit. Sci. 2021, 9, 115. [Google Scholar] [CrossRef]
- Zhang, H. The Spatial Distribution and Evolution of Traditional Villages Based on Remote Sensing Technology. Mob. Inf. Syst. 2022, 2022, 8022002. [Google Scholar] [CrossRef]
- Hu, Y.; Chen, S.; Cao, W.; Changzhi, C. The Concept and Cultural Connotation of Traditional Villages. Urban Dev. Stud. 2014, 21, 10–13. [Google Scholar] [CrossRef]
- Ayşegül, K.A.Y.A. Aysegul Tanriverdi Kaya Interpreting Vernacular Settlements Using the Spatial Behavior Concept. Gazi Univ. J. Sci. 2020, 33, 297–316. [Google Scholar] [CrossRef]
- Liu, L.; Xiao, D.; Zhang, X. Implementation Effect Evaluation and Application of Historic and Cultural Village Conservation. City Plan. Rev. 2016, 40, 94–98, 112. [Google Scholar] [CrossRef]
- Long, H. Land Consolidation: An Indispensable Way of Spatial Restructuring in Rural China. J. Geogr. Sci. 2014, 24, 211–225. [Google Scholar] [CrossRef]
- Liu, C.; Xu, M. Characteristics and Influencing Factors on the Hollowing of Traditional Villages-Taking 2645 Villages from the Chinese Traditional Village Catalogue (Batch 5) as an Example. Int. J. Environ. Res. Public Health 2021, 18, 12759. [Google Scholar] [CrossRef]
- Tu, S.; Long, H. Rural Restructuring in China: Theory, Approaches and Research Prospect. J. Geogr. Sci. 2017, 27, 1169–1184. [Google Scholar] [CrossRef]
- Qin, X.; Du, X.; Wang, Y.; Liu, L. Spatial Evolution Analysis and Spatial Optimization Strategy of Rural Tourism Based on Spatial Syntax Model—A Case Study of Matao Village in Shandong Province, China. Land 2023, 12, 317. [Google Scholar] [CrossRef]
- Guohua, Z.; Yanhua, H.; Chengli, T.; Tao, Y.; Guozhen, X.; Ting, Z. Dynamic Mechanism and Present Situation of Rural Settlement Evolution in China. J. Geogr. Sci. 2013, 23, 513–524. [Google Scholar] [CrossRef]
- Li, W.; Yang, F. The Zhangguying Village System in Yueyang: Structural Variation and Mechanism. J. Subtrop. Resour. Environ. 2008, 3, 81–86. [Google Scholar] [CrossRef]
- Chen, X.; Li, B.; Li, X.; Dou, Y. The Process and Mechanism of the Transformation and Development of Traditional Village Human Settlements Driven by TourismTaking Zhang Guying Village in Hunan Province as a Case. Resour. Dev. Mark. 2022, 38, 7. [Google Scholar] [CrossRef]
- Michalka, L.; Siláči, I. The Transformation of Transport and Public Spaces of the Selected Rural Settlement. Procedia Eng. 2017, 192, 592–596. [Google Scholar] [CrossRef]
- Jiang, M.; Hu, W. Constitution and Evolution of Public Space System in Traditional Villages: Case Study in Banliang Village. Community Des. 2019, 5, 49–54. [Google Scholar]
- Lefebvre, H. No Critique of Everyday Life: Introduction; Verso: London, UK, 1991; Volumes 1–3. [Google Scholar]
- Saleh, M.A.E. Development versus Deterioration of Traditional Settlements of Southwest Saudi Arabia: Government Policies and Possible Courses of Action. Habitat Int. 1999, 23, 93–112. [Google Scholar] [CrossRef]
- Hosseini, S.B.; Faizi, M.; Norouzian-Maleki, S.; Azari, A.R.K. Impact Evaluation of Rural Development Plans for Renovating and Retrofitting of Rural Settlements Case Study: Rural Districts of Tafresh in Iran. Environ. Earth Sci. 2015, 73, 3033–3042. [Google Scholar] [CrossRef]
- Amit Cohen, I.; Sofer, M. Integrated Rural Heritage Landscapes: The Case of Agricultural Cooperative Settlements and Open Space in Israel. J. Rural Stud. 2017, 54, 98–110. [Google Scholar] [CrossRef]
- Kim, T.-Y.; Byun, K. Spatial Transition of Existing Old Settlements in Downtown Cheongju, Korea. J. Asian Archit. Build. Eng. 2015, 14, 263–270. [Google Scholar] [CrossRef]
- Alam, A.F.M.A.; Asad, R.; Kabir, M.E. Rural Settlements Dynamics and the Prospects of Densification Strategy in Rural Bangladesh. Springerplus 2016, 5, 254. [Google Scholar] [CrossRef] [PubMed]
- Altman, I.; Zube, E.H. Public Places and Spaces; Springer Science & Business Media: Berlin/Heidelberg, Germany, 2012; Volume 10. [Google Scholar]
- Mehta, V. Evaluating Public Space. J. Urban Des. 2014, 19, 53–88. [Google Scholar] [CrossRef]
- Duivenvoorden, E.; Hartmann, T.; Brinkhuijsen, M.; Hesselmans, T. Managing Public Space—A Blind Spot of Urban Planning and Design. Cities 2021, 109, 103032. [Google Scholar] [CrossRef]
- Koohsari, M.J.; Mavoa, S.; Villanueva, K.; Sugiyama, T.; Badland, H.; Kaczynski, A.T.; Owen, N.; Giles-Corti, B. Public Open Space, Physical Activity, Urban Design and Public Health: Concepts, Methods and Research Agenda. Health Place 2015, 33, 75–82. [Google Scholar] [CrossRef]
- Yoshida, H.; Omae, M. An Approach for Analysis of Urban Morphology: Methods to Derive Morphological Properties of City Blocks by Using an Urban Landscape Model and Their Interpretations. Comput. Environ. Urban Syst. 2005, 29, 223–247. [Google Scholar] [CrossRef]
- Haas, T.; Mehaffy, M.W. Introduction: The Future of Public Space. Urban Des. Int. 2019, 24, 1–3. [Google Scholar] [CrossRef]
- Chen, X.; Chen, Q. Review of the Studies on Public Space of China’s Traditional Villages. J. Anhui Agric. Univ. Soc. Sci. 2019, 28, 25–32+58. [Google Scholar] [CrossRef]
- Lu, J.; Jiang, M.; Su, Y.; Jiang, Z. An Implicit System of Public Space in Contemporary Villages: A Case Study in Hunan. Archit. J. 2016, 8, 59–65. [Google Scholar] [CrossRef]
- Wang, J. Space Concept in Traditional Settlement Structure; China Construction Industry Press: Beijing, China, 2016. [Google Scholar]
- Luo, Y.; Duan, S. Study on Ecological Aesthetics of Rural Settlement. Fresenius Environmental Bulletin. Fresenius Environ. Bull. 2020, 29, 10474–10479. [Google Scholar]
- Meitzen, A. Siedelung und Agrarwesen der Westgermanen und Ostergemanen: Der Kelten, Römer, Finnen und Slawen; W. Hertz: Berlin, Germany, 1895. [Google Scholar]
- Kohl, J. Der Verkehr und die Ansiedelungen der Menschen in Ihrer Abhängigkeit von der Gestaltung der Erdoberfläche: Mit 24 Steindrucktafeln; Arnold: Dresden, Germany, 1841. [Google Scholar]
- Banski, J.; Wesolowska, M. Transformations in Housing Construction in Rural Areas of Poland’s Lublin Region-Influence on the Spatial Settlement Structure and Landscape Aesthetics. Landsc. Urban Plan. 2010, 94, 116–126. [Google Scholar] [CrossRef]
- Wen, F.; Xiaohua, Z. How to Continue the Beauty of Traditional Architecture of Dong Village—the Exploration of Cultural Protection. Phys. Procedia 2012, 24, 2314–2317. [Google Scholar] [CrossRef]
- Yu, X.J.; Ng, C.N. Spatial and Temporal Dynamics of Urban Sprawl along Two Urban–Rural Transects: A Case Study of Guangzhou, China. Landsc. Urban Plan. 2007, 79, 96–109. [Google Scholar] [CrossRef]
- Tian, G.; Qiao, Z.; Zhang, Y. The Investigation of Relationship between Rural Settlement Density, Size, Spatial Distribution and Its Geophysical Parameters of China Using Landsat TM Images. Ecol. Modell. 2012, 231, 25–36. [Google Scholar] [CrossRef]
- Yang, R.; Xu, Q.; Long, H. Spatial Distribution Characteristics and Optimized Reconstruction Analysis of China’s Rural Settlements during the Process of Rapid Urbanization. J. Rural Stud. 2016, 47, 413–424. [Google Scholar] [CrossRef]
- Yanbo, Q.; Guanghui, J.; Qinglei, Z.; Wenqiu, M.; Ruijuan, Z.; Yuting, Y. Geographic Identification, Spatial Differentiation, and Formation Mechanism of Multifunction of Rural Settlements: A Case Study of 804 Typical Villages in Shandong Province, China. J. Clean. Prod. 2017, 166, 1202–1215. [Google Scholar] [CrossRef]
- Tan, S.; Zhang, M.; Wang, A.; Ni, Q. Spatio-Temporal Evolution and Driving Factors of Rural Settlements in Low Hilly Region-A Case Study of 17 Cities in Hubei Province, China. Int. J. Environ. Res. Public Health 2021, 18, 2387. [Google Scholar] [CrossRef]
- Zhao, F.; Zhang, S.; Du, Q.; Ding, J.; Luan, G.; Xie, Z. Assessment of the Sustainable Development of Rural Minority Settlements Based on Multidimensional Data and Geographical Detector Method: A Case Study in Dehong, China. Socioecon. Plann. Sci. 2021, 78, 101066. [Google Scholar] [CrossRef]
- Wu, F. Calibration of Stochastic Cellular Automata: The Application to Rural-Urban Land Conversions. Int. J. Geogr. Inf. Sci. 2002, 16, 795–818. [Google Scholar] [CrossRef]
- Yang, X.; Pu, F. Cellular Automata for Studying Historical Spatial Process of Traditional Settlements Based on Gaussian Mixture Model: A Case Study of Qiaoxiang Village in Southern China. Int. J. Archit. Herit. 2020, 14, 568–588. [Google Scholar] [CrossRef]
- Ma, Y.; Qiao, J.; Han, D. Simulation and Prediction of Evolution of Specialized Villages Agglomeration Based on System Dynamics. Land 2022, 11, 1177. [Google Scholar] [CrossRef]
- Mao, Y.; Liu, Y.; Wang, H.; Tang, W.; Kong, X. A Spatial-Territorial Reorganization Model of Rural Settlements Based on Graph Theory and Genetic Optimization. Sustainability 2017, 9, 1370. [Google Scholar] [CrossRef]
- Heng, J.; Wang, H.; Fan, Y.; Wang, Z.; Gao, Y. Simulation and Optimization of Urban-Rural Settlement Development from the Perspective of Production-Life-Ecology Space: A Case Study for Aksu City. Sustainability 2021, 13, 7452. [Google Scholar] [CrossRef]
- Hu, Z.; Chen, K.; Xie, X. A Graph Neural Network (GNN) Algorithm for Constructing the Evolution Process of Rural Settlement Morphology. Secur. Commun. Netw. 2022, 2022, 7517347. [Google Scholar] [CrossRef]
- Shields, R. Spatial Questions: Cultural Topologies and Social Specialization; Sage Publications Ltd.: London, UK, 2015. [Google Scholar]
- Debnath, L. A Brief Historical Introduction to Euler’s Formula for Polyhedra, Topology, Graph Theory and Networks. Int. J. Math. Educ. Sci. Technol. 2010, 41, 769–785. [Google Scholar] [CrossRef]
- Marshall, S. Streets and Patterns; Routledge: London, UK, 2004. [Google Scholar]
- Wellman, B. Network Analysis: Some Basic Principles. Sociol. Theory 1983, 1, 155–200. [Google Scholar] [CrossRef]
- D’Autilia, R.; Spada, M. Extension of Space Syntax Methods to Generic Urban Variables. Urban Sci. 2018, 2, 82. [Google Scholar] [CrossRef]
- Yamu, C.; van Nes, A.; Garau, C. Bill Hillier’s Legacy: Space Syntax-A Synopsis of Basic Concepts, Measures, and Empirical Application. Sustainability 2021, 13, 3394. [Google Scholar] [CrossRef]
- El-Darwish, I.I. Enhancing Outdoor Campus Design by Utilizing Space Syntax Theory for Social Interaction Locations. Ain Shams Eng. J. 2022, 13, 101524. [Google Scholar] [CrossRef]
- Hillier, B. Space Is the Machine: A Configurational Theory of Architecture; Cambridge University Press: Cambridge, UK, 1996. [Google Scholar]
- Griffiths, S. Historical Space and the Interpretation of Urban Transformation: The Spatiality of Social and Cultural Change in Sheffield c. 1770–1910; University College London: London, UK, 2008. [Google Scholar]
- Griffiths, S. The Use of Space Syntax in Historical Research: Current Practice and Future Possibilities. In Proceedings of the Eighth International Space Syntax Symposium, Santiago, Chile, 3–6 January 2012; pp. 1–26. [Google Scholar]
- Atakara, C.; Allahmoradi, M. Investigating the Urban Spatial Growth by Using Space Syntax and GIS-A Case Study of Famagusta City. Isprs Int. J. Geo-Inf. 2021, 10, 638. [Google Scholar] [CrossRef]
- Suchon, F.; Olesiak, J. Historical Analysis of the Example of Nowy Sacz in Space Syntax Perspective. Guidelines for Future Development of Urban Matrix in Medium-Sized Cities. Sustainability 2021, 13, 11071. [Google Scholar] [CrossRef]
- Teng, Y.; Yang, S.; Huang, Y. Structural Features of the Streetscape of Macau across Four Different Spatial Scales Based on Historical Maps. PLoS ONE 2021, 16, e0258086. [Google Scholar] [CrossRef] [PubMed]
- Qi, L.; Liang, W.; Xi, M. The Public Space Pattern Research of Guangfu Traditional Villages Based on Spatial Syntax: A Case Study of Huangpu Village in Guangzhou City, China. IOP Conf. Ser. Earth Environ. Sci. 2019, 267, 62033. [Google Scholar] [CrossRef]
- Yang, X.; Kong, Z.; Li, X. Research on the Spatial Pattern of Traditional Villages Based on Spatial Syntax: A Case Study of Baishe Village. IOP Conf. Ser. Earth Environ. Sci. 2019, 295, 32071. [Google Scholar] [CrossRef]
- Du, S. Study on the Tu Nationality Agricultural Traditional Village Space Feature Analysis and Optimisation. J. Environ. Prot. Ecol. 2019, 20, 201–215. [Google Scholar]
- Zhang, D.; Shi, C.; Li, L. Study of the Differences in the Space Order of Traditional Rural Settlements. J. Asian Archit. Build. Eng. 2022, 22, 461–475. [Google Scholar] [CrossRef]
- Dai, X.; Pu, X.; Dong, Q. Explore the Deep Spatial Structure of Traditional Villages by Space Syntax Approach. Chin. Landsc. Archit. 2020, 36, 52–57. [Google Scholar] [CrossRef]
- Chen, Y.; Wei, W. Alterations of Historic Rural Landscape Based on the Multifunctional Approach: The Case of Coastal Fishing Villages in the Yangtze River Basin. Sustainability 2022, 14, 7451. [Google Scholar] [CrossRef]
- Pafka, E.; Dovey, K.; Aschwanden, G.D.P.A. Limits of Space Syntax for Urban Design: Axiality, Scale and Sinuosity. Environ. Plan. B Urban Anal. City Sci. 2020, 47, 508–522. [Google Scholar] [CrossRef]
- Ratti, C. Space Syntax: Some Inconsistencies. Environ. Plan. B Plan. Des. 2004, 31, 487–499. [Google Scholar] [CrossRef]
- Jin, L. Research on Public Space Structure of Traditional Villages in Hunan Based on Space Syntax. Master’s Thesis, Hunan University, Changsha, China, 2018. [Google Scholar]
- Yin, S. Study on Forming Mechanism of Landscape Patterns of Zhang Guying Vilaage. Master’s Thesis, Central South University of Forestry and Technology, Changsha, China, 2014. [Google Scholar]
- Li, G. There is a Zhang Guying Village among the People; Hunan Map Publishing Company Press: Changsha, China, 2018. [Google Scholar]
- Sun, Y. Study on Zhang Guying Village and Zhang Guying Market Town Collaborative Development of Public Space. Master’s Thesis, Hunan University, Changsha, China, 2021. [Google Scholar]
- De Nooy, W.; Mrvar, A.; Batagelj, V. Exploratory Social Network Analysis with Pajek, 3rd ed.; Cambridge University Press: Cambridge, UK, 2018. [Google Scholar]
- Wang, X. Complex Networks: Topology, Dynamics and Synchronization. Int. J. Bifurc. Chaos 2002, 12, 885–916. [Google Scholar] [CrossRef]
- Hillier, B.; Hanson, J. The Social Logic of Space; Cambridge University Press: Cambridge, UK, 1989. [Google Scholar]
- Klarqvist, B. A Space Syntax Glossary. Nord. Arkit. 1993, 2, 11–12. [Google Scholar]
- Qiu, Z.; Wang, Y.; Bao, L.; Yun, B.; Lu, J. Sustainability of Chinese Village Development in a New Perspective: Planning Principle of Rural Public Service Facilities Based on “Function-Space” Synergistic Mechanism. Sustainability 2022, 14, 8544. [Google Scholar] [CrossRef]
- Peng, Y. Landscape Analysis of Traditional Villages and Towns; China Construction Industry Press: Beijing, China, 1992. [Google Scholar]
- Su, K.; Wu, J.; Zhou, L.; Chen, H.; Yang, Q. The Functional Evolution and Dynamic Mechanism of Rural Homesteads under the Background of Socioeconomic Transition: An Empirical Study on Macro-and Microscales in China. Land 2022, 11, 1143. [Google Scholar] [CrossRef]
- Xiang, H.; Qin, Y.; Xie, M.; Zhou, B. Study on the “Space Gene” Diversity of Traditional Dong Villages in the Southwest Hunan Province of China. Sustainability 2022, 14, 14306. [Google Scholar] [CrossRef]
Disclaimer/Publisher’s Note: The statements, opinions and data contained in all publications are solely those of the individual author(s) and contributor(s) and not of MDPI and/or the editor(s). MDPI and/or the editor(s) disclaim responsibility for any injury to people or property resulting from any ideas, methods, instructions or products referred to in the content. |
© 2023 by the authors. Licensee MDPI, Basel, Switzerland. This article is an open access article distributed under the terms and conditions of the Creative Commons Attribution (CC BY) license (https://creativecommons.org/licenses/by/4.0/).











