Next Article in Journal
Occupational Burnout among Nursing Professionals: A Comparative Analysis of 1103 Polish Female Nurses across Different Hospital Settings
Previous Article in Journal
Tourist Behavior in the Cruise Industry Post-COVID-19: An Examination of Service Quality, Corporate Image, and Intentions to Pay and Revisit
 
 
Font Type:
Arial Georgia Verdana
Font Size:
Aa Aa Aa
Line Spacing:
Column Width:
Background:
Article

Experimental Testing of a Water-to-Water Heat Pump with and without IHX by Using Refrigerants R1234yf and R1234ze(E)

1
Technical Department, University of Slavonski Brod, Trg Ivane Brlić Mažuranić 2, 35000 Slavonski Brod, Croatia
2
Department of Mechanical Engineering and Material Sciences, Institute of Engineering Sciences, University of Dunaújváros, Tancsics Mihaly 1//A, 2400 Dunaujvaros, Hungary
3
Mechanical Engineering Faculty, University of Slavonski Brod, Trg Ivane Brlić Mažuranić 2, 35000 Slavonski Brod, Croatia
*
Author to whom correspondence should be addressed.
Sustainability 2023, 15(11), 8625; https://doi.org/10.3390/su15118625
Submission received: 13 April 2023 / Revised: 9 May 2023 / Accepted: 23 May 2023 / Published: 25 May 2023

Abstract

The use of heat pumps is increasing worldwide, and knowledge of their properties is becoming more and more important. Although numerous tests regarding heat pumps have been performed, due to the large number of influencing variables, the entire range of input parameters is not covered, and there is no overall picture regarding the range of the coefficient of performance (COP) of heat pumps and their output parameters. This study extends existing research and provides a much more detailed comparison of results for the application of R1234yf and R1234ze(E) refrigerants, including the pressure drop across the evaporator, condenser, and internal heat exchanger (IHX). The appropriate mathematical model for the selected components was defined and verified experimentally. A total of 60 series of measurements were performed at different evaporating and condensing temperatures. The deviation of the numerical simulation results from the experimentally determined results was up to 7.4% for cooling capacity, 8.1% for heating capacity, 7.2% for COP and 6.8% for compressor energy consumption. This study shows that COP increases from 4.77% to 10.73% for R1234ze(E) compared to R1234yf. The use of an IHX in the thermal cycle further increases COP for both refrigerants between 2.61% and 4.99%.

1. Introduction

The member states of the European Union have committed to creating a carbon-neutral Europe by 2050. To achieve this, member states have committed to reducing their emissions by at least 55% from 1990 levels by 2030 [1]. The EU proposes to increase the binding target for the share of renewable energy in energy production to 40% and to introduce binding targets for energy efficiency to reduce total final and primary energy consumption by 36–39% by 2030 [1]. The reduction of greenhouse gas emissions can be achieved by increasing electricity generation from renewable energy sources, but also by increasing the use of heating and cooling energy from renewable energy sources. Energy consumption for heating buildings accounts for about one third of the total final energy consumption in Europe. Therefore, heating is very important.
The activities in the building sector, especially the new construction and renovation of existing buildings according to the Near Zero Energy Buildings (NZEB) standard and the requirement to use at least 30% renewable energy, have a direct impact on the increasing number of energy-efficient buildings, where heat pumps have a significant share in the heating and hot water systems.
When the EU plans to rapidly reduce the dependence on Russian fossil fuels [2] and increase the share of renewable energy sources, the use of heat pumps will become more and more attractive, even if the investment costs are still high. The EU should aim to double the current usage rate of individual heat pumps, so that there will be a total of 10 million units in the next five years [2].
It can be concluded that optimizing the operation of heat pumps and improving their energy efficiency will also become very important.
There is currently an interest in the vapor compression cycle with an additional internal heat exchanger (IHX). Concentric tube heat exchangers and plate heat exchangers are most commonly used as IHX because they have high heat transfer potential. Recently, tubular heat exchangers with classically finned surfaces [3], but also with innovative forms of finned surfaces in the shape of a star [4], perforated star-shaped fins [5] and trimmed star-shaped fins [6], have been tested, showing improved heat transfer with lower mass. Their application in heat pumps should be tested. A number of studies have been conducted comparing the cooling performance, system power consumption, and COP for different evaporating and condensing temperatures, testing R1234yf and R1234ze(E) as alternatives to R134a. R1234yf has an ozone depletion potential value of “0” and a GWP value of “4” and contains no chlorine in its structure [7].
Santa [8] developed a mathematical model to study a heat pump with an IHX integrated into the thermal cycle. R134a was used as the working fluid. The proposed mathematical model was verified by 25 tests. According to the obtained test results, the largest error between modeled and experimental results for COP is 7.06%. The thermal efficiency of IHX ranges from 0.65 to 0.95, and the change in efficiency has a very small effect (only 0.66%) on COP at a condensing temperature of 40 °C. At a condensing temperature of 90 °C and a thermal efficiency of 0.95, the COP was 5.1% higher than at a thermal efficiency of 0.65 of IHX.
In [9], Santa numerically and experimentally analyzed the efficiency of a heat pump system with an IHX and refrigerants R1234yf and R134a. The results showed that the heating efficiency was between 0.63% and 7.54% lower for R1234yf compared to R134a, while the compressor efficiency was between 0.12% and 3.51% lower. The calculated COP for R1234yf is 1.39% to 4.22% lower compared to R134a.
Navarro-Esbri et al. [10] conducted experiments to investigate the energy efficiency of R134a and R1234yf in a wide range of operating conditions and the effects of the IHX on heat pump performance. They found that the system performance is increased by 6% when IHX is used in combination with R1234yf.
Mota-Babiloni et al. [11] analyzed an air conditioning system with refrigerants R134a, R1234ze and R1234yf. Their research results show that the cooling capacity achieved with R1234yf and R1234ze is on average 9% and 30% lower, respectively, without IHX in the system. In the same case, the COP values for R1234ye are about 7% and for R1234ze 6% lower than those obtained with R134a.
Moles et al. [12] analyzed system performance with R1234yf and R1234ze(E) refrigerants. From their results, it can be concluded that both COP and cooling capacity increased when an internal heat exchanger was used in the test setup.
Cho and Park [13] experimentally analyzed the exergy when R1234yf was used in an automobile air conditioning system. A system with the refrigerant R1234yf and with IHX was compared with a system without IHX and a system with R134a. It was found that the system with R1234yf had a 4.0–7.0% lower cooling capacity and a 3.6–4.5% lower COP compared to the system with R134a. The system with R1234yf and IHX achieved almost the same cooling capacity as the system with R134a refrigerant.
Al-Sayyab et al. [14] experimentally compared refrigerants with low GWP. The study investigated three low-GWP refrigerants (R513A, R516A, and R1234yf) as substitutes for the hydrofluorocarbon (HFC) R134a. In cooling mode, R513A had the highest value among the low GWP alternatives for the system COP, with an increase of up to 8%. IHX have a positive effect on cooling efficiency for all refrigerants used. In heating mode, R513A has the highest heating efficiency with an average increase of 3%, while R516A achieves the lowest efficiency.
Colombo et al. [15] experimentally tested a water-to-water heat pump. They used R1234yf and R1234ze(E) as working fluids to replace R134a. First, a test was conducted with R134a refrigerant to determine the base efficiency of the heat pump. Then, a study was conducted with the two listed substitutes using the same compressor speed and the same discharge temperatures of the secondary refrigerant from the evaporator and the condenser. The results of the experiment show that using R1234yf instead of R134a reduces COP and heating capacity by up to 7.39% and 9.80%, respectively, while the reduction in heating capacity when using the R1234ze(E) refrigerant is up to 33.82%. At the same time, the change in COP ranges from −12.27% to +4.32%. In the second series of experiments, the rotational speed of the compressor was varied to achieve the basic heat output of R134a. According to the test results, it is necessary to increase the shaft speed up to 16% for R1234yf and up to 50% for R1234ze(E), with a COP reduction of 7.38% and 18.11%, respectively.
Sieres and Santo [16] experimentally analyzed the performance of R1234yf drop-in in a low-power R134a refrigeration system. The experiments were conducted for evaporating temperatures from −5 to +5 °C and condensing temperatures of 45, 50, and 55 °C. According to the results obtained, the cooling capacity of R1234yf is 6% lower than that of R134a.
Jankovic et al. [17] numerically and experimentally analyzed R1234yf and R1234ze(E) as substitutes for R134a in a low-power refrigeration system. The first analysis was performed for the same evaporating and condensing temperatures for all three cooling fluids. The second analysis was performed for the same conditions of the cooling fluid in the condenser. They found that the cooling performance for R1234yf was lower than for R134a by about 6% and for R1234ze(E) by 27%. The values of COP differed by less than 1% between R1234ze(E) and R134a and are 2% to 5% lower for R1234yf than for R134a. Overall, they concluded that R1234yf is a suitable substitute for R134a, but R1234ze(E) may perform better if an overdriven compressor can be used to achieve the cooling system performance.
Tasdemirci et al. [18] compared various performance parameters of experimental automotive heat pump systems with and without IHX application. R134a and R1234yf were used as working fluids. The results show that, on average, the system using IHX and R1234yf as working fluids has 13.9% lower heating capacity but achieves 7.8% higher COP in terms of total energy consumption compared to using R134a.
In an experimental study, Oruc and Devecioglu [19] evaluated the effects of IHX (plate and tube-in-tube type) on the energy efficiency of a system. R404A and R442A refrigerants were tested in a single-stage vapor compression refrigeration system. The tests considered evaporating temperatures of −5 and 0 °C, while condensing temperatures were 30 and 50 °C. The tests showed that the IHX plate type achieved a better result.
Santa et al. [20] proposed a mathematical model for a heat pump evaporator. The model was tested by simulation and experiment. According to the obtained results, the largest deviation between the calculated and measured water temperature is from +0.41 to −0.58 °C. For the refrigerant temperature, this deviation is from +0.43 to +0.52 °C, and for the evaporator heat output, from +9.39% to −6.31%.
Mota-Babiloni et al. [21] experimentally compared the refrigerants R513A and R134a using IHX. They concluded that the cooling capacity of the system increases by up to 5.6% with R513A. It was found that the average energy consumption for both refrigerants is less than 2%. This increases COP by up to 8% for R513A and by 4% for R134a. The use of an IHX is suggested for the R513A refrigerant, especially at high compression ratios.
Molinaroli et al. [22] experimentally tested a water-to-water heat pump using R513A and R450A to replace R134a. The use of R450A instead of R134a leads to a capacity reduction from 6.59% to 15.02% and COP from 2.48% to +2.99%, while for R513A, the variations in heating capacity and COP range from 8.78% to +3.16% and from 7.48% to +2.22%, respectively. It was also discussed how to increase the rotation speed of the compressor shaft to bring the heating capacity back to the values of R134a. The required increase in compressor shaft rotation frequency is 10% to 16% for R450A and 2% to 8% for R513A. However, this causes COP to drop between 0.14% and 5.22% if the first refrigerant is used, or between 2.34% and 6.48% if the second is used.
Pérez-García et al. [23] experimentally studied the influence of IHX on the thermal behavior of a freezer. R-513A was used as a substitute refrigerant for R-134a. When R-513A is used instead of R-134a, the mass of the refrigerant can be reduced by 6.25%. At the same time, the indoor stability time was reduced by 2 and 4 h when R-513A was used instead of R-134a with and without IHX, respectively. An 8% increase was also observed in the 24-hour energy consumption test.
Mateu-Royo [24] analyzed the low GWP refrigerants R-515B and HFO-1234ze(E) as alternatives to HFC-134a. The purpose of the IHX is mainly heating. They found that HFO-1234ze(E) and R-515B achieve about 25% lower heating performance than HFC-134a due to lower latent heat of evaporation and lower suction density. The difference between HFO-1234ze(E) and R-515B in heating power is less than 2%. The COP of the considered substitute refrigerants is comparable to HFC-134a under the proposed conditions. The analysis also shows that HFO-1234ze(E) and R-515B have lower equivalent CO2 emissions of up to 18% and 15%, respectively, compared to HFC-134a when used for space heating at low temperatures.
Direk and Keleşoğlu [25] found that the use of an IHX increases the COP and lowers exergy destruction per cooling capacity by 4–6% and 13–16%, respectively.
The characteristics of heat pumps are influenced by a large number of variables, such as the type of refrigerant used (its thermodynamic properties), the mass flow rate of the refrigerant, the evaporating and condensing temperatures in the system, the use of IHX, and others. Because of the different designs of heat pump components, there are also different mathematical models that describe the operation of these components. Mathematical models usually contain assumptions and simplifications that cause a certain error in the calculation; thus, they must be verified experimentally. This error is not always negligible. For example, Bošnjaković et al. [26] determined that an error of up to 23.2% is possible when calculating the heat transfer coefficient on finned tube heat exchangers. The greatest effect on the error is the assumption of the same temperature at the base of the fin and the tube outer surface and the assumption of an equal heat transfer coefficient over the entire surface of the fin, which is not the case in reality.
Although numerous tests on heat pumps have been performed, due to the large number of influencing variables and the wide range of their values, the entire range of input parameters is not covered, and there is no overall picture of the range of heat pump efficiency and its output parameters. Therefore, the objective of this study is to perform a more detailed comparison of the output variables (COP, heating capacity, cooling capacity, compressor work, refrigerant mass flow, pressure drop in IHX, evaporator and condenser) as a function of different input values of evaporating and condensing temperature with IHX and without IHX and using refrigerants R1234yf and R1234ze(E). The results are presented in a new unique way.

2. Materials and Methods

Heat pumps extract thermal energy from the environment (air, ground, water) at a lower temperature level and raise it to a higher temperature level via a thermodynamic cycle using electricity to drive the compressor, in order to pass it on to the heating system or to hot water production. The four main components of a heat pump have been described, namely the evaporator, the compressor, the expansion valve and the condenser. Figure 1a shows the schematic diagram of the system. IHX was added to these main components, as shown in Figure 1b. Validation of the mathematical model was performed by a series of measurements in which the condensation and evaporation temperatures were varied. The test ranges include −10, −5, 0, 5, and 10 °C for the evaporating temperatures and 50, 55, 60, 65, 70 °C for the condensing temperatures.
Figure 2 shows the thermodynamic cycle of the heat pump in the p-h diagram.
In a typical basic heat pump cycle (Figure 1a), one of the drawbacks is the isenthalpic expansion process, in which the refrigerant partially evaporates (8–1, Figure 2). Therefore, the phase change process in the evaporator suffers from the increased vapor quality at the evaporator inlet. Subcooling of the refrigerant at the outlet of the condenser “shifts” point (8) of the refrigerant to point (9), which increases the specific cooling capacity.
It is normally assumed that the refrigerant entering the expansion valve of a conventional refrigeration circuit is a saturated liquid. However, cooling the liquid below the saturation temperature reduces throttling losses and potentially increases COP.
Refrigerants with a low latent heat of vaporization tend to benefit more from condenser subcooling. For example, R1234yf would benefit more from condenser subcooling compared to R1234ze due to its lower latent heat of vaporization for the same saturation temperature.
There are several ways to achieve subcooling of the liquid. Some of them are: increasing the heat exchange surface of the condenser, increasing the condensing pressure, adding external heat exchangers, etc.
One of the solutions is to install an internal heat exchanger in the circuit (Figure 1b), which subcools the liquid refrigerant from the condenser and transfers the heat to the cold vapor leaving the evaporator (3–4, Figure 2). This causes superheating of the vapor entering the compressor and prevents the liquid refrigerant droplets from entering the compressor.
It is also clear that the heat transferred between process points (8–9) is equal to the heat absorbed between process points (3–4). However, a higher increase in steam temperature at the exit of the IHX should be avoided, as this brings disadvantages. For almost all refrigerants, the power consumption of the compressor increases with the increase in the vapor temperature at the compressor inlet, which reduces the energy efficiency. This is due to the slope of the isentrop, which increases when the vapor superheats.

2.1. The Mathematical Model of the Evaporator

The evaporator shell and tube heat exchanger is shown in Figure 3.
The evaporator consists of two zones, namely: section I—evaporation; and section II—superheating (see Figure 4).

2.1.1. Governing Equations of the Evaporator

In the first section of the evaporator, the evaporation of the refrigerant takes place between points 1 and 2, as shown in Figure 2, while when IHX is used, the evaporation takes place between points 10 and 2.
The heat absorption of the two-phase refrigerant from the cooled liquid Q1 (W) when IHX is not included in the cycle is defined by Equation (1).
Q I ˙ = m ˙ r · ( h r , 2 h r , 1 )
where m ˙ r represents refrigerant mass flow rate (kg/s), and hr,2 and hr,1 are enthalpy (KJ/kg) in the corresponding points.
When IHX is included in the cycle, the heat absorption of the two-phase refrigerant from the cooled liquid is defined by Equations (2) and (3).
Q I ˙ = m ˙ r · ( h r , 2 h r , 10 )
Q I ˙ = U I · A I · Δ T lm , I
where AI (m2) is the inner surface of the tube for section I, U1 is the overall heat transfer coefficient (W/m2/K), and ΔTlm,I is the logarithmic mean temperature difference (K).
The heat transfer rate of the cooled fluid is defined by Equation (4).
Q I ˙ = m ˙ cf · c p cf · ( T cf , I T cf , out )
where cp is the specific heat (kJ/kg/K), Tcf,I (K) is the temperature of the cooled fluid at section I, and Tcf,out (K) is the outlet temperature of the cooled fluid.
The second section in the evaporator is the superheated section. In this section, the heat absorption of the refrigerant in the vapor phase Q ˙ II (W) from the cooled liquid is defined by Equations (5) and (6).
Q ˙ II = m ˙ r · c p r , v · ( T r , 3 T r , 2 )
Q ˙ II = U II · A II · Δ T lm , II
where AII (m2) is the inner surface of the tube for section II.
The heat transfer rate of the cooled fluid is defined by Equation (7).
Q ˙ II = m ˙ cf · c p cf · ( T cf , in T cf , I )
The heat transfer rate between the refrigerant and the cooled liquid over the entire surface of the evaporator is defined by Equation (8).
Q ˙ eva = Q I ˙ + Q ˙ II
The total heat transfer area of the evaporator Aeva (m2) is defined by Equation (9).
A eva = A I + A II = d i π L eva n
where Leva (m) is the length of the evaporator, n is the number of tubes, and di (m) is the tube’s inside diameter.

2.1.2. Auxiliary Equation of the Evaporator

The logarithmic mean temperature difference for the first section of the evaporator when IHX is not included in the cycle is defined by Equation (10).
Δ T lm , I = Δ T max Δ T min ln Δ T max Δ T min = ( T cf , I T r , 2 ) ( T cf , out T r , 1 ) l n ( T cf , I T r , 2 ) ( T cf , out T r , 1 )
The logarithmic mean temperature difference for the first section of the evaporator when IHX is included in the cycle is defined by Equation (11).
Δ T lm , I = Δ T max Δ T min ln Δ T max Δ T min = ( T cf , I T r , 2 ) ( T cf , out T r , 10 ) l n ( T cf , I T r , 2 ) ( T cf , out T r , 10 )
The logarithmic mean temperature difference for the second section of the evaporator (superheated vapor) is defined by Equation (12).
Δ T lm , II = Δ T max Δ T min ln Δ T max Δ T min = ( T cf , in T r , 3 ) ( T cf , I T r , 2 ) l n ( T cw , in T r , 3 ) ( T cw , I T r , 2 )
The overall heat transfer coefficient for the first section (the evaporation section) is defined by Equation (13).
U I = 1 1 α eva + d i 2 · λ · l n d o d i + d i d o · α cf
where λ (W/m/K) is the thermal conductivity of the tube wall, α (W/m2/K) is the heat transfer coefficient, and d (m) is the corresponding tube diameter.
The shell side heat transfer correlation for single-phase flow is defined according to Bell–Delaware [27], as follows:
α cf = α id · J c · J L · J B · J S · J μ
The idealized heat transfer coefficient αid (W/m2/K) is calculated as follows:
α id = j · c p · m · P r 0.66 · S m 1
The baffle cut correction factor is determined according to the following expression:
J c = 0.55 + 0.72 · F c
The baffle leakage correction is as follows:
J L = 0.44 · ( 1 r s ) + [ 1 0.44 · ( 1 r s ) ] exp ( 2.2 · r m )
The bundle bypass correction factor is calculated according to the following expression:
J B = exp ( C bh F sbp ( 1 2 r ss 3 ) )
The empirical factor C bh = 1 .35 for laminar flow, and C bh = 1.25 for the transition and turbulent flows.
Unequal baffle spacing correction factor is as follows:
J S = ( N b 1 ) + ( L bi / L bc ) 1 n + ( L bo / L bc ) 1 n ( N b 1 ) + ( L bi / L bc ) + ( L bo / L bc )
Sm in Equation (15) is the cross-flow area defined by Equation (20):
S m = L b · [ D s D otl + ( D otl D 0 ) · ( P t D 0 ) P t ]
The viscosity correction factor is calculated as follows:
J μ = ( T + 273 T wall + 273 ) 0.14
The overall heat transfer coefficient UII (W/m2/K) for the second section (superheated vapor) is defined by Equation (22).
U II = 1 1 α r , v + d i 2 · λ · l n d o d i + d i d o · α cf
For the first section (evaporation), the correlation of the two-phase evaporation heat transfer in the tubes according to Chen [28] is used:
α eva = F · α r , l + S · α r , nb
where factor F is defined according to Equations (28) and (29), and factor S is defined according to Equation (26).
The heat transfer correlation for nucleate boiling in the tubes according to Cooper [29] is used:
α r , nb = 55 · p red 0.12 0.087 · ln ( ε ) · ( 0.4343 · l n ( p red ) ) 0.55 · M 0.5 · q ˙ 0.67
where ɛ (μm) is the surface roughness, and M is molar mass.
The reduced pressure is defined by Equation (25).
p red = P P crit
The suppression factor of the nucleated boiling S is defined by Equation (26).
S = 1 1 + 0.00000253   · R e e 1.17
where Reynolds number Ree is calculated according to:
R e e = R e · F 1.25
The two-phase multiplication factor F is defined by Equations (28) and (29).
F = 1 , if     1 X tt < 0.1
F = 2.35 · ( 1 X tt + 0.213 ) 0.736 , if     1 X tt < 0.1
where Xtt is the Martinelli parameter defined by Equation (30).
X tt = ( 1 x x ) 0.9 · ( ρ v ρ l ) 0.5 · ( μ l μ v ) 0.1
where x (-) is vapor quality.
The correlation of the single-phase heat transfer in the tubes for the second section is defined by Dittus and Boelter [30].
α r , v = α r , l = 0.023 · R e 0.8 · P r n · λ r d i
Coefficient n = 0.3 is applied for the case of cooling, and n = 0.4 for heating. The Reynolds and Prandtl numbers for single-phase fluids are defined by Equations (32) and (33), respectively.
R e = G r · d i μ r  
P r = c p · μ r λ r  

2.2. The Mathematical Model of the Condenser

The mathematical model of the condenser is equivalent to the evaporator model shown in Figure 4. The condenser consists of two zones: the first part is used to cool the vapor and the second part is used to condense the vapor.

2.2.1. Governing Equations of the Condenser

In Figure 2, the cooling of the superheated vapor is located between points 6 and 7, while when IHX is used, it is located between points 5 and 7. The heat transfer rate of the cooled refrigerant in the vapor phase to the saturated vapor when IHX is not used is defined by Equation (34).
Q ˙ I = m ˙ r · c p r , v · ( T r , 6 T r , 7 )
where m ˙ r represents the refrigerant mass flow rate (kg/s), Tr,6 (K) and Tr,7 (K) are the temperatures of the refrigerant at the corresponding points, and c p r , v (kJ/kg/K) is the specific heat of the refrigerant vapor. When the IHX is included in the cycle, the heat transfer rate of the cooled refrigerant from the superheated vapor to the saturated vapor is defined by Equation (35).
Q ˙ I = m ˙ r · c p r , v · ( T r , 5 T r , 7 )
The heat transfer rate defined by the condenser surface AI (m2) is:
Q ˙ I = U I · A I · Δ T lm , I
The heat transfer rate absorbed by the heated fluid is defined by Equation (37).
Q ˙ I = m ˙ hf · c p hf · ( T hf , out T hf , I )
The heat transfer rate of the two-phase refrigerant to the heated liquid in the condensing section is:
Q ˙ II = m ˙ r · ( h r , 7 h r , 8 )
The heat transfer rate defined by the surface is:
Q ˙ II = U II · A II · Δ T lm , II
The heat transfer rate absorbed by the heated liquid is defined by Equation (40).
Q ˙ II = m ˙ hf · c p hf · ( T hf , I T hf , in )
The heat transfer rate between the refrigerant and the heated liquid over the entire surface of the condenser is defined by Equation (41).
Q ˙ con = Q ˙ I + Q ˙ II = m ˙ hf · c p hf · ( T hf , out T hf , in )
The total heat transfer surface of the condenser is defined by Equation (42).
A con = A I + A II = d i π L con n
where Lcon (m) is the condenser length, n is the number of tubes, and di (m) is the tube’s inside diameter.

2.2.2. Auxiliary Equitation of the Condenser

The logarithmic mean temperature difference for the first section of the condenser when IHX is not included in the cycle is defined by Equation (43).
Δ T lm , I = Δ T max Δ T min ln Δ T max Δ T min = ( T r ,   6 T hf , out ) ( T r , 7 T hf , I ) l n ( T r ,   6 T hf , out ) ( T r , 7 T hf , I )
The logarithmic mean temperature difference for the first section of the condenser when IHX is included in the cycle is defined by Equation (44).
T lm , I = Δ T max Δ T min ln Δ T max Δ T min = ( T r ,   5 T hf , out ) ( T r , 7 T hf , I ) l n ( T r ,   5 T hf , out ) ( T r , 7 T hf , I )
The logarithmic mean temperature difference for second section II of the condenser is defined by Equation (45).
Δ T lm , I = Δ T max Δ T min ln Δ T max Δ T min = ( T r ,   7 T hf , I ) ( T r , 8 T hf , in ) l n ( T r ,   7 T h f , I ) ( T r , 8 T hf , in )
The overall heat transfer coefficient UI (W/m2/K) for the first section (the desuperheating section) is defined by Equation (46).
U I = 1 1 α v + d i 2 · λ · l n d o d i + d i d o · α hf
The heat transfer coefficient on the shell side αhf (W/m2/K) (for water) is defined by Equations (14)–(21).
The overall heat transfer coefficient for the condensation section is defined by Equation (47).
U II = 1 1 α con + d i 2 · λ · l n d o d i + d i d o · α hf
The single-phase heat transfer correlation for the desuperheating section of the condenser is defined by the Dittus Boelter Equation (31). The condensation heat transfer correlation is defined by Shah [31]:
α con = α f · ( ( 1 x ) 0.8 + 3.8 · x 0.76 · ( 1 x ) 0.04 p red 0.38 )
where x (-) is the vapor quality, and pred is the reduced pressure defined by Equation (25).

2.3. Mathematical Model of the Internal Heat Exchanger

Heat exchange in the internal plate heat exchanger occurs between the liquid (the state between points 8 and 9 in Figure 2) and the refrigerant in the vapor state (the state between points 3 and 4 in Figure 2).
The heat transfer rate absorbed by the refrigerant in the vapor state from point 3 to point 4 is defined by Equation (49).
Q ˙ IHX = m ˙ r · c p r , v · ( T r , 4 T r , 3 )
The heat transfer rate across the surface of IHX is defined by Equation (50).
Q ˙ IHX = U · A IHX · Δ T lm ,
where AIHX is the heat transfer surface area of IHX.
The refrigerant subcooling from point 8 to point 9 is defined by Equation (51).
Q ˙ IHX = m ˙ r · c p r , l · ( T r , 8 T r , 9 )
The logarithmic mean temperature difference for the IHX is defined by Equation (52).
Δ T lm = Δ T max Δ T min ln Δ T max Δ T min = ( T r , 9 T r , 3 ) ( T r , 8 T r , 4 ) l n ( T r , 9 T r , 3 ) ( T r , 8 T r , 4 )
The overall heat transfer coefficient is defined by Equation (53).
U = 1 1 α v + δ λ + 1 α l
where δ (m) is the thickness of the IHX plates for heat exchange, and λ (W/m/K) is the thermal conductivity of the IHX plates.
The correlation of the single-phase heat transfer coefficients (αv and αl) is defined by Equation (31).

2.4. The Mathematical Model of the Compressor

The enthalpy of the working fluid at the compressor outlet (h6) when IHX is not included in the cycle is defined by Equation (54).
h 6 = ( h 6 , is h 3 · ( 1 η k , is ) ) · 1 η k , is .
The efficiency of the compressor is calculated according to Equation (55).
η k , is = T 6 , is T 3 T 6 T 3
The energy transferred from the compressor to the working fluid (refrigerant) is defined by Equation (56).
W ˙ = m ˙ r · ( h 6 h 3 )
The mass flow rate of the working fluid through the compressor is defined by Equation (57).
m ˙ r = ω · ρ r , in · V D · η vol
where ω (rpm) is the compressor rotational speed, ρr,in (kg/m3) is the density of the refrigerant at the compressor inlet, VD is the compressor displacement volume (m3), and ηvol (-) is the volumetric efficiency of the compressor.
The enthalpy of the working fluid at the compressor outlet (h5) when IHX is included in the cycle is defined by Equation (58).
h 5 = ( h 5 , is h 4 · ( 1 η k , is ) ) · 1 η k , is
where ηk,is (-) is the isentropic efficiency of the compressor.
The energy transferred from the compressor is:
W ˙ = m ˙ r · ( h 5 h 4 )

2.5. The Mathematical Model of the Expansion Valve

The mathematical model of the expansion valve is described by [32]. If IHX is not included in the cycle, Equations (60) and (61) are applied.
Q ˙ tev = C · ρ r · ( p 8 p 1 ) · [ h 8 h 1 ]
m ˙ r = C · ρ · ( p 8 p 1 )
when IHX is used in the cycle, Equations (62) and (63) are applied.
Q ˙ tev = C · ρ r · ( p 9 p 10 ) · [ h 9 h 10 ]
m ˙ r = C · ρ · ( p 9 p 10 )
C is the characteristic constant dependent of valve geometry.

2.6. The Efficiency of the Heat Pump

The efficiency of the heat pump is evaluated by the heating factor (COP—coefficient of performance). The heating COP is defined as the ratio of the heating capacity to the compressor power consumption. The heating capacity is usually determined by measuring the heat gain through the heat sink (Equation (64)).
C O P = Q con W ˙ = c p hf · m ˙ hf   ( T hf , out T hf , in ) W ˙ = c p hf · V ˙ hf · ρ hf · ( T hf , out T hf , in ) W ˙

3. Numerical Simulation Method

The simulation program was written in C++ and uses the REFPROP 10: Thermodynamic and Transport Properties Database [33]. The structure of the program is object-oriented and includes the following object classes:
  • The class WATER describes the state of the water present in the evaporator and condenser.
  • The precursor class R1234yf and R1234ze(E), which describes the thermodynamic properties of the refrigerants R1234yf and R1234ze(E).
  • The precursor class WATER, which describes the properties of water.
  • The abstract class EXCHANGERS, which describes the common properties of the evaporator, the condenser and the internal heat exchangers.
  • The class EVAPORATOR, which describes the operation of the evaporator.
  • The class CONDENSER, which describes the operation of the condenser.
  • The class INTERNAL HEAT EXCHANGER, which describes the operation of the internal heat exchanger.
  • The abstract class EXCHANGERS is the successor of the classes R1234yf and R1234ze(E) and water. In this class, the heat transfer between water and the refrigerant takes place. The input parameters are the temperature, enthalpy, mass flow rate of the refrigerants and the temperature and mass flow rate of the water, as well as the parameters of the structure of the heat exchanger.
  • The summary of the classes VALVE and COMPRESSOR describes the balance equations of the expansion valve and the compressor and its physical parameters. The input parameters are the temperature, enthalpy and mass flow rate of the refrigerants.
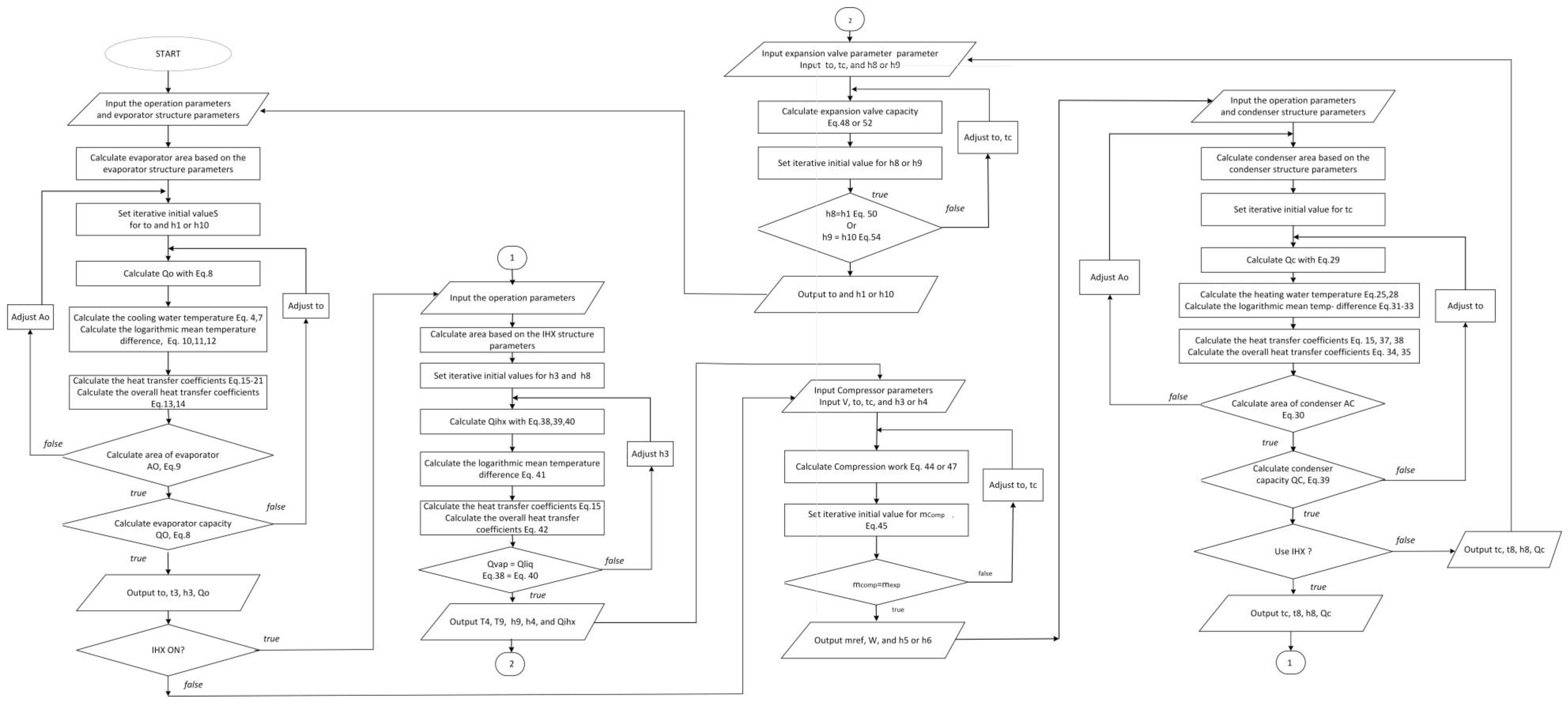
The flowchart of the simulation code is given in Appendix A, Figure A1.
The following boundary and initial conditions were assumed for performing the calculations:
  • The system is in a steady state of heat exchange.
  • The changes in kinetic and potential energies are negligible.
  • The pressure drop inside the pipes and fittings is negligible.
  • The initial volumetric efficiency (ηv) of the compressor is 1.
  • The initial isentropic efficiency (ηis) of the compressor is 0.7.
  • In the compressor, the expansion valve and the pipes, there is no heat exchange with the environment.
  • An isenthalpic process is assumed for the expansion valve.
In addition, the equations for the ideal vapor compression refrigeration cycle with IHX turned on were used, applying the first law of thermodynamics.
The authors performed the numerical tests for two levels of operation using the presented C++ program. In the first numerical simulation stage, the heat pump circuit did not contain the IHX (Figure 1a). In the second stage, the circuit contained the IHX (Figure 1b). The refrigerant used in both stages was R1234yf. The numerical simulation for both stages was repeated for refrigerant R1234ze(E).
In the numerical simulation, the evaporating temperatures were −10, −5, 0, 5, and 10 ℃. The condensing temperatures were 50, 55, 60, 65, and 70 ℃.

4. Experimental Testing

4.1. Experimental Testing Facility

Figure 5 shows a schematic diagram and photograph of the experimental test facility. Table 1 shows the main components of the heat pump system and their characteristics.
Thermocouples and transducers were used to measure the temperature and pressure of the refrigerants and the cooling water (brine) and hot water. The mass flow rate of the refrigerants was measured with a Coriolis mass flow meter. Water flow sensors and turbine flow meters were used to measure the volumetric flow of the cooling and heating water. The thermocouple was immersed in the refrigerant through a drilled ¾-inch hole in the tube. The welding socket was welded to the pipe over the hole. The welding socket has a ½-inch NPT thread in the center. Teflon tape was applied to the ½-inch NPT thread of the thermowell. The thermowell was then inserted into the welding socket. The power requirements of the compressor were measured using a digital wattmeter. The list of measuring points with the corresponding measuring devices can be found in Table 2.

4.2. Boundary and Initial Condition

The operating conditions are shown in Table 3 and the main properties of the considered refrigerants in Table 4.

4.3. Testing Procedure

The measurements were made for two cases. The first case is a heat pump without the use of IHX, which is achieved by closing the appropriate valves. Fifteen series of measurements were performed with the refrigerant R1234ze(E).
The unit was turned on and operated for 20 min until it entered the steady-state condition. The steady-state conditions are considered to be fulfilled if the fluctuations of the measurands for the temperature do not exceed 0.5 K, for the volume flow 3%, for the static pressure 5%, the electrical power 3% in relation to the set values.
At the beginning of the test, the temperature of the inlet water in the evaporator was Tcf = 3.94 °C, and the mass flow rate was mcf = 0.28 kg/s, while the evaporating temperature of the refrigerant was Teva = −6.1 °C, and the pressure was peva = 178 kPa. On the other side of the heat pump system, the water outlet temperature in the condenser was Thf = 35.1 °C, while the condensing temperature was Tcon = 48.7 °C, and the pressure was peva = 966 kPa. The mass flow rate of the refrigerant was mr = 9.7 g/s.
The series of measurements was repeated fourteen more times under different conditions. The 15th series of measurements was performed with the highest values. The temperature of the inlet water into the evaporator was Tcf = 13.22 °C, and the mass flow rate was mcf = 0.28 kg/s, while the evaporating temperature of the refrigerant was Teva = 5.8 °C, and the pressure was peva = 267 kPa. On the other side of the heat pump system, the water outlet temperature in the condenser was Thf = 45.63 ℃, while the condensing temperature was Tcon = 72.4 °C, and the pressure was peva = 1702 kPa. The mass flow rate of the refrigerant was mr = 21.27 g/s.
Then, the refrigerant in the system was changed to R1234yf. The system was then restarted until a steady state had been established so that the measured parameters could be read again. Fifteen measurements were made with the refrigerant R1234yf under the same measurement conditions as for the refrigerant R1234ze(E).
The entire procedure described previously was repeated for the case where IHX is an active component of the system. This means that a total of thirty measurements were made for the two refrigerants without IHX in the system and thirty measurements for the two refrigerants where IHX is an active component of the cycle.

4.4. Validation of Mathematical Model

Figure 6 shows the predicted and measured values for cooling capacity for the case of cooling with IHX and without applying IHX. The predicted values are within the margin of error of 7.4%.
To validate the mathematical method, the results of the experimental tests were compared with the results of the numerical simulation. Figure 7, Figure 8, Figure 9 and Figure 10 show the measured and numerical simulation predicted results of the heat pump with and without the application of IHX. Both cases include the refrigerants R1234yf and R1234ze(E). The figures show the maximum deviation (εmax) between the measured and predicted values.
Figure 7 shows the numerical simulation predicted and experimentally determined values of the compressor energy consumption for the case of cooling with IHX and without applying IHX. The prediction error is about 6.8%.
The relative error predictions for condenser capacity are about 8.1%, as shown in Figure 8.
Figure 9 shows the difference between predicted and measured COP values with and without the application of IHX using refrigerants R1234yf and R1234ze(E). The measured and predicted data error is less than 7.2% of the 60 tests performed.

4.5. Analysis of the Measurement Uncertainty

The use of measurements to represent the true value is subject to some uncertainty. The total measurement uncertainty includes uncertainty due to random measurement errors and uncertainty due to systematic errors. In many technical cases, Expression (65) is used for the combined standard uncertainty of the results [34]:
u R = [ ( b R ) 2 + ( S R ) 2 ] 1 / 2
where bR is the systematic standard uncertainty, and SR is the random standard uncertainty of the mean.

4.5.1. The Systematic Error

Part of the total measurement error remains constant with repeated measurements and is called systematic error. This total systematic error contains the sum of several elementary systematic measurement errors. These elementary systematic errors affect measurement uncertainties and can be grouped by source:
  • Calibration uncertainty;
  • Uncertainty attributable to the test item and/or the installation of the measuring instrument;
  • Uncertainty in data acquisition;
  • Uncertainty due to data reduction;
  • Uncertainty due to applied methods and other influences.
Measurement uncertainty may also be due to interactions between (a) the test equipment and the test fluid (installation of sensors in the test fluid may cause spurious interference effects) or (b) between the test object and the test facility.
All elementary systematic errors associated with a measurement add up to the total systematic error of the measurement, bR. When neither published information nor specific data are available, one must often rely on engineering judgment to quantify the spread of errors associated with an elemental error source. The absolute systematic standard uncertainty of a measurement result can be determined using the propagation equation:
b R = [ i = 1 n ( b x i ) 2 ] 1 / 2
The relative systematic standard uncertainty of a measurement result is:
b R R = [ i = 1 n ( b x i x i ) 2 ] 1 / 2
The symbol bxi is the systematic standard uncertainty of the measured parameter.

4.5.2. Random Standard Uncertainty

Elementary random errors can arise from uncontrolled test conditions and non-repeatability of the measurement system, measurement methods, environmental conditions, data reduction techniques, etc. In the present work, a series of 60 tests with different values of the input parameters is performed. Each test is performed only once. A set of output parameters is measured and a single result R is calculated. This case is called single-sample experiments. Experimental research in fluid mechanics and heat transfer is usually conducted with a single sample and has a large number of influential parameters with sparsely distributed data.
Information about the possible variations in a single-sample experiment can be obtained from previous measurements of the variable taken over the time frame and conditions that cover the variations in the variable.

4.5.3. Uncertainty of the COP

COP is defined by Equation (64). It is obvious that
C O P = f ( c p hf ,   V ˙ hf ,   ρ hf ,   T hf , out ,   T hf , in ,   W ) .
The combined uncertainty of COP can be calculated according to Equation (68).
u C O P = [ ( f c p hf · u c p hf ) 2 + ( f ρ hf · u ρ hf ) 2 + ( f V ˙ hf · u V ˙ hf ) 2 + ( f T hf , out · u T hf , out ) 2 + ( f T hf , in · u T hf , in ) 2 + ( f W · u W ) 2 ] 1 / 2
From the data for water (heating fluid), the gradient for specific heat between 35 and 50 °C is nearly zero. Therefore, the first term in Equation (68) can be neglected. The same reasoning applies to the density of water; thus, the second term in Equation (68) can be neglected. The absolute systematic uncertainty of the temperature is 0.2 °C according to Table 2 and 0.3 °C considering the influencing parameters described in 4.5.1 (cumulatively 0.5 °C). The random uncertainty of the temperature is assumed to be 0.2 °C based on previous measurements. According to Equation (68) and Table 5, the calculated standard uncertainty of COP is from 3.55% to 3.89%.

4.5.4. Expanded Uncertainty of the Measurement Result

The expanded uncertainty of the measurement result is the total uncertainty at a given confidence level. The expanded uncertainty of the result at a confidence level of about 95% is given by:
U R , 95 = 2 u R
where the use of the factor 2 implies a sufficiently large number of degrees of freedom for the confidence level of 95%.
The calculated expanded uncertainty UR,95, COP is from 7.1% to 7.78%.

5. Results and Discussion

The following figures show the COP, the cooling and heating capacities, the mass flow, the discharge temperatures, the pressure losses in the heat exchangers and the power consumption of the compressor with and without IHX for the refrigerants R1234ze(E) and R1234yf as a function of condensing and evaporating temperatures.
Figure 10 shows that power consumption is slightly higher when IHX is ON, which is consistent with the comment on Figure 2. When IHX was used, power consumption was from 1.79% to 4.76% higher for the R1234yf refrigerant than without IHX, while it increased from 1.15% to 3.11% for the R1234ze(E) refrigerant. Similar results were obtained by Cho et al. [13]. The relative differences in power consumption of the compressors with (ON) IHX obtained with R1234yf refrigerant ranged from 29.86% to 36.79% higher than those with the R1234ze(E) refrigerant, while the relative differences without (OFF) IHX with the refrigerant R1234yf were higher, from 27.91% to 35.74% than those with the refrigerant R1234ze(E).
Figure 10. The compressor power consumptions of the heat pump with (ON) and without (OFF) IHX.
Figure 10. The compressor power consumptions of the heat pump with (ON) and without (OFF) IHX.
Sustainability 15 08625 g010
Figure 11 shows the heat pump mass flow rate with (ON) and without (OFF) IHX for R1234yf and R1234ze(E) refrigerants as a function of condensing and evaporating temperatures.
For the heat pump system with and without IHX, a higher mass flow rate was obtained with the refrigerant R1234yf than with the refrigerant R1234ze(E). When IHX was used, the mass flow rate for the R1234yf refrigerant was between 12.83% and 24.17% lower than without IHX. For the refrigerant R1234ze(E), the realized flow rate was lower by 11.27% to 22.34%. For the variant with IHX and the refrigerant R1234yf, the mass flow rate was from 44.74% to 52.38% higher than when using R1234ze(E). For the variant without IHX, the mass flow rate was 47.32% to 54.4% higher when using R1234yf refrigerant.
The main reason for reducing refrigerant flow when using IHX is to increase the specific volume at the compressor inlet. Since h5 − h4 > h6 − h3 (Figure 2), it follows that for the same energy input to the compressor, the mass flow rate decreases (see Equation (55)).
Figure 12 shows the heat pump outlet temperature with (ON) and without (OFF) IHX for R1234ze(E) and R1234yf refrigerants as a function of condensing and evaporating temperature. When IHX is ON, the temperature of the vapor at the compressor inlet is higher, as can be seen in Figure 2 (point 4), resulting in a higher discharge temperature at the compressor (point 6 in Figure 2).
The discharge temperatures were higher for the R1234ze(E) refrigerant than for R1234yf for both cases of the heat pump system with and without IHX. When IHX was used, the outlet temperatures were higher for the R1234ze(E) refrigerant than without IHX from 41.74% to 63.29%, while they increased from 41.85% to 63.25% for the R1234yf refrigerant. The relative differences in heat pump outlet temperatures with (ON) IHX obtained with the R1234ze(E) refrigerant ranged from 4.25% to 6.33% higher than those obtained with R1234yf refrigerant. The relative differences for IHX (OFF) with the R1234ze(E) refrigerant were between 3.29% and 7.11% higher than those with the R1234ze(E) refrigerant.
Figure 13 shows the volumetric efficiency as a function of the compression ratio for the R1234ze(E) and R1234yf refrigerants. Considering that the molecular weights of the refrigerants R1234yf and R1234ze(E) are the same, the compression ratios are similar; thus, similar volumetric efficiencies can be expected.
Figure 14 summarizes the relative differences in the refrigeration performance of the heat pump systems with (ON) and without (OFF) IHX between the two refrigerants R1234yf and R1234ze(E) as a function of the condensing and evaporating temperatures. As can be seen in Figure 14, the cooling capacity increases with increasing values of the evaporating temperature and decreasing values of the condensing temperature.
Cooling capacity as a function of condensing and evaporating temperatures was higher with the R1234yf refrigerant than with R1234ze(E) for both heat pump systems with and without IHX. When IHX was used, the cooling capacity was from 7.84% to 31.79% higher with the R1234yf refrigerant than without IHX, while it was 5.82% to 22.4% higher with the R1234ze(E) refrigerant. The cooling capacity of the heat pump with (ON) IHX and the refrigerant R1234yf was from 19.84% to 30.83% higher, while the relative differences without (OFF) IHX were from 10.78% to 25.16% higher than with the refrigerant R1234ze(E).
Due to the difference in boiling temperature between R1234yf and R1234ze(E), R1234yf has a larger volume-based cooling capacity under the same working conditions. From Figure 11 and Figure 14, it can be concluded that a larger compressor is required when using R1234ze(E) to achieve a similar cooling capacity as when using R1234yf. Similar results were obtained by other researchers [11,17,21].
Figure 15 shows the relative differences in the heat output of the heat pump systems with and without IHX, between the two refrigerants R1234yf and R1234ze(E), as a function of the condensing and evaporating temperatures. The values of the heating capacity were higher in both cases with the refrigerant R1234yf than with R1234ze(E).
For both refrigerants, the heat capacity decreases slightly with increasing condensing temperature and increases significantly with increasing evaporating temperature. At a constant evaporating temperature, as the condensing temperature increases, the temperature rise increases and so does the compression ratio. If the compressor is operated at a constant frequency, the mass flow rate decreases as well as the heat capacity.
When the evaporating temperature is increased, the difference between the evaporating and condensing temperatures decreases, and thus, the compression ratio decreases. This allows a larger amount of refrigerant to be compressed, which increases the heating capacity.
When IHX is used, the heating capacity for the R1234yf refrigerant is from 7.7% to 26.44% higher than without IHX, while for the R1234ze(E) refrigerant, it ranges from 5.15% to 17.32%. The heat output of the heat pump with (ON) IHX obtained with the refrigerant R1234yf is between 23.54% and 33.27% higher than that with the refrigerant R1234ze(E). For a heat pump system without (OFF) IHX, the cooling capacity obtained with the refrigerant R1234yf was between 16.41% and 28.52% higher than that obtained with the refrigerant R1234ze(E). Figure 16 shows the COP values as a function of condensing and evaporating temperatures for variants with and without IHX. It can be clearly seen that the COP increases with an increase in the evaporation temperature and a decrease in the condensation temperature. The heating capacity increases significantly as the evaporating temperature rises, but the power consumed by the compressor also increases. Looking at the combined effect of increasing heating capacity and power consumption, COP increases slightly.
The COP values were higher with the R1234ze(E) than with the R1234yf refrigerant for both heat pump systems with and without IHX. When IHX was used, the COP values for the R1234ze(E) refrigerant ranged from 5.86% to 20.67% higher than without IHX, while for the R1234yf refrigerant, they ranged from 3.95% to 13.77%. The COP values using R1234ze(E) refrigerant was from 2.61% to 4.99% higher than using R1234yf refrigerant.
For a cycle without IHX, the COP values of the R1234ze(E) refrigerant were between 4.77% and 10.73% higher than those of the R1234yf refrigerant.
The following figures show the pressure drops of the refrigerants in the heat exchanger. Figure 17 shows the pressure drop of the refrigerants R1234ze(E) and R1234yf in the condenser as a function of mass flow rate and condensing temperature.
It can be seen that the pressure drop when using the refrigerant R1234ze(E) is from 33.4% to 51.2% higher than when using the refrigerant R1234yf.
Figure 18 shows the pressure drop of the refrigerants R1234ze(E) and R1234yf in the evaporator tubes as a function of mass flow rate and evaporating temperature. It can be seen that the pressure drop in the evaporator is significantly higher than in the condenser for both refrigerants. At the same time, the pressure drop is from 49.4% to 64.7% higher when using the R1234ze(E) refrigerant than when using R1234yf.
Figure 19 shows the pressure drop of the refrigerants R1234ze(E) and R1234yf in the vapor phase in IHX as a function of temperature and mass flow rate. It can be seen that the pressure drop of the vapor phase refrigerant R1234ze(E) is between 47.5% and 54.48% higher than the pressure drop of the vapor phase refrigerant R1234yf.
Figure 20 shows the pressure drop in the liquid phase of R1234ze(E) and R1234yf in IHX as a function of temperature and mass flow rate. It can be seen that the pressure drop of the two liquid phase refrigerants is very small and almost identical; the pressure drop is almost negligible. The pressure drop of the liquid phase refrigerant R1234yf is from 7.7% to 10.4% higher than the pressure drop of the liquid phase refrigerant R1234ze(E).

6. Conclusions

The use of heat pumps is increasing worldwide, and they are becoming an important factor in the transition to renewable energy sources. Therefore, their characteristics, especially their efficiency, are becoming more and more important. This study extends and complements previous research on heat pump characteristics and provides a much more detailed comparison of the numerical and experimental results for the application of the refrigerants R1234yf and R1234ze(E) in systems with and without the use of IHX. In addition to efficiency, the following heat pump parameters were analyzed: mass flow rates, discharge temperatures, volumetric efficiency, compression capacity, cooling and heating capacity, and pressure losses in the heat exchangers.
A total of 60 bench tests were performed at different evaporating and condensing temperatures, with and without IHX in cycle. The tests showed that using IHX in the cycle resulted in higher values for cooling capacity and heating capacity for both refrigerants, which are shown in Figure 14 and Figure 15.
When IHX is ON, the temperature of the vapor at the inlet of the compressor is higher; thus, the temperature of the vapor at the outlet of the compressor is also higher. This results in a slightly higher energy consumption of the compressor (with a variation of less than 5%), as shown in Figure 10. The inclusion of the IHX in the operation of the system leads to positive results if the increase in the temperature of the steam at the outlet from the IHX is not too large; otherwise, there is a significant increase in the power consumption of the compressor.
Figure 11 shows that the mass flow rates for both refrigerants were lower when IHX was used. The pressure drop of the two refrigerants on the liquid side in IHX was very small, as shown in Figure 20, while (the pressure drop of the refrigerants) on the vapor side in IHX, it is already more significant, as shown in Figure 19.
In summary, the heat pump system with the refrigerant R1234ze(E) has a higher COP value than with the refrigerant R1234yf, regardless of the use of IHX. For a cycle with IHX, the COP values are from 2.61% to 4.99% higher when using the R1234ze(E) refrigerant than when using the R1234yf refrigerant. For a cycle without IHX, the COP values of the R1234ze(E) refrigerant were between 4.77% and 10.73% higher than those of the R1234yf refrigerant. However, the heating capacity values with the R1234yf refrigerant were higher than those with R1234ze(E).
Further research could include the analysis of different types of internal heat exchangers. It is also possible to analyze the operation of the condenser as part of the heat pump in more detail.

Author Contributions

Conceptualization, M.B. and R.S.; methodology, M.B.; software, R.S.; validation, R.S.; formal analysis, M.K.; investigation, R.S.; resources, R.S.; data curation, R.S.; writing—original draft preparation, M.B.; writing—review and editing, M.B., R.S. and M.K.; visualization, M.B. All authors have read and agreed to the published version of the manuscript.

Funding

This research received no external funding.

Institutional Review Board Statement

Not applicable.

Informed Consent Statement

Not applicable.

Data Availability Statement

Data is available on request.

Conflicts of Interest

The authors declare no conflict of interest.

Nomenclature

Asurface area (m2) η efficiency (%)
Ccharacteristic constant of the thermo-expansion valve (-) λ thermal conductivity (Wm−1K−1)
cpspecific heat (kJ kg−1 K−1) μ dynamic viscosity (Pas)
ddiameter (m) ρ density (kg m−3)
Dbouter baffle diameter (m)ωcompressor rotation speed (rpm)
Dotlouter tube limit diameter (m) Q ˙ heat transfer rate (W)
Dsshell diameter (m) m ˙ mass flow rate (kgh−1)
Fmultiplicative factor q ˙ heat flux (Wm−2)
Fcbaffle cut correction factor (-)
Gmass flux (kg/m−2s−1) Subscript
henthalpy (kJ kg−1)cfcooled fluid
IHXinternal heat exchangerconcondensation
Jc,JL,JB,JScorrection factors (Bell–Delaware) (-)critcritical
Ltube length (m)eqequivalent
Lbccentral baffle spacing (mm)evaevaporation
Lbiinlet baffle spacing (mm)hfheated fluid
Lbooutlet baffle spacing (mm)iinside
Lcbaffle cut (mm)Ifirst section
Mmolar mass (kg/kmol)idideal
Nbnumber of baffles (-)ihxinternal heat exchanger
PrPrandtl numberIIsecond section
ReReynolds numberininlet
rmparameter for finding the leakage correction factor (-)isisentropic
rsparameter for finding the leakage correction factor (-)kcompressor
rsssealing strip ratio (-)lliquid
Ssuppression factor (-)lmlogarithmic mean
Smthe cross flow area at the bundle centerline (m2)maxmaximum value
Ttemperature (°C)minminimum value
Uoverall heat transfer coefficients (Wm−2 K−1)nbnucleate boiling
VDcompressor displacement volume (m3)ooutside
Wpower consumption (kW)outoutlet
xvapor quality (-)prreduced pressure
εsurface roughness (μm)rrefrigerant
α heat transfer coefficient (W/m−2K−1)vvapor
δ wall thickness (m)

Appendix A

Figure A1. The flowchart of the simulation code.
Figure A1. The flowchart of the simulation code.
Sustainability 15 08625 g0a1

References

  1. Matos, F.J.P.; Sassoli, D.M. Regulation (EU) 2021/1119 of the European Parliament and of the Council of 30 June 2021 Establishing the Framework for Achieving Climate Neutrality and Amending Regulations (EC) No 401/2009 and (EU) 2018/1999 (‘European Climate Law’). Off. J. Eur. Union 2021, 243, 1–17. [Google Scholar]
  2. European Commission REPowerEU Plan; SWD(2022); Publications Office of the European Union: Brussels, Belgium, 2022; ISBN 978-92-76-52654-4.
  3. Wang, F.; Zhao, R.; Ma, C.; Huang, D.; Qu, Z. Reversely-Variable Circuitry for Finned-Tube Heat Exchanger in Air Source Heat Pump to Enhance Its Overall Energy Performance. Int. J. Refrig. 2022, 142, 48–57. [Google Scholar] [CrossRef]
  4. Bošnjaković, M.; Čikić, A.; Muhič, S.; Stojkov, M. Development of a New Type of Finned Heat Exchanger. Teh. Gaz. 2017, 24, 1785–1796. [Google Scholar] [CrossRef]
  5. Bošnjaković, M.; Muhič, S.; Čikić, A. Experimental Testing of the Heat Exchanger with Star-Shaped Fins. Int. J. Heat Mass Transf. 2020, 149, 119190. [Google Scholar] [CrossRef]
  6. Bošnjaković, M.; Muhič, S. Numerical Analysis of Tube Heat Exchanger with Trimmed Star-Shaped Fins. Appl. Sci. 2022, 12, 4857. [Google Scholar] [CrossRef]
  7. Papadimitriou, V.C.; Talukdar, R.K.; Portmann, R.W.; Ravishankara, A.R.; Burkholder, J.B. CF3CF=CH2 and (Z)-CF3CF=CHF: Temperature Dependent OH Rate Coefficients and Global Warming Potentials. Phys. Chem. Chem. Phys. 2008, 10, 808–820. [Google Scholar] [CrossRef]
  8. Sánta, R. Investigations of the Performance of a Heat Pump with Internal Heat Exchanger. J. Therm. Anal. Calorim. 2022, 147, 8499–8508. [Google Scholar] [CrossRef]
  9. Sánta, R. Comparative Analysis of Heat Pump System with IHX Using R1234yf and R134a. Period. Polytech. Mech. Eng. 2021, 65, 363–373. [Google Scholar] [CrossRef]
  10. Navarro-Esbrí, J.; Mendoza-Miranda, J.M.; Mota-Babiloni, A.; Barragán-Cervera, A.; Belman-Flores, J.M. Experimental Analysis of R1234yf as a Drop-in Replacement for R134a in a Vapor Compression System. Int. J. Refrig. 2013, 36, 870–880. [Google Scholar] [CrossRef]
  11. Mota-Babiloni, A.; Navarro-Esbrí, J.; Barragán, Á.; Molés, F.; Peris, B. Drop-in Energy Performance Evaluation of R1234yf and R1234ze(E) in a Vapor Compression System as R134a Replacements. Appl. Therm. Eng. 2014, 71, 259–265. [Google Scholar] [CrossRef]
  12. Molés, F.; Navarro-Esbrí, J.; Peris, B.; Mota-Babiloni, A.; Barragán-Cervera, Á. Theoretical Energy Performance Evaluation of Different Single Stage Vapour Compression Refrigeration Configurations Using R1234yf and R1234ze(E) as Working Fluids. Int. J. Refrig. 2014, 44, 141–150. [Google Scholar] [CrossRef]
  13. Cho, H.; Park, C. Experimental Investigation of Performance and Exergy Analysis of Automotive Air Conditioning Systems Using Refrigerant R1234yf at Various Compressor Speeds. Appl. Therm. Eng. 2016, 101, 30–37. [Google Scholar] [CrossRef]
  14. Al-Sayyab, A.K.S.; Navarro-Esbrí, J.; Barragán-Cervera, A.; Kim, S.; Mota-Babiloni, A. Comprehensive Experimental Evaluation of R1234yf-Based Low GWP Working Fluids for Refrigeration and Heat Pumps. Energy Convers. Manag. 2022, 258, 115378. [Google Scholar] [CrossRef]
  15. Colombo, L.P.M.; Lucchini, A.; Molinaroli, L. Experimental Analysis of the Use of R1234yf and R1234ze(E) as Drop-in Alternatives of R134a in a Water-to-Water Heat Pump. Int. J. Refrig. 2020, 115, 18–27. [Google Scholar] [CrossRef]
  16. Sieres, J.; Santos, J.M. Experimental Analysis of R1234yf as a Drop-in Replacement for R134a in a Small Power Refrigerating System. Int. J. Refrig. 2018, 91, 230–238. [Google Scholar] [CrossRef]
  17. Janković, Z.; Sieres Atienza, J.; Martínez Suárez, J.A. Thermodynamic and Heat Transfer Analyses for R1234yf and R1234ze(E) as Drop-in Replacements for R134a in a Small Power Refrigerating System. Appl. Therm. Eng. 2015, 80, 42–54. [Google Scholar] [CrossRef]
  18. Tasdemirci, E.; Alptekin, E.; Hosoz, M. Comparative Performance of an Automobile Heat Pump System with an Internal Heat Exchanger Using R1234yf and R134a. Int. J. Exergy 2020, 33, 98–113. [Google Scholar] [CrossRef]
  19. Oruç, V.; Devecioğlu, A.G. Experimental Assessment of the Retrofit of an Internal Heat Exchanger in Refrigeration Systems: The Effect on Energy Performance and System Operation. Appl. Therm. Eng. 2020, 180, 115843. [Google Scholar] [CrossRef]
  20. Santa, R.; Bošnjaković, M.; Čikić, A. Experimental and Numerical Testing of Heat Pump Evaporator. Appl. Sci. 2022, 12, 11973. [Google Scholar] [CrossRef]
  21. Mota-Babiloni, A.; Navarro-Esbrí, J.; Pascual-Miralles, V.; Barragán-Cervera, Á.; Maiorino, A. Experimental Influence of an Internal Heat Exchanger (IHX) Using R513A and R134a in a Vapor Compression System. Appl. Therm. Eng. 2019, 147, 482–491. [Google Scholar] [CrossRef]
  22. Molinaroli, L.; Lucchini, A.; Colombo, L.P.M. Drop-in Analysis of R450A and R513A as Low-GWP Alternatives to R134a in a Water-to-Water Heat Pump. Int. J. Refrig. 2022, 135, 139–147. [Google Scholar] [CrossRef]
  23. Pérez-García, V.; Méndez-Méndez, D.; Belman-Flores, J.M.; Rodríguez-Muñoz, J.L.; Montes-Rodríguez, J.J.; Ramírez-Minguela, J.J. Experimental Study of Influence of Internal Heat Exchanger in a Chest Freezer Using R-513a as Replacement of r-134a. Appl. Therm. Eng. 2022, 204, 117969. [Google Scholar] [CrossRef]
  24. Mateu-Royo, C.; Mota-Babiloni, A.; Navarro-Esbrí, J.; Barragán-Cervera, Á. Comparative Analysis of HFO-1234ze(E) and R-515B as Low GWP Alternatives to HFC-134a in Moderately High Temperature Heat Pumps. Int. J. Refrig. 2021, 124, 197–206. [Google Scholar] [CrossRef]
  25. Direk, M.; Kelesoglu, A. Automotive Air Conditioning System with an Internal Heat Exchanger Using R1234YF and Different Evaporation and Condensation Temperatures. Therm. Sci. 2019, 23, 1115–1125. [Google Scholar] [CrossRef]
  26. Bošnjaković, M.; Muhič, S.; Čikić, A.; Živić, M. How Big Is an Error in the Analytical Calculation of the 2 Annular Fin Efficiency? Energies 2019, 12, 1787. [Google Scholar] [CrossRef]
  27. Serna, M.; Jiménez, A. A Compact Formulation of the Bell-Delaware Method for Heat Exchanger Design and Optimization. Chem. Eng. Res. Des. 2005, 83, 539–550. [Google Scholar] [CrossRef]
  28. Chen, H.; Wang, Y.; Zhao, Q.; Ma, H.; Li, Y.; Chen, Z. Experimental Investigation of Heat Transfer and Pressure Drop Characteristics of H-Type Finned Tube Banks. Energies 2014, 7, 7094–7104. [Google Scholar] [CrossRef]
  29. Mahmoud, M.M.; Karayiannis, T.G. Heat Transfer Correlation for Flow Boiling in Small to Micro Tubes. Int. J. Heat Mass Transf. 2013, 66, 553–574. [Google Scholar] [CrossRef]
  30. Dittus, F.W.; Boelter, L.M.K. Heat Transfer in Automobile Radiators of the Tubular Type; University of California Press: Berkeley, CA, USA, 1930. [Google Scholar]
  31. Shah, M.M. A General Correlation for Heat Transfer during Film Condensation inside Pipes. Int. J. Heat Mass Transf. 1979, 22, 547–556. [Google Scholar] [CrossRef]
  32. Eames, I.W.; Milazzo, A.; Maidment, G.G. Modelling Thermostatic Expansion Valves. Int. J. Refrig. 2014, 38, 189–197. [Google Scholar] [CrossRef]
  33. Lemmon, E.W.; Huber, M.L.; McLinden, M.O. NIST Standard Reference Database 23: Reference Fluid Thermodynamic and Transport Properties (REFPROP), Version 9.1; National Institute of Standards and Technology, Standard Reference Data Base 23: Gaithersburg, MD, USA, 2013. [Google Scholar]
  34. Moffat, R.J. Describing the Uncertainties in Experimental Results. Exp. Therm. Fluid Sci. 1988, 1, 3–17. [Google Scholar] [CrossRef]
Figure 1. Heat pump system (a) without IHX; (b) with IHX.
Figure 1. Heat pump system (a) without IHX; (b) with IHX.
Sustainability 15 08625 g001
Figure 2. p-h diagram of heat pump system.
Figure 2. p-h diagram of heat pump system.
Sustainability 15 08625 g002
Figure 3. Sketch of the shell and tube heat exchanger.
Figure 3. Sketch of the shell and tube heat exchanger.
Sustainability 15 08625 g003
Figure 4. Mathematical model of the evaporator.
Figure 4. Mathematical model of the evaporator.
Sustainability 15 08625 g004
Figure 5. Photo (a) and scheme (b) of the experimental set-up.
Figure 5. Photo (a) and scheme (b) of the experimental set-up.
Sustainability 15 08625 g005
Figure 6. Comparison of the experimental and predicted cooling capacity.
Figure 6. Comparison of the experimental and predicted cooling capacity.
Sustainability 15 08625 g006
Figure 7. Comparison of the experimental and predicted power consumption of the compressor.
Figure 7. Comparison of the experimental and predicted power consumption of the compressor.
Sustainability 15 08625 g007
Figure 8. Comparison of the experimental and predicted condenser capacity.
Figure 8. Comparison of the experimental and predicted condenser capacity.
Sustainability 15 08625 g008
Figure 9. Comparison of the experimental and predicted coefficient of performance.
Figure 9. Comparison of the experimental and predicted coefficient of performance.
Sustainability 15 08625 g009
Figure 11. Mass flow rates of the heat pump with (ON) and without (OFF) IHX.
Figure 11. Mass flow rates of the heat pump with (ON) and without (OFF) IHX.
Sustainability 15 08625 g011
Figure 12. Discharge temperatures of the heat pump with (ON) and without (OFF) IHX.
Figure 12. Discharge temperatures of the heat pump with (ON) and without (OFF) IHX.
Sustainability 15 08625 g012
Figure 13. Volumetric efficiency versus compression ratio.
Figure 13. Volumetric efficiency versus compression ratio.
Sustainability 15 08625 g013
Figure 14. The cooling capacity of the heat pump with (ON) and without (OFF) IHX.
Figure 14. The cooling capacity of the heat pump with (ON) and without (OFF) IHX.
Sustainability 15 08625 g014
Figure 15. The heating capacities of the heat pump with (ON) and without (OFF) IHX.
Figure 15. The heating capacities of the heat pump with (ON) and without (OFF) IHX.
Sustainability 15 08625 g015
Figure 16. The COP values of the heat pump with (ON) and without (OFF) IHX.
Figure 16. The COP values of the heat pump with (ON) and without (OFF) IHX.
Sustainability 15 08625 g016
Figure 17. Pressure drop of the refrigerants in the condenser.
Figure 17. Pressure drop of the refrigerants in the condenser.
Sustainability 15 08625 g017
Figure 18. Pressure drop of the refrigerants in the evaporator.
Figure 18. Pressure drop of the refrigerants in the evaporator.
Sustainability 15 08625 g018
Figure 19. Pressure drop of the vapor phase refrigerants in the IHX.
Figure 19. Pressure drop of the vapor phase refrigerants in the IHX.
Sustainability 15 08625 g019
Figure 20. Pressure drop of the liquid phase refrigerants in IHX.
Figure 20. Pressure drop of the liquid phase refrigerants in IHX.
Sustainability 15 08625 g020
Table 1. Main characteristics of the experimental set-up components.
Table 1. Main characteristics of the experimental set-up components.
ComponentSpecification
CompressorType: reciprocating, Application: HBP (high back pressure)
Evaporation temperature range: −15 to 15 °C.
Motor torque: HST (high starting torque), displacement volume: 32.7 cm3
Motor type: CSR (capacitor start and run)
Voltage range (50 Hz): 187–242, Current: 5.53 A, Power: 2.94 kW
Speed: 2900 rpm, Cooling capacity: 5870 W
Evaporator
Condensator
Type: shell and tube heat exchanger.
Shell inner diameter Din = 32 mm. Tube material is copper. Tubes have a staggered layout. Number of tubes is 5. Tube size is Ø8 × 1. Number of baffles is 15. Length of evaporator is 3 m. Internal surface area of inner pipe of the heat exchanger is 0.282 m2.
(The evaporator and the condenser are of exactly the same design.)
Expansion valveInternally equalized type
Internal heat exchangerType: Stainless steel plate exchanger (material AISI 316)
Brazing material: copper
Dimensions (H×W×D): 317 × 76 × 34 mm
Manufacturer: SWEP INTERNATIONAL AB
Table 2. Main characteristics of the measurement instrumentation.
Table 2. Main characteristics of the measurement instrumentation.
VariableLabelMeasuring InstrumentMeasuring RangeUncertainty
Compressor powerM-PDigital watt meter, type el2, Iskra0–3 kW±0.5%
PressureM-pTransducers TD220030 ELIWELL EWPA 030, working temperature 0–100 °C0–30 bar±1.0%
TemperatureM-TK-type thermocouples DS18B20, Model TSX003−55~+125 °C±0.2 °C
Flow rateM-CFM
M-TFM
Coriolis mass flow meter Krohne Optimas 6400
Turbine flowmeters, water flow sensors
2~50 L/min±0.1%
±0.3%
Table 3. Boundary and initial conditions.
Table 3. Boundary and initial conditions.
VariableRange
IHXOFFOFFONON
RefrigerantR1234yfR1234ze(E)R1234yfR1234ze(E)
Condensation temperature, °C48.7 to 72.4
Evaporation temperature, °C−6.1 to 5
Mass flow rate of refrigerant, g/s6.58 to 21.27
Compressor displacement, m3/s0.0001
Heated water temperature, °C35.1 to 45.63
Cooled water (brine) temperature, °C3.94 to 13.22
Table 4. Main properties of the considered refrigerants.
Table 4. Main properties of the considered refrigerants.
PropertiesR1234yfR1234ze(E)E
Critical pressure, bar33.8236.36
Critical temperature, °C94.7109.36
Molecular weight, kg/mol114.04114.04
Cp, J/(mol K)101.8999.977
Boiling point at 101.3 kPa, °C−29.4−18.95
GWP (Global warming potential)44
ASHRAE safety classificationA2LA2L
Table 5. Contribution of uncertainty of independent parameters.
Table 5. Contribution of uncertainty of independent parameters.
VariableDescriptionUnitsNominal ValueSystematic UncertaintyRandom UncertaintyCombined Standard Uncertainty
VhfVolumetric flow rateL/min 0.4%3%3.02%
Thf,outTemperature at outlet of condenser°C35.1–45.61.1–1.4%0.43–0.57%1.37–1.79%
Thf,inTemperature at inlet of condenser°C28.3–36.51.37–1.77%0.55–0.7%1.37–1.79%
WCompressor powerW 0.5%0.2%0.54%
Disclaimer/Publisher’s Note: The statements, opinions and data contained in all publications are solely those of the individual author(s) and contributor(s) and not of MDPI and/or the editor(s). MDPI and/or the editor(s) disclaim responsibility for any injury to people or property resulting from any ideas, methods, instructions or products referred to in the content.

Share and Cite

MDPI and ACS Style

Bošnjaković, M.; Santa, R.; Katinić, M. Experimental Testing of a Water-to-Water Heat Pump with and without IHX by Using Refrigerants R1234yf and R1234ze(E). Sustainability 2023, 15, 8625. https://doi.org/10.3390/su15118625

AMA Style

Bošnjaković M, Santa R, Katinić M. Experimental Testing of a Water-to-Water Heat Pump with and without IHX by Using Refrigerants R1234yf and R1234ze(E). Sustainability. 2023; 15(11):8625. https://doi.org/10.3390/su15118625

Chicago/Turabian Style

Bošnjaković, Mladen, Robert Santa, and Marko Katinić. 2023. "Experimental Testing of a Water-to-Water Heat Pump with and without IHX by Using Refrigerants R1234yf and R1234ze(E)" Sustainability 15, no. 11: 8625. https://doi.org/10.3390/su15118625

APA Style

Bošnjaković, M., Santa, R., & Katinić, M. (2023). Experimental Testing of a Water-to-Water Heat Pump with and without IHX by Using Refrigerants R1234yf and R1234ze(E). Sustainability, 15(11), 8625. https://doi.org/10.3390/su15118625

Note that from the first issue of 2016, this journal uses article numbers instead of page numbers. See further details here.

Article Metrics

Back to TopTop