Abstract
The cost of constructing foundations, on average, ranges from 10% to 15% of a project’s total cost. Therefore, selecting the appropriate type of foundation may result in a significant reduction in project costs. In this study, a value engineering (VE) approach was applied to select the best foundation type from seven alternatives that covered shallow and deep foundations. Selection was dependent on ten important criteria, which were classified into safety, buildability, flexibility of architectural design, and environmental impact. Foundation construction experts used the stepwise weight assessment ratio analysis (SWARA) method to determine the weights of these ten properties for six identified cases based on structure type and soil type. In addition, the weighted aggregated sum product assessment (WASPAS) method was used to determine the quality weight for each foundation option. The results show that adaptable architectural design requirements were more critical in selecting the foundation than the safety criteria for a bridge project. Additionally, the criteria for environmental impacts in the case of high-rise buildings have a more significant impact on foundation choice than low-rise buildings. The outcomes of this study may improve the adaptability of architectural design and the environmental impact of future structures and building codes in the construction industry.
1. Introduction
The foundation is one of the crucial components of structures as it stabilizes the building system and transfers the whole load to the soil. Generally, there are two types of foundations: shallow and deep. The cost of foundation construction ranges from 10% to 15% of the project’s total cost [1]. The foundation types are usually chosen based on the designers’ and builders’ experience and judgment, with little consideration of the structure’s specific engineering–geological conditions and features. A suitable foundation type is chosen by considering several variables, including the engineering–geological conditions, climatic influence, groundwater levels, unique features of the structure, and the builder’s technological skills [2]. In addition, Turskis et al. [3], pointed out that the expected cost of the foundation and the project duration may influence the decision of foundation selection, which in turn influences the project’s scope, schedule, bonding conditions, and maximum and minimum deviations from the volume of work.
An effective method to establish a suitable solution is supported by multi-criteria decision-making (MCDM) or multi-attribute decision-making methods (MADM [4,5]. Several methods support MCDM, including Value Engineering (VE), Analytical Hierarchy Process (AHP), Function Analysis System Technique (FAST), Stepwise Weight Assessment Ratio Analysis (SWARA), and Weighted Aggregated Sum Product Assessment (WASPAS).
First, the VE approach aims to provide the required facility at the lowest cost while preserving performance consistency, dependability, and maintainability. Achieving a balance between cost, punctuality, and quality is challenging, given current construction practices. The Society of American Value Engineers refers to VE as a systematic application that precisely defines and provides the desired function at the lowest cost [6]. The VE increases the product’s value by altering and improving functions. Value improvement is the VE’s primary objective. The VE states that value is the ratio of sum function and quality to cost [6]. Elhegazy [7] stated the importance of the VE in the design, ongoing operation, and maintenance of multistory buildings.
Second, the AHP methodology, introduced by Saaty [8], addresses hierarchical challenges by minimizing the number of complex judgments. As a result, the AHP aids in determining a decision’s subjective and objective components. The AHP also uses an effective method to reduce any potential bias in judgment. Finally, the pairwise method has been used to evaluate the criteria and user choices, transforming the AHP into a flexible and powerful tool for final ranking.
Third, the FAST is a graphical representation of a product, system, or entity’s functions that uses the relationships of how and why they are presented. FAST allows the evaluation of existing or suggested processes in terms of their effectiveness in achieving the targeted service or function. In the context of foundation selection, FAST can be performed to develop the selection criteria with a focus on the attributes of the primary function of the foundation.
Fourth, the SWARA technique, developed by Keršulienė et al. [9] is more straightforward to use than other MCDM tools for assessing and weighing selection criteria. Finally, the WASPAS is one of the MCDM methods, and it combines the weighted sum model (WSM) and weighted product model (WPM) to provide more accuracy than its components [9].
A suitable foundation may significantly impact the project’s progress and the stages of construction. However, limited prior research efforts are addressing the issue of foundation selection using MCDM. Prior studies were limited to one type of foundation [10] or a few types of foundations [3]. In addition, previous studies did not consider the flexibility of the architectural design and the water table issues in the decision-making of the foundation type.
In this paper, the methods mentioned above (AHP, FAST, SWARA, and WASPAS) were integrated and incorporated into the VE concept (which is expressed as (Quality + Function)/Cost) to develop a framework for selecting appropriate foundation types. According to the type of construction project and subsoil conditions, 45 cases were generated, and six cases were considered in the paper. Developing the framework involved reviewing international standards, reviewing the literature, and conducting expert interviews to shortlist the most critical criteria and then classifying them into four main sub-functions of foundations. Based on the evaluation of foundation construction experts, the selected significant criteria were defined based on FAST analysis, including the four main sub-functions: safety, buildability, adaptable architectural design, and environmental impact. According to the FAST analysis, the significant criteria were distributed as follows; five criteria were safety-related, two criteria for both adaptable architectural design and environmental impact and one criterion for buildability. The weight of the ten criteria was then determined for the six cases by experts using the SWARA approach. The alternative foundations’ quality weight was then defined using WASPAS. After calculating the life cycle cost of each alternative foundation for the six cases, the VE was calculated for each alternative foundation.
2. Literature Review
This section contains extensive literature reviews that discuss the process of foundation selection evaluation as well as earlier investigations into multi-criteria decision-making (MCDM) for different purposes.
2.1. Prior Studies on Evaluation Methods for Foundation Selection
Few studies have addressed the process of foundation selection. Turskis et al. [3] studied the selection process among three foundation types (single footing, short bored pile, and bored pile), considering three types of soil, including loose, medium, and dense sand. They used SAWARA, and WASPAS techniques, the function represented by construction duration, easy installation, volume excavation, and concrete reinforcement. Pujadas-Gispert et al. [10] studied the environmental impact and cost of the selection of building a foundation in Northern Europe. The alternative foundation types were beam ground and different types of pile foundations.
The previous studies only focused on two types of foundations [3]. They did not consider adaptable architectural design in selecting alternative foundations, which plays an essential role in the selection of bridge foundations due to the logistics of services such as traffic and underground facilities.
2.2. Studies Related to Selection Techniques and Their Application
It is challenging to manage and verify the objective selection process because several options are accessible. Due to the current construction developments, additional evaluation criteria are required, considering quality, function, and cost [11]. MCDM has been used as a research tool from the year 2000 up to the present [12] and it is a popular method for addressing decision-making challenges in various sectors since it simplifies complex situations to their most fundamental forms. Materials selection, cement industry, finishing works (HVAC, flooring types), and supply chain are examples of the applications of MCDM, as shown in Table 1. The common MCDM methods utilized in these applications were AHP, FAST, WASPAS, and SWARA.
Table 1.
Applications of MCDM.
Based on Table 1, There is no application implied for VE with SWARA and WASPAS in the selection foundation. In addition, the criteria used in the latter two methods may not consider cost issues, which are considered in the VE method. This paper integrated the SWARA, WASPAS, VE, and FAST methods to study the foundation type selection in different cases.
3. Methodology
The research approach used to establish the proposed framework is described in this section. Figure 1 represents the framework flowchart process. The methodology consists of six steps; where data collection was performed first. Then, identifying and selecting the significant criteria was accomplished using FAST analysis and carrying out expert interviews. Subsequently, the weights for the selected criteria were determined using the SWARA method. Next, calculating quality weight per foundation alternative was executed using the WASPAS method. After that, an estimation of the life cycle cost per foundation alternative was performed by interviewing experts. Finally, the VE was computed for each alternative; the higher the value of the VE, the better the alternative.
Figure 1.
Flow chart of the study methodology.
3.1. Collecting Data
Requirements and demands in selecting the foundation types were collected. In this stage, books [26,27,28,29], reports [30], and standards [31,32] were all thoroughly searched. Additionally, several meetings with three foundation construction experts were held to review the criteria that were collected by the above sources and to select the common foundation design criteria. The task’s outcome was also to create a strategy and implementation process for the proposed framework. The foundation design criteria are displayed in Table 2. These criteria were classified based on function into six groups—safety, buildability, water table issues, site location condition, adaptable architectural design, and environmental impacts.
Table 2.
Functions and criteria for foundation type selection [32].
It should be noted that the function of “Adaptable architectural design” with its criteria (less top surface area foundation and more embedment depth) was added based on the results of interviews with construction industry experts. In addition, environmental impact was added based on the study by Gispert et al. [9]. The function has two criteria: less thermal emission and less influence on the groundwater table.
3.2. Identify Critical Criteria
The criteria mentioned above are considered in design of the different foundation types and types of external loading and subsoil conditions. Table 3 shows the list of foundation types that cover the shallow and deep foundations. The list includes special foundations in industrial activities such as rigid, frame with top slab, and frame with bottom slab machine foundation. In terms of loading, Table 3 comprises a wide range of loading that may occur on a foundation such as; column loading (vertical, inclined, eccentric loading); loading variation with time (cyclic loading, transient loading, seismic loading, impulse loading); and loading that is soil induced (lateral loading, sliding loading, and overturning loading). The soil type is generally classified according by grain size into gravel, sand, silt, and clay, as shown in Table 3.
Table 3.
Different types of foundation, subsoil type, and loading conditions.
The most common load is vertical loading which divides with foundation area and generates the vertical applied stress. In this paper, three types of projects were considered low-rise buildings, high-rise buildings, and bridge projects. These projects cover low and high applied vertical stress and different construction conditions. Considering three project types and the subsoil types, 45 cases were created, as shown in Table 4. The paper was limited to cases 4–9. This was because these cases are common in real-life settings.
Table 4.
Different subsoils conditions and project types in semi-arid regions.
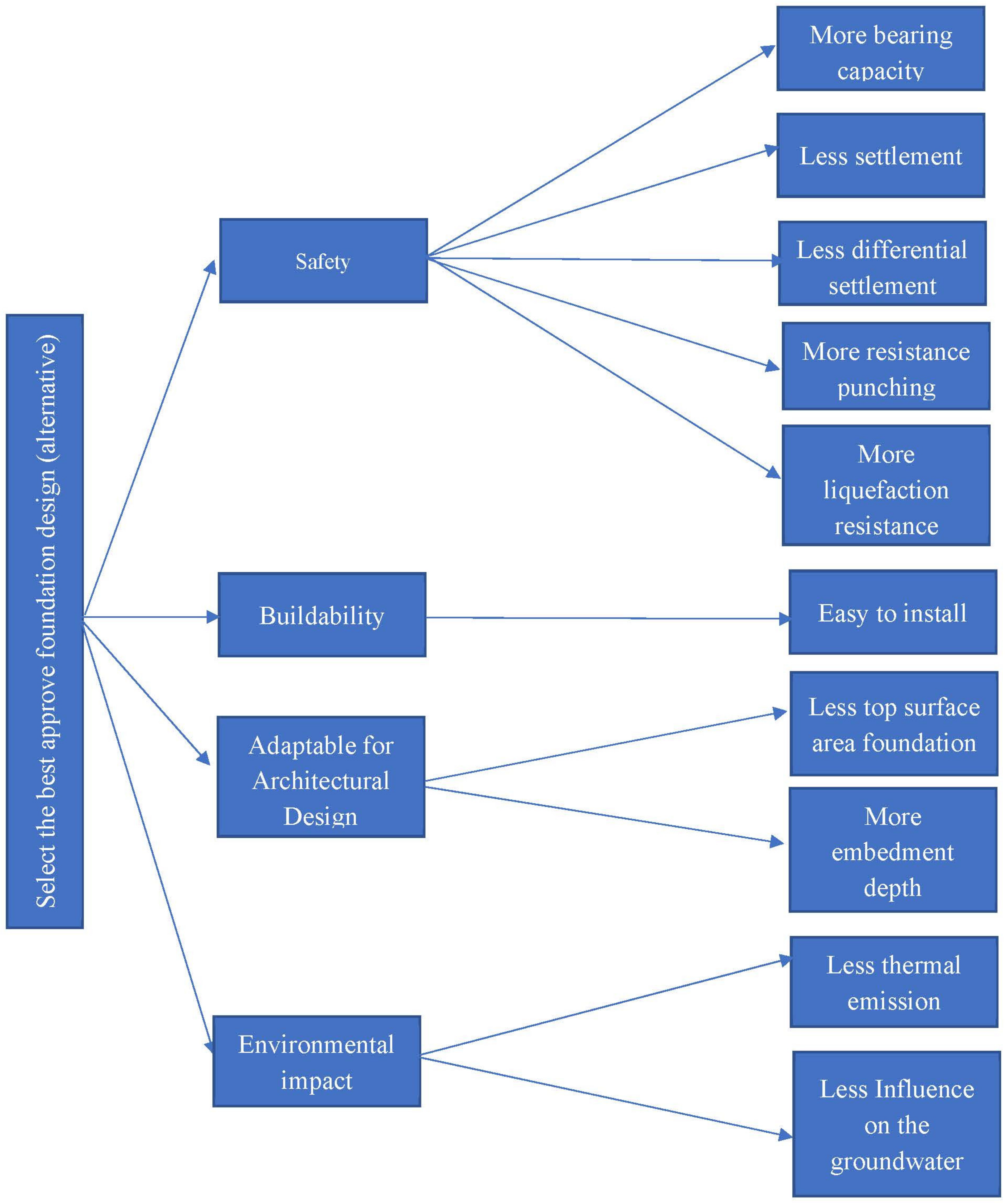
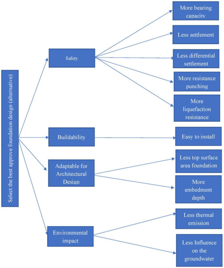
The most common foundation types that were considered as an alternative foundation were single footing (A1), mat foundation (A2), single precast footing (A3), bored pile (A4), continuous flight auger pile (A5), piled raft (A6), and precast pile (A7), as shown in Figure 2. On the other hand, the criteria of the four functions (safety, buildability, flexibility of architectural design, and environmental impact) were more safety, more bearing capacity (C1), less total settlement (C2), less differential settlement (C3), more resistance to punching force (C4), more resistance to liquefaction (C5), ease of installation (C6), less top surface area of a foundation, more embedment depth, (C8), less thermal emission during construction (C9), and less influence on the groundwater table (C10). The functions with their criteria are shown in Figure 3.
Figure 2.
The seven foundation alternatives (a) single footing A1; (b) mat foundation A2; (c) precast single footing A3; (d) bored pile A4; (e) continuous flight auger pile A5; (f) piled raft foundation A6; (g) precast pile A7.
Figure 3.
FAST of select the best-approved foundation design (alternative).
3.3. Determine Criteria Weight (CW) for the Selected Criteria for Each Case
The steps of SWARA were applied for each case, according to the study of [8].
Step 1: The ten criteria in relative importance were prioritized by experts in foundation construction, in which the most important criterion was the first, while the criterion with the lowest importance was the last.
Step 2: The degree of importance of the previous criterion (j − 1) to the current criterion (j) was recorded and obtained (Sj). It should be noted that the Sj value for the first criterion is a unit.
Step 3: Add a unit to Sj and obtain Kj with set K1 with the unit, as in Equation (1).
Step 4: Divide Kj−1 by Kj for each criterion qi with q1 set as a unit. It was shown in Equation (2)
Step 5: Normalize qj by ∑qj and obtain CWj.
Table 5 shows examples of the SWARA computation for low-rise buildings resting on either loose or dense sand.
Table 5.
SWARA computation detail for low-rise building.
3.4. Determine Criteria Quality Weights (CQW) Using WASPAS
For the WASPAS computation, procedures were utilized such as: the criteria quality weights CQWij were firstly set by the three experts. A Likert scale was used to scale the criteria per alternative foundation, where very low strength was represented by one, and very high strength was represented by 5. Therefore, three CQW matrices (matrix per expert) were developed, and the average CQW matrix was computed. Then, the averaged CQWij value was normalized and the () obtained, where the method for normalizing a value was the Linear Scale Transformation Max Method (LSTMM) [20]. In this study, the can be computed using Equation (3):
the ranged from 0.2 to 1.0. After that, the quality weight QWi of the alternative foundation was computed per each case using Equation (4) depending on the normalized criteria quality weight () and criteria weight (CW).
3.5. Evaluate the LCC for Each Foundation Alternative
The LCC had to be assessed for each foundation alternative to quantify VE. LCC is the construction cost and the value of the foundations after their life span is neglected. The LCC can be affected by many variable factors that are difficult to solve in an exact equation. To simplify the issue of LCC, the LCC of the foundation alternative was evaluated by the three experts for each case (cases 4–9). The Likert scale was utilized to describe the cost; a Likert scale of one and five represents low and very high costs, respectively. Then, the foundation alternative’s life cycle cost (LCCi) normalized the maximum life cycle cost (LCCmax). By the end of this step the LCC required normalizing for the next step and comparative purpose. Table 6 shows the Likert scale and normalization of the LCC of low-rise building foundation alternatives resting on loose sand.
Table 6.
Calculation of the normalized LCCi of case 4.
3.6. Determine VE and Decide the Best Alternative Foundations
This study has developed a transparent methodology for applying VE to select the most valuable foundation. The most suitable foundation alternative should represent the maximum quality score and the minimum LCC. The QW and LCC were computed in the last two steps. Hence, the VE can be computed using Equation (5) [33] as;
The higher the value of VE, the more preferable the foundation’s alternative in the given case.
4. Empirical Results and Discussion
In this section, the ten criteria weights established by the experts were first presented and discussed. Then, the QW, LCC, and VE of the seven foundation alternatives were illustrated.
4.1. Ten Criteria Weights for the Six Cases
The ten criteria weights of the six cases (Cases 4–9) are shown in Figure 4. To examine the essential criteria considered in the foundation selection for low-rise buildings, the first two most important criteria for the construction foundation on loose sand were more bearing capacity (C1) and ease of installation (C6). In comparison, the two least significant criteria were thermal emission during construction (C10) and embedment depth (C8), as shown in Figure 4. On the other hand, the relative importance among criteria was low for low-rise buildings that rested on dense sand (case 7). The safety criteria were the most important, except for more resistance to liquefaction (C5) where there is no liquefaction potential in dense soil [34,35]. Hence, the more resistance to liquefaction criterion is insignificant and ordered last.
Figure 4.
The ten criteria weights for the six cases.
The criterion of more bearing capacity for high-rise buildings is significant for loose (case 5) and dense sand (case 8), as shown in Figure 4. In addition, the criteria of flexibility in architectural design are more critical in loose sand than in dense sand. This is attributed to the limited allowable ground area to design a mat foundation. Regarding the environmental impact criteria, there is no difference in ranking for loose and dense sand. The criterion of more resistance to liquefaction during an earthquake was in third place in loose sand, while it was the last in dense sand, as shown in Figure 4.
To explore the significance criteria of foundation choice for a bridge project, experts have given importance to the criterion buildability and criteria flexibility of architectural design more than the safety and environmental impact criteria. On the other hand, the criterion of more resistance to liquefaction was more critical in case 6 than in case 9. This criticality difference is because soil susceptibility to liquefaction has more potential in saturated loose sandy soil, as shown in Figure 4. In addition, the environmental impact criteria for cases of high applied stress were higher than for cases of low applied stress due to construction depth foundation potential (A4, A5, and A6).
4.2. QW, LLC, and VE of the Foundation Alternatives
The average criteria quality weight (CQW) and normalized criteria quality weight () matrices are shown in Table 7 and Table 8, respectively. The CQW of the foundation alternatives for safety criteria provides a reasonable value. For example, the criteria of more bearing capacity (C1) was highest for bored pile (A4) and was lowest for single footing (A1) due to the loading mechanism transferred that depends on the area transmitted loading. However, the criteria of buildability (C6) was lowest in the bored pile (A4) and highest in single footing (A1) due to its construction mechanism.
Table 7.
Criteria quality weight (CQW).
Table 8.
Normalized criteria quality weight ().
The QW of cases 4 and 7, 5 and 8, and 6 and 9 are presented in Table 9, Table 10 and Table 11, respectively. In addition to the quality weight (QWi), the life cycle cost (LCCi) and Value Enginnering (VEi) of the foundation alternatives of the nine cases are listed in Table 9, Table 10 and Table 11.
Table 9.
QW, LCC, and VE, for low-rise buildings resting on loose sand (case 4) or dense sand (case 7).
Table 10.
QW, LCC, AND VE, for high-rise buildings resting on loose sand (case 5) or dense sand (case 8).
Table 11.
QW, LCC, AND VE, for high-rise buildings resting on loose sand (case 6) or dense sand (case 9).
The rank of the foundation alternatives for low-rise buildings on dense sand (case 7) were A1–A7, where the best selection was single footing, and the worst selection was deep foundation alternatives. This result agreed with the conventional design [27,28]. In addition, for case 2 (low-rise building on loose sand), the VE of single footing (A1) was close to mat foundation (A2) due to the close the size of the two footings while the VE of A3 was the lowest value due to difficulty of transportation and the installation of a large precast single footing.
For high-rise buildings resting on loose and dense sand, there was no LCC of a single footing and single precast footing due to the impracticality of using such alternatives in these conditions. Moreover, the QW of the two footings (single and precast) has the lowest value among the seven alternative foundations. Therefore, this result agreed with conventional design footing [28]. Although the environmental impacts and adaptability of architectural design functions in case 5 and case 8 are more considered in selecting the foundation, the rank of the deep foundation alternatives (A4, A5, and A7) are similar, with the highest values. Those functions influence the slight increase in the QWs of A4, A5, and A7, as shown in Table 10. Therefore, the adaptability of architectural design and environmental impact functions have a more significant influence on the safety function in the selection of the foundation of a high-rise building. On the other hand, the deep foundation is more suitable than the mat foundation, although the LCC is lower than the deep foundation.
Based on Table 11, in terms of a bridge founded on loose sand (case 6), the best foundation alternative was a continuous flight auger (A5). Generally, the deep foundation alternatives (A4, A5, A7) are more suitable than the mat foundation (A2). It is attributed to the fact that the deep foundations are more adaptable for architectural design and safety than the mat foundation based on expert opinion shown in Table 4. However, the value of the LCC of a mat foundation is greater than the deep foundation alternatives. The function and quality considerations overcome the cost considerations. It is impractical to construct a single or precast footing on loose sand for bridge loading. For a bridge founded on dense sand (case 9), the superstructure load is very high, and the subsoil condition is dense. Based on the results, the rank of the alternative foundation is A7, A5, and A4 (deep foundation), followed by less preferable alternatives of shallow foundation (A1, A2, and A3). This is attributed to the shallow foundations occupying a relatively larger land area, which disrupts public vehicular traffic during the construction of the foundations; thus, deep foundations are preferred to overcome this problem. By examining the alternatives to a deep foundation, the best alternative is a precast bored pile due to the limited influence on the groundwater table during the pile’s construction. The worst alternative foundation was a piled raft foundation because this type combines shallow and deep foundations (piles), which act as settlement reducers.
5. Application of the Introduced Framework in a Case Study
The purpose of using a real-life case study was to validate the application of the introduced framework for foundation type selection. The case study was a bridge project with a length of 930 m that was constructed in the Almaather district of Riyadh City, Saudi Arabia, as shown in Figure 5. The bridge is located at the intersection of two major roads in Riyadh. The purpose of the bridge is to mitigate crowded movement. The bridge includes six main lanes and four service lanes. The bridge aims to raise the efficiency of the intersection, provide smooth movement in the north and south, reduce congestion at traffic lights, and ease movement towards the health, service, and commercial destinations surrounding the bridge. In addition, as a constraint, the two roads should be open to traffic during the bridge construction project. The subsoil was limestone, with a groundwater Table 9 meter below ground. The rock’s condition is beyond the scope of the paper. Due to the significant stiffness and strength of any rock compared to soil, the limestone can be assumed to be dense sand to adapt to the ground conditions with the paper framework. Five foundation alternatives were chosen for this case study based on the project type and subsoil condition.
Figure 5.
General views of the bridge case study.
Calculating Normalized QW and LCC
Because the case study was a bridge assumed to be constructed on dense sand, the ten criteria weights of case 9 were considered. Furthermore, QW was calculated using Equation (5) depending on CW and . The results of these calculations are shown in Table 12. Regarding the LCC, the LCC values of the foundation alternatives that rested on dense sand were utilized. The QW, LCC, and VE were presented in Table 13 for the case study.
Table 12.
Quality weight (QW) computation of the five alternatives foundation of the case study.
Table 13.
QW, LCC, VE of the five alternatives foundations.
The five alternatives’ VE values were computed and compared. The VE values of the mat foundation, bored pile, continuous flight auger pile, piled raft, and precast pile were 5.48, 5.32, 5.75, 5.29, and 5.32, respectively. The continuous-flight auger is the best applicable foundation for the case study. On the other hand, the mat foundation is more suitable than the bored and precast pile foundations. The worst foundation option was piled raft foundation. This result may be because a piled raft foundation combines the high construction costs of pile and mat.
The foundation constructed in the case study was a bored pile foundation. However, the appropriate foundation of the paper is the continuous flight auger pile. In addition, the bored pile is the third-order selection for the bridge foundation, resting on the dense sand. For discussion of the contradiction between the real-life selection and paper results, the sub-ground condition of the case study was limestone; however, the continuous-flight auger is more suitable for sand than rock soil. Moreover, the framework of the paper that applied to the case study assumed that the subsoil was dense sand (case 9, as shown in Table 4). Since the sub ground condition was rock, the mat foundation is preferable for construction on the rock condition than deep foundations (A4, A5, and A7) due to relatively low construction cost. The reason for the selection of bored piles for the case study may be due to the nature of the project: the crossroads where the bridge project was constructed could not be halted during construction, and the mat foundation takes a significant construction area which may stop the crossroads working for traffic. The results of the framework selection in the case study were presented to the experts in the deep foundation construction industry. The first expert agreed with the results of the framework regardless of the type of deep foundation, he stated that the function of the construction site obliges the consulting company to choose deep foundations to avoid suspending the traffic service at the site during the construction of the foundations. On the other hand, the second expert did not agree with the findings of the conceptual framework for the selection of institutions. He explained that the reason for choosing the deep foundations in the case study is not in the nature of the construction site but may be due to the lack of local experience in the company that designed the foundations. He added that most of the design companies in the Kingdom of Saudi Arabia are foreign companies that lack local experience in the construction sites in general and the nature of the land that will be built on, and therefore work to raise the safety factor in their designs, which results in what is called an overestimate in the design.
6. Limitations
There are many types of soil, the most common of which is sandy soil. In addition, buildings of all kinds and bridge projects are considered among the most widely used structures in reality. Therefore, the paper considers foundation selection on the following limitations; (1) the type of soil is sand (loose and dense), (2) the groundwater table is at the ground surface, (3) the project type is limited to three types; low-rise building, high-rise building, and bridge. The authors recommended considering the lack of local experience in the framework’s foundation selection.
7. Conclusions
The appropriate foundation may be essential to the project’s progress and influences the construction project stages. The traditional method of selecting the type of foundation only focused on the safety function. It did not consider other functions that may significantly influence the decision of the foundation selection. This paper considered four functions: safety, buildability, flexibility architectural design, and environmental impact. Most of the criteria were listed and categorized into the four functions after reviewing the international standards, a literature review, and expert interviews. Forty-five examples were developed based on the project types (low-rise building, high-rise building, and bridge) and soil types, but the study was only able to use six of them. Based on the expert interviews and using FAST analysis, the significant criteria were reduced to ten criteria (five for safety, one for buildability, two for adaptable architectural design, and two for environmental impact). Experts used the SWARA approach to determine the weights of the ten criteria for the six cases. The alternative foundations’ quality weight was defined using WASPAS. The alternative foundations that were considered in the paper were single footing, mat foundation, precast footing, bored pile, continuous flight auger pile, piled raft, and precast pile. Based on calculating the LCC and QW of each alternative foundation for the six cases, the VE was estimated for each alternative foundation. The main results are summarized as follows:
- The adaptable architectural design criteria have more weight than the safety criteria when selecting a foundation for a bridge project.
- The environmental impact criteria for high-rise building projects have more influence on foundation selection than for low-rise building projects.
- Regarding the results of the framework application in the case study, the framework suggests the continuous flight auger pile as an appropriate selection. However, the foundation constructed in the case study was a bored pile foundation. The slight difference may be attributed to the need for more local experience.
This paper has highlighted that safety standards are not the only aspects to consider when choosing the appropriate foundation type, especially in bridge or high-rise building projects. However, the adaptability of architectural design criteria must be considered in selecting an appropriate foundation for bridge projects. In addition, factors such as project type and work size which are related to subsoil condition and buildability functions might affect the economic cost of foundation construction. The environmental impact has an insignificant influence, and is limited to only two criteria in semi-arid regions. Different environmental criteria may be created and considered in humid and cold regions. Therefore, future research should be carried out to consider that criterion in the selection process. This study intends to improve the adaptability of architectural design and the environmental impact of future structures and building codes in the construction industry.
Author Contributions
Conceptualization, N.M.A. and K.S.A.-G.; Methodology, N.M.A. and K.S.A.-G.; Software, N.M.A.; Validation, N.M.A., K.S.A.-G., A.A.B.M. and S.I.A.; Formal analysis, N.M.A. and K.S.A.-G.; Investigation, N.M.A., K.S.A.-G., A.A.B.M. and S.I.A.; Resources, K.S.A.-G., A.A.B.M. and S.I.A.; Data curation, N.M.A.; Writing—Original draft, N.M.A. and K.S.A.-G.; Writing—Review and editing, N.M.A., K.S.A.-G., A.A.B.M. and S.I.A.; Visualization, N.M.A. and K.S.A.-G.; Supervision, K.S.A.-G., A.A.B.M. and S.I.A.; Project administration, K.S.A.-G., A.A.B.M. and S.I.A.; Funding acquisition, K.S.A.-G., A.A.B.M. and S.I.A. All authors have read and agreed to the published version of the manuscript.
Funding
The authors are thankful to King Saud University, Riyadh, Saudi Arabia, for supporting this research study through the Researchers Supporting Project number (RSP2023R302).
Data Availability Statement
The raw data supporting the findings of this paper are available on request from the corresponding author.
Conflicts of Interest
The authors declare no conflict of interest. The submitting author is responsible for the co-authors’ interests.
References
- Potter, B. Construction Cost Breakdown and Partial Industrialization. Constr. Physic 2021. Available online: https://www.construction-physics.com/p/construction-cost-breakdown-and-partial (accessed on 18 May 2023).
- Oloufa, A.A.; Ikeda, M. An automated environment for soils- and terrain-dependent applications. Autom. Constr. 1995, 4, 139–146. [Google Scholar] [CrossRef]
- Turskis, Z.; Daniūnas, A.; Zavadskas, E.K.; Medzvieckas, J. Multicriteria Evaluation of Building Foundation Alternatives. Comput. Civ. Infrastruct. Eng. 2016, 31, 717–729. [Google Scholar] [CrossRef]
- Xu, Z. Uncertain Multi-Attribute Decision Making; Springer: Berlin/Heidelberg, Germany, 2015. [Google Scholar] [CrossRef]
- Kahraman, C. Fuzzy Multi-Criteria Decision Making: Theory and Applications with Recent Developments; Springer: Berlin/Heidelberg, Germany, 2008; Volume 16. [Google Scholar]
- Atabay, S.; Galipogullari, N. Application of Value Engineering in Construction Projects. J. Traffic Transp. Eng. 2013, 1, 17–19. [Google Scholar] [CrossRef]
- Elhegazy, H. State-of-the-art review on benefits of applying value engineering for multi-story buildings. Intell. Build. Int. 2022, 14, 544–563. [Google Scholar] [CrossRef]
- Saaty, R.W. The Analytic Hierarchy Process-What It Is and How It Is Used. Math. Model. 1987, 9, 161–176. [Google Scholar] [CrossRef]
- Keršulienė, V.; Zavadskas, E.K.; Turskis, Z. Selection of rational dispute resolution method byapplying new step-wise weight assessment ratioanalysis (Swara). J. Bus. Econ. Manag. 2010, 11, 243–258. [Google Scholar] [CrossRef]
- Pujadas-Gispert, E.; Vogtländer, J.G.; Moonen, S.P.G. Environmental and Economic Optimization of a Conventional Concrete Building Foundation: Selecting the Best of 28 Alternatives by Applying the Pareto Front. Sustainability 2021, 13, 1496. [Google Scholar] [CrossRef]
- Onochie, I.J.; Emoh, F.I.; Anyanwu, C.I. An Evaluation of Factors Affecting the Choice of the Different Floor Finishes in the Building Industry within Abia State of Nigeria. Int. J. Latest Eng. Manag. Res. 2017, 2, 54–58. [Google Scholar]
- Ho, W.; Xu, X.; Dey, P.K. Multi-criteria decision making approaches for supplier evaluation and selection: A literature review. Eur. J. Oper. Res. 2010, 202, 16–24. [Google Scholar] [CrossRef]
- Yazdani, M. New approach to select materials using MADM tools. Int. J. Bus. Syst. Res. 2018, 12, 25–42. [Google Scholar] [CrossRef]
- Shahinur, S.; Ullah, A.M.M.S.; Noor-E-Alam, M.; Haniu, H.; Kubo, A. A decision model for making decisions under epistemic uncertainty and its application to select materials. Artif. Intell. Eng. Des. Anal. Manuf. 2017, 31, 298–312. [Google Scholar] [CrossRef]
- Rao, R.V.; Davim, J.P. A decision-making framework model for material selection using a combined multiple attribute decision-making method. Int. J. Adv. Manuf. Technol. 2008, 35, 751–760. [Google Scholar] [CrossRef]
- Usman, F.; Jalaluddin, N.A.; Hamim, S.A. Value Engineering in Building Information Modelling for Cost Optimization of Renovation Works: A Case Study. Int. J. Eng. Technol. UAE 2018, 7, 431–435. [Google Scholar] [CrossRef]
- Abdallah, M.; El-Rayes, K.; Liu, L. Automated Decision Support System for Optimizing the Selection of Green Building Measures. In Proceedings of the International Symposium on Automation and Robotics in Construction (ISARC), Montreal, QC, Canada, 11–15 August 2013; IAARC Publications: Oulu, Finland, 2013; Volume 30, p. 1. [Google Scholar]
- Fazeli, A.; Jalaei, F.; Khanzadi, M.; Banihashemi, S. BIM-integrated TOPSIS-Fuzzy framework to optimize selection of sustainable building components. Int. J. Constr. Manag. 2022, 22, 1240–1259. [Google Scholar] [CrossRef]
- Al-Ghamdi, M.A.; Al-Gahtani, K.S. Integrated Value Engineering and Life Cycle Cost Modeling for HVAC System Selection. Sustainability 2022, 14, 2126. [Google Scholar] [CrossRef]
- Orabi, M.A.A.R.A.; Al-Gahtani, K.S. A Framework of Selecting Building Flooring Finishing Materials by Using Building Information Modeling (BIM). Adv. Civ. Eng. 2022, 2022, 8556714. [Google Scholar] [CrossRef]
- Singh, R.K.; Modgil, S. Supplier selection using SWARA and WASPAS—A case study of Indian cement industry. Meas. Bus. Excel. 2020, 24, 243–265. [Google Scholar] [CrossRef]
- Majeed, R.A.; Breesam, H.K. Application of SWARA Technique to Find Criteria Weights for Selecting Landfill Site in Baghdad Governorate. IOP Conf. Ser. Mater. Sci. Eng. 2021, 1090, 12045. [Google Scholar] [CrossRef]
- Eltarabishi, F.; Omar, O.H.; Alsyouf, I.; Bettayeb, M. Multi-Criteria Decision Making Methods and Their Applications-A Literature Review. In Proceedings of the International Conference on Industrial Engineering and Operations Management, Dubai, United Arab Emirates, 10–12 March 2020; IEOM Society International: Southfield, MI, USA; pp. 2654–2663. [Google Scholar]
- Esteghamati, M.Z.; Sharifnia, H.; Ton, D.; Asiatico, P.; Reichard, G.; Flint, M.M. Sustainable early design exploration of mid-rise office buildings with different subsystems using comparative life cycle assessment. J. Build. Eng. 2022, 48, 104004. [Google Scholar] [CrossRef]
- Esteghamati, M.Z.; Flint, M.M. Do all roads lead to Rome? A comparison of knowledge-based, data-driven, and physics-based surrogate models for performance-based early design. Eng. Struct. 2023, 286, 116098. [Google Scholar] [CrossRef]
- Budhu, M. Soil Mechanics Fundamentals; John Wiley & Sons: Hoboken, NJ, USA, 2015. [Google Scholar]
- Das, B.M. Principles of Foundation Engineering; Cengage Learning: Boston, MA, USA, 2018. [Google Scholar]
- Bowles, L.E. Foundation Analysis and Design; McGraw-Hill: New York, NY, USA, 1996. [Google Scholar]
- CALTRANE. Foundation Reports for Buildings and Miscellaneous Structures—January 2020. 2020. Available online: https://dot.ca.gov/-/media/dot-media/programs/engineering/documents/geotechnical-services/202001-gm-frforbuildings-a11y.pdf (accessed on 18 May 2023).
- B. H. Fellenius Tech and P. Eng. Basics of Foundation Design. Available online: https://books.google.com.sa/books?hl=en&lr=&id=icVJDwAAQBAJ&oi=fnd&pg=PA1&dq=Basics+of+Foundation+Design&ots=HHZQkjKkx2&sig=DdPZUlrx2GFGccd4fVnHsDxNhI&redir_esc=y#v=onepage&q=Basics%20of%20Foundation%20Design&f=false (accessed on 18 May 2023).
- Canadian Geotechnical Society. Canadian Foundation Engineering Manual, 4th ed.; BiTech Publishing Ltd.: Richmond, BC, Canada, 2006. [Google Scholar]
- Saudi Building Code. Soil and Foundation SBC 305; Saudi Building Code National Committee: Riyadh, Saudi Arabia, 2012.
- Dell’Isola, A. Value Engineering: Practical Applications. Maintenance and Operations; John Wiley & Sons: Hoboken, NJ, USA, 1997; Volume 35. [Google Scholar]
- Kramer, S.L. Geotechnical Earthquake Engineering; Pearson Education India: Noida, India, 1996. [Google Scholar]
- Alnuaim, A.; Alsanabani, N.; Alshenawy, A. Monotonic and Cyclic Behavior of Salt-Encrusted Flat (Sabkha) Soil. Int. J. Civ. Eng. 2021, 19, 187–198. [Google Scholar] [CrossRef]
Disclaimer/Publisher’s Note: The statements, opinions and data contained in all publications are solely those of the individual author(s) and contributor(s) and not of MDPI and/or the editor(s). MDPI and/or the editor(s) disclaim responsibility for any injury to people or property resulting from any ideas, methods, instructions or products referred to in the content. |
© 2023 by the authors. Licensee MDPI, Basel, Switzerland. This article is an open access article distributed under the terms and conditions of the Creative Commons Attribution (CC BY) license (https://creativecommons.org/licenses/by/4.0/).




