E-Commerce Technologies Adoption Strategy Selection in Indonesian SMEs Using the Decision-Makers, Technological, Organizational and Environmental (DTOE) Framework
Abstract
1. Introduction
- Several recent studies focus on how E-commerce is generally adopted throughout diverse sectors. As a result, there is only a little research on its utilization in certain industries, such as retail companies [14]. In Indonesia, the distribution of SMEs is dominated by the retail, repair, and vehicle maintenance industries which constitute 46% of all businesses in the country [15]. The retail company is also the second-largest contributor to the GDP after the processing industry [16]. As one of the largest business sectors that constitute SMEs, it played a vital role in recovering due to the pandemic and driving the national economy. There is a need to further investigation to ascertain how SMEs are responding to E-commerce adoption to maintain a competitive edge during the digitization era. Due to several reasons, namely, limited research surrounding E-commerce adoption in retail industries, retail being the biggest segment in Indonesian SMEs, the low adoption rate of E-commerce in Indonesian SMEs, and government support and target in the digital transformation of SMEs, this research is conducted to answer several questions: Understanding and ranking the factors that influence the decisions of Indonesian retail SMEs in the use of E-commerce technology.
- Develop strategic recommendations to increase E-commerce technology adoption among SMEs, especially in the retail industry.
2. Theoretical Review
2.1. SMEs and E-Commerce
2.2. Underlying Theories
2.3. Diffusion of Innovation (DOI) Theory
2.4. Decision-Makers, Technological, Organizational and Environmental (DTOE) Framework
3. Materials and Methods
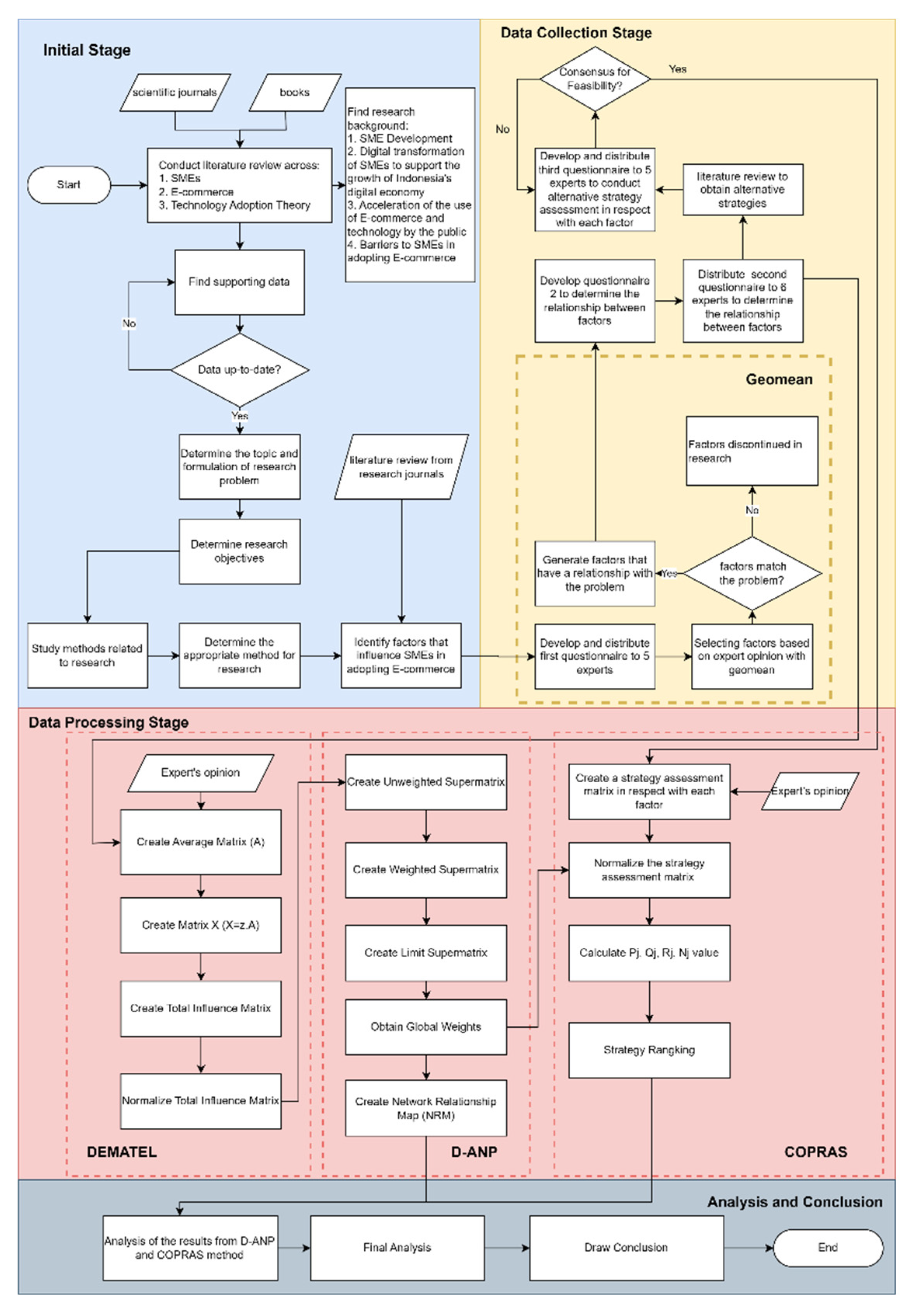
3.1. Methodology
3.2. Participants and Questionnaire
3.3. Integrated DEMATEL-Based ANP (DANP)
| Dimension | Criteria | Definition | References |
|---|---|---|---|
| Decision-Makers | Decision Maker’s Innovativeness | Adopting new technology faster than others in the same social environment and a manager who likes to solve problems by changing its set-up. | Al-Qirim [40]; Ghobakhloo et al. [41]; Sánchez-Torres et al. [42] |
| Decision Maker’s IT Knowledge | Managers more experienced in IT are most likely to adopt it, reducing the uncertainties and risks associated with such a decision. | Chau et al. [43]; Nair et al. [44]; Huy et al. [45] | |
| Technology | Relative Advantage | Benefits of E-commerce for the internal users and the company | Abdulkarem and Hou [46]; Hamad et al. [11]; Mohtaramzadeh et al. [47] |
| Compatibility | How well does E-commerce fit the company’s current technical infrastructure, culture, values, and work practices | Abdulkarem and Hou [46]; Hamad et al. [11]; Hoang et al. [48] | |
| Complexity | The extent to which a new idea is perceived as being difficult to understand and apply | Abdulkarem and Hou [46]; Awa et al. [49]; Hamad et al. [11] | |
| Security | To secure online payment, and transactions, prevent hacking, and malware | Amornkitvikai et al. [31]; Costa and Castro [50]; Chau et al. [43] | |
| Organization | Employee’s IT Knowledge | How employees perceive E-commerce, how experienced they are, and how much formal and informal E-commerce training they have. | Chau et al. [43]; Hoang et al. [48]; Huy et al. [45] |
| Organization Readiness | Includes resources such as money and technology that are important for approving innovative ideas | Costa and Castro [50]; Hoang et al. [48]; Lim et al. [51] | |
| Business Size | Larger SME businesses use advanced technology because they have the monetary resources. | Abdulkarem and Hou [46]; Awa et al. [49]; Hamad et al. [11] | |
| Environment | Customer Pressure | This deals with the extent of pressure from customers encouraging SMEs to adopt E-commerce | Abed [52]; Abdulkarem and Hou [46] |
| Competitive Pressure | The amount of pressure that competitors in the same industry put on others to adopt E-commerce | Abdulkarim and Hou [46]; Hamad et al. [11]; Hussain et al. [53]; Mohtaramzadeh et al. [47]; Ocloo et al. [54] | |
| Trading Partner Pressure | The amount of pressure from business partners such as suppliers mounted on SMEs to adopt E-commerce | Abdulkarem and Hou [46]; Abed [52]; Mohtaramzadeh et al. [47] | |
| Government Support | This is legislation or guidelines to protect the stakeholders’ business transactions because these SMEs have limited resources, including financial and IT capabilities. These regulatory measures are aimed at securing the Internet as a transaction medium, as well as providing financial incentives for businesses to engage in electronic commerce | Hamad et al. [11]; Mohtaramzadeh et al. [47]; Hussain et al. [53] |
- The first step is to create an average expert opinion matrix (A) = demonstrating the direct influence of criterion i on j. Each expert assigned this rating on a 5-point Likert scale with the lowest and highest values of 0 and 4, representing “no influence” and “very high influence”, respectively. The average matrix is shown in Equation (1)
- The second step is to generate the initial influence matrix (X) with X = by using the normalization process to determine the average matrix (A) and also ensuring that all the main diagonal elements are 0. The matrix X assists in determining the initial influence of the existing criteria, whether given or received.
- Calculate the complete direct or indirect influence matrix. A continuous decrease of the indirect effects of problems is evident along the powers of X, for example, and , where X and at least one summation column or row, although not all, equals one. The X matrix tends to be computed using Equation (2), in which all principal diagonal elements are equal to 0.
- Create a total influence matrix (T) that can be obtained using Equation (3) to explain the influence between one criterion and another, in which I represents the identity matrix.
- 5.
- The fourth step is creating an unweighted supermatrix, where the matrix prioritises the existing criteria locally: the total effect matrix = [tij]n×n is generated from the criteria, while = []m×m is derived from the dimensions of TC. In addition, the and matrices are normalized to obtain and . The total effect matrix for both criteria and dimensions is obtained from the DEMATEL calculations. TD is the average value of the corresponding dimension. The process of normalizing the matrix is shown in Equation (5)
- 6.
- The outcome is an unweighted supermatrix, obtained by transforming the normalized total influence matrix by its dimension (cluster), as shown in Equation (9)
- 7.
- Forming a weighted super matrix by normalizing the total influence matrix of dimension as shown in Equation (10)
- 8.
- Obtaining the limit of the weighted supermatrix by repeatedly multiplying it by its matrix until a long-term stable supermatrix is produced. This is performed to acquire the global priority vectors, also known as DANP influential weights. Moreover, the influential weight W = (W1, …, Wj, …, Wn) of each criterion is obtained according to the diagonal of .
3.4. Complex Proportional Assessment (COPRAS)
- Choosing a set of criteria and alternatives,
- Creating a decision-making matrix X, as shown in Equation (13).
- 3.
- Determine the significance of the criteria.
- 4.
- Conducting the normalization process on decision-making matrix using Equation (14).
- 5.
- The weighted and normalized value decision-making matrix is determined using Equation (16),
- 6.
- The sum of is calculated using Equation (18), in which it is more preferred to have a larger value:
- 7.
- The sum of is calculated using Equation (19), in which it is more preferred to have a smaller value:
- 8.
- The minimal value of is calculated using Equation (20):
- 9.
- Equation (21) determines the relative significance of each alternative :
- 10.
- Determining the rankings of each of the prioritized alternatives
- 11.
- The degree of utility of each alternative is calculated using Equation (22):
4. Results
4.1. Analyzing the Connections between Dimensions and Criteria to Create an INRM
4.2. Influential Weights for E-commerce Adoption in Retail SMEs
4.3. Using the COPRAS Method to Select the Best Alternative Strategy
5. Discussion
5.1. DANP Results
5.2. COPRAS Results
6. Conclusions
Author Contributions
Funding
Institutional Review Board Statement
Informed Consent Statement
Data Availability Statement
Acknowledgments
Conflicts of Interest
References
- Ministry of Finance MSMEs Rise. Indonesian Economy Rises. Available online: https://www.djkn.kemenkeu.go.id/artikel/baca/13317/UMKM-Bangkit-Ekonomi-Indonesia-Terungkit.html (accessed on 12 February 2022).
- Central Bank of Indonesia. Indonesia’s Economy in Quarter III Grows 3.51%. Available online: https://www.bi.go.id/id/publikasi/ruang-media/news-release/Pages/sp_2329121.aspx (accessed on 12 February 2022).
- Ministry of Cooperatives and MSMEs. MSME Sector Is the Key to Economic Recovery in the Middle of the Pandemic. Available online: https://kemenkopukm.go.id/read/sektor-umkm-jadi-kunci-pemulihan-ekonomi-di-tengah-pandemi (accessed on 19 February 2022).
- Ministry of Finance. The Government Continues to Strengthen MSMEs Through Various Forms of Assistance. Available online: https://pen.kemenkeu.go.id/in/post/pemerintah-terus-perkuat-umkm-melalui-berbagai-bentuk-bantuan (accessed on 12 February 2022).
- National Development Planning Agency. Policy Direction and Strategy for MSME Development in the 2020–2024 RPJMN. Available online: https://www.internusamedia.com/nasional/5965/menteri-suharso-menyampaikan-arah-kebijakan-dan-strategi-pengembangan-umkm-dalam-rpjmn-2020-2024/2/ (accessed on 13 February 2022).
- Ministry of Trade Gernas BBI. Ministry of Trade Targets 30 Million MSME Digital Transformation. Available online: https://nasional.kontan.co.id/news/gernas-bbi-kemendag-targetkan-transformasi-digital-30-juta-umkm (accessed on 13 February 2022).
- Indonesian Government. Indonesia’s Digital Economy Is Predicted to Grow Eightfold in 2030. Available online: https://www.presidenri.go.id/siaran-pers/ekonomi-digital-indonesia-berpotensi-tumbuh-hingga-delapan-kali-lipat-di-2030/ (accessed on 13 February 2022).
- Ministry of Communication and Informatics. Indonesia Is the 4th Largest Internet User in the World. Available online: https://www.republika.co.id/berita/qv56gb335/kominfo-pengguna-internet-indonesia-terbesar-ke4-di-dunia (accessed on 13 February 2022).
- Mustaffa, S.; Beaumont, N. The Effect of Electronic Commerce on Small Australian Enterprises. Technovation 2004, 24, 85–95. [Google Scholar] [CrossRef]
- Pavic, S.; Koh, S.C.L.; Simpson, M.; Padmore, J. Could E-Business Create a Competitive Advantage in UK SMEs? Benchmarking Int. J. 2007, 14, 320–351. [Google Scholar] [CrossRef]
- Hamad, H.; Elbeltagi, I.; El-Gohary, H. An Empirical Investigation of Business-to-Business E-commerce Adoption and Its Impact on SMEs Competitive Advantage: The Case of Egyptian Manufacturing SMEs. Strateg. Chang. 2018, 27, 209–229. [Google Scholar] [CrossRef]
- Lai, F.; Zhao, X.; Wang, Q. The Impact of Information Technology on the Competitive Advantage of Logistics Firms in China. Ind. Manag. Data Syst. 2006, 106, 1249–1271. [Google Scholar] [CrossRef]
- Teo, T.S.H.; Pian, Y. A Contingency Perspective on Internet Adoption and Competitive Advantage. Eur. J. Inf. Syst. 2003, 12, 78–92. [Google Scholar] [CrossRef]
- Kurnia, S.; Choudrie, J.; Mahbubur, R.M.; Alzougool, B. E-commerce Technology Adoption: A Malaysian Grocery SME Retail Sector Study. J. Bus. Res. 2015, 68, 1906–1918. [Google Scholar] [CrossRef]
- Central Bureau of Statistics. Indonesia’s 2016 Economic Census. Available online: https://se2016.bps.go.id/umkumb/index.php/site/index (accessed on 12 February 2022).
- Central Bureau of Statistics. Annual GDP by Business Field 2021. Available online: https://www.bps.go.id/publication/2021/10/11/61698dbd34b39b73163fe49f/pdb-indonesia-triwulanan-2017-2021.html (accessed on 13 February 2022).
- Gu, J. CEO Information Ability, Absorptive Capacity, and E-commerce Adoption among Small, Medium, and Micro Enterprises in China. Sustainability 2022, 14, 839. [Google Scholar] [CrossRef]
- Ghobakhloo, M.; Tang, S.H. The Role of Owner/Manager in Adoption of Electronic Commerce in Small Businesses: The Case of Developing Countries. J. Small Bus. Enterp. Dev. 2013, 20, 754–787. [Google Scholar] [CrossRef]
- Grandon, E.E.; Pearson, J.M. Electronic Commerce Adoption: An Empirical Study of Small and Medium US Businesses. Inf. Manag. 2004, 42, 197–216. [Google Scholar] [CrossRef]
- Abou-Shouk, M.; Megicks, P.; Lim, W.M. Perceived Benefits and E-commerce Adoption by SME Travel Agents in Developing Countries: Evidence from Egypt. J. Hosp. Tour. Res. 2013, 37, 490–515. [Google Scholar] [CrossRef]
- Rana, N.P.; Barnard, D.J.; Baabdullah, A.M.A.; Rees, D.; Roderick, S. Exploring Barriers of M-Commerce Adoption in SMEs in the UK: Developing a Framework Using ISM. Int. J. Inf. Manag. 2019, 44, 141–153. [Google Scholar] [CrossRef]
- Saffu, K.; Walker, J.H.; Hinson, R. Strategic Value and Electronic Commerce Adoption among Small and Medium-Sized Enterprises in a Transitional Economy. J. Bus. Ind. Mark. 2008, 23, 395–404. [Google Scholar] [CrossRef]
- Seyal, A.; Awais, M.M.; Shamail, S.; Abbas, A. Determinants of Electronic Commerce in Pakistan: Preliminary Evidence from Small and Medium Enterprises. Electron. Mark. 2004, 14, 372–387. [Google Scholar] [CrossRef]
- OECD. Enhancing the Contributions of SMEs in a Global and Digitalised Economy; OECD: Paris, France, 2017.
- Torres, P.M.; Lisboa, J.V.; Yasin, M.M. E-commerce Strategies and Corporate Performance: An Empirical Investigation. Compet. Rev. 2014, 24, 463–481. [Google Scholar] [CrossRef]
- Broekhuizen, T.L.J.; Broekhuis, M.; Gijsenberg, M.J.; Wieringa, J.E. Digital Business Models: A Multi-Disciplinary and Multi-Stakeholder Perspective. J. Bus. Res. 2021, 122, 847–852. [Google Scholar] [CrossRef]
- Palmié, M.; Miehé, L.; Oghazi, P.; Parida, V.; Wincent, J. The Evolution of the Digital Service Ecosystem and Digital Business Model Innovation in Retail: The Emergence of Meta-Ecosystems and the Value of Physical Interactions. Technol. Forecast. Soc. Chang. 2022, 177, 121496. [Google Scholar] [CrossRef]
- Jocevski, M. Blurring the Lines between Physical and Digital Spaces: Business Model Innovation in Retailing. Calif. Manag. Rev. 2020, 63, 99–117. [Google Scholar] [CrossRef]
- Kendall, J.D.; Tung, L.L.; Chua, K.H.; Ng, C.H.D.; Tan, S.M. Receptivity of Singapore’s SMEs to Electronic Commerce Adoption. J. Strateg. Inf. Syst. 2001, 10, 223–242. [Google Scholar] [CrossRef]
- Rogers, E. Diffusion of Innovations, 4th ed.; Free Press: New York, NY, USA, 1995; ISBN 9781451602470. [Google Scholar]
- Amornkitvikai, Y.; Tham, S.Y.; Tangpoolcharoen, J. Barriers and Factors Affecting E-commerce Utilization of Thai Small and Medium-Sized Enterprises in Food and Beverage and Retail Services. Glob. Bus. Rev. 2021. [Google Scholar] [CrossRef]
- Thong, J.Y.L. An Integrated Model of Information Systems Adoption in Small Businesses. J. Manag. Inf. Syst. 1999, 15, 187–214. [Google Scholar] [CrossRef]
- Tornatzky, L.; Fleischer, M. The Processes of Technological Innovation; Lexington Books: Lanham, MD, USA, 1990. [Google Scholar]
- Zavadskas, E.K.; Turskis, Z. Multiple Criteria Decision Making (MCDM) Methods in Economics: An Overview. Technol. Econ. Dev. Econ. 2011, 17, 397–427. [Google Scholar] [CrossRef]
- Trung, N.Q.; Van Thanh, N. Evaluation of Digital Marketing Technologies with Fuzzy Linguistic MCDM Methods. Axioms 2022, 11, 230. [Google Scholar] [CrossRef]
- Penadés-Plà, V.; García-Segura, T.; Martí, J.V.; Yepes, V. A Review of Multi-Criteria Decision-Making Methods Applied to the Sustainable Bridge Design. Sustainability 2016, 8, 1295. [Google Scholar] [CrossRef]
- Mulliner, E.; Malys, N.; Maliene, V. Comparative Analysis of MCDM Methods for the Assessment of Sustainable Housing Affordability. Omega 2016, 59, 146–156. [Google Scholar] [CrossRef]
- Saaty, T.L. Decision Making with Dependence and Feedback: The Analytic Network Process: The Organization and Prioritization of Complexity; RWS Publications: Pittsburgh, PA, USA, 1996. [Google Scholar]
- Saaty, R.W. The Analytic Hierarchy Process—What It Is and How It Is Used. Math. Model. 1987, 9, 161–176. [Google Scholar] [CrossRef]
- Al-Qirim, N. The Adoption of E-commerce Communications and Applications Technologies in Small Businesses in New Zealand. Electron. Commer. Res. Appl. 2007, 6, 462–473. [Google Scholar] [CrossRef]
- Ghobakhloo, M.; Arias-Aranda, D.; Benitez-Amado, J. Adoption of E-commerce Applications in SMEs. Ind. Manag. Data Syst. 2011, 111, 1238–1269. [Google Scholar] [CrossRef]
- Sánchez-Torres, J.A.; Berrío, S.P.R.; Rendón, P.A.O. The Adoption of E-commerce in SMEs: The Colombian Case. J. Telecommun. Digit. Econ. 2021, 9, 110–135. [Google Scholar] [CrossRef]
- Chau, N.T.; Deng, H.; Tay, R. Critical Determinants for Mobile Commerce Adoption in Vietnamese Small and Medium-Sized Enterprises. J. Mark. Manag. 2020, 36, 456–487. [Google Scholar] [CrossRef]
- Nair, J.; Chellasamy, A.; Singh, B.N.B. Readiness Factors for Information Technology Adoption in SMEs: Testing an Exploratory Model in an Indian Context. J. Asia Bus. Stud. 2019, 13, 694–718. [Google Scholar] [CrossRef]
- van Huy, L.; Rowe, F.; Truex, D.; Huynh, M.Q. An Empirical Study of Determinants of E-commerce Adoption in SMEs in Vietnam: An Economy in Transition. J. Glob. Inf. Manag. 2012, 20, 23–54. [Google Scholar] [CrossRef]
- Abdulkarem, A.; Hou, W. The Impact of Organizational Context on the Levels of Cross-Border E-commerce Adoption in Chinese SMEs: The Moderating Role of Environmental Context. J. Theor. Appl. Electron. Commer. Res. 2021, 16, 2732–2749. [Google Scholar] [CrossRef]
- Mohtaramzadeh, M.; Ramayah, T.; Jun-Hwa, C. B2B E-commerce Adoption in Iranian Manufacturing Companies: Analyzing the Moderating Role of Organizational Culture. Int. J. Hum. Comput. Interact. 2018, 34, 621–639. [Google Scholar] [CrossRef]
- Hoang, T.D.L.; Nguyen, H.K.; Nguyen, H.T. Towards an Economic Recovery after the COVID-19 Pandemic: Empirical Study on Electronic Commerce Adoption of Small and Medium Enterprises in Vietnam. Manag. Mark. 2021, 16, 47–68. [Google Scholar] [CrossRef]
- Awa, H.O.; Ojiabo, O.U.; Orokor, L.E. Integrated Technology-Organization-Environment (T-O-E) Taxonomies for Technology Adoption. J. Enterp. Inf. Manag. 2017, 30, 893–921. [Google Scholar] [CrossRef]
- Costa, J.; Castro, R. Smes Must Go Online—E-commerce as an Escape Hatch for Resilience and Survivability. J. Theor. Appl. Electron. Commer. Res. 2021, 16, 3043–3062. [Google Scholar] [CrossRef]
- Lim, S.C.; Lim, S.P.; Trakulmaykee, N. An Empirical Study on Factors Affecting E-commerce Adoption among SMEs in West Malaysia. Manag. Sci. Lett. 2018, 8, 381–392. [Google Scholar] [CrossRef]
- Abed, S.S. Social Commerce Adoption Using TOE Framework: An Empirical Investigation of Saudi Arabian SMEs. Int. J. Inf. Manag. 2020, 53, 102118. [Google Scholar] [CrossRef]
- Hussain, A.; Shahzad, A.; Hassan, R. Organizational and Environmental Factors with the Mediating Role of E-commerce and SME Performance. J. Open Innov. Technol. Mark. Complex. 2020, 6, 196. [Google Scholar] [CrossRef]
- Ocloo, C.E.; Xuhua, H.; Akaba, S.; Shi, J.; Worwui-Brown, D.K. The Determinant Factors of Business to Business (B2B) E-commerce Adoption in Small- and Medium-Sized Manufacturing Enterprises. J. Glob. Inf. Technol. Manag. 2020, 23, 191–216. [Google Scholar] [CrossRef]
- Fontela, E.; Gabus, A. The DEMATEL Observer; Battelle Geneva Research Center: Geneva, Switzerland, 1976. [Google Scholar]
- Wu, W.W. Choosing Knowledge Management Strategies by Using a Combined ANP and DEMATEL Approach. Expert. Syst. Appl. 2008, 35, 828–835. [Google Scholar] [CrossRef]
- Yang, J.L.; Tzeng, G.H. An Integrated MCDM Technique Combined with DEMATEL for a Novel Cluster-Weighted with ANP Method. Expert. Syst. Appl. 2011, 38, 1417–1424. [Google Scholar] [CrossRef]
- Chiu, W.Y.; Tzeng, G.H.; Li, H.L. A New Hybrid MCDM Model Combining DANP with VIKOR to Improve E-Store Business. Knowl. Based Syst. 2013, 37, 48–61. [Google Scholar] [CrossRef]
- Hsu, C.H.; Wang, F.K.; Tzeng, G.H. The Best Vendor Selection for Conducting the Recycled Material Based on a Hybrid MCDM Model Combining DANP with VIKOR. Resour. Conserv. Recycl. 2012, 66, 95–111. [Google Scholar] [CrossRef]
- Ramkumar, M.; Jenamani, M. Sustainability in Supply Chain Through E-Procurement-An Assessment Framework Based on DANP and Liberatore Score. IEEE Syst. J. 2015, 9, 1554–1564. [Google Scholar] [CrossRef]
- Zavadskas, E.; Kaklauskas, A.; Šarka, V. The New Method of Multicriteria Complex Proportional Assessment of Projects. Technol. Econ. Dev. Econ. 1994, 1, 131–139. [Google Scholar]
- Hashemkhani Zolfani, S.; Bahrami, M. Investment Prioritizing in High Tech Industries Based on SWARA-COPRAS Approach. Technol. Econ. Dev. Econ. 2014, 20, 534–553. [Google Scholar] [CrossRef]
- Yazdani-Chamzini, A.; Fouladgar, M.M.; Zavadskas, E.K.; Moini, S.H.H. Selecting the Optimal Renewable Energy Using Multi Criteria Decision Making. J. Bus. Econ. Manag. 2013, 14, 957–978. [Google Scholar] [CrossRef]
- Chatterjee, P.; Athawale, V.M.; Chakraborty, S. Materials Selection Using Complex Proportional Assessment and Evaluation of Mixed Data Methods. Mater. Des. 2011, 32, 851–860. [Google Scholar] [CrossRef]
- Alyoubi, A.A. E-commerce in Developing Countries and How to Develop Them during the Introduction of Modern Systems. Procedia Comput. Sci. 2015, 65, 479–483. [Google Scholar] [CrossRef]
- Walker, J.H.; Saffu, K.; Mazurek, M. An Empirical Study of Factors Influencing E-commerce Adoption/Non-Adoption in Slovakian SMEs. J. Internet Commer. 2016, 15, 189–213. [Google Scholar] [CrossRef]
- Simpson, M.; Docherty, A.J. E-commerce Adoption Support and Advice for UK SMEs. J. Small Bus. Enterp. Dev. 2004, 11, 315–328. [Google Scholar] [CrossRef]
- Grandón, E.E.; Ramírez-Correa, P. Managers/Owners’ Innovativeness and Electronic Commerce Acceptance in Chilean Smes: A Multi-Group Analysis Based on a Structural Equation Model. J. Theor. Appl. Electron. Commer. Res. 2018, 13, 1–16. [Google Scholar] [CrossRef]
- AlGhamdi, R.; Drew, S.; Al-Ghaith, W. Factors Influencing E-commerce Adoption by Retailers in Saudi Arabia: A Qualitative Analysis. Electron. J. Inf. Syst. Dev. Ctries. 2011, 47, 1–23. [Google Scholar] [CrossRef]
- Awiagah, R.; Kang, J.; Lim, J.I. Factors Affecting E-commerce Adoption among SMEs in Ghana. Inf. Dev. 2016, 32, 815–836. [Google Scholar] [CrossRef]
- Al-Somali, S.A.; Gholami, R.; Clegg, B. A Stage-Oriented Model (SOM) for E-commerce Adoption: A Study of Saudi Arabian Organisations. J. Manuf. Technol. Manag. 2015, 26, 2–35. [Google Scholar] [CrossRef]
- Ching, H.L.; Ellis, P. Marketing in Cyberspace: What Factors Drive E-commerce Adoption? J. Mark. Manag. 2004, 20, 409–429. [Google Scholar] [CrossRef]
- Ramdani, B.; Kawalek, P.; Lorenzo, O. Predicting SMEs’ Adoption of Enterprise Systems. J. Enterp. Inf. Manag. 2009, 22, 10–24. [Google Scholar] [CrossRef]
- Jeon, B.N.; Han, K.S.; Lee, M.J. Determining Factors for the Adoption of E-Business: The Case of SMEs in Korea. Appl. Econ. 2006, 38, 1905–1916. [Google Scholar] [CrossRef]
- Kuttainen, C.; Lexhagen, M. Overcoming Barriers to Sme E-commerce Adoption Using Blended Learning: A Swedish Action Research Case Study. Inf. Technol. Tour. 2011, 13, 13–26. [Google Scholar] [CrossRef]
- Moon, S.; Birchall, D.; Williams, S.; Vrasidas, C. Developing Design Principles for an E-Learning Programme for SME Managers to Support Accelerated Learning at the Workplace. J. Workplace Learn. 2005, 17, 370–384. [Google Scholar] [CrossRef]
- Dewhurst, H.; Dewhurst, P.; Livesey, R. Tourism and Hospitality SME Training Needs and Provision: A Sub-Regional Analysis. Tour. Hosp. Res. 2007, 7, 131–143. [Google Scholar] [CrossRef]





| Researched Aspects | ||||||
|---|---|---|---|---|---|---|
| Source | Technology | Organization | Environment | Decision-Makers | Adoption Strategy | Framework and Theory |
| Kurnia et al. [14] | Yes | Yes | Yes | No | No | DOI, National Institutional Perspective |
| Grandon and Pearson [19] | Yes | Yes | Yes | No | No | DOI and Technology Acceptance Model |
| Abou-Shouk et al. [20] | Yes | No | No | No | No | - |
| Ghobakhloo and Tang [18] | Yes | No | No | Yes | No | DOI |
| Rana et al. [21] | Yes | Yes | Yes | No | No | - |
| Seyal et al. [23] | Yes | Yes | Yes | No | Yes | TOE |
| Gu [17] | Yes | No | No | Yes | No | DOI |
| Saffu et al. [22] | Yes | Yes | Yes | No | No | Technology Acceptance Model |
| Kendall et al. [29] | Yes | No | No | No | No | DOI |
| Dimension | Criteria |
|---|---|
| Decision-Makers (D1) | Decision Maker’s Innovativeness (C1) |
| Decision Maker’s IT Knowledge (C2) | |
| Technology (D2) | Relative Advantage (C3) |
| Compatibility (C4) | |
| Complexity (C5) | |
| Security (C6) | |
| Organization (D3) | Employee’s IT Knowledge (C7) |
| Organization Readiness (C8) | |
| Environment (D4) | Customer Pressure (C9) |
| Competitive Pressure (C10) | |
| Government Support (C11) |
| C1 | C2 | C3 | C4 | C5 | C6 | C7 | C8 | C9 | C10 | C11 | Total | |
|---|---|---|---|---|---|---|---|---|---|---|---|---|
| C1 | 0 | 3.33 | 3.50 | 3.50 | 2.67 | 3.33 | 3.00 | 3.17 | 2.83 | 3.50 | 2.83 | 31.67 |
| C2 | 3.33 | 0 | 3.50 | 3.50 | 3.00 | 3.50 | 3.00 | 3.00 | 3.17 | 3.50 | 3.17 | 32.67 |
| C3 | 3.50 | 3.17 | 0 | 3.33 | 3.00 | 3.50 | 3.17 | 3.00 | 3.00 | 3.50 | 3.00 | 32.17 |
| C4 | 3.33 | 3.17 | 3.00 | 0 | 3.17 | 3.17 | 3.17 | 3.33 | 3.00 | 3.50 | 3.17 | 32.00 |
| C5 | 3.33 | 3.33 | 3.17 | 3.33 | 0 | 3.50 | 3.33 | 3.33 | 3.33 | 3.67 | 3.33 | 33.67 |
| C6 | 3.67 | 3.33 | 3.33 | 3.50 | 3.17 | 0 | 3.50 | 3.33 | 3.50 | 3.50 | 3.17 | 34.00 |
| C7 | 3.33 | 3.17 | 3.00 | 2.83 | 3.17 | 3.67 | 0 | 3.17 | 2.67 | 2.67 | 2.83 | 30.50 |
| C8 | 3.00 | 2.50 | 2.67 | 2.83 | 2.83 | 3.00 | 2.67 | 0 | 2.67 | 2.67 | 2.50 | 27.33 |
| C9 | 2.83 | 2.50 | 2.50 | 2.67 | 2.33 | 3.17 | 2.33 | 2.33 | 0 | 2.50 | 2.17 | 25.33 |
| C10 | 2.83 | 2.67 | 2.83 | 2.83 | 2.83 | 2.67 | 2.33 | 2.50 | 3.00 | 0 | 2.67 | 27.17 |
| C11 | 2.83 | 3.00 | 2.67 | 3.17 | 2.67 | 3.17 | 2.83 | 3.00 | 2.67 | 2.50 | 0 | 28.50 |
| Total | 32 | 30.17 | 30.17 | 31.50 | 28.83 | 32.67 | 29.33 | 30.17 | 29.83 | 31.50 | 28.83 |
| C1 | C2 | C3 | C4 | C5 | C6 | C7 | C8 | C9 | C10 | C11 | Total | |
|---|---|---|---|---|---|---|---|---|---|---|---|---|
| C1 | 0.00 | 0.10 | 0.10 | 0.10 | 0.08 | 0.10 | 0.09 | 0.09 | 0.08 | 0.10 | 0.08 | 0.93 |
| C2 | 0.10 | 0.00 | 0.10 | 0.10 | 0.09 | 0.10 | 0.09 | 0.09 | 0.09 | 0.10 | 0.09 | 0.96 |
| C3 | 0.10 | 0.09 | 0.00 | 0.10 | 0.09 | 0.10 | 0.09 | 0.09 | 0.09 | 0.10 | 0.09 | 0.95 |
| C4 | 0.10 | 0.09 | 0.09 | 0.00 | 0.09 | 0.09 | 0.09 | 0.10 | 0.09 | 0.10 | 0.09 | 0.94 |
| C5 | 0.10 | 0.10 | 0.09 | 0.10 | 0.00 | 0.10 | 0.10 | 0.10 | 0.10 | 0.11 | 0.10 | 0.99 |
| C6 | 0.11 | 0.10 | 0.10 | 0.10 | 0.09 | 0.00 | 0.10 | 0.10 | 0.10 | 0.10 | 0.09 | 1.00 |
| C7 | 0.10 | 0.09 | 0.09 | 0.08 | 0.09 | 0.11 | 0.00 | 0.09 | 0.08 | 0.08 | 0.08 | 0.90 |
| C8 | 0.09 | 0.07 | 0.08 | 0.08 | 0.08 | 0.09 | 0.08 | 0.00 | 0.08 | 0.08 | 0.07 | 0.80 |
| C9 | 0.08 | 0.07 | 0.07 | 0.08 | 0.07 | 0.09 | 0.07 | 0.07 | 0.00 | 0.07 | 0.06 | 0.75 |
| C10 | 0.08 | 0.08 | 0.08 | 0.08 | 0.08 | 0.08 | 0.07 | 0.07 | 0.09 | 0.00 | 0.08 | 0.80 |
| C11 | 0.08 | 0.09 | 0.08 | 0.09 | 0.08 | 0.09 | 0.08 | 0.09 | 0.08 | 0.07 | 0.00 | 0.84 |
| Total | 0.94 | 0.89 | 0.89 | 0.93 | 0.85 | 0.96 | 0.86 | 0.89 | 0.88 | 0.93 | 0.85 | 9.85 |
| C1 | C2 | C3 | C4 | C5 | C6 | C7 | C8 | C9 | C10 | C11 | Total | |
|---|---|---|---|---|---|---|---|---|---|---|---|---|
| C1 | 0.77 | 0.82 | 0.83 | 0.85 | 0.77 | 0.87 | 0.79 | 0.82 | 0.80 | 0.86 | 0.78 | 8.97 |
| C2 | 0.88 | 0.75 | 0.85 | 0.88 | 0.80 | 0.90 | 0.81 | 0.83 | 0.83 | 0.88 | 0.81 | 9.22 |
| C3 | 0.88 | 0.83 | 0.74 | 0.86 | 0.79 | 0.89 | 0.81 | 0.82 | 0.82 | 0.87 | 0.79 | 9.10 |
| C4 | 0.87 | 0.82 | 0.82 | 0.77 | 0.79 | 0.88 | 0.80 | 0.83 | 0.81 | 0.86 | 0.79 | 9.04 |
| C5 | 0.90 | 0.86 | 0.86 | 0.89 | 0.74 | 0.92 | 0.84 | 0.86 | 0.85 | 0.90 | 0.83 | 9.46 |
| C6 | 0.92 | 0.87 | 0.87 | 0.90 | 0.83 | 0.84 | 0.85 | 0.87 | 0.86 | 0.90 | 0.83 | 9.55 |
| C7 | 0.84 | 0.79 | 0.79 | 0.82 | 0.77 | 0.86 | 0.69 | 0.79 | 0.78 | 0.81 | 0.76 | 8.69 |
| C8 | 0.76 | 0.71 | 0.71 | 0.74 | 0.69 | 0.77 | 0.70 | 0.64 | 0.71 | 0.74 | 0.68 | 7.84 |
| C9 | 0.71 | 0.67 | 0.67 | 0.69 | 0.64 | 0.73 | 0.65 | 0.66 | 0.59 | 0.69 | 0.63 | 7.31 |
| C10 | 0.75 | 0.71 | 0.71 | 0.74 | 0.69 | 0.75 | 0.68 | 0.70 | 0.71 | 0.66 | 0.68 | 7.78 |
| C11 | 0.78 | 0.75 | 0.74 | 0.78 | 0.71 | 0.80 | 0.72 | 0.75 | 0.73 | 0.76 | 0.64 | 8.15 |
| Total | 9.05 | 8.57 | 8.58 | 8.92 | 8.22 | 9.20 | 8.35 | 8.57 | 8.49 | 8.93 | 8.22 |
| D1 | D2 | D3 | D4 | Total (r) | |
|---|---|---|---|---|---|
| D1 | 0.81 | 0.84 | 0.81 | 0.82 | 3.29 |
| D2 | 0.87 | 0.84 | 0.84 | 0.84 | 3.38 |
| D3 | 0.77 | 0.77 | 0.71 | 0.75 | 2.99 |
| D4 | 0.72 | 0.72 | 0.69 | 0.68 | 2.81 |
| Total (s) | 3.17 | 3.17 | 3.05 | 3.09 |
| Dimension | r | s | r + s | r − s |
|---|---|---|---|---|
| Decision-Makers (D1) | 3.29 | 3.17 | 6.46 | 0.12 |
| Technology (D2) | 3.38 | 3.17 | 6.55 | 0.22 |
| Organization (D3) | 2.99 | 3.05 | 6.04 | −0.06 |
| Environment (D4) | 2.81 | 3.09 | 5.91 | −0.28 |
| Criterion | r | s | r + s | r − s |
|---|---|---|---|---|
| Decision Maker’s Innovativeness (C1) | 1.59 | 1.66 | 3.25 | −0.06 |
| Decision Maker’s IT Knowledge (C2) | 1.64 | 1.57 | 3.21 | 0.06 |
| Relative Advantage (C3) | 3.29 | 3.29 | 6.58 | 0.00 |
| Compatibility (C4) | 3.25 | 3.42 | 6.68 | −0.17 |
| Complexity (C5) | 3.41 | 3.16 | 6.57 | 0.25 |
| Security (C6) | 3.44 | 3.52 | 6.97 | −0.08 |
| Employee’s IT Knowledge (C7) | 1.49 | 1.39 | 2.87 | 0.10 |
| Organization Readiness (C8) | 1.33 | 1.43 | 2.77 | −0.10 |
| Customer Pressure (C9) | 1.91 | 2.03 | 3.94 | −0.12 |
| Competitive Pressure (C10) | 2.05 | 2.11 | 4.16 | −0.06 |
| Government Support (C11) | 2.13 | 1.95 | 4.08 | 0.18 |
| C1 | C2 | C3 | C4 | C5 | C6 | C7 | C8 | C9 | C10 | C11 | |
|---|---|---|---|---|---|---|---|---|---|---|---|
| C1 | 0.48 | 0.54 | 0.51 | 0.51 | 0.51 | 0.51 | 0.51 | 0.52 | 0.52 | 0.51 | 0.51 |
| C2 | 0.52 | 0.46 | 0.49 | 0.49 | 0.49 | 0.49 | 0.49 | 0.48 | 0.48 | 0.49 | 0.49 |
| C3 | 0.25 | 0.25 | 0.23 | 0.25 | 0.25 | 0.25 | 0.24 | 0.24 | 0.24 | 0.25 | 0.24 |
| C4 | 0.26 | 0.26 | 0.26 | 0.24 | 0.26 | 0.26 | 0.25 | 0.25 | 0.25 | 0.26 | 0.26 |
| C5 | 0.23 | 0.23 | 0.24 | 0.24 | 0.22 | 0.24 | 0.24 | 0.24 | 0.23 | 0.24 | 0.23 |
| C6 | 0.26 | 0.26 | 0.27 | 0.27 | 0.27 | 0.24 | 0.27 | 0.26 | 0.27 | 0.26 | 0.26 |
| C7 | 0.49 | 0.49 | 0.50 | 0.49 | 0.49 | 0.50 | 0.47 | 0.52 | 0.49 | 0.49 | 0.49 |
| C8 | 0.51 | 0.51 | 0.50 | 0.51 | 0.51 | 0.50 | 0.53 | 0.48 | 0.51 | 0.51 | 0.51 |
| C9 | 0.33 | 0.33 | 0.33 | 0.33 | 0.33 | 0.33 | 0.33 | 0.33 | 0.31 | 0.35 | 0.34 |
| C10 | 0.35 | 0.35 | 0.35 | 0.35 | 0.35 | 0.35 | 0.35 | 0.35 | 0.36 | 0.32 | 0.36 |
| C11 | 0.32 | 0.32 | 0.32 | 0.32 | 0.32 | 0.32 | 0.32 | 0.32 | 0.33 | 0.33 | 0.30 |
| D1 | D2 | D3 | D4 | Average | |
|---|---|---|---|---|---|
| D1 | 0.25 | 0.26 | 0.26 | 0.26 | 0.25 |
| D2 | 0.26 | 0.25 | 0.26 | 0.26 | 0.25 |
| D3 | 0.25 | 0.25 | 0.24 | 0.25 | 0.24 |
| D4 | 0.25 | 0.25 | 0.25 | 0.24 | 0.25 |
| Total | 1.00 | 1.00 | 1.00 | 1.00 |
| C1 | C2 | C3 | C4 | C5 | C6 | C7 | C8 | C9 | C10 | C11 | |
|---|---|---|---|---|---|---|---|---|---|---|---|
| C1 | 0.12 | 0.13 | 0.13 | 0.13 | 0.13 | 0.13 | 0.13 | 0.13 | 0.13 | 0.13 | 0.13 |
| C2 | 0.13 | 0.11 | 0.12 | 0.12 | 0.13 | 0.12 | 0.13 | 0.13 | 0.12 | 0.13 | 0.13 |
| C3 | 0.06 | 0.06 | 0.06 | 0.06 | 0.06 | 0.06 | 0.06 | 0.06 | 0.06 | 0.06 | 0.06 |
| C4 | 0.07 | 0.07 | 0.06 | 0.06 | 0.06 | 0.06 | 0.06 | 0.06 | 0.07 | 0.07 | 0.07 |
| C5 | 0.06 | 0.06 | 0.06 | 0.06 | 0.05 | 0.06 | 0.06 | 0.06 | 0.06 | 0.06 | 0.06 |
| C6 | 0.07 | 0.07 | 0.07 | 0.07 | 0.07 | 0.06 | 0.07 | 0.07 | 0.07 | 0.07 | 0.07 |
| C7 | 0.12 | 0.12 | 0.12 | 0.12 | 0.12 | 0.12 | 0.11 | 0.12 | 0.12 | 0.12 | 0.12 |
| C8 | 0.13 | 0.13 | 0.12 | 0.13 | 0.12 | 0.12 | 0.13 | 0.11 | 0.12 | 0.12 | 0.12 |
| C9 | 0.08 | 0.08 | 0.08 | 0.08 | 0.08 | 0.08 | 0.08 | 0.08 | 0.07 | 0.08 | 0.08 |
| C10 | 0.09 | 0.09 | 0.09 | 0.09 | 0.09 | 0.09 | 0.09 | 0.09 | 0.09 | 0.08 | 0.09 |
| C11 | 0.08 | 0.08 | 0.08 | 0.08 | 0.08 | 0.08 | 0.08 | 0.08 | 0.08 | 0.08 | 0.07 |
| C1 | C2 | C3 | C4 | C5 | C6 | C7 | C8 | C9 | C10 | C11 | |
|---|---|---|---|---|---|---|---|---|---|---|---|
| C1 | 0.13 | 0.13 | 0.13 | 0.13 | 0.13 | 0.13 | 0.13 | 0.13 | 0.13 | 0.13 | 0.13 |
| C2 | 0.12 | 0.12 | 0.12 | 0.12 | 0.12 | 0.12 | 0.12 | 0.12 | 0.12 | 0.12 | 0.12 |
| C3 | 0.06 | 0.06 | 0.06 | 0.06 | 0.06 | 0.06 | 0.06 | 0.06 | 0.06 | 0.06 | 0.06 |
| C4 | 0.06 | 0.06 | 0.06 | 0.06 | 0.06 | 0.06 | 0.06 | 0.06 | 0.06 | 0.06 | 0.06 |
| C5 | 0.06 | 0.06 | 0.06 | 0.06 | 0.06 | 0.06 | 0.06 | 0.06 | 0.06 | 0.06 | 0.06 |
| C6 | 0.07 | 0.07 | 0.07 | 0.07 | 0.07 | 0.07 | 0.07 | 0.07 | 0.07 | 0.07 | 0.07 |
| C7 | 0.12 | 0.12 | 0.12 | 0.12 | 0.12 | 0.12 | 0.12 | 0.12 | 0.12 | 0.12 | 0.12 |
| C8 | 0.12 | 0.12 | 0.12 | 0.12 | 0.12 | 0.12 | 0.12 | 0.12 | 0.12 | 0.12 | 0.12 |
| C9 | 0.08 | 0.08 | 0.08 | 0.08 | 0.08 | 0.08 | 0.08 | 0.08 | 0.08 | 0.08 | 0.08 |
| C10 | 0.09 | 0.09 | 0.09 | 0.09 | 0.09 | 0.09 | 0.08 | 0.08 | 0.09 | 0.09 | 0.09 |
| C11 | 0.08 | 0.08 | 0.08 | 0.08 | 0.08 | 0.08 | 0.08 | 0.08 | 0.08 | 0.08 | 0.08 |
| Dimension | Weight | Criteria | Local Weight | Rank | Global Weight | Rank |
|---|---|---|---|---|---|---|
| Decision-makers (D1) | 0.253 | Decision Maker’s s Innovativeness (C1) | 0.513 | 1 | 0.1300 | 1 |
| Decision Maker’s IT Knowledge (C2) | 0.487 | 2 | 0.1232 | 2 | ||
| Technology (D2) | 0.250 | Relative Advantage (C3) | 0.246 | 3 | 0.0615 | 10 |
| Compatibility (C4) | 0.255 | 2 | 0.0639 | 9 | ||
| Complexity (C5) | 0.235 | 4 | 0.0590 | 11 | ||
| Security (C6) | 0.264 | 1 | 0.0660 | 8 | ||
| Organization (D3) | 0.241 | Employee’s IT Knowledge (C7) | 0.494 | 2 | 0.1188 | 4 |
| Organization Readiness (C8) | 0.506 | 1 | 0.1218 | 3 | ||
| Environment (D4) | 0.246 | Customer Pressure (C9) | 0.331 | 2 | 0.0815 | 6 |
| Competitive Pressure (C10) | 0.348 | 1 | 0.0857 | 5 | ||
| Government Support (C11) | 0.321 | 3 | 0.0790 | 7 |
| Alternative Strategy | Description | References |
|---|---|---|
| IT and E-commerce skills development or training (A1) | Programs that are used both formally and informally to educate business owners about E-commerce and IT as well as to prepare them to participate in the online market | Alyoubi [65]; Amornkitvikai et al. [31]; Chau et al. [38]; Walker et al. [66] |
| Business consulting services (A2) | Support government agencies to provide a central network that offers business advice on the relevance of E-commerce in SMEs | Simpson and Docherty [67] |
| Database with previous successful experiences of managers or owners of SMEs (A3) | A database that highlights the advantages and successes of businesses that have embraced E-commerce to serve as role models for late or non-E-commerce adopters | Grandón and Ramírez-Correa [68] |
| E-commerce trial or sample software (A4) | Provide examples of E-commerce software for potential users to try, thereby motivating the use of this technology because it helps the parties involved to understand how the application works as well as aids them in gaining experience. | AlGhamdi et al. [69]; Awiagah et al. [70] |
| Alternative Strategy | C1 | C2 | C3 | C4 | C5 | C6 | C7 | C8 | C9 | C10 | C11 |
|---|---|---|---|---|---|---|---|---|---|---|---|
| Opt | Max | Max | Max | Max | Min | Min | Max | Max | Min | Min | Max |
| Weights | 0.130 | 0.123 | 0.062 | 0.064 | 0.059 | 0.066 | 0.119 | 0.122 | 0.081 | 0.086 | 0.079 |
| A1 | 4.0 | 4.4 | 4.0 | 4.0 | 3.6 | 3.6 | 5.0 | 4.6 | 3.6 | 3.6 | 3.6 |
| A2 | 4.2 | 4.0 | 4.2 | 4.4 | 4.0 | 3.4 | 3.0 | 4.0 | 3.6 | 3.6 | 3.8 |
| A3 | 4.2 | 4.6 | 4.4 | 3.8 | 4.4 | 4.0 | 3.6 | 4.0 | 4.2 | 3.4 | 4.0 |
| A4 | 3.4 | 3.6 | 2.8 | 3.6 | 3.4 | 3.2 | 3.8 | 3.4 | 3.2 | 3.4 | 2.8 |
| Alternative Strategy | C1 | C2 | C3 | C4 | C5 | C6 | C7 | C8 | C9 | C10 | C11 |
|---|---|---|---|---|---|---|---|---|---|---|---|
| Opt | Max | Max | Max | Max | Min | Min | Max | Max | Min | Min | Max |
| Weights | 0.130 | 0.123 | 0.062 | 0.064 | 0.059 | 0.066 | 0.119 | 0.122 | 0.081 | 0.086 | 0.079 |
| A1 | 0.033 | 0.033 | 0.016 | 0.016 | 0.014 | 0.017 | 0.039 | 0.035 | 0.020 | 0.022 | 0.020 |
| A2 | 0.035 | 0.030 | 0.017 | 0.018 | 0.015 | 0.016 | 0.023 | 0.030 | 0.020 | 0.022 | 0.021 |
| A3 | 0.035 | 0.034 | 0.018 | 0.015 | 0.017 | 0.019 | 0.028 | 0.030 | 0.023 | 0.021 | 0.022 |
| A4 | 0.028 | 0.027 | 0.011 | 0.015 | 0.013 | 0.015 | 0.029 | 0.026 | 0.018 | 0.021 | 0.016 |
| Alternative Strategy | Pi (Benefit) | Rank | Ri (Cost) | Rank | Qi | Ni | Rank |
|---|---|---|---|---|---|---|---|
| A1 | 0.191 | 1 | 0.073 | 3 | 0.264 | 100.00% | 1 |
| A2 | 0.174 | 3 | 0.073 | 2 | 0.246 | 93.05% | 3 |
| A3 | 0.182 | 2 | 0.080 | 1 | 0.249 | 94.07% | 2 |
| A4 | 0.151 | 4 | 0.067 | 4 | 0.231 | 87.35% | 4 |
Disclaimer/Publisher’s Note: The statements, opinions and data contained in all publications are solely those of the individual author(s) and contributor(s) and not of MDPI and/or the editor(s). MDPI and/or the editor(s) disclaim responsibility for any injury to people or property resulting from any ideas, methods, instructions or products referred to in the content. |
© 2023 by the authors. Licensee MDPI, Basel, Switzerland. This article is an open access article distributed under the terms and conditions of the Creative Commons Attribution (CC BY) license (https://creativecommons.org/licenses/by/4.0/).
Share and Cite
Bening, S.A.; Dachyar, M.; Pratama, N.R.; Park, J.; Chang, Y. E-Commerce Technologies Adoption Strategy Selection in Indonesian SMEs Using the Decision-Makers, Technological, Organizational and Environmental (DTOE) Framework. Sustainability 2023, 15, 9361. https://doi.org/10.3390/su15129361
Bening SA, Dachyar M, Pratama NR, Park J, Chang Y. E-Commerce Technologies Adoption Strategy Selection in Indonesian SMEs Using the Decision-Makers, Technological, Organizational and Environmental (DTOE) Framework. Sustainability. 2023; 15(12):9361. https://doi.org/10.3390/su15129361
Chicago/Turabian StyleBening, Saffira Annisa, Muhammad Dachyar, Novandra Rhezza Pratama, Jaehyun Park, and Younghoon Chang. 2023. "E-Commerce Technologies Adoption Strategy Selection in Indonesian SMEs Using the Decision-Makers, Technological, Organizational and Environmental (DTOE) Framework" Sustainability 15, no. 12: 9361. https://doi.org/10.3390/su15129361
APA StyleBening, S. A., Dachyar, M., Pratama, N. R., Park, J., & Chang, Y. (2023). E-Commerce Technologies Adoption Strategy Selection in Indonesian SMEs Using the Decision-Makers, Technological, Organizational and Environmental (DTOE) Framework. Sustainability, 15(12), 9361. https://doi.org/10.3390/su15129361

