Antimicrobial Activities of Olive Oil Mill Wastewater Extracts against Selected Microorganisms
Abstract
1. Introduction
2. Materials and Methods
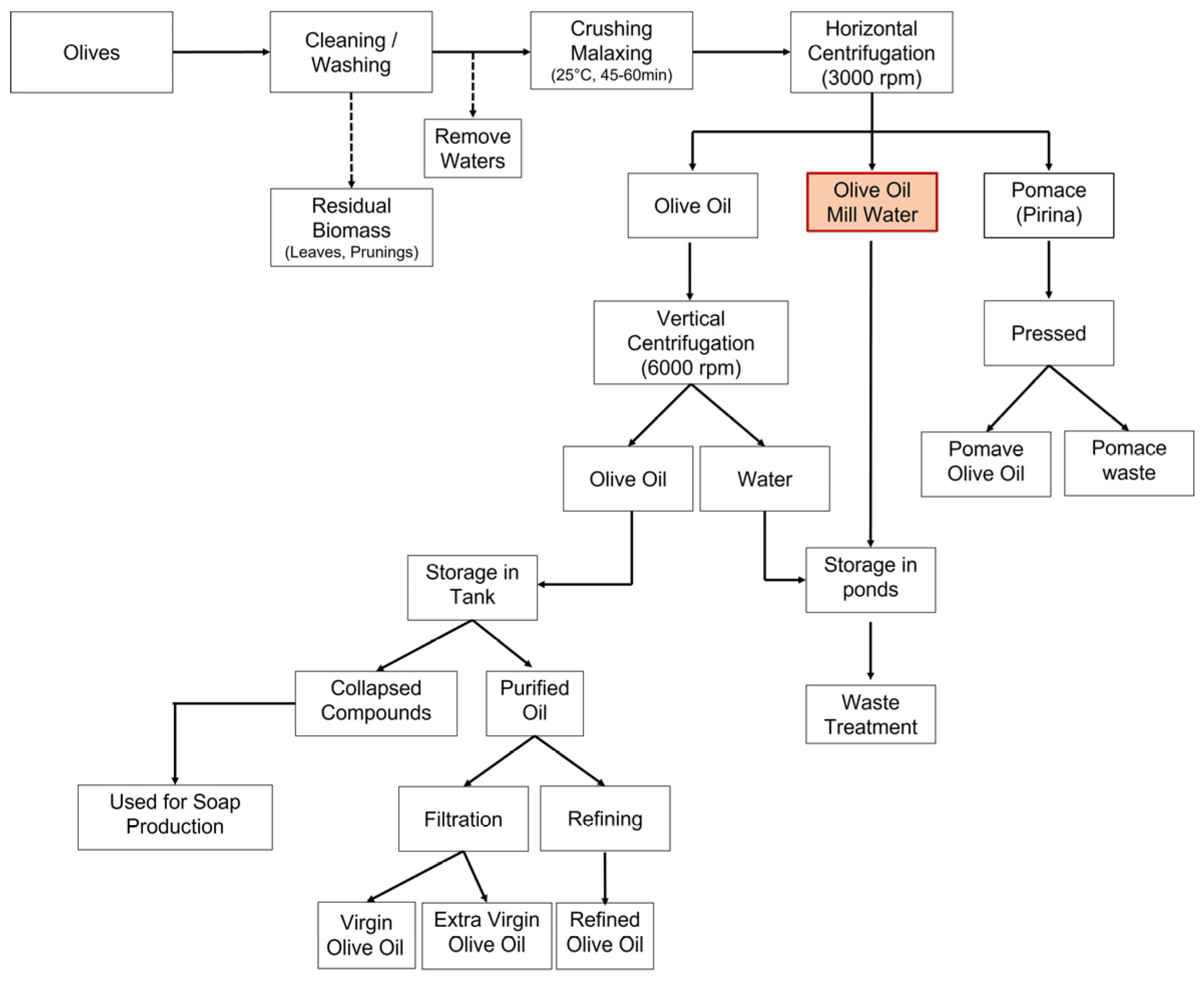
2.1. Substrate
2.2. Extraction
- Ethyl acetate extractions
- Ethanol and Methanol extractions
- Control extractions
- Analysis of the extracts
2.3. Total Phenolic Contents
2.4. Antimicrobial Analysis
2.5. Statistical Analysis
3. Results and Discussion
3.1. Phenolics
3.2. Antimicrobial Activity
4. Conclusions and Future Perspectives
Author Contributions
Funding
Data Availability Statement
Acknowledgments
Conflicts of Interest
References
- Dermeche, S.; Nadour, M.; Larroche, C.; Moulti-Mati, F.; Michaud, P. Olive mill wastes: Biochemical characterizations and valorization strategies. Process Biochem. 2013, 48, 1532–1552. [Google Scholar] [CrossRef]
- Difonzo, G.; Troilo, M.; Squeo, G.; Pasqualone, A.; Caponio, F. Functional compounds from olive pomace to obtain high-added value foods—A review. J. Sci. Food Agric. 2021, 101, 15–26. [Google Scholar] [CrossRef] [PubMed]
- Lacolla, G.; Fortunato, S.; Nigro, D.; De Pinto, M.C.; Mastro, M.A.; Caranfa, D.; Gadaleta, A.; Cucci, G. Effects of mineral and organic fertilization with the use of wet olive pomace on durum wheat performance. Int. J. Recycl. Org. Waste Agric. 2019, 8, 245–254. [Google Scholar] [CrossRef]
- Vagelas, I.; Kalorizou, H.; Papachatzis, A.; Botu, M. Bioactivity of Olive Oil Mill Wastewater against Plant Pathogens and Post-Harvest Diseases. Biotechnol. Biotechnol. Equip. 2009, 23, 1217–1219. [Google Scholar] [CrossRef]
- Sar, T.; Ozturk, M.; Taherzadeh, M.J.; Ferreira, J.A. New Insights on Protein Recovery from Olive Oil Mill Wastewater through Bioconversion with Edible Filamentous Fungi. Processes 2020, 8, 1210. [Google Scholar] [CrossRef]
- Karahan Özgün, Ö.; Pala Özkök, İ.; Kutay, C.; Orhon, D. Characteristics and biodegradability of olive mill wastewaters. Environ. Technol. 2016, 37, 1240–1248. [Google Scholar] [CrossRef]
- Yay, A.S.E.; Oral, H.V.; Onay, T.T.; Yenigün, O. A study on olive oil mill wastewater management in Turkey: A questionnaire and experimental approach. Resour. Conserv. Recycl. 2012, 60, 64–71. [Google Scholar]
- Papazi, A.; Pappas, I.; Kotzabasis, K. Combinational system for biodegradation of olive oil mill wastewater phenolics and high yield of bio-hydrogen production. J. Biotechnol. 2019, 306, 47–53. [Google Scholar] [CrossRef]
- Meneses, D.P.; Gudiña, E.J.; Fernandes, F.; Gonçalves, L.R.B.; Rodrigues, L.R.; Rodrigues, S. The yeast-like fungus Aureobasidium thailandense LB01 produces a new biosurfactant using olive oil mill wastewater as an inducer. Microbiol. Res. 2017, 204, 40–47. [Google Scholar] [CrossRef]
- Sar, T.; Yesilcimen Akbas, M. Potential use of olive oil mill wastewater for bacterial cellulose production. Bioengineered 2022, 13, 7659–7669. [Google Scholar] [CrossRef]
- Selvarajoo, A.; Wong, Y.L.; Khoo, K.S.; Chen, W.-H.; Show, P.L. Biochar production via pyrolysis of citrus peel fruit waste as a potential usage as solid biofuel. Chemosphere 2022, 294, 133671. [Google Scholar] [CrossRef] [PubMed]
- Niknam, S.M.; Kashaninejad, M.; Escudero, I.; Sanz, M.T.; Beltrán, S.; Benito, J.M. Valorization of olive mill solid residue through ultrasound-assisted extraction and phenolics recovery by adsorption process. J. Clean. Prod. 2021, 316, 128340. [Google Scholar] [CrossRef]
- Çelik, G.; Saygın, Ö.; Akmehmet Balcıoğlu, I. Multistage recovery process of phenolic antioxidants with a focus on hydroxytyrosol from olive mill wastewater concentrates. Sep. Purif. Technol. 2021, 259, 117757. [Google Scholar] [CrossRef]
- Silvan, J.M.; Pinto-Bustillos, M.A.; Vásquez-Ponce, P.; Prodanov, M.; Martinez-Rodriguez, A.J. Olive mill wastewater as a potential source of antibacterial and anti-inflammatory compounds against the food-borne pathogen Campylobacter. Innov. Food Sci. Emerg. Technol. 2019, 51, 177–185. [Google Scholar] [CrossRef]
- Aggoun, M.; Arhab, R.; Cornu, A.; Portelli, J.; Barkat, M.; Graulet, B. Olive mill wastewater microconstituents composition according to olive variety and extraction process. Food Chem. 2016, 209, 72–80. [Google Scholar] [CrossRef]
- Rodríguez-López, P.; Lozano-Sanchez, J.; Borrás-Linares, I.; Emanuelli, T.; Menéndez, J.A.; Segura-Carretero, A. Structure–Biological Activity Relationships of Extra-Virgin Olive Oil Phenolic Compounds: Health Properties and Bioavailability. Antioxidants 2020, 9, 685. [Google Scholar] [CrossRef]
- Haouas, A.; Tallou, A.; Shavandi, A.; El Achaby, M.; Aziz, K.; El Ghadraoui, A.; Aziz, F. Olive Waste as a Promising Approach to Produce Antioxidants, Biofertilizers and Biogas. In Mediterranean Fruits Bio-Wastes: Chemistry, Functionality and Technological Applications; Ramadan, M.F., Farag, M.A., Eds.; Springer International Publishing: Cham, Switzerland, 2022; pp. 115–129. [Google Scholar]
- Delgado, A.; Chammem, N.; Issaoui, M.; Ammar, E. Bioactive Phytochemicals from Olive (Olea europaea) Processing By-products. In Bioactive Phytochemicals from Vegetable Oil and Oilseed Processing By-Products; Ramadan Hassanien, M.F., Ed.; Springer International Publishing: Cham, Switzerland, 2023; pp. 197–233. [Google Scholar]
- La Scalia, G.; Micale, R.; Cannizzaro, L.; Marra, F.P. A sustainable phenolic compound extraction system from olive oil mill wastewater. J. Clean. Prod. 2017, 142, 3782–3788. [Google Scholar] [CrossRef]
- Yuan, L.; Sadiq, F.A.; Wang, N.; Yang, Z.; He, G. Recent advances in understanding the control of disinfectant-resistant biofilms by hurdle technology in the food industry. Crit. Rev. Food Sci. Nutr. 2021, 61, 3876–3891. [Google Scholar] [CrossRef]
- Unlu, A.; Sar, T.; Seker, G.; Erman, A.G.; Kalpar, E.; Akbas, M.Y. Biofilm formation by Staphylococcus aureus strains and their control by selected phytochemicals. Int. J. Dairy Technol. 2018, 71, 637–646. [Google Scholar] [CrossRef]
- Balaban, M.; Koc, C.; Sar, T.; Akbas, M.Y. Antibiofilm effects of pomegranate peel extracts against B. cereus, B. subtilis, and E. faecalis. Int. J. Food Sci. Technol. 2021, 56, 4915–4924. [Google Scholar] [CrossRef]
- Akbas, M.Y.; Cag, S. Use of organic acids for prevention and removal of Bacillus subtilis biofilms on food contact surfaces. Food Sci. Technol. Int. 2016, 22, 587–597. [Google Scholar] [CrossRef]
- Balaban, M.; Koc, C.; Sar, T.; Yesilcimen Akbas, M. Screening for bioactive compound rich pomegranate peel extracts and their antimicrobial activities. Johns. Matthey Technol. Rev. 2022, 66, 81–89. [Google Scholar] [CrossRef]
- Caballero-Guerrero, B.; Garrido-Fernández, A.; Fermoso, F.G.; Rodríguez-Gutierrez, G.; Fernández-Prior, M.Á.; Reinhard, C.; Nyström, L.; Benítez-Cabello, A.; Arroyo-López, F.N. Antimicrobial effects of treated olive mill waste on foodborne pathogens. LWT 2022, 164, 113628. [Google Scholar] [CrossRef]
- Sánchez-Gutiérrez, M.; Bascón-Villegas, I.; Rodríguez, A.; Pérez-Rodríguez, F.; Fernández-Prior, Á.; Rosal, A.; Carrasco, E. Valorisation of Olea europaea L. Olive Leaves through the Evaluation of Their Extracts: Antioxidant and Antimicrobial Activity. Foods 2021, 10, 966. [Google Scholar] [CrossRef] [PubMed]
- Pannucci, E.; Caracciolo, R.; Romani, A.; Cacciola, F.; Dugo, P.; Bernini, R.; Varvaro, L.; Santi, L. An hydroxytyrosol enriched extract from olive mill wastewaters exerts antioxidant activity and antimicrobial activity on Pseudomonas savastanoi pv. savastanoi and Agrobacterium tumefaciens. Nat. Prod. Res. 2021, 35, 2677–2684. [Google Scholar] [CrossRef]
- Topuz, S.; Bayram, M. Oleuropein extraction from leaves of three olive varieties (Olea europaea L.): Antioxidant and antimicrobial properties of purified oleuropein and oleuropein extracts. J. Food Process. Preserv. 2022, 46, e15697. [Google Scholar] [CrossRef]
- Yakhlef, W.; Arhab, R.; Romero, C.; Brenes, M.; de Castro, A.; Medina, E. Phenolic composition and antimicrobial activity of Algerian olive products and by-products. LWT 2018, 93, 323–328. [Google Scholar] [CrossRef]
- Santos, L.F.; Lopes, S.T.; Nazari, M.T.; Biduski, B.; Pinto, V.Z.; Santos, J.S.; Bertolin, T.E.; Santos, L.R. Fruit pomace as a promising source to obtain biocompounds with antibacterial activity. Crit. Rev. Food Sci. Nutr. 2022, 1–13. [Google Scholar] [CrossRef]
- Prado, J.; Rostagno, M. Natural Product Extraction: Principles and Applications; Royal Society of Chemistry: London, UK, 2022. [Google Scholar]
- Paiva-Martins, F.; Correia, R.; Félix, S.; Ferreira, P.; Gordon, M.H. Effects of Enrichment of Refined Olive Oil with Phenolic Compounds from Olive Leaves. J. Agric. Food Chem. 2007, 55, 4139–4143. [Google Scholar] [CrossRef]
- Galanakis, C.M. Phenols recovered from olive mill wastewater as additives in meat products. Trends Food Sci. Technol. 2018, 79, 98–105. [Google Scholar] [CrossRef]
- Şahin, S.; Bilgin, M. Olive tree (Olea europaea L.) leaf as a waste by-product of table olive and olive oil industry: A review. J. Sci. Food Agric. 2018, 98, 1271–1279. [Google Scholar] [CrossRef] [PubMed]
- Phan, K.; Raes, K.; Van Speybroeck, V.; Roosen, M.; De Clerck, K.; De Meester, S. Non-food applications of natural dyes extracted from agro-food residues: A critical review. J. Clean. Prod. 2021, 301, 126920. [Google Scholar] [CrossRef]
- Elksibi, I.; Haddar, W.; Ben Ticha, M.; Gharbi, R.; Mhenni, M.F. Development and optimisation of a non conventional extraction process of natural dye from olive solid waste using response surface methodology (RSM). Food Chem. 2014, 161, 345–352. [Google Scholar] [CrossRef] [PubMed]
- Mol, H.G.J.; Rooseboom, A.; van Dam, R.; Roding, M.; Arondeus, K.; Sunarto, S. Modification and re-validation of the ethyl acetate-based multi-residue method for pesticides in produce. Anal. Bioanal. Chem. 2007, 389, 1715–1754. [Google Scholar] [CrossRef] [PubMed]
- Lafka, T.-I.; Lazou, A.E.; Sinanoglou, V.J.; Lazos, E.S. Phenolic and antioxidant potential of olive oil mill wastes. Food Chem. 2011, 125, 92–98. [Google Scholar] [CrossRef]
- Ranjha, M.M.A.N.; Amjad, S.; Ashraf, S.; Khawar, L.; Safdar, M.N.; Jabbar, S.; Nadeem, M.; Mahmood, S.; Murtaza, M.A. Extraction of Polyphenols from Apple and Pomegranate Peels Employing Different Extraction Techniques for the Development of Functional Date Bars. Int. J. Fruit Sci. 2020, 20 (Suppl. S3), S1201–S1221. [Google Scholar] [CrossRef]
- Sar, T.; Stark, B.C.; Yesilcimen Akbas, M. Effective ethanol production from whey powder through immobilized E. coli expressing Vitreoscilla hemoglobin. Bioengineered 2017, 8, 171–181. [Google Scholar] [CrossRef] [PubMed]
- Yorulmaz, A.; Yıldırım, A.; Duran, M.; Kula, Ö.; Kıvrak, M. Impact of malaxation on quality and compositional characteristics of edremit yaglık olive oil. J. Food Process. Preserv. 2017, 41, e13291. [Google Scholar] [CrossRef]
- Yorulmaz, A.; Poyrazoglu, E.S.; Ozcan, M.M.; Tekin, A. Phenolic profiles of Turkish olives and olive oils. Eur. J. Lipid Sci. Technol. 2012, 114, 1083–1093. [Google Scholar] [CrossRef]
- De Bruno, A.; Romeo, R.; Piscopo, A.; Poiana, M. Antioxidant quantification in different portions obtained during olive oil extraction process in an olive oil press mill. J. Sci. Food Agric. 2021, 101, 1119–1126. [Google Scholar] [CrossRef]
- Vlyssides, A.G.; Loizides, M.; Karlis, P.K. Integrated strategic approach for reusing olive oil extraction by-products. J. Clean. Prod. 2004, 12, 603–611. [Google Scholar] [CrossRef]
- Caporaso, N.; Formisano, D.; Genovese, A. Use of phenolic compounds from olive mill wastewater as valuable ingredients for functional foods. Crit. Rev. Food Sci. Nutr. 2018, 58, 2829–2841. [Google Scholar] [CrossRef] [PubMed]
- Ares, A.M.; Valverde, S.; Bernal, J.L.; Nozal, M.J.; Bernal, J. Extraction and determination of bioactive compounds from bee pollen. J. Pharm. Biomed. Anal. 2018, 147, 110–124. [Google Scholar] [CrossRef] [PubMed]
- Zagklis, D.P.; Papageorgiou, C.S.; Paraskeva, C.A. 18—Valorization of phenolic extracts from Olea europaea L. by membrane operations. In Membrane Engineering in the Circular Economy; Iulianelli, A., Cassano, A., Conidi, C., Petrotos, K., Eds.; Elsevier: Amsterdam, The Netherlands, 2022; pp. 495–524. [Google Scholar]
- Gueboudji, Z.; Addad, D.; Kadi, K.; Nagaz, K.; Secrafi, M.; Yahya, L.B.; Lachehib, B.; Abdelmalek, A. Biological activities and phenolic compounds of olive oil mill wastewater from Abani, endemic Algerian variety. Sci. Rep. 2022, 12, 6042. [Google Scholar] [CrossRef]
- Do, Q.D.; Angkawijaya, A.E.; Tran-Nguyen, P.L.; Huynh, L.H.; Soetaredjo, F.E.; Ismadji, S.; Ju, Y.-H. Effect of extraction solvent on total phenol content, total flavonoid content, and antioxidant activity of Limnophila aromatica. J. Food Drug Anal. 2014, 22, 296–302. [Google Scholar] [CrossRef]
- Ait Si Said, C.; Riad, N.; Zahi, M.R.; Sabour, S.; Akkal, S.; Zam, W.; Touafek, O.; El Hattab, M. Screening of Chemical Composition, Antimicrobial and Antioxidant Activities of Essential Oil and Volatile Fraction from Olive Mill Wastewater. Chemosensors 2022, 10, 491. [Google Scholar] [CrossRef]
- Nunes, M.A.; Palmeira, J.D.; Melo, D.; Machado, S.; Lobo, J.C.; Costa, A.S.; Alves, R.C.; Ferreira, H.; Oliveira, M.B. Chemical Composition and Antimicrobial Activity of a New Olive Pomace Functional Ingredient. Pharmaceuticals 2021, 14, 913. [Google Scholar] [CrossRef]
- Bisignano, G.; Tomaino, A.; Cascio, R.L.; Crisafi, G.; Uccella, N.; Saija, A. On the in-vitro antimicrobial activity of oleuropein and hydroxytyrosol. J. Pharm. Pharmacol. 1999, 51, 971–974. [Google Scholar] [CrossRef]
- Wei, J.; Wang, S.; Pei, D.; Qu, L.; Li, Y.; Chen, J.; Di, D.; Gao, K. Antibacterial Activity of Hydroxytyrosol Acetate from Olive Leaves (Olea Europaea L.). Nat. Prod. Res. 2018, 32, 1967–1970. [Google Scholar] [CrossRef]
- Macaúbas-Silva, C.; Félix, M.D.G.; Aquino, A.K.S.; Pereira-Júnior, P.G.; Brito, E.V.d.O.; Oliveira-Filho, A.A.; Igoli, J.O.; Watson, D.G.; Teles, Y.C.F. Araçain, a tyrosol derivative and other phytochemicals from Psidium guineense Sw. Nat. Prod. Res. 2021, 35, 2424–2428. [Google Scholar] [CrossRef]
- Tafesh, A.; Najami, N.; Jadoun, J.; Halahlih, F.; Riepl, H.; Azaizeh, H. Synergistic Antibacterial Effects of Polyphenolic Compounds from Olive Mill Wastewater. Evid.-Based Complement. Altern. Med. 2011, 2011, 431021. [Google Scholar] [CrossRef] [PubMed]
- Casadey, R.; Challier, C.; Altamirano, M.; Spesia, M.B.; Criado, S. Antioxidant and antimicrobial properties of tyrosol and derivative-compounds in the presence of vitamin B2. Assays of synergistic antioxidant effect with commercial food additives. Food Chem. 2021, 335, 127576. [Google Scholar] [CrossRef] [PubMed]
- Obied, H.K.; Bedgood, D.R.; Prenzler, P.D.; Robards, K. Bioscreening of Australian olive mill waste extracts: Biophenol content, antioxidant, antimicrobial and molluscicidal activities. Food Chem. Toxicol. 2007, 45, 1238–1248. [Google Scholar] [CrossRef] [PubMed]
- Canal, C.; Ozen, B.; Baysal, A.H. Characterization of antimicrobial activities of olive phenolics on yeasts using conventional methods and mid-infrared spectroscopy. J. Food Sci. Technol. 2019, 56, 149–158. [Google Scholar] [CrossRef] [PubMed]
- Alonso-Gato, M.; Astray, G.; Mejuto, J.C.; Simal-Gandara, J. Essential Oils as Antimicrobials in Crop Protection. Antibiotics 2021, 10, 34. [Google Scholar] [CrossRef]



| Microorganisms | Dilutions | Inhibition Zones (mm) | |
|---|---|---|---|
| Ethyl Acetate (Solvent Phase) | Ethyl Acetate (Mixture) | ||
| Bacillus spizizenii ATCC 6633 | D | 11.5 ± 0.7 f | 16.5 ± 0.6 bc |
| 1/2 | 10.0 ±0.1 g | 12.8 ± 1.0 e | |
| 1/4 | 7.0 ± 0.0 | 9.0 ± 0.8 h | |
| Bacillus cereus ATCC 11778 | D | 12.0 ± 0.1 ef | 16.8 ± 1 bc |
| 1/2 | 10.0 ± 0.1 f | 13.0 ± 0.8 de | |
| 1/4 | 7.0 ± 0.0 | 11.0 ± 0.8 ef | |
| Staphylococcus aureus ATCC 25923 | D | 11.5 ± 0.7 f | 15.5 ± 1.0 bc |
| 1/2 | 8.5 ± 0.7 g | 12.0 ± 0.8 de | |
| 1/4 | 7.0 ± 0.0 | 9.3 ± 0.5 ef | |
| Staphylococcus aureus ATCC 29213 | D | 11.5 ± 0.7 de | 13.8 ± 1.0 cd |
| 1/2 | 8.5 ± 0.7 f | 11.5 ± 0.6 de | |
| 1/4 | 7.0 ± 0.0 | 9.8 ± 1.0 ef | |
| Escherichia coli ATCC 25922 | D | 7.0 ± 0.0 | 13.3 ± 1.0 de |
| 1/2 | 7.0 ± 0.0 | 11.5 ± 1.0 de | |
| 1/4 | 7.0 ± 0.0 | 8.3 ± 0.5 f | |
| Klebsiella aerogenes ATCC 13048 | D | 7.0 ± 0.0 | 12.8 ± 0.5 ab |
| 1/2 | 7.0 ± 0.0 | 10.8 ± 1.0 bc | |
| 1/4 | 7.0 ± 0.0 | 8.0 ± 0.0 d | |
| Pseudomonas aeruginosa ATCC 27853 | D | 9.5 ± 0.7 d | 12.8 ± 1.0 abc |
| 1/2 | 8.0 ± 0.1 e | 10.8 ± 0.5 bcd | |
| 1/4 | 7.0 ± 0.0 | 7.0 ± 0.0 | |
| Streptococcus uberis ATCC 700407 | D | 7.0 ± 0.0 | 18.0 ± 1.8 a |
| 1/2 | 7.0 ± 0.0 | 13.8 ± 1.5 bc | |
| 1/4 | 7.0 ± 0.0 | 7.0 ± 0.0 | |
| Enterococcus faecalis ATCC 29212 | D | 7.0 ± 0.0 | 18.8 ± 3.2 a |
| 1/2 | 7.0 ± 0.0 | 13.5 ± 1.3 abc | |
| 1/4 | 7.0 ± 0.0 | 10.5 ± 0.7 c | |
| Candida albicans ATCC 10231 | D | 7.0 ± 0.0 | 7.0 ± 0.0 |
| 1/2 | 7.0 ± 0.0 | 7.0 ± 0.0 | |
| 1/4 | 7.0 ± 0.0 | 7.0 ± 0.0 | |
| Microorganisms | Dilutions | Inhibition Zones (mm) | |
|---|---|---|---|
| Ethanol | Methanol | ||
| Bacillus spizizenii ATCC 6633 | D | 17.5 ± 0.7 ab | 18.5 ± 0.7 a |
| 1/2 | 15.5 ± 0.7 cd | 15.0 ± 0.0 d | |
| 1/4 | 11.0 ± 0.1 fg | 11.5 ± 0.7 f | |
| Bacillus cereus ATCC 11778 | D | 18.5 ± 0.7 ab | 20.0 ± 0.0 a |
| 1/2 | 15.5 ± 0.7 cd | 15.5 ± 0.7 cd | |
| 1/4 | 12.0 ± 0.1 ef | 12.5 ± 0.7 ef | |
| Staphylococcus aureus ATCC 25923 | D | 16.5 ± 0.7 ab | 18.5 ± 0.7 a |
| 1/2 | 13.5 ± 0.7 cd | 14.0 ± 0.1 bcd | |
| 1/4 | 9.5 ± 0.7 ef | 10.5 ± 0.7 ef | |
| Staphylococcus aureus ATCC 29213 | D | 16.0 ± 0.1 bc | 22.5 ± 0.7 a |
| 1/2 | 14.0 ± 0.1 cd | 18.5 ± 0.7 b | |
| 1/4 | 10.5 ± 0.7 ef | 14.5 ± 0.7 c | |
| Escherichia coli ATCC 25922 | D | 14.0 ± 1.4 bc | 15.5 ± 0.7 fa |
| 1/2 | 12.0 ± 0.1 cd | 12.0 ± 0.1 b | |
| 1/4 | 9.5 ± 0.7 ef | 10.0 ± 0.1 cd | |
| Klebsiella aerogenes ATCC 13048 | D | 13.0 ± 0.1 ab | 13.5 ± 0.7 a |
| 1/2 | 11.0 ± 0.1 bc | 11.0 ± 0.1 bc | |
| 1/4 | 8.5 ± 0.7 d | 9.0 ± 0.1 cd | |
| Pseudomonas aeruginosa ATCC 27853 | D | 14.0 ± 1.4 ab | 16.0 ± 1.4 a |
| 1/2 | 11.0 ± 1.4 bcd | 10.5 ± 0.7 bcd | |
| 1/4 | 9.0 ± 0.1 d | 8.5 ± 0.7 d | |
| Streptococcus uberis ATCC 700407 | D | 13.0 ± 0.1 bc | 17.5 ± 0.7 a |
| 1/2 | 10.0 ± 0.1 c | 15.0 ± 0.1 ab | |
| 1/4 | 7.0 ± 0.0 | 7.0 ± 0.0 | |
| Enterococcus faecalis ATCC 29212 | D | 16.5 ± 0.7 ab | 18.5 ± 0.7 a |
| 1/2 | 13.0 ± 1.4 bc | 13.0 ± 1.4 bc | |
| 1/4 | 7.0 ± 0.0 | 7.0 ± 0.0 | |
| Candida albicans ATCC 10231 | D | 7.0 ± 0.0 | 7.0 ± 0.0 |
| 1/2 | 7.0 ± 0.0 | 7.0 ± 0.0 | |
| 1/4 | 7.0 ± 0.0 | 7.0 ± 0.0 | |
Disclaimer/Publisher’s Note: The statements, opinions and data contained in all publications are solely those of the individual author(s) and contributor(s) and not of MDPI and/or the editor(s). MDPI and/or the editor(s) disclaim responsibility for any injury to people or property resulting from any ideas, methods, instructions or products referred to in the content. |
© 2023 by the authors. Licensee MDPI, Basel, Switzerland. This article is an open access article distributed under the terms and conditions of the Creative Commons Attribution (CC BY) license (https://creativecommons.org/licenses/by/4.0/).
Share and Cite
Sar, T.; Akbas, M.Y. Antimicrobial Activities of Olive Oil Mill Wastewater Extracts against Selected Microorganisms. Sustainability 2023, 15, 8179. https://doi.org/10.3390/su15108179
Sar T, Akbas MY. Antimicrobial Activities of Olive Oil Mill Wastewater Extracts against Selected Microorganisms. Sustainability. 2023; 15(10):8179. https://doi.org/10.3390/su15108179
Chicago/Turabian StyleSar, Taner, and Meltem Yesilcimen Akbas. 2023. "Antimicrobial Activities of Olive Oil Mill Wastewater Extracts against Selected Microorganisms" Sustainability 15, no. 10: 8179. https://doi.org/10.3390/su15108179
APA StyleSar, T., & Akbas, M. Y. (2023). Antimicrobial Activities of Olive Oil Mill Wastewater Extracts against Selected Microorganisms. Sustainability, 15(10), 8179. https://doi.org/10.3390/su15108179

