Abstract
One of the most significant barriers to broadening the use of solar energy is low conversion efficiency, which necessitates the development of novel techniques to enhance solar energy conversion equipment design. The correct modeling and estimation of solar cell parameters are critical for the control, design, and simulation of PV panels to achieve optimal performance. Conventional optimization approaches have several limitations when solving this complicated issue, including a proclivity to become caught in some local optima. In this study, a Growth Optimization (GO) algorithm is developed and simulated from humans’ learning and reflection capacities in social growing activities. It is based on mimicking two stages. First, learning is a procedure through which people mature by absorbing information from others. Second, reflection is examining one’s weaknesses and altering one’s learning techniques to aid in one’s improvement. It is developed for estimating PV parameters for two different solar PV modules, RTC France and Kyocera KC200GT PV modules, based on manufacturing technology and solar cell modeling. Three present-day techniques are contrasted to GO’s performance which is the energy valley optimizer (EVO), Five Phases Algorithm (FPA), and Hazelnut tree search (HTS) algorithm. The simulation results enhance the electrical properties of PV systems due to the implemented GO technique. Additionally, the developed GO technique can determine unexplained PV parameters by considering diverse operating settings of varying temperatures and irradiances. For the RTC France PV module, GO achieves improvements of 19.51%, 1.6%, and 0.74% compared to the EVO, FPA, and HTS considering the PVSD and 51.92%, 4.06%, and 8.33% considering the PVDD, respectively. For the Kyocera KC200GT PV module, the proposed GO achieves improvements of 94.71%, 12.36%, and 58.02% considering the PVSD and 96.97%, 5.66%, and 61.20% considering the PVDD, respectively.
1. Introduction
Solar power is one of the most widely available clean forms of energy because it can be produced almost anywhere, including open clearings, building roofs, mountains, prairies, and other places where sunlight is visible. Renewable energy sources for electricity primarily consist of green energies like hydropower, geothermal, solar, and wind. Solar energy also means no exploitation and is non-polluting [1,2,3]. Even so, the internal components of photovoltaic (PV) cells and models are particularly susceptible to changes, such as higher resistance caused by a rise in metal conductor temperature and a weaker photovoltaic current caused by a fall in panel light intensity, among other things. For PV system design and operation management, accurate identification of the PV cell/module parameters is essential [4,5].
Over the last several decades, significant advancements have been made in comprehending the way the attributes of PV systems function by using mathematical representations of the PV system. The majority of models tend to be the ones that match observed current-voltage measurements taken from PV cells in all operating conditions and mimic the behavior of real PV cells [6]. Typically, comparable circuit models made of diodes are used. Considering light of that, the PV single-diode (PVSD) and PV double-diode (PVDD) types are indeed particularly commonly used [7]. The three-diode design also describes the current-voltage (I–V) characteristics. Such identical designs each necessitate the identify five, seven, and nine parameter values [8].
Identifying the PV model’s unknown parameters is a challenging subject that many scholars are studying due to its nonlinearity, nonconvexity, and multiparameter characteristics. Metaheuristic optimization algorithms have been frequently employed in recent years to solve the parameter estimation of PV systems and have revealed superior performance than standard techniques. This technique is ideal for handling complex problems with optimization since it is gradient-free, is simple to construct, and performs well. These solving methods involve a genetic algorithm (GA) [9], a particle swarm optimizer (PSO) [10], differential evolution (DE) [11], supply–demand optimization [12,13], a seagull optimization algorithm (SOA) [14], a biogeographic-based optimizer (BBO) [15], a sunflower algorithm (SFA) [16], a bonobo optimizer [17], social networking search technique (SNST) [18], a butterfly optimization algorithm (BOA) [19], teaching-learning-based optimization (TLBO) [20], a marine predator algorithm (MPA) [21], etc. Nonetheless, most optimization techniques in the scientific literature have certain limitations.
For instance, the PVDD framework and the memetic adaptive differential evolution algorithm (MADEA) interacted poorly in [22]. Similar to this, artificial bee colonies (ABC) were underused [23]. Despite the BBO’s quick convergence, its elitist strategy effectively confines it to the best local values. The cuckoo search method (CSM) also has a sluggish convergence rate [15]. A generalized normal distribution algorithm (GNDA) that has been improved has been introduced in [24] to simulate the behaviors of PV systems. To enhance the GNDA’s performance, two different ranking-based update and premature convergence methods were included in the work of [24], although this added computing complexity doubled that of the original GNDA. The use of a GA technique with evolving non-uniform mutation (NUM) [25] for obtaining the characteristics from PV representations in a dependable, precise, and time-efficient manner has been demonstrated. This study uses the GA with NUM technique on PVSD and PVDD modules. It has not, however, been deployed on the three-diode PV design. GA [26] is highly dependent on the beginning PV parameter choice. Once the initial parameters are incorrectly chosen, the parameters derived from the following improvements will likely descend to a locally optimal solution. Such a problem leads to the inaccurate operating performance of the PV system due to inaccurate PV model extracted parameters. In [27], a solar three-diode PV prototype utilizing a mSi cell, KC200GT module, and STM6-40/36 module was used to mimic an artificial hummingbird optimizer. The PV parameter optimization procedure was stalled in [14] because of SOA’s extensive search of the parameterized space throughout the migration cycle. Even while modifying the global and local searches by adding a non-linear regulating element alleviated the deterioration, it was only able to improve the stability and precision of the generated variables. In [19], the inadequate exploration of BOA frequently ignores potential areas in the parameter’s area, rendering more precise PV system information hard to obtain. According to the study mentioned above, currently, the available extraction techniques for addressing the parameter finding of the PV framework have various flaws, such as unsuitable exploration, unsatisfactory convergence, and straightforward falling into the local optimum [14,19,26], which significantly affect the reliability and accuracy of the calculated parameter values. The properties of the real I-V curves cannot be precisely and efficiently recreated, and the PV system’s energy conversion efficiency has not increased considerably. This implies that developing a new effective technique to precisely represent the PV equivalent model and determine the unknown parameters is complex and time-consuming.
The growth optimizer (GO) approach, a metaheuristic algorithm that uses a population-based approach, was very recently presented by Q. Zhang et al. in [28]. The human capacity for reflection and learning in socially developing activities serves as the design’s main source of inspiration. People develop via learning and reflection, where they take in knowledge from others and assess their flaws to help them get better. In [28], the GO approach was used for many mathematical benchmarks, and it has shown significant advantages over other comparative strategies. It outperformed alternative metaheuristic strategies about the effectiveness of the solutions and avoiding local optimism. Based on those advantages, the GO technique is assessed and developed to handle one of the important optimization targets in electrical power engineering. Due to the distinctive features of the GO method, it focuses on improving the electrical characteristics of different models of equivalent circuits of PV systems, which considers the composition of PVSD and PVDD.
The main contributions of this paper can be summarized as follows:
- According to the author, the GO technique is developed for the first time in this study for optimally extracting the PV parameters.
- The suggested GO approach is utilized for numerous applications in PV technologies, using two commercial PV panels of RTC France and Kyocera KC200GT PV modules.
- Its effectiveness is demonstrated considering the PVSD and PVDD compared to previous optimization strategies such as energy valley optimizer (EVO) [29], Five Phases Algorithm (FPA) [30], and Hazelnut tree search (HTS) algorithm [31].
- Furthermore, the suggested GO technique’s capacity to determine unexplained PV parameters is proved by considering diverse operating settings of varying temperatures and irradiances.
- When identifying the relevant PV parameters at variable irradiance and temperature, the proposed GO technique outperforms commercial PV systems, indicating the efficacy of the proposed methodology and its capacity to offer highly consistent fit-ted I-V data with manufacturers’ data sheets.
The five sections of this study are as follows: Section 2 describes the mathematical description of the PVSD and PVDD models, while Section 3 shows the developed GO procedure. Furthermore, a complete description of the acquired simulation results by GO, EVO, FPA, HTS, and several reported techniques is illustrated in Section 4. Section 5 also includes the paper’s final observations.
2. Problem Formulation of Solar PV Parameters Extraction
Solar PV Parameters extraction is a very important topic that helps effectively dealing with PV integration in power systems [32,33]. Many electrical equivalent circuits were developed to demonstrate the I-V characteristics of solar PV panels. In practice, the PVSD and PVDD models as equivalent circuits are used the most. These PV models are described in the paragraphs that follow [34]. In recent years, the Shockley diode equivalent circuits are the most well-known depiction of PV cells.
2.1. PVSD Model
Mathematical modeling has become crucial in analyzing the constantly changing relationships between different PV system components. The PVSD is frequently used to depict solar cell properties. Figure 1 shows the corresponding circuit of PVSD.
Figure 1.
Representation of PVSD model’s circuit.
A diode, two resistors, and a current source are the essential elements of a PVSD model comprising PV cells. The PVSD model’s load current equation is theoretically displayed using Kirchoff’s Current Law. Series resistance (RS) and shunt resistance (RSh) are the two lumped resistors’ losses. Equation (1) represents the output current (I), which is estimated using the Shockley diode as follows [35]
where η1 and IS1 represent the ideality factor and the reverse saturation current related to the diode (D1), V is the output voltage at the terminal. RS and RSh are, respectively, the series and shunt resistances. IPh and I indicate the cell photocurrent and the output current. Vth represents the PV cell’s thermal voltage and may be computationally described as shown in Equation (2).
where (qc) and (T) represent the charge on an electron and the temperatures in absolute terms, accordingly, and KB denotes Boltzmann’s constant.
Using the PV panels’ I–V measurements, this model’s five unnamed parameters—IPh, IS1, RSh, RS, and η1—must be calculated.
2.2. PVDD Model
The PVSD model is thought of as being changed by this model. This variant expands on Figure 2’s basic PVSD model by adding an extra diode that illustrates parallel space charge recombination. PVDD model’s load current equation is theoretically expressed in Equation (3):
where: η2 and IS2 symbols are the ideality factor and the reverse saturation current related to the diode (D2), respectively.
Figure 2.
Representation of the PVDD model’s circuit.
Using the PV panels’ I–V measurements, this model’s seven unnamed parameters—IPh, IS1, IS2, RSh, RS, η1, and η2—must be calculated.
2.3. PV Modules Handling
An example of a PV module composed of Ns cells connected in series and Np cells linked in parallel can be used to demonstrate the equations of the PVSD and PVDD models. As a result, for the PVSD and PVDD models, Equations (1) and (3) are improved and changed to ((4) and (5)) as follows:
Variables that are not considered in the PV cell/module for the PVSD and PVDD models are computed using optimization methods.
2.4. Objective Model
The following equation was used to carry out the statistical evaluation in this article, which centered on the root mean square error (RMSE) [36]:
where x designates the searching individual, which contains the candidate PV parameters; PN denotes the number of measured data points, and IexpK and VexpK describe the observed current and voltage.
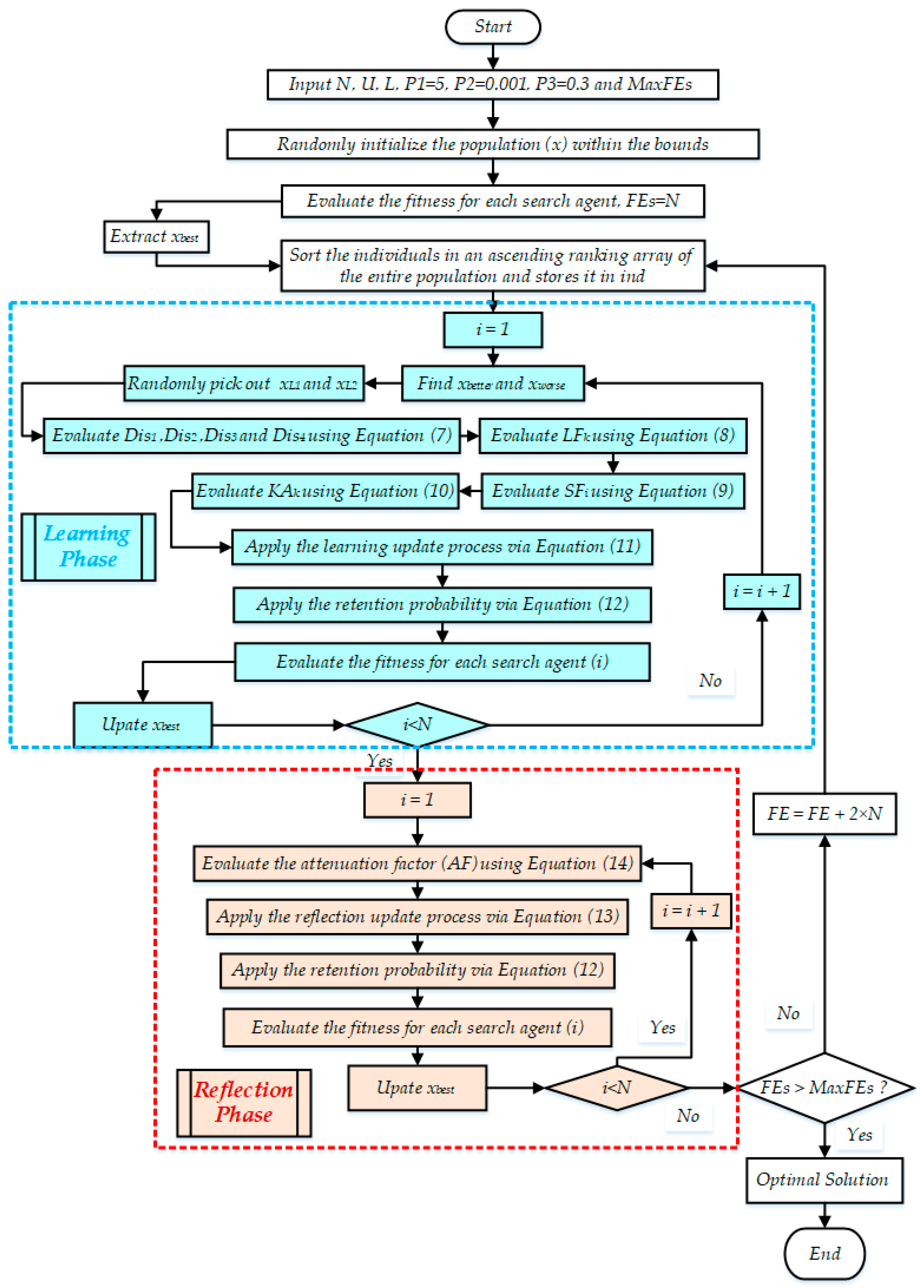
3. Developing Growth Optimizer for Optimal Extraction of PV Parameters
For the most effective extraction of PV parameters, this study developed the growth optimizer (GO), a distinctive and reliable metaheuristic method. The basic design of social development activities is influenced by participants’ capacities for learning and self-reflection. The process is divided into two parts. The learning phase, the initial part of the process, is when the person puts what they’ve learned about other people’s differences into practice. Second, the reflection phase is used when a person uses a variety of techniques to identify and correct their shortcomings.
An organized set of design variables makes up a social population with a certain number of members (N), which is often represented as a matrix. The ith individual is characterized for i = 1, 2, 3, …, N in the searching space , manifesting the ith individual’s Dth element.
3.1. Phase 1: Learning
An individual can develop by addressing interpersonal distance, looking into its causes, and taking lessons from it. Four frequent distances are mathematically modeled throughout the GO learning phase: the distance between the leader and the elite (Dis1), the distance between the leader and the bottom (Dis2), the distance between the elite and the bottom (Dis3), and the distance among two arbitrary individuals (Dis4). Equation (7) describes the mathematical model for each set of distances.
where xbest denotes the society’s leader, while xbetter indicates the elite, extracted, and ranked inside the bound of 2 to P1, representing the global sub-optimal solutions. xworse is located at the bottom of the social pyramid and represents a solution vector from the P1 lowest-ranked searching agents. The symbols (xL1 and xL2) manifest random individuals distinct from the ith individual. Disk (k = 1, 2, 3, 4) is the distance between two individuals, which permits learners to completely appreciate the distinctions between two individuals to gain knowledge from them.
A learning factor (LF) is added to each of the four disparity measurements to account for this variation. The term (LFk) is going to impact how well the kth group distance learns for the ith individual, and it can be modeled as follows:
where LFk implies the kth group’s standardized proportion to the Euclidean distance Disk and has a range of [0, 1].
People view themselves distinctly depending on where they are in the growing cycle. Each person (i) utilizes SFi to determine his or her suitable level of knowledge. SFi can be mathematically modeled as follows:
where GRmax is the highest growing resistance, and GRi is the ith individual’s growing resistance. A lower GRi generally indicates that a person will gather and assimilate knowledge in greater detail the higher his level. As a result, the person ought to develop a lesser SFi that is more inclined to engage in localized exploitation trends.
For the kth group of distances Disk, the ith person learns something from them, representing the kth knowledge accumulation collective KAk.
Following the LFk and SFi actions on the group distance (k), it is defined by KAk which is produced for the ith individual via Equation (10).
For the ith individual, KAk is obtained after the operations of LFk and SFi on the kth group distance, a process described by Equation (10).
where KAk represents the knowledge that the ith person gathered from group (k) of the distance has learned. SFi evaluates its circumstances. With the guidance of the two evaluations, the person (i) completes the learning process by determining himself to possess the necessary expertise and retrieving KAk from Disk. Therefore, Equation (11) provides the ith people’s unique learning process updating strategy.
where Iter denotes the present iteration and xi signifies the ith person who grows by absorbing the information learned throughout the learning stage.
Once the learning stage is adjusted, the level of excellence of the possible solution exhibited by every person could be enhanced or could underperform. Therefore, it is essential to confirm if it has advanced. If advancement happens, the ith person’s GRi will decline, and the ranking will rise. Since learning requires the time and effort of the ith individual, there is a tiny chance that the ith person would continue to reveal the information that has been learned. However, if the ith person slows down, there is a significant likelihood of losing some gained understanding. In this case, P2 takes charge of managing the retention probability. Equation (12) describes this procedure.
where r1 indicates a randomized number within range [0, 1] following uniform distribution, ind(i) refers to the rank of solution individual (i), and P2 decides how much the recently gained information is preserved when the ith member fails to upgrade. P2 is 0.001 in this instance.
3.2. Phase 2: Reflection
Both strategies of the GO techniques, reflection and learning, go hand in hand. The preliminary information ought to be disregarded, and systematic learning would be resumed whenever the understanding of a particular issue cannot be repaired. Equations (13) and (14) provide a mathematical model for GO’s reflecting process.
where r2, r3, r4, and r5 indicate randomized values inside bound [0, 1]. U and L represent the maximum and bottom boundaries of the searching control variables.
The chance of reflecting is controlled by the coefficient of P3, typically set at 0.3. The present number of functions evaluation (FEs) and their total amount (MaxFEs) make up the attenuation factor (AF). The regard of AF would eventually settle to 0.01 as the process continues, indicating that they avoid spending time on repeated startup as a person advances. The jth component of the ith person will receive guidance from an individual at a higher level (R) during the reflection stage. R acts as a reflective learning tool for the present searching member i. Rj refers to the knowledge of the jth issue of R. When the jth feature of the ith human needs to learn from others, there will be an upper-level individual as R to guide it since the class of R is specified as the top P1 + 1 human. The created GO technique’s flowchart for solving the extraction optimization problem of PV parameters is shown in Figure 3.
Figure 3.
Main steps of GO technique.
4. Simulation Results
Using the suggested GO approach, this section investigates R.T.C France and the Kyocera KC200GT PV module. The first case study involves the commercial silicon solar R.T.C France module, which operates at 33 degrees Celsius with a sun radiance of 1000 W/m2. It possesses a (0.5727 V) open circuit voltage and a (0.7605 A) short-circuit current. Furthermore, R.T.C France’s maximum point voltage and current are 0.4590 V and 0.6755 A. The second case study relates to the Kyocera KC200GT PV Module, composed of 54 multi-crystalline cells with series connection, which has (32.90 V) open circuit voltage and (8.21 A) short circuit current. This module’s maximum current, voltage, and power points are 7.61 A, 26.30 V, and 200 W, respectively. This module’s maximum voltage, current, and power are 26.30 V, 7.61 A, and 200 W, respectively. Table 1 shows the upper and lower bounds for the retrieved parameters of the RTC France and KC200GT PV modules. In this section, the GO technique is investigated and applied to parameter extraction issues for various solar cells/modules of the SD and DD models for comparison with relatively recent optimization techniques, energy valley optimizer (EVO) [29], Five Phases Algorithm (FPA) [30], and Hazelnut tree search (HTS) algorithm [31]. All the compared algorithms, GO, EVO, FPA, and HTS, are applied with the same iterations’ number of 1000 and individuals’ number of 200.
Table 1.
The margins range for the cell parameters.
4.1. Applications of RTC France Silicon Cell
First, the suggested GO, EVO, FPA, and HTS approaches are used to minimize the RMSE function objective for the RTC France silicon PV cell using the PVSD model. Table 2 tabulates the appropriate values, whereas Figure 4 depicts the convergence trends of the suggested GO, EVO, FPA, and HTS approach for this scenario. It is illustrated from the table that the proposed GO successfully achieves the minimum RMSE value of 9.8602 × 10−4, where the HTS a comparable RMSE outcome of 9.9339 × 10−4. Conversely, the FPA and EVO record RMSE values of 1.0021 × 10−3 and 1.2250 × 10−3, respectively. Based on these outcomes, the presented GO technique achieves improvements of 19.51%, 1.6%, and 0.74% compared to the EVO, FPA, and HTS techniques.
Table 2.
Obtained parameters by the proposed GO, EVO, FPA, and HTS techniques for the PVSD of RTC France.
Figure 4.
Convergence trends of the proposed GO, EVO, FPA, and HTS techniques for the PVSD of RTC France.
Moreover, a statistical comparison is conducted between the proposed GO, EVO, FPA, and HTS techniques for the PVSD of RTC France, where the box plot of the proposed GO, EVO, FPA, and HTS techniques is exemplified in Figure 5 for the PVSD of RTC France. It can be noticed that the proposed GO technique displays superior performance compared to the EVO, FPA, and HTS techniques. According to the average RMSE objective score, the proposed GO technique achieves improvements of 44.45%, 6.04%, and 22.32% compared to the EVO, FPA, and HTS techniques. Based on the standard deviation of the RMSE objective score, the proposed GO technique achieves the smallest index of 0.00099 compared to the EVO, FPA, and HTS techniques which obtain counterparts of 0.00248, 0.00114, and 0.00188, respectively.
Figure 5.
Box plot of the GO, EVO, FPA, and HTS techniques for the PVSD of RTC France.
Table 3 shows a comparison between the suggested GO approach and various optimizers that are reported in the literature for the PVSD model. It compares the proposed HPO technique’s RMSE value to other optimizers in the literature, including GA with NUM [25], BBO with mutation [37], TLBO [38], ABC [39], harmony search-based algorithm (HSBA) [40], grey wolf optimizer (GWO) [41], JAYA optimizer [42], and comprehensive learning PSO [43]. As demonstrated, the suggested GO outperforms its competitors in finding the lowest RMSE.
Table 3.
Comparative assessment of the presented techniques for RTC France with the PVSD model.
In addition, Figure 6a,b show the real and simulated P-V and I-V characteristics for the PVSD model. It can be shown that the data computed by the suggested GO approach roughly corresponded with the experimental data, demonstrating that the suggested GO methodology effectively extracts the required PV parameters.

Figure 6.
I-V and P-V attributes for the PVSD of RTC France based on the proposed GO technique. (a) I-V attributes; (b) P-V attributes.
Second, the suggested GO, EVO, FPA, and HTS approaches are used to minimize the RMSE function objective for the RTC France silicon PV cell using the PVDD model. Table 4 tabulates the appropriate values, whereas Figure 7 depicts the convergence trends of the suggested GO, EVO, FPA, and HTS approaches for this scenario. It is illustrated from the table that the proposed GO successfully achieves the minimum RMSE value of 9.83 × 10−4 where the FPA, HTS, and EVO record RMSE values of 1.025 × 10−3, 1.072 × 10−3, and 2.045 × 10−3, respectively. The difference between the optimization values of different optimizers is very small. However, the presented GO technique achieves improvements of 51.92%, 4.06%, and 8.33% compared to the EVO, FPA, and HTS techniques. In addition, the proposed GO method displays excellent capability in rapid convergence through the first one hundred iterations compared to the others, as demonstrated in Figure 7.
Table 4.
Obtained parameters by the proposed GO, EVO, FPA, and HTS techniques for the PVDD of RTC France.
Figure 7.
Convergence trends of the proposed GO, EVO, FPA, and HTS techniques for the PVDD of RTC France.
Moreover, a statistical comparison is conducted between the proposed GO, EVO, FPA, and HTS techniques for the PVSD of RTC France, where Figure 8 depicts the box plot of the proposed GO, EVO, FPA, and HTS techniques for the PVSD of RTC France. It can be noticed that the proposed GO technique displays superior performance compared to the EVO, FPA, and HTS techniques. According to the average RMSE objective score, the proposed GO technique achieves improvements of 73.38%, 14.08%, and 31.19% compared to the EVO, FPA, and HTS techniques. Based on the standard deviation of the RMSE objective score, the proposed GO technique achieves the smallest index of 4.78091 × 10−6 compared to the EVO, FPA, and HTS techniques which obtain counterparts of 0.001628, 8.941 × 10−5, and 0.00026, respectively.
Figure 8.
Box plot of the GO, EVO, FPA, and HTS techniques for the PVDD of RTC France.
Table 5 shows a comparison between the suggested GO approach and various optimizers that are reported in the literature for the PVSD model. It compares the proposed HPO technique’s RMSE value to other optimizers in the literature, including TLBO [44], sine cosine approach [45], ABC [23], teaching–learning–based ABC [46], generalized oppositional TLBO [47], comprehensive learning PSO [48], flower pollination algorithm [49] and cat swarm algorithm [50]. As demonstrated, the suggested GO outperforms its competitors in finding the lowest RMSE.
Table 5.
Comparative assessment of the presented techniques for RTC France with the PVDD model.
4.2. Applications for Multi-Crystalline KC200GT PV Module
First, the suggested GO, EVO, FPA, and HTS approaches are used to minimize the RMSE function objective for the KC200GT PV module using the PVSD model considering the operating conditions at an irradiance of (1000 W/m2) and temperature of 25 °C, respectively. Table 6 tabulates the appropriate values, whereas the convergence trends of the suggested GO, EVO, FPA, and HTS approaches are exemplified in Figure 9 for this scenario. It is illustrated from the table that the proposed GO successfully achieves the minimum RMSE value of 0.008515, where the EVO, FPA, and HTS record RMSE values of 0.023070, 0.011226, and 0.017998, respectively. Based on these outcomes, the presented GO technique achieves improvements of 63.09%, 24.14%, and 52.69% compared to the EVO, FPA, and HTS techniques. Furthermore, the suggested GO technique outperforms the others in fast convergence within the first three hundred iterations, as shown in Figure 9.
Table 6.
Obtained parameters by the proposed GO, EVO, FPA, and HTS for the PVSD of the KC200GT PV module.
Figure 9.
Convergence trends of the proposed GO, EVO, FPA, and HTS techniques for the PVSD of the KC200GT PV module.
Furthermore, a statistical evaluation is made between the suggested GO, EVO, FPA, and HTS approaches, as manifested in Figure 10, for the PVSD of the KC200GT PV module, which illustrates the box plot of the proposed GO, EVO, FPA, and HTS techniques for the PVSD of the KC200GT PV module. As demonstrated, the suggested GO approach outperforms the EVO, FPA, and HTS optimizers. Based on the average RMSE objective score, the suggested GO approach outperforms the EVO, FPA, and HTS procedures by 94.71%, 12.36%, and 58.02%, respectively. Based on the worst RMSE objective score, the suggested GO approach outperforms the EVO, FPA, and HTS procedures by 96.97%, 5.66%, and 61.20%, respectively.
Figure 10.
Box plot of the GO, EVO, FPA, and HTS techniques for the PVSD of the KC200GT PV module.
Secondly, using the PVDD model, the suggested GO, EVO, FPA, and HTS approaches are used to minimize the RMSE function objective for the KC200GT PV module. The relevant parameters are organized in Table 7, while the convergence trends of the recommended GO, EVO, FPA, and HTS techniques for this situation are depicted in Figure 11. As demonstrated, the suggested GO approach achieves a minimal RMSE value of 0.009049, whereas the EVO, FPA, and HTS achieve RMSE values of 0.027177, 0.014006, and 0.020515, respectively. Based on these results, the provided GO approach outperforms the EVO, FPA, and HTS procedures by 66.7%, 35.39%, and 55.89%, respectively. Furthermore, the suggested GO technique outperforms other metaheuristics regarding fast convergence during the first one hundred iterations, as demonstrated in Figure 11.
Table 7.
Obtained parameters by the proposed GO, EVO, FPA, and HTS for the PVDD of KC200GT PV module.
Figure 11.
Convergence trends of the proposed GO, EVO, FPA, and HTS techniques for the PVDD of KC200GT PV module.
Moreover, a statistical comparison is conducted between the proposed GO, EVO, FPA, and HTS techniques for the PVSD of the KC200GT PV module, where the box plot of the proposed GO, EVO, FPA, and HTS techniques are exemplified in Figure 12 for the PVSD of KC200GT PV module. The proposed GO technique performs better than the EVO, FPA, and HTS techniques. Based on the average RMSE objective score, the suggested GO approach achieves a minimal RMSE value of 0.011929, whereas the EVO, FPA, and HTS achieve RMSE values of 0.221039, 0.017136, and 0.033682, respectively. Therefore, the proposed GO technique achieves improvements of 94.6%, 30.38%, and 64.58% compared to the EVO, FPA, and HTS techniques. Based on the worst RMSE objective score, the suggested GO approach achieves a minimal RMSE value of 0.017417, whereas the EVO, FPA, and HTS achieve RMSE values of 0.26969, 0.025162, and 0.04527, respectively. Therefore, the proposed GO technique achieves improvements of 93.54%, 30.78%, and 61.53% compared to the EVO, FPA, and HTS techniques. According to the standard deviation of the RMSE objective scores, the suggested GO approach achieves a minimal RMSE value of 0.002021, whereas the EVO, FPA, and HTS achieve RMSE values of 0.658340, 0.003030, and 0.006198, respectively. Therefore, the proposed GO technique achieves improvements of 99.69%, 33.3%, and 67.38% compared to the EVO, FPA, and HTS techniques.
Figure 12.
Box plot of the GO, EVO, FPA, and HTS techniques for the PVDD of KC200GT PV module.
Moreover, the proposed GO technique’s efficiency is validated compared to EVO, FPA, and HTS under various weather conditions. The results were collected at a constant temperature of 25 °C using five distinct irradiances, which are 200 W/m2, 400 W/m2, 600 W/m2, 800 W/m2, and 1000 W/m2. In addition, the KC200GT is available in three temperatures (25 °C, 50 °C, and 75 °C) with a fixed irradiance of 1000 W/m2. Table 8 and Table 9 illustrate the findings of the optimum parameters derived by the suggested GO, EVO, FPA, and HTS approaches for PVSD and PVDD models. Additionally, Figure 13 and Figure 14 depict the box plot of the proposed GO, EVO, FPA, and HTS techniques for the KC200GT PV module for PVSD and PVDD models. The proposed GO technique’s superior performance is demonstrated for all the weather conditions investigated for PVSD and PVDD models.
Table 8.
Obtained parameters by the proposed GO, EVO, FPA, and HTS for the PVSD of KC200GT PV module at different weather conditions.
Table 9.
Obtained parameters by the proposed GO, EVO, FPA, and HTS for the PVDD of KC200GT PV module at different weather conditions.

Figure 13.
Box plot of the GO, EVO, FPA, and HTS techniques for the PVDD of KC200GT PV module at different weather conditions. (a) Irradiance of 200 W/m2 at temperature of 25 °C; (b) Irradiance of 400 W/m2 at temperature of 25 °C; (c) Irradiance of 600 W/m2 at temperature of 25 °C; (d) Irradiance of 800 W/m2 at temperature of 25 °C; (e) Irradiance of 1000 W/m2 at temperature of 50 °C; (f) Irradiance of 1000 W/m2 at temperature of 75 °C.

Figure 14.
Box plot of the GO, EVO, FPA, and HTS techniques for the PVDD of KC200GT PV module at different weather conditions. (a) Irradiance of 200 W/m2 at temperature of 25 °C; (b) Irradiance of 400 W/m2 at temperature of 25 °C; (c) Irradiance of 600 W/m2 at temperature of 25 °C; (d) Irradiance of 800 W/m2 at temperature of 25 °C; (e) Irradiance of 1000 W/m2 at temperature of 50 °C; (f) Irradiance of 1000 W/m2 at temperature of 75 °C.
Figure 13 and Figure 14 show minimal RMSE values obtained by the proposed GO technique at different irradiance and temperatures. For a better understanding of the ability of the proposed GO technique for the determination of unknown PV parameters, the I-V data modeled by the proposed GO technique at various temperatures regarding 1000 W/m2 irradiance is shown in Figure 15a and at 25 °C with various irradiance is manifested in Figure 15b. Figure 16a,b shows the P-V data simulated by the proposed GO approach at different temperatures with 1000 W/m2 irradiance and 25 °C for varying irradiance, respectively. Those simulated curves were fitted to the manufacturer’s I-V and P-V data sheets. Consequently, the suggested GO approach outperforms commercial PV systems when identifying the PV parameters at varying temperatures and irradiance, demonstrating the suggested methodology’s effectiveness and ability to deliver highly consistent fitted I-V data with manufacturers’ data sheets.
Figure 15.
Obtained I-V Characteristics for KC200GT PV module at different weather conditions based on the proposed GO technique and the PVDD. (a) Irradiance of 1000 W/m2 at different temperatures; (b) Different irradiances at a temperature of 25 °C.
Figure 16.
Obtained P-V Characteristics for KC200GT PV module at different weather conditions based on the proposed GO technique and the PVDD. (a) Irradiance of 1000 W/m2 at different temperatures; (b) Different irradiances at a temperature of 25 °C.
5. Conclusions
According to the manufacturing technology and solar cell modeling of PV, a unique GO approach has been proposed in this paper for extracting the parameters of PVSD and PVDD solar PV cell/panel models of RTC France and Kyocera KC200GT PV modules. The suggested GO approach is designed to improve the parameters for optimum RMSE value performance. The suggested GO technique’s performance is compared to that of three recent algorithms of the EVO, FPA, and HTS algorithms. Compared to them, the proposed GO technique derives great superiority and statistical robustness by acquiring the least four RMSE indicators with higher improvement percentages. In addition, the proposed GO technique derives a higher convergence speed than EVO, FPA, and HTS algorithms. The proposed GO approach outperforms commercial PV systems when determining the pertinent PV parameters under fluctuating irradiance and temperature, demonstrating the suggested methodology’s effectiveness and ability to provide fitted I-V data that are highly consistent with the manufacturer’s data sheets. Further evidence that the suggested GO achieves superior results compared to recently published optimizers in the literature comes from the precise solution of PV cell/panel models. Additionally, the prescribed GO technique’s ability to ascertain unknown PV characteristics is demonstrated by taking into account various operational conditions with varied temperatures and irradiances.
Author Contributions
Conceptualization, A.M.E.-R.; Methodology, H.B.A., M.A.T., A.S., G.M. and M.E.; Software, M.A.T.; Formal analysis, H.B.A., A.S. and G.M.; Investigation, F.E. and M.E.; Resources, A.S.; Data curation, A.M.E.-R.; Writing—original draft, H.B.A.; Writing—review & editing, A.M.E.-R., G.M. and F.E.; Visualization, M.A.T.; Supervision, M.E.; Funding acquisition, F.E.. All authors have read and agreed to the published version of the manuscript.
Funding
This research received no external funding.
Institutional Review Board Statement
Not applicable.
Informed Consent Statement
Not applicable.
Data Availability Statement
Not applicable.
Conflicts of Interest
The authors declare no conflict of interest. There are no financial competing interest.
References
- El-Ela, A.A.A.; El-Sehiemy, R.A.; Shaheen, A.M.; Ellien, A.R. Review on Active Distribution Networks with Fault Current Limiters and Renewable Energy Resources. Energies 2022, 15, 7648. [Google Scholar] [CrossRef]
- Maradin, D. Advantages and Disadvantages of Renewable Energy Sources Utilization. Int. J. Energy Econ. Policy 2021, 11, 176–183. [Google Scholar] [CrossRef]
- El-Ela, A.A.A.; El-Sehiemy, R.A.; Shaheen, A.M.; Wahbi, W.A.; Mouwafi, M.T. A Multi-Objective Equilibrium Optimization for Optimal Allocation of Batteries in Distribution Systems with Lifetime Maximization. J. Energy Storage 2022, 55, 10597. [Google Scholar]
- Xiong, G.; Zhang, J.; Yuan, X.; Shi, D.; He, Y.; Yao, G. Parameter Extraction of Solar Photovoltaic Models by Means of a Hybrid Differential Evolution with Whale Optimization Algorithm. Sol. Energy 2018, 176, 742–761. [Google Scholar] [CrossRef]
- Elshahed, M.; El-Rifaie, A.M.; Tolba, M.A.; Ginidi, A.; Shaheen, A.; Mohamed, S.A. An Innovative Hunter-Prey-Based Optimization for Electrically Based Single-, Double-, and Triple-Diode Models of Solar Photovoltaic Systems. Mathematics 2022, 10, 4625. [Google Scholar] [CrossRef]
- Khanna, V.; Das, B.K.; Bisht, D.; Vandana; Singh, P.K. A Three Diode Model for Industrial Solar Cells and Estimation of Solar Cell Parameters Using PSO Algorithm. Renew. Energy 2015, 78, 105–113. [Google Scholar] [CrossRef]
- Changmai, P.; Deka, S.; Kumar, S.; Babu, T.S.; Aljafari, B.; Nastasi, B. A Critical Review on the Estimation Techniques of the Solar PV Cell’s Unknown Parameters. Energies 2022, 15, 7212. [Google Scholar] [CrossRef]
- El-Dabah, M.A.; El-Sehiemy, R.A.; Becherif, M.; Ebrahim, M.A. Parameter Estimation of Triple Diode Photovoltaic Model Using an Artificial Ecosystem-Based Optimizer. Int. Trans. Electr. Energy Syst. 2021, 31, e13043. [Google Scholar] [CrossRef]
- Restrepo-Cuestas, B.J.; Montano, J.; Ramos-Paja, C.A.; Trejos-Grisales, L.A.; Orozco-Gutierrez, M.L. Parameter Estimation of the Bishop Photovoltaic Model Using a Genetic Algorithm. Appl. Sci. 2022, 12, 2927. [Google Scholar] [CrossRef]
- Kiani, A.T.; Nadeem, M.F.; Ahmed, A.; Khan, I.; Elavarasan, R.M.; Das, N. Optimal PV Parameter Estimation via Double Exponential Function-Based Dynamic Inertia Weight Particle Swarm Optimization. Energies 2020, 13, 4037. [Google Scholar] [CrossRef]
- Kharchouf, Y.; Herbazi, R.; Chahboun, A. Parameter’s Extraction of Solar Photovoltaic Models Using an Improved Differential Evolution Algorithm. Energy Convers. Manag. 2022, 251, 114972. [Google Scholar] [CrossRef]
- Shaheen, A.M.; El-Seheimy, R.A.; Xiong, G.; Elattar, E.; Ginidi, A.R. Parameter Identification of Solar Photovoltaic Cell and Module Models via Supply Demand Optimizer. Ain Shams Eng. J. 2022, 13, 101705. [Google Scholar] [CrossRef]
- Ginidi, A.R.; Shaheen, A.M.; El-Sehiemy, R.A.; Elattar, E. Supply demand optimization algorithm for parameter extraction of various solar cell models. Energy Rep. 2021, 7, 5772–5794. [Google Scholar] [CrossRef]
- Long, W.; Jiao, J.; Liang, X.; Xu, M.; Tang, M.; Cai, S. Parameters Estimation of Photovoltaic Models Using a Novel Hybrid Seagull Optimization Algorithm. Energy 2022, 249, 123760. [Google Scholar] [CrossRef]
- Chen, X.; Yu, K. Hybridizing Cuckoo Search Algorithm with Biogeography-Based Optimization for Estimating Photovoltaic Model Parameters. Sol. Energy 2019, 180, 192–206. [Google Scholar] [CrossRef]
- Qais, M.H.; Hasanien, H.M.; Alghuwainem, S. Identification of Electrical Parameters for Three-Diode Photovoltaic Model Using Analytical and Sunflower Optimization Algorithm. Appl. Energy 2019, 250, 109–117. [Google Scholar] [CrossRef]
- Al-Shamma’a, A.A.; Omotoso, H.O.; Alturki, F.A.; Farh, H.M.H.; Alkuhayli, A.; Alsharabi, K.; Noman, A.M. Parameter Estimation of Photovoltaic Cell/Modules Using Bonobo Optimizer. Energies 2021, 15, 140. [Google Scholar] [CrossRef]
- Shaheen, A.M.; Elsayed, A.M.; Ginidi, A.R.; El-Sehiemy, R.A.; Elattar, E. Enhanced Social Network Search Algorithm with Powerful Exploitation Strategy for PV Parameters Estimation. Energy Sci. Eng. 2022, 10, 1398–1417. [Google Scholar] [CrossRef]
- Long, W.; Wu, T.; Xu, M.; Tang, M.; Cai, S. Parameters Identification of Photovoltaic Models by Using an Enhanced Adaptive Butterfly Optimization Algorithm. Energy 2021, 229, 120750. [Google Scholar] [CrossRef]
- Li, S.; Gong, W.; Wang, L.; Yan, X.; Hu, C. A Hybrid Adaptive Teaching–Learning-Based Optimization and Differential Evolution for Parameter Identification of Photovoltaic Models. Energy Convers. Manag. 2020, 225, 113474. [Google Scholar] [CrossRef]
- Abdel-Basset, M.; El-Shahat, D.; Chakrabortty, R.K.; Ryan, M. Parameter Estimation of Photovoltaic Models Using an Improved Marine Predators Algorithm. Energy Convers. Manag. 2021, 227, 113491. [Google Scholar] [CrossRef]
- Li, S.; Gong, W.; Yan, X.; Hu, C.; Bai, D.; Wang, L. Parameter Estimation of Photovoltaic Models with Memetic Adaptive Differential Evolution. Sol. Energy 2019, 190, 465–474. [Google Scholar] [CrossRef]
- Oliva, D.; Cuevas, E.; Pajares, G. Parameter Identification of Solar Cells Using Artificial Bee Colony Optimization. Energy 2014, 72, 93–102. [Google Scholar] [CrossRef]
- Abdel-Basset, M.; Mohamed, R.; El-Fergany, A.; Abouhawwash, M.; Askar, S.S. Parameters Identification of PV Triple-Diode Model Using Improved Generalized Normal Distribution Algorithm. Mathematics 2021, 9, 995. [Google Scholar] [CrossRef]
- Saadaoui, D.; Elyaqouti, M.; Assalaou, K.; Ben hmamou, D.; Lidaighbi, S. Parameters Optimization of Solar PV Cell/Module Using Genetic Algorithm Based on Non-Uniform Mutation. Energy Convers. Manag. X 2021, 12, 100129. [Google Scholar] [CrossRef]
- Bastidas-Rodriguez, J.D.; Petrone, G.; Ramos-Paja, C.A.; Spagnuolo, G. A Genetic Algorithm for Identifying the Single Diode Model Parameters of a Photovoltaic Panel. Math. Comput. Simul. 2017, 131, 38–54. [Google Scholar] [CrossRef]
- Shaheen, A.; El-Sehiemy, R.; El-Fergany, A.; Ginidi, A. Representations of Solar Photovoltaic Triple-Diode Models Using Artificial Hummingbird Optimizer. Energy Sources Part A Recover. Util. Environ. Eff. 2022, 44, 8787–8810. [Google Scholar] [CrossRef]
- Zhang, Q.; Gao, H.; Zhan, Z.H.; Li, J.; Zhang, H. Growth Optimizer: A Powerful Metaheuristic Algorithm for Solving Continuous and Discrete Global Optimization Problems. Knowl.-Based Syst. 2023, 261, 110206. [Google Scholar] [CrossRef]
- Azizi, M.; Aickelin, U.; Khorshidi, H.A.; Baghalzadeh Shishehgarkhaneh, M. Energy Valley Optimizer: A Novel Metaheuristic Algorithm for Global and Engineering Optimization. Sci. Rep. 2023, 13, 226. [Google Scholar] [CrossRef]
- Wang, X. Five Phases Algorithm (FPA). Available online: https://www.mathworks.com/matlabcentral/fileexchange/118215-five-phases-algorithm-fpa?s_tid=srchtitle (accessed on 15 April 2023).
- Emami, H. Hazelnut Tree Search Algorithm: A Nature-Inspired Method for Solving Numerical and Engineering Problems. Eng. Comput. 2022, 38, 3191–3215. [Google Scholar] [CrossRef]
- Shaheen, A.M.; El-Sehiemy, R.A.; Ginidi, A.; Elsayed, A.M.; Al-Gahtani, S.F. Optimal Allocation of PV-STATCOM Devices in Distribution Systems for Energy Losses Minimization and Voltage Profile Improvement via Hunter-Prey-Based Algorithm. Energies 2023, 16, 2790. [Google Scholar] [CrossRef]
- Elshahed, M.; Tolba, M.A.; El-Rifaie, A.M.; Ginidi, A.; Shaheen, A.; Mohamed, S.A. An Artificial Rabbits’ Optimization to Allocate PVSTATCOM for Ancillary Service Provision in Distribution Systems. Mathematics 2023, 11, 339. [Google Scholar] [CrossRef]
- Ortiz-Conde, A.; Lugo-Muñoz, D.; García-Sánchez, F.J. An Explicit Multiexponential Model as an Alternative to Traditional Solar Cell Models with Series and Shunt Resistances. IEEE J. Photovolt. 2012, 2, 261–268. [Google Scholar] [CrossRef]
- Chin, V.J.; Salam, Z.; Ishaque, K. Cell Modelling and Model Parameters Estimation Techniques for Photovoltaic Simulator Application: A Review. Appl. Energy 2015, 154, 500–519. [Google Scholar] [CrossRef]
- Chin, V.J.; Salam, Z. Coyote Optimization Algorithm for the Parameter Extraction of Photovoltaic Cells. Sol. Energy 2019, 194, 656–670. [Google Scholar] [CrossRef]
- Niu, Q.; Zhang, L.; Li, K. A Biogeography-Based Optimization Algorithm with Mutation Strategies for Model Parameter Estimation of Solar and Fuel Cells. Energy Convers. Manag. 2014, 86, 1173–1185. [Google Scholar] [CrossRef]
- Wang, W.; Wu, J.M.; Liu, J.H. A Particle Swarm Optimization Based on Chaotic Neighborhood Search to Avoid Premature Convergence. In Proceedings of the 2009 3rd International Conference on Genetic and Evolutionary Computing (WGEC 2009), Guilin, China, 14–17 October 2009; pp. 633–636. [Google Scholar] [CrossRef]
- Wang, R.; Zhan, Y.; Zhou, H. Application of Artificial Bee Colony in Model Parameter Identification of Solar Cells. Energies 2015, 8, 7563–7581. [Google Scholar] [CrossRef]
- Askarzadeh, A.; Rezazadeh, A. Parameter Identification for Solar Cell Models Using Harmony Search-Based Algorithms. Sol. Energy 2012, 86, 3241–3249. [Google Scholar] [CrossRef]
- Long, W.; Cai, S.; Jiao, J.; Xu, M.; Wu, T. A New Hybrid Algorithm Based on Grey Wolf Optimizer and Cuckoo Search for Parameter Extraction of Solar Photovoltaic Models. Energy Convers. Manag. 2020, 203, 112243. [Google Scholar] [CrossRef]
- Yu, K.; Liang, J.J.; Qu, B.Y.; Chen, X.; Wang, H. Parameters Identification of Photovoltaic Models Using an Improved JAYA Optimization Algorithm. Energy Convers. Manag. 2017, 150, 742–753. [Google Scholar] [CrossRef]
- Hu, Z.; Gong, W.; Li, S. Reinforcement Learning-Based Differential Evolution for Parameters Extraction of Photovoltaic Models. Energy Rep. 2021, 7, 916–928. [Google Scholar] [CrossRef]
- Rao, R.V.; Savsani, V.J.; Vakharia, D.P. Teaching-Learning-Based Optimization: An Optimization Method for Continuous Non-Linear Large Scale Problems. Inf. Sci. 2012, 183, 1–15. [Google Scholar] [CrossRef]
- Chen, H.; Jiao, S.; Heidari, A.A.; Wang, M.; Chen, X.; Zhao, X. An Opposition-Based Sine Cosine Approach with Local Search for Parameter Estimation of Photovoltaic Models. Energy Convers. Manag. 2019, 195, 927–942. [Google Scholar] [CrossRef]
- Chen, X.; Xu, B.; Mei, C.; Ding, Y.; Li, K. Teaching–Learning–Based Artificial Bee Colony for Solar Photovoltaic Parameter Estimation. Appl. Energy 2018, 212, 1578–1588. [Google Scholar] [CrossRef]
- Chen, X.; Yu, K.; Du, W.; Zhao, W.; Liu, G. Parameters Identification of Solar Cell Models Using Generalized Oppositional Teaching Learning Based Optimization. Energy 2016, 99, 170–180. [Google Scholar] [CrossRef]
- Liang, J.J.; Qin, A.K.; Suganthan, P.N.; Baskar, S. Comprehensive Learning Particle Swarm Optimizer for Global Optimization of Multimodal Functions. IEEE Trans. Evol. Comput. 2006, 10, 281–295. [Google Scholar] [CrossRef]
- Xu, S.; Wang, Y. Parameter Estimation of Photovoltaic Modules Using a Hybrid Flower Pollination Algorithm. Energy Convers. Manag. 2017, 144, 53–68. [Google Scholar] [CrossRef]
- Guo, L.; Meng, Z.; Sun, Y.; Wang, L. Parameter Identification and Sensitivity Analysis of Solar Cell Models with Cat Swarm Optimization Algorithm. Energy Convers. Manag. 2016, 108, 520–528. [Google Scholar] [CrossRef]
Disclaimer/Publisher’s Note: The statements, opinions and data contained in all publications are solely those of the individual author(s) and contributor(s) and not of MDPI and/or the editor(s). MDPI and/or the editor(s) disclaim responsibility for any injury to people or property resulting from any ideas, methods, instructions or products referred to in the content. |
© 2023 by the authors. Licensee MDPI, Basel, Switzerland. This article is an open access article distributed under the terms and conditions of the Creative Commons Attribution (CC BY) license (https://creativecommons.org/licenses/by/4.0/).