Small-Town Citizens’ Technology Acceptance of Smart and Sustainable City Development
Abstract
1. Introduction
2. Literature Review
2.1. Technology Acceptance Model Applied to Smart Cities
2.2. Social Factors Influencing the Acceptance of Technologies for Smart Cities
2.3. Social Cognitive Theory (SCT) and the USTAM model
3. Methodology
3.1. Context of the Study
3.2. The Questionnaire
3.3. Material and Methods
- (A)
- Control of data
- (B)
- Transformations of variables
- (C)
- Sampling
- (D)
- Exploratory Factor Analysis (EFA)
- (E)
- Cronbach’s alpha
- (F)
- Confirmatory Factor Analysis (CFA)
- (G)
- Second sampling
- (H)
- Creation of matrices of variance and covariance
- (I)
- Export of these matrices
4. Results
5. Conclusions
5.1. Discussion
- Factor 1 = Sustainability
- Factor 2 = Benefits
- Factor 3 = Ease
- Factor 4 = Value
- Factor 5 = Self-efficacy
5.2. Implications and Limitations
Author Contributions
Funding
Institutional Review Board Statement
Informed Consent Statement
Data Availability Statement
Conflicts of Interest
References
- Medeiros, E.; van der Zwet, A. Sustainable and integrated urban planning and governance in metropolitan and medium-sized cities. Sustainability 2020, 12, 5976. [Google Scholar] [CrossRef]
- Feeney, M.K.; Fusi, F.; Camarena, L.; Zhang, F. Towards more digital cities? Change in technology use and perceptions across small and medium-sized US cities. Local Gov. Stud. 2020, 46, 820–845. [Google Scholar] [CrossRef]
- Wang, X.; Sun, X.; Zhang, H.; Xue, C. Digital economy development and urban green innovation CA-pability: Based on panel data of 274 prefecture-level cities in China. Sustainability 2022, 14, 2921. [Google Scholar] [CrossRef]
- Schaffers, H.; Komninos, N.; Pallot, M.; Aguas, M.; Almirall, E.; Bakici, T.; Barroca, J.; Carter, D.; Corriou, M.; Fernadez, J.; et al. Smart Cities as Innovation Ecosystems Sustained by the Future Internet. 2012. Available online: https://hal.inria.fr/hal-00769635/ (accessed on 9 November 2022).
- Van der Wee, M.; Verbrugge, S.; Sadowski, B.; Driesse, M.; Pickavet, M. Identifying and quantifying the indirect benefits of broadband networks for e-government and e-business: A bottom-up approach. Telecommun. Policy 2015, 39, 176–191. [Google Scholar] [CrossRef]
- Chiang, M.; Zhang, T. Fog and IoT: An overview of research opportunities. IEEE Internet Things J. 2016, 3, 854–864. [Google Scholar] [CrossRef]
- Agiwal, M.; Saxena, N.; Roy, A. Towards connected living: 5G enabled internet of things (IoT). IETE Tech. Rev. 2019, 36, 190–202. [Google Scholar] [CrossRef]
- Germak, C.; Bistagnino, L.; Celaschi, F. Uomo al centro del progetto–Design per un nuovo umanesimo| Man at the Centre of the Project–Design for a New Humanism; Umberto Allemandi & C.: Torino, Italy, 2008. [Google Scholar]
- Visvizi, A.; Lytras, M.D. Rescaling and refocusing smart cities research: From mega cities to smart villages. J. Sci. Technol. Policy Manag. 2018, 9, 134–145. [Google Scholar] [CrossRef]
- Glebova, E.; Lewicki, W. Smart cities’ digital transformation. In Smart Cities and Tourism: Co-Creating Experiences, Challenges and Opportunities: 548 Co-Creating Experiences, Challenges and Opportunities; Buhalis, D., Taheri, B., Rahimi, R., Eds.; Goodfellow Publishers: Oxford, UK, 2022. [Google Scholar]
- Komninos, N.; Tsarchopoulos, P.; Kakderi, C. New services design for smart cities: A planning roadmap for user-driven innovation. In Proceedings of the 2014 ACM International Workshop on Wireless and Mobile Technologies for Smart Cities, Philadelphia, PA, USA, 11 August 2014; pp. 29–38. [Google Scholar]
- Walletzký, L.; Carrubbo, L.; Toli, A.M.; Ge, M.; Romanovská, F. Multi-contextual view to smart city architecture. In International Conference on Applied Human Factors and Ergonomics; Springer: Cham, Switzerland, 2020; pp. 306–312. [Google Scholar]
- Kim, H.; Choi, H.; Kang, H.; An, J.; Yeom, S.; Hong, T. A systematic review of the smart energy conservation system: From smart homes to sustainable smart cities. Renew. Sustain. Energy Rev. 2021, 140, 110755. [Google Scholar] [CrossRef]
- Makieła, Z.J.; Stuss, M.M.; Mucha-Kuś, K.; Kinelski, G.; Budziński, M.; Michałek, J. Smart City 4.0: Sustainable Urban Development in the Metropolis GZM. Sustainability 2022, 14, 3516. [Google Scholar] [CrossRef]
- Blasi, S.; Gobbo, E.; Sedita, S.R. Smart cities and citizen engagement: Evidence from Twitter data analysis on Italian municipalities. J. Urban Manag. 2022, 11, 153–165. [Google Scholar] [CrossRef]
- Polese, F.; Troisi, O.; Grimaldi, M. From knowledge co-creation to value co-creation and beyond: Challenging global emergency in smart service systems. In Proceedings of the 55th Hawaii International Conference on System Sciences, Maui, HI, USA, 4–7 January 2022; pp. 2007–2016. [Google Scholar]
- Malik, R.; Visvizi, A.; Troisi, O.; Grimaldi, M. Smart Services in Smart Cities: Insights from Science Mapping Analysis. Sustainability 2022, 14, 6506. [Google Scholar] [CrossRef]
- Mudholkar, P.; Mudholkar, M.; Kumar, B.P.; Gowda, V.D.; Raju, S.S. Smart Villages: IoT Technology Based Transformation. J. Phys. Conf. Ser. 2021, 2070, 012128. [Google Scholar] [CrossRef]
- Zvolska, L.; Lehner, M.; Voytenko Palgan, Y.; Mont, O.; Plepys, A. Urban sharing in smart cities: The cases of Berlin and London. Local Environ. 2019, 24, 628–645. [Google Scholar] [CrossRef]
- Henri, L.; Donald, N.S. The Production of Space; Blackwell: Malden, MA, USA, 1991. [Google Scholar]
- Kobi, M. Constructing, Creating and Contesting Cityscapes. Doctoral Dissertation, University of Bern, Bern, Switzerland, 2014. [Google Scholar]
- Polese, F.; Barile, S.; Caputo, F.; Carrubbo, L.; Walletzký, L. Determinants for value cocreation and collaborative paths in complex service systems: A focus on (smart) cities. Serv. Sci. 2018, 10, 397–407. [Google Scholar] [CrossRef]
- Polese, F.; Botti, A.; Monda, A.; Grimaldi, M. Smart city as a service system: A framework to improve smart service management. J. Serv. Sci. Manag. 2018, 12, 1. [Google Scholar] [CrossRef]
- Zambonelli, F.; Salim, F.; Loke, S.W.; De Meuter, W.; Kanhere, S. Algorithmic governance in smart cities: The conundrum and the potential of pervasive computing solutions. IEEE Technol. Soc. Mag. 2018, 37, 80–87. [Google Scholar] [CrossRef]
- Kartajaya, H.; Setiawan, I.; Kotler, P. Marketing 5.0: Technology for humanity; John Wiley & Sons: Hoboken, NJ, USA, 2021. [Google Scholar]
- Cardullo, P.; Kitchin, R. Smart urbanism and smart citizenship: The neoliberal logic of ‘citizen-focused’smart cities in Europe. Environ. Plan. C Politics Space 2019, 37, 813–830. [Google Scholar] [CrossRef]
- Kashef, M.; Visvizi, A.; Troisi, O. Smart city as a smart service system: Human-computer interaction and smart city surveillance systems. Comput. Hum. Behav. 2021, 124, 106923. [Google Scholar] [CrossRef]
- Nam, T.; Pardo, T.A. Conceptualizing smart city with dimensions of technology, people, and institutions. In Proceedings of the 12th Annual International Digital Government Research Conference: Digital Government Innovation in Challenging Times, College Park, MD, USA, 12–15 June 2011; pp. 282–291. [Google Scholar]
- Oliveira, Á.; Campolargo, M. From smart cities to human smart cities. In Proceedings of the 2015 48th Hawaii International Conference on System Sciences, Kauai, HI, USA, 5–8 January 2015; pp. 2336–2344. [Google Scholar]
- Bouzguenda, I.; Alalouch, C.; Fava, N. Towards smart sustainable cities: A review of the role digital citizen participation could play in advancing social sustainability. Sustain. Cities Soc. 2019, 50, 101627. [Google Scholar] [CrossRef]
- Malik, S.Y.; Hayat Mughal, Y.; Azam, T.; Cao, Y.; Wan, Z.; Zhu, H.; Thurasamy, R. Corporate social responsibility, green human resources management, and sustainable performance: Is organizational citizenship behavior towards environment the missing link? Sustainability 2021, 13, 1044. [Google Scholar] [CrossRef]
- Szarek-Iwaniuk, P.; Senetra, A. Access to ICT in Poland and the co-creation of urban space in the process of modern social participation in a smart city—A Case Study. Sustainability 2020, 12, 2136. [Google Scholar] [CrossRef]
- Malek, J.A.; Lim, S.B.; Yigitcanlar, T. Social inclusion indicators for building citizen-centric smart cities: A systematic literature review. Sustainability 2021, 13, 376. [Google Scholar] [CrossRef]
- Nesi, P.; Paolucci, M. Supporting Living Lab with Life Cycle and Tools for Smart City Environments (S). In Proceedings of the DMSVIVA, San Francisco, CA, USA, 29–30 June 2018; pp. 36–43. [Google Scholar]
- Flyverbom, M. The Digital Prism; Cambridge University Press: Cambridge, UK, 2019. [Google Scholar]
- Thomas, A.; Menon, A.; Boruff, J.; Rodriguez, A.M.; Ahmed, S. Applications of social constructivist learning theories in knowledge translation for healthcare professionals: A scoping review. Implement. Sci. 2014, 9, 1–20. [Google Scholar] [CrossRef] [PubMed]
- Mondschein, J.; Clark-Ginsberg, A.; Kuehn, A. Smart cities as large technological systems: Overcoming organizational challenges in smart cities through collective action. Sustain. Cities Soc. 2021, 67, 102730. [Google Scholar] [CrossRef]
- Engstrom, D.F.; Gelbach, J.B. Legal tech, civil procedure, and the future of adversarialism. U. Pa. L. Rev. 2020, 169, 1001. [Google Scholar]
- Dembski, F.; Wössner, U.; Letzgus, M.; Ruddat, M.; Yamu, C. Urban digital twins for smart cities and citizens: The case study of Herrenberg, Germany. Sustainability 2020, 12, 2307. [Google Scholar] [CrossRef]
- Todisco, L.; Tomo, A.; Canonico, P.; Mangia, G.; Sarnacchiaro, P. Exploring social media usage in the public sector: Public employees’ perceptions of ICT’s usefulness in delivering value added. Socio-Econ. Plan. Sci. 2021, 73, 100858. [Google Scholar] [CrossRef]
- Phommixay, S.; Doumbia, M.L.; Lupien St-Pierre, D. Review on the cost optimization of microgrids via particle swarm optimization. Int. J. Energy Environ. Eng. 2020, 11, 73–89. [Google Scholar] [CrossRef]
- Van Bockhaven, J.; Desdemoustier, J.; Crutzen, N. Advances in Urban Data Management in Belgian Smart Cities. In Proceedings of the Cities4 People: Smart cities and Data Analytics, London, UK, 25–26 April 2018. [Google Scholar]
- Anthony, B.; Petersen, S.A.; Helfert, M. Digital transformation of virtual enterprises for providing collaborative services in smart cities. In Working Conference on Virtual Enterprises; Springer: Cham, Switzerland, 2020; pp. 249–260. [Google Scholar]
- Halegoua, G. Smart Cities; MIT Press: Cambridge, MA, USA, 2020. [Google Scholar]
- Javadzadeh, G.; Rahmani, A.M. Fog computing applications in smart cities: A systematic survey. Wirel. Netw. 2020, 26, 1433–1457. [Google Scholar] [CrossRef]
- Anthony Jnr, B.; Abbas Petersen, S.; Ahlers, D.; Krogstie, J. API deployment for big data management towards sustainable energy prosumption in smart cities-a layered architecture perspective. Int. J. Sustain. Energy 2020, 39, 263–289. [Google Scholar] [CrossRef]
- Štefkovičová, P.; Koch, A. Challenging and Interlinking Quality of Life with Social Sustainability in European Cross-Border Suburban Regions: An Empirical Survey in Bratislava-Lower Austria and Burgenland, and Salzburg-Bavaria. Sustainability 2022, 14, 6602. [Google Scholar] [CrossRef]
- Snis, U.L.; Olsson, A.K.; Bernhard, I. Becoming a smart old town–How to manage stakeholder collaboration and cultural heritage. J. Cult. Herit. Manag. Sustain. Dev. 2021, 11, 627–641. [Google Scholar] [CrossRef]
- Cho, Y.; Jeong, H.; Choi, A.; Sung, M. Design of a connected security lighting system for pedestrian safety in smart cities. Sustainability 2019, 11, 1308. [Google Scholar] [CrossRef]
- Akindipe, D.; Olawale, O.W.; Bujko, R. Techno-Economic and Social Aspects of Smart Street Lighting for Small Cities—A Case Study. Sustain. Cities Soc. 2022, 2022, 103989. [Google Scholar] [CrossRef]
- Ruohomaa, H.; Salminen, V.; Kunttu, I. Towards a smart city concept in small cities. Technol. Innov. Manag. Rev. 2019, 9, 5–14. [Google Scholar] [CrossRef]
- Walletzký, L.; Carrubbo, L.; Romanovská, F. Management of smart city in lens of viable system approach. In International Conference on Applied Human Factors and Ergonomics; Springer: Cham, Switzerland, 2021; pp. 106–114. [Google Scholar]
- Ooms, W.; Caniëls, M.C.; Roijakkers, N.; Cobben, D. Ecosystems for smart cities: Tracing the evolution of governance structures in a dutch smart city initiative. Int. Entrep. Manag. J. 2020, 16, 1225–1258. [Google Scholar] [CrossRef]
- Walletzký, L.; Carrubbo, L.; Ge, M.; Gummesson, E.; Mele, C.; Polese, F. Exploring Complex Service Design: Understanding the Diamonds of Context; Naples Forum on Service: Salerno, Italy, 2019. [Google Scholar]
- Spicer, Z.; Goodman, N.; Olmstead, N. The frontier of digital opportunity: Smart city implementation in small, rural and remote communities in Canada. Urban Stud. 2021, 58, 535–558. [Google Scholar] [CrossRef]
- Zavratnik, V.; Podjed, D.; Trilar, J.; Hlebec, N.; Kos, A.; Stojmenova Duh, E. Sustainable and community-centred development of smart cities and villages. Sustainability 2020, 12, 3961. [Google Scholar] [CrossRef]
- Cope, M.R.; Kernan, A.R.; Sanders, S.R.; Ward, C. Social Sustainability?: Exploring the Relationship between Community Experience and Perceptions of the Environment. Sustainability 2022, 14, 1935. [Google Scholar] [CrossRef]
- Capdevila, I.; Zarlenga, M.I. Smart city or smart citizens? The Barcelona case. J. Strategy Manag. 2015, 8, 266–282. [Google Scholar] [CrossRef]
- Saunders, T.; Baeck, P. Rethinking Smart Cities from the Ground Up; Nesta: London, UK, 2015. [Google Scholar]
- Han, M.J.N.; Kim, M.J. A critical review of the smart city in relation to citizen adoption towards sustainable smart living. Habitat Int. 2021, 108, 102312. [Google Scholar]
- Davis, F.D. Perceived usefulness, perceived ease of use, and user acceptance of information technology. MIS Q. 1989, 13, 319–340. [Google Scholar] [CrossRef]
- Fishbein, M.; Ajzen, I. Belief, attitude, intention, and behavior: An introduction to theory and research. Philos. Rhetor. 1977, 10, 130–132. [Google Scholar]
- Al-Hujran, O.; Al-Debei, M.M.; Chatfield, A.; Migdadi, M. The imperative of influencing citizen attitude toward e-government adoption and use. Comput. Hum. Behav. 2015, 53, 189–203. [Google Scholar]
- Dirsehan, T.; van Zoonen, L. Smart city technologies from the perspective of technology acceptance. IET Smart Cities 2022, 4, 197–210. [Google Scholar] [CrossRef]
- Baudier, P.; Ammi, C.; Deboeuf-Rouchon, M. Smart home: Highly-educated students’ acceptance. Technol. Forecast. Soc. Chang. 2020, 153, 119355. [Google Scholar] [CrossRef]
- Atmajaya, I.G.A.S.; Handayani, P.W.; Pinem, A.A.; Azzahro, F. The analysis of user’s intention in using mobile payment: A case of Yap! In Proceedings of the 12th International Conference on ICT, Society and Human Beings, ICT 2019, 5th International Conference on Connected Smart Cities, CSC 2019 and the 16th International Conference on Web Based Communities and Social Media, WBC 2019, Porto, Portugal, 17–19 July 2019; pp. 127–134. [Google Scholar]
- Manfreda, A.; Ljubi, K.; Groznik, A. Autonomous vehicles in the smart city era: An empirical study of adoption factors important for millennials. Int. J. Inf. Manag. 2021, 58, 102050. [Google Scholar]
- Naufaldi, R.A.; Suzianti, A. Adoption model analysis of digital service system application for multi generation community in Indonesia. In Proceedings of the 4th International Conference on Communication and Information Processing, Qingdao, China, 2–4 November 2018; pp. 156–161. [Google Scholar]
- Park, J.; Hong, E.; Le, H.T. Adopting autonomous vehicles: The moderating effects of demographic variables. J. Retail. Consum. Serv. 2021, 63, 102687. [Google Scholar] [CrossRef]
- Hou, J.J.; Arpan, L.; Wu, Y.; Feiock, R.; Ozguven, E.; Arghandeh, R. The road toward smart cities: A study of citizens’ acceptance of mobile applications for city services. Energies 2020, 13, 2496. [Google Scholar] [CrossRef]
- Mohamudally, N.; Armoogum, S. Smart City Mobile Apps Exploratory Data Analysis: Mauritius Case. In Third International Conference on Smart City Applications; Springer: Cham, Switzerland, 2019; pp. 41–52. [Google Scholar]
- Shin, S.Y.; Kim, D.; Chun, S.A. Digital divide in advanced smart city innovations. Sustainability 2021, 13, 4076. [Google Scholar] [CrossRef]
- Susanto, T.D.; Diani, M.M.; Hafidz, I. User acceptance of e-government citizen report system (a case study of city113 app). Procedia Comput. Sci. 2017, 124, 560–568. [Google Scholar] [CrossRef]
- Rusli, A.; Prasetiyowati, M.I. Gamifying student routines to improve campus experience through mobile application in Indonesia. Int. J. Eng. Technol. 2018, 7, 85–89. [Google Scholar]
- Jones, C.E.; Theodosis, S.; Lykourentzou, I. The enthusiast, the interested, the sceptic, and the cynic: Understanding user experience and perceived value in location-based cultural heritage games through qualitative and sentiment analysis. J. Comput. Cult. Herit. (JOCCH) 2019, 12, 1–26. [Google Scholar] [CrossRef]
- Troisi, O.; Fenza, G.; Grimaldi, M.; Loia, F. Covid-19 sentiments in smart cities: The role of technology anxiety before and during the pandemic. Comput. Hum. Behav. 2022, 126, 106986. [Google Scholar] [CrossRef] [PubMed]
- Julsrud, T.E.; Krogstad, J.R. Is there enough trust for the smart city? exploring acceptance for use of mobile phone data in oslo and tallinn. Technol. Forecast. Soc. Chang. 2020, 161, 120314. [Google Scholar] [CrossRef] [PubMed]
- Jayasingh, S.; Eze, U.C. The role of moderating factors in mobile coupon adoption: An extended TAM perspective. Commun. IBIMA 2010, 2010, 1–13. [Google Scholar] [CrossRef][Green Version]
- Venkatesh, V.; Bala, H. Technology acceptance model 3 and a research agenda on interventions. Decis. Sci. 2008, 39, 273–315. [Google Scholar] [CrossRef]
- Venkatesh, V.; Thong, J.Y.; Xu, X. Consumer acceptance and use of information technology: Extending the unified theory of acceptance and use of technology. MIS Q. 2012, 36, 157–178. [Google Scholar] [CrossRef]
- Prasetyo, Y.T.; Santiago, M.A. Factors Affecting the Well-being of People Working in Known Smart Cities: UTAUT2 Approach. In Proceedings of the 2021 IEEE International Conference on Industrial Engineering and Engineering Management (IEEM), Singapore, 13–16 December 2021; pp. 1270–1274. [Google Scholar]
- Yuen, K.F.; Huyen DT, K.; Wang, X.; Qi, G. Factors influencing the adoption of shared autonomous vehicles. Int. J. Environ. Res. Public Health 2020, 17, 4868. [Google Scholar] [CrossRef]
- Zhang, T.; Tao, D.; Qu, X.; Zhang, X.; Zeng, J.; Zhu, H.; Zhu, H. Automated vehicle acceptance in China: Social influence and initial trust are key determinants. Transp. Res. Part C Emerg. Technol. 2020, 112, 220–233. [Google Scholar] [CrossRef]
- Wang, X.; Wong, Y.D.; Li, K.X.; Yuen, K.F. This is not me! Technology-identity concerns in consumers’ acceptance of autonomous vehicle technology. Transp. Res. Part F Traffic Psychol. Behav. 2020, 74, 345–360. [Google Scholar] [CrossRef]
- Jiang, H.; Geertman, S.; Witte, P. Smart urban governance: An alternative to technocratic “smartness”. GeoJournal 2020, 87, 1639–1655. [Google Scholar] [CrossRef] [PubMed]
- Ramirez Lopez, L.J.; Grijalba Castro, A.I. Sustainability and resilience in smart city planning: A review. Sustainability 2020, 13, 181. [Google Scholar] [CrossRef]
- Yigitcanlar, T.; Desouza, K.C.; Butler, L.; Roozkhosh, F. Contributions and risks of artificial intelligence (AI) in building smarter cities: Insights from a systematic review of the literature. Energies 2020, 13, 1473. [Google Scholar] [CrossRef]
- Hillier, B. The city as a socio-technical system: A spatial reformulation in the light of the levels problem and the parallel problem. In Digital Urban Modeling and Simulation; Springer: Berlin/Heidelberg, Germany, 2012; pp. 24–48. [Google Scholar]
- Finger, M.; Portmann, E. What are cognitive cities? In Towards Cognitive Cities; Springer: Cham, Switzerland, 2016; pp. 1–11. [Google Scholar]
- Lima, E.G.; Chinelli, C.K.; Guedes AL, A.; Vazquez, E.G.; Hammad, A.W.; Haddad, A.N.; Soares CA, P. Smart and sustainable cities: The main guidelines of city statute for increasing the intelligence of Brazilian cities. Sustainability 2020, 12, 1025. [Google Scholar] [CrossRef]
- Xu, H.; Geng, X. People-centric service intelligence for smart cities. Smart Cities 2019, 2, 135–152. [Google Scholar] [CrossRef]
- Bandura, A. Social cognitive theory: An agentic perspective. Asian J. Soc. Psychol. 1999, 2, 21–41. [Google Scholar] [CrossRef]
- Schepers, J.; Wetzels, M.; de Ruyter, K. Leadership styles in technology acceptance: Do followers practice what leaders preach? Manag. Serv. Qual. Int. J. 2005, 15, 496–508. [Google Scholar] [CrossRef]
- Sepasgozar, S.M.; Hawken, S.; Sargolzaei, S.; Foroozanfa, M. Implementing citizen centric technology in developing smart cities: A model for predicting the acceptance of urban technologies. Technol. Forecast. Soc. Chang. 2019, 142, 105–116. [Google Scholar] [CrossRef]
- Kumar, P.; Avtar, R.; Dasgupta, R.; Johnson, B.A.; Mukherjee, A.; Ahsan, M.N.; Nguyen, D.C.H.; Nguyen, H.Q.; Shaw, R.; Mishra, B.K. Socio-hydrology: A key approach for adaptation to water scarcity and achieving human well-being in large riverine islands. Prog. Disaster Sci. 2020, 8, 100134. [Google Scholar] [CrossRef]
- Habib, A.; Alsmadi, D.; Prybutok, V.R. Factors that determine residents’ acceptance of smart city technologies. Behav. Inf. Technol. 2020, 39, 610–623. [Google Scholar] [CrossRef]
- Belanche-Gracia, D.; Casaló-Ariño, L.V.; Pérez-Rueda, A. Determinants of multi-service smartcard success for smart cities development: A study based on citizens’ privacy and security perceptions. Gov. Inf. Q. 2015, 32, 154–163. [Google Scholar] [CrossRef]
- Neupane, C.; Wibowo, S.; Grandhi, S.; Deng, H. A trust-based model for the adoption of smart city technologies in Australian regional cities. Sustainability 2021, 13, 9316. [Google Scholar] [CrossRef]
- Arpaci, I.; Kilicer, K.; Bardakci, S. Effects of security and privacy concerns on educational use of cloud services. Comput. Hum. Behav. 2015, 45, 93–98. [Google Scholar] [CrossRef]
- Pearson, S.; Benameur, A. Privacy, security and trust issues arising from cloud computing. In Proceedings of the 2010 IEEE Second International Conference on Cloud Computing Technology and Science, Washington, DC, USA, 30 November–3 December 2010; pp. 693–702. [Google Scholar]
- Sarabdeen, J.; Ishak, M.M.M. Impediment of privacy in the use of clouds by educational institutions. J. Adv. Inf. Technol. 2015, 6, 167–172. [Google Scholar] [CrossRef]
- Erturk, E.; Lopez, D.; Yu, W. Acceptance of Blockchain in Smart City Governance from the User Perspective. In Explainable Artificial Intelligence for Smart Cities; CRC Press: Boca Raton, FL, USA, 2021; pp. 277–296. [Google Scholar]
- Carter, L.; Bélanger, F. The utilization of e-government services: Citizen trust, innovation and acceptance factors. Inf. Syst. J. 2005, 15, 5–25. [Google Scholar] [CrossRef]
- Lee, S.L.; Ainin, S.; Dezdar, S.; Mallasi, H. Electronic data interchange adoption from technological, organisational and environmental perspectives. Int. J. Bus. Inf. Syst. 2015, 18, 299–320. [Google Scholar] [CrossRef]
- Maulidina, T. Penerimaan Urban Technology Dengan Pendekatan Citizen Centric Menggunakan Model Urban Service Technology Acceptance Model (ustam) (studi kasus: Pengguna aplikasi sikoja di kota jambi). 2021. Available online: https://repository.unja.ac.id/id/eprint/21387 (accessed on 30 October 2022).
- Curry, E.; Dustdar, S.; Sheng, Q.Z.; Sheth, A. Smart cities–enabling services and applications. J. Internet Serv. Appl. 2016, 7, 1–3. [Google Scholar] [CrossRef]
- Rogers, E.M.; Singhal, A.; Quinlan, M.M. Diffusion of innovations. In An integrated Approach to Communication Theory and Research; Routledge: London, UK, 2014; pp. 432–448. [Google Scholar]
- Vishwanath, A.; Goldhaber, G.M. An examination of the factors contributing to adoption decisions among late-diffused technology products. New Media Soc. 2003, 5, 547–572. [Google Scholar] [CrossRef]
- Schmidthuber, L.; Maresch, D.; Ginner, M. Disruptive technologies and abundance in the service sector-toward a refined technology acceptance model. Technol. Forecast. Soc. Chang. 2020, 155, 119328. [Google Scholar] [CrossRef]
- Najdawi, Z.C.; Said, R. Factors impacting digital payment adoption: An empirical evidence from Smart City of Dubai. Adv. Sci. Technol. Eng. Syst. J. 2021, 6, 1208–1214. [Google Scholar] [CrossRef]
- Chaiyasoonthorn, W.; Khalid, B.; Chaveesuk, S. Success of smart cities development with community’s acceptance of new technologies: Thailand perspective. In Proceedings of the 9th International Conference on Information Communication and Management, Prague, Czech Republic, 23–26 August 2019; pp. 106–111. [Google Scholar]
- Shirowzhan, S.; Tan, W.; Sepasgozar, S.M. Digital twin and CyberGIS for improving connectivity and measuring the impact of infrastructure construction planning in smart cities. ISPRS Int. J. Geo-Inf. 2020, 9, 240. [Google Scholar] [CrossRef]
- Van Oorschot, J.A.; Hofman, E.; Halman, J.I. A bibliometric review of the innovation adoption literature. Technol. Forecast. Soc. Chang. 2018, 134, 1–21. [Google Scholar] [CrossRef]
- Kabbiri, R.; Dora, M.; Kumar, V.; Elepu, G.; Gellynck, X. Mobile phone adoption in agri-food sector: Are farmers in Sub-Saharan Africa connected? Technol. Forecast. Soc. Chang. 2018, 131, 253–261. [Google Scholar] [CrossRef]
- Billanes, J.; Enevoldsen, P. A critical analysis of ten influential factors to energy technology acceptance and adoption. Energy Rep. 2021, 7, 6899–6907. [Google Scholar] [CrossRef]
- Olorunniwo, F.; Hsu, M.K.; Udo, G.J. Service quality, customer satisfaction, and behavioral intentions in the service factory. J. Serv. Mark. 2006, 20, 59–72. [Google Scholar] [CrossRef]
- Karimy, M.; Niknami, S. Self-efficacy and perceived benefits/barriers on the AIDs preventive behaviors. J. Kermanshah Univ. Med. Sci. 2012, 15, e79027. [Google Scholar]
- Chiu, C.M.; Hsu, M.H.; Wang, E.T. Understanding knowledge sharing in virtual communities: An integration of social capital and social cognitive theories. Decis. Support Syst. 2006, 42, 1872–1888. [Google Scholar] [CrossRef]
- Gunabalan, J.J.H.; Ooi, S.K.; Yeap, J.A. Assessing Residents’ Receptiveness towards Smart City Technologies. Natl. Int. Conf. 2022, 1, 18. [Google Scholar]
- Polese, F.; Pels, J.; Tronvoll, B.; Bruni, R.; Carrubbo, L. A4A relationships. J. Serv. Theory Pract. 2017, 27, 1040–1056. [Google Scholar] [CrossRef]
- Likert, R. A technique for the measurement of attitudes. Arch. Psychol. 1932, 22, 55. [Google Scholar]
- Bohlen, G.; Schlegelmilch, B.B.; Diamantopoulos, A. Measuring ecological concern: A multi-construct perspective. J. Mark. Manag. 1993, 9, 415–430. [Google Scholar] [CrossRef]
- Reio, T.G., Jr.; Shuck, B. Exploratory factor analysis: Implications for theory, research, and practice. Adv. Dev. Hum. Resour. 2015, 17, 12–25. [Google Scholar] [CrossRef]
- Yang, B. Factor analysis methods. In Research in Organizations: Foundations and Methods of Inquiry; Berrett-Koehler Publishers: San Francisco, CA, USA, 2005; pp. 181–199. [Google Scholar]
- Joliffe, I.T.; Morgan, B.J.T. Principal component analysis and exploratory factor analysis. Stat. Methods Med. Res. 1992, 1, 69–95. [Google Scholar] [CrossRef] [PubMed]
- Floyd, F.J.; Widaman, K.F. Factor analysis in the development and refinement of clinical assessment instruments. Psychol. Assess. 1995, 7, 286. [Google Scholar] [CrossRef]
- Streiner, D.L. Starting at the beginning: An introduction to coefficient alpha and internal consistency. J. Personal. Assess. 2003, 80, 99–103. [Google Scholar] [CrossRef] [PubMed]
- Lang, J.B.; McDonald, J.W.; Smith, P.W. Association-marginal modeling of multivariate categorical responses: A maximum likelihood approach. J. Am. Stat. Assoc. 1999, 94, 1161–1171. [Google Scholar] [CrossRef]
- McDonald, R.P. The bilevel reticular action model for path analysis with latent variables. Sociol. Methods Res. 1994, 22, 399–413. [Google Scholar] [CrossRef]
- Lee, S.; Park, E.; Kwon, S.J.; Del Pobil, A.P. Antecedents of behavioral intention to use mobile telecommunication services: Effects of corporate social responsibility and technology acceptance. Sustainability 2015, 7, 11345–11359. [Google Scholar] [CrossRef]
- Huber, L.; Watson, C. Technology: Education and training needs of older adults. Educ. Gerontol. 2014, 40, 16–25. [Google Scholar] [CrossRef]
- Francis, J.; Ball, C.; Kadylak, T.; Cotten, S.R. Aging in the digital age: Conceptualizing technology adoption and digital inequalities. In Ageing and Digital Technology; Springer: Singapore, 2019; pp. 35–49. [Google Scholar]
- Buhnova, B.; Kazickova, T.; Ge, M.; Walletzky, L.; Caputo, F.; Carrubbo, L. A Cross-Domain Landscape of ICT Services in Smart Cities. In Artificial Intelligence, Machine Learning, and Optimization Tools for Smart Cities; Springer: Cham, Switzerland, 2022; pp. 63–95. [Google Scholar]
- Walletzký, L.; Buhnova, B.; Carrubbo, L. Value-driven conceptualization of services in the smart city: A layered approach. In Social Dynamics in a Systems Perspective; Springer: Cham, Switzerland, 2018; pp. 85–98. [Google Scholar]
- Bhuiyan, K.H.; Jahan, I.; Zayed, N.M.; Islam KM, A.; Suyaiya, S.; Tkachenko, O.; Nitsenko, V. Smart Tourism Ecosystem: A New Dimension toward Sustainable Value Co-Creation. Sustainability 2022, 14, 15043. [Google Scholar] [CrossRef]


| Demographical Characteristics | Frequency | Percentage | |
|---|---|---|---|
| Age | 20–30 | 2 | 1% |
| 31–40 | 43 | 20% | |
| 41–50 | 63 | 29% | |
| 51+ | 108 | 50% | |
| Gender | Male | 102 | 47% |
| Female | 114 | 53% | |
| Education | Junior school degree | 35 | 16% |
| High school degree | 145 | 67% | |
| Bachelor | 26 | 12% | |
| Master | 11 | 5% | |
| Type of property | Apartments | 162 | 75% |
| B&B | 24 | 11% | |
| Guest House | 15 | 7% | |
| Hotel | 15 | 7% | |
| Job title | Owner | 168 | 78% |
| Manager | 17 | 8% | |
| Employee | 17 | 8% | |
| Other | 13 | 6% | |
| Who uses UST | On my own | 188 | 87% |
| Employees | 9 | 4% | |
| I get help from relatives or friends | 11 | 5% | |
| I get help from professionals | 6 | 3% | |
| I get help from tourist office | 2 | 1% |
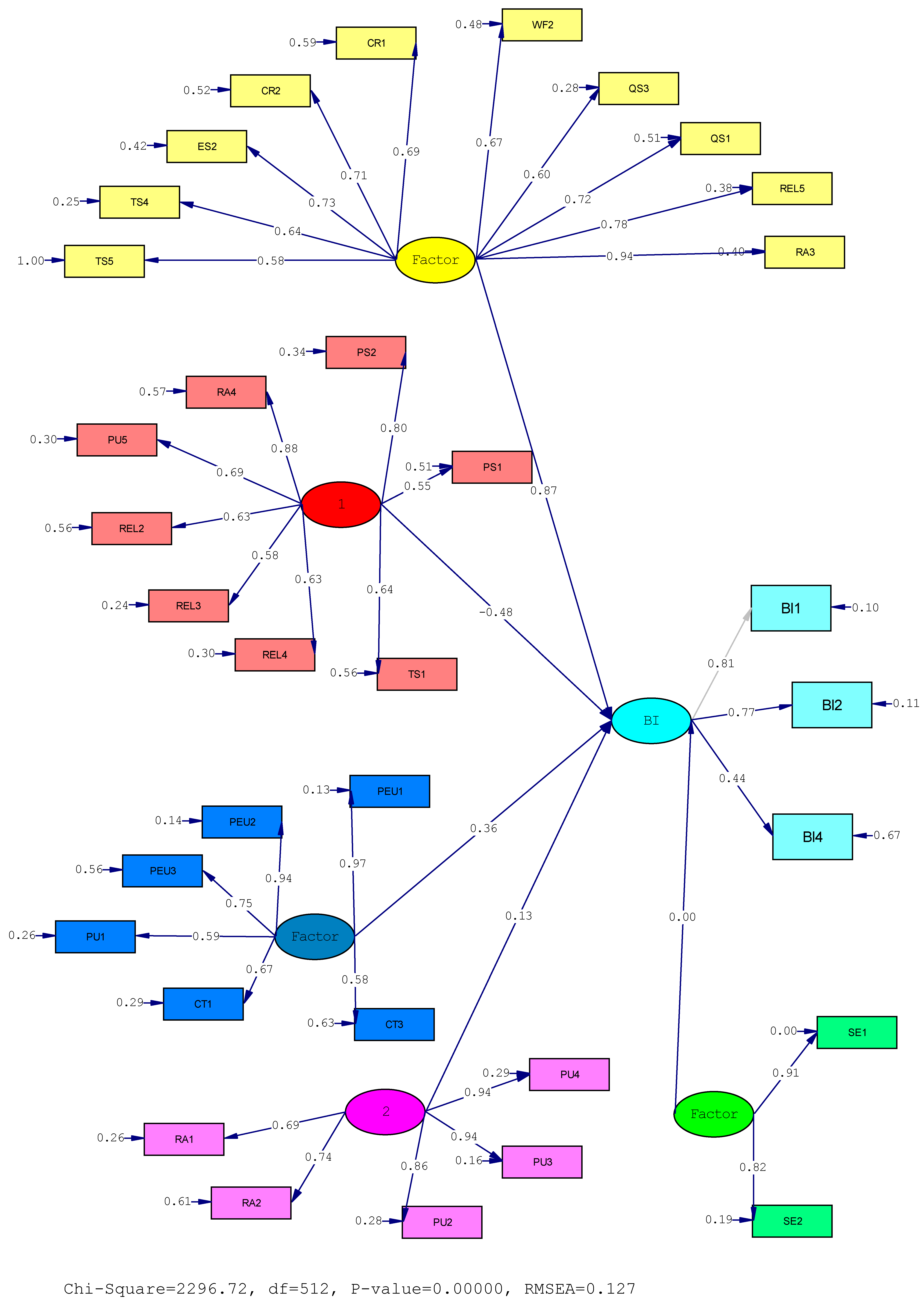
| Construct | Item | Measure | Loading Factor |
|---|---|---|---|
| Factor 1 | RA3 | Using UST raises the reputation of my property | 0.94 |
| REL5 | UST makes me more trustworthy in the eyes of my customers | 0.78 | |
| QS1 | Using UST, I can avoid delays caused by bureaucratic procedures | 0.72 | |
| QS3 | Using UST prevents human errors that can happen with paper-based support | 0.60 | |
| WF2 | It is easy to manage information and communicate using UST | 0.67 | |
| CR1 | I believe UST reduces the costs associated with paperwork | 0.69 | |
| CR2 | I believe UST reduces the cost of activities | 0.71 | |
| ES2 | UST reduces building energy costs as services are delivered remotely, without offices | 0.73 | |
| TS4 | UST allows me to check in (arrival and guest registration) in less time than before using it | 0.64 | |
| TS5 | UST saves me time spent in long lines at administrative offices, post offices, bank | 0.58 | |
| Factor 2 | PS1 | UST allows me to complete transactions without harassment | 0.55 |
| PS2 | I believe that what I do with UST is protected and safe | 0.80 | |
| RA4 | I believe that UST covers what municipalities and citizens need | 0.88 | |
| PU5 | UST is an effective way to interact with my municipality | 0.69 | |
| REL2 | I believe that UST presents accurate and up-to-date information | 0.63 | |
| REL3 | I believe UST is more dependable than physical government offices | 0.58 | |
| REL4 | I believe that UST is dependable | 0.63 | |
| TS1 | I believe that by using UST I can do my tasks faster | 0.64 | |
| Factor 3 | PEU1 | I learned to use UST with great ease | 0.97 |
| PEU2 | I became proficient in using UST | 0.94 | |
| PEU3 | UST platform is easy to use (user-friendly) | 0.75 | |
| PU1 | I am fully familiar with all the features of UST | 0.59 | |
| CT1 | I can use UST from any city, remotely | 0.67 | |
| CT3 | Using UST, I perform my role and tasks faster than interacting with the tourist office | 0.58 | |
| Factor 4 | RA1 | The use of UST is necessary for my work | 0.69 |
| RA2 | I think using UST is very much in line with the way I want to collect information | 0.74 | |
| PU2 | I find the UST platform useful | 0.86 | |
| PU3 | I think UST can offer me a valuable service | 0.94 | |
| PU4 | UST gives me more control | 0.94 | |
| Factor 5 | SE1 | I think about using UST features efficiently | 0.91 |
| SE2 | I think I use UST successfully | 0.82 |
| Construct | Cronbach’s Alpha | AVE | CR |
|---|---|---|---|
| Factor 1 | 0.9354444 | 0.570 | 0.812 |
| Factor 2 | 0.9065434 | 0.566 | 0.771 |
| Factor 3 | 0.9234804 | 0.699 | 0.818 |
| Factor 4 | 0.9298417 | 0.734 | 0.820 |
| Factor 5 | 0.9367044 | 0.886 | 0.838 |
Disclaimer/Publisher’s Note: The statements, opinions and data contained in all publications are solely those of the individual author(s) and contributor(s) and not of MDPI and/or the editor(s). MDPI and/or the editor(s) disclaim responsibility for any injury to people or property resulting from any ideas, methods, instructions or products referred to in the content. |
© 2022 by the authors. Licensee MDPI, Basel, Switzerland. This article is an open access article distributed under the terms and conditions of the Creative Commons Attribution (CC BY) license (https://creativecommons.org/licenses/by/4.0/).
Share and Cite
Baldi, G.; Megaro, A.; Carrubbo, L. Small-Town Citizens’ Technology Acceptance of Smart and Sustainable City Development. Sustainability 2023, 15, 325. https://doi.org/10.3390/su15010325
Baldi G, Megaro A, Carrubbo L. Small-Town Citizens’ Technology Acceptance of Smart and Sustainable City Development. Sustainability. 2023; 15(1):325. https://doi.org/10.3390/su15010325
Chicago/Turabian StyleBaldi, Giovanni, Antonietta Megaro, and Luca Carrubbo. 2023. "Small-Town Citizens’ Technology Acceptance of Smart and Sustainable City Development" Sustainability 15, no. 1: 325. https://doi.org/10.3390/su15010325
APA StyleBaldi, G., Megaro, A., & Carrubbo, L. (2023). Small-Town Citizens’ Technology Acceptance of Smart and Sustainable City Development. Sustainability, 15(1), 325. https://doi.org/10.3390/su15010325

