Towards a Value Co-Creation Process in Collaborative Environments for TVET Education
Abstract
1. Introduction
1.1. Motivation for Upskilling and Reskilling in TVET
1.2. Approach
2. Background and Related Work
- It is easy to exclude access due to the digital means;
- Resources (knowledge) are non-rivalrous.
3. Working Methodology
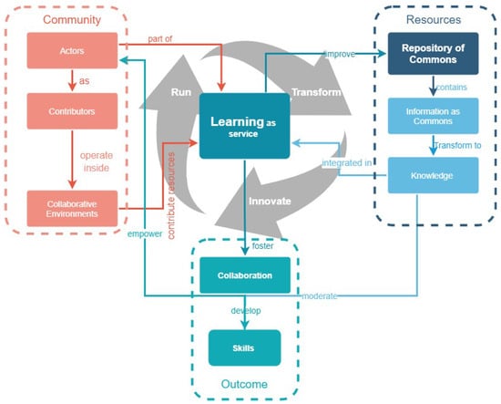
3.1. Conceptual Framework
3.2. Integrating the CKSEnv in the Conceptual Framework
- Promote social learning;
- Facilitate means for the upbringing of online TVET learning communities and promote a culture of lifelong learning for all;
- Facilitate means for technical learning knowledge integration and skills building;
- Foster people’s competitiveness resiliently through building the right skills for jobs (upskilling and/or reskilling);
- Foster means for the upbringing of a repository of knowledge commons for learning material and information related to the field of TVET.
- In [82], a literature review on students’ acceptance of e-learning technologies is presented, identifying external factors such as computer self-efficacy, social norm, perceived enjoyment, system quality, information quality, content quality, and accessibility;
- The study presented in [83], addressing students’ acceptance of virtual laboratory, has assessed factors like efficiency, playfulness, and students’ degree of satisfaction;
- A study regarding the acceptance of a mobile library application amongst researchers and academics is presented in [84], revealing that system quality and users’ habits are factors influencing the acceptance model;
- Other papers, such as [85], have reviewed TAM in the mobile learning general context, focusing on knowledge exchange, analyzing the influence of knowledge acquisition (utility), application (accessibility), protection (risk), and knowledge sharing (operational feasibility);
- Some other authors, such as [86], have studied website’s usability assessed factors, such as efficiency, effectiveness, learnability, accessibility, and satisfaction.
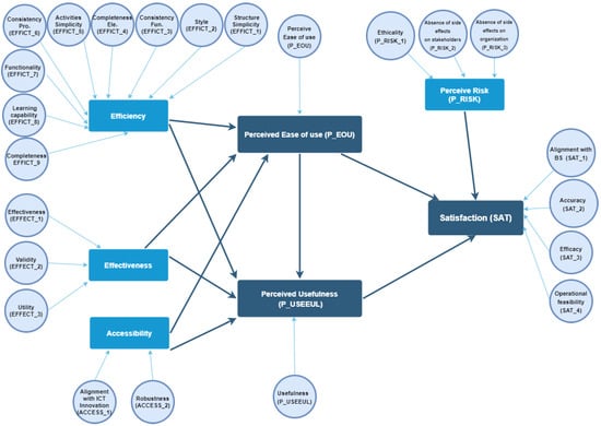
3.3. Research Design
3.3.1. Expert Interviews
3.3.2. Questionnaire
- The first part of the questionnaire contains three questions, devoted to collecting data about the participants, including the academic title, level of education, and domain of specialization. These data have been processed separately to maintain the anonymity of the respondents, since the sample is small. The main intent behind collecting these data is to identify the sample distribution.
- The second part of the questionnaire contains questions aiming to measure the fulfillment of the CKSEnv’s goals, i.e., assessing the efficiency, effectiveness, validity, and utility of the CKSEnv, with respect to its goals.
- The third part of the questionnaire assesses the impact of the CKSEnv on its stakeholders; it contains statements to evaluate the operational feasibility, usefulness, ease of use, ethical concerns, and absence of side effects on the stakeholders in the long run.
- The fourth part of the questionnaire is addressed only to the organization staff; it assesses the absence of undesirable impact of the CKSEnv on the organization in the long run and the alignment between the CKSEnv and the organization’s strategy.
- The fifth part of the questionnaire assesses the CKSEnv’s structure and functionality; it contains criteria to evaluate the completeness, simplicity, style, and consistency of the CKSEnv structure and its elements, in addition to the functionality and accuracy of its components.
- The sixth part of the questionnaire measures the CKSEnv’s ability to evolve; it has three criteria, i.e., alignments with ICT Innovation, robustness, and the capability to learn from the user experience.
4. Results
4.1. Interviews’ Results
4.1.1. Word Cloud
- (P1), the pattern that highlights the importance of actors’ collaboration represented in words like (actor, user, people, connected, collaboration);
- (P2), the pattern that highlights the future implications of the CKSEnv represented in words like (will, ability, make, time, idea, value, usefulness, see);
- (P3), the pattern that highlights the CKSEnv’s ability to achieve its goals represented in words like (knowledge, skills, learn);
- (P4), the pattern that highlights usability (easy to use) represented in words like (easy use, easy, use, good).
4.1.2. Polarity and Subjectivity
4.1.3. Topic Modeling
- The sustainability of the CKSEnv (time, future, make, would, suggestion, able, evolution, probably, and period);
- Usefulness, the CKSEnv’s ability to achieve its goals (actor, learn, useful, use, skill, knowledge, usefulness, activity, service, create, value, and working);
- Usability (easy to use) (easy, use, show, used, search, navigate, find, hard, see, form, table, and good);
- Value co-creation, The CKSEnv’s ability to create value through collaboration (people, actors, social, community, help, norm, motivation, commons, collaboration, together, connecting, and service);
- Technical statements, statements related to how the CKSEnv works at a technical level (ontology, domain, technology, support, digital, MediaWiki, populated, structured, functionality, and educational).
- Sustainability corresponds with (P2), the pattern that highlights the future implications of the CKSEnv;
- Usefulness corresponds with (P3), the pattern that highlights CKSEnv’s ability to achieve its goals;
- Usability corresponds with (P4), the pattern that highlights usability (easy to use);
- Value co-creation corresponds with (P1), the pattern that highlights the importance of actors’ collaboration;
- An additional topic has been discovered, technical statements about CKSEnv’s functionality.
4.2. Questionnaire Results
4.2.1. Sample Distribution
- Effectiveness: Effectiveness (EFFECT1), validity (EFFECT1), and utility (EFFECT3);
- Satisfaction: Efficacy (SAT3).
4.2.2. Research Model Evaluation
- EFFICT3, the consistency of the CKSEnv functionalities, that is similar to the consistency of the processes, EFFICT6; instead, EFFICT6 has a significant impact on the model’s construct.
- EFFICT4, the completeness of the CKSEnv elements and the relationship between its elements, because the respondents could not identify all the necessary elements.
- EFFICT8, the learning capability of the CKSEnv, because the respondents could not identify the learning capability of the CKSEnv.
- SAT1, Alignment with business strategy, because a significant amount of respondents were not familiar with the organization strategy.
4.2.3. Reliability and Validity Test
5. Discussion
5.1. Co-Creation
5.2. Actors
5.3. Resources
5.4. Institutional Arrangement
6. Conclusions
Author Contributions
Funding
Institutional Review Board Statement
Informed Consent Statement
Data Availability Statement
Conflicts of Interest
References
- Preckler Galguera, M. TVET at UNESCO. In Globalization, Mass Education and Technical and Vocational Education and Training; Springer: Cham, Switzerland, 2018; pp. 67–73. [Google Scholar]
- Westerhuis, A. VET research in relation to VET policy, planning and practice. In Handbook of Technical and Vocational Education and Training Research; Springer: Dordrecht, The Netherlands, 2008; pp. 91–156. [Google Scholar]
- UNEVOC. What is TVET? Available online: https://unevoc.unesco.org/home/more+about+What+is+TVET (accessed on 10 June 2022).
- de Olagűe-Smithson, C. Analysing Erasmus+ Vocational Education and Training Funding in Europe; Springer: Cham, Switzerland, 2019; Volume 30, pp. 1–22. [Google Scholar]
- Eurostat. Youth Unemployment Rate by Sex, Age and Country of Birth. Available online: https://ec.europa.eu/eurostat/databrowser/view/yth_empl_100/de (accessed on 10 June 2022).
- Eurostat. Continued Decline in Early School Leavers in the EU. Available online: https://ec.europa.eu/eurostat/en/web/products-eurostat-news/-/ddn-2021624-2 (accessed on 10 June 2022).
- UNESCO. Proposal for the Revision of the 2001 Revised Recommendation concerning Technical and Vocational Education. Available online: https://unesdoc.unesco.org/ark:/48223/pf0000234137 (accessed on 10 June 2022).
- Blasi, S.; Ganzaroli, A.; De Noni, I. Smartening sustainable development in cities: Strengthening the theoretical linkage between smart cities and SDGs. Sustain. Cities Soc. 2022, 80, 103793. [Google Scholar] [CrossRef]
- Visvizi, A.; del Hoyo, R.P. Sustainable development goals (SDGs) in the smart city: A tool or an approach? (An introduction). In Smart Cities and the UN SDGs; Visvizi, A., del Hoyo, R.P., Eds.; Elsevier: Amsterdam, The Netherlands, 2021; pp. 1–11. [Google Scholar]
- Chen, C.W. Can smart cities bring happiness to promote sustainable development? Contexts and clues of subjective well-being and urban livability. Dev. Built Environ. 2023, 13, 100108. [Google Scholar] [CrossRef]
- ESIThoughtLab. Smart City Solutions for a Riskier World: How Innovation Can Drive Urban Resilience, Sustainability, and Citizen Well-Being. Available online: https://econsultsolutions.com/wp-content/uploads/2021/03/ESITL-Smart-City-Solutions-eBook-Final.pdf (accessed on 10 June 2022).
- Parra-Domínguez, J.; Gil-Egido, A.; Rodríguez-González, S. SDGs as One of the Drivers of Smart City Development: The Indicator Selection Process. Smart Cities 2022, 5, 1025–1038. [Google Scholar] [CrossRef]
- Mazza, P. Education & Smart Cities: The role of the goals of agenda 2030 for sustainable development of smart cities. Int. J. Innov. Stud. Sociol. Humanit. Open Access 2021, 6, 24–31. [Google Scholar]
- Leavesley, A.; Trundle, A.; Oke, C. Cities and the SDGs: Realities and possibilities of local engagement in global frameworks. Ambio 2022, 51, 1416–1432. [Google Scholar] [CrossRef] [PubMed]
- Myeong, S.; Park, J.; Lee, M. Research Models and Methodologies on the Smart City: A Systematic Literature Review. Sustainability 2022, 14, 1687. [Google Scholar] [CrossRef]
- UNESCO. Education for Sustainable Development Goals: Learning Objectives. Available online: https://unesdoc.unesco.org/ark:/48223/pf0000247444.page=37 (accessed on 10 June 2022).
- Baldi, G.; Megaro, A.; Carrubbo, L. Small-Town Citizens’ Technology Acceptance of Smart and Sustainable City Development. Sustainability 2022, 15, 325. [Google Scholar] [CrossRef]
- Fitsilis, P. Building on Smart Cities Skills and Competences: Human Factors Affecting Smart Cities Development; Springer Nature: Berlin, Germany, 2022. [Google Scholar]
- Olughor, R. The Covid-19 Pandemic and the Future of Work: Developing Resilient People and Upskilling. In Responsible Management of Shifts in Work Modes–Values for Post Pandemic Sustainability, Volume 2; Emerald Publishing Limited: Bingley, UK, 2023; pp. 163–176. [Google Scholar]
- Schulz, C.; Korte, W.; Moghaddam, Y.; Cuartas-Acosta, A.; Spohrer, J.; Hüsing, T.; Probst, L. Skills for Industry: Upskilling and Reskilling in the Post-COVID Era: Fostering New Services and Jobs Creation: Three Scenarios for 2030: Final Report; Publications Office of European Commission and Executive Agency for Small and Medium-Sized Enterprises: Luxembourg, 2021. [Google Scholar] [CrossRef]
- Fitsilis, P.; Kokkinaki, A. Smart Cities Body of Knowledge. In Proceedings of the 25th Pan-Hellenic Conference on Informatics, Volos, Greece, 26–28 November 2021; pp. 155–159. [Google Scholar]
- World Economic Forum 2020. The Future of Jobs Report 2020. Available online: https://www3.weforum.org/docs/WEF_Future_of_Jobs_2020.pdf (accessed on 10 June 2022).
- Hassan, R.H.; Hassan, M.T.; Naseer, S.; Khan, Z.; Jeon, M. ICT enabled TVET education: A systematic literature review. IEEE Access 2021, 9, 81624–81650. [Google Scholar] [CrossRef]
- Ratcheva, V.; Leopold, T.A.; Zahidi, S. Jobs of Tomorrow: Mapping Opportunity in the New Economy; World Economic Forum: Geneva, Switzerland, 2020; pp. 1–29. [Google Scholar]
- Hoftijzer, M.; Levin, V.; Weber, M. COVID-19 Highlights the Urgency of TVET Reforms. Available online: https://blogs.worldbank.org/education/covid-19-highlights-urgency-tvet-reforms (accessed on 10 June 2022).
- Tabuenca, B.; Serrano-Iglesias, S.; Carruana-Martin, A.; Villa-Torrano, C.; Dimitriadis, Y.A.; Asensio-Perez, J.I.; Alario-Hoyos, C.; Gomez-Sanchez, E.; Bote-Lorenzo, M.L.; Martinez-Mones, A.; et al. Affordances and core functions of smart learning environments: A systematic literature review. IEEE Trans. Learn. Technol. 2021, 14, 129–145. [Google Scholar] [CrossRef]
- Golubchikov, O. People-Smart Sustainable Cities. 2020. Available online: https://ssrn.com/abstract=3757563 (accessed on 10 June 2022).
- Arena, F.; Pau, G.; Severino, A. An overview on the current status and future perspectives of smart cars. Infrastructures 2020, 5, 53. [Google Scholar] [CrossRef]
- d’Orville, H. COVID-19 causes unprecedented educational disruption: Is there a road towards a new normal? Prospects 2020, 49, 11–15. [Google Scholar] [CrossRef]
- Ghavifekr, S.; Yulin, S. Role of ICT in TVET Education: Teaching & Learning amid COVID-19 Pandemic. Int. J. Adv. Res. Educ. Soc. 2021, 3, 119–131. [Google Scholar]
- Toquero, C.M. Challenges and opportunities for higher education amid the COVID-19 pandemic: The Philippine context. Pedagog. Res. 2020, 5, em0063. [Google Scholar] [CrossRef]
- Walletzký, L.; Carrubbo, L.; Badr, N.G.; Drăgoicea, M.; Toli, A.M.; Badawi, S. Reconfiguring the service system for resilience: Lessons learned in the Higher Education context. J. Bus. Ind. Mark. 2023, in press. [CrossRef]
- Martin, S.; Lopez-Martin, E.; Moreno-Pulido, A.; Meier, R.; Castro, M. The Future of Educational Technologies for Engineering Education. IEEE Trans. Learn. Technol. 2021, 14, 613–623. [Google Scholar] [CrossRef]
- Lusch, R.F.; Spohrer, J.C. Evolving service for a complex, resilient, and sustainable world. J. Mark. Manag. 2012, 28, 1491–1503. [Google Scholar] [CrossRef]
- Markowitsch, J.; Hefler, G. Future Developments in Vocational Education and Training in Europe: Report on Reskilling and Upskilling through Formal and Vocational Education Training; Technical Report, JRC Working Papers Series on Labour; European Commission: Brussels, Belgium, 2019. [Google Scholar]
- Hondonga, J.; Chinengundu, T.; Maphosa, P.K. Online Teaching of TVET Courses: An Analysis of Botswana Private Tertiary Education Providers’ Responsiveness to the Covid-19 Pandemic Learning Disruptions. TVETonline Asia 2021, 16, 1–14. [Google Scholar]
- Langthaler, M.; Bazafkan, H. Digitalization, Education and Skills Development in the Global South: An Assessment of the Debate with a Focus on Sub-Saharan Africa; Technical report, ÖFSE Briefing Paper; Austrian Foundation for Development Research (ÖFSE): Vienna, Austria, 2020. [Google Scholar]
- Yasak, Z.; Alias, M. ICT integrations in TVET: Is it up to expectations? Procedia-Soc. Behav. Sci. 2015, 204, 88–97. [Google Scholar] [CrossRef]
- Kanwar, A.; Balasubramanian, K.; Carr, A. Changing the TVET paradigm: New models for lifelong learning. Int. J. Train. Res. 2019, 17, 54–68. [Google Scholar] [CrossRef]
- Latchem, C. (Ed.) Using ICTs and Blended Learning in Transforming TVET. Perspectives on Open and Distance Learning; Commonwealth of Learning; United Nations Educational, Scientific and Cultural Organization (UNESCO): Paris, France; Commonwealth of Learning (COL): Burnaby, BC, Canada, 2017. [Google Scholar]
- Pavlova, M. Bringing TVET. In Anticipating and Preparing for Emerging Skills and Jobs; Springer: Singapore, 2020; pp. 199–206. [Google Scholar]
- Ramadan, A.; Chen, X.; Hudson, L.L. Teachers’ Skills and ICT Integration in Technical and Vocational Education and Training TVET: A Case of Khartoum State-Sudan. World J. Educ. 2018, 8, 31–43. [Google Scholar] [CrossRef]
- Naidoo, R.; Dawuwa, T. Technology integration in tvet colleges in a semi-urban area. EDULEARN19 Proc. 2019, 1, 10634–10641. [Google Scholar]
- Wu, J.; Guo, S.; Huang, H.; Liu, W.; Xiang, Y. Information and communications technologies for sustainable development goals: State-of-the-art, needs and perspectives. IEEE Commun. Surv. Tutor. 2018, 20, 2389–2406. [Google Scholar] [CrossRef]
- Badawi, S.; Dragoicea, M.; Ciolofan, S. Collaborative Smart Service Design for TVET Resource Management. In Proceedings of the EDULEARN21 Proceedings. IATED, 2021, 13th International Conference on Education and New Learning Technologies, Palma, Spain, 5–7 July 2021; 2021; pp. 4826–4836. [Google Scholar] [CrossRef]
- Vargo, S.L.; Lusch, R.F. Evolving to a new dominant logic for marketing. J. Mark. 2004, 68, 1–17. [Google Scholar] [CrossRef]
- Vargo, S.L.; Lusch, R.F. Service-dominant logic 2025. Int. J. Res. Mark. 2017, 34, 46–67. [Google Scholar] [CrossRef]
- Kjellberg, H. Attending to Actors and Practices: Implications for Service-Dominant Logic. In The SAGE Handbook of Service-Dominant Logic; SAGE: Thousand Oaks, CA, USA, 2018. [Google Scholar]
- Hess, C.; Ostrom, E. A framework for analyzing the knowledge commons. In Understanding Knowledge as a Commons: From Theory to Practice; JSTOR: New York, NY, USA, 2007. [Google Scholar]
- Locatelli, R. Reframing the Concept of Education As a Public Good. In Reframing Education as a Public and Common Good; Springer: New York, NY, USA, 2019; pp. 91–115. [Google Scholar]
- Spohrer, J. Service innovation roadmaps and responsible entities learning. ITM Web Conf. 2021, 38, 01001. [Google Scholar] [CrossRef]
- Dingyloudi, F.; Strijbos, J.W. Community representations in learning communities. Scand. J. Educ. Res. 2020, 64, 1052–1070. [Google Scholar] [CrossRef]
- Prenger, R.; Poortman, C.L.; Handelzalts, A. The effects of networked professional learning communities. J. Teach. Educ. 2019, 70, 441–452. [Google Scholar] [CrossRef]
- Akaka, M.A.; Chandler, J.D. Reframing Exchange: A Service-Ecosystems Perspective. In The SAGE Handbook of Service-Dominant Logic; SAGE: Thousand Oaks, CA, USA, 2019; pp. 135–148. [Google Scholar]
- Vargo, S.L.; Lusch, R.F. Institutions and axioms: An extension and update of service-dominant logic. J. Acad. Mark. Sci. 2016, 44, 5–23. [Google Scholar] [CrossRef]
- Reynoso, J.; Barile, S.; Saviano, M.; Spohrer, J. Service Systems, Networks, and Ecosystems: Connecting the Dots Concisely from a Systems Perspective; SAGE Publications: London, UK, 2018. [Google Scholar]
- Hill, J.R.; Song, L.; West, R.E. Social learning theory and web-based learning environments: A review of research and discussion of implications. Am. J. Distance Educ. 2009, 23, 88–103. [Google Scholar] [CrossRef]
- Macbeth, S.; Pitt, J.V. Self-organising management of user-generated data and knowledge. Knowl. Eng. Rev. 2015, 30, 237–264. [Google Scholar] [CrossRef]
- Hess, C. The Digital Library of the Commons, at Indiana University Bloomington. 2006. Available online: https://libraries.indiana.edu/digital-library-commons (accessed on 10 May 2022).
- Hess, C.; Ostrom, E. Ideas, artifacts, and facilities: Information as a common-pool resource. Law Contemp. Probl. 2003, 66, 111–145. [Google Scholar]
- Kankanhalli, A.; Tan, B.C.; Wei, K.K. Contributing knowledge to electronic knowledge repositories: An empirical investigation. MIS Q. 2005, 29, 113–143. [Google Scholar] [CrossRef]
- Akaka, M.A.; Vargo, S.L.; Lusch, R.F. An exploration of networks in value cocreation: A service-ecosystems view. In Special Issue—Toward a Better Understanding of the Role of Value in Markets and Marketing; Emerald Group Publishing Limited: Bingley, UK, 2012. [Google Scholar]
- Kudaravalli, S.; Faraj, S. The structure of collaboration in electronic networks. J. Assoc. Inf. Syst. 2008, 9, 1. [Google Scholar] [CrossRef]
- Haefliger, S.; Monteiro, E.; Foray, D.; Von Krogh, G. Social software and strategy. Long Range Plan. 2011, 44, 297–316. [Google Scholar] [CrossRef]
- Mozaffar, H.; Panteli, N. The online community knowledge flows: Distance and direction. Eur. J. Inf. Syst. 2021, 31, 227–240. [Google Scholar] [CrossRef]
- Neal, T. Virtual Conference on Skills for a Resilient Youth: Virtual Conference Report; Commonwealth of Learning (COL): Vancouver, BC, Canada, 2020. [Google Scholar]
- Badawi, S.; Ciolofan, S.N.; Badr, N.G.; Drăgoicea, M. A Service Ecosystem Ontology Perspective: SDG Implementation Mechanisms in Public Safety. In Proceedings of the International Conference on Exploring Services Science; Springer: Cham, Switzerland, 2020; pp. 304–318. [Google Scholar]
- Badawi, S.; Carrubbo, L.; Dragoicea, M.; Walletzký, L. An Analysis of the Complex Education Service for Resilience in a Multi-contextual Framework. In Proceedings of the INTED2021 Proceedings. IATED, 2021, 15th International Technology, Education and Development Conference, Online, 8–9 March 2021; pp. 5159–5168. [Google Scholar] [CrossRef]
- De Moor, A. A community network ontology for participatory collaboration mapping: Towards collective impact. Information 2018, 9, 151. [Google Scholar] [CrossRef]
- Zhou, J.; Song, X.; Li, Y.; Gao, Y.; Zhang, X. Building Real-Time Ontology Based on Adaptive Filter for Multi-Domain Knowledge Organization. IEEE Access 2021, 9, 66486–66497. [Google Scholar] [CrossRef]
- Stancin, K.; Poscic, P.; Jaksic, D. Ontologies in education–state of the art. Educ. Inf. Technol. 2020, 25, 5301–5320. [Google Scholar] [CrossRef]
- Drăgoicea, M.; Borangiu, T.; Falcão e Cunha, J.; Oltean, V.E.; Faria, J.; Rădulescu, Ş. Building an extended ontological perspective on Service Science. In Proceedings of the International Conference on Exploring Services Science; Springer: Cham, Switzerland, 2014; pp. 17–30. [Google Scholar]
- Stanicek, Z. SSME*: Service systEms, Modeling, Execution, Education, Evaluation; Study Material of SSME Study Field; Masary University: Brno, Czechia, 2009. [Google Scholar]
- Drăgoicea, M.; Walletzkỳ, L.; Carrubbo, L.; Badr, N.G.; Toli, A.M.; Romanovská, F.; Ge, M. Service design for resilience: A multi-contextual modeling perspective. IEEE Access 2020, 8, 185526–185543. [Google Scholar] [CrossRef]
- Brown, A.L. Design experiments: Theoretical and methodological challenges in creating complex interventions in classroom settings. J. Learn. Sci. 1992, 2, 141–178. [Google Scholar] [CrossRef]
- Duan, Y.; Cao, Y.; Sun, X. Various “aaS” of everything as a service. In Proceedings of the 2015 IEEE/ACIS 16th International Conference on Software Engineering, Artificial Intelligence, Networking and Parallel/Distributed Computing (SNPD), Takamatsu, Japan, 1–3 June 2015; IEEE: Piscataway, NJ, USA, 2015; pp. 1–6. [Google Scholar]
- Eckersley, B.; Tobin, K.; Windsor, S. Professional experience and project-based learning. In Educating Future Teachers: Innovative Perspectives in Professional Experience; Springer: Singapore, 2018; pp. 175–192. [Google Scholar]
- Chomsuwan, K.; Pinit, P.; Anmanatrakul, A. Mechatronic TVET Student Development Using Project Approach for In-depth Learning. In Proceedings of the 2020 IEEE Global Engineering Education Conference (EDUCON), Porto, Portugal, 27–30 April 2020; IEEE: Piscataway, NJ, USA, 2020; pp. 814–818. [Google Scholar]
- Yurchyshyna, A. Towards contributory development by the means of services as common goods. In Proceedings of the International Conference on Exploring Services Science; Springer: Cham, Switzerland, 2015; pp. 12–24. [Google Scholar]
- Akaka, M.A.; Vargo, S.L. Technology as an operant resource in service (eco) systems. Inf. Syst. e-Bus. Manag. 2014, 12, 367–384. [Google Scholar] [CrossRef]
- Davis, F.D. Perceived usefulness, perceived ease of use, and user acceptance of information technology. MIS Q. 1989, 13, 319–340. [Google Scholar] [CrossRef]
- Salloum, S.A.; Alhamad, A.Q.M.; Al-Emran, M.; Monem, A.A.; Shaalan, K. Exploring students’ acceptance of e-learning through the development of a comprehensive technology acceptance model. IEEE access 2019, 7, 128445–128462. [Google Scholar] [CrossRef]
- Estriegana, R.; Medina-Merodio, J.A.; Barchino, R. Student acceptance of virtual laboratory and practical work: An extension of the technology acceptance model. Comput. Educ. 2019, 135, 1–14. [Google Scholar] [CrossRef]
- Rafique, H.; Almagrabi, A.O.; Shamim, A.; Anwar, F.; Bashir, A.K. Investigating the acceptance of mobile library applications with an extended technology acceptance model (TAM). Comput. Educ. 2020, 145, 103732. [Google Scholar] [CrossRef]
- Al-Emran, M.; Mezhuyev, V.; Kamaludin, A. Technology Acceptance Model in M-learning context: A systematic review. Comput. Educ. 2018, 125, 389–412. [Google Scholar] [CrossRef]
- Aziz, N.S.; Kamaludin, A. Assessing website usability attributes using partial least squares. Int. J. Inf. Electron. Eng. 2014, 4, 137. [Google Scholar] [CrossRef]
- Granić, A.; Marangunić, N. Technology acceptance model in educational context: A systematic literature review. Br. J. Educ. Technol. 2019, 50, 2572–2593. [Google Scholar] [CrossRef]
- Scherer, R.; Siddiq, F.; Tondeur, J. The technology acceptance model (TAM): A meta-analytic structural equation modeling approach to explaining teachers’ adoption of digital technology in education. Comput. Educ. 2019, 128, 13–35. [Google Scholar] [CrossRef]
- Antonietti, C.; Cattaneo, A.; Amenduni, F. Can teachers’ digital competence influence technology acceptance in vocational education? Comput. Hum. Behav. 2022, 132, 107266. [Google Scholar] [CrossRef]
- Prat, N.; Comyn-Wattiau, I.; Akoka, J. A taxonomy of evaluation methods for information systems artifacts. J. Manag. Inf. Syst. 2015, 32, 229–267. [Google Scholar] [CrossRef]
- Szopinski, D.; Schoormann, T.; Kundisch, D. Because Your Taxonomy is Worth IT: Towards a Framework for Taxonomy Evaluation. In Proceedings of the ECIS, Stockholm & Uppsala, Sweden, 8–14 June 2019. [Google Scholar]
- Creswell, J.W.; Clark, V.L.P. Designing and Conducting Mixed Methods Research; Sage Publications: Thousand Oaks, CA, USA, 2017. [Google Scholar]
- Schmettow, M. Sample size in usability studies. Commun. ACM 2012, 55, 64–70. [Google Scholar] [CrossRef]
- Cazañas, A.; de San Miguel, A.; Parra, E. Estimating sample size for usability testing. Enfoque UTE 2017, 8, 172–185. [Google Scholar] [CrossRef]
- Loria, S. Textblob Documentation. Release 0.15. 2018. Available online: https://textblob.readthedocs.io/en/dev/ (accessed on 2 June 2022).
- Jin, Y. Development of word cloud generator software based on python. Procedia Eng. 2017, 174, 788–792. [Google Scholar] [CrossRef]
- Xie, T.; Qin, P.; Zhu, L. Study on the topic mining and dynamic visualization in view of LDA model. Mod. Appl. Sci. 2018, 13, 204–213. [Google Scholar] [CrossRef]
- Bird, S.; Klein, E.; Loper, E. Natural Language Processing with Python: Analyzing Text with the Natural Language Toolkit; O’Reilly Media, Inc.: Sebastopol, CA, USA, 2009. [Google Scholar]
- Liu, B. Sentiment analysis and subjectivity. In Handbook of Natural Language Processing; Chapman & Hall/CRC: Boca Raton, FL, USA, 2010; Volume 2, pp. 627–666. [Google Scholar]
- Esuli, A.; Sebastiani, F. Sentiwordnet: A publicly available lexical resource for opinion mining. In Proceedings of the Proceedings of the Fifth International Conference on Language Resources and Evaluation (LREC’06), Genoa, Italy, 22–28 May 2006. [Google Scholar]
- Srinivasa-Desikan, B. Natural Language Processing and Computational Linguistics: A Practical Guide to Text Analysis with Python, Gensim, spaCy, and Keras; Packt Publishing Ltd.: Birmingham, UK, 2018. [Google Scholar]
- Dahal, B.; Kumar, S.A.; Li, Z. Topic modeling and sentiment analysis of global climate change tweets. Soc. Netw. Anal. Min. 2019, 9, 1–20. [Google Scholar] [CrossRef]
- Jones, D.; Gregor, S. The anatomy of a design theory. J. Assoc. Inf. Syst. 2007, 8, 312–335. [Google Scholar] [CrossRef]
- Wong, K.K.K. Partial least squares structural equation modeling (PLS-SEM) techniques using SmartPLS. Mark. Bull. 2013, 24, 1–32. [Google Scholar]
- Hair, J.F., Jr.; Hult, G.T.M.; Ringle, C.M.; Sarstedt, M. A Primer on Partial Least Squares Structural Equation Modeling (PLS-SEM); Sage Publications: Thousand Oaks, CA, USA, 2021. [Google Scholar]
- Hair, J.F.; Risher, J.J.; Sarstedt, M.; Ringle, C.M. When to use and how to report the results of PLS-SEM. Eur. Bus. Rev. 2019, 31, 2–24. [Google Scholar] [CrossRef]
- Maglio, P.P.; Vargo, S.L.; Caswell, N.; Spohrer, J. The service system is the basic abstraction of service science. Inf. Syst.-Bus. Manag. 2009, 7, 395–406. [Google Scholar] [CrossRef]
- Polese, F.; Drăgoicea, M.; Carrubbo, L.; Walletzkỳ, L. Why Service Science matters in approaching a “resilient” Society. ITM Web Conf. 2021, 38, 02001. [Google Scholar] [CrossRef]
- Vargo, S.L.; Peters, L.; Kjellberg, H.; Koskela-Huotari, K.; Nenonen, S.; Polese, F.; Sarno, D.; Vaughan, C. Emergence in marketing: An institutional and ecosystem framework. J. Acad. Mark. Sci. 2022, 51, 2–22. [Google Scholar] [CrossRef]
- Fujita, S.; Vaughan, C.; Vargo, S. Service ecosystem emergence from primitive actors in service dominant logic: An exploratory simulation study. In Proceedings of the 51st Hawaii International Conference on System Sciences, Hilton Waikoloa Village, HI, USA, 3–6 January 2018. [Google Scholar]
- Frost, R.B.; Cheng, M.; Lyons, K. A multilayer framework for service system analysis. In Handbook of Service Science, Volume II; Springer: Cham, Switzerland, 2019; pp. 285–306. [Google Scholar]
- Hughes, T.; Vafeas, M. Service-dominant logic as a framework for exploring research utilization. Mark. Theory 2018, 18, 451–472. [Google Scholar] [CrossRef]
- Lusch, R.F.; Nambisan, S. Service innovation: A service-dominant logic perspective. Mis. Q. 2015, 39, 155–175. [Google Scholar] [CrossRef]
- Mele, C.; Spena, T.R.; Peschiera, S. Value creation and cognitive technologies: Opportunities and challenges. J. Creat. Value 2018, 4, 182–195. [Google Scholar] [CrossRef]
- Inpin, B. Online Collaborative Learning Communities (OCLCs). In Proceedings of the 6th UPI International Conference on TVET 2020 (TVET 2020); Atlantis Press: Amsterdam, The Netherlands, 2021; pp. 309–313. [Google Scholar]
- Maclean, R.; Wheeler, L. Conceptualizing the meaning, theory, and practice of learning societies during an age of disruption. In Powering a Learning Society During an Age of Disruption; Springer: Singapore, 2021; pp. 15–29. [Google Scholar]
- Németh, B.; Issa, O.; Diba, F.; Tuckett, A. Learning cities and learning communities: Analyzing contextual factors and their impacts on adult and lifelong learning in urban settings. Andragogical Stud. 2020, 17–52. [Google Scholar] [CrossRef]










| External Variable | Indicators | EMFISA Taxonomy Criteria Adopted from [90] |
|---|---|---|
| Accessibility | ACCESS1 | Alignment with ICT Innovation, to what extent the CKSEnv uses innovative technology. |
| ACCESS1 | Robustness, to what extent the CKSEnv can handle invalid inputs or stressful environmental conditions. | |
| Efficiency | EFFICT1 | Simplicity, to what degree the structure of the CKSEnv contains the minimum necessary number of functionalities and relationships between those functions to achieve its desired goals. |
| EFFICT2 | Style, to what degree the CKSEnv is elegant. | |
| EFFICT3 | Consistency, to what extent the CKSEnv has a degree of uniformity, standardization, and freedom from contradiction among its functionalities. | |
| EFFICT4 | Completeness, to what degree the processes of the CKSEnv contain all necessary elements and relationships between those elements. | |
| EFFICT5 | Simplicity, to what extent the processes of the CKSEnv contain the minimum necessary number of elements and relationships between those elements. | |
| EFFICT6 | Consistency, to what extent the processes of the CKSEnv have a degree of uniformity, standardization, and freedom from contradiction. | |
| EFFICT7 | Functionality, to what extent the CKSEnv provides functions that meet stated and implied needs when is used under specified conditions. | |
| EFFICT8 | Learning capability, to what extent the CKSEnv can learn from experience. | |
| EFFICT9 | Completeness, to what degree the structure of the CKSEnv contains all necessary functionalities and relationships between those functions. | |
| Effectiveness | EFFECT1 | Effectiveness, to what degree the CKSEnv achieves its goals in a real context. |
| EFFECT2 | Validity, to what degree the CKSEnv works correctly to achieve its goals. | |
| EFFECT3 | Utility, to what degree the CKSEnv provides value in achieving its goals. | |
| Perceived Ease of use | PEOU | Ease of use, to what degree the use of the CKSEnv is free of effort. |
| Perceived Risk | PRISK1 | Ethicality, to what degree the CKSEnv complies with ethical principles. |
| PRISK2 | Absence of side effects (stakeholders), the CKSEnv is free of undesirable impacts on the stakeholders in the long run. | |
| PRISK2 | Absence of side effects (organization), the CKSEnv is free of undesirable impacts on the organization in the long run. | |
| Perceived Usefulness | PUSEEUL | Usefulness, to what degree the CKSEnv will positively impact the task performance of its stakeholders. |
| Satisfaction | SAT1 | Alignment with business strategy, to what degree the CKSEnv is in line with the organization and its strategy. |
| SAT2 | Accuracy, to what extent the output of the CKSEnv is consistent with the users’ expected output. | |
| SAT3 | Efficacy, to what degree the CKSEnv achieves its goals, without addressing the situational context. | |
| SAT4 | Operational feasibility, stakeholders support the proposed CKSEnv, operate it, and integrate it into their daily practice. |
| Cluster No. | Topics | Positive | Neutral | Negative | Total |
|---|---|---|---|---|---|
| 1 | Sustainability | 9 | 3 | 2 | 14 |
| 2 | Usefulness | 6 | 0 | 0 | 6 |
| 3 | Usability | 13 | 0 | 3 | 16 |
| 4 | Value co-creation | 9 | 2 | 3 | 14 |
| 5 | Technical statements | 11 | 2 | 0 | 13 |
| Total | 63 |
| No. | Specialization | Number of Respondents |
|---|---|---|
| 1 | Information Systems | 9 |
| 2 | Robotics | 9 |
| 3 | Software Engineering | 8 |
| 4 | Informatics | 7 |
| 5 | Artificial Intelligence | 6 |
| 6 | Control Engineering | 6 |
| 7 | Programming Languages | 6 |
| 8 | Systems Engineering | 6 |
| 9 | Databases | 5 |
| 10 | Management | 5 |
| 11 | Project Management | 5 |
| 12 | Algorithms | 4 |
| 13 | Electronics | 4 |
| 14 | Entrepreneurship | 4 |
| 15 | Business Administration | 3 |
| 16 | Technology Management | 3 |
| 17 | Knowledge Management | 3 |
| 18 | Artificial Neural Networkp | 2 |
| 19 | Big Data | 2 |
| 20 | Mechanics | 2 |
| 21 | Data Mining | 1 |
| 22 | Data Structures | 1 |
| 23 | Human Resource Management | 1 |
| 24 | Machine Learning | 1 |
| 25 | Risk Management | 1 |
| 26 | Telecommunications Engineering | 1 |
| Construct | Item | Loading Weight | Cronbach’s alpha | AVE | CR |
|---|---|---|---|---|---|
| Accessibility | ACCESS1 | 0.957 | 0.886 | 0.946 | 0.911 |
| ACCESS2 | 0.936 | ||||
| Efficiency | EFFICT1 | 0.892 | 0.934 | 0.755 | 0.948 |
| EFFICT2 | 0.702 | ||||
| EFFICT5 | 0.920 | ||||
| EFFICT6 | 0.907 | ||||
| EFFICT7 | 0.878 | ||||
| EFFICT9 | 0.897 | ||||
| Effectiveness | EFFECT1 | 0.866 | 0.886 | 0.897 | 0.946 |
| EFFECT2 | 0.916 | ||||
| EFFECT3 | 0.942 | ||||
| Perceived Ease of use | PEOU | 1 | 1 | 1 | 1 |
| Perceived Risk | PRISK1 | 0.939 | 0.935 | 0.886 | 0.959 |
| PRISK2 | 0.957 | ||||
| PRISK3 | 0.928 | ||||
| Perceived Usefulness | PUSEEUL | 1 | 1 | 1 | 1 |
| Satisfaction | SAT1 | 0.867 | 0.835 | 0.753 | 0.901 |
| SAT2 | 0.834 | ||||
| SAT3 | 0.900 |
Disclaimer/Publisher’s Note: The statements, opinions and data contained in all publications are solely those of the individual author(s) and contributor(s) and not of MDPI and/or the editor(s). MDPI and/or the editor(s) disclaim responsibility for any injury to people or property resulting from any ideas, methods, instructions or products referred to in the content. |
© 2023 by the authors. Licensee MDPI, Basel, Switzerland. This article is an open access article distributed under the terms and conditions of the Creative Commons Attribution (CC BY) license (https://creativecommons.org/licenses/by/4.0/).
Share and Cite
Badawi, S.; Drăgoicea, M. Towards a Value Co-Creation Process in Collaborative Environments for TVET Education. Sustainability 2023, 15, 1792. https://doi.org/10.3390/su15031792
Badawi S, Drăgoicea M. Towards a Value Co-Creation Process in Collaborative Environments for TVET Education. Sustainability. 2023; 15(3):1792. https://doi.org/10.3390/su15031792
Chicago/Turabian StyleBadawi, Salem, and Monica Drăgoicea. 2023. "Towards a Value Co-Creation Process in Collaborative Environments for TVET Education" Sustainability 15, no. 3: 1792. https://doi.org/10.3390/su15031792
APA StyleBadawi, S., & Drăgoicea, M. (2023). Towards a Value Co-Creation Process in Collaborative Environments for TVET Education. Sustainability, 15(3), 1792. https://doi.org/10.3390/su15031792

