Controlling Agronomic Variables of Saffron Crop Using IoT for Sustainable Agriculture
Abstract
:1. Introduction
- A detailed literature review for identifying all the important agronomical factors required for the cultivation of saffron.
- Identification of primary agronomical variables and the optimal values required for cultivation of saffron in an artificial environment.
- Designing an IoT-based model for monitoring and controlling agronomical variables of saffron.
2. Literature Review
2.1. Corm Size
2.2. Water Availability
2.3. Temperature
2.4. Planting Density
2.5. Minerals
2.6. Pests and Diseases
2.7. Storage Conditions
3. Research Methodology
- RQ1:
- What are the primary agronomical variables for the cultivation of saffron?
- RQ2:
- What are the optimal values for the agronomical variables considered?
- RQ3:
- What are the commonly used approaches for measuring the optimal values?
- RQ4:
- Which of the agronomical variables can be controlled and monitored by using IoT?
4. Discussion
- RQ1:
- What are the primary agronomical variables for cultivation of saffron?
- RQ2:
- What are the optimal values for the agronomical variables considered?
- RQ3:
- What are the commonly used approaches for measuring the optimal values?
- RQ4:
- Which of the agronomical variables can be controlled and monitored by using IoT?
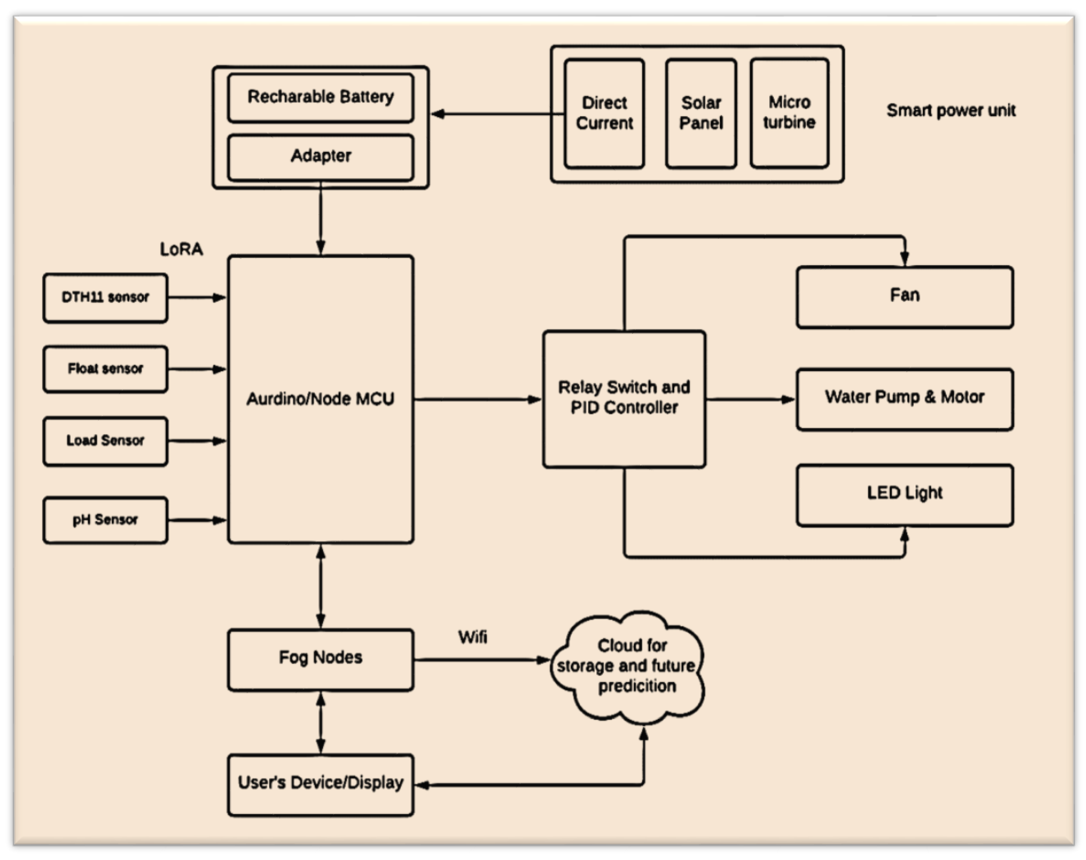
5. Automated System for Monitoring and Controlling Agronomical Variables
6. Conclusions and Future Research
Author Contributions
Funding
Institutional Review Board Statement
Informed Consent Statement
Data Availability Statement
Acknowledgments
Conflicts of Interest
References
- Shafique, K.; Khawaja, B.A.; Sabir, F.; Qazi, S.; Mustaqim, M. Internet of things (IoT) for next-generation smart sys tems: A review of current challenges, future trends and prospects for emerging 5G-IoT scenarios. IEEE Access 2020, 8, 23022–23040. [Google Scholar] [CrossRef]
- Juneja, A.; Juneja, S.; Bali, V.; Mahajan, S. Multi-Criterion Decision Making for Wireless Communication Technologies Adoption in IoT. Int. J. Syst. Dyn. Appl. 2020, 10, 1–15. [Google Scholar] [CrossRef]
- Friha, O.; Ferrag, M.A.; Shu, L.; Maglaras, L.A.; Wang, X. Internet of Things for the Future of Smart Agriculture: A Comprehensive Survey of Emerging Technologies. IEEE CAA J. Autom. Sin. 2021, 8, 718–752. [Google Scholar] [CrossRef]
- Suma, V. Internet-of-Things (IoT) based Smart Agriculture in India-An Overview. J. ISMAC 2021, 3, 1–15. [Google Scholar]
- Singh, T.; Nitin, S.; Manju, K.; Dilbag, S.; Mohamed, A.; Hammam, A. Data clustering using moth-flame optimization algorithm. Sensors 2021, 21, 4086. [Google Scholar] [CrossRef]
- Shu, L.; Hancke, G.P.; Abu-Mahfouz, A.M. Guest editorial: Sustainable and intelligent precision agriculture. IEEE Trans. Ind. Inform. 2021, 17, 4318–4321. [Google Scholar] [CrossRef]
- Almalki, F.A.; Soufiene, B.O.; Alsamhi, S.H.; Sakli, H. A low-cost platform for environmental smart farming monitoring system based on IoT and UAVs. Sustainability 2021, 13, 5908. [Google Scholar] [CrossRef]
- Ahmad, L.; Nabi, F. Agriculture 5.0: Artificial Intelligence, IoT and Machine Learning; CRC Press: Boca Raton, FL, USA, 2021. [Google Scholar]
- Du Preez, M.L. 4IR and Water Smart Agriculture in Southern Africa: A Watch List of Key Technological Advances; South African Institute of International Affairs: Johannesburg, South Africa, 2020. [Google Scholar]
- Placidi, P.; Morbidelli, R.; Fortunati, D.; Papini, N.; Gobbi, F.; Scorzoni, A. Monitoring soil and ambient parameters in the iot precision agriculture scenario: An original modeling approach dedicated to low-cost soil water content sensors. Sensors 2021, 21, 5110. [Google Scholar] [CrossRef]
- Iizumi, T.; Ramankutty, N. Changes in yield variability of major crops for 1981–2010 explained by climate change. Environ. Res. Lett. 2016, 11, 034003. [Google Scholar] [CrossRef]
- Rasooli, M.W.; Bhushan, B.; Kumar, N. Applicability of wireless sensor networks & IoT in saffron & wheat crops: A smart agriculture perspective. Int. J. Sci. Technol. Res. 2020, 9, 2456–2461. [Google Scholar]
- Asiabani, N.; Rafiee, H.; Aminizadeh, M.; Mehrparvar Hosseini, E. Determining the Structure of Saffron Target Markets and Analyzing Its Impact on Iranian Exports. Saffron Agron. Technol. 2020, 8, 421–426. [Google Scholar]
- Giupponi, L.; Ceciliani, G.; Leoni, V.; Panseri, S.; Pavlovic, R.; Lingua, G.; Di Filippo, A.; Giorgi, A. Quality traits of saffron produced in Italy: Geographical area effect and good practices. J. Appl. Bot. Food Qual. 2019, 92, 336–342. [Google Scholar]
- Aghaei, Z.; Jafari, S.M.; Dehnad, D.; Ghorbani, M.; Hemmati, K. Refractancewindow as an innovative approach for the drying of saffron petals and stigma. J. Food Process Eng. 2018, 41, e12863. [Google Scholar] [CrossRef]
- Sarris, J.; Panossian, A.; Schweitzer, I.; Stough, C.; Scholey, A. Herbal medicine for depression, anxiety and insomnia: A review of psychopharmacology and clinical evidence. Eur. Neuropsychopharmacol. 2011, 21, 841–860. [Google Scholar] [CrossRef]
- Caser, M.; Demasi, S.; Victorino, Í.M.M.; Donno, D.; Faccio, A.; Lumini, E.; Bianciotto, V.; Scariot, V. Arbuscular mycorrhizal fungi modulate the crop performance and metabolic profile of saffron in soilless cultivation. Agronomy 2019, 9, 232. [Google Scholar] [CrossRef] [Green Version]
- Khan, K.A. Hydroponically Growth of Saffron (Flow ebb Vertical System 530 × 155) Conceptto Design. Available online: https://www.researchgate.net/publication/349915899_Hydroponically_Growth_of_Saffron_Flow_ebb_Vertical_System_530x155_ft_Concept_to_Design (accessed on 15 October 2021).
- Kour, K.; Gupta, D.; Gupta, K. IoT and Fog Enabled Model for Saffron Cultivation in Precision Farming. In Proceedings of the 2021 3rd International Conference on Advances in Computing, Communication Control and Networking (ICAC3N), Greater Noida, India, 17–18 December 2021; pp. 614–619. [Google Scholar]
- Fallahi, H.R.; Abbasi, A.B.S.; Pahlavan, Z.; Hosseini, S.M.; Hosseini, S.A.H.; Ghohestani-Bojd, P. Saffron vegetative growth as affected by transplanting and direct corm planting under field conditions. J. Hortic. Postharvest Res. 2021, 4, 1–10. [Google Scholar]
- Souret, F.F.; Weathers, P.J. The growth of saffron (Crocus sativus L.) in aeroponics and hydroponics. J. Herbs Spices Med. Plants 2000, 7, 25–35. [Google Scholar] [CrossRef]
- Poggi, L.M.; Portela, A.J.; Pontin, M.A.; Molina, R.V. Corm size and incubation effects on time to flowering and threads yield and quality in saffron production in Argentina. In Proceedings of the III International Symposium on Saffron: Forthcoming Challenges in Cultivation, Research and Economics, Kozani, Greece, 20–23 May 2009; Volume 850, pp. 193–198. [Google Scholar]
- Caser, M.; Victorino, Í.M.M.; Demasi, S.; Berruti, A.; Donno, D.; Lumini, E.; Bianciotto, V.; Scariot, V. Saffron cultivation in marginal alpine environments: How AMF inoculation modulates yield and bioactive compounds. Agronomy 2019, 9, 12. [Google Scholar] [CrossRef] [Green Version]
- Mollafilabi, A.; Davari, K.; Dehaghi, M.A. Saffron yield and quality as influenced by different irrigation methods. Sci. Agric. 2020, 78. [Google Scholar] [CrossRef]
- Koocheki, A.; Fallahi, H.R.; Jami-Al-Ahmadi, M. Saffron Water Requirements. In Saffron; Woodhead Publishing: Sawston, UK, 2020; pp. 67–92. [Google Scholar]
- Khalili, M.R.; Asadi, M.E.; Torkashvand, A.M.; Pazira, E. Regression Analysis for Yield Comparison of saffron as affected by physicochemical properties of the soil, case study in Northeast of Iran. Agric. Res. 2020, 9, 568–576. [Google Scholar] [CrossRef]
- Kouzegaran, S.; Baygi, M.M.; Babaeian, I.; Khashei-Siuki, A. Modeling of the saffron yield in Central Khorasan region based on meteorological extreme events. Theor. Appl. Climatol. 2020, 139, 1207–1217. [Google Scholar] [CrossRef]
- Gómez, L.G.; Rubio, A.; Escribano, J.; Pardo, J.; Jiménez, F.; Fernández, J.A.; Álvarez-Ortí, M. Development and gene expression in saffron corms. In Proceedings of the I International Symposium on Saffron Biology and Biotechnology, Albacete, Spain, 22–25 October 2003; Volume 650, pp. 141–153. [Google Scholar]
- Koocheki, A.; Ebrahimian, E.; Seyyedi, S.M. How irrigation rounds and mother corm size control saffron yield, quality, daughter corms behavior and phosphorus uptake. Sci. Hortic. 2016, 213, 132–143. [Google Scholar] [CrossRef]
- Siracusa, L.; Gresta, F.; Avola, G.; Albertini, E.; Raggi, L.; Marconi, G.; Lombardo, G.M.; Ruberto, G. Agronomic, chemical and genetic variability of saffron (Crocus sativus L.) of different origin by LC-UV–vis-DAD and AFLP analyses. Genet. Resour. Crop Evol. 2013, 60, 711–721. [Google Scholar] [CrossRef]
- Cardone, L.; Castronuovo, D.; Perniola, M.; Cicco, N.; Candido, V. Evaluation of corm origin and climatic conditions on saffron (Crocus sativus L.) yield and quality. J. Sci. Food Agric. 2019, 99, 5858–5869. [Google Scholar] [CrossRef]
- Cardone, L.; Candido, V.; Castronuovo, D.; Perniola, M.; Cicco, N. Comparing annual and biennial crop cycle on the growth, yield and quality of saffron using three corm dimensions. Sci. Hortic. 2021, 288, 110393. [Google Scholar] [CrossRef]
- Menia, M.; Iqbal, S.; Zahida, R.; Tahir, S.; Kanth, R.H.; Saad, A.A.; Hussian, A. Production technology of saffron for enhancing productivity. J. Pharmacognos. Phytochem. 2018, 7, 1033–1039. [Google Scholar]
- Zhou, T.; Qiu, X.; Zhao, L.; Yang, W.; Wen, F.; Wu, Q.; Yan, J.; Xu, B.; Chen, J.; Ma, Y.; et al. Optimal light intensity and quality increased the saffron daughter corm yield by inhibiting the degradation of reserves in mother corms during the reproductive stage. Ind. Crops Prod. 2022, 176, 114396. [Google Scholar] [CrossRef]
- Ghanbari, J.; Khajoei-Nejad, G.; van Ruth, S.M. Effect of saffron (Crocus sativus L.) corm provenance on its agro-morphological traits and bioactive compounds. Sci. Hortic. 2019, 256, 108605. [Google Scholar] [CrossRef]
- Fallahi, H.R.; Mahmoodi, S. Impact of water availability and fertilization management on saffron (Crocus sativus L.) biomass allocation. J. Hortic. Postharvest Res. 2018, 1, 131–146. [Google Scholar]
- Dastranj, M.; Sepaskhah, A.R. Saffron response to irrigation regime, salinity and planting method. Sci. Hortic. 2019, 251, 215–224. [Google Scholar] [CrossRef]
- Dastranj, M.; Sepaskhah, A.R. Effect of Irrigation Water Salinity and Deficit Irrigation on Soil Ions Variation and Uptake by Saffron (Crocus sativus L.) Under Two Planting Methods. J. Plant Growth Regul. 2021, 41, 282–299. [Google Scholar] [CrossRef]
- Shajari, M.A.; Moghaddam, P.R.; Ghorbani, R.; Koocheki, A. The possibility of improving saffron (Crocus sativus L.) flower and corm yield through the irrigation and soil texture managements. Sci. Hortic. 2020, 271, 109485. [Google Scholar] [CrossRef]
- Dar, M.H.; Groach, R.; Razvi, S.M.; Singh, N. Saffron Crop (Golden Crop) in Modern Sustainable Agricultural Systems. Int. J. Res. Appl. Sci. Eng. Technol. 2017, 5, 247–259. [Google Scholar] [CrossRef]
- Cardone, L.; Castronuovo, D.; Perniola, M.; Scrano, L.; Cicco, N.; Candido, V. The influence of soil physical and chemical properties on saffron (Crocus sativus L.) growth, yield and quality. Agronomy 2020, 10, 1154. [Google Scholar] [CrossRef]
- Liu, J.; Li, G.; Chen, L.; Gu, J.; Wu, H.; Li, Z. Cerium oxide nanoparticles improve cotton salt tolerance by enabling better ability to maintain cytosolic K+/Na+ ratio. J. Nanobiotechnol. 2021, 19, 1–16. [Google Scholar] [CrossRef]
- Ghorbani, R.; Koocheki, A. Sustainable cultivation of saffron in Iran. In Sustainable Agriculture Reviews; Springer: Cham, Switzerland, 2017; pp. 169–203. [Google Scholar]
- Rezvani-Moghaddam, P. Ecophysiology of saffron. In Saffron; Woodhead Publishing: Sawston, UK, 2020; pp. 119–137. [Google Scholar]
- Seyyedi, S.M.; Ebrahimian, E.; Rezaei-Chiyaneh, E. Saffron daughter corms formation, nitrogen and phosphorous uptake in response to low planting density, sampling rounds, vermicompost and mineral fertilizers. Commun. Soil Sci. Plant Anal. 2018, 49, 585–603. [Google Scholar] [CrossRef]
- Gheshm, R.; Brown, R.N. Growing Saffron Crocus in the Northeastern United States: Effects of Winter Protection and Planting Density. HortTechnology 2021, 31, 524–531. [Google Scholar] [CrossRef]
- Jami, N.; Rahimi, A.; Naghizadeh, M.; Sedaghati, E. Investigating the use of different levels of Mycorrhiza and Vermicompost on quantitative and qualitative yield of saffron (Crocus sativus L.). Sci. Hortic. 2020, 262, 109027. [Google Scholar] [CrossRef]
- Salas, M.D.C.; Montero, J.L.; Diaz, J.G.; Berti, F.; Quintero, M.F.; Guzmán, M.; Orsini, F. Defining optimal strength of the nutrient solution for soilless cultivation of saffron in the Mediterranean. Agronomy 2020, 10, 1311. [Google Scholar] [CrossRef]
- Bazoobandi, M.; Rahimi, H.; Karimi-Shahri, M.R. Saffron crop protection. In Saffron; Woodhead Publishing: Sawston, UK, 2020; pp. 169–185. [Google Scholar]
- Chaouqi, S.; Moratalla-López, N.; Lage, M.; Lorenzo, C.; Alonso, G.L.; Guedira, T. Effect of drying and storage process on Moroccan saffron quality. Food Biosci. 2018, 22, 146–153. [Google Scholar] [CrossRef]
- Kour, K.; Gupta, D.; Gupta, K.; Dhiman, G.; Juneja, S.; Viriyasitavat, W.; Mohafez, H.; Islam, M.A. Smart-Hydroponic-Based Framework for Saffron Cultivation: A Precision Smart Agriculture Perspective. Sustainability 2022, 14, 1120. [Google Scholar] [CrossRef]
- Jafari, S.M.; Bahrami, I.; Dehnad, D.; Shahidi, S.A. The influence of nanocellulose coating on saffron quality during storage. Carbohydr. Polym. 2018, 181, 536–542. [Google Scholar] [CrossRef] [PubMed]
- Raj, J.S.; Ananthi, J.V. Automation using IoT in greenhouse environment. J. Inf. Technol. 2019, 1, 38–47. [Google Scholar]
- Porselvi, T. Automatic Control and Monitoring Of Greenhouse System Using Iot. Turk. J. Comput. Math. Educ. 2021, 12, 2708–2715. [Google Scholar]
- Triantafyllou, A.; Sarigiannidis, P.; Bibi, S. Precision agriculture: A remote sensing monitoring system architecture. Information 2019, 10, 348. [Google Scholar] [CrossRef] [Green Version]
- Singh, D.; Singh, J.; Amit, C. High availability of clouds: Failover strategies for cloud computing using integrated checkpointing algorithms. In Proceedings of the 2012 International Conference on Communication Systems and Network Technologies, Rajkot, India, 11–13 May 2012; pp. 698–703. [Google Scholar]
- Mohanty, N.P.; Singh, D.; Hota, A.; Kumar, S. Cultivation of cash crops under automated greenhouse using internet of things (IoT). In Proceedings of the 2019 International Conference on Communication and Signal Processing (ICCSP), Chennai, India, 4–6 April 2019; pp. 0235–0239. [Google Scholar]
- Sagheer, A.; Mohammed, M.; Riad, K.; Alhajhoj, M. A cloud-based IoT platform for precision control of soilless greenhouse cultivation. Sensors 2021, 21, 223. [Google Scholar] [CrossRef]
- Singh, D.; Vijay, K. Defogging of road images using gain coefficient-based trilateral filter. J. Electron. Imaging 2018, 27, 013004. [Google Scholar] [CrossRef]
- Upadhyay, H.K.; Juneja, S.; Maggu, S.; Dhingra, G.; Juneja, A. Multi-criteria analysis of social isolation barriers amid COVID-19 using fuzzy AHP. World J. Eng. 2021, 19, 195–203. [Google Scholar] [CrossRef]
- Dhankhar, A.; Juneja, S.; Juneja, A.; Bali, V. Kernel parameter tuning to tweak the performance of classifiers for identification of heart diseases. Int. J. E-Health Med. Commun. 2021, 12, 1–16. [Google Scholar] [CrossRef]
- Juneja, S.; Juneja, A.; Anand, R. Reliability Modeling for Embedded System Environment compared to available Software Reliability Growth Models. In Proceedings of the 2019 International Conference on Automation, Computational and Technology Management, ICACTM 2019, London, UK, 24–26 April 2019; Institute of Electrical and Electronics Engineers Inc.: Piscataway, NJ, USA, 2019; pp. 379–382. [Google Scholar] [CrossRef]
- Shao, C.; Yang, Y.; Juneja, S.; GSeetharam, T. IoT data visualization for business intelligence in corporate finance. Inf. Process. Manag. 2022, 59, 102736. [Google Scholar] [CrossRef]
- Gadekallu, T.R.; Rajput, D.S.; Reddy, M.; Lakshmanna, K.; Bhattacharya, S.; Singh, S.; Jolfaei, A.; Alazab, M. A novel PCA–whale optimization-based deep neural network model for classification of tomato plant diseases using GPU. J. Real-Time Image Process. 2021, 18, 1383–1396. [Google Scholar] [CrossRef]
- Kumar, R.; Kumar, P.; Tripathi, R.; Gupta, G.P.; Gadekallu, T.R.; Srivastava, G. Sp2f: A secured privacy-preserving framework for smart agricultural unmanned aerial vehicles. Comput. Netw. 2021, 187, 107819. [Google Scholar] [CrossRef]
- Deepa, N.; Khan, M.Z.; Prabadevi, B.; PM, D.R.V.; Maddikunta PK, R.; Gadekallu, T.R. Multiclass model for agriculture development using multivariate statistical method. IEEE Access 2020, 8, 183749–183758. [Google Scholar] [CrossRef]
- Jie, D.; Zheng, G.; Zhang, Y.; Ding, X.; Wang, L. Spectral kurtosis based on evolutionary digital filter in the application of rolling element bearing fault diagnosis. Int. J. Hydromechatron. 2021, 4, 27–42. [Google Scholar] [CrossRef]
- Xu, Y.; Li, Y.; Li, C. Electric Window Regulator Based on Intelligent Control. J. Artif. Intell. Technol. 2021, 1, 198–206. [Google Scholar] [CrossRef]
- Von Hahn, T.; Mechefske, C.K. Self-supervised learning for tool wear monitoring with a disentangled-variational-autoencoder. Int. J. Hydromechatron. 2021, 4, 69–98. [Google Scholar] [CrossRef]
- Mondal, S.C.; Marquez, P.L.C.; Tokhi, M.O. Analysis of Mechanical Adhesion Climbing Robot Design for Wind Tower Inspection. J. Artif. Intell. Technol. 2021, 1, 219–227. [Google Scholar] [CrossRef]
- Balakrishna, A.; Mishra, P.K. Modelling and analysis of static and modal responses of leaf spring used in automobiles. Int. J. Hydromechatron. 2021, 4, 350–367. [Google Scholar] [CrossRef]
- Singh, P.K. Data with non-Euclidean geometry and its characterization. J. Artif. Intell. Technol. 2022, 2, 3–8. [Google Scholar] [CrossRef]
- Bali, M.S.; Gupta, K.; Bali, K.K.; Singh, P.K. Towards energy efficient NB-IoT: A survey on evaluating its suitability for smart applications. Mater. Today Proc. 2022, 49, 3227–3234. [Google Scholar] [CrossRef]
- Bali, M.S.; Gupta, K.; Koundal, D.; Zaguia, A.; Mahajan, S.; Pandit, A.K. Smart architectural framework for symmetrical data offloading in iot. Symmetry 2021, 13, 1889. [Google Scholar] [CrossRef]
- Bai, X.; Liu, L.; Cao, M.; Panneerselvam, J.; Sun, Q.; Wang, H. Collaborative actuation of wireless sensor and actuator networks for the agriculture industry. IEEE Access 2017, 5, 13286–13296. [Google Scholar] [CrossRef]








| Ref. | Agronomical Variables Considered | Values Obtained for Optimal Cultivation | Tools/Technology Used | Limitations |
|---|---|---|---|---|
| [27] | Temperature Water Altitude pH | 5.9–18.6 °C 500 mm 1500–2800 m 6.8–7.8 | Field Study | The results are based on only Talesh Region of Iran |
| [28] | Mycorrhizal fungi | NA | AMF | Experimental results only for Alpine areas. |
| [29] | Water | 480–600 mm | Field Study | Time consuming (>3 years) |
| [30] | Water | 400–500 mm | Survey and crop coefficients (ETc and ETo) | Does not consider artificial environments. |
| [31] | Soil | Slity Loamy with 16.8% sand, 23.9% clay and 59.3% slit | Sampling & Regression Analysis | Climate, age of farm, corm density not considered |
| [32] | Temperature Water/Rainfall | <25 °C 400 mm | Sampling and Multivariate Regression Analysis | Model is based on data from previous years |
| [33] | Corm Genetics | Good quality corms | Field Study and Chromatography | Study does not specify the ideal parameters while choosing corms for plantation |
| [34] | Corm Size | >10 gm | Field Experiment | Results based on soil and climate of Iran |
| [35] | Corm | High quality corms with apocarotenoids | Field experiment and spectrophotometry | Three types of corms from Iran were considered |
| [36] | Corm | Heavy corms with favourable climate | Field Experiment and PCA | Identification of good corms was conducted irrespective of considering genetic difference between samples. |
| [37] | Corm Dimensions | Diameter 2.5–3.5 cm | Filed Experiment | No method to choose suitable corms has been provided |
| [38] | Corm distance Corm Size | 10 cm 20–40 mm | Survey Based | Not implemented |
| [39] | Light Intensity | 200(3R2B) | Field Study | Does not focus on methods to control suitable light intensity |
| [40] | Corm | Increased Flavonoid contents | Field Study, HCA and PCA analysis | Lack of methods to measure flavonoid content |
| [41] | Water | 3600 m3 ha−1 | Field Experiment | Further studies are required to study agronomical factors |
| [42] | Water Salinity | 100% WR 2–3 dS m−1 | Field Experiment | Further studies are required to study agronomical factors |
| [43] | K+/Na+ Planting Method | 15.9% and 19.2% In-furrow | Field Experiment | Other important agronomical variables have not been considered |
| [44] | Soil Texture Water | Clayey and sandy soil 3000 m3 ha−1 | Field Experiment | Use of low and moderate weight corms not considered for experiment |
| [45] | Temperature Water Nitrogen | 30 °C–40 °C 200–600 mm 50 kg/ha | Survey | The optimal values given have not been implemented |
| [46] | Temperature Soil Type | 12–28 °C Sandy Loam | Field Experiment | Variables have not been considered for different corm dimensions and water availability |
| [47] | Temperature Altitude | 23 °C ~1250–~1400 m | Field Experiment | Environmental factors related to saffron for Iran were considered |
| [48] | Temperature Corm Distance Corm Weight Field Age | 15 °C–20 °C 25–30 cm 7–10 gm 4 years | Survey | The optimal values given have not been implemented |
| [49] | Temperature | 23 °C to 27 °C | Survey | Only environmental factors have been studied and optimal values for irrigation not provided |
| [50] | Fertilizer Corm Density | Vermicompost Phosphorous Nitrogen | Field Experiment | Methods to increase flowering have not been considered |
| [51] | Corm Density | Low | Field Experiment | Optimal values not derived |
| [52] | Mycorrhiza Vermicompost | 10 g/(5 cm × 5 cm) 24,000 kg ha−1 | Field Experiment | Effect of inorganic and chemical fertilizers not studied |
| [53] | Minerals | N, P, K, Ca, and Mg | Greenhouse and ANOVA | Further experiments to be conducted to study impact of increase in concentration of minerals |
| [54] | Pathogens | Weeds | Survey | No officially registered herbicide for saffron crop |
| [55] | Moisture Content | <12% | HPLC-DAD | Increased Concentration of crocins and picrocrocin |
| [56] | Moisture Content | 10–12% | Quality Analysis | Below 55 °C |
| [57] | Quality | Using biopolymers | Spectrometry | The use of biopolymers for coating saffron |
| S No | Agronomical Variable | Paper References |
|---|---|---|
| 1 | Corm Size | [33,34,35,36,37,38,40,48,50,51] |
| 2 | Water Availability | [27,29,30,32,41,42,44,45] |
| 3 | Temperature | [27,32,45,46,47,48,49] |
| 4 | Planting Density | [43] |
| 5 | Minerals | [28,43,45,50,51,52,53] |
| 6 | Pest and Diseases | [54] |
| 7 | Storage Conditions | [55,56,57] |
| 8 | Altitude | [47,48] |
| 9 | pH | [39,48] |
| Agronomical Variable | Optimal Value |
|---|---|
| Corm Size | 9–10 gm. 15–25 cm |
| Water Availability | 300–500 mm |
| Temperature | 20–30 °C |
| Minerals | Phosphorous (P) and Potassium(K) |
Publisher’s Note: MDPI stays neutral with regard to jurisdictional claims in published maps and institutional affiliations. |
© 2022 by the authors. Licensee MDPI, Basel, Switzerland. This article is an open access article distributed under the terms and conditions of the Creative Commons Attribution (CC BY) license (https://creativecommons.org/licenses/by/4.0/).
Share and Cite
Kour, K.; Gupta, D.; Gupta, K.; Juneja, S.; Kaur, M.; Alharbi, A.H.; Lee, H.-N. Controlling Agronomic Variables of Saffron Crop Using IoT for Sustainable Agriculture. Sustainability 2022, 14, 5607. https://doi.org/10.3390/su14095607
Kour K, Gupta D, Gupta K, Juneja S, Kaur M, Alharbi AH, Lee H-N. Controlling Agronomic Variables of Saffron Crop Using IoT for Sustainable Agriculture. Sustainability. 2022; 14(9):5607. https://doi.org/10.3390/su14095607
Chicago/Turabian StyleKour, Kanwalpreet, Deepali Gupta, Kamali Gupta, Sapna Juneja, Manjit Kaur, Amal H. Alharbi, and Heung-No Lee. 2022. "Controlling Agronomic Variables of Saffron Crop Using IoT for Sustainable Agriculture" Sustainability 14, no. 9: 5607. https://doi.org/10.3390/su14095607
APA StyleKour, K., Gupta, D., Gupta, K., Juneja, S., Kaur, M., Alharbi, A. H., & Lee, H.-N. (2022). Controlling Agronomic Variables of Saffron Crop Using IoT for Sustainable Agriculture. Sustainability, 14(9), 5607. https://doi.org/10.3390/su14095607

