An Assessment of Junior High School Students’ Knowledge, Creativity, and Hands-On Performance Using PBL via Cognitive–Affective Interaction Model to Achieve STEAM
Abstract
:1. Introduction
- (1)
- How to design a hands-on STEAM activity that incorporated PBL with the CAIM?
- (2)
- Did different teaching strategies (i.e., PBL with the CAIM vs. PBL only) make an impact on students’ STEAM knowledge, creativity, and hands-on performance?
2. Literature Review
2.1. STEAM Education
2.2. Project-Based Learning
2.3. Creativity
2.4. Hands-On Activities
3. Materials and Methods
3.1. Participants
3.2. Procedure
- (1)
- Weeks 1: The pre-test to evaluate the students’ STEAM knowledge and creativity (60 min).
- (2)
- Weeks 2 to 3: Learning Stage 1 (STEAM basic teaching): The students learned about the physical and mathematical knowledge required to build an electric boat, as well as the design principles of electric boats. Students also familiarized themselves with the electronic components related to Arduino, including LED, motors, switches, Bluetooth controllers, and electromechanical expansion boards (2 weeks, 180 min, 90 min each).
- (3)
- Weeks 4 to 5: Learning Stage 2 (STEAM advanced teaching): The students learned how to analyze, conceptualize, and think about the ways to design an electric boat and proposed a design plan (2 weeks, 180 min, 90 min each).
- (4)
- Weeks 6 to 9: Learning Stage 3 (STEAM project implementation): The students designed and built their electric boats through the generation of thematic creative ideas, appearance design, and assembly of hardware, as well as testing and modification. Finally, a presentation of the students’ finished products was held in Week 9 (4 weeks, 360 min, 90 min each).
- (5)
- Week 10: The post-test to evaluate the students’ STEAM knowledge and creativity (90 min).
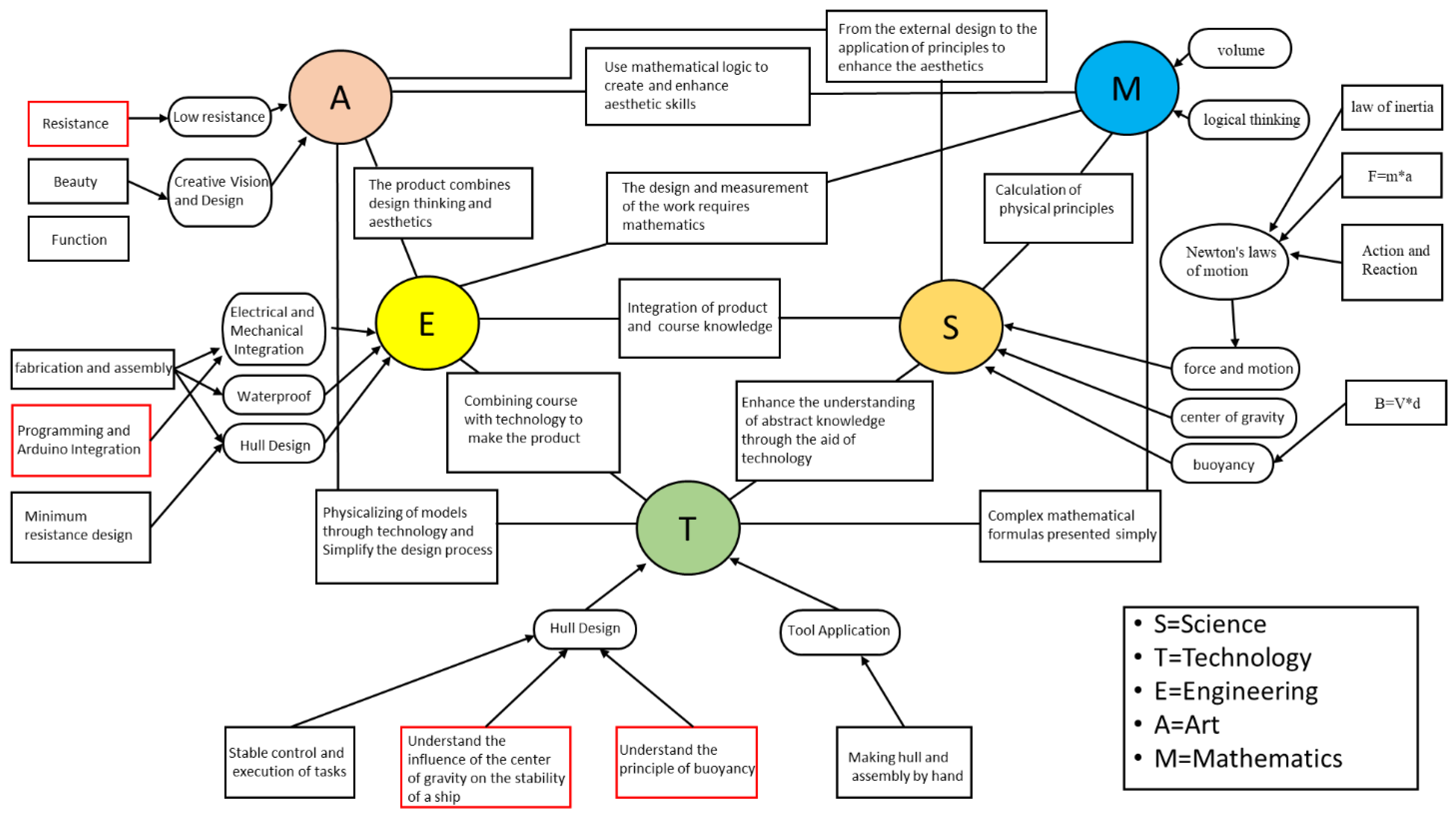
3.3. Development of the Learning Activity
3.4. Measurement Tools
3.4.1. STEAM Knowledge Examination Paper
3.4.2. Hands-On Performance
3.4.3. Creativity Scale
4. Results
4.1. Influence of the Different Teaching Strategies on the Students’ STEAM Knowledge
4.2. Influence of Different Teaching Strategies on Creativity
4.3. Influence of Different Teaching Strategies on Hands-On Performance
5. Discussion
5.1. Design of the Hands-On STEAM Activity
5.2. Effectiveness of the Different Teaching Strategies (i.e., PBL with the CAIM vs. PBL Only) on the Students’ STEAM Knowledge, Creativity, and Hands-On Performance
5.2.1. Effects of the Different Teaching Strategies on the Students’ STEAM Knowledge
5.2.2. Effects of the Different Teaching Strategies on the Students’ Creativity
5.2.3. Effects of the Different Teaching Strategies on the Students’ Hands-On Performance
6. Conclusions
Author Contributions
Funding
Institutional Review Board Statement
Informed Consent Statement
Data Availability Statement
Acknowledgments
Conflicts of Interest
References
- Li, Y.; Wang, K.; Xiao, Y.; Froyd, J.E. Research and trends in STEM education: A systematic review of journal publications. Int. J. STEM Educ. 2020, 7, 11. [Google Scholar] [CrossRef] [Green Version]
- Zilberman, A.; Ice, L. Why Computer Occupations Are behind Strong STEM Employment Growth in the 2019–2029 Decade, Beyond the Numbers: Employment and Unemployment (U.S. Bureau of Labor Statistics, January 2021). Available online: https://www.bls.gov/opub/btn/volume-10/why-computer-occupations-are-behind-strong-stem-employment-growth.htm (accessed on 5 January 2022).
- Connor, A.; Karmokar, S.; Whittington, C. From STEM to STEAM: Strategies for enhancing engineering & technology education. Int. J. Eng. Pedagog. 2015, 5, 37–47. [Google Scholar] [CrossRef]
- Ho, M.-T.; La, V.-P.; Nguyen, M.-H.; Pham, T.-H.; Vuong, T.-T.; Vuong, H.-M.; Pham, H.-H.; Hoang, A.-D.; Vuong, Q.-H. An analytical view on STEM education and outcomes: Examples of the social gap and gender disparity in Vietnam. Child. Youth Serv. Rev. 2020, 119, 105650. [Google Scholar] [CrossRef]
- Nguyen, T.P.L.; Nguyen, T.H.; Tran, T.K. STEM education in secondary schools: Teachers’ perspective towards sustainable development. Sustainability 2020, 12, 8865. [Google Scholar] [CrossRef]
- Stehle, S.M.; Peters-Burton, E.E. Developing student 21st century skills in selected exemplary inclusive STEM high schools. Int. J. STEM Educ. 2019, 6, 39. [Google Scholar] [CrossRef]
- Quigley, C.F.; Herro, D. “Finding the joy in the unknown”: Implementation of STEAM teaching practices in middle school science and math classrooms. J. Sci. Educ. Technol. 2016, 25, 410–426. [Google Scholar] [CrossRef]
- Hsiao, P.W.; Su, C.H. A study on the impact of STEAM education for sustainable development courses and its effects on student motivation and learning. Sustainability 2021, 13, 3772. [Google Scholar] [CrossRef]
- Perignat, E.; Katz-Buonincontro, J. STEAM in practice and research: An integrative literature review. Think. Ski. Creat. 2019, 31, 31–43. [Google Scholar] [CrossRef]
- Sochacka, N.W.; Guyotte, K.W.; Walther, J. Learning together: A collaborative autoethnographic exploration of STEAM (STEM+ the Arts) education. J. Eng. Educ. 2016, 105, 15–42. [Google Scholar] [CrossRef]
- Kim, J.O.; Kim, J. Development and application of art based STEAM education program using educational robot. Int. J. Mob. Blended Learn 2018, 10, 46–57. [Google Scholar] [CrossRef]
- Cropley, D.H. Creativity in engineering. In Multidisciplinary Contributions to the Science of Creative Thinking; Springer: Singapore, 2016; pp. 155–173. [Google Scholar]
- Wells, J.; Lammi, M.; Gero, J.; Grubbs, M.E.; Paretti, M.; Williams, C. Characterizing design cognition of high school students: Initial analyses comparing those with and without pre-engineering experiences. J. Technol. Sci. Educ. 2016, 27, 78–91. [Google Scholar] [CrossRef]
- Bruce-Davis, M.N.; Gubbins, E.J.; Gilson, C.M.; Villanueva, M.; Foreman, J.L.; Rubenstein, L.D. STEM high school administrators’, teachers’, and students’ perceptions of curricular and instructional strategies and practices. J. Adv. Acad. 2014, 25, 272–306. [Google Scholar] [CrossRef]
- Ubben, G. Using project-based learning to teach STEAM. In Converting STEM into STEAM Programs; Springer: Cham, Switzerland, 2019; pp. 67–83. [Google Scholar]
- Bakhshi, H.; Downing, J.M.; Osborne, M.A.; Schneider, P. The Future of Skills: Employment in 2030; Pearson: London, UK, 2017. [Google Scholar]
- Hong, J.C.; Chang, C.H.; Tsai, C.R.; Tai, K.H. How situational interest affects individual interest in a STEAM competition. Int. J. Sci. Educ. 2019, 41, 1667–1681. [Google Scholar] [CrossRef]
- Hanif, S.; Wijaya, A.F.C.; Winarno, N. Enhancing students’ creativity through STEM project-based learning. J. Sci. Learn. 2019, 2, 50–57. [Google Scholar] [CrossRef]
- Beghetto, R.A. Creative learning: A fresh look. Cogn. Educ. Psychol. 2016, 15, 6–23. [Google Scholar] [CrossRef]
- Liang, C.; Ip, C.Y.; Wu, S.C.; Law, K.M.; Wang, J.H.; Peng, L.P.; Liu, H.C. Personality traits, social capital, and entrepreneurial creativity: Comparing green socioentrepreneurial intentions across Taiwan and Hong Kong. Stud. High. Educ. 2019, 44, 1086–1102. [Google Scholar] [CrossRef]
- Conradty, C.; Bogner, F.X. From STEM to STEAM: How to monitor creativity. Creat. Res. J. 2018, 30, 233–240. [Google Scholar] [CrossRef] [Green Version]
- Shatunova, O.; Anisimova, T.; Sabirova, F.; Kalimullina, O. STEAM as an innovative educational technology. J. Soc. Stud. Educ. 2019, 10, 131–144. [Google Scholar]
- Williams, F.E. Identifying and Measuring Creative Potential; Educational Technology Publications: Englewood Cliffs, NJ, USA, 1972. [Google Scholar]
- Allina, B. The development of STEAM educational policy to promote student creativity and social empowerment. Arts Educ. Policy Rev. 2018, 119, 77–87. [Google Scholar] [CrossRef]
- Perry, A.; Karpova, E. Efficacy of teaching creative thinking skills: A comparison of multiple creativity assessments. Think. Ski. Creat. 2017, 24, 118–126. [Google Scholar] [CrossRef]
- Chen, H.L.; Huang, P.S.; Su, C.Y. Designing a vocational high school instructional program for enhancing creativity: Effects on creative thinking and group process analysis. J. Res. Educ. 2021, 66, 279–303. [Google Scholar] [CrossRef]
- Susilo, E.; Liu, J.; Rayo, Y.A.; Peck, A.M.; Montenegro, J.; Gonyea, M.; Valdastri, P. STORMLab for STEM education: An affordable modular robotic kit for integrated science, technology, engineering, and math education. IEEE Robot. Autom. Mag. 2016, 23, 47–55. [Google Scholar] [CrossRef]
- Sen, C.; Ay, Z.S.; Kiray, S.A. Computational thinking skills of gifted and talented students in integrated STEM activities based on the engineering design process: The case of robotics and 3D robot modeling. Think. Ski. Creat. 2021, 42, 100931. [Google Scholar] [CrossRef]
- Hsiao, H.S.; Chen, J.C.; Lin, C.Y.; Zhuo, P.W.; Lin, K.Y. Using 3D printing technology with experiential learning strategies to improve preengineering students’ comprehension of abstract scientific concepts and hands-on ability. J. Comput. Assist. Learn. 2019, 35, 178–187. [Google Scholar] [CrossRef]
- Lin, K.Y.; Lu, S.C.; Hsiao, H.H.; Kao, C.P.; Williams, P.J. Developing student imagination and career interest through a STEM project using 3D printing with repetitive modeling. Interact. Learn. Environ. 2021, 29, 1–15. [Google Scholar] [CrossRef]
- Kuo, H.C.; Tseng, Y.C.; Yang, Y.T.C. Promoting college student’s learning motivation and creativity through a STEM interdisciplinary PBL human-computer interaction system design and development course. Think. Ski. Creat. 2019, 31, 1–10. [Google Scholar] [CrossRef]
- Payton, F.; White, A.; Mullins, T. STEM majors, art thinkers—Issues of duality, rigor and inclusion. J. STEM Educ. 2017, 18, 39–47. [Google Scholar]
- Kudenko, I.; Gras-Velázquez, À. The future of European STEM workforce: What secondary school pupils of Europe think about STEM industry and careers. In Insights from Research in Science Teaching and Learning; Springer: Cham, Switzerland, 2016; pp. 223–236. [Google Scholar]
- LaForce, M.; Noble, E.; Blackwell, C. Problem-based learning (PBL) and student interest in STEM careers: The roles of motivation and ability beliefs. Educ. Sci. 2017, 7, 92. [Google Scholar] [CrossRef] [Green Version]
- Pellegrinelli, S. Programme management: Organising project-based change. Int. J. Constr. Proj. 1997, 15, 141–149. [Google Scholar] [CrossRef]
- Adriyawati, A.; Utomo, E.; Rahmawati, Y.; Mardiah, A. STEAM-project-based learning integration to improve elementary school students’ scientific literacy on alternative energy learning. Univ. J. Educ. Res. 2020, 8, 1863–1873. [Google Scholar] [CrossRef]
- Lou, S.J.; Chou, Y.C.; Shih, R.C.; Chung, C.C. A study of creativity in CaC2 steamship-derived STEM project-based learning. Eurasia J. Math. Sci. Technol. Educ. 2017, 13, 2387–2404. [Google Scholar] [CrossRef]
- Guilford, J.P. Fundamental Statistics in Psychology and Education, 2nd ed.; McGraw-Hill: New York, NY, USA, 1950. [Google Scholar]
- Satterthwait, D. Why are “hands-on” science activities so effective for student learning? Teach. Sci. J. Aust. Sci. Teach. Assoc. 2010, 56, 7–10. [Google Scholar]
- Dale, J.A.; Dull, D.L.; Mosher, H.S. Alpha.-Methoxy-.Alpha.-trifluoromethylphenylacetic acid, a versatile reagent for the determination of enantiomeric composition of alcohols and amines. J. Org. Chem. 1969, 34, 2543–2549. [Google Scholar] [CrossRef]
- Eguchi, A. RoboCupJunior for promoting STEM education, 21st century skills, and technological advancement through robotics competition. Robot. Auton. Syst. 2016, 75, 692–699. [Google Scholar] [CrossRef]
- Klopp, T.J.; Rule, A.C.; Schneider, J.S.; Boody, R.M. Computer technology-integrated projects should not supplant craft projects in science education. Int. J. Sci. Educ. 2014, 36, 865–886. [Google Scholar] [CrossRef]
- Besemer, S.P.; Treffinger, D.J. Analysis of creative products: Review and synthesis. J. Creat. Behav. 1981, 15, 158–178. [Google Scholar] [CrossRef]
- Madani, R.; Moroz, A.; Baines, E.; Makled, B. Realising a child’s imagination through a child-led product design for both two-dimensional and three-dimensional products. Int. J. Mate Prod. Technol. 2016, 52, 96–117. [Google Scholar] [CrossRef]
- Cohen, J. Statistical Power Analysis for the Behavioral Sciences; Lawrence Erlbaum Associates: Hillsdale, NJ, USA, 1988; pp. 18–74. [Google Scholar]
- Lin, C.; Wang, M. The Creativity Assessment Packet; Psychology Inc.: Taipei, Taiwan, 1994. [Google Scholar]





| PBL Phases | CAIM | Reasons for the Fit |
|---|---|---|
| Initiation | Example of habit | This stage is about identifying habitual thinking and using “example of habit” to change students’ deep-rooted patterns of thinking in the past, which will help them to reframe and explore issues. |
| Definition and Planning | Provocative questioning | As the most important stage of PBL, this stage allows students to think deeply in many different ways. “Proactive questioning” can be used to provoke students’ high-order thinking. |
| Projects Delivery | Skills of search | This stage emphasizes group discussions. “Skills of search” can be used to establish experimental or simulated environments for students to observe and explore together. |
| Renewal | Example of change | Teachers act as the facilitators in this stage. They do not dominate the discussion during the PBL process, but they will offer help to students if necessary. When there is a bottleneck or a mistake in the students’ discussion, teachers can give direction using an “example of change” to help them tackle the problem from a different perspective. |
| Dissolution | Evaluate situations | This is the stage in which teachers listen to the presentation of the results of each group and give feedback. Teachers can use “evaluate situations” to point out the shortcomings of students’ discussions and give suggestions. |
| Groups | Experiment Design | No. of Students | Female | Male |
|---|---|---|---|---|
| EGs | PBL with the CAIM for the hands-on STEAM activity | 199 | 97 | 102 |
| CGs | PBL strategy only for the hands-on STEAM activity | 167 | 75 | 92 |
| Total | 366 | 172 | 194 |
| Topics | Frequency and Course Objectives | Course Content | PBL Phases |
|---|---|---|---|
| Pre-test | Week 1: STEAM knowledge and creativity pre-test. | ||
| Learning Stage 1: Scientific principles | Week 2: Introduction of scientific principles | Explain the principles of buoyancy, Newton’s laws of motion, and electricity. | Definition and Planning, Projects Delivery, Renewal |
| Week 3: Introduction of electric boat components and design | Learn about Arduino electronic components. Draft design for an electric boat. | Renewal, Dissolution | |
| Learning Stage 2: Electric boat design principles | Week 4: Explanation of Arduino IDE and programing | Explain the construction of Arduino electric boats, including programing and circuitry. | Initiation |
| Week 5: Explanation of the design principles of boats | Explain the design principles of boats. Introduce the three different types of boats. Draw a design sketch of an electric boat. | Definition and Planning, Projects Delivery, Renewal | |
| Learning Stage 3: Electric boat implementation | Week 6: Electric boat design | Based on the students’ designs, provide the students with parts packages for the electric boat. | Renewal, Dissolution |
| Week 7: Electric boat design and implementation | Students work on their electric boat and record problems during the process. | Initiation | |
| Week 8: Electric boat design and implementation | Students work on their electric boat and solve problems during the process. | Definition and Planning, Projects Delivery, Renewal | |
| Week 9: Electric boat design and implementation | Students present their finished electric boats. | Renewal, Dissolution | |
| Post-test | Week 10: STEAM knowledge and creativity post-test. | ||
| Subscales | Indicators | Evaluation Criteria | Scorer Reliability |
|---|---|---|---|
| Novelty | Original | Whether the product is original. The extent of observation, duplication, and adaptation (e.g., changes in the hull, etc.). | 0.82 *** |
| Surprising | Whether the product is surprising (e.g., additional functions). | 0.70 *** | |
| Resolution | Valuable | Whether the design has the potential for continuous refinement and improvement. | 0.75 *** |
| Logical | Whether the design is logical (compared with the others or in terms of the rationality of the design with the components used). | 0.67 *** | |
| Useful | Whether more electronic components are used or whether other kits altering the boat’s functions are incorporated. | 0.65 *** | |
| Understandable | Whether the product’s design is understandable (with a clearly known rationale). | 0.70 *** | |
| Elaboration and Synthesis | Organic | Whether the boat can function properly (usable, with occasional pauses for repair, and quality of the ship’s control). | 0.79 *** |
| Elegant | Elegance of the boat (in terms of the accuracy of the installation of components and the precision of the design). | 0.72 *** | |
| Well crafted | Whether the appearance of the boat is beautiful and well crafted. | 0.78 *** |
| Groups | Pre-Test | Post-Test | ANCOVA | ||||||
|---|---|---|---|---|---|---|---|---|---|
| N | Mean | SD | Mean | SD | Adjusted Mean | F | p | ŋ2 | |
| EGs | 199 | 53.42 | 9.67 | 62.44 | 11.85 | 62.19 a | 7.25 ** | 0.007 | 0.02 |
| CGs | 167 | 52.28 | 9.69 | 58.86 | 11.40 | 57.52 a | |||
| Groups | Pre-Test | Post-Test | ANCOVA | ||||||
|---|---|---|---|---|---|---|---|---|---|
| N | Mean | SD | Mean | SD | Adjusted Mean | F | p | ŋ2 | |
| EGs | 199 | 107.43 | 11.85 | 110.68 | 12.65 | 111.52 a | 26.56 *** | <0.001 | 0.068 |
| CGs | 167 | 109.98 | 12.32 | 106.48 | 15.80 | 105.48 a | |||
| Source of Variation | Sum of Squares | Degree of Freedom | Mean Sum of Squares | F | p | ŋ2 | |
|---|---|---|---|---|---|---|---|
| Risk taking | Group | 2.641 | 1 | 2.61 | 0.38 | 0.539 | |
| Deviation | 2504.538 | 363 | 6.9 | ||||
| Curiosity | Group | 52.16 | 1 | 52.16 | 5.32 ** | 0.022 | 0.014 |
| Deviation | 3560.78 | 363 | 9.81 | ||||
| Imagination | Group | 26.67 | 1 | 26.67 | 2.45 | 0.118 | |
| Deviation | 3952.86 | 363 | 10.89 | ||||
| Complexity | Group | 92.54 | 1 | 92.54 | 9.83 ** | 0.002 | 0.026 |
| Deviation | 3415.85 | 363 | 9.41 |
| Indicators | Group | Mean | SD | F | p | Cohen’s d |
|---|---|---|---|---|---|---|
| Total Score | EGs | 30.04 | 3.70 | 11.38 *** | 0.001 | 0.65 |
| CGs | 27.41 | 4.38 | ||||
| 1. Novelty | ||||||
| 1.1 Original | EGs | 3.87 | 0.80 | 8.91 ** | 0.004 | 0.57 |
| CGs | 2.69 | 0.57 | ||||
| 1.2 Surprising | EGs | 4.02 | 0.72 | 4.82 ** | 0.030 | 0.42 |
| CGs | 2.91 | 0.71 | ||||
| 2. Resolution | ||||||
| 2.1 Valuable | EGs | 3.85 | 0.68 | 7.26 *** | 0.008 | 0.52 |
| CGs | 1.97 | 0.57 | ||||
| 2.2 Logical | EGs | 0.28 | 0.52 | 2.01 | 0.150 | |
| CGs | 1.86 | 0.50 | ||||
| 2.3 Useful | EGs | 3.93 | 0.44 | 5.58 ** | 0.020 | 0.45 |
| CGs | 3.35 | 0.37 | ||||
| 2.4 Understandable | EGs | 3.96 | 0.43 | 3.43 | 0.067 | |
| CGs | 3.22 | 0.50 | ||||
| 3. Elaboration and Synthesis | ||||||
| 3.1 Organic | EGs | 4.04 | 0.41 | 3.68 | 0.58 | |
| CGs | 3.95 | 0.28 | ||||
| 3.2 Elegant | EGs | 4.06 | 0.42 | 4.26 ** | 0.041 | 0.40 |
| CGs | 3.95 | 0.28 | ||||
| 3.3 Well crafted | EGs | 4.45 | 0.42 | 1.67 | 0.20 | |
| CGs | 3.40 | 0.64 | ||||
Publisher’s Note: MDPI stays neutral with regard to jurisdictional claims in published maps and institutional affiliations. |
© 2022 by the authors. Licensee MDPI, Basel, Switzerland. This article is an open access article distributed under the terms and conditions of the Creative Commons Attribution (CC BY) license (https://creativecommons.org/licenses/by/4.0/).
Share and Cite
Hsiao, H.-S.; Chen, J.-C.; Chen, J.-H.; Zeng, Y.-T.; Chung, G.-H. An Assessment of Junior High School Students’ Knowledge, Creativity, and Hands-On Performance Using PBL via Cognitive–Affective Interaction Model to Achieve STEAM. Sustainability 2022, 14, 5582. https://doi.org/10.3390/su14095582
Hsiao H-S, Chen J-C, Chen J-H, Zeng Y-T, Chung G-H. An Assessment of Junior High School Students’ Knowledge, Creativity, and Hands-On Performance Using PBL via Cognitive–Affective Interaction Model to Achieve STEAM. Sustainability. 2022; 14(9):5582. https://doi.org/10.3390/su14095582
Chicago/Turabian StyleHsiao, Hsien-Sheng, Jyun-Chen Chen, Jhen-Han Chen, Yu-Ting Zeng, and Guang-Han Chung. 2022. "An Assessment of Junior High School Students’ Knowledge, Creativity, and Hands-On Performance Using PBL via Cognitive–Affective Interaction Model to Achieve STEAM" Sustainability 14, no. 9: 5582. https://doi.org/10.3390/su14095582
APA StyleHsiao, H.-S., Chen, J.-C., Chen, J.-H., Zeng, Y.-T., & Chung, G.-H. (2022). An Assessment of Junior High School Students’ Knowledge, Creativity, and Hands-On Performance Using PBL via Cognitive–Affective Interaction Model to Achieve STEAM. Sustainability, 14(9), 5582. https://doi.org/10.3390/su14095582

