Next Article in Journal
Assessing the Effects of Innovative Management Accounting Tools on Performance and Sustainability
Previous Article in Journal
An Assessment of Junior High School Students’ Knowledge, Creativity, and Hands-On Performance Using PBL via Cognitive–Affective Interaction Model to Achieve STEAM
 
 
Font Type:
Arial Georgia Verdana
Font Size:
Aa Aa Aa
Line Spacing:
Column Width:
Background:
Article

A Win–Win Opportunity: The Industrial Pollution Reduction Effect of Digital Economy Development—A Quasi-Natural Experiment Based on the “Broadband China” Strategy

School of Economics and Management, Fuzhou University, Fuzhou 350108, China
*
Authors to whom correspondence should be addressed.
Sustainability 2022, 14(9), 5583; https://doi.org/10.3390/su14095583
Submission received: 8 April 2022 / Revised: 27 April 2022 / Accepted: 3 May 2022 / Published: 6 May 2022
(This article belongs to the Section Economic and Business Aspects of Sustainability)

Abstract

:
The digital economy and industrial sustainable development are important issues at this stage. The economic welfare effects of digital economy development have been confirmed by the existing literature, while the impact of digital economy development on industrial pollution emissions remains to be studied. This paper takes the implementation of the “Broadband China” strategy as a quasi-natural experiment, and uses a time-varying difference in difference model (Time-Varying DID) to identify the “industrial pollution reduction effect” of digital economic development. The results show that, (1) digital economy development can significantly reduce industrial SO2 emission intensity, and this “industrial pollution reduction effect” will be heterogeneous according to the changes in geographical location characteristics, urban scale characteristics, and environmental regulation intensity characteristics; (2) digital economy development can reduce industrial pollution emissions without inhibiting industrial output, and this “industrial pollution reduction effect” is mainly caused by the improvement of energy efficiency and the cleaner transformation of industrial production mode brought by biased technological progress, rather than by the traditional neutral technological progress and end-of-pipe treatment; and (3) that the improvement of industrial basic capacity can significantly enhance the “industrial pollution reduction effect” of digital economy development. In the process of promoting the development of the digital economy, China should consider urban characteristics and improve industrial basic capacity.

1. Introduction

The research background of this paper is based on the environmental constraints encountered in China’s industrial development. Since the Reform and Open up, China’s economy has created a remarkable growth miracle. One potential reason for this is that industry has gradually replaced agriculture as the dominant sector of the Chinese economy, which has injected strong momentum into China’s economic take-off. However, although the traditional extensive industrial development model has made outstanding contributions to economic growth, it also inevitably leads to some green problems such as industrial pollution and environmental deficit. With the improvement of the economic development level and people’s demand level climbing, the Chinese people put forward higher and higher requirements for ecological environment quality. In recent years, the Chinese government has launched a series of command-control environmental regulation policies to meet the needs of the people. However, some of these policies have little effect [1], and some have had a negative impact on economic performance while controlling environmental pollution [2]. Therefore, how to reduce industrial pollution while maintaining the economic performance of the industrial sector in order to achieve a win–win situation between industrial development and ecological environment, can be said to be the key to promoting the sustainable development of China’s economy. At the same time, with the gradual disappearance of demographic dividends and diminishing marginal returns to production factors, the Chinese government is striving to build up digital power and make the digital economy become an important force for driving economic development. Empirical data show that, since 2019, the digital economy has contributed 67.7% to China’s economic growth (data resources: “White Paper on China’s Digital Economic Development (2020)”). Especially under the realistic dilemma of a slowdown in China’s economic growth rate, the 14th Five-Year Plan further regards promoting the development of a digital economy and promoting the integration of digital economy and industry as a long-term strategic goal. The digital economy is an emerging economic form with digital knowledge and information as the key production factors. It plays an essential role in promoting technological innovation [3] and in alleviating market distortions [4], which have also been identified as the critical factors driving China’s industrial development by the existing literature [5,6].
Based on the above background, this paper attempts to discuss the following key questions. Firstly, in addition to promoting industrial development through the growth mechanism identified in classical literature, such as technological innovation and efficiency improvement, it aims to discover whether the digital economy development can also improve the current industrial pollution situation in China, so as to achieve a win–win situation between industrial development and ecological environment. In other words, does the development of a digital economy have an industrial pollution reduction effect? Secondly, if digital economy development can effectively reduce industrial pollution emissions, then how does this “industrial pollution reduction effect” generate? The key mechanism to be identified is whether the digital economy development can cause industrial output loss while controlling pollution. At the same time, does this “industrial pollution reduction effect” come from the cleaner transformation of industrial production mode or end-of-pipe treatment? And which technological progress drive these effects? Finally, what external factors will interfere with the “industrial pollution reduction effect” of digital economic development? We aim to systematically explore these problems, especially to identify how the causal relationship, mechanism, and intervention factors have important policy implications for promoting the construction of digital power and achieving industrial sustainable development. To answer these questions robustly is the main research objectives of this paper.
In order to achieve our research objectives, which is to answer the above key questions, we carried out the following research works. Firstly, this paper takes the implementation of the “Broadband China” strategy as a quasi-natural experiment, based on a panel data of China’s prefecture cities from 2009 to 2018, and uses the time-varying difference in difference model (Time-Varying DID) to identify the “industrial pollution reduction effect” of digital economic development. Secondly, this paper identifies the generative mechanism of the “industrial pollution reduction effect” by the digital economy development through a more detailed mechanism analysis. Finally, this paper tries to incorporate the effect of industrial basic capacity into the research framework of digital economy development and industrial pollution emissions by analyzing the moderating effect of industrial basic capacity such as talent reserve capacity, technological innovation capacity, and public service capacity in the relationship between digital economy development and industrial emission reduction.
The research results show that, first of all, the digital economy development can significantly reduce industrial SO2 emission intensity, and that this “industrial pollution reduction effect” will change according to geographical location characteristics, urban size characteristics, and environmental regulation intensity characteristics. Secondly, the digital economy development can achieve an “industrial pollution reduction effect” without causing output loss. At the same time, the “industrial pollution reduction effect”, without inhibiting output, is not caused by traditional end-of-pipe treatment factors, but from the improvement of energy efficiency and the cleaner transformation of the industrial production mode brought by biased technological progress. This provides an idea for resolving the contradiction between industrial production and environmental protection, and helps to realize a win–win situation between the economy and the environment. Finally, the improvement in industrial basic capacity, especially talent reserve capacity, technology innovation capacity, and public service capacity, can significantly strengthen the “industrial pollution reduction effect” of digital economy development. This also provides a helpful reference for the selection of the strategic direction to promote the digital economy development at this stage.
This paper contributes to the existing literature in the following ways. First, most of the existing literature analyzes the economic welfare effects of digital economy development from the perspectives of promoting technological innovation, alleviating market distortions, and improving economic efficiency, while the impact of digital economy development on industrial pollution needs to be further explored. This paper identifies the specific impact of the digital economy development on industrial pollution emissions through a relatively standardized empirical analysis, thereby expanding the beneficial impact of the digital economy development from the economic welfare field to the social welfare field, which is an important supplement to the existing literature. Second, this paper has effectively identified the mechanism of the “industrial pollution reduction effect” generated by the digital economy development, especially in the mechanism analysis to distinguish the contribution of cleaner production and end-of-pipe treatment, neutral technological progress and biased technological progress, which also enriches the existing literature on the impact of the digital economy development. Third, when analyzing the relationship between the digital economy development and industrial emission reduction, this paper further identifies the moderating effect of the industrial basic capacity, which is also the first time in the literature on the impact of the digital economy on industrial pollution.

2. Literature Review

This paper’s core research goal is to explore whether the industrial pollution reduction effect of the digital economy development exists. The relevant literature can be reviewed from the following three aspects.
First, for the connotation of the digital economy, since Tapscott (1996) first proposed the concept of the digital economy [7], many scholars have conducted in-depth and rich discussions on defining the connotation of the digital economy. In a narrow sense, the digital economy is classified as a new business model based on information and communication technology, including the Internet platform economy and the sharing economy [8]. Although this definition is simple and clear, it cannot include some new economic forms based on innovative technologies such as big data. In view of this, some scholars have defined the connotation of the digital economy from a broader perspective. They believe that the digital economy is the sum of a series of economic activities based on digitized knowledge and information [9]. This definition includes new economic forms such as the industrial Internet and smart agriculture that rely on digital technology into the category of the digital economy, thus providing a broader perspective for research on the economic and on the social impact of the digital economy.
Second, for the impact of digital economic development, scholars’ discussions are mostly concentrated in the economic welfare field. The existing literature has basically formed a consensus that digital economic development is conducive to improving economic welfare. Jorgenson (2001), Xu and Zhao (2020) considered the endogenous growth model and found that the impact of data capital on economic growth has “learning by doing” characteristics and a spillover effect [10,11]. Yang (2021), Jiao and Sun (2021) used China’s panel data to analyze the positive impact of the digital economy on economic growth [12,13]. As for the mechanism of the digital economy development to enhance economic welfare, some scholars have explained it in the following aspects. On the one hand, the digital economy development has promoted the upgrading of industrial structure. Su et al. (2021) used China’s provincial panel data to identify the positive impact of digital economic development on industrial structure upgrading [14]. Chen and Yang (2021) further distinguished the heterogeneous effects of digital industrialization and industrial digitization on industrial structure upgrading [15]. The results show that digital industrialization is the basic and guiding condition for promoting industrial structure upgrading, but the positive effects of industrial digitization on industrial structural upgrading are more obvious. On the other hand, the digital economy helps to improve the efficiency of resource allocation. Pan et al. (2022), considering China’s provincial panel data, found that digital economic development significantly improved China’s total factor productivity (TFP) [16]. Qiu and Zhou (2021) regarded the establishment of China’s National Big Data Comprehensive Pilot Zone as a quasi-natural experiment, further identifying the positive causal relationship between digital economic development and TFP growth [17]. It also found that the positive impact of digital economic development on TFP mainly comes from pure technological progress. In addition, some scholars have also focused on the technological innovation perspective to explore the specific impact of the digital economy development. Wen et al. (2019) and Li et al. (2022) found that digital economic development can significantly improve the technological innovation capability of regions and enterprises, and this positive impact is mainly centered on independent innovation rather than on imitation innovation [18,19]. The logic behind this is that the digital economy can achieve a stronger knowledge diffusion effect through a broader information communication channel compared to traditional knowledge dissemination methods [20], and this knowledge diffusion effect makes it much cheaper for producers to acquire modular technologies, thus facilitating the improvement of producers’ innovation efficiency [21]. These literatures analyze the economic welfare effects of digital economy development in some detail, but the impact of digital economic development on industrial pollution in the field of social welfare has yet to be further explored.
Finally, the existing literature provides an in-depth study of the factors that reduce industrial pollution. Among them, environmental regulation [22], trade opening [23,24], and agglomeration [25] are considered as the main external factors to reduce industrial pollution emissions. As for the essential drivers of industrial pollution reduction, the existing literature usually categorizes them as a structural effect, an allocation effect and a technological effect. Here, the findings of Grossman and Kreuger (1992) and Li and Zhao (2011) are more representative [26,27]. Grossman and Kreuger (1992) argue that the positive ecological effects of structural upgrading and technological progress can offset the negative effects of economic scale growth [26]. Zhou and Ying (2009), based on Chinese data, using a joint cubic equation model and a scenario simulation method, verified the critical role of structural effect and technological effect in industrial pollution control [28]. Li and Zhao (2011) further decomposed the technology effect into five parts, such as the pure production technology effect and the mixed technology effect, and pointed out that the pure production technology effect and pure pollution control technology effect dominates the emission reduction process [27]. In addition, in terms of the allocation effect, Liu and Qiu (2020) and Zhang et al. (2020) found that distortions in resource allocation can significantly exacerbate industrial pollution [29,30]. This is because irrational resource allocation reduces energy efficiency [31], while lower energy efficiency boosts energy consumption per unit of the desired output, which exacerbates pollution emissions [32]. These studies on the influencing factors of industrial pollution reduction, especially the discussion on the critical role of the structural effect, technological effect, and allocation effect in industrial pollution reduction, create an opportunity for this research.
In summary, although the existing literature does not provide a direct description of the relationship between digital economy development and industrial pollution reduction, the discussion about the positive effects of digital economy development in resource allocation, technological innovation, and industrial structure upgrading, as well as the key role of structural effect, allocation effect and technological effect in industrial pollution reduction seems to link the logical relationship between digital economy development and industrial pollution reduction. From this, it can be expected that the digital economy development has a significant industrial pollution reduction effect, and this is the core hypothesis that this paper seeks to verify.
Core Hypothesis:
Digital economy development has a significant industrial pollution reduction effect, that is, digital economy development can significantly reduce industrial pollution emissions.

3. Research Design

3.1. Identification Strategy and Model Design

The core hypothesis that this paper seeks to identify is whether digital economic development has an industrial pollution reduction effect, which requires us to use a robust causal identification strategy to examine the relationship between digital economic development and industrial pollution emissions.
The existing literature argues that the digital economy’s essential property of using data as a critical production factor determines its strong dependence on the network transmission rate and network service quality [33,34]. Therefore, high-quality network infrastructure is the core force that supports and drives digital economy development [34]. Since the 21st century, the Chinese government has launched a series of supportive policies regarding the construction of network infrastructure. In particular, China’s State Council issued the “Notice of the State Council on the Issuance of the ‘Broadband China’ Strategy and Implementation Plan” in 2013, which seeks to improve the network transmission rate and network coverage through network infrastructure construction, thereby promoting the development of digital economy such as E-commerce, Cloud Computing and the Internet of Things. In 2014, 2015, and 2016, a total of 120 cities were set up as “Broadband China” pilot cities. This creates an opportunity for the empirical work in this paper.
At the same time, a robust causal identification strategy requires that policy shocks need to be exogenous. From the subject of this paper, it is required that the establishment of the “Broadband China” pilot cities will not be affected by the level of local industrial pollution emissions. In fact, the selection of “Broadband China” pilot cities focuses on the number of local network users and network access capabilities (See “Notice of the State Council on the Issuance of the Broadband China Strategy and Implementation Plan (No. 31 of the State Council)”). At the same time, there is no evidence that the establishment of “Broadband China” pilot cities depends on the level of local industrial pollution emissions. This further excludes the problem of reverse causality of the regression and also provides a reliable empirical research setting for this paper. In view of this, we refer to Zhao et al. (2020) and Fang and Tian (2021), to take the implementation of the “Broadband China” strategy as a quasi-natural experiment [34,35], and use a time-varying difference in difference model (Time-Varying DID) to identify the causal relationship between digital economy development and industrial pollution emissions. Our baseline regression model is designed as shown in Equation (1):
L n S I i t = β 0 + β 1 p o l i c y i t + Γ X i t + u i + τ t + ε i t
In Equation (1), i denotes city, and t denotes year. L n S I i t is the explained variable of this paper, which is used to represent the relevant indicators of industrial pollution emission. p o l i c y i t is the core explanatory variable of this paper, which is used to characterize the implementation of the “Broadband China” strategy. If city i is a “Broadband China” pilot city in year t , it is defined as 1, otherwise it is set to 0. X i t is a set of control variables, including economic development level (Lnpergdp, Lnpergdp2), economic openness level (Open), industrial structure (Ind), urbanization level (Urban), environmental regulation intensity (ER), and industry agglomeration (IA); and Γ is the estimated coefficient matrix of the control variables. Meanwhile, referring to Beck et al. (2010) and Moser and Alessandra (2012), this paper controls the effects of other factors that vary with city and time by introducing individual fixed effects u i and time fixed effects τ t [36,37]. ε i t is the random disturbance term. β 1 is the most interesting regression coefficient in this paper. If the β 1 is significantly negative, it means that the digital economy development has a significant “industrial pollution reduction effect”. On the contrary, if β 1 is significantly positive or not significant, it means that the digital economy development does not have an obvious “industrial pollution reduction effect”.

3.2. Variable Selection and Data Sources

Given the completeness of the sample data, this paper uses the balanced panel data of 281 prefecture-level cities in China from 2009 to 2018 to conduct an empirical study. The relevant data are mainly obtained from the China Urban Statistical Yearbook, provincial statistical yearbooks, statistical bulletins of each city, CSMAR database, and EPS database. A small number of missing values we fill in by a moving average method.
The main variables involved in this paper are as follows.
Firstly, for the core explanatory variable, this paper uses the policy shock dummy variable of “Broadband China” strategy implementation (Policy) as the core explanatory variable.
Secondly, for the explained variable, referring to the general practice of the existing literature, this paper uses industrial SO2 emission intensity (LnSI) to portray the local industrial pollution emission level. Here, the industrial SO2 emission intensity is obtained by measuring the ratio of industrial SO2 emissions to industrial added value.
Finally, for the control variables, this paper also follows the existing literature, and controls a series of important factors that have a potential impact on industrial pollution emissions. (1) For the economic development level, according to the “EKC” curve, there is an inverted U-shaped relationship between the economic development level and environmental pollution emissions, so we include the logarithm of GDP per capita (Lnpergdp) and the squared term of the logarithm of GDP per capita (Lnpergdp2) as control variables. (2) For the economic openness level (Open), we use the share of foreign direct investment in GDP for the measure. (3) For industrial structure (Ind), this paper uses the share of industrial added value in GDP for the measure. (4) For the urbanization level (Urban), we use the share of built-up area in the total urban area for the measure. (5) For the environmental regulation intensity (ER), this paper obtained the environmental protection word frequencies by manually collating China’s provincial government work reports for each year, and portrayed the local environmental regulation intensity by the share of environmental protection word frequencies to the total word frequencies. (6) For the industry agglomeration (IA), we refer to Pei et al. (2021), using the industrial location entropy to measure the industry agglomeration [38]. Descriptive statistics for each variable are shown in Table 1.

4. Basic Results: Does the “Industrial Pollution Reduction Effect” Exist?

The main work of this section is as follows: first, we based it on the quasi-natural experiment of the “Broadband China” strategy, and use a time-varying difference in difference model (Time-Varying DID) to identify the overall impact of digital economy development on industrial pollution emissions, so as to verify the core hypothesis of this paper, namely, whether the “industrial pollution abatement effect” of digital economy development exists. Furthermore, we conducted a series of robustness tests such as parallel trend tests and PSM-DID to enhance the robustness of the empirical results. Finally, we conducted heterogeneity tests to explore the heterogeneous impact of digital economy development on industrial pollution emissions.

4.1. Basic Results

Table 2 shows the regression results of the digital economy development on industrial pollution emissions. To enhance the robustness of the empirical results, we report the regression results with and without the addition of control variables separately, and the results are shown in column (1) and column (2) of Table 2. The regression results in column (1) show that the estimated coefficient of the core explanatory variable Policy is significantly negative when only controlling individual fixed effects and time fixed effects, which tentatively indicates that the digital economic development can reduce the intensity of industrial SO2 emissions. Column (2) adds a series of control variables in addition to the two-way fixed effects. The results show that the estimated coefficient of the core explanatory variable Policy is −0.081, and that the significance level does not decrease compared to column (1). This shows that the “industrial pollution reduction effect” of the digital economy development is relatively obvious, in which digital economy development can reduce the industrial SO2 emission intensity by about 8% after excluding the problem of omitted variables.
It should be noted that the above empirical analysis, although excluding the effects of certain external factors by adding fixed effects and control variables, still cannot effectively exclude the potential interference of other policies within the same period on the estimated results. Especially after 2012, the new session Chinese government has launched a series of environmental protection and pollution control policies to improve environmental quality. Some of these environmental regulations and urban development policies are implemented at a similar time to the “Broadband China” strategy, which may lead to an overestimation of the digital economy development’s “industrial pollution reduction effect”. In order to overcome the estimation bias caused by this problem, we followed the practice of Shi et al. (2018) and Tu et al. (2020), who gradually add three policy dummy variables of “central government rotation”, “smart city construction” and “central environmental protection inspector” to the regression equation in order to exclude the potential interference of other policies on the causal identification results [39,40]. The estimation results are reported in columns (3)–(6) in Table 2. The results show that with the addition of other policy dummy variables, the absolute value of the estimated coefficient of the core explanatory variable Policy, although decreasing, remains negative at the 5% level of statistical significance. This indicates that the “industrial pollution reduction effect” of digital economy development is still significant after excluding the effects of other environmental policies.

4.2. Robustness Tests

Although the above empirical analysis has examined the “industrial pollution reduction effect” of digital economy development in a relatively robust manner, it still cannot completely exclude the interference of problems such as omitted variables and sample selection bias. Therefore, to further enhance the credibility of the causal identification results, this paper conducts robustness tests in four aspects: parallel trend test, placebo test, sensitivity analysis, and propensity score matching.

4.2.1. Parallel Trend Test

Satisfying the parallel trend hypothesis is a central prerequisite for using the time-varying difference in the difference model. For the subject of this paper, the implication of satisfying the parallel trend hypothesis is that, before the policy shock, the industrial SO2 emission intensity of the pilot cities selected for the “Broadband China” strategy should have the same trend as that of the non-selected cities. In this paper, we refer to Jacobson et al. (1993) for parallel trend tests. Specifically [41], firstly, we set a series of time dummy variables with 1 in the current year and 0 in other years. At the same time, we generate a city dummy variable, and if the city is the “Broadband China” strategy’s pilot city, it is set to 1, otherwise 0. Secondly, we construct the interaction terms of the time dummy variables and the city dummy variables. Finally, we used the third period before the policy shock as the base period, and put these interaction terms into the regression equation for estimation. If the estimated coefficient of the interaction term before the policy shock is significant, it indicates that there is a significant difference in the trend between the control group and the treatment group before the policy shock. Conversely, if the estimated coefficients of the interaction term before the policy shock are not statistically significant and the interaction term in the year of the policy shock or in subsequent years is significant, the parallel trend hypothesis can be shown to hold. The estimated coefficients and their 95% confidence intervals for each interaction term are plotted in Figure 1. The results show that none of the estimated coefficients of the interaction term are significant before the policy shock, while the estimated coefficients of the interaction term are significantly negative starting in the third period after the policy shock. It shows that our time-varying difference in difference model satisfies the parallel trend hypothesis.

4.2.2. Placebo Test

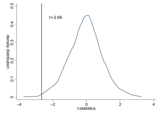
Although the above empirical analysis has controlled for the effect of unobserved factors on the empirical results by adding fixed effects, this still does not effectively rule out the potential interference of the omitted variable problem. Therefore, this paper further conducts a placebo test by randomly assigning pilot cities to overcome the estimation bias caused by the omitted variable problem. Specifically, we randomly selected some cities from the total sample to set as the experimental group, and set the remaining city sample as the control group. If the estimated coefficient of the core explanatory variable Policy remains significantly negative under the condition of random assignment of pilot cities, it indicates that the identification results in this paper are due to other unobservable factors. Conversely, it can be inferred that the “industrial pollution reduction effect” of digital economy development is real. We repeated the random sample 500 times and ran the regression with the addition of time fixed effects, individual fixed effects, and control variables. Figure 2 plots the density distribution of the t-statistics of the core explanatory variable Policy’s estimated results. The results show that the t-statistics of the core explanatory variable Policy are concentrated around the 0 points, and only a tiny proportion of the regression results of the sample have better t-statistics than the benchmark regression. This means that the “industrial pollution reduction effect” is unlikely to be caused by other unobservable factors.

4.2.3. Sensitivity Analysis

In the above empirical analysis, industrial SO2 emission intensity is mainly used as the explained variable. Although the empirical results are robust in demonstrating the “industrial pollution reduction effect” of digital economy development, to further enhance the robustness and applicability of the empirical results, we replace the explained variable with the PM2.5 annual average concentration and re-estimate the regression (Data resources: Dalhousie University Atmospheric Composition Analysis Group). The logic here is that, due to the dependence on fossil energy sources such as coal, industrial production activities not only produce SO2, but also emit large amounts of PM2.5. If the “industrial pollution reduction effect” of the digital economy development is real, then this “industrial pollution reduction effect” should also reduce the emission of PM2.5, which is similar to the source of SO2. Column (1) and Column (2) in Table 3 report the regression results without and with the addition of control variables. It can be found that, similar to the regression results of industrial SO2 emission intensity as an explained variable, the digital economy development can also reduce the PM2.5 annual average concentration. To some extent, this suggests that the empirical results of this paper are not due to accidental relationships among variables.

4.2.4. Propensity Score Matching-Difference in Difference (PSM-DID)

The setting of treatment and control groups satisfying the random hypothesis is another important prerequisite for the use of the time-varying difference in difference model (Time-Varying DID). From the background of policy implementation, the selection of the “Broadband China” strategy’s pilot cities mainly examine the number of local network users and network access capacity. Logically, there should be no obvious correlation with the level of local industrial pollution emissions. However, considering the robustness of the empirical results, this paper still needs to deal with this doubt effectively. Therefore, to further enhance the robustness of the causal identification results in this paper, we use the propensity score matching-difference in difference method (PSM-DID) to mitigate the potential sample selectivity bias problem [42]. Specifically, referring to Heyman et al. (2007) and Fu et al. (2018) [43,44], we used the control variables in the baseline regression as covariates and matched the samples year by year using the kernel matching method, ultimately obtaining matching results without losing a large number of samples, and in order to keep the treatment and control groups as similar as possible. Furthermore, we ran regressions using the matched samples, and columns (3)–(4) in Table 3 report the estimation results without and with the addition of control variables. It can be found that the estimation results of the core explanatory variable Policy are similar to the benchmark regression, which further reflects the robustness of our empirical results.
In summary, it can be considered that the digital economy development has a significant “industrial pollution reduction effect”. Our core hypothesis is verified.

4.3. Heterogeneity Analysis

The basic results analysis and robustness test has identified the average effect of digital economy development on industrial pollution emissions in a relatively rigorous way. It is found that, in general, digital economy development has a significant “industrial pollution reduction effect”. However, the question here is whether this “industrial pollution abatement effect” is heterogeneous for individuals with different characteristics. Answering this question will help us gain a deeper understanding of the economic and social impacts of digital economy development, and thus provide a more targeted policy reference for building digital power. Therefore, we discuss the heterogeneous effects of digital economy development on industrial pollution emissions from three perspectives: geographic location, city size, and environmental regulation intensity.

4.3.1. Heterogeneity Analysis Based on Geographical Location

Is there a significant difference in the “industrial pollution reduction effect” of digital economy development for individuals with different geographical location characteristics? We divide the total sample into two subsamples, the eastern region and the mid-west region, to examine the heterogeneous impact of digital economy development on industrial pollution emissions. Columns (1)–(2) in Table 4 report the estimation results for the two subsamples. It can be found that the impact of digital economy development on industrial pollution emissions is significantly different for cities located in different regions. For cities in the eastern region, the “industrial pollution reduction effect” of the digital economy development significantly exists. For cities in the mid-west region, the digital economy development did not significantly reduce the industrial SO2 emission intensity. This phenomenon may imply that releasing the environmental positive externalities of digital economy development may require a strong material, human and technological base. Since the Reform and Opening up, the eastern region has accumulated a large number of material resources, human resources, and technological resources by first-mover advantage, which creates favorable conditions for releasing the “industrial pollution reduction effect” of digital economy development.

4.3.2. Heterogeneity Analysis Based on City Size

We use the mean urban resident population in the year before the policy shock as the basis for grouping, and divide the total sample into two subsamples, the large city group and the small city group. Specifically, we define cities with above-average resident population numbers as large cities. Otherwise, they are defined as small cities. Columns (3)–(4) in Table 4 report the regression results for these two subsamples. Among them, the estimated coefficient of the core explanatory variable Policy is significantly negative only in the group of large cities, indicating that the “industrial pollution reduction effect” of digital economy development exists only in the larger cities. On the one hand, the results further confirm the above speculation that the “industrial pollution reduction effect” depends on the accumulation of local material, human and technological resources. On the other hand, the agglomeration effect brought by the improvement of city size reduces the unit cost of digital transformation in the industrial sector, which is more conducive to releasing the “industrial pollution reduction effect” of digital economic development.

4.3.3. Heterogeneity Analysis Based on the Environmental Regulations Intensity

The existing literature indicates that the digital economy, as a technological tool, is capable of transforming traditional industrial production methods, thus acting on industrial production processes in the form of osmosis [9]. Then, for industrial enterprises under different environmental regulation intensities, there should be differences in their acceptance of digital transformation. This means that the “industrial pollution reduction effect” of digital economy development may change as the intensity of environmental regulation changes. When the intensity of environmental regulations is higher, industrial enterprises will prefer to use digital technologies to transform production processes in order to achieve pollution reduction goals with the lowest possible loss of output, so that the “industrial pollution reduction effect” of digital economy development is more obvious. Based on the above considerations, we divide the total sample into “strong regulation“ and “weak regulation” by the average intensity of environmental regulations in the year before the policy shock. Specifically, which cities with a higher environmental regulation intensity than the overall average are classified in the “strong regulation” group. On the contrary, they are classified in the “weak regulation” group. The estimation results for these two subsamples are shown in column (5) and column (6) in Table 4. It can be found that the “industrial pollution reduction effect” is more significant in cities with stronger environmental regulations than in cities with weaker environmental regulations. This result is generally consistent with the expectation above.

5. Mechanism Analysis: How does the “Industrial Pollution Reduction Effect” Generate?

The above empirical analysis leads us to the conclusion that digital economy development can significantly reduce the intensity of industrial SO2 emissions, which answers the core question of whether the “industrial pollution reduction effect” really exists. Therefore, another question here is how the “industrial pollution reduction effect” of the digital economy development is generated? To answer this question, drawing on the mechanism analysis idea of Chen (2020) [45], this paper further analyzes the mechanism pathway of the digital economy development to reduce industrial SO2 emission intensity.

5.1. Reasons for Reducing Emissions Intensity: Lower Emissions or Higher Output?

From the measurement method of industrial SO2 emission intensity, it can be found that there are three direct reasons why digital economy development can reduce industrial SO2 emission intensity: firstly, it reduces industrial SO2 emission without affecting industrial output; secondly, it enhances industrial output without affecting industrial SO2 emission; and thirdly, it affects industrial SO2 emission and industrial output simultaneously, i.e., it reduces industrial SO2 emission and enhances industrial output at the same time. To identify the mechanism, we put industrial SO2 emissions (LnSO2) and industrial output (LnInd_Out) as new explained variables in the regression equation for estimation. Table 5 shows the estimation results. From the results in columns (1)–(2) of Table 5, it can be found that the estimated coefficient of the core explanatory variable Policy is significantly negative in the case of industrial SO2 emissions (LnSO2) as the explained variable, which indicates that the digital economic development can significantly reduce industrial SO2 emissions. At the same time, in the regression with industrial output (LnInd_Out) as the explained variable (as shown in columns (3)–(4) in Table 5), the core explanatory variable Policy is significantly positive only when all control variables and fixed effects are added, and the estimated coefficient is relatively low. This reflects that the digital economy development can reduce industrial SO2 emissions without reducing output, thus achieving an “industrial pollution reduction effect”, which has win–win characteristics.

5.2. Reasons for Lower Emissions: Cleaner Production or End-of-Pipe Treatment?

The above mechanism analysis indicates that digital economy development can significantly reduce industrial SO2 emissions. Therefore, based on the equation that emissions quantity are equal to produce quantity minus removal quantity, is the reduction in industrial SO2 emissions caused by a decrease in industrial SO2 produce quantity or by an increase in industrial SO2 removal quantity? A reduction in industrial SO2 produce quantity means cleaner industrial production methods, while an increase in industrial SO2 removal quantity means an improvement in end-of-pipe treatment capabilities. Answering this question is important for a further understanding of the industrial pollution reduction effects of digital economy development. Therefore, we further measured the industrial SO2 produce quantity and industrial SO2 removal quantity in China’s cities from 2009–2016, and put them into the regression equation for estimation as new explained variables. If digital economy development significantly reduces industrial SO2 produce quantity and does not significantly increase industrial SO2 removal quantity, it means that the “industrial pollution reduction effect” is mainly achieved through cleaner production rather than end-of-pipe treatment, and vice versa. Table 6 reports the estimation results with industrial SO2 produce quantity (LnSO2_Produce) and industrial SO2 removal quantity (LnSO2_Removal) as the explained variables. It can be found that the estimated coefficients of the core explanatory variables Policy are all significantly negative. It indicates that digital economic development can reduce industrial SO2 produce quantity, but cannot significantly enhance industrial SO2 removal quantity. This implies that digital economic development mainly reduces industrial SO2 emissions by acting on the production side rather than on the treatment side. That is, the “industrial pollution reduction effect” of digital economic development is mainly achieved through cleaner production rather than end-of-pipe treatment.

5.3. Reasons for Cleaner Production: Reducing Energy Consumption or Improving Energy Efficiency?

The above empirical analysis effectively identifies the reasons why the digital economy development can reduce industrial SO2 emissions, and finds that this impact comes from a clean transition in production methods rather than end-of-pipe treatment. In general, the use of energy in industrial production is the main cause of pollution emissions such as SO2 [46,47]. From this, it can be conjectured that the contribution of digital economy development to cleaner production may be driven by energy consumption reduction or energy efficiency improvement. In order to identify this mechanism, we use total industrial electricity consumption (LnEnergy_Cons) and electricity consumption per unit of industrial output (LnEnergy_Effic) as proxy variables for energy consumption and energy efficiency, and put them into the regression equation for estimation as new explained variables. If digital economy development significantly reduces total industrial electricity consumption and does not have a significant negative impact on electricity consumption per unit of industrial output, the contribution of digital economy development to cleaner production can be considered to be mainly driven by the reduction of energy consumption. Conversely, if digital economy development significantly reduces electricity consumption per unit of industrial output and does not significantly act on total industrial electricity consumption, it suggests that the main reason for cleaner production is energy efficiency improvement rather than energy consumption reduction. Table 7 reports the estimation results with total industrial electricity consumption (LnEnergy_Cons) and electricity consumption per unit of industrial output (LnEnergy_Effic) as the explained variables. The results show that the estimated coefficients of the core explanatory variable Policy are significantly negative only in columns (3)–(4), which indicates that the digital economy development significantly reduces the electricity consumption per unit of industrial output, while it has no significant effect on the total industrial electricity consumption. It suggests that the contribution of digital economy development to cleaner production is mainly driven by energy efficiency improvements.

5.4. Reasons for Improving Energy Efficiency: Neutral or Biased Technological Progress?

The above mechanism analysis found that digital economy development mainly promotes cleaner production by improving energy efficiency. Therefore, how does the digital economy development enhance energy efficiency? The existing literature generally considers that technological progress is the main factor driving energy efficiency improvements [48,49]. However, since the seminal contribution of Acemoglu et al. (2012) [50], scholars have further distinguished between neutral and biased technological progress when discussing the relationship between technological progress and energy efficiency [51,52,53,54]. In this context, we will further identify whether the contribution of digital economic development to energy efficiency improvement is driven by neutral technological progress or biased technological progress.
Specifically, in terms of neutral technological progress, based on the C-D production function, we use the FE method to calculate the total factor productivity (TFP) of the industrial sector in each China’s cities from 2009 to 2018, and use it as a proxy variable for neutral technological progress (LnInd_TFP). In terms of biased technological progress, we refer to Copeland and Taylor(2004)’ s practice and consider industrial SO2 emissions as a production input factor [55]. On this basis, we further measure biased technological progress by the ratio of industrial SO2 emissions to capital inputs and labor inputs (LnInd_SK; LnInd_SL) [45].
Table 8 reports the regression results of digital economic development on different technological progress paths. It can be found that the estimated coefficients of the core explanatory variable Policy are significant only in columns (3)–(6), which indicates that the digital economy development does not significantly affect the neutral technological progress, but significantly acts on the biased technological progress. This means that biased technological progress dominates the relationship between digital economy development and energy efficiency improvement.
In summary, through a more detailed mechanism identification, we find that the digital economy development can achieve the “industrial pollution reduction effect” without causing output loss. At the same time, this “industrial pollution reduction effect” is not caused by end-of-pipe treatment, but from the improvement of energy efficiency and the cleaner transformation of industrial production mode brought by biased technological progress.

6. Moderating Effects: Who Intervenes in the “Industrial Pollution Reduction Effect”?

The above empirical analysis robustly identifies the “industrial pollution reduction effect” of digital economy development and its generation mechanism. However, in the process of heterogeneity analysis, we found that the “industrial pollution reduction effect” of digital economy development has heterogeneous characteristics. For individuals with different dominant characteristics, the impact of digital economy development on industrial SO2 emission intensity is heterogeneous. This shows that the relationship between digital economic development and industrial pollution emissions may be interfered with by some external factors. In fact, the existing literature has pointed out that the application of information technologies such as big data, on which the digital economy relies, requires a certain industrial foundation [17,56]. Logically, for cities with strong industrial basic capacity, the digital economy can more effectively promote the transformation and upgrading of traditional industries, thereby releasing a stronger “industrial pollution reduction effect”, but this assumption is not yet supported by valid empirical evidence.
For different stages of economic development, there are also differences in the connotation of industrial basic capacity. In the past, the definition of the connotation of industrial basic capacity mainly focused on the category of basic production factors. Some scholars define industrial basic capabilities as four components, such as basic core technologies, advanced basic processes, basic core components, and basic core materials [57]. However, in recent years, with the transformation of China’s economic development stage and the changes in the international situation, the Chinese government is firmly committed to building a modern industrial system, which requires a more modern interpretation of the concept of industrial basic capacity. In this context, some scholars summarize the industrial foundation capacity as talent reserve capacity, technology innovation capacity, and public service capacity [58]. In contrast to the traditional conceptual definition focusing on the category of basic factors of production, this definition method focuses on advanced factors of production such as human capital, science and technology [59,60,61], and thus is more in line with the demands of building a modern economic system. Accordingly, this paper focuses on the moderating effect of industrial basic capacity in the relationship between digital economy development and industrial pollution emission from three aspects: talent reserve capacity, technology innovation capacity, and public service capacity.
Specifically, referring to the common practice in the existing literature, we further include the interaction term between industrial basic capacity and digital economy development in the benchmark model (Equation (1)) to examine the moderating effect of industrial basic capacity. The new regression model is shown in Equations (2)–(4).
Y i t = β 0 + β 1 p o l i c y i t T a l i t + β 2 p o l i c y i t + β 3 T a l i t + Γ X i t + u i + τ t + ε i t
Y i t = β 0 + β 1 p o l i c y i t T e c i t + β 2 p o l i c y i t + β 3 T e c i t + Γ X i t + u i + τ t + ε i t
Y i t = β 0 + β 1 p o l i c y i t P u b i t + β 2 p o l i c y i t + β 3 P u b i t + Γ X i t + u i + τ t + ε i t
In Equations (2)–(4), T a l i t , T e c i t and P u b i t are the variables reflecting talent reserve capacity, technology innovation capacity, and public service capacity, respectively. Specifically, referring to the practice of Shi et al. (2018) [39], we use the share of college students in the city’s population to measure the talent reserve capacity. In terms of technological innovation capability, we use the number of patent licenses per hundred people as proxy variables. For public service capacity, we refer to Guo and Jia (2008) [62] and select the number of hospital beds per capita as the proxy variable. p o l i c y i t T a l i t , p o l i c y i t T e c i t , and p o l i c y i t P u b i t are interactive terms between digital economic development and industrial basic capacity; other variables have the same meaning as Equation (1).
Here, we are most interested in the estimation coefficients of p o l i c y i t T a l i t , p o l i c y i t T e c i t , and p o l i c y i t P u b i t . If the estimation coefficients of these interaction terms are significantly negative, it shows that the improvement of industrial basic capacity can significantly enhance the “industrial pollution reduction effect” of digital economy development. Conversely, if the estimation coefficient of the interaction term is significantly positive, it shows that the improvement of industrial basic capacity will significantly weaken the “industrial pollution reduction effect” of digital economic development.
Table 9 reports the regression results of the moderating effects of talent reserve capacity, technology innovation capacity, and public service capacity. It can be found that the estimated coefficients of the interaction term between digital economic development and talent reserve capacity (Policy*Tal), the interaction term between digital economic development and technological innovation capacity (Policy*Tec), and the interaction term between digital economic development and public service capacity (Policy*Pub), are significantly negative, regardless of whether control variables are added. It indicates that the improvement of industrial basic capacity, especially talent reserve capacity, technology innovation capacity, and public service capacity, will significantly strengthen the negative impact of digital economy development on industrial SO2 emission intensity, i.e., enhance the “industrial pollution reduction effect” of digital economy development. The hidden policy implication here is that, while promoting the development of the digital economy, it is necessary to strengthen the construction of industrial basic capacity, so as to more effectively release the economic and social welfare effects of the digital economy.

7. Conclusions

Building digital power and achieving industrial sustainable development are important strategic plans of the Chinese government at this stage. With this background, it is a critical practical topic to identify the impact of digital economic development on industrial pollution emissions. Under the vision of industrial sustainable development emphasizing the realization of a win–win situation between industrial production and environmental protection, while the economic welfare effects of digital economic development have been confirmed by the existing literature, the impact of digital economic development on the industrial pollution emissions has yet to be further explored. In view of this, using a panel data of China’s prefecture cities from 2009 to 2018, this paper takes the implementation of the “Broadband China” strategy as a quasi-natural experiment, and uses a time-varying difference-in-difference model (Time-Varying DID) to identify the impacts and mechanisms of digital economic development on industrial pollution emissions. On this basis, this paper tries to introduce the external factor of industrial basic capacity into the research framework, and analyzes the moderating effect of industrial basic capacity.
The main conclusions are as follows: firstly, different to previous research results on air pollution reduction such as PM2.5 from the perspective of digital finance [63,64], this paper finds that the digital economy development can significantly reduce the industrial SO2 emission intensity. This conclusion is still valid after a series of robustness tests such as the placebo test and PSM-DID. At the same time, the “industrial pollution reduction effect” of digital economy development is heterogeneous, and its impact will change depending on the characteristics of geographical location, city scale, and environmental regulation intensity. For cities in eastern China, cities with high environmental regulation intensity, and large cities, this “industrial pollution reduction effect” is relatively more obvious. This result also enriches the previous literature focused on analyzing the heterogeneous impact of digital economy development at the regional level [63,64,65]. Secondly, the mechanism analysis shows that the digital economy development can achieve the “industrial pollution reduction effect” without causing output loss. At the same time, different to the previous literature that studies the generation mechanism of digital economy’s pollution control effect [66,67], this paper distinguishes the contributions of cleaner production and end-of-pipe treatment, neutral technological progress and biased technological progress in the mechanism analysis. We found that the “industrial pollution reduction effect”, without inhibiting output, is not caused by the traditional neutral technological progress and end-of-pipe treatment, but comes from the improvement of energy efficiency and the cleaner transformation of an industrial production mode brought by biased technological progress. Thirdly, the moderating effect analysis found that the improvement of industrial basic capacity, especially talent reserve capacity, technology innovation capacity, and public service capacity, can significantly strengthen the “industrial pollution reduction effect” of digital economy development, which provides empirical evidence for the studies of Qiu and Zhou (2021) and Gruber (2019) [17,56].
Based on the main conclusions of this paper, the following policy implications are put forward.
On the one hand, the Chinese government has introduced a series of environmental regulation policies in response to the growing environmental demands of the Chinese people. While some of these policies can reduce industrial pollution emissions in the short term, they also have a negative impact on the industrial sector’s production and operations [40]. Therefore, resolving the contradiction between industrial production and environmental pollution, and achieving a win–win situation between industrial growth and reduced pollution emissions is an important issue that the Chinese government needs to resolve. Based on the conclusion of this paper, the digital economy development can achieve the “industrial pollution reduction effect” without causing output loss, which provides a new idea to achieve a win–win situation of industrial growth and pollution emission reduction.
On the other hand, the results of the heterogeneity analysis and the moderating effect analysis in this paper also provide useful references for the strategic direction of promoting the digital economy development in China. In the process of promoting the digital economy development, the Chinese government needs to consider the geographical location characteristics, urban scale characteristics, and environmental regulation intensity characteristics of different cities, and introduce targeted digital industrial policies for different cities. At the same time, it is necessary to build high-quality industrial basic capacity, especially talent reserve capacity, technological innovation capacity and public service capacity, so as to effectively release the economic and social welfare effects of digital economic development.

Author Contributions

Conceptualization, G.L., X.Z. and Z.B.; methodology, G.L.; software, G.L.; validation, G.L., X.Z. and Z.B.; formal analysis, G.L.; resources, G.L. and X.Z.; data curation, G.L. and Z.B.; writing—original draft preparation, G.L.; writing—review and editing, G.L. and Z.B.; supervision, X.Z.; All authors contributed to writing the paper. All authors have read and agreed to the published version of the manuscript.

Funding

This research was funded by Major project funding for social science research base in Fujian province social science planning (FJ2020MJD2015).

Institutional Review Board Statement

Not applicable.

Informed Consent Statement

Not applicable.

Data Availability Statement

The datasets generated during and/or analyses during the current study are available in the http://www.stats.gov.cn/; https://data.cnki.net/; https://www.epsnet.com.cn/index.html#/Index; https://www.gtarsc.com/ (accessed on 17 December 2021).

Acknowledgments

The authors would like to thank the anonymous reviewers for their highly constructive comments and suggestions that helped improve this paper.

Conflicts of Interest

The authors declare no conflict of interest.

References

  1. Chen, Z.; Kahn, M.; Liu, Y.; Wang, Z. The Consequences of Spatially Differentiated Water Pollution Regulation in China. J. Environ. Econ. Manag. 2018, 88, 468–485. [Google Scholar] [CrossRef]
  2. Liu, M.; Tan, R.; Zhang, B. The Costs of “Blue Sky”: Environmental Regulation, Technology Upgrading, and Labor Demand in China. J. Dev. Econ. 2021, 150, 102610. [Google Scholar] [CrossRef]
  3. Ding, C.; Liu, C.; Zheng, C.; Li, F. Digital Economy, Technological Innovation and High-Quality Economic Development: Based on Spatial Effect and Mediation Effect. Sustainability 2022, 14, 216. [Google Scholar] [CrossRef]
  4. Yu, W.; Wu, S. Internet Platform Economy and the Decreasing of Market Distortion. Financ. Trade Econ. 2020, 41, 146–160. [Google Scholar] [CrossRef]
  5. Yuan, B.; Zhang, Y. Flexible Environmental Policy, Technological Innovation and Sustainable Development of China’s Industry: The Moderating Effect of Environment Regulatory Enforcement. J. Clean. Prod. 2020, 243, 118543.1–118543.17. [Google Scholar] [CrossRef]
  6. Ji, Z. Does Factor Market Distortion Affect Industrial Pollution Intensity? Evidence from China. J. Clean. Prod. 2020, 267, 122136. [Google Scholar] [CrossRef]
  7. Tapscott, D. The Digital Economy: Promise and Peril in the Age of Networked Intelligence; McGraw-Hill: New York, NY, USA, 1996; ISBN 0-07-063342-8. [Google Scholar]
  8. Bukht, R.; Heeks, R. Defining, Conceptualising and Measuring the Digital Economy. Int. Organ. Res. J. 2018, 13, 143–172. [Google Scholar] [CrossRef]
  9. Pei, C.; Ni, J.; Li, Y. Approach Digital Economy from the Perspective of Political Economics. Financ. Trade Econ. 2018, 39, 5–22. [Google Scholar] [CrossRef]
  10. Jorgenson, D. Information Technology and the U.S. Economy. Am. Econ. Rev. 2001, 91, 1–32. [Google Scholar] [CrossRef] [Green Version]
  11. Xu, X.; Zhao, M. Data Capital and Economic Growth Path. Econ. Res. J. 2020, 55, 38–54. [Google Scholar]
  12. Yang, W. Digital Economy and Regional Economic Growth: Advantages or Disadvantages? J. Shanghai Univ. Financ. Econ. 2021, 23, 19–31. [Google Scholar] [CrossRef]
  13. Jiao, S.; Sun, Q. Digital Economic Development and Its Impact on Economic Growth in China: Research Based on the Perspective of Sustainability. Sustainability 2021, 13, 10245. [Google Scholar] [CrossRef]
  14. Su, J.; Su, K.; Wang, S. Does the Digital Economy Promote Industrial Structural Upgrading? A Test of Mediating Effects Based on Heterogeneous Technological Innovation. Sustainability 2021, 13, 10105. [Google Scholar] [CrossRef]
  15. Chen, X.; Yang, X. The Impact of Digital Economic Development on the Upgrading of Industrial Structure: Based on the Research of Grey Relational Entropy and Dissipative Structure Theory. Reform 2021, 3, 26–39. [Google Scholar]
  16. Pan, W.; Xie, T.; Wang, Z.; Ma, L. Digital Economy: An Innovation Driver for Total Factor Productivity. J. Bus. Res. 2022, 139, 303–311. [Google Scholar] [CrossRef]
  17. Qiu, Z.; Zhou, Y. Development of Digital Economy and Regional Total Factor Productivity: An Analysis Based on National Big Data Comprehensive Pilot Zone. J. Financ. Econ. 2021, 47, 4–17. [Google Scholar] [CrossRef]
  18. Wen, J.; Yan, Z.; Cheng, Y. Digital Economy and Upgrading Regional Innovation Capacity. Inq. Econ. Issues 2019, 11, 112–124. [Google Scholar]
  19. Li, R.; Rao, J.; Wan, L. The Digital Economy, Enterprise Digital Transformation, and Enterprise Innovation. Manag. Decis. Econ. 2022, 2, 1–12. [Google Scholar] [CrossRef]
  20. OECD. OECD Digital Economy Outlook 2015; OECD Publishing: Paris, France, 2015. [Google Scholar] [CrossRef]
  21. Wang, M.; Zhang, X. Research on the Impact Mechanism of Technological Change on the Production Process in the Digital Economy Era. Economist 2020, 1, 52–58. [Google Scholar] [CrossRef]
  22. Zhang, K.; Xu, D.; Li, S. The Impact of Environmental Regulation on Environmental Pollution in China: An Empirical Study Based on the Synergistic Effect of Industrial Agglomeration. Environ. Sci. Pollut. Res. 2019, 26, 25775–25788. [Google Scholar] [CrossRef]
  23. Antweiler, W.; Copeland, B.; Taylor, M. Is Free Trade Good for the Environment? Am. Econ. Rev. 2001, 91, 877–908. [Google Scholar] [CrossRef] [Green Version]
  24. Cherniwchan, J. Trade Liberalization and the Environment: Evidence from NAFTA and US Manufacturing. J. Int. Econ. 2017, 105, 130–149. [Google Scholar] [CrossRef]
  25. Chen, C.; Sun, Y.; Lan, Q.; Jiang, F. Impacts of Industrial Agglomeration on Pollution and Ecological Efficiency-A Spatial Econometric Analysis Based on a Big Panel Dataset of China’s 259 cities. J. Clean. Prod. 2020, 258, 120721. [Google Scholar] [CrossRef]
  26. Grossman, G.; Krueger, A. Environmental Impacts of a North American Free Trade Agreement. CEPR Discuss. Pap. 1992, 8, 223–250. [Google Scholar] [CrossRef]
  27. Li, B.; Zhao, X. Economic Structure, Technological Progress and Environmental Pollution: Based on the Analysis of Industrial Data in China. J. Financ. Econ. 2011, 37, 112–122. [Google Scholar] [CrossRef]
  28. Zhou, L.; Ying, R. Foreign Direct Investment and Industrial Pollution. China Popul. Resour. Environ. 2009, 19, 42–50. [Google Scholar]
  29. Liu, F.; Qiu, S. Relations Between Factor Market Distortion and Environmental Pollution-Analysis of Intermediate Effect Based on Technological Innovation. Desalination Water Treat. 2020, 188, 303–308. [Google Scholar] [CrossRef]
  30. Zhang, J.; Wang, J.; Yang, X.; Ren, S.; Ran, Q.; Hao, Y. Does Local Government Competition Aggravate Haze Pollution? A New Perspective of Factor Market Distortion. Socio-Econ. Plan. Sci. 2020, 9, 100959. [Google Scholar] [CrossRef]
  31. Tan, R.; Lin, B.; Liu, X. Impacts of Eliminating the Factor Distortions on Energy Efficiency—A Focus on China’s Secondary Industry. Energy 2019, 183, 693–701. [Google Scholar] [CrossRef]
  32. Jin, P.; Zhang, Y.; Peng, X. The Double-Edged Effect of Technological Progress in Carbon Dioxide Emissions Reduction: Empirical Evidence from 35 Sub-Industrial Sectors in China. Stud. Sci. Sci. 2014, 32, 706–716. [Google Scholar] [CrossRef]
  33. Xu, X. The Role of the New Economy and Its Challenges to Government Statistics. Econ. Rev. J. 2016, 9, 1–5. [Google Scholar] [CrossRef]
  34. Zhao, T.; Zhang, Z.; Liang, S. Digital Economy, Entrepreneurship, and High-Quality Economic Development: Empirical Evidence from Urban China. Manag. World 2020, 36, 65–76. [Google Scholar] [CrossRef]
  35. Fang, F.; Tian, G. Does Digital Economy Promote Inclusive Growth-Based on Quasi-Natural Experiment of “Broadband China”. Academics 2021, 10, 55–74. [Google Scholar]
  36. Beck, T.; Levine, R.; Levkov, A. Big Bad Banks? The Winners and Losers from Bank Deregulation in the United States. J. Financ. 2010, 65, 1637–1667. [Google Scholar] [CrossRef] [Green Version]
  37. Moser, P.; Alessandra, V. Compulsory Licensing: Evidence from the Trading with the Enemy Act. Am. Econ. Rev. 2012, 102, 396–427. [Google Scholar] [CrossRef] [Green Version]
  38. Pei, Y.; Zhu, Y.; Liu, S.; Xie, M. Industrial Agglomeration and Environmental Pollution: Based on the Specialized and Diversified Agglomeration in the Yangtze River Delta. Environ. Dev. Sustain. 2021, 23, 4061–4085. [Google Scholar] [CrossRef]
  39. Shi, D.; Ding, H.; Wei, P.; Liu, J. Can Smart City Construction Reduce Environmental Pollution. China Ind. Econ. 2018, 6, 117–135. [Google Scholar] [CrossRef]
  40. Tu, Z.; Deng, H.; Shen, R.; Gan, T. The Environmental and Economic Benefits of the Central Environmental Protection Supervision: Evidence from Policy Pilot in Hebei. Econ. Rev. 2020, 1, 3–16. [Google Scholar] [CrossRef]
  41. Jacobson, L.; LaLonde, R.; Sullivan, D. Earnings losses of displaced workers. Am. Econ. Rev. 1993, 83, 685–709. [Google Scholar]
  42. Heckman, J. Sample Selection Bias as a Specification Error. Econometrica 1979, 47, 153–161. [Google Scholar] [CrossRef]
  43. Heyman, F.; Sjöholm, F.; Tingvall, P. Is There Really a Foreign Ownership Wage Premium? Evidence from Matched Employer-Employee Data. J. Int. Econ. 2007, 73, 355–376. [Google Scholar] [CrossRef] [Green Version]
  44. Fu, J.; Si, X.; Cao, X. Research on the Influence of Emission Trading Mechanism on Green Development. China Popul. Resour. Environ. 2018, 28, 12–21. [Google Scholar]
  45. Chen, D. Trade Barrier Reduction and Environmental Pollution Improvement: New Evidence from Firm-level Pollution Data in China. Econ. Res. J. 2020, 55, 98–114. [Google Scholar]
  46. Zhao, H.; Guo, S.; Zhao, H. Impacts of GDP, Fossil Fuel Energy Consumption, Energy Consumption Intensity, and Economic Structure on SO2 Emissions: A Multi-Variate Panel Data Model Analysis on Selected Chinese Provinces. Sustainability 2018, 10, 657. [Google Scholar] [CrossRef] [Green Version]
  47. Bakhsh, K.; Akmal, T.; Ahmad, T.; Abbas, Q. Investigating the Nexus Among Sulfur Dioxide Emission, Energy Consumption, and Economic Growth: Empirical Evidence from Pakistan. Environ. Sci. Pollut. Res. 2022, 29, 7214–7224. [Google Scholar] [CrossRef]
  48. Jeroen, C.; Bergh, V. Environmental and Climate Innovation: Limitations, Policies and Price. Technol. Forecast. Soc. Chang. 2013, 80, 11–23. [Google Scholar] [CrossRef]
  49. Li, K.; Lin, B. The Nonlinear Impacts of Industrial Structure on China’s Energy Intensity. Energy 2014, 69, 258–265. [Google Scholar] [CrossRef]
  50. Acemoglu, D.; Aghion, P.; Bursztyn, L.; Hemous, D. The Environment and Directed Technical Change. Am. Econ. Rev. 2012, 102, 131–166. [Google Scholar] [CrossRef] [Green Version]
  51. Li, K.; Lin, B. How to Promote Energy Efficiency Through Technological Progress in China? Energy 2018, 143, 812–821. [Google Scholar] [CrossRef]
  52. Liao, M.; Ren, Y. The “Double-Edged Effect” of Progress in Energy-Biased Technology on Energy Efficiency: A Comparison Between the Manufacturing Sector of China and Japan. J. Environ. Manag. 2020, 270, 110794. [Google Scholar] [CrossRef]
  53. Chen, Y.; Liu, Y. How Biased Technological Progress Sustainably Improve the Energy Efficiency: An Empirical Research of Manufacturing Industry in China. Energy 2021, 230, 120823. [Google Scholar] [CrossRef]
  54. Wang, Z.; Zhao, X.; Zhou, Y. Biased Technological Progress and Total Factor Productivity Growth: From the Perspective of China’s Renewable Energy Industry. Renew. Sustain. Energy Rev. 2021, 146, 111136. [Google Scholar] [CrossRef]
  55. Copeland, B.; Taylor, M. Trade, Growth, and the Environment. J. Econ. Lit. 2004, 42, 7–71. [Google Scholar] [CrossRef]
  56. Gruber, H. Proposals for a Digital Industrial Policy for Europe. Telecommun. Policy 2019, 43, 116–127. [Google Scholar] [CrossRef]
  57. Luo, Z.; Meng, Y. Regional Industrial Base Advanced and Modernization of Industrial Chain Daring the 14th Five-Year Period. Reg. Econ. Rev. 2020, 1, 32–38. [Google Scholar] [CrossRef]
  58. Huang, Q.; Ni, H. Improving Industrial Basic Capacity and Industrial Chain Level: From the Perspective of Global Value Chain. Reform Econ. Syst. 2020, 5, 11–21. [Google Scholar]
  59. Chen, X.; Chen, M.; Wang, X. Path Choice of Industrial Base Advanced and Industrial Chain Modernization in Fujian Province. Southeast Acad. Res. 2021, 2, 145–154. [Google Scholar] [CrossRef]
  60. Han, J. The Micro-Analysis of the Basic Capability of Intelligent Manufacturing Industry and Its Policy Implications. Study Pract. 2020, 3, 48–60. [Google Scholar] [CrossRef]
  61. Porter, M. The Competitive Advantage of Nations. Harv. Bus. Rev. 1990, 68, 73–93. [Google Scholar] [CrossRef]
  62. Guo, Q.; Jia, J. Central Fiscal Transfer Payment and Local Public Service Provision. J. World Econ. 2008, 9, 74–84. [Google Scholar]
  63. Wang, K.; Zhu, R.; Cheng, Y. Does the Development of Digital Finance Contribute to Haze Pollution Control? Evidence from China. Energies 2022, 15, 2660. [Google Scholar] [CrossRef]
  64. Yang, L.; Wang, L.; Ren, X. Assessing the Impact of Digital Financial Inclusion on PM2.5 Concentration: Evidence from China. Environ. Sci. Pollut. Res. 2022, 29, 22547–22554. [Google Scholar] [CrossRef] [PubMed]
  65. Zhou, J.; Lan, H.; Zhao, C.; Zhou, J. Haze Pollution Levels, Spatial Spillover Influence, and Impacts of the Digital Economy: Empirical Evidence from China. Sustainability 2021, 13, 9076. [Google Scholar] [CrossRef]
  66. Sun, X.; Chen, Z.; Shi, T.; Yang, G.; Yang, X. Influence of Digital Economy on Industrial Wastewater Discharge: Evidence from 281 Chinese Prefecture-Level Cities. J. Water Clim. Chang. 2022, 13, 593–606. [Google Scholar] [CrossRef]
  67. Wen, H.; Yue, J.; Li, J.; Xiu, X.; Zhong, S. Can Digital Finance Reduce Industrial Pollution? New Evidence from 260 Cities in China. PLoS ONE 2022, 17, e0266564. [Google Scholar] [CrossRef] [PubMed]
Figure 1. Parallel trend test results.
Figure 1. Parallel trend test results.
Sustainability 14 05583 g001
Figure 2. Placebo test results.
Figure 2. Placebo test results.
Sustainability 14 05583 g002
Table 1. Descriptive statistics of the main variables.
Table 1. Descriptive statistics of the main variables.
VariableVariable MeaningObsMeanSDMaxMin
Explained variable
LnSILogarithm of industrial SO2 emission intensity28103.8381.1617.419−1.155
Core Explanatory Variable
Policy“Broadband China” pilot cities28100.1480.35510
Control Variables
LnpergdpLogarithm of GDP per capita28101.3240.7393.921−2.994
Lnpergdp2The squared of the logarithm of GDP per capita28102.3012.24915.3750.009
OpenEconomic openness level28100.2640.2753.1110
IndIndustrial structure28100.4870.1650.8970.046
UrbanUrbanization level28100.1060.1320.9680.001
EREnvironmental regulation intensity28100.0060.0020.0150.002
IAIndustrial location entropy281010.2140.1031.771
Table 2. Overall impact of digital economy development on industrial SO2 emission intensity.
Table 2. Overall impact of digital economy development on industrial SO2 emission intensity.
(1)(2)(3)(4)(5)(6)
LnSILnSILnSILnSILnSILnSI
Policy−0.084 ***−0.081 ***−0.081 ***−0.075 **−0.083 ***−0.076 **
(−2.60)(−2.64)(−2.64)(−2.43)(−2.69)(−2.48)
Lnpergdp −0.107 ***−0.107 ***−0.101 ***−0.107 ***−0.101 ***
(−2.67)(−2.67)(−2.60)(−2.76)(−2.60)
Lnpergdp2 −0.052 ***−0.053 ***−0.052 ***−0.053 ***−0.052 ***
(−4.30)(−4.30)(−4.28)(−4.27)(−4.25)
Ind −3.028 ***−3.028 ***−3.071 ***−2.984 ***−3.141 ***
(−6.23)(−6.23)(−6.32)(−6.14)(−15.31)
Open −0.159 ***−0.159 ***−0.152 ***−0.159 ***−0.151 ***
(−3.31)(−3.31)(−3.16)(−3.31)(−3.16)
Urban −0.033−0.033−0.036−0.035−0.038
(−0.78)(−0.78)(−0.84)(−0.81)(−0.88)
ER −0.023−0.023−0.021−0.024−0.021
(−0.67)(−0.67)(−0.59)(−0.68)(−0.60)
IA −0.051−0.051−0.031−0.066−0.046
(−0.58)(−0.58)(−0.62)(−0.78)(−0.66)
central government rotation −2.151 *** −2.004 ***
(−32.64) (−24.07)
smart city construction −0.081 *** −0.081 ***
(−2.64) (−2.63)
central environmental protection inspector −0.123 **−0.123 **
(−2.20)(−2.50)
_Cons4.704 ***6.162 ***6.162 ***6.182 ***6.132 ***6.163 ***
(189.39)(18.15)(18.15)(18.23)(18.07)(18.14)
Time fixed effectYesYesYesYesYesYes
Individual fixed effectYesYesYesYesYesYes
N281028102810281028102810
R20.7460.7810.7810.7820.7820.783
Adj-R20.7170.7520.7520.7530.7530.754
Note: T-statistic in the parenthesis; ***, ** are significant at the levels of 1% and 5%, respectively. Time and individual control the corresponding fixed effect.
Table 3. Robustness test results.
Table 3. Robustness test results.
Sensitivity AnalysisPSM-DID
(1)(2)(3)(4)
LnPM2.5LnPM2.5LnSILnSI
Policy−0.016 *−0.014 *−0.070 **−0.067 **
(−1.78)(−1.83)(−2.18)(−2.20)
ControlNoYesNoYes
Time fixed effectYesYesYesYes
Individual fixed effectYesYesYesYes
N2810281027362736
R20.6140.6420.7510.781
Adj-R20.5810.5940.7080.752
Note: T-statistic in the parenthesis; ** and * are significant at the levels of 5% and 10%, respectively. For limited space, we omit the estimated coefficients of constants and control variables.
Table 4. Heterogeneity analysis results.
Table 4. Heterogeneity analysis results.
Geographical LocationCity SizeEnvironmental Regulations Intensity
(1)(2)(3)(4)(5)(6)
Eastern Mid-WestLarge CitySmall CityStrong RegulationWeak Regulation
Policy−0.136 ***−0.061−0.083 *−0.056−0.129 ***−0.054
(−2.83)(−1.56)(−1.72)(−1.42)(−3.05)(−1.25)
ControlYesYesYesYesYesYes
Time fixed effectYesYesYesYesYesYes
Individual fixed effectYesYesYesYesYesYes
N8401970960185012601550
R20.8340.7570.8250.7600.7690.805
Adj-R20.8110.7270.8010.7290.7400.781
Note: T-statistic in the parenthesis; *** and * are significant at the levels of 1% and 10%, respectively. For limited space, we omit the estimated coefficients of constants and control variables.
Table 5. Impact of digital economy development on industrial SO2 emissions and industrial output.
Table 5. Impact of digital economy development on industrial SO2 emissions and industrial output.
(1)(2)(3)(4)
LnSO2LnSO2LnInd_OutLnInd_Out
Policy−0.074 **−0.063 **0.0100.018 **
(−2.54)(−2.13)(0.66)(2.35)
ControlNoYesNoYes
Time fixed effectYesYesYesYes
Individual fixed effectYesYesYesYes
N2810281028102810
R20.6810.6840.6150.887
Adj-R20.6440.6450.5710.873
Note: T-statistic in the parenthesis; ** are significant at the levels of 5%. For limited space, we omit the estimated coefficients of constants and control variables.
Table 6. Impact of digital economy development on industrial SO2 produce quantity and industrial SO2 removal quantity.
Table 6. Impact of digital economy development on industrial SO2 produce quantity and industrial SO2 removal quantity.
(1)(2)(3)(4)
LnSO2_ProduceLnSO2_ProduceLnSO2_RemovalLnSO2_Removal
Policy−0.073 *−0.069 *−0.286 ***−0.294 ***
(−1.82)(−1.69)(−2.66)(−2.67)
ControlNoYesNoYes
Time fixed effectYesYesYesYes
Individual fixed effectYesYesYesYes
N2248224822482248
R20.0510.0550.0890.092
Adj-R20.0220.0230.0450.046
Note: T-statistic in the parenthesis; *** and * are significant at the levels of 1% and 10%, respectively. For limited space, we omit the estimated coefficients of constants and control variables.
Table 7. Impact of digital economy development on energy consumption and energy efficiency.
Table 7. Impact of digital economy development on energy consumption and energy efficiency.
(1)(2)(3)(4)
LnEnergy_ConsLnEnergy_ConsLnEnergy_EfficLnEnergy_Effic
Policy−0.029−0.019−0.041 *−0.043 *
(−0.93)(−0.62)(−1.76)(−1.86)
ControlNoYesNoYes
Time fixed effectYesYesYesYes
Individual fixed effectYesYesYesYes
N2810281028102810
R20.1630.1910.0520.111
Adj-R20.0920.1150.0240.053
Note: T-statistic in the parenthesis; * are significant at the levels of 10%. For limited space, we omit the estimated coefficients of constants and control variables.
Table 8. Impact of digital economic development on neutral technological progress and biased technological progress.
Table 8. Impact of digital economic development on neutral technological progress and biased technological progress.
(1)(2)(3)(4)(5)(6)
LnInd_TFPLnInd_TFPLnInd_SKLnInd_SKLnInd_SLLnInd_SL
Policy−0.054−0.041−0.078 **−0.096 ***−0.181 ***0.160 ***
(−1.46)(−1.10)(−2.17)(−2.69)(−5.00)(−4.40)
ControlNoYesNoYesNoYes
Time fixed effectYesYesYesYesYesYes
Individual fixed effectYesYesYesYesYesYes
N281028102810281028102810
R20.0310.0830.7340.7420.6260.638
Adj-R20.0190.0460.7030.7110.5830.594
Note: T-statistic in the parenthesis; ***, ** are significant at the levels of 1% and 5%, respectively. For limited space, we omit the estimated coefficients of constants and control variables.
Table 9. Moderating effect of industrial basic capacity.
Table 9. Moderating effect of industrial basic capacity.
Talent Reserve CapacityTechnology Innovation CapacityPublic Service Capacity
(1)(2)(3)(4)(5)(6)
Policy*Tal−0.085 ***−0.092 ***
(−3.44)(−4.01)
Policy*Tec −0.101 ***−0.083 ***
(−4.67)(−3.98)
Policy*Pub −3.651 **−5.122 ***
(−2.30)(−2.89)
ControlNoYesNoYesNoYes
Time fixed effectYesYesYesYesYesYes
Individual fixed effectYesYesYesYesYesYes
N281028102810281028102810
R20.7470.7820.7490.7800.7460.783
Adj-R20.7180.7550.7210.7540.7170.756
Note: T-statistic in the parenthesis; ***, ** are significant at the levels of 1% and 5%, respectively. For limited space, we omit the estimated coefficients of constants and control variables.
Publisher’s Note: MDPI stays neutral with regard to jurisdictional claims in published maps and institutional affiliations.

Share and Cite

MDPI and ACS Style

Li, G.; Zhou, X.; Bao, Z. A Win–Win Opportunity: The Industrial Pollution Reduction Effect of Digital Economy Development—A Quasi-Natural Experiment Based on the “Broadband China” Strategy. Sustainability 2022, 14, 5583. https://doi.org/10.3390/su14095583

AMA Style

Li G, Zhou X, Bao Z. A Win–Win Opportunity: The Industrial Pollution Reduction Effect of Digital Economy Development—A Quasi-Natural Experiment Based on the “Broadband China” Strategy. Sustainability. 2022; 14(9):5583. https://doi.org/10.3390/su14095583

Chicago/Turabian Style

Li, Guanghao, Xiaoliang Zhou, and Zhe Bao. 2022. "A Win–Win Opportunity: The Industrial Pollution Reduction Effect of Digital Economy Development—A Quasi-Natural Experiment Based on the “Broadband China” Strategy" Sustainability 14, no. 9: 5583. https://doi.org/10.3390/su14095583

APA Style

Li, G., Zhou, X., & Bao, Z. (2022). A Win–Win Opportunity: The Industrial Pollution Reduction Effect of Digital Economy Development—A Quasi-Natural Experiment Based on the “Broadband China” Strategy. Sustainability, 14(9), 5583. https://doi.org/10.3390/su14095583

Note that from the first issue of 2016, this journal uses article numbers instead of page numbers. See further details here.

Article Metrics

Back to TopTop