The Impact of Macroeconomic Sustainability on Exchange Rate: Hybrid Machine-Learning Approach
Abstract
:1. Introduction
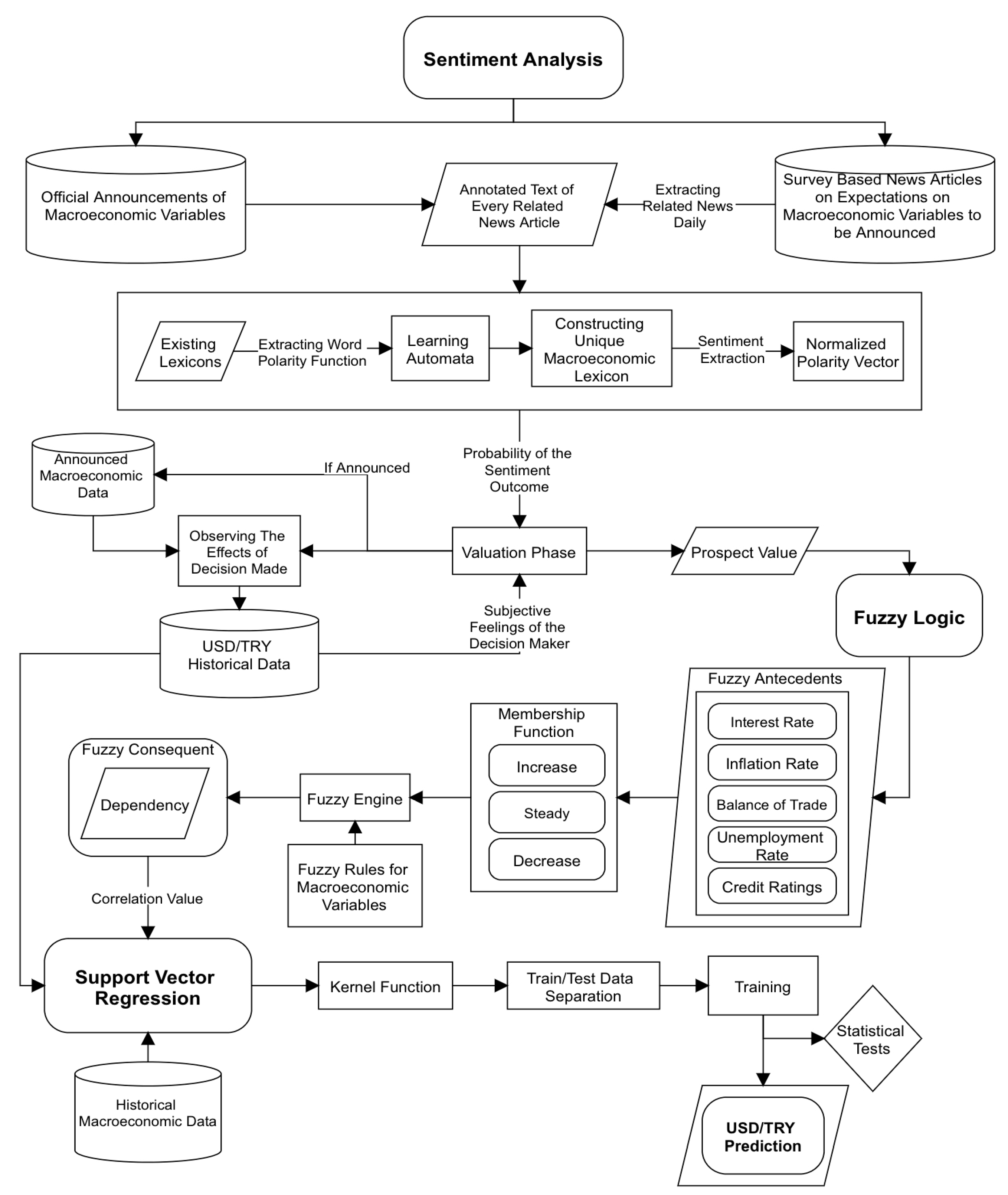
2. Materials and Methods
2.1. Materials
2.2. Methods
2.2.1. Learning Automata
2.2.2. Prospect Theory
2.2.3. Fuzzy Logic
2.2.4. Support Vector Regression
3. Results
3.1. Empirical Workflow
3.2. Empirical Results
4. Conclusions
Author Contributions
Funding
Institutional Review Board Statement
Informed Consent Statement
Data Availability Statement
Conflicts of Interest
References
- Kandil, M.; Berument, H.; Dincer, N.N. The effects of exchange rate fluctuations on economic activity in Turkey. J. Asian Econ. 2007, 18, 466–489. [Google Scholar] [CrossRef] [Green Version]
- Cehreli, C.; Dursun, I.; Barlas, Y. Speculative Dynamics of Exchange Rates in Turkey: A System Dynamics Approach. Yildiz Soc. Sci. Rev. 2017, 3, 103–120. [Google Scholar]
- Sharma, H.; Sharma, D.K.; Hota, H.S. A Hybrid Neuro-Fuzzy Model for Foreign Exchange Rate Prediction. Acad. Account. Financ. Stud. J. 2016, 20, 1–13. [Google Scholar]
- Korol, T. A fuzzy logic model for forecasting exchange rates. Knowl.-Based Syst. 2014, 67, 49–60. [Google Scholar] [CrossRef]
- Yasir, M.; Durrani, M.; Afzal, S.; Maqsood, M.; Aadil, F.; Mehmood, I.; Rho, S. An Intelligent Event-Sentiment-Based Daily Foreign Exchange Rate Forecasting System. J. Appl. Sci. 2019, 9, 2980. [Google Scholar] [CrossRef] [Green Version]
- Kara, Y.; Boyacioglu, M.A.; Baykan, Ö.K. Predicting direction of stock price index movement using artificial neural networks and support vector machines: The sample of the Istanbul Stock Exchange. Expert Syst. Appl. 2011, 38, 5311–5319. [Google Scholar] [CrossRef]
- Chen, H.; Xiao, K.; Sun, J.; Wu, S. A double-layer neural network frame-work for high-frequency forecasting. ACM Trans. Manag. Inf. Syst. 2017, 7, 11:2–11:17. [Google Scholar] [CrossRef]
- Zhong, X.; Enke, D. Forecasting daily stock market return using dimensionality reduction. Expert Syst. Appl. 2017, 67, 126–139. [Google Scholar] [CrossRef]
- Bezerra, P.C.S.; Albuquerque, P.H.M. Volatility forecasting via SVR—GARCH with mixture of Gaussian kernels. Comput. Manag. Sci. 2017, 14, 179–196. [Google Scholar] [CrossRef]
- Henrique, B.M.; Sobreiro, V.A.; Kimura, H. Building direct citation networks. Scientometrics 2018, 115, 817–832. [Google Scholar] [CrossRef]
- Kumar, M.; Thenmozhi, M. Forecasting stock index returns using ARIMA-SVM, ARIMA-ANN, and ARIMA-random forest hybrid models. Int. J. Bank. Account. Financ. 2014, 5, 284–308. [Google Scholar] [CrossRef]
- Saraç, T.B.; Karagöz, K. Impact of Short-term Interest Rate on Exchange Rate: The Case of Turkey. Procedia Econ. Financ. 2016, 38, 195–202. [Google Scholar] [CrossRef] [Green Version]
- Bakhshi, Z.; Ebrahimi, M. The effect of real exchange rate on unemployment. Mark. Branding Res. 2016, 3, 4–13. [Google Scholar] [CrossRef] [Green Version]
- De Grauwe, P. Exchange Rate Variability and the Slowdown in Growth of International Trade. IMF Staff Pap. 1988, 35, 63–84. [Google Scholar] [CrossRef]
- Wang, J.J.; Wang, J.Z.; Zhang, Z.G.; Guo, S.P. Stock index forecasting based on a hybrid model. Omega 2012, 40, 758–766. [Google Scholar] [CrossRef]
- Weng, B.; Ahmed, M.A.; Megahed, F.M. Stock market one-day ahead movement prediction using disparate data sources. Expert Syst. Appl. 2017, 79, 153–163. [Google Scholar] [CrossRef]
- Oliveira, N.; Cortez, P.; Areal, N. The impact of microblogging data for stock market prediction: Using Twitter to predict returns, volatility, trading volume and survey sentiment indices. Expert Syst. Appl. 2017, 73, 125–144. [Google Scholar] [CrossRef] [Green Version]
- Bollen, J.; Mao, H.; Zeng, X. Twitter mood predicts the stock market. J. Comput. Sci. 2011, 2, 1–8. [Google Scholar] [CrossRef] [Green Version]
- Schumaker, R.P.; Chen, H. Textual analysis of stock market prediction using breaking financial news: The AZFin text system. ACM Trans. Inf. Syst. 2009, 27, 12. [Google Scholar] [CrossRef]
- Kim, K. Financial time series forecasting using support vector machines. Neurocomputing 2003, 55, 307–319. [Google Scholar] [CrossRef]
- Caporale, G.M.; Helmi, M.H. Islamic banking, credit, and economic growth, Some empirical evidence. Int. J. Financ. Econ. 2018, 23, 456–477. [Google Scholar] [CrossRef]
- Bahloul, W.; Gupta, R. Impact of macroeconomic news surprises and uncertainty for major economies on returns and volatility of oil futures. Int. Econ. 2018, 156, 247–253. [Google Scholar] [CrossRef]
- Hachula, M.; Nautz, D. The dynamic impact of macroeconomic news on long-term inflation expectations. Econ. Lett. 2018, 165, 39–43. [Google Scholar] [CrossRef] [Green Version]
- Mehdian, S.; Nas, T.; Perry, M.J. An examination of investor reaction to unexpected political and economic events in Turkey. Glob. Financ. J. 2008, 18, 337–350. [Google Scholar] [CrossRef]
- Zhang, L.; Li, J. Inflation Forecasting Using Support Vector Regression. In Proceedings of the Fourth International Symposium on Information Science and Engineering, Shanghai, China, 14–16 December 2012. [Google Scholar] [CrossRef]
- Barro, R.J.; Gordon, D.B. A Positive Theory of Monetary Policy in Natural Rate Model. J. Political Econ. 1983, 91, 589–610. [Google Scholar] [CrossRef]
- Parsley, D.; Wei, S. A Prism into the PPP Puzzles: The Micro-Foundations of Big Mac Real Exchange Rates. Econ. J. 2007, 117, 1336–1356. [Google Scholar] [CrossRef] [Green Version]
- Şen, H.; Kaya, A.; Kaptan, S.; Cömert, M. Interest rates, inflation, and exchange rates in fragile EMEs: A fresh look at the long-run interrelationships. J. Int. Trade Econ. Dev. 2020, 29, 289–318. [Google Scholar] [CrossRef]
- Ozturk, I. Exchange Rate Volatility and Trade: A Literature Survey. Int. J. Appl. Econ. Quant. Stud. 2006, 3, 85–102. [Google Scholar]
- Serenis, D.; Tsounis, N. Exchange rate volatility and foreign trade: The case for Cyprus and Croatia. Procedia Econ. Financ. 2013, 5, 677–685. [Google Scholar] [CrossRef] [Green Version]
- Asteriou, D. Exchange rate volatility and international trade: International evidence from the MINT countries. Econ. Model. 2016, 58, 133–140. [Google Scholar] [CrossRef] [Green Version]
- Karahan, Ö.; Çolak, O. Tradeoff between Inflation and Unemployment in Turkey. Empir. Econ. Lett. 2012, 11, 973–980. [Google Scholar]
- Gruen, D.W.R.; Wilkinson, J. Australia’s Real Exchange Rate—Is it explained by the Terms of Trade or by Real Interest Rate Differential? Econ. Rec. 1994, 70, 204–219. [Google Scholar] [CrossRef]
- Chen, S. A note on interest rate defense policy and exchange rate volatility. Econ. Model. 2007, 24, 768–777. [Google Scholar] [CrossRef]
- He, Y.; Nielsson, U.; Wang, Y. Hurting without hitting: The economic cost of political tension. J. Int. Financ. Mark. Inst. Money 2017, 51, 106–124. [Google Scholar] [CrossRef] [Green Version]
- Mateev, M. The Effect of Sovereign Credit Rating Announcements on Emerging Bond and Stock Markets: New Evidences. Oxf. J. Int. J. Bus. Econ. 2012, 7, 28–41. [Google Scholar]
- Subaşi, F.Ö. The effect of sovereign rating changes on stock returns and exchange rates. Int. Res. J. Financ. Econ. 2008, 20, 46–54. [Google Scholar]
- Nelson, M.; Illingworth, W.T. A Practical Guide to Neural Nets; Addison-Wesley Longman Publishing Co., Inc.: Boston, MA, USA, 1991; ISBN 978-0-201-52376-8. [Google Scholar]
- Jansen, D.J.; Haan, J. Talking heads: The effects of ECB statements on the euro-dollar exchange rate. J. Int. Money Financ. 2005, 24, 343–361. [Google Scholar] [CrossRef]
- Turney, P.D. Thumbs Up or Thumbs Down?: Semantic Orientation Applied to Unsupervised Classification of Reviews. In Proceedings of the 40th Annual Meeting of the Association for Computational Linguistics, Philadelphia, PA, USA, 7–12 July 2002; pp. 417–424. [Google Scholar]
- Taboada, M.; Brooke, J.; Tofiloski, M.; Voll, K.; Stede, M. Lexicon-based methods for sentiment analysis. Comput. Linguist. 2011, 37, 267–307. [Google Scholar] [CrossRef]
- Pradigis, I.; Karapistoli, E.; Tsintzos, P.; Sarigiannidis, A.; Ravenko, A.; Panou, G. Market Sentiment Models and Indicators. In Horizon 2020 Information and Communication Technologies; European Comission: Bruxelles, Belgium, 2020; pp. 12–64. [Google Scholar]
- Sarigiannidis, A.; Karypidis, P.-A.; Sarigiannidis, P.; Pragidis, I.-C. A Novel Lexicon-Based Approach in Determining Sentiment in Financial Data Using Learning Automata. In Proceedings of the International Conference on Internet Science, Thessaloniki, Greece, 22–24 November 2017; Springer: Cham, Switzerland, 2018; Volume 10750, pp. 47–48. [Google Scholar] [CrossRef]
- Kahneman, D.; Tuersky, A. Prospect Theory: An Analysis of Decision under Risk. Econometrica 1979, 47, 263–292. [Google Scholar] [CrossRef] [Green Version]
- Von Neumann, J.; Morgenstern, O. Theory of Games and Economic Behavior, 2nd ed.; Princeton University Press: Princeton, NJ, USA, 1947. [Google Scholar]
- Gu, S.; Kelly, B.; Xiu, D. Empirical Asset Pricing via Machine Learning. Rev. Financ. Stud. 2020, 33, 2223–2273. [Google Scholar] [CrossRef] [Green Version]
- Kahneman, D.; Tuersky, A. Advances in prospect theory: Cumulative representation of uncertainty. J. Risk Uncertain. 1992, 5, 297–323. [Google Scholar]
- Liu, P.; Jin, F.; Zhang, X.; Su, Y.; Wang, M. Research on the multi-attribute decision-making under risk with interval probability based on prospect theory and the uncertain linguistic variables. Knowl.-Based Syst. 2011, 24, 554–561. [Google Scholar] [CrossRef]
- Lattimore, P.K.; Baker, J.R.; Witte, A.D. The influence of probability on risky choice: A parametric examination. J. Econ. Behav. Organ. 1992, 17, 377–400. [Google Scholar] [CrossRef]
- Fox, C.R.; Poldrack, R.A. Prospect theory and the brain. In Neuroeconomics: Decision Making and the Brain; Glimcher, P.W., Camerer, C.F., Fehr, E., Poldrack, R.A., Eds.; Elsevier: Amsterdam, The Netherlands, 2009; pp. 145–173. [Google Scholar] [CrossRef]
- Zahed, L. Fuzzy sets. Inf. Control 1965, 8, 338–353. [Google Scholar]
- Kecman, V. Learing and Soft Computing: Support Vector Machines, Neural Networks, and Fuzzy Logic Models; MIT Press: Cambridge, MA, USA, 2001; ISBN 978-0-262-11255-0. [Google Scholar]
- Cheng, M.-Y.; Roy, A.F.V. Evolutionary fuzzy decision model for cash flow prediction using time-dependent support vector machines. Int. J. Proj. Manag. 2011, 29, 56–65. [Google Scholar] [CrossRef]
- Robinson, V.B. A Perspective on the Fundamentals of Fuzzy Sets and their Use in Geographic Information Systems. Trans. GIS 2003, 7, 3–30. [Google Scholar] [CrossRef]
- Klir, G.J.; Folger, T.A. Fuzzy Sets, Uncertainty, and Information; Prentice-Hall, Inc.: Hoboken, NJ, USA, 1988; ISBN 0133456382. [Google Scholar]
- Drucker, H.; Burgers, C.J.C.; Kaufman, L.; Smola, A.J.; Vapnik, V. Support Vector Regression Machines. In Advances in Neural Information Processing Systems 9; Massachusetts Institute of Technology Press: Cambridge, MA, USA, 1996. [Google Scholar]
- Huang, C.F. A hybrid stock selection model using genetic algorithms and support vector regression. Appl. Soft Comput. 2012, 12, 807–818. [Google Scholar] [CrossRef]
- Grigoryan, H. A Stock Market Prediction Method Based on Support Vector Machines (SVM) and Independent Component Analysis (ICA). Database Syst. J. 2016, 7, 12–21. [Google Scholar]
- Hair, J.F., Jr.; Black, W.C.; Babin, B.J.; Anderson, R.E. Multivariate Data Analysis: A Global Perspective, 7th ed.; Pearson Prentice Hall: Upper Saddle River, NJ, USA, 2010; ISBN 0135153093. [Google Scholar]
- Hair, J.F.; Sarstedt, M.; Hopkins, L.; Kuppelweiser, V. Partial Least Squares Structural Equation Modeling (PLS-SEM): An Emerging Tool for Business Research. Eur. Bus. Rev. 2014, 26, 106–121. [Google Scholar] [CrossRef]
- Mentaschi, L.; Besio, G.; Cassola, F.; Mazzino, A. Problems in RMSE-based wave model validations. Ocean Model. 2013, 72, 53–58. [Google Scholar] [CrossRef]
- Swanson, D.A. On the Relationship among Values of the Same Summary Measure of Error when it is used across Multiple Characteristics at the Same Point in Time: An Examination of MALPE and MAPE. Rev. Econ. Financ. 2015, 5, 1–14. [Google Scholar]
- Henseler, J.; Ringle, C.M.; Sinkovics, R.R. The use of partial least squares path modeling in international marketing. In New Challenges in International Marketing; Emerald Group Publishing: Bingley, UK, 2009; Volume 20, pp. 277–319. [Google Scholar] [CrossRef] [Green Version]
- Hair, J.F.; Ringle, C.M.; Sarstedt, M. Partial Least Squares Structural Equation Modeling: Rigorous Applications, Better Results and Higher Acceptance. Long Range Plan. 2013, 46, 1–12. [Google Scholar] [CrossRef]
- Agathangelou, P.; Trihinas, D.; Katakis, I. A Multi-Factor Analysis of Forecasting Methods: A Study on the M4 Competition. Data 2020, 5, 41. [Google Scholar] [CrossRef] [Green Version]








| Precision | Recall | F1-Score | |
|---|---|---|---|
| 0 | 1.00 | 1.00 | 1.00 |
| 1 | 0.93 | 0.97 | 0.94 |
| 2 | 0.97 | 0.96 | 0.96 |
| Accuracy | 0.96 | ||
| Macro Avg | 0.95 | 0.98 | 0.95 |
| Weighted Avg | 0.95 | 0.97 | 0.95 |
| Statistical Test | Results |
|---|---|
| VMS | 0.919392 *** |
| EVS | 0.928443 *** |
| RMSE | 0.225206 ** |
| MAPE | 0.039060 *** |
| 0.924597 *** |
Publisher’s Note: MDPI stays neutral with regard to jurisdictional claims in published maps and institutional affiliations. |
© 2022 by the authors. Licensee MDPI, Basel, Switzerland. This article is an open access article distributed under the terms and conditions of the Creative Commons Attribution (CC BY) license (https://creativecommons.org/licenses/by/4.0/).
Share and Cite
Erçen, H.İ.; Özdeşer, H.; Türsoy, T. The Impact of Macroeconomic Sustainability on Exchange Rate: Hybrid Machine-Learning Approach. Sustainability 2022, 14, 5357. https://doi.org/10.3390/su14095357
Erçen Hİ, Özdeşer H, Türsoy T. The Impact of Macroeconomic Sustainability on Exchange Rate: Hybrid Machine-Learning Approach. Sustainability. 2022; 14(9):5357. https://doi.org/10.3390/su14095357
Chicago/Turabian StyleErçen, Hüseyin İlker, Hüseyin Özdeşer, and Turgut Türsoy. 2022. "The Impact of Macroeconomic Sustainability on Exchange Rate: Hybrid Machine-Learning Approach" Sustainability 14, no. 9: 5357. https://doi.org/10.3390/su14095357
APA StyleErçen, H. İ., Özdeşer, H., & Türsoy, T. (2022). The Impact of Macroeconomic Sustainability on Exchange Rate: Hybrid Machine-Learning Approach. Sustainability, 14(9), 5357. https://doi.org/10.3390/su14095357

