Higher Education in and after COVID-19: The Impact of Using Social Network Applications for E-Learning on Students’ Academic Performance
Abstract
:1. Introduction
2. Review of Related Literature
2.1. Attitude towards Behaviors and Intention to Use Social Network Applications in Higher Education
2.2. Subjective Norm and Intention to Use Social Network Applications in Higher Education
2.3. Perceived Behavioral Control and Intention to Use Social Network Applications in Higher Education
2.4. Intention to Use/Use Social Network Applications in Higher Education and Academic Performance
3. Methodology
3.1. Instrument Development
3.2. Participants and Collection of Data
4. The Study Results
4.1. Descriptive Analysis
4.2. Results of First Order Confirmatory Factor Analysis (CFA)
4.3. Structural Model Results
5. Discussions
6. Implications of the Study
7. Conclusions
8. Limitations and Further Research
Author Contributions
Funding
Institutional Review Board Statement
Informed Consent Statement
Data Availability Statement
Conflicts of Interest
References
- Hsieh, M.Y. The Most Sustainable Niche Principles of Social Media Education in A Higher Education Contracting Era. Sustainability 2020, 12, 399. [Google Scholar] [CrossRef] [Green Version]
- Sobaih, A.; Hasanein, A.; Abu Elnasr, A. Responses to COVID-19 in Higher Education: Social Media Usage for Sustaining Formal Academic Communication in Developing Countries. Sustainability 2020, 12, 6520. [Google Scholar] [CrossRef]
- Jacques, S.; Ouahabi, A.; Lequeu, T. Synchronous E-learning in Higher Education during the COVID-19 Pandemic. In Proceedings of the 2021 IEEE Global Engineering Education Conference (EDUCON), Vienna, Austria, 21–23 April 2021; IEEE: Piscataway, NJ, USA; pp. 1102–1109. [Google Scholar]
- Sobaih, A.E.E.; Salem, A.E.; Hasanein, A.M.; Abu Elnasr, A.E. Responses to COVID-19 in Higher Education: Students’ Learning Experience Using Microsoft Teams versus Social Network Sites. Sustainability 2021, 13, 10036. [Google Scholar] [CrossRef]
- Chandrasiri, G.D.T.D.; Samarasinghe, S.M. Use of social media in student learning and its effect on academic performance. In New Horizons in Management, Leadership and Sustainability; Springer: Cham, Switzerland, 2021; pp. 357–374. [Google Scholar]
- Samarasinghe, S.; Chandrasiri, T. The Impact of social media on Students’ Academic Performance. Am. Sci. Res. J. Eng. Technol. Sci. 2021, 60, 40–51. [Google Scholar]
- Alamri, M.; Almaiah, M.; Al-Rahmi, W. Social Media Applications Affecting Students’ Academic Performance: A Model Developed for Sustainability in Higher Education. Sustainability 2020, 12, 6471. [Google Scholar] [CrossRef]
- Choi, G.; Chung, H. Applying the Technology Acceptance Model to Social Networking Sites (SNS): Impact of Subjective Norm and Social Capital on the Acceptance of SNS. Int. J. Human-Comput. Interact. 2013, 29, 619–628. [Google Scholar] [CrossRef]
- Owusu-Acheaw, M.; Larson, A.G. Use of social media and its impact on academic performance of tertiary institution students: A study of students of Koforidua Polytechnic, Ghana. J. Educ. Pract. 2015, 6, 94–101. [Google Scholar]
- Lau, W.W. Effects of social media usage and social media multitasking on the academic performance of university students. Comput. Hum. Behav. 2016, 68, 286–291. [Google Scholar] [CrossRef]
- Giusti, L.; Salza, A.; Mammarella, S.; Bianco, D.; Ussorio, D.; Casacchia, M.; Roncone, R. Everything Will Be Fine. Duration of Home Confinement and “All-or-Nothing” Cognitive Thinking Style as Predictors of Traumatic Distress in Young University Students on a Digital Platform During the COVID-19 Italian Lockdown. Front. Psychiatry 2020, 11, 1398. [Google Scholar] [CrossRef]
- Giusti, L.; Mammarella, S.; Salza, A.; Del Vecchio, S.; Ussorio, D.; Casacchia, M.; Roncone, R. Predictors of academic performance during the COVID-19 outbreak: Impact of distance education on mental health, social cognition and memory abilities in an Italian university student sample. BMC Psychol. 2021, 9, 142. [Google Scholar] [CrossRef]
- Casacchia, M.; Cifone, M.G.; Giusti, L.; Fabiani, L.; Gatto, R.; Lancia, L.; Cinque, B.; Petrucci, C.; Giannoni, M.; Ippoliti, R.; et al. Distance education during COVID 19: An Italian survey on the university teachers’ perspectives and their emotional conditions. BMC Med. Educ. 2021, 21, 335. [Google Scholar] [CrossRef] [PubMed]
- Sobaih, A.E.E.; Moustafa, M.A.; Ghandforoush, P.; Khan, M. To use or not to use? Social media in higher education in developing countries. Comput. Hum. Behav. 2016, 58, 296–305. [Google Scholar] [CrossRef]
- Sobaih, A.E.E.; Moustafa, M.A. Speaking the Same Language: The Value of Social Networking Sites for Hospitality and Tourism Higher Education in Egypt. J. Hosp. Tour. Educ. 2016, 28, 21–31. [Google Scholar] [CrossRef]
- Mahesa, A.R.; Apriandi, R.M.; Anugrah, R.; Furqon, I.; Rizky, F.; Sutisna, Y. The Impact of social media on Students Academic Performance. Undergrad. Conf. Appl. Linguist. Linguist. Lit. 2021, 1, 361–367. [Google Scholar]
- Ajzen, I. The Theory of Planned Behavior. Organ. Behav. Hum. Decis. Processes 1991, 50, 179–211. [Google Scholar] [CrossRef]
- Davis, F.D. Perceived usefulness, perceived ease of use, and user acceptance of information technology. MIS Q. 1989, 13, 319–340. [Google Scholar] [CrossRef] [Green Version]
- Madden, T.J.; Ellen, P.S.; Ajzen, I. A comparison of the theory of planned behavior and the theory of reasoned action. Pers. Soc. Psychol. Bull. 1992, 18, 3–9. [Google Scholar] [CrossRef]
- Fan, W.S.; Haung, Y.K.; Hsu, H.C.; Chen, C.C. An Analysis of the Blog-User Attitude Employing Structural Equation Modeling Combine TAM and TPB Model. Appl. Mech. Mater. 2013, 411–414, 90–93. [Google Scholar] [CrossRef]
- Bernard, K.J.; Dzandza, P.E. Effect of Social Media on Academic Performance of Students in Ghanaian Universities: A Case Study of University of Ghana, Legon; Balme Library, University of Ghana: Accra, Ghana, 2018. [Google Scholar]
- Park, S.Y. An analysis of the technology acceptance model in understanding university students’ behavioral intention to use e-learning. J. Educ. Technol. Soc. 2009, 12, 150–162. [Google Scholar]
- Alharbi, S.; Drew, S. Using the technology acceptance model in understanding academics’ behavioural intention to use learning management systems. Int. J. Adv. Comput. Sci. Appl. 2014, 5, 143–155. [Google Scholar] [CrossRef]
- Alqasa, K.; Isa, F.M.; Othman, S.N.; Zolait, A. The impact of students’ attitude and subjective norm on the behavioural intention to use services of banking system. Int. J. Bus. Inf. Syst. 2014, 15, 105–122. [Google Scholar] [CrossRef] [Green Version]
- Irianto, H. Consumers’ attitude and intention towards organic food purchase: An extension of theory of planned behavior in gender perspective. Int. J. Manag. Econ. Soc. Sci. 2015, 4, 17–31. [Google Scholar]
- Hussein, Z. Leading to Intention: The Role of Attitude in Relation to Technology Acceptance Model in E-Learning. Procedia Comput. Sci. 2017, 105, 159–164. [Google Scholar] [CrossRef]
- Isaac, O.; Aldholay, A.; Abdullah, Z.; Ramayah, T. Online learning usage within Yemeni higher education: The role of compatibility and task-technology fit as mediating variables in the IS success model. Comput. Educ. 2019, 136, 113–129. [Google Scholar] [CrossRef]
- Taylor, S.; Todd, P. Decomposition and crossover effects in the theory of planned behavior: A study of consumer adoption intentions. Int. J. Res. Mark. 1995, 12, 137–155. [Google Scholar] [CrossRef]
- Chang, Y.P.; Zhu, D.H. Understanding social networking sites adoption in China: A comparison of pre-adoption and post-adoption. Comput. Hum. Behav. 2011, 27, 1840–1848. [Google Scholar] [CrossRef]
- Li, P.; Sun, Y. Modeling and performance analysis of information diffusion under information overload in Facebook-like social networks. Int. J. Commun. Syst. 2014, 27, 1268–1288. [Google Scholar] [CrossRef]
- Mouakket, S. Factors influencing continuance intention to use social network sites: The Facebook case. Comput. Hum. Behav. 2015, 53, 102–110. [Google Scholar] [CrossRef]
- Doleck, T.; Bazelais, P.; Lemay, D.J. Examining the antecedents of Facebook acceptance via structural equation modeling: A case of CEGEP students. Knowl. Manag. E-Learn. Int. J. 2017, 9, 69–89. [Google Scholar]
- Kim, J.; Lee, J.-E.R. The Facebook Paths to Happiness: Effects of the Number of Facebook Friends and Self-Presentation on Subjective Well-Being. Cyberpsychol. Behav. Soc. Netw. 2011, 14, 359–364. [Google Scholar] [CrossRef]
- Raza, S.A.; Qazi, W.; Shah, N.; Qureshi, M.A.; Qaiser, S.; Ali, R. Drivers of intensive Facebook usage among university students: An implications of U&G and TPB theories. Technol. Soc. 2020, 62, 101331. [Google Scholar]
- Ku, Y.-C.; Chen, R.; Zhang, H. Why do users continue using social networking sites? An exploratory study of members in the United States and Taiwan. Inf. Manag. 2013, 50, 571–581. [Google Scholar] [CrossRef]
- Palla, I.A.; Sheikh, A. Impact of social media on the academic performance of college students in Kashmir. Inf. Discov. Deliv. 2020, 49, 298–307. [Google Scholar] [CrossRef]
- Ajzen, I. Perceived behavioral control, self-efficacy, locus of control, and the theory of planned behavior 1. J. Appl. Soc. Psychol. 2002, 32, 665–683. [Google Scholar] [CrossRef]
- Auer, M.E.; Tsiatsos, T. The Challenges of the Digital Transformation in Education. In Proceedings of the 21st International Conference on Interactive Collaborative Learning (ICL2018), Kos Island, Greece, 25–28 September 2018; Springer: Berlin/Heidelberg, Germany, 2018; Volume 1. [Google Scholar]
- Salloum, S.A.; Alhamad, A.Q.M.; Al-Emran, M.; Monem, A.A.; Shaalan, K. Exploring Students’ Acceptance of E-Learning Through the Development of a Comprehensive Technology Acceptance Model. IEEE Access 2019, 7, 128445–128462. [Google Scholar] [CrossRef]
- González, M.R.; Gasco, J.; Llopis, J. Facebook and Academic Performance: A Positive Outcome. Anthr. 2016, 23, 59–67. [Google Scholar] [CrossRef] [Green Version]
- Bhattacherjee, A. Acceptance of e-commerce services: The case of electronic brokerages. IEEE Trans. Syst. Man, Cybern.-Part A Syst. Humans 2000, 30, 411–420. [Google Scholar] [CrossRef] [Green Version]
- Venkatesh, V.; Davis, F.D. A Theoretical Extension of the Technology Acceptance Model: Four Longitudinal Field Studies. Manag. Sci. 2000, 46, 186–204. [Google Scholar] [CrossRef] [Green Version]
- Fishbein, M.; Ajzen, I. Understanding Attitudes and Predicting Social Behavior; Prentice-Hall: Englewood Cliffs, NJ, USA, 1980. [Google Scholar]
- Ajzen, I. From Intentions to Actions: A Theory of Planned Behavior. In Action Control; Springer: Berlin/Heidelberg, Germany, 1985; pp. 11–39. [Google Scholar]
- Lindell, M.K.; Whitney, D.J. Accounting for common method variance in cross-sectional research designs. J. Appl. Psychol. 2001, 86, 114–121. [Google Scholar] [CrossRef] [Green Version]
- Evans, J.R.; Mathur, A. The value of online surveys. Internet Res. 2005, 15, 195–219. [Google Scholar] [CrossRef]
- Hair, J.F.; Black, W.C.; Babin, B.J.; Anderson, R.E. Multivariate Data Analysis: Pearson New International Edition; Essex Pearson Educ. Ltd.: Harlow, UK, 2014; Volume 1. [Google Scholar]
- Bryman, A.; Cramer, D. Quantitative Data Analysis with IBM SPSS 17, 18 & 19: A Guide for Social Scientists; Routledge: London, UK, 2012. [Google Scholar]
- Kline, R.B. Principles and Practice of Structural Equation Modeling; Guilford Publications: New York, NY, USA, 2015. [Google Scholar]
- Schumacker, R.E.; Lomax, R.G. A Beginner’s Guide to. Structural Equation Modeling, 3rd ed.; Taylor & Francis Group: New York, NY, USA, 2010. [Google Scholar]
- Alyahya, M.A.; Elshaer, I.A.; Abunasser, F.; Hassan, O.H.M.; Sobaih, A.E.E. E-Learning Experience in Higher Education amid COVID-19: Does Gender Really Matter in A Gender-Segregated Culture? Sustainability 2022, 14, 3298. [Google Scholar] [CrossRef]
- Elshaer, I.A.; Sobaih, A.E.E. FLOWER: An Approach for Enhancing E-Learning Experience Amid COVID-19. Int. J. Environ. Res. Public Health 2022, 19, 3823. [Google Scholar] [CrossRef] [PubMed]


| Abbr. | Items | Min. | Max. | M | S.D. | Skewness | Kurtosis |
|---|---|---|---|---|---|---|---|
| ATT (Attitude) [41] | |||||||
| ATT_1 | “Using SNAs for learning would be a good idea.” | 2.00 | 9.00 | 5.9550 | 1.6555 | −0.387 | −0.444 |
| ATT_2 | “Using SNAs for learning would be a wise idea.” | 1.00 | 9.00 | 5.8467 | 1.6525 | −0.558 | −0.089 |
| ATT_3 | “I like the idea of using SNAs for learning.” | 2.00 | 10.00 | 5.7933 | 1.6709 | −0.196 | −0.320 |
| ATT_4 | “Using SNAs for learning would be a pleasant experience.” | 2.00 | 10.00 | 5.7267 | 1.5489 | −0.346 | 0.102 |
| SN (Subjective Norms) [41] | |||||||
| SN_1 | “People who are important to me would think that I should use SNAs.” | 1.00 | 9.00 | 5.0267 | 1.9379 | −0.313 | −0.783 |
| SN_2 | “People who influence me would think that I should use SNAs.” | 1.00 | 10.00 | 5.3400 | 1.8421 | −0.199 | −0.683 |
| SN_3 | “People whose opinions are valued to me would prefer that I should use SNAs.” | 1.00 | 8.00 | 5.0733 | 1.9045 | −0.267 | −0.875 |
| PBC (Perceived Behavioral Control) [41] | |||||||
| PBC_1 | “I would be able to use the SNAs well for learning.” | 1.00 | 9.00 | 5.0073 | 1.7858 | −0.068 | −0.708 |
| PBC_2 | “Using SNAs was entirely within my control.” | 1.00 | 9.00 | 5.2090 | 1.8544 | −0.172 | −0.782 |
| PBC_3 | “I had the resources, knowledge, and ability to use SNAs.” | 1.00 | 9.00 | 4.9573 | 1.8314 | −0.031 | −0.589 |
| IU (Intention to Use/Use) [42] | |||||||
| IU_1 | “I intend to use/use SNAs to keep on use of SNAs to collaborative and engagement.” | 0.00 | 8.00 | 3.4950 | 2.0066 | 0.507 | −0.289 |
| IU_2 | “I intend to recommend/recommend my friends to using of SNAs in the future.” | 0.00 | 8.00 | 3.3733 | 1.9382 | 0.491 | −0.281 |
| IU_3 | “I intend to use/use SNAs to improve my research skills.” | 0.00 | 8.00 | 3.3333 | 1.9762 | 0.518 | −0.247 |
| AP (Academic Performance) [9] | |||||||
| AP_1 | “The use of SNAs has improved my comprehension of the concepts studied.” | 0.00 | 8.00 | 4.0283 | 2.0193 | −0.340 | −0.718 |
| AP_1 | “The use of SNAs has led to a better learning experience in my study.” | 0.00 | 9.00 | 4.1383 | 1.9516 | −0.276 | −0.828 |
| AP_1 | “The use of SNAs has allowed me to better understand the concepts studied.” | 0.00 | 8.00 | 4.1350 | 2.0568 | −0.390 | −0.944 |
| Factors | Loading | CR * | AVE * | MSV * | 1 | 2 | 3 | 4 | 5 |
| 1. Attitude (a = 0.937) | 0.937 | 0.789 | 0.301 | 0.888 | |||||
| ATT_1 | 0.902 | ||||||||
| ATT_2 | 0.879 | ||||||||
| ATT_3 | 0.898 | ||||||||
| ATT_4 | 0.874 | ||||||||
| 2. Subjective Norms (a = 0.908) | 0.910 | 0.785 | 0.501 | 0.503 | 0.878 | ||||
| SN_1 | 0.850 | ||||||||
| SN_2 | 0.922 | ||||||||
| SN_3 | 0.861 | ||||||||
| 3. Perceived Behavioral Control (a = 0.924) | 0.924 | 0.802 | 0.585 | 0.505 | 0.586 | 0.895 | |||
| PBC_1 | 0.850 | ||||||||
| PBC_2 | 0.956 | ||||||||
| PBC_3 | 0.877 | ||||||||
| 4. Intention to Use/Use (a = 0.931) | 0.930 | 0.816 | 0.343 | 0.549 | 0.528 | 0.536 | 0.903 | ||
| IU_1 | 0.863 | ||||||||
| IU_2 | 0.910 | ||||||||
| IU_3 | 0.935 | ||||||||
| 5. Academic Performance (a = 0.928) | 0.934 | 0.825 | 0.343 | 0.475 | 0.427 | 0.478 | 0.586 | 0.908 | |
| AP_1 | 0.945 | ||||||||
| AP_1 | 0.947 | ||||||||
| AP_1 | 0.828 | ||||||||
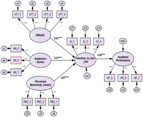
| Hypotheses | Beta (β) | C-R (T-Value) | R2 | Hypotheses Results | |||
|---|---|---|---|---|---|---|---|
| H1 | Attitude | → | Intention to use/use | 0.41 *** | 9.164 | Supported | |
| H2 | Subjective norms | → | Intention to use/use | 0.37 *** | 8.961 | Supported | |
| H3 | Perceived behavior control | → | Intention to use/use | 0.47 *** | 10.456 | Supported | |
| H4 | Intention to use/use | → | Academic performance | 0.56 *** | 13.693 | Supported | |
| Intention to use/use | 0.53 | ||||||
| Academic performance | 0.32 | ||||||
Publisher’s Note: MDPI stays neutral with regard to jurisdictional claims in published maps and institutional affiliations. |
© 2022 by the authors. Licensee MDPI, Basel, Switzerland. This article is an open access article distributed under the terms and conditions of the Creative Commons Attribution (CC BY) license (https://creativecommons.org/licenses/by/4.0/).
Share and Cite
Sobaih, A.E.E.; Hasanein, A.; Elshaer, I.A. Higher Education in and after COVID-19: The Impact of Using Social Network Applications for E-Learning on Students’ Academic Performance. Sustainability 2022, 14, 5195. https://doi.org/10.3390/su14095195
Sobaih AEE, Hasanein A, Elshaer IA. Higher Education in and after COVID-19: The Impact of Using Social Network Applications for E-Learning on Students’ Academic Performance. Sustainability. 2022; 14(9):5195. https://doi.org/10.3390/su14095195
Chicago/Turabian StyleSobaih, Abu Elnasr E., Ahmed Hasanein, and Ibrahim A. Elshaer. 2022. "Higher Education in and after COVID-19: The Impact of Using Social Network Applications for E-Learning on Students’ Academic Performance" Sustainability 14, no. 9: 5195. https://doi.org/10.3390/su14095195
APA StyleSobaih, A. E. E., Hasanein, A., & Elshaer, I. A. (2022). Higher Education in and after COVID-19: The Impact of Using Social Network Applications for E-Learning on Students’ Academic Performance. Sustainability, 14(9), 5195. https://doi.org/10.3390/su14095195
