Next Article in Journal
Effects of Organic Amendments on Soil Aggregate Stability, Carbon Sequestration, and Energy Use Efficiency in Wetland Paddy Cultivation
Previous Article in Journal
Revolutionary Love: Early Childhood Education as Counter-Culture
 
 
Font Type:
Arial Georgia Verdana
Font Size:
Aa Aa Aa
Line Spacing:
Column Width:
Background:
Article

Sustainability Model to Select Optimal Site Location for Temporary Housing Units: Combining GIS and the MIVES–Knapsack Model

by
S. M. Amin Hosseini
1,*,
Rama Ghalambordezfooly
2 and
Albert de la Fuente
3
1
RESUME Tech, America St., 08041 Barcelona, Spain
2
Urban Planning Department, Pardis Branch, Islamic Azad University, Pardis 1658174583, Iran
3
Civil and Environmental Engineering Department, Universitat Politècnica de Catalunya (UPC), Jordi Girona 1-3, 08034 Barcelona, Spain
*
Author to whom correspondence should be addressed.
Sustainability 2022, 14(8), 4453; https://doi.org/10.3390/su14084453
Submission received: 20 February 2022 / Revised: 28 March 2022 / Accepted: 6 April 2022 / Published: 8 April 2022

Abstract

:
Selecting the best site location for temporary housing (TH) is one of the most critical decision-making processes in the aftermath of disasters. Many spatial variables and multi-criteria indicator problems are involved in the decision-making analysis. Incorrect treatment of these components often led to failure in previous post-disaster recovery programmes. Wrong decisions caused short- and long-term negative impacts on the environment and people as well as wasting capital spending. In this regard, this research paper aims to present a novel multi-criteria decision-making approach that helps decision makers select optimal site locations to consider spatial and sustainability-related aims by assessing numerous alternatives. This new model is based on combining a knapsack algorithm and the integrated value model for sustainability assessment (MIVES) to derive optimal alternatives. This model makes it possible to objectively quantify sustainability indicators (economic, environmental, and social aspects) and derive satisfaction indices for each site (or set of sites) in terms of TH location. The model is designed to receive and filter data from a geographic information system (GIS). Using this model in future post-disaster recovery programs is believed to increase stakeholders’ satisfaction and maximise the sustainability associated with the selection.

1. Introduction

Spatial problems might be complex due to the possible number of criteria and objectives involved [1]. This complexity increases as the decision-making process is implemented in disaster-related emergencies. According to [1,2,3,4,5,6], one of the main reasons for TH delay is due to the time often invested in finding the safest areas for it. On the other hand, fast decision making for site selection might fail due to a wide range of related factors. In this regard, an unsuitable site selection process has already proven to be the cause of failure in previous post-disaster housing programmes, such as the cases of Bam (Iran) and Pescomaggiore (Italy) [7,8]. In general, inappropriate site location for post-event temporary housing units (THUs) may lead to short- and long-term problems such as: (1) secondary hazards, (2) expenses, (3) loss of previous communities, (4) effects on the host community, and (5) environmental pollution [3,5,9,10]. Likewise, THUs could be critical in terms of economic, social, and environmental sustainability pillars [10,11,12].
Mainly, the negative impacts of TH discussed by the researchers related to THUs, which need to be provided after the events [5], whereas other types, such as rental units, already exist in the affected area. Nevertheless, THUs, which have been used for many recovery programmes in recent decades, could not be refused due to THU benefits and local limitations, such as: (1) other alternatives cannot meet huge demands; (2) pressure from the displaced population (DP), media, and so on, to provide THUs; (3) special conditions and the urgency of the situation (e.g., adverse weather conditions, number of vulnerable DP), which require fast delivery time; and (4) DP reluctance [7,9,11,13].
THU site location could become a serious challenge due to increased urban populations [14], especially in areas prone to natural disasters [15], informal settlements [4], changing natural disasters [16], insufficient research on disaster operations management [17,18,19,20], other area-specific limitations, such as land scarcity, and increasing global concern for environmental sustainability. Thus, regarding the probability of DP growth aftermath following events, as well as adverse outcomes of inappropriate site location for post-event THUs, it is required to help emergency managers select optimal site locations to consider spatial and sustainability-related aims quickly and precisely.
In this regard, the main objective of this research is to present a novel model to select the most suitable site location for THUs using sustainability concepts to meet the 2030 Agenda for Sustainable Development, introduced by the United Nations. This model aims to facilitate the decision-making process while considering multiple and complex variables to be quantified, without compromising the accuracy and representativeness of the results. Consequently, a combination of GIS and MIVES–knapsack techniques were considered to compile a multi-criteria decision-making model meant to provide suitable site locations for THUs. This new approach is applied to four districts of Tehran’s (Iran) metropolitan area to determine the best subset of site locations for THUs. According to the report issued by both the Japan International Cooperation Agency (JICA) and the Centre for Earthquake and Environmental Studies of Tehran (CEST), dangerous seismic events along the Mosha fault in Tehran are expected to occur. The proposed model is applied before the seismic event. Nevertheless, the model can also be applied after the disaster, with slight modifications.
The remainder of this paper is organised into four parts: (1) Section 2, literature review; (2) Section 3, the design of the MCDM approach; (3) Section 4, a case study considering the four districts of Tehran, identifying and quantifying the impacts of a possible seismic hazard; and (4) Section 5, Section 6 and Section 7, application of the model and analysis of results.

2. Literature Review

Chandio et al. [21] stated that to achieve sustainability goals, it is fundamental to include GIS techniques in decision making. Combining both GIS and decision-making techniques helps stakeholders analyse spatial decision problems [22]. Carver [1] confirmed that GIS-MCDM could have an essential role in the site identification and evaluation processes. In this regard, according to [1,21,22], combining MCDM and GIS techniques brings the following advantages: (1) including decision makers’ preferences, (2) guaranteeing experts’ collaboration and engagement, and (3) involving and quantifying huge numbers of indicators and alternatives.
GIS-based approaches incorporating MCDMs to overcome post-disaster-related spatial problems have been already performed. For instance, Hadavi et al. [23] used the TOPSIS method and GIS to select the site location of TH in district 6 of Tehran. Fan [24] combined both clustering and spatial data association algorithms to determine suitable site locations for emergency response centres. Kar and Hodgson [25] designed a model based on GIS and weighted linear combination to specify the most appropriate evacuation shelters for the aftermath of hurricanes. Yau et al. [26] conducted a research study to determine site location suitability for post-disaster transitional housing using GIS, 3D building models, and construction project management. Kocatepe et al. [27] suggested a GIS-based optimisation model to select appropriate shelter locations for the displaced population aged over 85 with special needs and/or with pets. Chen et al. [28] presented a GIS-based hierarchical location model for post-earthquake shelter locations. Li et al. [29] designed a model based on a combination of GIS and a hierarchical model to select post-disaster shelter in urban areas. Moroto et al. [30] used a GIS and logistic regression model to specify influential factors in selecting locations for NGOs’ projects during the disaster management process. Shi et al. [31], believing that the provision of urban emergency shelters is an essential part of disaster management, designed a model based on GIS and a weighted Voronoi diagram to obtain optimal solutions. Kılcı et al. [32] combined GIS and integer linear programming to allocate temporary shelter locations. Xu et al. [33] presented a multi-criteria method GIS for evacuation shelter locations. Cetinkaya et al. [34] prompted a GIS-based fuzzy analytic hierarchy method and TOPSIS to determine refugee camps.
The aforementioned GIS-MCDM hybrid models are intended to specify suitable zones so that decision makers can select the sites (inside the zones). Nonetheless, few of these models embrace stakeholder satisfaction objectively and, if so, quantification is rather subjective. Moreover, there are few, if any, studies that consider all pillars of sustainability, such as environmental and social, as a whole. Furthermore, Ma et al. [35] and Abid et al. [36] mentioned the need to combine intelligent optimization algorithms with GIS to deal with this decision-making problem due to the number of variables involved and the complexity associated with its quantification. However, few studies in THU site selection areas applied intelligent optimisation.
Several decision-making methods have been combined with GIS to solve spatial problems. However, MIVES, which has already been applied successfully in several different fields, such as post-disaster housing management (e.g., [9,10]; more publications that applied MIVES for other fields are listed in Section 3, Methodology), has yet to be used with GIS. Meanwhile, MIVES is a sustainability assessment method with remarkable features, such as being based on utility theory. These features of MIVES, which are explained in the next section, enable decision makers to achieve more accurate results regarding the sustainability concept (see [37] for more information about the advantages of MIVES over other methods).

3. Methodology

3.1. The Framework of the Model

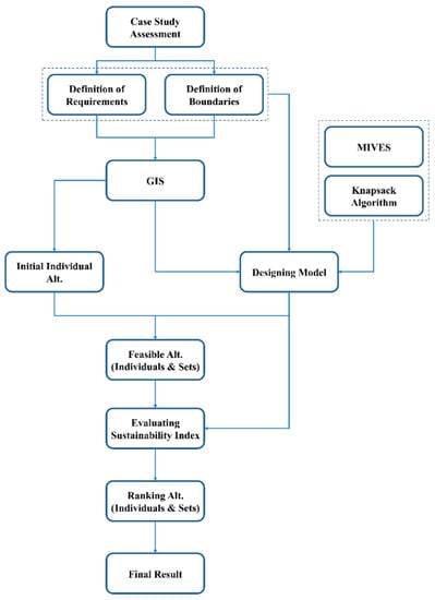
As shown in Figure 1, by specifying the requirements and boundaries of the case study, a set of possible individual sites are initially identified by using GIS information. The MIVES, knapsack algorithm, and GIS are combined to generate sets of alternative sites and to assess the sustainability of each one. Alternatives are considered valid if the total area of each alternative (individual or set) provides areas within the required ranges. Then, the sustainability index (SI) of alternatives, both individual sites and sets of sites, are evaluated and ranked. Finally, decisions can be made based on ranking and sensitivity analyses.
To evaluate the SIs of site alternatives, the integrated value model for sustainable assessment (MIVES) is applied. The knapsack algorithm is used to select the most suitable alternative by imposing that: (1) alternative areas should fall within the required range, and (2) alternatives should provide the highest SIs. Additionally, it must be highlighted that GIS permits access to accurate information on alternatives considering the indicators established in the MIVES decision-making model.
ArcGIS version 10.7 is generally used for spatial analysis. The model is implemented with C++ code by using dynamic programming to reduce operation time. Each subset or individual site could be selected by the designed model provided the condition expressed by Equation (1) is met. Indeed, in this site selection problem based on the knapsack problem concept [38,39], the value that is being maximised is the sustainability index (SI). The weight is the area or total areas of site(s) ( 1 i A n ) and the weight capacity is constrained between the minimum and maximum required area (W1 and W2):
W 1     1 i A n     W 2
Maximise   1 i S I n A n 1 i A n
where Ai is area of the site i, W1, W2 is the minimum and maximum demanded area, i is the number of members in a subset, and SIn is the sustainability index of site n.

3.2. MIVES Model

The MIVES method, a multi-criteria decision-making method based on the utility theory concept, is selected as the approach for assessing the sustainability index (SI) of site alternatives. Using value function shapes in the MIVES method enables decision makers to achieve more accurate results compared with other MCDMs. Furthermore, in this method, an already-structured decision-making tree (DMT), based on the three main pillars of sustainability, helps experts to assign the weights to the indexes more precisely. The MIVES method has successfully been applied in different fields: (1) post-disaster housing management [9,10,40,41]; (2) active learning at architecture school [42]; (3) school edifices [43]; (4) infrastructures [44,45,46]; (5) urban development [47]; (6) structural elements [48]; (7) technology development [49]; (8) architectural issues [50,51,52]; and others.
To obtain the SI for each alternative using MIVES, the following steps should be taken: (1) establish a DMT with the relevant and representative indicators that governs sustainability in post-disaster temporary housing site locations (see Figure 2); (2) specify minimum (Xmin) and maximum (Xmax) satisfaction values for each indicator; (3) quantify the value of the indicators of each alternative ( X A l t . i ); (4) determine the tendency and shape of the value function of each indicator, as shown in Figure 3; (5) assign weights to the DMT components; and (6) derive the SI of each alternative.
The SI is obtained from Equation (2), V i and λ i being the value (satisfaction) and weight (relative importance), respectively, of each component of the DMT:
V = λ i · V i ( x i )
where Vi (xi) is the value function of each indicator, criterion, or requirement; λi is the weight of the indicator, criterion, or requirement.
Additionally, Equations (3) and (4) are applied to obtain each indicator value. Equation (4), which considers sets of indicator values ( V i   ( x i ) ) to be between the range of zero and one, is applied to specify factor B for Equation (3):
V i = A + B · [ 1 e k i · ( | X Alt i X m i n | C i ) P i ]
where A is the response value X min (indicator abscissa), generally A = 0; X Alt i is the indicator abscissa that generates the value V i ; Pi is A shape factor that determines whether the curve is concave or convex, linear or S-shaped; Ci is the factor that establishes the value of the abscissa for the inflexion point in curves with Pi > 1; Ki is the factor that defines the response value to C i ; and B is the factor preventing the function from leaving the range (0.00, 1.00), obtained with Equation (4).
B = [ 1 e k i · ( | X m a x X m i n | C i ) P i ] 1
A DMT includes the three pillars of sustainability (economic, social, and environmental), and those criteria and indicators are applicable to the case under analysis. The DMT (Figure 2) was designed based on local stakeholders’ preferences and was also identified through seminars and an extensive literature review. The economic requirement (R1) represents the investment required for site location of THU over its entire life cycle, where the investment (C1) is the determining criterion. The social requirement (R2) assesses the social response to each alternative from the DP and third parties by embracing two criteria: (C2) user safety and (C3) flexibility. The environmental requirement (R3) considers environmental impacts through the life cycle of the site location alternative considering (C4) land use and (C5) emissions criteria.
Cost of site preparation criterion (C1) encompasses one indicator: the (I1) cost of site preparation (cost/m2) accounts for the costs from all activities related to the site preparation. Besides the costs of activities such as levelling, utilities, and mobilisation, this indicator (I1) considers the quality of existing facilities on alternative sites. The land price was disregarded since, according to the results obtained through seminars with experts, the local government owns all possible alternative sites and, thus, land price is an insensitive parameter in the decision-making process.
The user safety (C2) comprises three indicators (I2–I4). The indicator (I2), access, takes into account the accessibility of alternative sites, considering emergency services and the DP. However, as immediate access from emergency services is significantly more important than DP access, all alternatives were located to guarantee sufficient access to services for the DP. In this sense, only emergency services are assessed: access to hospital (SBI1) and access to police (SBI2).
The indicator (I3), population coverage, prevents decentralisation of the site alternative by rewarding greater coverage based on DP distributions. This indicator can be assessed by means of Equation (5). The indicator (I4), distance from sources of danger, considers potential dangers, such as faults, rivers, and plants/warehouses processing/storing hazardous materials, in order to prevent secondary hazards regarding two factors: (1) distance from sources of danger and (2) quality or intensity of the dangers:
P C i = 1 m ( D a i R m P R m )
where P C i is the population coverage parameter for site alternative I, D a i R m is the distance between the centre of gravity of site alternative i and the centre of gravity of region m, m is number of assessed regions, and P R m is the predicted DP in region m.
Flexibility (C3) includes one indicator: (I5) neighbourhood accessibility, which comprises ten sub-indicators, as shown in Figure 2, that are taken into account to assess the potential of a host area to accommodate the DP and the impacts that this accommodation would have on it.
Land use (C4), comprises landscape respect (I6) for considering the impacts of site location on the ecosystem. The criterion emissions (C5) compiles the CO2 emissions indicators (I7), expressed in terms of the equivalent CO2 emissions [53] associated with all activities required to prepare the site, including transport.
It should be noted that there are many interactions between indicators and sub-indicators. Based on the indicators’ impact identification, presented in Table 1, experts and decision makers can establish sets of weights that represent the stakeholders’ preferences.

4. Case Study (Earthquake in Tehran)

The four districts (2, 3, 6, and 7) of Tehran (Figure 4) among 22 districts, capital of Iran, in the aftermath of a seismic event at the Mosha fault are considered as a case study. The Tehran megacity (35° N, 51° E at the high altitude of 900 to 1800 m) is the highest populated city (8.8 million citizens and up to 15 million inhabitants in the whole metropolitan) in Iran. There are several faults in Tehran. The main active fault is the Mosha fault, which is close to the case study districts. These four districts, which have diverse characteristics, such as population density, facilities, households, etc. (Table 2), represent all districts of Tehran. The data were collected from a report by the Japan International Cooperation Agency (JICA) [74] and the Centre for Earthquake and Environmental Studies of Tehran (CEST), as shown in Table 2.
According to the JICA and CEST study (2000), in the case of an earthquake with the expected intensity occurring during the day, the number of DP from the four districts would exceed 160,000 people. In this research study, it is assumed that the total area of all the required sites should be sufficient to settle one-third of the DP, whilst the remaining two-thirds of DP could be accommodated in other types of TH.
Additionally, in order to increase the number of alternatives and potential subsets as well as the complexity of the problem, it was assumed that some sites would be located outside the city centre, close to entry roads, and that half of the DP would be settled there, whilst the other half would be settled on alternative sites in the city centre. This required a total area of nearly 100 hectares. In this study, a required area of almost 20 m2 per person was obtained, based on the possibility of using multi-storey THUs due to land scarcity in Tehran. Nonetheless, 30 and even 45 m2 per person was considered to be the required area by [54,75].
Table 2. Relevant information of the four studied districts.
Table 2. Relevant information of the four studied districts.
Case Study DistrictsReference
District 2District 3District 6District 7
Area (ha)4701292221371534[74,76,77,78]
Population (No.)707,119333,621255,270312,500[45,77]
Population density (pers./ha)150.42114.18119.45203.72[77]
Green area (m2/pers.)20.6415.7212.374.4[77,78,79,80]
Medical services (m2/pers.)0.561.461.692.03[74,77,81]
Police stations (pers./NO.)20,203.408554.383272.696009.62[74,77,80]
Fire stations (m2/pers.)0.01430.01900.02580.0117[77,80,82]
Schools (m2/pers.)735586795431[77,80]
Cultural0.041.060.62.96[77]
Infrastructure0.210.260.550.13[77]
Level of urban development (%)77.9489.969.9172.48[79,80]
Damaged buildings proportion (%)11.116.412.712.8[74]
Causalities (%)0.100.200.200.20[74]

5. The New Model Application

After defining the requirements and boundaries (Figure 1), the initial GIS model is applied to the four districts of Tehran to determine possible alternatives. In this section of the study, the initial indicators, including site areas, functions (land use), properties, and location of the lands, were defined based on the problem requirements and boundaries to determine feasible sites among all alternatives in the four districts of Tehran. The total area of alternatives is 1979 ha, whilst the total area of the four districts is 11,294 ha. The areas of the chosen sites ranged from 5.1 to 179.8 ha, as the model searched for alternative sites covering an area of more than 5.0 ha. Available sites could be chosen, provided the sites do not belong to private parties; moreover, sites are not located in conservation areas. Furthermore, chosen sites should meet the other criteria, including connectivity and accessibility. Then, ArcGIS version 10.7 was applied to select possible sites based on the aforementioned selection criteria, using the layers in the geodatabase of the Tehran municipality. A total of 92 alternative sites were introduced, as shown in Figure 5. All land uses on alternative sites are shown in Figure 5, such as parks and green areas, educational, military, mixed-use, hospital, recreational, and other purposes. Some of these sites would need to be prepared before use; nonetheless, some of them were already being used for other functions.
The second part of the model, consisting of combining MIVES–knapsack and GIS, is designed to determine the most suitable alternatives from a sustainability perspective. As previously mentioned in Section 4, the total area of alternative sites (individuals or sets) should be almost 100 ha. To increase the number of potential alternatives, a slight variation of ±5% (100 ± 5 ha) was also considered as valid.
To assess the SI of the subsets, value functions were fixed to quantify the satisfaction of each indicator gathered in the DMT (Figure 2). Coefficients and boundaries (Xmin and Xmax) were established for the indicators (Table 3 and Table 4) based on data from the literature, international guidelines, Iranian standards, and seminars delivered by experts. The resulting value functions took the following shapes: seven decreasing, including three convex functions (DCx), one concave (DCv), and three S-shaped (DS), and eight increasing, including eight S-shaped functions (IS).
A point-assignment system was applied for I6. Furthermore, it should be emphasised that the sub-indicator weights were considered to be the same for the access indicator (I2) and neighbourhood acceptability indicator (I5) regarding weights assigned by experts in the seminars.
The weights were allocated to the indicators using two approaches: (1) assigned by experts using the analytical hierarchy process (AHP), with the resulting weights (average values) presented in Figure 2, and (2) Shannon entropy (SE). The weights (λi) were determined by holding meetings and seminars with professors from the Universitat Politècnica de Catalunya (UPC) and Universitat Internacional de Catalunya (UIC) and experts from the Tehran Disaster Mitigation and Management Organization (TDMMO). The coefficients of variation for each λi did not exceed 10%; excluding outliers, which were eliminated.
Furthermore, to verify the adequacy of the model and minimise sources of error when assigning weights, these were previously estimated by SE using two approaches: (1) considering the indicator weights assigned by the experts (SE/AHP) and (2) disregarding the weights proposed by the experts (SE/NW).
The computational framework consisted of running the model three times with the same input data, each run with the sets of weights resulting from applying each of the aforementioned techniques. Indeed, the model is applied to select the most suitable alternatives among all 92 alternative sites and wide range of possible sets. All possible sets, formed by a combination of different sites, are assessed provided that all these sets meet the first condition mentioned in Section 3. To calculate the value of indicators I1–I7 for each alternative ( X A l t . i ), the information derived from GIS is automatically used whilst the remaining coefficients and parameters are specified as input data for the model (Table 2 and Table 3). The algorithm seeks suitable sets by optimising SI (three pillars of sustainability) for individual sites, considering weights assigned to indices.

6. Result and Discussion

The results obtained from applying the model, considering different weighting approaches, are shown in Table 5. The top-five ranked subsets presented in Table 5 were obtained with the three different weighting techniques (AHP, SE/AHP, and SE/NW). The suitable alternatives resulting from the model make it possible to confirm that a wide range of feasible sites was obtained. Consequently, the results should be rigorously analysed to select the most suitable subset.
The SIs of the highest-ranked subsets (A1, B1, and C1), which were selected based on the three different weighting techniques, are 0.85, 0.98, and 0.93, respectively. As shown in Table 5, the alternative sites (S28, S33, S40, S44, and S47) were chosen to be the most sustainable by the algorithm for all subsets (A1, B1, and C1), independently of the weighting technique (AHP, SE/AHP, and SE/NW). In this case, most sites from subset A1 are from the common sites (S28, S33, S40, S44, and S47) compared with B1 and C1. This is also reflected in Figure 6, which makes it possible to confirm that the frequency of sites (S28, S30, S33, S34, S40, S44, and S47) is higher than other sites considering the top-five ranked subsets. From the aforementioned high frequency selected site, three sites (S33, S44, and S47) were selected for each of the top-five ranked subsets of the three weighting techniques.
The alternative sites (S28, S33, S40, S44, and S47), which were chosen to be the most sustainable by the three weighting techniques, have already been used for other functions. The current use of these lands is educational (S28 and S47), medical (S33 and S44), and one site is military (S40). These results demonstrated that the model works properly, as the sites, which have been used before the events, mostly could achieve high satisfaction values of the three pillars of sustainability (economic, social, and environmental). Additionally, it should be noted that these five sites are located within district 6, coinciding with the central area of the four districts (Figure 5). As already shown in Table 2, district 6 has a privileged situation in terms of fire stations, police stations, schools, and infrastructure. Meanwhile, this district presents a lower urban development degree in comparison with the other three districts.
The sites of subset A1, which were selected based on the AHP weighting technique, were located within the three districts (3, 6, and 7); the other techniques led to selecting the sites located within the two districts (6 and 7). Among the sites of the first-ranked subsets (A1, B1, and C1), there was no site selected from district 2, as shown in Figure 7. This could be due to some weaknesses of this district, such as high population density and low number of emergency services per capita. It should be mentioned that this district could be affected slightly compared with the other case study districts, and consequently, this district has a lower number of DP. In this case, there is a paradox in selecting suitable sites for this district. On the one hand, lower damage leads to less need for site locations for DP; however, DP from other districts could be settled in this district. On the other hand, according to several previous research studies, DP would prefer to stay close to their damaged properties. In this regard, population coverage (I3) was determined to make greater coverage based on DP distributions to overcome this problem. Thus, most of the selected sites are located on the border of the four districts, as shown in Figure 7. Nevertheless, it is required to consider this paradox mentioned above specifically in future studies.
The areas of high selected frequency sites (seven sites) range between 5.36 and 20.53 ha. All satisfaction values of I1, I4, and I6 (from the economic, social, and environmental requirements, respectively) for the seven sites are maximum (1.0), as shown in Table 6. Among these seven alternatives, S30 has the highest satisfaction values for SBI1 and I3. Additionally, five sites (S28, S30, S33, S34, and S40), located in district 6, obtained the highest satisfaction values for SBI3, SBI4, SBI5, SBI71, and SBI8. S40 and S47 achieved the best satisfaction values for SBI2 and I7, respectively. Additionally, it should be mentioned that the current use of these lands is educational (S28 and S34), one site is military (S40), and the others are medical (S30 and S33).
As shown in Table A1, Table A3 and Table A5, both satisfaction values and SIs of the highest-ranked alternative sets using the three weighting methods are presented to implement sensitivity analysis on the indicator weights. According to Triantaphyllou and Sánchez [90], sensitivity coefficients of indicators and sub-indicators are determined, as shown in Table A2, Table A4 and Table A6. More detailed descriptions of the sensitivity coefficient have been reported elsewhere, such as [90]. The results in Table A2 confirm that the most sensitive indicator based on the AHP weighting technique is I7, and the least sensitive is SBI1. Table A4 demonstrates that the most sensitive indicator based on the SE/AHP weighting technique is SBI9, and the least is SBI4. The results in Table A6 show that the most sensitive indicator based on the SE/NW weighting technique is SBI9, and the least is I7. In general, the results of these three weighting techniques are different.
In this regard, the weights assigned to the indices by the three techniques are assessed. As shown in Table 7, the weights assigned to the indicators by the SE/AHP method cannot be reliable due to the weight allocated to I1. Although almost all the experts ranked this indicator at the first level, the weight of this indicator could not be 79%, and the rest of the indicators could be only 21%.
To this end, the results of SE/AHP have been eliminated from the final analysis. As shown in Figure 8, the weights assigned to the indicators by the two techniques (AHP and SE/NW) are considerably different for some indicators, for instance, I7. In this regard, the weights of the AHP, SE/NW techniques, and the average weights (AW) of these two are considered, as shown in Figure 8.
Then, the model with the same input data, except the weights assigned to indices by the aforementioned average weights (AW) is applied to the 92 alternative sites to select a suitable subset. As shown in Table 8, a subset (D1) with the SI of 0.8899 has been selected as the best solution. The subset D1 includes all high-frequency selected sites (S28, S30, S33, S34, S40, S44, and S47). The SI of D1 is ranked between the SIs of A1 and C1; however, the total area of sites in this subset (D1) is closer to the exact chosen area.
Figure 9 shows the indicator and sub-indicator values (Vi) of the highest-ranked subsets by the AHP, SE/NW, and AW methods. In this case, it should be noted that no weights were applied. Vi can be understood as the satisfaction index associated with each indicator.
As shown in Figure 9, the highest numbers (seven) of indices (an indicator and sub-indicators) with the minimum satisfaction values are concerned with subset C1, which was selected by the SE/NW weighting technique. These seven indices are SBI1, SBI3, SBI4, SBI5, SBI8, SBI10, and I7 from subset C1. In contrast, the highest numbers (five) of indices with the maximum satisfaction values belongs to subset D1, which was selected based on the average weights (AW). These five indices are SBI1, SBI5, SBI7, SBI8, and SBI10 from subset D1; all the indices are related to the social requirement. Subset A1, which is the highest ranked regarding the AHP weighting technique, has three indices with the highest satisfaction values (SBI3, SBI4, and I7).
In general, according to the aforementioned findings, results from a model tend to be more reliable when experts are somehow involved in assigning the weights to the indices. Additionally, although satisfaction values for some indices correspond to the weights allocated to these indices, it is not possible to generalise this issue to all indices.
Based on the analysis of results, it can be concluded that the proposed model, which is made by the combination of GIS and the MIVES–knapsack approach, could be a robust decision-making model for the configuration of post-disaster housing sites. Furthermore, applying the average weights (AW) derived from AHP and SE/NW weighting techniques could lead to more suitable results.

7. Conclusions

This paper proposes a new sustainability-oriented GIS-based technique to solve spatial problems after disasters. On the whole, the approach is designed to make it possible to select TH site location based on local requirements. The technique was built on a synergistic combination of GIS and MIVES–knapsack methods to identify and seek sets that meet the area requirements and maximise the sustainability indices (weighted satisfaction of the economic, environmental, and social requirements). GIS permits accurate information on alternatives considering the indicators established in the MIVES decision-making model and determining feasible sites among all options in the initial phase of the decision-making process. The MIVES method, which is a multi-criteria decision-making method based on the utility theory concept, is used to evaluate sustainability indexes of alternatives (sites and subsets). The knapsack algorithm is applied to accurately and quickly select the most suitable subsets, including the most appropriate alternatives, among numerous possible solutions, considering the requirements of this research study. The weights were derived from a hybrid approach consisting of using seminars with experts and AHP, together with the Shannon entropy method.
The proposed model was applied to an earthquake scenario in Tehran. Regarding the results from the analysis, including sensitivity analysis, the sites of the first-ranked subset (A1) selected based on the AHP technique could be more reliable and accurate. Although the SI of this subset (A1) is lower than the other subsets (B1 and C1) obtained based on the other weighting techniques (SE/AHP and SE/NW). In this regard, the following conclusions can be drawn:
  • The high ranked subsets (A1, B1, and C1), with the SIs of 0.85, 0.98, and 0.93, respectively, were introduced based on the three different weighting techniques (AHP, SE/AHP, and SE/NW).
  • Sites already in use for specific purposes were found to be suitable (and with high satisfaction values) for temporary housing locations after earthquakes. Most sites of the subsets (Ai), which were chosen by the model using AHP, are categorized as those sites mentioned above. In other words, the sites of the subsets (Ai) do not need to be prepared after disasters.
  • The results of this model demonstrate that a weighting technique, based on experts’ and stakeholders’ preferences (e.g., AHP), could be more reliable. Nonetheless, the results derived from this weighting technique need to be assessed. Additionally, the subsets selected based on AHP have better distributions (within the three districts) to cover DP adequately compared with the other weighting technics.
  • The results obtained from applying the model, considering the three different weighting approaches, demonstrate that no site was selected within district 2. This could be due to some characteristics of this district, such as the lower damage rate, high population density, etc. However, it is required to consider this issue in another research study, focusing on population coverage and DP preferences.
Future research should develop a model based on real-time data analysis. Additionally, a new phase could be designed and added to the model to consider sensitivity analysis of different weighting techniques. This new phase could help the model become more automated and user-friendly.

Author Contributions

S.M.A.H. led the research project and methodology conceptualization was assisted by R.G. and A.d.l.F.; investigation and writing, S.M.A.H.; analysis, S.M.A.H. and R.G.; supervision, A.d.l.F. All authors have read and agreed to the published version of the manuscript.

Funding

This research received no external funding.

Conflicts of Interest

The authors declare no conflict of interest.

Nomenclature

SmaxMaximum satisfaction
SminMinimum satisfaction
RkRequirement k
CkCriterion k
IkIndicator k
SBIkSub-indicator k
VValue
SISustainability index
DCvDecrease concavely
DCxDecrease convexly
ICxIncrease convexly
ISIncrease S-shape
DSDecrease S-shape
XmaxMaximum value indicator
XminMinimum value indicator
pts.Points
PopPopulation
min.Minute(s)
pers.Person(s)
N Hosp.Number of hospitals
N Sch.Number of schools
N PS.Number of police stations
N FS.Number of fire stations
IRRIran rial rates (Iranian currency)
Ec.Economic
S.Social
En.Environmental
SE/AHPShannon’s entropy with considering the weights assigned to the indicators
SE/NWShannon’s entropy without considering the weights assigned to the indicators

Appendix A

Table A1. Ranked sets, including sites, SIs, and satisfaction values of indices, based on sustainability index by MIVES–knapsack considering AHP weights.
Table A1. Ranked sets, including sites, SIs, and satisfaction values of indices, based on sustainability index by MIVES–knapsack considering AHP weights.
Alt.Sites of
Selected Set
SITotal AreaIndicator and Sub-Indicator Satisfaction Values
I1SBI1SBI2I3I4SBI3SBI4SBI5SBI6SBI7SBI8SBI9SBI10I6I7
A1S11, S28, S33, S40, S44, S47, S600.848997.181.000.99720.97280.86151.000.34330.46790.56510.80940.93760.99240.97440.13311.000.6839
A2S11, S28, S29, S33, S40, S44, S47, S600.8488102.781.000.99710.97190.86161.000.34800.47050.57020.80720.93910.99370.96670.13961.000.6822
A3S11, S28, S33, S34, S44, S47, S600.8485100.941.000.99710.97110.86341.000.34650.46970.56860.80790.93860.99330.96930.13751.000.6808
A4S11, S28, S33, S40, S44, S47, S60, S920.8483103.061.000.99710.96230.86701.000.34820.47070.57040.80710.93920.99380.96630.13991.000.6797
A5S28, S31, S33, S34, S35, S40, S44, S47, S600.847598.391.000.99690.96600.87271.000.34440.46850.56620.80890.93790.99270.97280.13461.000.6753
Table A2. Percent change in indicators’ weights and sensitivity coefficients: ranked sets by MIVES–knapsack considering AHP weights.
Table A2. Percent change in indicators’ weights and sensitivity coefficients: ranked sets by MIVES–knapsack considering AHP weights.
Pair of AlternativesIndicators and Sub-Indicators
I1SBI1SBI2I3I4SBI3SBI4SBI5SBI6SBI7SBI8SBI9SBI10I6I7
A1–A2N/FN/FN/F−1357.41N/F−96.31−168.63−88.64N/F−299.36−328.5658.3554−69.44N/F29.44
A1–A3N/FN/FN/F−367.39N/F−544.01−952.51−500.07N/F−1686.66−1806.42N/F−393.69N/F62.82
A1–A4N/FN/FN/F−192.92N/F−527.66−923.87−485.73N/F−1640.72−1807.57N/F−380.21N/F69.94
A1–A5N/FN/FN/F−206.06N/F−5362.94−9390.09−4921.1N/F−16,566.7−17,122.7N/F−3902.15N/F73.62
A2–A3N/FN/FN/F−292.73N/FN/FN/FN/F−1845.38N/FN/F−491.92N/FN/FN/F
A2–A4N/FN/FN/F−163.39N/F−9383.29−16,428.26−8671.04N/F−29,410.7−35,139.5N/F−6682.79N/F98.49
A2–A5N/FN/FN/F−191.98N/FN/FN/FN/F−3052.97N/FN/F−851.59N/FN/F84.60
A3–A4N/F−12,724.3470.63−97.84N/F−497.08−870.30−458.79N/F−1554.1−1809.92N/F−355.32N/F91.06
A3–A5N/FN/FN/F−172.47N/FN/FN/FN/F−3889.40N/FN/F−1120.93N/FN/F79.7
A4–A5N/FN/F−599.86−218.61N/FN/FN/FN/F−1693.20N/FN/F−469.94N/FN/F77.04
Sensitivity CoefficientN/F<<1.00.01420.0102N/F0.01040.00590.01120.00060.00330.0030.01710.0144N/F0.034
N/F = Not feasible.
Table A3. Ranked sets, including sites, SIs, and satisfaction values for indices, based on sustainability index by MIVES–knapsack considering SE/AHP weights.
Table A3. Ranked sets, including sites, SIs, and satisfaction values for indices, based on sustainability index by MIVES–knapsack considering SE/AHP weights.
Alt.Sites of Selected SetSITotal AreaIndicator and Sub-Indicator Satisfaction Values
I1SBI1SBI2I3I4SBI3SBI4SBI5SBI6SBI7SBI8SBI9SBI10I6I7
B1S28, S33, S34, S39, S40, S44, S47, S740.982497.731.000.99780.99110.88641.000.31870.46640.58480.83190.95110.99800.95870.16801.000.6535
B2S28, S30, S33, S40, S44, S47, S74, S760.982398.061.000.99750.98650.89501.000.31910.46660.58510.83170.95110.99800.95810.16831.000.6540
B3S28, S30, S33, S34, S35, S39, S40, S44, S47, S480.9823100.101.000.99630.98060.87151.000.24050.42940.52900.87330.94170.98720.99940.10391.000.6667
B4S28, S29, S30, S33, S34, S40, S44, S47, S740.9823100.351.000.99780.99140.88351.000.32150.46770.58670.83030.95140.99820.95410.17051.000.6584
B5S28, S30, S33, S34, S40, S44, S47, S74, S920.9822100.641.000.99780.98690.88821.000.32180.46790.58690.83020.95140.99820.95360.17081.000.6560
Table A4. Percent change in indicators’ weights and sensitivity coefficients: ranked sets by MIVES–knapsack considering SE/AHP weights.
Table A4. Percent change in indicators’ weights and sensitivity coefficients: ranked sets by MIVES–knapsack considering SE/AHP weights.
Pair of AlternativesIndicators and Sub-Indicators
I1SBI1SBI2I3I4SBI3SBI4SBI5SBI6SBI7SBI8SBI9SBI10I6I7
B1–B2N/FN/F74.74−139.45N/F−4702.26−23,327.76−11287.9N/F−11033.9−21729.3N/F−2712.48N/F−2029.6
B1–B3N/F91.4238.6395.35N/F25.98N/F58.25−32.7155.7744.35−6.1816.27N/F−96.20
B1–B4N/FN/FN/F−1702.30N/F−1460.19−7246.99−3512.70N/F−3435.80−6967.52N/F−840.05N/F−1154.7
B1–B5N/FN/F−1854.24N/FN/F−804.15−3990.85−1934.05N/F−1891.58−3823.7062.18−462.77N/F−291.74
B2–B3N/F16.3710.128.81N/F3.7818.418.49−4.768.136.48−0.892.37N/F−14.67
B2–B4N/F−827.96−1309.63N/FN/F−1028.40−5104.28−2474.67N/F−2420.70−4928.5678.78−591.43N/F−914.57
B2–B5N/F−135.22−22.3132.91N/F−221.06−1097.15−531.82N/F−520.19−1055.7117.01−127.17N/F−78.33
B3–B4N/F−118.07−80.82−106.28N/F−31.36−152.63−70.4939.42−67.54−54.896.90−19.58N/FN/F
B3–B5N/F−11.16−4.60−14.42N/F−3.06−14.88−6.873.84−6.58−5.340.68−1.91N/F18.62
B4–B5N/FN/FN/F−337.85N/F−7585.09−37,661.06−18,286.7N/F−17,897.9−37,419.7N/F−4351.86N/FN/F
Sensitivity CoefficientN/F0.08960.21720.1135N/F0.32700.06720.14550.26010.15190.18731.47500.5237N/F0.0682
N/F = Not feasible.
Table A5. Ranked sets, including sites, SIs, and satisfaction values of indices, based on sustainability index by MIVES–knapsack considering SE/NW weights.
Table A5. Ranked sets, including sites, SIs, and satisfaction values of indices, based on sustainability index by MIVES–knapsack considering SE/NW weights.
Alt.Sites of Selected SetSITotal AreaIndicator and Sub-Indicator Satisfaction Values
I1SBI1SBI2I3I4SBI3SBI4SBI5SBI6SBI7SBI8SBI9SBI10I6I7
C1S28, S30, S33, S34, S39, S40, S43, S44, S47, S480.9323103.021.000.99580.98220.87151.000.24540.43180.53280.87070.94240.98860.99910.10761.000.6598
C2S30, S33, S34, S39, S40, S44, S470.932096.601.000.99760.98690.90311.000.31740.46580.58400.83260.95100.99800.96060.16691.000.6343
C3S28, S29, S30, S33, S34, S39, S40, S44, S47, S480.931998.561.000.99570.98350.86921.000.23780.42810.52690.87460.94140.98650.99950.10191.000.6693
C4S11, S30, S33, S34, S40, S44, S47, S48, S530.9314103.061.000.99610.96820.87321.000.24550.43180.53280.87070.94240.98860.99910.10761.000.6539
C5S28, S30, S33, S34, S40, S43, S44, S47, S48, S530.9312100.691.000.99490.97140.87141.000.24150.42990.52980.87270.94180.98750.99940.10471.000.6571
Table A6. Percent change in indicators’ weights and sensitivity coefficients: ranked sets by MIVES–knapsack considering SE/NW weights.
Table A6. Percent change in indicators’ weights and sensitivity coefficients: ranked sets by MIVES–knapsack considering SE/NW weights.
Pair of AlternativesIndicators and Sub-Indicators
I1SBI1SBI2I3I4SBI3SBI4SBI5SBI6SBI7SBI8SBI9SBI10I6I7
C1–C2N/F−142.46−101.44−94.08N/F−24.29−118.28−54.6530.53−52.39−43.835.62−15.15N/FN/F
C1–C3N/FN/F−502.15N/FN/FN/FN/FN/F−402.42N/FN/F−781.47N/FN/F−1388.99
C1–C4N/F−2503.1995.75−4726.02N/F−73,087.87−347,081.84−15·105N/F−144415−67275N/F−49,609.74N/FN/F
C1–C5N/FN/FN/FN/FN/FN/FN/FN/F−2023.74N/FN/F−3512.92N/FN/FN/F
C2–C3N/F47.0048.3630.44N/F7.6237.0117.02−9.6116.2812.42−1.934.80N/F−96.66
C2–C4N/FN/F46.18N/FN/F44.02N/F99.06−55.3294.9579.51−10.1827.45N/F−900.24
C2–C5N/FN/F75.97N/FN/F57.13N/FN/F−71.91N/F97.84−13.8635.79N/F−1058.94
C3–C4N/F−984.7545.69−1072.88N/F−333.17−1576.48−695.11N/F−651.40−283.18N/F−228.38N/FN/F
C3–C5N/FN/F83.75−2828.14N/F−1005.22−4747.38−2088.35N/F−1954.52−820.78N/F−692.63N/FN/F
C4–C5N/FN/F−101.69N/FN/FN/FN/FN/F−382.37N/FN/F−662.28N/FN/F−2025.91
Sensitivity CoefficientN/F0.02130.02190.0328N/F0.13120.02700.05870.10410.06140.08050.51780.2085N/F0.010
N/F = Not feasible.

References

  1. Carver, S.J. Integrating multi-criteria evaluation with geographical information systems. Int. J. Geogr. Inf. Syst. 1991, 5, 321–339. [Google Scholar] [CrossRef] [Green Version]
  2. El-Anwar, O.; El-Rayes, K.; Elnashai, A. An automated system for optimizing post-disaster temporary housing allocation. Autom. Constr. 2009, 18, 983–993. [Google Scholar] [CrossRef]
  3. Johnson, C. What’s the big deal about temporary housing? Types of temporary accommodation after disasters: An example of the 1999 Turkish earthquake. In Proceedings of the TIEMS 2002 International Disaster Management Conference, Waterloo, ON, Canada, 14–17 May 2002. [Google Scholar]
  4. Johnson, C.; Lizarralde, G.; Davidson, C.H. A systems view of temporary housing projects in post-disaster reconstruction. Constr. Manag. Econ. 2006, 24, 367–378. [Google Scholar] [CrossRef]
  5. Lizarralde, G.; Johnson, C.; Davidson, C. Rebuilding after Disasters: From Emergency to Sustainability; Routledge: London, UK, 2009. [Google Scholar]
  6. Perrucci, D.; Baroud, H. A Review of Temporary Housing Management Modeling: Trends in Design Strategies, Optimization Models, and Decision-Making Methods. Sustainability 2020, 12, 10388. [Google Scholar] [CrossRef]
  7. Fois, F.; Forino, G. The self-built ecovillage in L’Aquila, Italy: Community resilience as a grassroots response to environmental shock. Disasters 2014, 38, 719–739. [Google Scholar] [CrossRef]
  8. Ghafory-Ashtiany, M.; Hosseini, M. Post-Bam earthquake: Recovery and reconstruction. Nat. Hazards 2008, 44, 229–241. [Google Scholar] [CrossRef]
  9. Hosseini, S.A.; de la Fuente, A.; Pons, O. Multi-criteria decision-making method for assessing the sustainability of post-disaster temporary housing units technologies: A case study in Bam, 2003. Sustain. Cities Soc. 2016, 20, 38. [Google Scholar] [CrossRef]
  10. Hosseini, S.M.A.; de la Fuente, A.; Pons, O. Multicriteria Decision-Making Method for Sustainable Site Location of Post-Disaster Temporary Housing in Urban Areas. Constr. Eng. Manag. 2016, 142, 04016036. [Google Scholar] [CrossRef] [Green Version]
  11. Johnson, C. Impacts of prefabricated temporary housing after disasters: 1999 earthquakes in Turkey. Habitat Int. 2007, 31, 36–52. [Google Scholar] [CrossRef]
  12. Kelly, C. Strategic Site Selection and Management; World Wildlife Fund: San Francisco, CA, USA; American National Red Cross: San Francisco, CA, USA, 2010. [Google Scholar]
  13. Hosseini, S.M.A.; de la Fuente, A.; Pons, O.; Arroyo, C.M. A Decision Methodology for Determining Suitable Post-Disaster Accommodations: Reconsidering Effective Indicators for Decision-Making Processes. Homel. Secur. Emerg. Manag. 2020, 17, 20180058. [Google Scholar] [CrossRef]
  14. UN. World’s Population Increasingly Urban with More than Half Living in Urban Areas; UN: New York, NY, USA, 2014. [Google Scholar]
  15. Lall, S.V.; Deichmann, U. Density and Disasters: Economics of Urban Hazard Risk. World Bank Res. Obs. 2010, 27, 74–105. [Google Scholar] [CrossRef] [Green Version]
  16. Field, C.B.; Barros, V.; Stocker, T.F.; Dahe, Q.; Dokken, D.J.; Ebi, K.L.; Midgley, P.M. (Eds.) Managing the Risks of Extreme Events and Disasters to Advance Climate Change Adaptation; Special Report of the Intergovernmental Panel on Climate Change; Cambridge University Press: Cambridge, UK, 2012. [Google Scholar]
  17. Altay, N.; Green, W.G. OR/MS research in disaster operations management. Eur. J. Oper. Res. 2006, 175, 475–493. [Google Scholar] [CrossRef] [Green Version]
  18. Amideo, A.E.; Scaparra, M.; Kotiadis, K. Optimising shelter location and evacuation routing operations: The critical issues. Eur. J. Oper. Res. 2019, 279, 279–295. [Google Scholar] [CrossRef]
  19. Galindo, G.; Batta, R. Review of recent developments in OR/MS research in disaster operations management. Eur. J. Oper. Res. 2013, 230, 201–211. [Google Scholar] [CrossRef]
  20. Özdamar, L.; Ertem, M.A. Models, solutions and enabling technologies in humanitarian logistics. Eur. J. Oper. Res. 2015, 244, 55–65. [Google Scholar] [CrossRef]
  21. Chandio, I.A.; Matori, A.N.B.; WanYusof, K.B.; Talpur, M.A.H.; Balogun, A.-L.; Lawal, D.U. GIS-based analytic hierarchy process as a multicriteria decision analysis instrument: A review. Arab. J. Geosci. 2013, 6, 3059–3066. [Google Scholar] [CrossRef]
  22. Malczewski, J. GIS-based multicriteria decision analysis: A survey of the literature. Int. J. Geogr. Inf. Sci. 2006, 20, 703–726. [Google Scholar] [CrossRef]
  23. Hadavi, F.; Zamani, M.; Movasati, M.; Koohgard, K.; Hadavi, M. Optimal site selection for temporary housing after an earthquake in urban areas using multiple criteria decision making methods and GIS (A case study of municipal district 6, Tehran metropolis). J. Appl. Environ. Biol. Sci. 2014, 5, 6–13. [Google Scholar]
  24. Fan, B. Hybrid spatial data mining methods for site selection of emergency response centers. Nat. Hazards 2014, 70, 643–656. [Google Scholar] [CrossRef]
  25. Kar, B.; Hodgson, M.E. A GIS-Based Model to Determine Site Suitability of Emergency Evacuation Shelters. Trans. GIS 2008, 12, 227–248. [Google Scholar] [CrossRef]
  26. Yau, N.-J.; Tsai, M.-K.; Yulita, E.N. Improving efficiency for post-disaster transitional housing in Indonesia. Disaster Prev. Manag. Int. J. 2014, 23, 157–174. [Google Scholar] [CrossRef]
  27. Kocatepe, A.; Ozguven, E.E.; Horner, M.; Ozel, H. Pet- and special needs-friendly shelter planning in South Florida: A spatial capacitated p-median-based approach. Int. J. Disaster Risk Reduct. 2018, 31, 1207–1222. [Google Scholar] [CrossRef]
  28. Chen, Z.; Chen, X.; Li, Q.; Chen, J. The temporal hierarchy of shelters: A hierarchical location model for earthquake-shelter planning. Int. J. Geogr. Inf. Sci. 2013, 27, 1612–1630. [Google Scholar] [CrossRef]
  29. Li, H.; Zhao, L.; Huang, R.; Hu, Q. Hierarchical earthquake shelter planning in urban areas: A case for Shanghai in China. Int. J. Disaster Risk Reduct. 2017, 22, 431–446. [Google Scholar] [CrossRef]
  30. Moroto, H.; Sakamoto, M.; Ahmed, T. Possible factors influencing NGOs’ project locations for disaster management in Bangladesh. Int. J. Disaster Risk Reduct. 2018, 27, 248–264. [Google Scholar] [CrossRef]
  31. Shi, Y.; Zhai, G.; Xu, L.; Zhu, Q.; Deng, J. Planning Emergency Shelters for Urban Disasters: A Multi-Level Location–Allocation Modeling Approach. Sustainability 2019, 11, 4285. [Google Scholar] [CrossRef] [Green Version]
  32. Kılcı, F.; Kara, B.Y.; Bozkaya, B. Locating temporary shelter areas after an earthquake: A case for Turkey. Eur. J. Oper. Res. 2015, 243, 323–332. [Google Scholar] [CrossRef]
  33. Xu, J.; Yin, X.; Chen, D.; An, J.; Nie, G. Multi-criteria location model of earthquake evacuation shelters to aid in urban planning. Int. J. Disaster Risk Reduct. 2016, 20, 51–62. [Google Scholar] [CrossRef]
  34. Çetinkaya, C.; Özceylan, E.; Erbaş, M.; Kabak, M. GIS-based fuzzy MCDA approach for siting refugee camp: A case study for southeastern Turkey. Int. J. Disaster Risk Reduct. 2016, 18, 218–231. [Google Scholar] [CrossRef]
  35. Ma, Y.; Xu, W.; Qin, L.; Zhao, X. Site Selection Models in Natural Disaster Shelters: A Review. Sustainability 2019, 11, 399. [Google Scholar] [CrossRef] [Green Version]
  36. Abid, S.K.; Sulaiman, N.; Chan, S.W.; Nazir, U.; Abid, M.; Han, H.; Ariza-Montes, A.; Vega-Muñoz, A. Toward an Integrated Disaster Management Approach: How Artificial Intelligence Can Boost Disaster Management. Sustainability 2021, 13, 12560. [Google Scholar] [CrossRef]
  37. Hosseini, S.M.A.; Pons, O.; de la Fuente, A. Suitability of Different Decision-Making Methods Applied for Analysing Sustainable Post-Disaster Temporary Housing. In Sustainable Development Goals Series; Springer: Cham, Switzerland, 2019; pp. 207–220. [Google Scholar] [CrossRef]
  38. Ibarra, O.; Kim, C.E. Fast approximation algorithms for the Knapsack and sum of subset problems. JACM 1975, 22, 463–468. [Google Scholar] [CrossRef]
  39. Connolly, D.; Martello, S.; Toth, P. Knapsack Problems: Algorithms and Computer Implementations; John Wiley & Sons: Hoboken, NJ, USA, 1990. [Google Scholar]
  40. Hosseini, S.A.; Yazdani, R.; de la Fuente, A. Multi-objective interior design optimization method based on sustainability concepts for post-disaster temporary housing units. Build. Environ. 2020, 173, 106742. [Google Scholar] [CrossRef]
  41. Hosseini, S.A.; Farahzadi, L.; Pons, O. Assessing the sustainability index of different post-disaster temporary housing unit configuration types. J. Build. Eng. 2021, 42, 102806. [Google Scholar] [CrossRef]
  42. Pons, O.; Franquesa, J.; Hosseini, S.M.A. Integrated Value Model to Assess the Sustainability of Active Learning Activities and Strategies in Architecture Lectures for Large Groups. Sustainability 2019, 11, 2917. [Google Scholar] [CrossRef] [Green Version]
  43. Pons, O.; Aguado, A. Integrated value model for sustainable assessment applied to technologies used to build schools in Catalonia, Spain. Build. Environ. 2012, 53, 49–58. [Google Scholar] [CrossRef]
  44. Zampaglione de Miguel, P. Sustainability Analysis of the Ground Handling Operations Using MIVES methodology. Case Study: El Prat Airport. Master’s Thesis, 2017. Available online: https://upcommons.upc.edu/handle/2117/117566 (accessed on 10 July 2020).
  45. Pujadas, P.; Cavalaro, S.; Aguado, A. Mives multicriteria assessment of urban-pavement conditions: Application to a case study in Barcelona. Road Mater. Pavement Des. 2019, 20, 1827–1843. [Google Scholar] [CrossRef]
  46. Del Mar Casanovas-Rubio, M.; Pujadas, P.; Pardo-Bosch, F.; Blanco, A.; Aguado, A. Sustainability assessment of trenches including the new eco-trench: A multi-criteria decision-making tool. J. Clean. Prod. 2019, 238, 117957. [Google Scholar] [CrossRef]
  47. Pujadas, P.; Pardo-Bosch, F.; Aguado-Renter, A.; Aguado, A. MIVES multi-criteria approach for the evaluation, prioritization, and selection of public investment projects. A case study in the city of Barcelona. Land Use Policy 2017, 64, 29–37. [Google Scholar] [CrossRef] [Green Version]
  48. Alberti, M.G.; Galvez, J.; Enfedaque, A.; Carmona, A.; Valverde, C.; Pardo, G. Use of Steel and Polyolefin Fibres in the La Canda Tunnels: Applying MIVES for Assessing Sustainability Evaluation. Sustainability 2018, 10, 4765. [Google Scholar] [CrossRef] [Green Version]
  49. Lizarralde, R.; Ganzarain, J.; Zubizarreta, M. Adaptation of the MIVES method for the strategic selection of new technologies at an R&D centre. Focus on the manufacturing sector. Technovation 2022, 115, 102462. [Google Scholar] [CrossRef]
  50. Habibi, S.; Valladares, O.P.; Peña, D. New sustainability assessment model for Intelligent Façade Layers when applied to refurbish school buildings skins. Sustain. Energy Technol. Assess. 2020, 42, 100839. [Google Scholar] [CrossRef]
  51. Motlagh, S.H.B.; Pons, O.; Hosseini, S.M.A. Sustainability model to assess the suitability of green roof alternatives for urban air pollution reduction applied in Tehran. Build. Environ. 2021, 194, 107683. [Google Scholar] [CrossRef]
  52. Sadrolodabaee, P.; Hosseini, S.M.A.; Ardunay, M.; Claramunt, J.; de la Fuente, A. A New Sustainability Assessment Method for Façade Cladding Panels: A Case Study of Fiber/Textile Reinforced Cement Sheets. In Fibre Reinforced Concrete: Improvements and Innovations I. BEFIB 2021; RILEM Bookseries; Springer: Cham, Switzerland, 2022. [Google Scholar] [CrossRef]
  53. Eggleston, S.; Walsh, M. Good Practice Guidance and Uncertainty Management in National Greenhouse Gas Inventories; The Intergovernmental Panel on Climate Change (IPCC): Kanagawa, Japan, 2000. [Google Scholar]
  54. Handbook for Emergencies, 2nd ed.; United Nations High Commissioner for Refugees (UNHCR): Geneva, Switzerland, 2000.
  55. Hosseini, S.A.; Pons, O.; de la Fuente, A. A combination of the Knapsack algorithm and MIVES for choosing optimal temporary housing site locations: A case study in Tehran. Int. J. Disaster Risk Reduct. 2018, 27, 265–277. [Google Scholar] [CrossRef] [Green Version]
  56. Sen, M.K.; Dutta, S.; Kabir, G. Flood Resilience of Housing Infrastructure Modeling and Quantification Using a Bayesian Belief Network. Sustainability 2021, 13, 1026. [Google Scholar] [CrossRef]
  57. Ahmad, J.; Ahmad, M.M.; Sadia, H.; Ahmad, A. Using selected global health indicators to assess public health status of population displaced by natural and man-made disasters. Int. J. Disaster Risk Reduct. 2017, 22, 228–237. [Google Scholar] [CrossRef]
  58. Celik, E. A cause and effect relationship model for location of temporary shelters in disaster operations management. Int. J. Disaster Risk Reduct. 2017, 22, 257–268. [Google Scholar] [CrossRef]
  59. Esmaelian, M.; Tavana, M.; Arteaga, F.J.S.; Mohammadi, S. A multicriteria spatial decision support system for solving emergency service station location problems. Int. J. Geogr. Inf. Sci. 2015, 29, 1187–1213. [Google Scholar] [CrossRef]
  60. Zhao, L.; Li, H.; Sun, Y.; Huang, R.; Hu, Q.; Wang, J.; Gao, F. Planning Emergency Shelters for Urban Disaster Resilience: An Integrated Location-Allocation Modeling Approach. Sustainability 2017, 9, 2098. [Google Scholar] [CrossRef] [Green Version]
  61. Yan, Y.; Zhang, Y.; Sharma, A.; Al-Amri, J.F. Evaluation of Suitability of Urban Land Using GIS Technology. Sustainability 2021, 13, 10521. [Google Scholar] [CrossRef]
  62. Junian, J.; Azizifar, V. The Evaluation of Temporary Shelter Areas Locations Using Geographic Information System and Analytic Hierarchy Process. Civ. Eng. J. 2018, 4, 1678. [Google Scholar] [CrossRef]
  63. Nojavan, M.; Omidvar, B. The Selection of Site for Temporary Sheltering using Fuzzy Algorithms; Case study: Tehran Metropolitan after earthquake, Municipal districts No 1. Urban Manag. 2013, 11, 205–221. [Google Scholar]
  64. Venable, C.; Javernick-Will, A.; Liel, A.B. Perceptions of Post-Disaster Housing Safety in Future Typhoons and Earthquakes. Sustainability 2020, 12, 3837. [Google Scholar] [CrossRef]
  65. Aldrich, D.P. Building Resilience: Social Capital in Post-Disaster Recovery; University of Chicago Press: Chicago, IL, USA, 2012. [Google Scholar]
  66. Iuchi, K. Planning Resettlement After Disasters. J. Am. Plan. Assoc. 2014, 80, 413–425. [Google Scholar] [CrossRef]
  67. Senanayake, A.; Fernando, N.; Wasana, M.; Amaratunga, D.; Haigh, R.; Malalgoda, C.; Jayakody, C. Landslide Induced Displacement and Relocation Options: A Case Study of Owner Driven Settings in Sri Lanka. Sustainability 2022, 14, 1906. [Google Scholar] [CrossRef]
  68. Li, Y.; Feng, X. Influence of Housing Resettlement on the Subjective Well-Being of Disaster-Forced Migrants: An Empirical Study in Yancheng City. Sustainability 2021, 13, 8171. [Google Scholar] [CrossRef]
  69. Wu, H. When Housing and Communities Were Delivered: A Case Study of Post-Wenchuan Earthquake Rural Reconstruction and Recovery. Sustainability 2021, 13, 7629. [Google Scholar] [CrossRef]
  70. Arslan, H.; Cosgun, N. Reuse and recycle potentials of the temporary houses after occupancy: Example of Duzce, Turkey. Build. Environ. 2008, 43, 702–709. [Google Scholar] [CrossRef]
  71. Soltani, A.; Ardalan, A.; Boloorani, A.D.; Haghdoost, A.; Hosseinzadeh-Attar, M.J. Criteria for Site Selection of Temporary Shelters after Earthquakes: A Delphi Panel. PLoS Curr. 2015, 7. [Google Scholar] [CrossRef]
  72. Zavar, E.; Hagelman, R.; Lavy, B.; Prince, B. Land-Use Change at Temporary Group-Housing Sites in Post-Katrina Louisiana. Nat. Hazards Rev. 2017, 18, 04017003. [Google Scholar] [CrossRef]
  73. Filer, J.E.; Delorit, J.D.; Hoisington, A.J.; Schuldt, S. Optimizing the Environmental and Economic Sustainability of Remote Community Infrastructure. Sustainability 2020, 12, 2208. [Google Scholar] [CrossRef] [Green Version]
  74. JICA. The Study on Seismic Microzoning of the Greater Tehran Area in the Islamic Republic of Iran; A Report from Center for Earthquake an Environmental Studies of Tehran (CEST) and Japan International Cooperation Agency (JICA); Pacific Consultants International, OYO Corporation: Tehran, Iran, 2000. [Google Scholar]
  75. McConnan, I. Humanitarian Charter and Minimum Standards in Disaster Response, 3rd ed.; The Sphere Project: Geneva, Switzerland, 2004. [Google Scholar]
  76. Iran: Tehran City. 2014. Available online: http://www.citypopulation.de/php/iran-tehrancity.php (accessed on 7 November 2018).
  77. Tehran Urban Observatory, Observing Tehran’s Urban Planning: Segmentation and Land Use System; Tehran Municipality ICT Organization: Tehran, Iran, 2017.
  78. Zayyari, K.; Beiky, L.V.; Parnoon, Z. The Study of Environmental Crisis and Local Distribution of Green Space in Tehran City. Urban Reg. Stud. Res. J. 2012, 14, 25–28. [Google Scholar]
  79. Atlas of Teheran Metropolis. 2014. Available online: http://atlas.tehran.ir/ (accessed on 13 November 2019).
  80. Mohammadzade Asl, N.; Emamverdi, Q.; Afraz, M.S. Ranking Urban Prosperity Index of Tehran’s Districts; Urban Research and Planning: Marvdasht, Iran, 2010; pp. 85–106. [Google Scholar]
  81. Implementation of the 2011 Iranian Population and Housing Census; Statistical Center of Iran: Tehran, Iran, 2011.
  82. Alavi, A.; Salarvand, E.; Ahmadabadi, A.; Sis, S.F.; Bosshaq, M.R. Spatial analysis of fire stations based on crisis management by the combination of MCDM and Network analysis Case study: Tehran, district 6. Emerg. Manag. 2013, 1, 57–65. [Google Scholar]
  83. Pricing Schedule of Buildings in Iran 2012; Vice-President for Strategic Planning and Supervision of Iran: Tehran, Iran, 2012.
  84. It’s about Time: Why Emergency Response Times Matter to Firefighters and the Public. 2010. Available online: http://www.fbu.org (accessed on 15 October 2019).
  85. Amiri, G.G.; Khoshnevis, N.; Amrei, S.R. Probabilistic Assessment of Earthquake Damage and Loss for the City of Tehran, Iran. J. Rehabil. Civ. Eng. 2013, 1, 10–23. [Google Scholar]
  86. Chu, J.; Su, Y. The Application of TOPSIS Method in Selecting Fixed Seismic Shelter for Evacuation in Cities. Syst. Eng. Procedia 2012, 3, 391–397. [Google Scholar] [CrossRef] [Green Version]
  87. Lee, S. The role of centrality in ambulance dispatching. Decis. Support Syst. 2012, 54, 282–291. [Google Scholar] [CrossRef]
  88. Nouri, S.; Mohammadi, A. Determine the Suitable Zones for Police Stations Site Selection in order to improvement of spatial security Case Study: Ardabil. Strateg. Res. Soc. Probl. Iran 2017, 6, 97–115. [Google Scholar] [CrossRef]
  89. Iran’s Supreme Council of Urbanization and Architecture. Definitions and Concepts of Urban Land Use and Determination of Their Per Capita Determination; Iran’s Supreme Council of Urbanization and Architecture: Tehran, Iran, 2010.
  90. Triantaphyllou, E.; Sánchez, A. A Sensitivity Analysis Approach for Some Deterministic Multi-Criteria Decision-Making Methods. Decis. Sci. 1997, 28, 151–194. [Google Scholar] [CrossRef]
Figure 1. Methodology for selecting the most suitable site location.
Figure 1. Methodology for selecting the most suitable site location.
Sustainability 14 04453 g001
Figure 2. Decision-making tree, including requirements, criteria, indicators, and sub-indicators, and their weights.
Figure 2. Decision-making tree, including requirements, criteria, indicators, and sub-indicators, and their weights.
Sustainability 14 04453 g002
Figure 3. Value function shapes of MIVES indicators.
Figure 3. Value function shapes of MIVES indicators.
Sustainability 14 04453 g003
Figure 4. Tehran map (including the case study districts).
Figure 4. Tehran map (including the case study districts).
Sustainability 14 04453 g004
Figure 5. The case study districts (including 92 selected alternative sites).
Figure 5. The case study districts (including 92 selected alternative sites).
Sustainability 14 04453 g005
Figure 6. Frequency of each site (Ni) depending on the weighting technique.
Figure 6. Frequency of each site (Ni) depending on the weighting technique.
Sustainability 14 04453 g006
Figure 7. Distribution of the highest-ranked subsets (A1, B1, and C1) obtained by the algorithm based on the three weighting methods.
Figure 7. Distribution of the highest-ranked subsets (A1, B1, and C1) obtained by the algorithm based on the three weighting methods.
Sustainability 14 04453 g007
Figure 8. Final weights allocated to the indices (indicators and sub-indicators) by the two weighting methods (AHP and SE/NW) and average weights.
Figure 8. Final weights allocated to the indices (indicators and sub-indicators) by the two weighting methods (AHP and SE/NW) and average weights.
Sustainability 14 04453 g008
Figure 9. Satisfaction value of the indicators and sub-indicators without considering the weights assigned by applying each of the three methods (AHP, SE/NW, and AW).
Figure 9. Satisfaction value of the indicators and sub-indicators without considering the weights assigned by applying each of the three methods (AHP, SE/NW, and AW).
Sustainability 14 04453 g009
Table 1. Main factors and impacts of the indicators.
Table 1. Main factors and impacts of the indicators.
IndicatorFactorImpactReferences
I1. Cost of site preparation
  • Site characteristics (slope, topography, level of groundwater, etc.)
  • Utilities (energy and water)
  • Infrastructure
  • Investors
  • Energy Consumption
  • CO2 emission
  • Delivery time
[11,54,55,56]
I2. Access
  • Emergency service access
  • DP access
  • Operation cost
  • DP safety and comfort
  • Energy consumption
  • CO2 emission
[25,32,57,58]
  • Access time
  • Quality of service
I3. Population coverage
  • DP density
  • Allocated site
  • Travel distance
  • DP satisfactions
  • Energy consumption
  • CO2 emission
[10,59,60,61]
I4. Distance from source of danger
  • Risk
  • Distance
  • Probability
  • Intensity
  • Occupants’ safety
  • Operation cost
  • Environmental
[62,63,64]
I5. Neighbourhood acceptability
  • Population
  • Facilities (hospital, school, green area, etc.)
  • Culture
  • DP comfort *
  • Disturbance to resident *
  • Environmental
[25,65,66,67,68,69]
I6. Landscape respect
  • Isolated district
  • Soil pollution
  • Water pollution
  • Land-use change
  • Investors
  • DP safety
  • Resident’ safety
  • Environmental
[11,70,71,72]
I7. CO2 emission
  • Preparation activity
  • Transportation
  • Investors
  • DP safety
  • Resident’ safety
  • Environmental
[9,40,73]
* DP is displaced population, newly residing on sites, and resident is the host community, which lived in the area of the allocated sites for DP before the event.
Table 3. Coefficients and parameters of each indicator.
Table 3. Coefficients and parameters of each indicator.
IndicatorUnitXmaxXminCKPShapeReferences
I1IRR/m20.40 × 1050.003.50 × 1040.103.00DCx[81,83]
I2See sub-indicators (Table 4)[79,82,84]
I3m/pop1.000.101.004.001.10DCv[74,80,85]
I4m0.40 × 1040.001.50 × 1032.002.50IS[63,86]
I5See sub-indicators (Table 4)[74,80]
I6pts.1.000.000.500.503.00IS[74,78]
I7km28.008.0020.000.502.20DCx[74]
Table 4. Coefficients and parameters of each sub-indicator.
Table 4. Coefficients and parameters of each sub-indicator.
IxSub-IndicatorUnitXmaxXminCKPShapeReferences
I2SBI1m0.30 × 1040.000.65 × 1030.302.00DS[79,82,84,87]
SBI2m1.40 × 1030.000.45 × 1030.203.00DS[79,80,88]
I5SBI3m2/pers.25.004.008.000.502.60IS[78,79,80,89]
SBI4pers./ha0.41 × 10330.000.36 × 1030.052.50DCx[74,79,80,89]
SBI5m2/pers.0.500.30 × 10−20.300.18 × 1032.00IS[79,82,84,89]
SBI6m2/pers.2.300.500.800.205.00IS[79,80,89]
SBI7pers./NO.0.23 × 1050.13 × 1040.14 × 1051.003.00DS[79,80,89]
SBI8m2/pers.6.001.200.750.75 × 10−12.60IS[79,80,89]
SBI9m2/pers.1.500.000.350.103.50IS[80,89]
SBI10m2/pers.1.000.200.300.203.00IS[89]
Table 5. Sustainable subsets obtained by the algorithm based on the three weighting methods.
Table 5. Sustainable subsets obtained by the algorithm based on the three weighting methods.
MethodSubsetSISelected SitesTotal Area (ha)
AHPA10.8489S11, S28, S33, S40, S44, S47, S6097.18
A20.8488S11, S28, S29, S33, S40, S44, S47, S60102.78
A30.8485S11, S28, S33, S34, S44, S47, S60100.94
A40.8483S11, S28, S33, S40, S44, S47, S60, S92103.06
A50.8475S28, S31, S33, S34, S35, S40, S44, S47, S6098.39
SE/AHPB10.9824S28, S33, S34, S39, S40, S44, S47, S7497.73
B20.9823S28, S30, S33, S40, S44, S47, S74, S7698.06
B30.9823S28, S30, S33, S34, S35, S39, S40, S44, S47, S48100.10
B40.9823S28, S29, S30, S33, S34, S40, S44, S47, S74100.35
B50.9822S28, S30, S33, S34, S40, S44, S47, S74, S92100.64
SE/NWC10.9323S28, S30, S33, S34, S39, S40, S43, S44, S47, S48103.02
C20.9320S30, S33, S34, S39, S40, S44, S4796.60
C30.9319S28, S29, S30, S33, S34, S39, S40, S44, S47, S4898.56
C40.9314S11, S30, S33, S34, S40, S44, S47, S48, S53103.06
C50.9312S28, S30, S33, S34, S40, S43, S44, S47, S48, S53100.69
Table 6. Satisfaction value for the indicators and sub-indicators of the seven sites without considering the assigned weights to the indices.
Table 6. Satisfaction value for the indicators and sub-indicators of the seven sites without considering the assigned weights to the indices.
Satisfaction Value (Vi)
Alt.I1I2I3I4I5I6I7
SBI1SBI2SBI3SBI4SBI5SBI6SBI7SBI8SBI9SBI10
S281.001.000.980.851.000.430.520.650.770.961.000.480.281.000.70
S301.001.001.000.911.000.430.520.650.770.961.000.480.281.000.58
S331.001.001.000.831.000.430.520.650.770.961.000.480.281.000.70
S341.001.000.990.871.000.430.520.650.770.961.000.480.281.000.66
S401.001.001.000.851.000.430.520.650.770.961.000.480.281.000.68
S441.001.000.980.791.000.000.220.140.990.850.001.000.001.000.66
S471.000.930.880.901.000.000.220.140.990.850.001.000.001.000.73
Table 7. Allocated final weights obtained by the three weighting methods.
Table 7. Allocated final weights obtained by the three weighting methods.
I1I2I3I4I5I6I7
SBI1SBI2SBI3SBI4SBI5SBI6SBI7SBI8SBI9SBI10
AHP25.00%5.20%3.47%6.19%9.90%2.53%2.53%2.53%2.53%2.53%2.53%2.53%2.53%7.50%22.50%
SE/AHP79.01%5.73%2.02%0.58%2.10%0.40%0.18%0.25%0.61%1.57%1.71%3.26%0.79%1.16%0.64%
SE/NW35.93%12.52%6.64%1.07%2.41%1.81%0.79%1.13%2.72%7.04%7.70%14.63%3.53%1.75%0.33%
Table 8. Comparison of sustainable subsets obtained by the algorithm based on the AHP and SE/NW weighting methods and average weights.
Table 8. Comparison of sustainable subsets obtained by the algorithm based on the AHP and SE/NW weighting methods and average weights.
MethodSubsetSISelected SitesTotal Area (ha)
AHPA10.8489S11, S28, S33, S40, S44, S47, S6097.18
SE/NWC10.9323S28, S30, S33, S34, S39, S40, S43, S44, S47, S48103.02
AWD10.8899S11, S28, S33, S34, S40, S44, S4799.43
Publisher’s Note: MDPI stays neutral with regard to jurisdictional claims in published maps and institutional affiliations.

Share and Cite

MDPI and ACS Style

Hosseini, S.M.A.; Ghalambordezfooly, R.; de la Fuente, A. Sustainability Model to Select Optimal Site Location for Temporary Housing Units: Combining GIS and the MIVES–Knapsack Model. Sustainability 2022, 14, 4453. https://doi.org/10.3390/su14084453

AMA Style

Hosseini SMA, Ghalambordezfooly R, de la Fuente A. Sustainability Model to Select Optimal Site Location for Temporary Housing Units: Combining GIS and the MIVES–Knapsack Model. Sustainability. 2022; 14(8):4453. https://doi.org/10.3390/su14084453

Chicago/Turabian Style

Hosseini, S. M. Amin, Rama Ghalambordezfooly, and Albert de la Fuente. 2022. "Sustainability Model to Select Optimal Site Location for Temporary Housing Units: Combining GIS and the MIVES–Knapsack Model" Sustainability 14, no. 8: 4453. https://doi.org/10.3390/su14084453

APA Style

Hosseini, S. M. A., Ghalambordezfooly, R., & de la Fuente, A. (2022). Sustainability Model to Select Optimal Site Location for Temporary Housing Units: Combining GIS and the MIVES–Knapsack Model. Sustainability, 14(8), 4453. https://doi.org/10.3390/su14084453

Note that from the first issue of 2016, this journal uses article numbers instead of page numbers. See further details here.

Article Metrics

Back to TopTop