Rural Tourism Competitiveness and Development Mode, a Case Study from Chinese Township Scale Using Integrated Multi-Source Data
Abstract
:1. Introduction
- Construct a town-level rural tourism competitiveness evaluation base on the modified Michael Porter’s Diamond Model using integrated multi-source data.
- Identify typical patterns, influencing factors, and development mechanisms of the rural tourism industry.
- Discuss strategies and policies for improving rural tourism competitiveness.
2. Materials and Methods
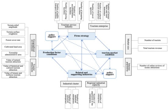
2.1. Data and Technical Framework
2.2. Model and Indicator System Building
2.3. Study Sample
3. Result
3.1. Exploratory Factor Analysis Result of Rural Tourism Industry Competitiveness at Town Level
3.2. Comprehensive Score of Tourism Industry Competitiveness at Town Level
3.3. Clustering Results of Rural Tourism Industry Development Mode
4. Discussion
4.1. Typical Mode of Rural Tourism Industry at Town Level
4.2. More Keys to Sustainable Rural Tourism Industry Development
5. Conclusions
- (1)
- We constructed a town level rural tourism competitiveness evaluation model containing six factors (i.e., rural tourism production factor conditions, rural tourism market condition, firms’ strategy, related and supporting industries, national and local policy support) based on the modified Michael Porter’s Diamond Model using integrated multi-source data.
- (2)
- Take the 1806 township units in Henan Province, China, as examples, we evaluate rural tourism competitiveness and identify typical development patterns at the town level and conclude four different modes based on the level of comprehensive competitiveness score and industrial internal balance (i.e., balanced development mode with multiple advantages, related and supporting industries driving mode, ecological resource-led mode, rural landscape experience mode).
- (3)
- By summarizing different development mechanisms and spatial distribution characteristics, we reaffirmed and emphasized the significant effects of tourism attraction resources, related supporting industries, mixed business entities, and policy guarantees in improving rural tourism competitiveness, which is basically consistent with the existing research.
- (4)
- Furthermore, in order to provide a more general and broader perspective, we also discussed the necessity of indigenous community participation and integrated urban–rural tourism development to achieve sustainable rural revitalization.
Author Contributions
Funding
Institutional Review Board Statement
Informed Consent Statement
Data Availability Statement
Conflicts of Interest
References
- Su, L.; Huang, S.; Huang, J. Effects of destination social responsibility and tourism impacts on residents’ support for tourism and perceived quality of life. J. Hosp. Tour. Res. 2018, 42, 1039–1057. [Google Scholar] [CrossRef]
- Yoon, H.J.; Min, K.; Kim, C.W. Harmony of Sustainability and Productivity: Korean Templestay as Sustainable Tourism. Sustainability 2022, 14, 44. [Google Scholar] [CrossRef]
- The World Travel & Tourism Council. Travel & Tourism investment in the Americas. Available online: www.wttc.org (accessed on 15 February 2022).
- Gao, J.; Wu, B. Revitalizing traditional villages through rural tourism: A case study of Yuanjia village, Shaanxi province, China. Tour. Manag. 2017, 63, 223–233. [Google Scholar] [CrossRef]
- Kadiyali, V.; Kosová, R. Inter-industry employment spillovers from tourism inflows. Reg. Sci. Urban Econ. 2013, 43, 272–281. [Google Scholar] [CrossRef]
- Dai, B.; Jiang, Y.; Yang, L.; Ma, Y. China’s outbound tourism—Stages, policies and choices. Tour. Manag. 2017, 58, 253–258. [Google Scholar] [CrossRef]
- Leung, X.Y.; Baloglu, S. Tourism competitiveness of Asia Pacific destinations. Tour. Anal. 2013, 18, 371–384. [Google Scholar] [CrossRef]
- Saayman, M.; Du Plessis, E. Competitiveness of South Africa as a tourist destination. S. Afr. J. Res. Sport Phys. Educ. Recreat. 2003, 25, 57–65. [Google Scholar] [CrossRef]
- Sheng, J. A Study on the Constitution of the Competitiveness of Regional Tourism Industry Based on Competitive Nature. Tour. Trib. 2007, 22, 29–34. [Google Scholar]
- Cheng, W.; Li, Z.; Jian, W.H. Discussions on the core competitiveness of tourism industry. Hum. Geogr. 2005, 20, 59–62. [Google Scholar] [CrossRef]
- Crouch, G.I.; Ritchie, J.B. Tourism, competitiveness, and societal prosperity. J. Bus. Res. 1999, 44, 137–152. [Google Scholar] [CrossRef]
- Dwyer, L.; Kim, C. Destination competitiveness: Determinants and indicators. Curr. Issues Tour. 2003, 6, 369–414. [Google Scholar] [CrossRef]
- Medina-Mu Oz, D.R.; Chim-Miki, A.F. Tourism competitiveness assessment: The current status of research in Spain and China. Tour. Econ. 2013, 19, 297–318. [Google Scholar] [CrossRef]
- Abreu-Novais, M.; Ruhanen, L.; Arcodia, C. Destination competitiveness: What we know, what we know but shouldn’t and what we don’t know but should. Curr. Issues Tour. 2016, 19, 492–512. [Google Scholar] [CrossRef]
- Bazargani, R.; Kili, H. Tourism competitiveness and tourism sector performance: Empirical insights from new data. J. Hosp. Tour. Manag. 2021, 46, 73–82. [Google Scholar] [CrossRef]
- Novais, M.A.; Ruhanen, L.; Arcodia, C. Destination competitiveness: A phenomenographic study. Tour. Manag. 2018, 64, 324–334. [Google Scholar] [CrossRef]
- Ritchie, J.B.; Crouch, G.I. Competitiveness in International Tourism: A Framework for Understanding and Analysis; World Tourism Education and Research Centre, University of Calgary: Calgary, AB, Canada, 1993. [Google Scholar]
- Porter, M. The Competitive Advantage of Nations; Free Press: New York, NY, USA, 1990. [Google Scholar]
- Cronjé, D.F.; Plessis, E.D. A review on tourism destination competitiveness. J. Hosp. Tour. Manag. 2020, 45, 256–265. [Google Scholar] [CrossRef]
- Zhang, C. The Evaluation of Industrial Competitivenes of Regional Cultural Tourism Based on the Diamond Model. Chin. J. Manag. 2018, 15, 1781–1788. [Google Scholar]
- Yang, L.; Qiu, H. The theoretical development of “Diamond Model” and its enlightenment to China. Sci. Technol. Econ. 2008, 21, 55–58. [Google Scholar]
- Zhu, Z.; Di, H.; Shi, K. Research on the Competitiveness of Unmanned Economic Industry Based on Diamond Model. Sci. Technol. Manag. Res. 2019, 39, 152–159. [Google Scholar]
- Shi, T.; Li, X.; Xin, L.; Xu, X. The spatial distribution of farmland abandonment and its influential factors at the township level: A case study in the mountainous area of China. Land Use Policy 2018, 70, 510–520. [Google Scholar] [CrossRef]
- Li, X.; Law, R. Network analysis of big data research in tourism. Tour. Manag. Perspect. 2020, 33, 100608. [Google Scholar] [CrossRef]
- Kitsios, F.; Mitsopoulou, E.; Moustaka, E.; Kamariotou, M. User-Generated Content behavior and digital tourism services: A SEM-neural network model for information trust in social networking sites. Int. J. Inf. Manag. Data Insights 2022, 2, 100056. [Google Scholar] [CrossRef]
- Santos, F.; Almeida, A.; Martins, C.; Gonçalves, R.; Martins, J. Using POI functionality and accessibility levels for delivering personalized tourism recommendations. Comput. Environ. Urban Syst. 2017, 77, 101173. [Google Scholar] [CrossRef]
- Filipe, B.E.S.; Herrera, M.A.M.; Rosina, K.; Barranco, R.R.; Freire, S.; Schiavina, M. Analysing spatiotemporal patterns of tourism in Europe at high-resolution with conventional and big data sources. Tour. Manag. 2018, 68, 101–115. [Google Scholar]
- Park, S.; Xu, Y.; Jiang, L.; Chen, Z.; Huang, S. Spatial structures of tourism destinations: A trajectory data mining approach leveraging mobile big data. Ann. Tour. Res. 2020, 84, 102973. [Google Scholar] [CrossRef]
- Paulino, I.; Lozano, S.; Prats, L. Identifying tourism destinations from tourists’ travel patterns. J. Destin. Mark. Manag. 2021, 19, 100508. [Google Scholar] [CrossRef]
- Li, Y.; Liu, H.; Wang, L.E. Spatial distribution pattern of the catering industry in a tourist city: Taking lhasa city as a case. J. Resour. Ecol. 2020, 11, 191. [Google Scholar]
- Zhang, Y.; Yang, C. Location Characteristics and Optimization Strategy of Commercial Hot Streets in Shichahai: From A Street Centrality Perspective. Tour. Trib. 2019, 34, 110–123. [Google Scholar] [CrossRef]
- Liu, C.; Dou, X.; Li, J.; Cai, L.A. Analyzing government role in rural tourism development: An empirical investigation from China. J. Rural Stud. 2020, 79, 177–188. [Google Scholar] [CrossRef]
- Mateoc-Sîrb, N.; Albu, S.; Rujescu, C.; Ciolac, R.; Țigan, E.; Brînzan, O.; Mănescu, C.; Mateoc, T.; Milin, I.A. Sustainable Tourism Development in the Protected Areas of Maramureș, Romania: Destinations with High Authenticity. Sustainability 2022, 14, 1763. [Google Scholar] [CrossRef]
- Zhang, D. Study on classification and evaluation of rural tourism resources in luoyang city. Chin. J. Agric. Resour. Reg. Plan. 2019, 40, 74–79. [Google Scholar] [CrossRef]
- Li, L.; Hou, G.; Xia, S.; Huang, Z. Spatial Distribution Characteristics and Influencing Factors of Leisure Tourism Resources in Chengdu. J. Nat. Resour. 2020, 35, 683–697. [Google Scholar] [CrossRef]
- Chen, Y.; Hao, F.; Yu, T. Spatial Pattern and Influencing Factors of Leisure Tourism Resources in Fuzhou under the Background of All-for-one Tourism. Resour. Dev. Mark. 2020, 36, 1127–1132. [Google Scholar]
- Jiang, L.; Wu, H.; Song, Y. Diversified demand for health tourism matters: From a perspective of the intra-industry trade. Soc. Sci. Med. 2020, 293, 114630. [Google Scholar] [CrossRef]
- Kuklina, M.; Dirin, D.; Filippova, V.; Savvinova, A.; Trufanov, A.; Krasnoshtanova, N.; Bogdanov, V.; Kobylkin, D.; Fedorova, A.; Itegelova, A.; et al. Transport Accessibility and Tourism Development Prospects of Indigenous Communities of Siberia. Sustainability 2022, 14, 1750. [Google Scholar] [CrossRef]
- Zhang, H.; Lu, L.; He, Y. Industry chain tourism: Concept and cases. World Reg. Stud. 2020, 29, 1006–1016. [Google Scholar]
- Ochoa-Jiménez, S.; Leyva-Osuna, B.A.; Jacobo-Hernández, C.A.; García-García, A.R. Knowledge Management in Relation to Innovation and Its Effect on the Sustainability of Mexican Tourism Companies. Sustainability 2021, 13, 13790. [Google Scholar] [CrossRef]
- Zhao, C. Research on the Integration of China’s Rural Tourism Industry Chain. Agric. Econ. 2007, 05, 18–19. [Google Scholar]
- Fong, V.; Hong, J.; Wong, I. The evolution of triadic relationships in a tourism supply chain through coopetition. Tour. Manag. 2021, 84, 104274. [Google Scholar] [CrossRef]
- Jia, Z.; Gao, M.; Xu, S.; Lyu, Y.; Feng, J.; Zhou, Z.; Yu, T.; Wu, W. Sociocultural vitality versus regulation policy and tourism development in preservation of traditional rural landscape: A case from Guizhou, China. Int. J. Sustain. Dev. World Ecol. 2021, 6, 179–192. [Google Scholar] [CrossRef]
- Jia, Z.Y.; Meng, C.Y.; Zhou, Z.X. A 3-D morphological approach on spatial form and cultural identity of ethnic mountain settlements: Case from Guizhou, China. J. Mt. Sci. 2021, 18, 1144–1158. [Google Scholar] [CrossRef]
- Zhao, C. Study on Sustainable Evaluation and Development Model of Comprehensive Tourism in Shandong Province; Shandong University: Jinan, China, 2019. [Google Scholar]
- Luo, Y.; He, J.; Mou, Y.; Wang, J.; Liu, T. Exploring China’s 5A global geoparks through online tourism reviews: A mining model based on machine learning approach. Tour. Manag. Perspect. 2021, 37, 100769. [Google Scholar] [CrossRef]
- Zhao, C. The Integration of China’s Tourism Industry and three Industries and It’s Spatio-temporal Evolution. Inq. Into Econ. Issues 2019, 10, 165–174. [Google Scholar]
- Szromek, A.R.; Herman, K.; Naramski, M. Sustainable development of industrial heritage tourism—A case study of the Industrial Monuments Route in Poland. Tour. Manag. 2021, 83, 104252. [Google Scholar] [CrossRef]
- Mo, L.; Chen, J.; Xie, Y. Ecological Approach for the Evaluation of Structure and Sustainability in the Tourism Industry. Sustainability 2021, 13, 13294. [Google Scholar] [CrossRef]
- Zurayk, R.; El-Awar, F.; Hamadeh, S. Using indigenous knowledge in land use investigations: A participatory study in a semi-arid mountainous region of Lebanon. Agric. Ecosyst. Environ. 2001, 86, 247–262. [Google Scholar] [CrossRef]
- Gyawali, P.; Bhandari, S.; Shrestha, J. Horti-tourism; an approach for strengthening farmers’ economy in the post-COVID situation. J. Agric. Food Res. 2022, 07, 100278. [Google Scholar] [CrossRef]
- Domi, S.; Belletti, G. The role of origin products and networking on agritourism performance: The case of Tuscany. J. Rural Stud. 2020, 90, 113–123. [Google Scholar] [CrossRef]
- Yan, J.; Hao, C.; Xia, F. Toward improved land elements for urban–rural integration: A cell concept of an urban–rural mixed community. Habitat Int. 2018, 77, 110–120. [Google Scholar] [CrossRef]
- Ma, Q.; Wang, X. Effect and Promotion Strategy of Internet Plus on the Six Industrialization of Agriculture. Agric. Outlook 2016, 12, 48–52. [Google Scholar]
- Hisano, S.; Akitsu, M.; Mcgreevy, S.R. Revitalising rurality under the neoliberal transformation of agriculture: Experiences of re-agrarianisation in Japan. J. Rural Stud. 2018, 61, 290–301. [Google Scholar] [CrossRef]
- Jiang, C. “The Sixth-industrialization for Agriculture” in Japan and Promoting the Industrial Integration-development among Rural First Industry, Second Industry, and the Third Industry in China. Agric. Econ. Manag. 2015, 3, 5–10. [Google Scholar]
- Zhang, Q.; Lu, L.; Huang, J.; Zhang, X. Uneven development and tourism gentrification in the metropolitan fringe: A case study of Wuzhen Xizha in Zhejiang Province, China. Cities 2022, 121, 103476. [Google Scholar] [CrossRef]
- Atkinson, R.; Bridge, G. Gentrification in a Global Context: The New Urban Colonialism; Routledge: London, UK, 2005. [Google Scholar]
- He, S.J.; Qian, J.X.; Xu, Y.X.; Liu, B. Spatial-temporal evolution of rural gentrification amidst rapid urbanization: A case study of Xiaozhou village, Guangzhou. Acta Geogr. Sin. 2012, 67, 1044–1056. (In Chinese) [Google Scholar]
- Ghertner, D.A. Why gentrification theory fails in ‘much of the world’. City 2015, 19, 552–563. [Google Scholar] [CrossRef]
- Zhu, J.; Guo, Y. Social justice in spatial change:transition from autonomous rural development to integrated urbanization in China. Cities 2022, 122, 103539. [Google Scholar] [CrossRef]
- Zasada, I.; Häfner, K.; Schaller, L.; van Zanten, B.T.; Lefebvre, M.; Malak-Rawlikowska, A.; Nikolov, D.; Rodríguez-Entrena, M.; Manrique, R.; Ungaro, F.; et al. A conceptual model to integrate the regional context in landscape policy, management and contribution to rural development: Literature review and European case study evidence. Geoforum 2017, 82, 1–12. [Google Scholar] [CrossRef]
- Scheyvens, R.; Carr, A.; Movono, A.; Hughes, E.; Higgins-Desbiolles, F.; Mika, J.P. Indigenous tourism and the sustainable development goals. Ann. Tour. Res. 2021, 90, 103260. [Google Scholar] [CrossRef]
- Wang, N.; Fang, M.; Beauchamp, M.; Jia, Z.; Zhou, Z. An indigenous knowledge-based sustainable landscape for mountain villages: The Jiabang rice terraces of Guizhou, China. Habitat Int. 2021, 111, 102360. [Google Scholar] [CrossRef]
- Lee, C.H. Understanding rural landscape for better resident-led management: Residents’ perceptions on rural landscape as everyday landscapes—Science Direct. Land Use Policy 2020, 94, 104565. [Google Scholar] [CrossRef]
- Shucksmith, M. Endogenous development, social capital and social inclusion: Perspectives from LEADER in the UK. Sociol. Rural. 2002, 40, 208–218. [Google Scholar] [CrossRef]
- Olmedo, L.; Twuijver, M.V.; O’Shaughnessy, M. Rurality as context for innovative responses to social challenges—The role of rural social enterprises. J. Rural Stud. 2021, in press. [Google Scholar] [CrossRef]






| Target Layer | Criterion Layers | Subdivision Criterion Layer | Indicators Layer | Explanation | 
|---|---|---|---|---|
| Rural Tourism Industry Competitiveness Evaluation Model at Town Level | Rural tourism production factor conditions | Geographical environment factors | Forest cover rate | Ratio of forest area to township administrative area, based on land use data interpreted by satellite remote sensing images | 
| Cultivated land area | Area of cultivated land in township administrative area, based on land use data interpreted by satellite remote sensing images | |||
| Township administrative area | Based on township administrative boundaries | |||
| Terrain relief amplitude | The difference between the highest and the lowest altitude within township administrative area, based on DEM topographic map [44] | |||
| Terrain surface roughness | The ratio of the surface area to its projected area within township administrative area, based on DEM topographic map [44] | |||
| Tourist attractions | Value of natural tourism attraction | Calculated based on national A-level scenic attractions and Baidu map POI tourist attractions; Value = (5 × number of 5A scenic attractions + 2.5 × number of 4A scenic attractions + 1.5 × number of 3A scenic attractions + 0.75 × number of 2A scenic attractions + 0.15 × number of 1A scenic attractions + 0.1 * number of general POI tourist attractions)/township administrative area [45] | ||
| Value of historical and cultural tourism attraction | ||||
| Value of leisure and wellness tourism attraction | ||||
| Rural tourism market condition | Market size | Number of tourists | Statistical Data of Henan Provinces, Counties and Cities | |
| Total tourism revenue | Statistical Data of Henan Provinces, Counties and Cities | |||
| Internet popularity | Number of online reviews of scenic attractions | Based on the total number of Ctrip online reviews of tourist attractions in township area and use as correction factor to the statistical data at city level | ||
| Firms strategy | Number of travel agencies | Filter by type and name of Baidu Map POI and count the number of different type of business entities within township administrative area | ||
| Tourism enterprise | Number of leisure farms and rural homestays | |||
| Number of cultural tourism enterprises | ||||
| Tourism service industry | Number of shopping facilities | Filter by type and name of Baidu Map POI and count the number of different type of business entities within township administrative area | ||
| Number of accommodation facilities | ||||
| Number of catering facilities | ||||
| Number of public transport facilities | ||||
| Related and supporting industries | Regional industrial capacity | Number of enterprises | Statistical Yearbook of Urban and Rural Construction—Villages and Towns | |
| Number of employees in the enterprises | ||||
| Industrial cluster | Number of industrial enterprises | |||
| Number of large scale industrial enterprises | ||||
| National and local policy support | National policy | Number of national rural tourism demonstration site | Number of national-level pastoral complexes, China’s beautiful leisure villages, national rural tourism key villages, national historical and cultural towns and villages, Chinese traditional villages, national leisure agriculture and rural tourism demonstration site within township administrative area | |
| Local policy | Number of provincial rural tourism demonstration site | Number of provincial rural tourism demonstration counties and villages, provincial leisure agriculture and rural tourism demonstration site within township administrative area | 
| Element | Initial Eigenvalues | Rotational Load Sum of Squares | ||||
|---|---|---|---|---|---|---|
| Total | Percent Variance | Cumulative Percentage | Total | Percent Variance | Cumulative Percentage | |
| 1 | 5.177 | 23.530 | 23.530 | 3.807 | 17.305 | 17.305 | 
| 2 | 3.595 | 16.340 | 39.870 | 2.949 | 13.404 | 30.709 | 
| 3 | 2.001 | 9.096 | 48.966 | 2.619 | 11.906 | 42.615 | 
| 4 | 1.910 | 8.681 | 57.647 | 2.147 | 9.760 | 52.375 | 
| 5 | 1.107 | 5.033 | 62.680 | 1.628 | 7.400 | 59.775 | 
| 6 | 0.958 | 4.356 | 67.036 | 1.598 | 7.262 | 67.036 | 
| 7 | 0.899 | 4.088 | 71.124 | |||
| 8 | 0.793 | 3.606 | 74.730 | |||
| 9 | 0.767 | 3.485 | 78.216 | |||
| 10 | 0.701 | 3.188 | 81.404 | |||
| 11 | 0.669 | 3.043 | 84.446 | |||
| 12 | 0.656 | 2.982 | 87.429 | |||
| 13 | 0.578 | 2.627 | 90.056 | |||
| 14 | 0.493 | 2.240 | 92.296 | |||
| 15 | 0.423 | 1.921 | 94.217 | |||
| 16 | 0.370 | 1.684 | 95.901 | |||
| 17 | 0.347 | 1.577 | 97.478 | |||
| 18 | 0.235 | 1.070 | 98.548 | |||
| 19 | 0.233 | 1.058 | 99.605 | |||
| 20 | 0.051 | 0.230 | 99.835 | |||
| 21 | 0.030 | 0.136 | 99.971 | |||
| 22 | 0.006 | 0.029 | 100.000 | |||
| F1 | F2 | F3 | F4 | F5 | F6 | |
|---|---|---|---|---|---|---|
| Indicator | Firm Strategy Factor | Geographical Environment Factor | Related and Supporting Industry Factor. | Market Demand Factor | Policy Support Factor | Tourism Attraction Factor | 
| Number of catering facilities | 0.919 | |||||
| Number of shopping facilities | 0.908 | |||||
| Number of public transport facilities | 0.784 | |||||
| Number of accommodation facilities | 0.740 | 0.307 | ||||
| Number of travel agencies and cultural tourism enterprises | 0.671 | |||||
| Terrain relief amplitude | 0.866 | 0.285 | ||||
| Terrain surface roughness | 0.853 | 0.294 | ||||
| Township administrative area | 0.728 | 0.252 | ||||
| Forest cover rate | 0.644 | |||||
| Cultivated land area | −0.569 | 0.258 | ||||
| Number of industrial enterprises | 0.860 | |||||
| Number of enterprises | 0.278 | 0.773 | ||||
| Number of employees in the enterprises | 0.293 | 0.760 | ||||
| Number of large scale industrial enterprises | 0.691 | |||||
| Corrected total tourism revenue | 0.957 | |||||
| Corrected number of tourists | 0.950 | |||||
| Number of leisure farms, and ecological farms | 0.256 | 0.676 | ||||
| Number of provincial rural tourism demonstration site | 0.216 | 0.651 | ||||
| Number of national rural tourism demonstration site | 0.568 | 0.364 | ||||
| Value of historical and cultural tourism attraction | 0.260 | 0.790 | ||||
| Value of natural tourism attraction | 0.283 | 0.634 | ||||
| Value of leisure and wellness tourism attraction | 0.413 | 0.346 | 0.462 | 
| Publisher’s Note: MDPI stays neutral with regard to jurisdictional claims in published maps and institutional affiliations. | 
© 2022 by the authors. Licensee MDPI, Basel, Switzerland. This article is an open access article distributed under the terms and conditions of the Creative Commons Attribution (CC BY) license (https://creativecommons.org/licenses/by/4.0/).
Share and Cite
Jia, Z.; Jiao, Y.; Zhang, W.; Chen, Z. Rural Tourism Competitiveness and Development Mode, a Case Study from Chinese Township Scale Using Integrated Multi-Source Data. Sustainability 2022, 14, 4147. https://doi.org/10.3390/su14074147
Jia Z, Jiao Y, Zhang W, Chen Z. Rural Tourism Competitiveness and Development Mode, a Case Study from Chinese Township Scale Using Integrated Multi-Source Data. Sustainability. 2022; 14(7):4147. https://doi.org/10.3390/su14074147
Chicago/Turabian StyleJia, Ziyu, Yan Jiao, Wei Zhang, and Zheng Chen. 2022. "Rural Tourism Competitiveness and Development Mode, a Case Study from Chinese Township Scale Using Integrated Multi-Source Data" Sustainability 14, no. 7: 4147. https://doi.org/10.3390/su14074147
APA StyleJia, Z., Jiao, Y., Zhang, W., & Chen, Z. (2022). Rural Tourism Competitiveness and Development Mode, a Case Study from Chinese Township Scale Using Integrated Multi-Source Data. Sustainability, 14(7), 4147. https://doi.org/10.3390/su14074147
 
         
                                                
 
       