The Success of Information Systems and Sustainable Information Society: Measuring the Implementation of a Village Financial System
Abstract
1. Introduction
2. Literature Review and Hypotheses Development
3. Materials and Methods
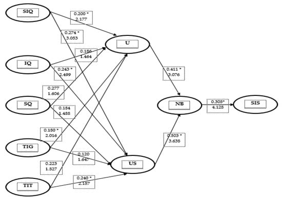
4. Result
5. Discussion
6. Conclusions, Limitations, and Suggestion for Future Research
Author Contributions
Funding
Institutional Review Board Statement
Informed Consent Statement
Data Availability Statement
Acknowledgments
Conflicts of Interest
Appendix A. Survey Item Used in This Study
- SIQ1 Village financial system is accessible
- SIQ2 Village financial system is flexible
- SIQ3 Village financial system is functional
- IQ1 Information provided by the village financial system is relevant
- IQ2 Information provided by the village financial system is accurate
- IQ3 Information provided by the village financial system is timely
- IQ4 Information provided by the village financial system is trusty
- SQ1 The Service provided by the village financial system responds my requests rapidly
- SQ2 The Service provided by the village financial system is reliable
- SQ3 The Service provided by the village financial system is secure
- SQ4 The Service provided by the village financial system is capable to respond to my needs
- SQ5 Village financial system’s service understands my requirements and provides me with solutions
- TIG1 I believe that the government agency acts in the citizen’s best interest
- TIG2 I believe that the government agency is truthful, honest and genuine in its dealings
- TIG3 I believe that the government agency is competent and effective
- TIG4 In general, the government is reliable in meetings its obligations
- TIT1 The village financial system has enough safeguards to make me feel comfortable using it
- TIT2 I feel assured that legal and technological structures adequately protect me from problems in the village financial system
- TIT3 I feel confident that encryption and other technological advances in the village financial system make it safe for me to transact
- TIT4 In general, the village financial system is now a robust and safe environment in which to transact business
- U1 Every day I must access village’s financial system
- U2 While working in the village, the frequency of use with the village financial system is high
- US1 I feel that the village financial system is useful
- US2 I feel that the village financial system used to produce quality information
- US3 I feel that the village financial system adequately meets my expectations
- US4 I feel that the village financial system is easy to access
- US5 Overall, I am satisfied with the village’s financial system
- NB1 The Village financial system is time-saving
- NB2 My performance is better by using the village financial system
- NB3 I work more effectively using the village financial system
- NB4 The Village financial system can make it easier and improve my work completion.
- NB5 The Village financial system is very useful in increasing my knowledge and completing my work
- (1)
- Ecological sustainability (SIS1–2)
- (2)
- Economic sustainability (SIS3–8)
- (3)
- Socio-cultural sustainability (SIS9–13)
- (4)
- Political sustainability (SIS14–15)
References
- Ziemba, E. Synthetic Indexes for a Sustainable Information Society: Measuring ICT Adoption and Sustainability in Polish Enterprises. Lect. Notes Bus. Inf. Process. 2018, 311, 151–169. [Google Scholar] [CrossRef]
- Ziemba, E. The Contribution of ICT Adoption to the Sustainable Information Society. J. Comput. Inf. Syst. 2019, 59, 116–126. [Google Scholar] [CrossRef]
- Richmond, K.; Triplett, R.E. ICT and income inequality: A cross-national perspective. Int. Rev. Appl. Econ. 2018, 32, 195–214. [Google Scholar] [CrossRef]
- Bose, R.; Luo, X. Green IT adoption: A process management approach. Int. J. Account. Inf. Manag. 2012, 20, 63–77. [Google Scholar] [CrossRef]
- Thambusamy, R.; Salam, A.F. Corporate ecological responsiveness, environmental ambidexterity and it-enabled environmental sustainability strategy. In Proceedings of the ICIS 2010 Proceedings—Thirty First International Conference on Information Systems, Saint Louis, MO, USA, 12–15 December 2010. [Google Scholar]
- Chatfield, A.; Al-Hujran, O. A cross-country comparative analysis of e-government service delivery among Arab countries. Inf. Technol. Dev. 2009, 15, 151–170. [Google Scholar] [CrossRef]
- Abdulkareem, A.K.; Ramli, R.M. Evaluating the Performance of E-government: Does Citizens’ Access to ICT Matter? Pertanika J. Soc. Sci. Humanit. 2021, 29, 1507–1534. [Google Scholar] [CrossRef]
- Furuholt, B.; Sæbø, Ø. The role telecentres play in providing e-government services in rural areas: A longitudinal study of Internet access and e-government services in Tanzania. Electron. J. Inf. Syst. Dev. Ctries. 2018, 84. [Google Scholar] [CrossRef]
- Indriani, M.; Nadirsyah; Fuadi, R.; Evayani. Can Siskeudes support village governance in Aceh Province of Indonesia? Cogent Bus. Manag. 2020, 7, 1743617. [Google Scholar] [CrossRef]
- Pemerintan Republik Indonesia. Peraturan Presiden Republik Indonesia; Penpres No. 51; Departemen Dalam Negeri: Jakarta, Indonesia, 2014.
- Delone, W.H.; McLean, E.R. The DeLone and McLean Model of Information Systems Success: A Ten-Year Update. J. Manag. Inf. Syst. 2003, 19, 9–30. [Google Scholar] [CrossRef]
- DeLone, W.; McLean, E. The Quest for the Dependent Variable. Inf. Syst. Res. 1992, 3, 60–65. [Google Scholar]
- Anggreni, N.M.M.; Ariyanto, D.; Suprasto, H.B.; Dwirandra, A. Successful adoption of the village’s financial system. Accounting 2020, 6, 1129–1138. [Google Scholar] [CrossRef]
- Molla, A.; Abareshi, A.; Ahmad, A. Green It Adoption: A Motivational Perspective; AIS: Brisbane, Australia, 2011; p. 137. [Google Scholar]
- Mellouli, M.; Bouaziz, F.; Bentahar, O. E-government success assessment from a public value perspective. Int. Rev. Public Adm. 2020, 25, 153–174. [Google Scholar] [CrossRef]
- Elkington, J. Cannibal with Forks: The Triple Bottom Line of 21st Century Business. Altern. J. 1999, 25, 42. [Google Scholar]
- Visvizi, A.; Lytras, M.D. It’s Not a Fad: Smart Cities and Smart Villages Research in European and Global Contexts. Sustainability 2018, 10, 2727. [Google Scholar] [CrossRef]
- Alkraiji, A.I. An examination of citizen satisfaction with mandatory e-government services: Comparison of two information systems success models. Transform. Gov. People Process Policy 2020, 15, 36–58. [Google Scholar] [CrossRef]
- Aladwani, A.M. A cross-cultural comparison of Kuwaiti and British citizens’ views of e-government interface quality. Gov. Inf. Q. 2013, 30, 74–86. [Google Scholar] [CrossRef]
- Schaupp, L.C.; Carter, L. The impact of trust, risk and optimism bias on E-file adoption. Inf. Syst. Front. 2010, 12, 299–309. [Google Scholar] [CrossRef]
- Ariyanto, D.; Sari, M.M.R.; Ratnadi, N.M.D. Budaya Tri Hita Karana dalam Model UTAUT. J. Akunt. Multiparadigma 2017, 8, 399–415. [Google Scholar]
- Ariyanto, D.; Subroto, B.; Purnomosidhi, B.; Rosidi. Does the Balinese Tri Hita Karana Culture Affect the Adoption and Usage of Information Technology Systems? Inf. Knowl. Manag. 2014, 4, 1–18. [Google Scholar]
- Nedbal, D.; Stieninger, M. Exploring the economic value of a cloud computing solution and its contribution to green IT. Int. J. Bus. Process Integr. Manag. 2014, 7, 62–72. [Google Scholar] [CrossRef]
- Benitez-Amado, J.; Walczuch, R.M. Information technology, the organizational capability of proactive corporate environmental strategy and firm performance: A resource-based analysis. Eur. J. Inf. Syst. 2012, 21, 664–679. [Google Scholar]
- Chen, A.J.; Watson, R.T.; Boudreau, M.-C.; Karahanna, E. An Institutional Perspective on the Adoption of Green IS & IT. Australas. J. Inf. Syst. 2011, 17, 23–45. [Google Scholar] [CrossRef]
- Gholami, R.; Sulaiman, A.B.; Ramayah, T.; Molla, A. Senior managers’ perception on green information systems (IS) adoption and environmental performance: Results from a field survey. Inf. Manag. 2013, 50, 431–438. [Google Scholar] [CrossRef]
- Osborne, S.P.; Radnor, Z.; Nasi, G. A New Theory for Public Service Management? Toward a (Public) Service-Dominant Approach. Am. Rev. Public Adm. 2013, 43, 135–158. [Google Scholar] [CrossRef]
- Kavanagh, S. Defining and Creating Value for The Public. Gov. Financ. Rev. 2014, 30, 57–60. [Google Scholar]
- Nikiforova, A. Smarter Open Government Data for Society 5.0: Are Your Open Data Smart Enough? Sensors 2021, 21, 5204. [Google Scholar] [CrossRef] [PubMed]
- Sołtysik-Piorunkiewicz, A.; Zdonek, I. How Society 5.0 and Industry 4.0 Ideas Shape the Open Data Performance Expectancy. Sustainability 2021, 13, 917. [Google Scholar] [CrossRef]
- Hsieh, P.-H.; Huang, C.S.; Yen, D.C. Assessing web services of emerging economies in an Eastern country—Taiwan’s e-government. Gov. Inf. Q. 2013, 30, 267–276. [Google Scholar] [CrossRef]
- Karkin, N.; Janssen, M. Evaluating websites from a public value perspective: A review of Turkish local government websites. Int. J. Inf. Manag. 2014, 34, 351–363. [Google Scholar] [CrossRef]
- Alshaher, A. IT capabilities as a fundamental of electronic government system success in developing countries from users perspectives. Transform. Gov. People Process Policy 2020, 15, 129–149. [Google Scholar] [CrossRef]
- Cegarra-Navarro, J.-G.; Pachón, J.R.C.; Cegarra, J.L.M. E-government and citizen’s engagement with local affairs through e-websites: The case of Spanish municipalities. Int. J. Inf. Manag. 2012, 32, 469–478. [Google Scholar] [CrossRef]
- Veeramootoo, N.; Nunkoo, R.; Dwivedi, Y. What determines success of an e-government service? Validation of an integrative model of e-filing continuance usage. Gov. Inf. Q. 2018, 35, 161–174. [Google Scholar] [CrossRef]
- Landrum, H.; Prybutok, V.R.; Zhang, X. The moderating effect of occupation on the perception of information services quality and success. Comput. Ind. Eng. 2010, 58, 133–142. [Google Scholar] [CrossRef]
- Alzahrani, L.; Al-Karaghouli, W.; Weerakkody, V. Analysing the critical factors influencing trust in e-government adoption from citizens’ perspective: A systematic review and a conceptual framework. Int. Bus. Rev. 2017, 26, 164–175. [Google Scholar] [CrossRef]
- Floropoulos, J.; Spathis, C.; Halvatzis, D.; Tsipouridou, M. Measuring the success of the Greek Taxation Information System. Int. J. Inf. Manag. 2010, 30, 47–56. [Google Scholar] [CrossRef]
- Beldad, A.; de Jong, M.; Steehouder, M. How shall I trust the faceless and the intangible? A literature review on the antecedents of online trust. Comput. Hum. Behav. 2010, 26, 857–869. [Google Scholar] [CrossRef]
- Borek, A.; Parlikad, A.K.; Woodall, P.; Tomasella, M. A risk based model for quantifying the impact of information quality. Comput. Ind. 2014, 65, 354–366. [Google Scholar] [CrossRef]
- Chen, C.-F.; Chen, P.-C. Applying the TAM to travelers’ usage intentions of GPS devices. Expert Syst. Appl. 2011, 38, 6217–6221. [Google Scholar] [CrossRef]
- Petter, S.; McLean, E.R. A meta-analytic assessment of the DeLone and McLean IS success model: An examination of IS success at the individual level. Inf. Manag. 2009, 46, 159–166. [Google Scholar] [CrossRef]
- Venkatesh, V.; Chan, F.K.Y.; Thong, J.Y. Designing e-government services: Key service attributes and citizens’ preference structures. J. Oper. Manag. 2012, 30, 116–133. [Google Scholar] [CrossRef]
- Gefen, D.; Karahanna, E.; Straub, D.W. Trust and TAM in Online Shopping: An Integrated Model. MIS Q. 2003, 27, 51–90. [Google Scholar] [CrossRef]
- Chen, J.V.; Jubilado, R.J.M.; Capistrano, E.P.; Yen, D.C. Factors affecting online tax filing—An application of the IS Success Model and trust theory. Comput. Hum. Behav. 2015, 43, 251–262. [Google Scholar] [CrossRef]
- Santa, R.; MacDonald, J.B.; Ferrer, M. The role of trust in e-Government effectiveness, operational effectiveness and user satisfaction: Lessons from Saudi Arabia in e-G2B. Gov. Inf. Q. 2019, 36, 39–50. [Google Scholar] [CrossRef]
- Oliveira, T.; Thomas, M.; Baptista, G.; Campos, F. Mobile payment: Understanding the determinants of customer adoption and intention to recommend the technology. Comput. Hum. Behav. 2016, 61, 404–414. [Google Scholar] [CrossRef]
- Tam, C. The individual performance outcome behind e-commerce: Integrating information systems success and overall trust. Internet Res. 2019, 30, 439–462. [Google Scholar] [CrossRef]
- Rowley, J. e-Government stakeholders—Who are they and what do they want? Int. J. Inf. Manag. 2011, 31, 53–62. [Google Scholar] [CrossRef]
- Wang, Y.-S.; Liao, Y.-W. Assessing eGovernment systems success: A validation of the DeLone and McLean model of information systems success. Gov. Inf. Q. 2008, 25, 717–733. [Google Scholar] [CrossRef]
- Bradford, M.; Henderson, D.; Baxter, R.J.; Navarro, P. Using generalized audit software to detect material misstatements, control deficiencies and fraud: How financial and IT auditors perceive net audit benefits. Manag. Audit. J. 2020, 35, 521–547. [Google Scholar] [CrossRef]
- Lee, E.-Y.; Jeon, Y.J.J. The Difference of User Satisfaction and Net Benefit of a Mobile Learning Management System According to Self-Directed Learning: An Investigation of Cyber University Students in Hospitality. Sustainability 2020, 12, 2672. [Google Scholar] [CrossRef]
- Bisk, T.; Bołtuć, P. Sustainability as Growth. In Technology, Society and Sustainability: Selected Concepts, Issues and Cases; Springer: Berlin/Heidelberg, Germany, 2017; pp. 1–442. [Google Scholar]
- Grunwald, A. Working Towards Sustainable Development in the Face of Uncertainty and Incomplete Knowledge. J. Environ. Policy Plan. 2007, 9, 245–262. [Google Scholar] [CrossRef]
- Mensah, J. Sustainable development: Meaning, history, principles, pillars, and implications for human action: Literature review. Cogent Soc. Sci. 2019, 5, 1683296. [Google Scholar] [CrossRef]
- Ziemba, E. The contribution of ICT adoption to sustainability: Households’ perspective. Inf. Technol. People 2019, 32, 731–753. [Google Scholar] [CrossRef]
- Dao, V.; Langella, I.; Carbo, J. From green to sustainability: Information Technology and an integrated sustainability framework. J. Strat. Inf. Syst. 2011, 20, 63–79. [Google Scholar] [CrossRef]
- Basori, A.; Megantoro, R.G.; Lasantu, A.I. Buku Kerja Aplikasi Sistem Keuangan Desa (SISKEUDES); BPKP: Jakarta, Indonesia, 2016. [Google Scholar]
- Petter, S.; DeLone, W.; McLean, E. Measuring information systems success: Models, dimensions, measures, and interrelationships. Eur. J. Inf. Syst. 2008, 17, 236–263. [Google Scholar] [CrossRef]
- Iacobucci, D. Everything you always wanted to know about SEM (structural equations modeling) but were afraid to ask. J. Consum. Psychol. 2009, 19, 673–680. [Google Scholar] [CrossRef]
- Hair, J.F.; Ringle, C.M.; Sarstedt, M. PLS-SEM: Indeed a Silver Bullet. J. Mark. Theory Pract. 2011, 19, 139–152. [Google Scholar] [CrossRef]
- Hair, J.F.; Sarstedt, M.; Ringle, C.M.; Mena, J.A. An assessment of the use of partial least squares structural equation modeling in marketing research. J. Acad. Mark. Sci. 2012, 40, 414–433. [Google Scholar] [CrossRef]
- Mishra, P.; Bhatnagar, J. Individual, organizational and social level antecedents of work-family enrichment: Does gender acts as a moderator? J. Asia Bus. Stud. 2019, 13, 108–132. [Google Scholar] [CrossRef]
- Komalasari, Y.; Wirajaya, I.G.A.; Sari, M.M.R. Akuntabilitas Akuntan Perempuan-Karir Bali: Sebuah Studi Fenomenologi. J. Ilm. Akunt. DAN Bisnis 2019, 14, 70–85. [Google Scholar] [CrossRef][Green Version]
- McGill, T.; Hobbs, V.; Klobas, J. User-developed applications and information systems success: A test of DeLone and McLean’s model. Inf. Resour. Manag. J. 2003, 16, 24–45. [Google Scholar]
- Doll, W.J.; Torkzadeh, G. The Measurement of End-User Computing Satisfaction. MIS Q. 1988, 12, 259–274. [Google Scholar] [CrossRef]
- Davis, F.; Bagozzi, R.; Warshaw, P. User Acceptance of Computer Technology: A Comparison of Two Theoretical Models. Manag. Sci. 1989, 35, 982. [Google Scholar] [CrossRef]
- Alzahrani, A.I.; Mahmud, I.; Ramayah, T.; Alfarraj, O.; Alalwan, N. Modelling digital library success using the DeLone and McLean information system success model. J. Libr. Inf. Sci. 2019, 51, 291–306. [Google Scholar] [CrossRef]
- Dirgantari, P.D.; Hidayat, Y.M.; Mahphoth, M.H.; Nugraheni, R. Level of Use and Satisfaction of E-Commerce Customers in COVID-19 Pandemic Period: An Information System Success Model (ISSM) Approach. Indones. J. Sci. Technol. 2020, 5, 261–270. [Google Scholar] [CrossRef]
- Al-Zahrani, M.S. Integrating IS success model with cybersecurity factors for e-government implementation in the Kingdom of Saudi Arabia. Int. J. Electr. Comput. Eng. 2020, 10, 4937–4955. [Google Scholar] [CrossRef]
- Teo, T.S.; Srivastava, S.C.; Jiang, L. Trust and Electronic Government Success: An Empirical Study. J. Manag. Inf. Syst. 2008, 25, 99–132. [Google Scholar] [CrossRef]
- Sharma, S.K.; Sharma, M. Examining the role of trust and quality dimensions in the actual usage of mobile banking services: An empirical investigation. Int. J. Inf. Manag. 2019, 44, 65–75. [Google Scholar] [CrossRef]
- Himang, M. Modeling the success of Windows Domain Network (WDN) using the DeLone and McLean information System (IS) success model: A university case. Int. J. Sociotechnol. Knowl. Dev. 2019, 11, 30–55. [Google Scholar]
- Nugroho, Y.; Prasetyo, A. Assessing information systems success: A respecification of the DeLone and McLean model to integrating the perceived quality. Probl. Perspect. Manag. 2018, 16, 348–360. [Google Scholar] [CrossRef]
- Ziemba, E. The ICT Adoption in Government Units in the Context of the Sustainable Information Society. In Proceedings of the 2018 Federated Conference on Computer Science and Information Systems, FedCSIS 2018, Poznan, Poland, 9–12 September 2018; pp. 725–733. [Google Scholar] [CrossRef]

| Notes | Amount | Percentage |
|---|---|---|
| Size of research population | 324 | 100% |
| Number of parties who do not use SISKEUDES | 216 | 67% |
| Number of research samples sent who were the questionnaire | 108 | 33% |
| Number of questionnaires that were not returned | 4 | 1% |
| Number of questionnaires which were analyzed incompletely | 10 | 3% |
| Number of questionnaires processed | 94 | 29% |
| Useable response rate | 87.03% |
| Details | Village Secretary | Head of Financial Affairs | SISKEUDES Operator | Total | Percentage |
|---|---|---|---|---|---|
| Gender: | |||||
| Male | 26 | 6 | 19 | 51 | 54% |
| Female | 5 | 25 | 13 | 43 | 46% |
| Total | 31 | 31 | 32 | 94 | 100% |
| Age: | |||||
| <26 | 0 | 1 | 5 | 6 | 6% |
| 26–35 | 9 | 7 | 23 | 39 | 41% |
| 36–45 | 15 | 6 | 4 | 25 | 27% |
| >45 | 7 | 17 | 0 | 24 | 26% |
| Total | 31 | 31 | 32 | 94 | 100% |
| Last education: | |||||
| Senior High School | 13 | 21 | 10 | 44 | 47% |
| Associate | 2 | 1 | 1 | 4 | 4% |
| Bachelors | 15 | 8 | 21 | 44 | 47% |
| Masters | 1 | 1 | 0 | 2 | 2% |
| Total | 31 | 31 | 32 | 94 | 100% |
| Constructs and Source Measures | Indicator Measures | Average Score | Correlation Item | Result | Cronbach’s Alpha | Result |
|---|---|---|---|---|---|---|
| System Information Quality (SIQ) [9,11,50]; Accessibility; Flexible; Functionality | SIQ1 SIQ2 SIQ3 | 3.468 3.383 3.372 | 0.897 0.892 0.892 | Valid Valid Valid | 0.867 | Reliable |
| Information Quality (IQ) [9,11,50]; Relevant; Accuracy; Timelines; Trusty | IQ1 IQ2 IQ3 IQ4 | 3.383 3.340 3.404 3.319 | 0.780 0.892 0.812 0.814 | Valid Valid Valid Valid | 0.814 | Reliable |
| Service Quality (SQ) [9,11,50]; Functionality; Reliable; Security; Responsiveness; Interactivity | SQ1 SQ2 SQ3 SQ4 SQ5 | 3.415 3.362 3.404 3.351 3.404 | 0.697 0.803 0.781 0.741 0.733 | Valid Valid Valid Valid Valid | 0.797 | Reliable |
| Trust in Government (TIG) [45]; Best interest; Truthful, honest and genuine; Competent and effective | TIG1 TIG2 TIG3 TIG4 | 3.309 3.404 3.404 3.340 | 0.752 0.876 0.874 0.874 | Valid Valid Valid Valid | 0.863 | Reliable |
| Trust in Technology (TIT) [45]; Feel comfortable; Adequately protect; Safe for me; Robust and safe environment | TIT1 TIT2 TIT3 TIT4 | 3.383 3.351 3.394 3.394 | 0.924 0.848 0.873 0.886 | Valid Valid Valid Valid | 0.893 | Reliable |
| Usage (U) [50,65]; Duration of use; Frequency of usage | U1 U2 | 3.489 3.404 | 0.951 0.935 | Valid Valid | 0.871 | Reliable |
| User Satisfaction (US) [11,50,66]; Usefulness; Quality of information; Meet the expectations; Easy to apply; Overall satisfaction | US1 US2 US3 US4 US5 | 3.436 3.415 3.362 3.489 3.468 | 0.818 0.822 0.793 0.791 0.796 | Valid Valid Valid Valid Valid | 0.863 | Reliable |
| Net Benefits (NB) [11,50,67]; Time saving; Performance; Effective; Improving; Increased knowledge | NB1 NB2 NB3 NB4 NB5 | 3.362 3.426 3.404 3.340 3.383 | 0.868 0.795 0.802 0.766 0.901 | Valid Valid Valid Valid Valid | 0.882 | Reliable |
| Sustainability Information Society (SIS) [56], Consists of Four Dimensions: Ecological sustainability (SIS1-2); Economic sustainability (SIS3-8); Socio-cultural sustainability (SIS9-13); Political sustainability (SIS14-15) | SIS1 SIS2 SIS3 SIS4 SIS5 SIS6 SIS7 SIS8 SIS9 SIS10 SIS11 SIS12 SIS13 SIS14 SIS15 | 3.021 2.968 3.000 3.128 3.287 3.149 3.096 3.138 3.191 3.106 3.202 3.117 3.287 3.149 3.128 | 0.713 0.712 0.783 0.744 0.671 0.623 0.735 0.692 0.800 0.711 0.634 0.763 0.713 0.793 0.783 | Valid Valid Valid Valid Valid Valid Valid Valid Valid Valid Valid Valid Valid Valid Valid | 0.891 | Reliable |
| Var | Mean | SD | CR | Discriminant Validity | |||||||
|---|---|---|---|---|---|---|---|---|---|---|---|
| SIQ | IQ | SQ | TIG | TIT | U | NB | SIS | ||||
| SIQ | 3.407 | 0.694 | 0.941 | 0.905 | |||||||
| IQ | 3.361 | 0.654 | 0.948 | 0.700 | 0.922 | ||||||
| SQ | 3.387 | 0.678 | 0.959 | 0.801 | 0.859 | 0.917 | |||||
| TIG | 3.364 | 0.636 | 0.948 | 0.732 | 0.804 | 0.817 | 0.909 | ||||
| TIT | 3.380 | 0.691 | 0.956 | 0.186 | 0.305 | 0.205 | 0.313 | 0.719 | |||
| U | 3.446 | 0.673 | 0.936 | 0.666 | 0.705 | 0.797 | 0.713 | 0.222 | 0.923 | ||
| US | 3.434 | 0.688 | 0.963 | 0.643 | 0.660 | 0.702 | 0.625 | 0.059 | 0.550 | 0.905 | |
| NB | 3.383 | 0.662 | 0.966 | 0.861 | 0.719 | 0.814 | 0.770 | 0.146 | 0.684 | 0.664 | 0.919 |
| SIS | 3.131 | 0.319 | 0.941 | 0.754 | 0.847 | 0.868 | 0.791 | 0.163 | 0.738 | 0.700 | 0.781 |
| Hypothesis | Coefitient | t-Statistic | p Value | Hypothesis & Result | |
|---|---|---|---|---|---|
| System Information Quality → Usage | 0.200 | 2.177 | 0.032 | H1 | Supported |
| System Information Quality → User Satisfaction | 0.274 | 3.053 | 0.003 | H2 | Supported |
| Information Quality → Usage | 0.186 | 1.464 | 0.146 | H3 | Rejected |
| Information Quality → User Satisfaction | 0.243 | 2.499 | 0.014 | H4 | Supported |
| Service Quality → Usage | 0.227 | 1.606 | 0.111 | H5 | Rejected |
| Service Quality → User Satisfaction | 0.184 | 1.488 | 0.140 | H6 | Rejected |
| Trust in Government → Usage | 0.180 | 2.016 | 0.046 | H7 | Supported |
| Trust in Government → User Satisfaction | 0.120 | 1.647 | 0.103 | H8 | Rejected |
| Trust in Technology → Usage | 0.223 | 1.527 | 0.130 | H9 | Rejected |
| Trust in Technology → User Satisfaction | 0.240 | 2.157 | 0.033 | H10 | Supported |
| Use → Net Benefits | 0.411 | 3.076 | 0.003 | H11 | Supported |
| User Satisfaction → Net Benefits | 0.503 | 3.638 | 0.000 | H12 | Supported |
| Net Benefits → Sustainable Information Society | 0.305 | 4.128 | 0.000 | H13 | Supported |
| R Square | R Square (%) | ||||
| Usage | 0.768 | 76.8% | |||
| User Satisfaction | 0.843 | 84.3% | |||
| Net Benefits | 0.780 | 78.0% | |||
| Sustainable Information Society | 0.093 | 9.3% | |||
Publisher’s Note: MDPI stays neutral with regard to jurisdictional claims in published maps and institutional affiliations. |
© 2022 by the authors. Licensee MDPI, Basel, Switzerland. This article is an open access article distributed under the terms and conditions of the Creative Commons Attribution (CC BY) license (https://creativecommons.org/licenses/by/4.0/).
Share and Cite
Ariyanto, D.; Dewi, A.A.; Hasibuan, H.T.; Paramadani, R.B. The Success of Information Systems and Sustainable Information Society: Measuring the Implementation of a Village Financial System. Sustainability 2022, 14, 3851. https://doi.org/10.3390/su14073851
Ariyanto D, Dewi AA, Hasibuan HT, Paramadani RB. The Success of Information Systems and Sustainable Information Society: Measuring the Implementation of a Village Financial System. Sustainability. 2022; 14(7):3851. https://doi.org/10.3390/su14073851
Chicago/Turabian StyleAriyanto, Dodik, Ayu Aryista Dewi, Henny Triyana Hasibuan, and Rizky Bagus Paramadani. 2022. "The Success of Information Systems and Sustainable Information Society: Measuring the Implementation of a Village Financial System" Sustainability 14, no. 7: 3851. https://doi.org/10.3390/su14073851
APA StyleAriyanto, D., Dewi, A. A., Hasibuan, H. T., & Paramadani, R. B. (2022). The Success of Information Systems and Sustainable Information Society: Measuring the Implementation of a Village Financial System. Sustainability, 14(7), 3851. https://doi.org/10.3390/su14073851

