Carbon Footprint of a Typical Neapolitan Pizzeria
Abstract
:1. Introduction
2. Methodology
2.1. Goal and Scope Definition
- (U1)
- Production of raw and auxiliary materials, and ingredients.
- (U2)
- Production of packaging materials.
- (U3)
- Transport of raw, auxiliary, and packaging materials, ingredients, and firewood from their production sites (PS) or regional distribution centers (RDC) to the restaurant gate (RG).
- (C1)
- Chilled and ambient storage, as well as processing, of raw materials and ingredients.
- (C2)
- Disposal of wastes and by-products generated during pizza preparation and cooking.
- (C3)
- Use of electricity and firewood.
- (D1)
- Table serving of pizza, including the provision of all eating utensils (plates, cutlery, glasses, tablecloths, and napkins) and beverages.
- (D2)
- Takeaway serving of each pizza as stored in a corrugated cardboard box.
- (D3)
- End-of-life processes of pizza, table setting and cardboard wastes, and wastewaters.
- −
- The carbon footprint assessment was referred to the year 2019 when the pizza restaurant under study had been fully operative, the first cases of the coronavirus pandemic having been detected in Italy on 31 January 2020 [23].
- −
- The process technology used in this study was characteristic of the Pizza restaurants in the city of Naples (Italy) in the reference year.
- −
- The primary data were provided by the restaurant La Notizia (Naples, Italy) and referred to the management of production and logistics of raw, auxiliary, and packaging materials, including that of catering wastes after pizza consumption.
2.2. Life Cycle Inventory Analysis
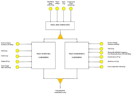
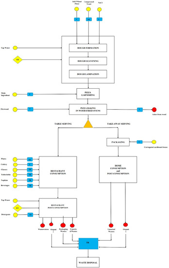
2.2.1. Pizza Preparation
2.2.2. Pizza Serving
2.2.3. Transportation Stage
2.2.4. Energy Sources
2.2.5. Fugitive Emissions of Refrigerant Gases
2.2.6. Home Pizza Consumption Phase
2.2.7. Management of the Pizza Restaurant Wastes
- −
- Raw ingredients discarded during the preparation of pizza topping, as well as raw or baked pizza wastes, were collected in the bins for the organic fraction of MSW. The pizza waste collected from the restaurant tables was systematically weighted in different months of the year and referred to the initial amount of pizza served. The average percentage was equal to (5.8 ± 0.6) %.
- −
- Cardboard pizza boxes refused during pizza takeaway packaging (0.5%), as well as paper and cardboard primary packages of input materials, were amassed in the bins for paper and cardboard waste.
- −
- Empty glass bottles and broken glasses were collected in the bins for glass waste, while empty tomato, soft-drink, and olive oil metal cans in the bins for metal waste.
- −
- Empty plastic boxes, packs, and jars were gathered in the bins for plastic waste.
- −
- Used tablecloths and napkins, as well as mixed and undifferentiated materials, were amassed in the bins for unsorted waste.
- −
- Wastewaters from flush toilets, sinks, and dishwashers were disposed of in the municipal sewer system, their volume being assumed as equal to that of the overall tap water consumption (Table 1).
2.3. Carbon Footprint Assessment
2.4. Sensitivity Analysis
3. Results and Discussion
3.1. Specific Yield Factors for a Generic Pizza Baked
3.2. Carbon Footprint of a Meal Dined at the Pizza Restaurant
3.3. Sensitivity Analysis
3.3.1. Sensitivity to the CO2e Credits from Packaging Material Recycling
3.3.2. Sensitivity to the Uncertainty in the Emission Factors of Selected Input Materials
3.4. Potential Mitigation Strategy
3.5. Electric Versus Wood-Fired Ovens
4. Conclusions
Supplementary Materials
Author Contributions
Funding
Institutional Review Board Statement
Informed Consent Statement
Data Availability Statement
Acknowledgments
Conflicts of Interest
Abbreviations
| APOS | Allocation at the point of substitution |
| CF | Cradle-to-grave carbon footprint of the functional unit, as defined by Equation (1) [kg CO2e] |
| CH | Consumers’ house |
| CO2e | Carbon dioxide equivalent |
| D | Delivery distance [km] |
| EC | European Community |
| EE | Electric energy |
| EFi | Generic i-th emission factor [kg CO2e per kg, kWh, or Mg km] |
| EPA | European Pallet Association |
| FG | Factory gate |
| GB | Glass bottles |
| GHG | Greenhouse gas |
| HRT | Heavy rigid truck |
| LCA | Life Cycle Assessment |
| LCV | Light commercial vehicle |
| LHV | Lower heating value [kWh/kg] |
| LRT | Light rigid truck |
| MSW | Municipal Solid Waste |
| MT | Means of transport |
| MWCSL | Municipal waste collection service lorry |
| PAS | Publicly Available Specification |
| PDO | Protected Designation of Origin |
| PE | Polyethylene |
| PET | Polyethylene terephthalate |
| PM | Particulate Matter |
| PM2.5 | Inhalable particles with diameters ≤2.5 mm |
| PP | Polypropylene |
| PS | Production site |
| PST | Polystyrene |
| R404a | Hydrofluorocarbon refrigerant blend |
| RDC | Regional distribution centers |
| RG | Restaurant gate |
| TR | Transportation phase |
| TSG | Traditional Specialities Guaranteed |
| WCC | Waste collection center |
| ΔCF | Relative variation of CF, as defined by Equation (5) |
| ΔEFi | Relative variation for the i-th emission factor EFi, as defined by Equation (4) |
| Ψi | Entity of the i-th activity parameter [kg, kWh, or kg km] |
References
- Kuscer, L. Slice of the Pie: Pizza Consumption Trends & Industry Statistics. 2022. Available online: https://muchneeded.com/pizza-consumption-statistics/ (accessed on 8 February 2022).
- UDiCon (Unione per la Difesa dei Consumatori) Giornata mondiale della Pizza: Festa Per i Consumatori. 2020. Available online: https://www.udicon.org/2020/01/17/giornata-mondiale-della-pizza-festa-per-i-consumatori/ (accessed on 26 January 2022).
- Anon. Pizza, Un Business Che Lievita Anno Per Anno. 2020. Available online: https://www.cna.it/pizza-un-business-che-lievita-anno-per-anno/ (accessed on 26 January 2022).
- EC. Commission Regulation (EU) No. 97/2010, Entering a Name in the Register of Traditional SPECIALITIES guaranteed [Pizza Napoletana (TSG)]. Off. J. Eur. Union 2010, 34, 5. Available online: https://eur-lex.europa.eu/legal-content/EN/TXT/HTML/?uri=OJ:L:2010:034:FULL (accessed on 26 January 2022).
- UNESCO (United Nations Education, Scientific and Cultural Organization). Decision of the Intergovernmental Committee: 12.COM 11.B.17. 2017. Available online: https://ich.unesco.org/en/decisions/12.COM/11.B.17 (accessed on 26 January 2022).
- Masi, P.; Romano, A.; Coccia, E. The Neapolitan pizza. A Scientific Guide about the Artisanal Process; Doppiavoce: Napoli, Italy, 2015. [Google Scholar]
- AVPN (Associazione Verace Pizza Napoletana). Disciplinare Internazionale per L’ottenimento del Marchio Collettivo “Verace Pizza Napoletana”—(Vera Pizza Napoletana). 2004. Available online: https://www.pizzanapoletana.org/public/pdf/Disciplinare_AVPN.pdf (accessed on 26 January 2022).
- Kumar, P.; Andrade, M.D.F.; Ynoue, R.; Fornaro, A.; de Freitas, E.D.; Martins, J.; Martins, L.D.; Albuquerque, T.; Zhang, Y.; Morawska, L. New directions: From biofuels to wood stoves: The modern and ancient air quality challenges in the megacity of São Paulo. Atmos. Environ. 2016, 140, 364–369. [Google Scholar] [CrossRef]
- Apurva. Tandoors, Burning of Solid Waste Adding to Dirty Delhi Air: IIT Study. The Indian Express. 2016. Available online: https://indianexpress.com/article/india/india-news-india/tandoors-burning-of-solid-waste-adding-to-dirty-delhi-air-iit-study/ (accessed on 8 February 2022).
- WHO (World Health Organization). Ambient (Outdoor) Air Pollution. 2018. Available online: http://www.who.int/mediacentre/factsheets/fs313/en/index.html (accessed on 26 January 2022).
- Singh, B.; Highway, D. What Is Your Restaurant’s Carbon Footprint? 2016. Available online: https://www.pizzamarketplace.com/articles/what-is-your-restaurants-carbon-footprint/ (accessed on 26 January 2022).
- Fucito, A. Forno Elettrico E Pizza Napoletana: Parola ai Pizzaioli, Tecnici, Associazioni. 2019. Available online: https://garage.pizza/rubriche-sulla-pizza/forno-elettrico-e-pizza-napoletana-parola-ai-pizzaioli-tecnici-associazioni/ (accessed on 26 January 2022).
- Stylianou, K.; Nguyen, V.K.; Fulgoni, V.L.; Jolliet, O. Environmental impacts of mixed dishes: A case study on pizza. FASEB J. 2018, 31, lb386. Available online: https://faseb.onlinelibrary.wiley.com/doi/abs/10.1096/fasebj.31.1_supplement.lb386 (accessed on 26 January 2022).
- Hofmann, S.; Gensch, C.-O. Carbon footprint—Frozen Food. Final Report: Life Cycle Assessment of Various Product Options and Identification of Optimization Potentials for Selected Frozen Food Products. German Institute for Frozen Food-Oeko-Institute. 2012. Available online: https://www.tiefkuehlkost.de/download/finalreport-cf-frozenfood-final.pdf.pdf (accessed on 26 January 2022).
- WRAP (Waste and Resources Action Programme). Hotspots, Opportunities & Initiatives. Pizza (Fresh and Frozen). 2013. Available online: http://www.wrap.org.uk/sites/files/wrap/Pizza%20(fresh%20and%20frozen)%20v1.pdf (accessed on 3 February 2021).
- ARAlimentare (Attività Riunite Alimentare SpA). Carbon Footprint Per Pizza Sorrento 4 Formaggi 120 G Di Attività Riunite Alimentare Spa. CFP—ECR 013-A01. External Communication Report. 2013. Available online: https://www.minambiente.it/sites/default/files/archivio/allegati/trasparenza_valutazione_mer/18_Ar_Alimentare_SPA.pdf (accessed on 26 January 2022).
- Davies, T.; Konisky, D.M. Environmental Implications of the Foodservice and Food Retail Industries. Discussion Paper 00–11. 2000. Available online: https://media.rff.org/documents/RFF-DP-00-11.pdf (accessed on 26 January 2022).
- Crawford, R. Home-Delivered Food Has a Huge Climate Cost. So Which Cuisine Is the Worst Culprit? 2021. Available online: https://theconversation.com/home-delivered-food-has-a-huge-climate-cost-so-which-cuisine-is-the-worst-culprit-151564 (accessed on 8 February 2022).
- Aldaya, M.M.; Hoekstra, A.Y. The Water Needed to Have Italians Eat Pasta and Pizza; Report Series No. 36; Unesco-IHE: Delft, The Netherlands, 2009; Available online: https://ris.utwente.nl/ws/portalfiles/portal/5147321 (accessed on 26 January 2022).
- BSI. PAS 2050 2011; Specification for the Assessment of the Life Cycle Greenhouse Gas Emissions of Goods and Services; British Standards Institution: London, UK, 2011. [Google Scholar]
- ISO 14040; Environmental Management E Life Cycle Assessment—Principles and Framework. International Organization for Standardization: Genève, Switzerland, 2006.
- ISO 14044; Environmental Management—Life Cycle Assessment—Requirements and Guidelines. International Organization for Standardization: Geneva, Switzerland, 2006.
- Wikipedia. COVID-19 Pandemic in Italy. 2022. Available online: https://en.wikipedia.org/wiki/COVID-19_pandemic_in_Italy (accessed on 26 January 2022).
- Saouter, E.; van Hoof, G. A database for the Life-Cycle Assessment of Procter & Gamble laundry detergents. Int. J. Life Cycle Assess. 2002, 7, 103–114. [Google Scholar]
- Martin, S.; Bunsen, J.; Ciroth, A. Openlca 1.7.2. Case Study: Ceramic Cup vs. Paper Cup, 2018. Available online: https://www.openlca.org/wp-content/uploads/2018/09/comparative_assessment_openLCA_coffee_mugs.pdf (accessed on 26 January 2022).
- Koehler, A.; Wildbolz, C. Comparing the Environmental Footprints of Home-Care and Personal-Hygiene Products: The Relevance of Different Life-Cycle Phases. Environ. Sci. Technol. 2009, 43, 8643–8651. [Google Scholar] [CrossRef] [PubMed]
- Johnson, A. R-404A Refrigerant Fact & Info Sheet. 2019. Available online: https://refrigeranthq.com/r-404a-refrigerant-fact-info-sheet/ (accessed on 26 January 2022).
- Fusi, A.; Guidetti, R.; Azapagic, A. Evaluation of environmental impacts in the catering sector: The case of pasta. J. Clean. Prod. 2016, 132, 146–160. [Google Scholar] [CrossRef]
- Ronchi, E.; Nepi, M.L. L’Italia del Riciclo 2020. Fondazione Per Lo Sviluppo Sostenibile; Fise Unicircular: Rome, Italy, 2020; Available online: https://www.fondazionesvilupposostenibile.org/wp-content/uploads/dlm_uploads/Italia-del-riciclo-2020-Rapporto.pdf (accessed on 26 January 2022).
- Tricase, C.; Lombardi, M. State of the art and prospects of Italian biogas production from animal sewage: Technical-economic considerations. Renew. Energy 2009, 34, 477–485. [Google Scholar] [CrossRef]
- Adella, L.; Aragona, G.; D’Alessandro, P.; Ermili, S.; Frittelloni, V.; Lanz, A.M.; Lupica, I.; Minniti, F. Gestione dei rifiuti urbani. In Rapporto Rifiuti Urbani; Edizione 2020. Rapporti 331/2020; ISPRA: Rome, Italy, 2020; pp. 73–175. [Google Scholar]
- SRD (Statista Research Department). Treatment of Municipal Solid Urban Waste in Italy 2019, by Method. 2021. Available online: https://www.statista.com/statistics/682944/management-of-solid-urban-waste-in-italy-by-treatment/#statisticContainer (accessed on 26 January 2022).
- Demichelis, F.; Piovano, F.; Fiore, S. Biowaste Management in Italy: Challenges and Perspectives. Sustainability 2019, 11, 4213. [Google Scholar] [CrossRef] [Green Version]
- Legambiente. Rifiuti Zero, Impianti Mille. Dossier di Lega Ambiente, 2019. Available online: https://www.legambiente.it/wp-content/uploads/dossier-Rifiuti-zero-Impianti-mille-2019.pdf (accessed on 26 January 2022).
- Petersson, T.; Secondi, L.; Magnani, A.; Antonelli, M.; Dembska, K.; Valentini, R.; Varotto, A.; Castaldi, S. Sueatable_Life: A Comprehensive Database of Carbon and Water Footprints of Food Commodities. 2021. Available online: https://figshare.com/articles/dataset/SU-EATABLE_LIFE_a_comprehensive_database_of_carbon_and_water_footprints_of_food_commodities/13271111 (accessed on 26 January 2022).
- Petersson, T.; Secondi, L.; Magnani, A.; Antonelli, M.; Dembska, K.; Valentini, R.; Varotto, A.; Castaldi, S. A multilevel carbon and water footprint dataset of food commodities. Sci. Data 2021, 8, 1–12. [Google Scholar] [CrossRef]
- Clune, S.; Crossin, E.; Verghese, K. Systematic review of greenhouse gas emissions for different fresh food categories. J. Clean. Prod. 2017, 140, 766–783. [Google Scholar] [CrossRef] [Green Version]
- Noya, I.; Aldea, X.; Gasol, C.M.; González-García, S.; Amores, M.J.; Colón, J.; Ponsa, S.; Roman, I.; Rubio, M.A.; Casas, E.; et al. Carbon and water footprint of pork supply chain in Catalonia: From feed to final products. J. Environ. Manag. 2016, 171, 133–143. [Google Scholar] [CrossRef]
- HEALabel. The Impact of Oregano, n.d. Available online: https://healabel.com/o-ingredients/oregano (accessed on 26 January 2022).
- HEALabel. The Impact of Basil, n.d. Available online: https://healabel.com/b-ingredients/basil (accessed on 26 January 2022).
- Cerelia. Environmental Product Declaration of Cerelia Natural Mineral Water Bottled in PET 1.5 L and Glass Non-Returnable 1 L. Rev. 0. Registration No. S-P-00123. 2008. Available online: https://www.environdec.com/library/_?Epd=6097 (accessed on 26 January 2022).
- Ferrarelle. Dichiarazione Ambientale di Prodotto dell’acqua Minerale Ferrarelle. Rev. 0. Registration no. S-P-00281. 2011. Available online: https://portal.environdec.com/api/api/v1/EPDLibrary/Files/f7d040fa-8c27-4edf-5623-08d9a98a0c6e/Data (accessed on 26 January 2022).
- Campaign Staff. Coca-Cola Reveals Carbon Footprints of Coke Brands. 2009. Available online: https://www.campaignlive.co.uk/article/coca-cola-reveals-carbon-footprints-coke-brands/888281 (accessed on 26 January 2022).
- EcoInvent. System Models, n.d. Available online: https://ecoinvent.org/the-ecoinvent-database/system-models/#!/allocation (accessed on 26 January 2022).
- Myhre, G.; Shindell, D.; Bréon, F.-M.; Collins, W.; Fuglestvedt, J.; Huang, J.; Koch, D.; Lamarque, J.-F.; Lee, D.; Mendoza, B.; et al. Anthropogenic and Natural Radiative Forcing. Chp. 8. In Climate Change 2013: The Physical Science Basis. Contribution of Working Group I to the Fifth Assessment Report of the Intergovernmental Panel on Climate Change; Stocker, T.F., Qin, D., Plattner, G.-K., Tignor, M., Allen, S.K., Boschung, J., Nauels, A., Xia, Y., Bex, V., Midgley, P.M., Eds.; Cambridge University Press: Cambridge, UK; New York, NY, USA, 2013; pp. 731–738. Available online: https://www.ipcc.ch/site/assets/uploads/2018/02/WG1AR5_Chapter08_FINAL.pdf (accessed on 26 January 2022).
- Messier, J.M. The Restaurant Ghg Guidelines: An Operational Greenhouse Gas Emissions Accounting Protocol for Restaurants. Master’s Thesis, University of Minnesota, Minneapolis, MN, USA, 2016. Available online: https://conservancy.umn.edu/bitstream/handle/11299/191254/Messier_umn_0130M_16992.pdf?sequence=1 (accessed on 26 January 2022).
- Ying, C.; Freed, P. Knowing Is Half the Battle. 2016. Available online: https://www.youtube.com/watch?v=l2IP1Y_Nd4I (accessed on 26 January 2022).
- Moresi, M. Assessment of the life cycle greenhouse gas emissions in the food industry. Agro Food Ind. Hi-Tech. 2014, 25, 53–62. [Google Scholar]
- Gazzetta Ufficiale. Disciplinare di produzione della specialità tradizionale garantita pizza napoletana. Gazzetta Ufficiale della Repubblica Italiana. Ser. Gen. 2010, 56, 42–47. [Google Scholar]
- Morawicki, R.O. Handbook of Sustainability for the Food Sciences; Wiley: Hoboken, NJ, USA, 2011. [Google Scholar]
- Cimini, A.; Moresi, M. Are the present standard methods effectively useful to mitigate the environmental impact of the 99% EU food and drink enterprises? Trends Food Sci. Technol. 2018, 77, 42–53. [Google Scholar] [CrossRef]
- Moresi, M.; Cimini, A. Product Carbon Footprint: Still A Proper Method to Start Improving The Sustainability Of Food And Beverage Enterprises. It. J. Food Sci. 2019, 31, 808–826. [Google Scholar]
- Berlese, M.; Corazzin, M.; Bovolenta, S. Environmental sustainability assessment of buffalo mozzarella cheese production chain: A scenario analysis. J. Clean. Prod. 2019, 238, 117922. [Google Scholar] [CrossRef]
- Cimini, A.; Moresi, M. Circular economy in the brewing chain. Ital. J. Food Sci. 2021, 33, 47–69. [Google Scholar] [CrossRef]
- Cimini, A.; Moresi, M. Carbon footprint of a pale lager packed in different formats: Assessment and sensitivity analysis based on transparent data. J. Clean. Prod. 2016, 112, 4196–4213. [Google Scholar] [CrossRef]
- European Union (EU). Regulation (EU) 2019/631 of the European Parliament and of the Council of 17 April 2019 setting CO2 emission performance standards for new passenger cars and for new light commercial vehicles and repealing Regulations (EC) No 443/2009 and (EU) No 510/2011. Off. J. Eur. Union 2019, 25, 111–113. Available online: http://data.europa.eu/eli/reg/2019/631/oj (accessed on 26 January 2022).
- Terna. Dati Statistici Sull’energia Elettrica in Italia. 2020. Available online: https://www.terna.it/it/sistema-elettrico/statistiche/pubblicazioni-statistiche (accessed on 6 February 2022).
- Cimini, A.; Moresi, M. Environmental impact of the main household cooking systems—A review. It. J. Food Sci. 2022, 34, 86–113, in press. [Google Scholar] [CrossRef]
- Kumar, K.S.; Rajagopal, K. Computational and experimental investigation of low ODP and low GWP HCFC-123 and HC-290 refrigerant mixture alternate to CFC-12. Energy Convers. Manag. 2007, 48, 3053–3062. [Google Scholar] [CrossRef]
- Lima, F.D.M.; Pérez-Martínez, P.J.; Andrade, M.D.F.; Kumar, P.; de Miranda, R.M. Characterization of particles emitted by pizzerias burning wood and briquettes: A case study at Sao Paulo, Brazil. Environ. Sci. Pollut. Res. 2020, 27, 35875–35888. [Google Scholar] [CrossRef]
- Buonanno, G.; Morawska, L.; Stabile, L.; Viola, A. Exposure to particle number, surface area and PM concentrations in pizzerias. Atmos. Environ. 2010, 44, 3963–3969. [Google Scholar] [CrossRef] [Green Version]
- Buonanno, G.; Morawska, L.; Stabile, L. Particle emission factors during cooking activities. Atmos. Environ. 2009, 43, 3235–3242. [Google Scholar] [CrossRef] [Green Version]
- Huijbregts, M.A.J.; Steinmann, Z.J.N.; Elshout, P.M.F.; Verones, F.; Vieira, M.D.M.; Hollander, A.; Zijp, M.; van Zelm, R.; Stam, G. Recipe2016: A Harmonized Life Cycle Impact Assessment Method at Midpoint and Endpoint Level; Report I: Characterization; RIVM Report 2016; National Institute for Public Health and the Environment: Bilthoven, The Netherlands, 2016.


| Input/Output Sources | Overall Consumption | Unit | Specific Yield Factor | Unit |
|---|---|---|---|---|
| Utility sources | ||||
| Electricity | 37,600 | kWh | 0.44 | kWh/pizza |
| Tap water | 2930 | m3 | 34.15 | L/pizza |
| Firewood | 31,900 | kg | 0.37 | kg/pizza |
| Refrigerant recharging | 0.5 | kg | 6.1 | mg/pizza |
| Input materials | ||||
| Ingredients | ||||
| Soft wheat flour type 00 or 0 | 17,090 | kg | 199.18 | g/pizza |
| Compressed yeast | 10 | kg | 0.12 | g/pizza |
| Peeled tomatoes | 11,200 | kg | 130.54 | g/pizza |
| Fresh tomatoes | 858 | kg | 10.00 | g/pizza |
| Mozzarella di Bufala Campana PDO | 6390 | kg | 74.48 | g/pizza |
| Fresh cow mozzarella cheese TSG | 4198 | kg | 48.93 | g/pizza |
| Grana Padano cheese | 930 | kg | 10.84 | g/pizza |
| Ricotta cheese | 80 | kg | 0.93 | g/pizza |
| Provola cheese | 248 | kg | 2.89 | g/pizza |
| Pecorino Romano cheese | 108 | kg | 1.26 | g/pizza |
| Naples salami | 100 | kg | 1.17 | g/pizza |
| Baked ham | 160 | kg | 1.86 | g/pizza |
| Boneless pressed dry-cured ham | 120 | kg | 1.40 | g/pizza |
| Cracklings | 24 | kg | 0.28 | g/pizza |
| Baby artichokes | 24 | kg | 0.28 | g/pizza |
| Mushrooms | 48 | kg | 0.56 | g/pizza |
| Rucola leaves | 25 | kg | 0.29 | g/pizza |
| Escarole | 40 | kg | 0.47 | g/pizza |
| Eggplant | 144 | kg | 1.68 | g/pizza |
| Peppers | 64 | kg | 0.75 | g/pizza |
| Fresh cleaned broccoli | 80 | kg | 0.93 | g/pizza |
| Table salt | 624 | kg | 7.27 | g/pizza |
| Extra-virgin olive oil | 720 | L | 8.39 | g/pizza |
| Oregano | 7 | kg | 0.08 | g/pizza |
| Garlic | 93 | kg | 1.08 | g/pizza |
| Basil leaves | 96 | kg | 1.12 | g/pizza |
| Beverages | ||||
| Mineral water | 10,600 | L | 0.15 | L/pizza |
| Beer in 75-cL GBs | 15,120 | L | 0.21 | L/pizza |
| Beer in 33-cL GBs | 5900 | L | 0.08 | L/pizza |
| Coca-Cola | 3700 | L | 0.05 | L/pizza |
| Coca-Cola Zero | 470 | L | 0.01 | L/pizza |
| Fanta | 2600 | L | 0.04 | L/pizza |
| Packaging materials | ||||
| Corrugated cardboard pizza boxes | 2531 | kg | ||
| Table setting replacement | ||||
| Ceramic plates | 23.6 | kg | 0.33 | g/pizza |
| Stainless steel cutlery | 1.3 | kg | 0.02 | g/pizza |
| Drinking glasses | 21.4 | kg | 0.30 | g/pizza |
| Paper tablecloths | 1136 | kg | 15.89 | g/pizza |
| Paper napkins | 728 | kg | 10.18 | g/pizza |
| Detergents | ||||
| Dishwashing liquid detergent | 220 | L | 2.56 | mL/pizza |
| Floor washing liquid detergent | 160 | L | 1.86 | mL/pizza |
| Glass window cleaner detergent | 120 | L | 1.40 | mL/pizza |
| Toilet detergent | 50 | L | 0.58 | mL/pizza |
| Restaurant wastes | ||||
| Organic waste | 2222 | kg | 25.9 | g/pizza |
| Paper & Cardboard waste | 112 | kg | 1.3 | g/pizza |
| Plastic waste | 622 | kg | 7.2 | g/pizza |
| Glass waste | 19856 | kg | 231.4 | g/pizza |
| Iron waste | 1996 | 23.3 | g/pizza | |
| Aluminum waste | 140 | kg | 1.6 | g/pizza |
| Wood waste | 244 | kg | 2.8 | g/pizza |
| Unsorted waste | 1889 | kg | 22.0 | g/pizza |
| Ashes from wood | 570 | kg | 6.6 | g/pizza |
| Takeaway pizza wastes | ||||
| Organic waste | 434 | kg | 30.4 | g/pizza |
| Unsorted waste | 2402 | kg | 168.0 | g/pizza |
| Input Sources | Packaging | Ingredient | Packaging | Packed Ingredient | ||||||||||
|---|---|---|---|---|---|---|---|---|---|---|---|---|---|---|
| Type | Mass § | From | To | D # | MT | From | To | D # | MT | From | To | D # | MT | |
| Firewood | 0.8-Mg pallet | 25000 | PS | FG | 300 | HRT | - | - | - | - | FG | RG | 20 | LCV |
| Soft wheat flour | 25-kg paper bag | 115.0 | PS | FG | 300 | HRT | PS | RDC | 300 | LRT | RDC | RG | 9 | LCV |
| Compressed yeast | 25-g multilayer | 1.0 | PS | FG | - | - | FG | RDC | 500 | LRT | RDC | RG | 13 | LCV |
| Peeled tomatoes | 400-g metal can | 70.0 | PS | FG | 200 | HRT | PS | FG | 200 | LRT | FG | RG | 53 | LCV |
| Fresh tomatoes | 5-kg wood cassette | 1190 | PS | FG | 100 | HRT | PS | FG | 100 | LRT | FG | RG | 32 | LCV |
| Buffalo mozzarella cheese PDO | 3-kg PST tray | 161.0 | PS | FG | 50 | LCV | PS | FG | 200 | LRT | FG | RG | 69 | LCV |
| Fresh mozzarella cheese TSG | 1-kg PE bag | 1.0 | PS | FG | 50 | LCV | PS | FG | 50 | LRT | FG | RG | 47 | LCV |
| Grana Padano cheese | 2-kg PE bag | 3.0 | PS | RDC | 650 | LRT | PS | RDC | 650 | LRT | RDC | RG | 38 | LCV |
| Ricotta cheese | 1.5-kg paper foil | 9.4 | PS | FG | 50 | LCV | PS | FG | 200 | LRT | FG | RG | 69 | LCV |
| Provola cheese | 1.0-kg PE bag | 4.8 | PS | FG | 50 | LCV | PS | FG | 200 | LRT | FG | RG | 69 | LCV |
| Pecorino Romano cheese | 2-kg PE bag | 3.0 | PS | RDC | 300 | LRT | PS | RDC | 650 | LRT | RDC | RG | 38 | LCV |
| Naples salami | 0.6-kg piece | 1.8 | PS | RDC | 200 | LRT | PS | RDC | 200 | LRT | RDC | RG | 13 | LCV |
| Baked ham | 4-kg PE bag | 100.0 | PS | RDC | 200 | LRT | PS | RDC | 200 | LRT | RDC | RG | 13 | LCV |
| Raw ham | 10-kg PE bag | 300.0 | PS | RDC | 200 | LRT | PS | RDC | 200 | LRT | RDC | RG | 13 | LCV |
| Greaves | 1-kg PE bag | 20.8 | PS | RDC | 201 | LCV | PS | RDC | 200 | LCV | RDC | RG | 13 | LCV |
| Baby artichokes | 1-kg glass jar | 400.0 | PS | FG | 30 | LRT | PS | FG | 100 | LRT | FG | RG | 42 | LCV |
| Metal lid | 15.0 | - | - | - | - | PS | FG | 100 | LRT | FG | RG | 42 | LCV | |
| Mushrooms | 1-kg glass jar | 400.0 | PS | FG | 30 | LCV | PS | FG | 100 | LRT | FG | RG | 32 | LCV |
| Metal lid | 15.0 | - | - | - | - | PS | FG | 100 | LRT | FG | RG | 32 | LCV | |
| Rucola leaves | 100-g bunch | 2.0 | PS | FG | 30 | LCV | PS | FG | 100 | LCV | FG | RG | 32 | LCV |
| Escarole | 0.6-kg wood cassette | 600.0 | PS | FG | 30 | LCV | PS | FG | 100 | LCV | FG | RG | 32 | LCV |
| Eggplant | 15-kg PP box | 2000.0 | PS | FG | 30 | LCV | PS | FG | 100 | LCV | FG | RG | 32 | LCV |
| Peppers | 15-kg PP box | 2000.0 | PS | FG | 30 | LCV | PS | FG | 100 | LCV | FG | RG | 32 | LCV |
| Broccoli | 2.5-kg PE bag | 5.0 | PS | FG | 30 | LCV | PS | FG | 100 | LCV | FG | RG | 32 | LCV |
| Table salt | 1-kg cardboard box | 33.0 | PS | RDC | 300 | LRT | PS | RDC | 300 | HRT | RDC | RG | 13 | LCV |
| Extra-virgin olive oil | 5-L metal can | 232.0 | PS | FG | 50 | LCV | PS | FG | 300 | LRT | FG | RG | 102 | LCV |
| Oregano | 1-kg plastic jar | 186.0 | PS | FG | 30 | LCV | PS | FG | 300 | LRT | FG | RG | 53 | LCV |
| Garlic | 100-g plastic net | 1.0 | PS | FG | 30 | LCV | PS | FG | 300 | LRT | FG | RG | 32 | LCV |
| Basil leaves | 300-g plastic tray | 597.0 | PS | FG | 30 | LCV | PS | FG | 300 | LRT | FG | RG | 32 | LCV |
| Mineral water | 0.75-L glass bottle | 430.0 | PS | RDC | 100 | LRT | PS | RDC | 200 | LRT | RDC | RG | 18 | LCV |
| Beer | 0.75-L glass bottle | 370.0 | PS | RDC | 100 | LRT | PS | RDC | 200 | LRT | RDC | RG | 46 | LCV |
| Beer | 0.33-L glass bottle | 230.0 | PS | RDC | 100 | LRT | PS | RDC | 200 | LRT | RDC | RG | 46 | LCV |
| Coca-Cola | 0.33-L glass bottle | 195.0 | PS | RDC | 100 | LRT | PS | RDC | 200 | LRT | RDC | RG | 13 | LCV |
| Fanta | 0.33-L aluminum can | 15.0 | PS | RDC | 100 | LRT | PS | RDC | 200 | LRT | RDC | RG | 13 | LCV |
| Coca-Cola Zero | 0.33-L aluminum can | 15.0 | PS | RDC | 100 | LRT | PS | RDC | 200 | LRT | RDC | RG | 13 | LCV |
| Corrugated cardboardpizza box | multilayer box | 168.0 | - | - | - | - | PS | FG | 300 | LRT | FG | RG | 29 | LCV |
| Ceramic plates | - | 1180.0 | - | - | - | - | PS | RDC | 300 | LRT | RDC | RG | 40 | LCV |
| Stainless steel cutlery | - | 56.0 | - | - | - | - | PS | RDC | 300 | LRT | RDC | RG | 14 | LCV |
| Drinking glasses | - | 214.0 | - | - | - | - | PS | RDC | 300 | LRT | RDC | RG | 13 | LCV |
| Paper tablecloths | - | 16.0 | - | - | - | - | PS | RDC | 300 | LRT | RDC | RG | 46 | LCV |
| Paper Napkins | - | 7.0 | - | - | - | - | PS | RDC | 300 | LRT | RDC | RG | 18 | LCV |
| Dishwashing liq. detergent | 20-L plastic tank | 697.0 | PS | RDC | 697 | LRT | PS | RDC | 1000 | LRT | RDC | RG | 13 | LCV |
| Floor washing liq. detergent | 1-L plastic bottle | 100.0 | PS | RDC | 300 | LRT | PS | RDC | 500 | LRT | RDC | RG | 13 | LCV |
| Glass window cleaner detergent | 0.5-L plastic bottle | 60.0 | PS | RDC | 300 | LRT | PS | RDC | 500 | LRT | RDC | RG | 13 | LCV |
| Toilet detergent | 1.5-L plastic bottle | 140.0 | PS | RDC | 300 | LRT | PS | RDC | 500 | LRT | RDC | RG | 13 | LCV |
| All wastes from RG and CH | - | - | - | - | - | - | - | - | - | - | RG | WCC | 50 | MWCSL |
| Waste Management Scenarios | Landfill [%] | Recycling [%] | Incineration [%] | References |
|---|---|---|---|---|
| Organic wastes | 31 | 51 | 18 | [31,32] |
| Paper and cardboard wastes | 11.6 | 80.8 | 7.6 | [29] |
| Wood wastes | 34.8 | 63.1 | 2.1 | [29] |
| Plastic wastes | 7.4 | 45.6 | 47.0 | [29] |
| Glass wastes | 22.7 | 77.3 | 0.0 | [29] |
| Metal wastes | 17.9 | 82.1 | 0.0 | [29] |
| Aluminum wastes | 24.4 | 69.5 | 6.1 | [29] |
| Unsorted MSW | 52.6 | 0.0 | 47.4 | [34] |
| LCA Phase | Overall GHG Emissions | Specific GHG Emissions | Percentage | |||
|---|---|---|---|---|---|---|
| [kg CO2e/yr] | [g CO2e/Diner] | [%] | ||||
| WFO | EO | WFO | EO | WFO | EO | |
| Ingredient production | 296,696 | 3458.0 | 73.73 | 73.00 | ||
| Beverage production | 27,299 | 318.2 | 6.78 | 6.72 | ||
| Production of used table setting | 3040 | 35.4 | 0.76 | 0.75 | ||
| Detergent production | 447 | 5.2 | 0.11 | 0.11 | ||
| Packaging material production | 25,932 | 25,920 | 6.44 | 6.38 | 6.44 | 6.38 |
| Transportation | 22,907 | 19,673 | 5.69 | 4.84 | 5.69 | 4.84 |
| Electricity use | 16,995 | 25,583 | 4.23 | 6.29 | 4.23 | 6.29 |
| Firewood use | 1295 | 0 | 0.32 | 0 | 0.32 | 0 |
| Refrigerant leakage | 2059 | 24.0 | 0.51 | 0.51 | ||
| Wastewater Treatment | 1395 | 16.3 | 0.35 | 0.34 | ||
| Waste Disposal | 4349 | 50.8 | 50.7 | 1.08 | 1.07 | |
| Carbon Footprint (CF) | 402,424 | 406,400 | 4690 | 4737 | 100.00 | 100.00 |
| Energy Source or Ingredient | (ΔCF/CFR) [%] |
|---|---|
| Electricity | ±2.11 |
| Woodfire | ±0.16 |
| Tap Water | ±0.10 |
| Soft wheat flour | ±1.30 |
| Compressed Yeast | ±0.001 |
| Peeled tomato | ±1.77 |
| Fresh tomato | ±0.05 |
| Buffalo mozzarella cheese | ±25.96 |
| Fresh mozzarella cheese | ±4.42 |
| Grana Padano cheese | ±1.65 |
| Ricotta cheese | ±0.03 |
| Provola cheese | ±0.33 |
| Pecorino Romano cheese | ±0.25 |
| Naples salami | ±0.14 |
| Baked ham | ±0.21 |
| Deboned pressed dry-cured ham | ±0.19 |
| Cracklings | ±0.001 |
| Baby artichokes | ±0.001 |
| Mushrooms | ±0.01 |
| Rucola leaves | ±0.001 |
| Escarole | ±0.002 |
| Eggplants | ±0.02 |
| Peppers | ±0.01 |
| Broccoli | ±0.01 |
| Table salt | ±0.01 |
| Extra-virgin olive oil | ±0.34 |
| Oregano | ±0.001 |
| Garlic | ±0.01 |
| Basil leaves | ±0.02 |
| Mineral water (75 cL) | ±0.82 |
| Beer (75 cL) | ±1.30 |
| Beer (33 cL) | ±0.58 |
| Coca-Cola (33 cL) | ±0.50 |
| Coca-Cola Zero (33 cL) | ±0.03 |
| Fanta (33 cL) | ±0.17 |
| Dishwashing liquid detergent | ±0.02 |
| Floor washing liquid detergent | ±0.12 |
| Glass window cleaner detergent | ±0.01 |
| Toilet detergent | ±0.02 |
Publisher’s Note: MDPI stays neutral with regard to jurisdictional claims in published maps and institutional affiliations. |
© 2022 by the authors. Licensee MDPI, Basel, Switzerland. This article is an open access article distributed under the terms and conditions of the Creative Commons Attribution (CC BY) license (https://creativecommons.org/licenses/by/4.0/).
Share and Cite
Falciano, A.; Cimini, A.; Masi, P.; Moresi, M. Carbon Footprint of a Typical Neapolitan Pizzeria. Sustainability 2022, 14, 3125. https://doi.org/10.3390/su14053125
Falciano A, Cimini A, Masi P, Moresi M. Carbon Footprint of a Typical Neapolitan Pizzeria. Sustainability. 2022; 14(5):3125. https://doi.org/10.3390/su14053125
Chicago/Turabian StyleFalciano, Aniello, Alessio Cimini, Paolo Masi, and Mauro Moresi. 2022. "Carbon Footprint of a Typical Neapolitan Pizzeria" Sustainability 14, no. 5: 3125. https://doi.org/10.3390/su14053125
APA StyleFalciano, A., Cimini, A., Masi, P., & Moresi, M. (2022). Carbon Footprint of a Typical Neapolitan Pizzeria. Sustainability, 14(5), 3125. https://doi.org/10.3390/su14053125

