Lost Gardens: From Knowledge to Revitalization and Cultural Valorization of Natural Elements
Abstract
:1. Introduction
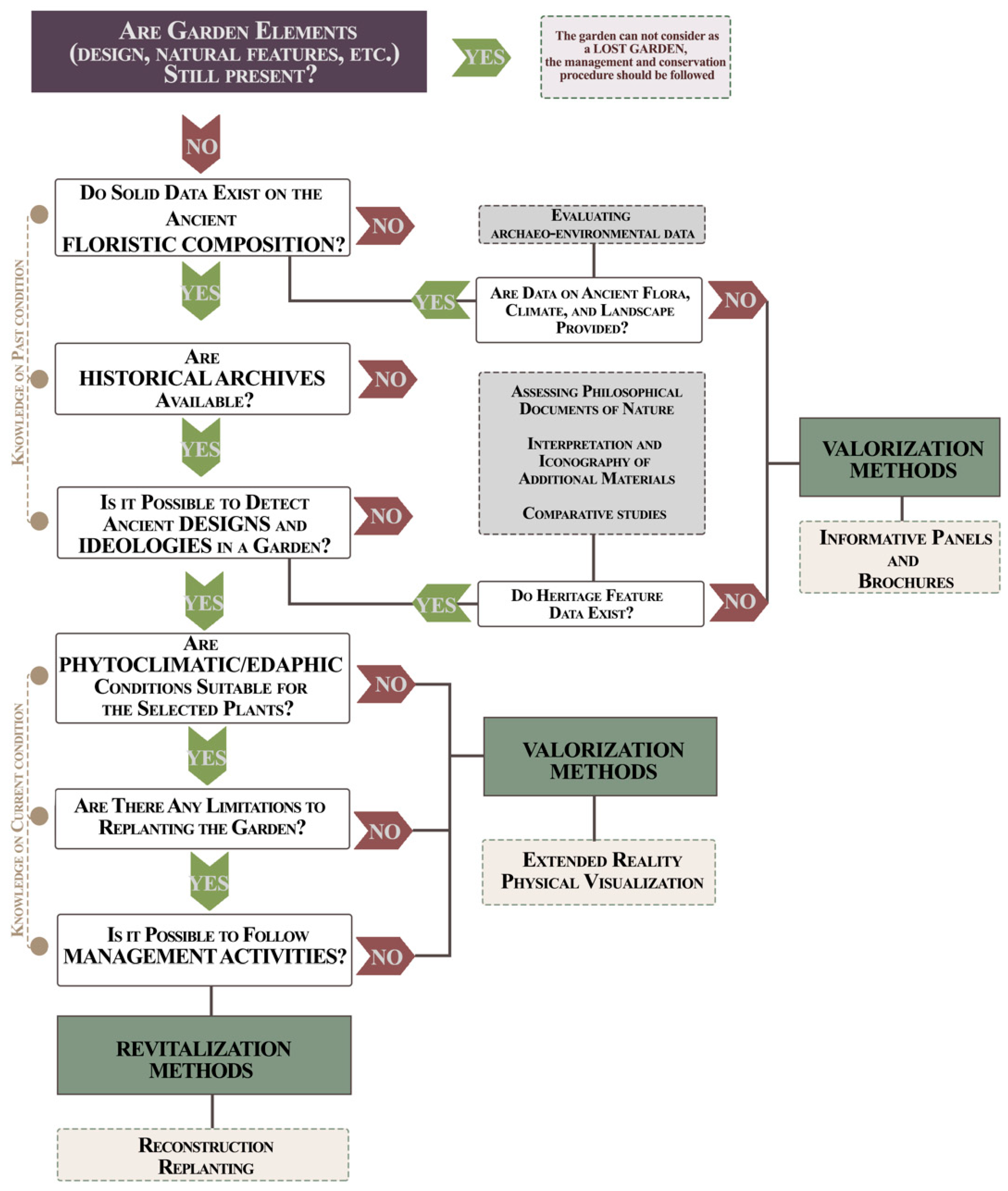
2. Methodological Proposal for the Study of Ancient Lost Gardens and a Revitalization/Valorization Approach
2.1. Knowledge: A Multidisciplinary and Diachronic Approach
2.1.1. The Past: DATA from Ancient Gardens and Related Cultures
2.1.2. The Present: Data from the Site
2.2. The Proposal of Revitalization and Cultural Valorization
3. Discussion
4. Conclusions
Author Contributions
Funding
Institutional Review Board Statement
Informed Consent Statement
Data Availability Statement
Acknowledgments
Conflicts of Interest
References
- Sales, J. Conserving Historic Gardens. J. Archit. Conserv. 2000, 6, 72–84. [Google Scholar] [CrossRef]
- Bourke, M. How Will My Garden Grow? A Philosophy for the Restoration of Historic Gardens. J. Gard. Hist. 2012, 3, 49–54. [Google Scholar] [CrossRef]
- Harney, M. Gardens and Landscapes in Historic Building Conservation; Wiley Blackwell: West Sussex, UK, 2014; ISBN 978-1-118-50814-5. [Google Scholar]
- Bakke, J. The Vanished Gardens of Byzantium. In Byzantine Gardens and Beyond; Bodin, H., Hedlund, R., Eds.; Acta Universitatis Upsaliensis: Uppsala, Sweden, 2013; pp. 149–249. ISBN 978-91-554-8627-3. [Google Scholar]
- Obad Šćitaroci, M.; Marić, M.; Vahtar-Jurković, K.; Knežević, K.R. Revitalisation of Historic Gardens—Sustainable Models of Renewal. In Cultural Urban Heritage; Urban Book Series; Obad Šćitaroci, M., Bojanić Obad Šćitaroci, B., Mrđa, A., Eds.; Springer: Cham, Switzerland, 2019; pp. 423–441. [Google Scholar] [CrossRef]
- Gullino, P.; Pomatto, E.; Gaino, W.; Devecchi, M.; Larcher, F. New Challenges for Historic Gardens’ Restoration: A Holistic Approach for the Royal Park of Moncalieri Castle (Turin Metropolitan Area, Italy). Sustainability 2020, 12, 10067. [Google Scholar] [CrossRef]
- Watkins, J.; Wright, T.W.J. The Management and Maintenance of Historic Parks, Gardens and Landscapes: The English Heritage Handbook; Frances Lincoln: London, UK, 2007; ISBN 0-7112-2439-0. [Google Scholar]
- Bors-Oprisa, S.; Tanasescu, I. Restoration and conservation of gardens, parks and historic landscapes in terms of multidisciplinary guidelines. Agricultura 2013, 85, 133–136. [Google Scholar] [CrossRef]
- Walerzak, M.T.; Swierk, D.; Krzyzaniak, M.; Urbanski, P. A Method of Analysis and Valorization of Historic Green Space Arrangements in Rural Areas in Poland. Bulg. J. Agric. Sci. 2015, 21, 507–516. [Google Scholar]
- Sales, J. Garden Restoration Past and Present. Gard. Hist. 1995, 23, 1–9. [Google Scholar] [CrossRef]
- Jacques, D. The Treatment of Historic Parks and Gardens. J. Archit. Conserv. 1995, 1, 21–35. [Google Scholar] [CrossRef]
- Craăciun, C. The Natural, Anthropogenic, and Cultural Landscape between Space and Time. Case Study: The Lost Gardens of Bucharest. In Space and Time Visualization; Springer: Cham, Switzerland, 2016; pp. 19–34. [Google Scholar]
- Fekete, A.; Kollányi, L. Research-Based Design Approaches in Historic Garden Renovation. Land 2019, 8, 192. [Google Scholar] [CrossRef] [Green Version]
- Slotten, V.; Lentz, D.; Sheets, P. Landscape Management and Polyculture in the Ancient Gardens and Fields at Joya de Cerén, El Salvador. J. Anthropol. Archaeol. 2020, 59, 101191. [Google Scholar] [CrossRef]
- Wilkinson, A. Symbolism and Design in Ancient Egyptian Gardens. Gard. Hist. 1994, 22, 1–17. [Google Scholar] [CrossRef]
- Laboury, D. Archaeological and Textual Evidence for the Function of the ’botanical Garden’ of Karnak in the Initiation Ritual. In Sacred Spaces and Sacred Function in Ancient Thebes; Occasional Proceedings of the Theban Workshop; University of Chicago Press: Chicago, IL, USA, 2007; pp. 27–34. [Google Scholar]
- Daines, A. Egyptian Gardens. Studia Antiq. 2008, 6, 15–25. [Google Scholar]
- Stronach, D. The Garden as a Political Statement: Some Case Studies from the Near East in the First Millennium B.C. Bull. Asia Inst. 1990, 4, 171–180. [Google Scholar]
- Stronach, D. Parterres and Stone Watercourses at Pasargadae: Notes on the Achaemenid Contribution to Garden Design. J. Gard. Hist. 1994, 14, 3–12. [Google Scholar] [CrossRef]
- Jashemski, W.; Gleason, K.; Hartswick, K.; Malek, A. Gardens of the Roman Empire; Cambridge University Press: Cambridge, UK, 2017. [Google Scholar]
- Jashemski, W.F.; Foss, J.E.; Lewis, R.J.; Timpson, M.E.; Lee, S.Y. Roman Gardens in Tunisia: Preliminary Excavations in the House of Bacchus and Ariadne and the East Temple at Thuburbo Maius. Am. J. Archaeol. 1995, 99, 559–576. [Google Scholar] [CrossRef]
- Jashemski, W.F. Ancient Roman Gardens in Campania and Tunisia: A Comparison of the Evidence. J. Gard. Hist. 1996, 16, 231–243. [Google Scholar] [CrossRef]
- Bowe, P. Gardens of the Roman World; Frances Lincoln: London, UK, 2004; p. 168. ISBN 0-7112-2387-4. [Google Scholar]
- Cirillo, C.; Scarpa, L. The Valorization of Urban Green between Architecture and Archaeobotany: The “Park” of Octavius Quartio’s House in Pompeii. In Proceedings of the 19th IPSAPA/ISPALEM International Scientific Conference, Napoli, Italy, 2–3 July 2017; pp. 261–266. [Google Scholar]
- Gross, B.; Gadot, Y.; Lipschits, O. The ancient garden and its water installations. In Ramat Raḥel IV; Penn State University Press: University Park, PA, USA, 2021; pp. 459–468. [Google Scholar]
- Ball, W. The Remains of a Monumental Timurid Garden outside Herat. Source East West 1981, 31, 79–82. [Google Scholar]
- Khan, M. An Introduction to the Historical, Architectural and Hydraulic Studies of the Mughal Garden at Wah, Pakistan. Source East West 1996, 46, 457–472. [Google Scholar]
- Moynihan, E.B. The Lotus Garden Palace of Zahir Al-Din Muhammad Babur. Muqarnas 1988, 5, 135–152. [Google Scholar] [CrossRef]
- Li, J.; Cao, Y. The Application of Virtual Reality Technology in Ancient Garden Restoration. In Proceedings of the 7th International Conference on Education, Management, Computer and Medicine (EMCM 2016), Shenyang, China, 29–31 December 2016; Atlantis Press: Zhengzhou, China, 2017; Volume 59, pp. 172–177. [Google Scholar]
- Morris, C. Lost Gardens of Sydney. Aust. Gard. Hist. 2008, 20, 4–9. [Google Scholar]
- Halbrooks, M.C. The English Garden at Stan Hywet Hall and Gardens: Interpretation, Analysis, and Documentation of a Historic Garden Restoration. HortTechnology 2005, 15, 196–213. [Google Scholar] [CrossRef] [Green Version]
- Goodwin, C.M.; Metheny, K.B.; Kratzer, J.M.; Yentsch, A. Recovering the Lost Landscapes of the Stockton Gardens at Morven, Princeton, New Jersey. Hist. Archaeol. 1995, 29, 35–61. [Google Scholar] [CrossRef]
- Abouei, R.; Jayhani, H. Restoration of Persian Gardens. Soffeh 2012, 22, 107–117. [Google Scholar]
- Dix, B. ‘Digging of Borders’: Reflections on Archaeology and Garden Restoration. J. Gard. Hist. 1997, 17, 11–17. [Google Scholar] [CrossRef]
- Dreija, K. Historic Gardens and Parks: Challenges of Development in the Context of Relevant Regulations, Definitions and Terminology. Moksl.—Liet. Ateitis/Sci. —Future Lith. 2012, 4, 167–175. [Google Scholar] [CrossRef] [Green Version]
- Cazzani, A.; Zerbi, C.M.; Brumana, R. Management plans and WEB-GIS software applications as active and dynamic tools to conserve and valorize historic public gardens. Int. Arch. Photogramm. Remote Sens. Spat. Inf. Sci.—ISPRS Arch. 2019, 42, 291–298. [Google Scholar] [CrossRef] [Green Version]
- Moe, D.; Hufthammer, A.K.; Indrelid, S.; Salvesen, P.H. New Approaches to Garden History; Taxonomical, Dendrological, Pollen Analytical and Archaeological Studies in a 17th Century Renaissance Garden at the Milde Estate, Norway. In Proceedings of the 1st Conference on Crop Fields and Gardens Archaeology, Barcelona, Spain, 1–3 June 2006; pp. 221–247. [Google Scholar]
- Funsten, C.; Borsellino, V.; Schimmenti, E. A Systematic Literature Review of Historic Garden Management and Its Economic Aspects. Sustainability 2020, 12, 10679. [Google Scholar] [CrossRef]
- ICOMOS-IFLA. Historic Garden, the Florence Charter; ICOMOS: Florence, Italy, 1982. [Google Scholar]
- Gustavsson, R.; Peterson, A. Authenticity in Landscape Conservation and Management—The Importance of the Local Context. In Landscape Interface; Springer: Dordrecht, The Netherlands, 2003; Volume 1, pp. 319–356. [Google Scholar]
- Kosmala, M. Brief Historic Outline of the Preservation and Conservation of Historic Gardens. Ann. Wars. Univ. Life Sci.-SGGW Hortic. Landsc. Archit. 2007, 28, 211–219. [Google Scholar]
- Turner, T. European Gardens: History, Philosophy and Design; Routledge: London, UK, 2011; ISBN 978-0-415-49684-1. [Google Scholar]
- Massoudi, A. Acquaintance with Iranian Gardens Bagh-e Shazdeh; Faza Publication: Tehran, Iran, 2009. [Google Scholar]
- Mahdizadeh, S.; Rajendran, L.P. A Renewed Approach to Conservation Policy of Historical Gardens in Iran. Landsc. Res. 2019, 44, 48–61. [Google Scholar] [CrossRef]
- Carneiro, A.R.S.; Menezes, J.F.; Mesquita, L. The Conservation of Historical Gardens in a Multidisciplinary Context: The “Cactário Da Madalena,” Recife, Brazil. City Time 2005, 1, 25–35. [Google Scholar]
- Ignatieva, M.; Konechnaya, G. Floristic Investigations of Historical Parks in St. Petersburg, Russia. Urban Habitats 2004, 2, 174–216. [Google Scholar]
- van Tonder, G.J. Recovery of Visual Structure in Illustrated Japanese Gardens. Pattern Recognit. Lett. 2007, 28, 728–739. [Google Scholar] [CrossRef]
- Heathcote, R. Gardens Lost and Found. Aust. Gard. Hist. 2010, 22, 14–21. [Google Scholar]
- Irani Behbahani, H.; Shokouhi Dehkordi, Z.; Soltani, R. Identification and Documentation of Iranian Unknown Historical Gardens. J. Environ. Stud. 2013, 39, 145–156. [Google Scholar] [CrossRef]
- Karg, S. Evidence of Garden Plants in Southern Scandinavia from Iron Age to Early Modern Times Based on Archaeological Plant Records. In Source to History of Gardening; Andréasson, A., Gräslund Berg, E., Heimdahl, J., Jakobsson, A., Larsson, I., Persson, E., Eds.; Sveriges Lantbruksuniversitet: Alnarp, Sweden, 2014; pp. 241–250. [Google Scholar]
- Rahaei, O. Analyzing the Geometry of Iranian Islamic Gardens Based on the Quran’s Characteristics of Paradise. J. Res. Islamic Archit. 2015, 3, 94–113. [Google Scholar]
- Jashemski, W.F. The Gardens of Pompeii, Herculaneum and the Villas Destroyed by Vesuvius. J. Gard. Hist. 1992, 12, 102–125. [Google Scholar] [CrossRef]
- Caneva, G. Ipotesi sul significato simbolico del giardino dipinto della Villa di Livia (Prima Porta, Roma). Bull. Della Comm. Archeol. Comunale Roma 1999, 100, 63–80. [Google Scholar]
- Chen, C.Z. On Chinese Garden; Tongji University Press: Shanghai, China, 1984. [Google Scholar]
- Minnema, L. Cross-Cultural Comparisons between the Mughal Tomb Garden of Taj Mahal in Agra (India) and the Dry Landscape Garden of the Ryoan-Ji Zen Monastery in Kyoto (Japan). Worldviews Environ. Cult. Relig. 2019, 23, 197–229. [Google Scholar] [CrossRef]
- Wang, X. A Cluster Analysis Comparison of Garden Activities in Classical Chinese Gardens and American Gardens; Michigan State University: Lansing, MI, USA, 2019. [Google Scholar]
- Yarahmadi, S.; Ansari, M.; Mahdavinejad, M. Re-Commentary of Sa’adat Abad Garden of Qazvin a Comparative Analysis of Abdi Beig Shirazi’s Poems and Historical Documents. Mon. Sci. J. Bagh-E Nazar 2018, 15, 27–52. [Google Scholar]
- Khayat Moghadam, M.; Irani Behbahani, H.; Darabi, H. Revitalization of Neshat Garden of Firouzeh City Based on Historical and Environmental Documentations. Pazhoheshha-Ye Bastan Shenasi Iran 2018, 7, 219–238. [Google Scholar] [CrossRef]
- Janick, J. Plant Iconography and Art: Source of Information on Horticultural Technology. Bull. Univ. Agric. Sci. Vet. Med. Cluj-Napoca—Hortic. 2010, 67, 11–23. [Google Scholar] [CrossRef]
- Kuttner, A. Looking Outside inside: Ancient Roman Garden Rooms. Stud. Hist. Gard. Des. Landsc. 1999, 19, 7–35. [Google Scholar] [CrossRef]
- Arnold, C.A. An Introduction to Palaeobotany; Read Books Ltd.: New York, NY, USA, 2013. [Google Scholar]
- Fuller, D.Q.; Lucas, L. Archaeobotany. In Encyclopedia of Global Archaeology; Smith, C., Ed.; Springer: New York, NY, USA, 2014; pp. 305–310. [Google Scholar]
- Bryant, V.M., Jr. Botanical Remains in Archaeological Sites. In Interdisciplinary Workshop on the Physical-Chemical-Biological Processes Affecting Archaeological Sites; U.S. Army Engineer Waterways Experiment Station: Washington, DC, USA, 1989; pp. 85–115. [Google Scholar]
- Bjune, A.E.; Seppä, H.; Birks, H.J.B. Quantitative Summer-Temperature Reconstructions for the Last 2000 Years Based on Pollen-Stratigraphical Data from Northern Fennoscandia. J. Paleolimnol. 2009, 41, 43–56. [Google Scholar] [CrossRef]
- Langgut, D.; Gadot, Y.; Porat, N.; Lipschits, O. Fossil Pollen Reveals the Secrets of the Royal Persian Garden at Ramat Rahel, Jerusalem. Palynology 2013, 37, 115–129. [Google Scholar] [CrossRef]
- Waters, M. An Introduction to Geoarchaeology and the Impacts of Site Burial. In Interdisciplinary Workshop on the Physical-Chemical-Biological Processes Affecting Archaeological Sites; U.S. Army Engineer Waterways Experiment Station: Washington, DC, USA, 1989; pp. 116–127. [Google Scholar]
- Miller, N.; Gleason, K. The Archaeology of Garden and Field; University of Pennsylvania Press: Philadelphia, PA, USA, 1997. [Google Scholar]
- Mercuri, A.M.; Allevato, E.; Arobba, D.; Mazzanti, M.B.; Bosi, G.; Caramiello, R.; Castiglioni, E.; Carra, M.L.; Celant, A.; Costantini, L. Pollen and Macro-remains from Holocene Archaeological Sites: A Dataset for the Understanding of the Bio-Cultural Diversity of the Italian Landscape. Rev. Palaeobot. Palynol. 2015, 218, 250–266. [Google Scholar] [CrossRef] [Green Version]
- Lippi, M.M.; Bellini, C.; Secci, M.M. Palaeovegetational Reconstruction Based on Pollen and Seeds/Fruits from a Bronze Age Archaeological Site in Tuscany (Italy). Plant Biosyst. 2010, 144, 902–908. [Google Scholar] [CrossRef]
- Sadori, L.; Mercuri, A.M.; Lippi, M.M. Reconstructing Past Cultural Landscape and Human Impact Using Pollen and Plant Macro-remains. Plant Biosyst. 2010, 144, 940–951. [Google Scholar] [CrossRef]
- Cirillo, C.; Scarpa, L.; Acampora, G.; Bertoli, B.; Esposito, R.; Russo, M. Pompeii-Nature and Architecture. In Proceedings of the 19th IPSAPA/ISPALEM International Scientific Conference, Naples, Italy, 2 July 2015; pp. 719–728. [Google Scholar]
- Bosi, G.; Mazzanti, M.; Accorsi, C.; Mercuries, A.M.; Towers, P.; Trevisan Grandi, G.; Guarnieri, C.; Vallini, C. The Duchesses Garden of the Ducal Palace at Ferrara, from Ercole I d’Este (15th Cent. AD) to the Current Time: Archaeobotanical and Historical-Archaeological Reconstruction. IRIS 2006, 103–128. Available online: https://www.semanticscholar.org/paper/The-Duchesses-Garden-of-the-Ducal-Palace-at-from-I-Bosi-Mazzanti/e2d51bc0c7a75919d267be2661a04fefd9f8a2ce (accessed on 24 January 2022).
- Goldberg, P.; Macphail, R. Practical and Theoretical Geoarchaeology; Blackwell Publishing: Oxford, UK, 2008. [Google Scholar]
- Gondet, S.; Mohammadkhani, K. Approaching Past Landscape Management on the Field: Pluridisciplinary and Multiscalar Studies in the Pasargadae Region (Fars Province, Iran). 2018, pp. 96–300. Available online: https://halshs.archives-ouvertes.fr/halshs-01973019 (accessed on 24 January 2022).
- Djamali, M.; Jones, M.D.; Migliore, J.; Balatti, S.; Fader, M.; Contreras, D.; Gondet, S.; Hosseini, Z.; Lahijani, H.; Naderi, A.; et al. Olive Cultivation in the Heart of the Persian Achaemenid Empire: New Insights into Agricultural Practices and Environmental Changes Reflected in a Late Holocene Pollen Record from Lake Parishan, SW Iran. Veg. Hist. Archaeobotany 2016, 25, 255–269. [Google Scholar] [CrossRef]
- Andréasson, A.; Gräslund Berg, E.; Heimdahl, J.; Jakobsson, A.; Larsson, I.; Persson, E. Source to History of Gardening. In Four Interdisciplinary Seminars, 2010–2013 Arranged By the Nordic Network for the Archaeology and Archaeobotany of Gardening (NTAA); Sveriges Lantbruksuniversitet: Alnarp, Sweden, 2010. [Google Scholar]
- Caneva, G.; Nugari, M.P.; Salvadori, O. Plant Biology for Cultural Heritage: Biodeterioration and Conservation; Getty Conservation Institute: Los Angeles, CA, USA, 2008; ISBN 9780892369393. [Google Scholar]
- Djamali, M.; Chaverdi, A.A.; Balatti, S.; Guibal, F.; Santelli, C. On the Chronology and Use of Timber in the Palaces and Palace-like Structures of the Sasanian Empire in “Persis” (SW Iran). J. Archaeol. Sci. Rep. 2017, 12, 134–141. [Google Scholar] [CrossRef] [Green Version]
- De Marco, G.; Dinelli, A.; Caneva, G. Geobotany Applied to the Analysis and Management of Archaeological Sites. Braun-Blanquetia 1989, 3, 293–297. [Google Scholar]
- Caneva, G.; Cutini, M. Palatino: Trasformazioni Ambientali Ed Aspetti Floristico-Vegetazionali Legati Ai Problemi Archeologici. In Il Palatino, Area Sacra Sud-Ovest e Domus Tiberian; Giavarini, C., Ed.; L’Erma di Bretschneider: Rome, Italy, 1988; pp. 195–258. [Google Scholar]
- Caneva, G.; Pacini, A.; Celesti Grapow, L.; Ceschin, S. The Colosseum’s Use and the State of Abandonment as Analysed through Its Flora. Int. Biodeterior. Biodegrad. 2003, 51, 211–219. [Google Scholar] [CrossRef]
- Celesti-Grapow, L.; Caneva, G.; Pacini, A. The Flora of Colosseum (Rome). Webbia 2001, 56, 321–342. [Google Scholar] [CrossRef]
- Yoch, J.J.; Hunt, J.D. The Figure in the Landscape: Poetry, Painting and Gardening during the Eighteenth Century. MLN 1977, 92, 703–708. [Google Scholar] [CrossRef]
- Karimi-Hakkak, A. Iranica Heirloom: Persian Literature. Iran. Stud. 1998, 31, 527–542. [Google Scholar] [CrossRef]
- Barati, N.; Alehashemi, A.; Miniator Sajadi, A. Iranian Worldview and Axial Pattern in Persian Garden. Manzar Sci. J. Landsc. 2018, 9, 6–15. [Google Scholar]
- Cardini, F.; Miglio, M. Nostalgia Del Paradiso- Il Giardino Medievale; Laterza: Bari, Italy, 2002. [Google Scholar]
- Caneva, G. The Augustus Botanical Code: Rome, Ara Pacis: Speaking to the People through the Images of Nature; Gangemi Editore: Rome, Italy, 2010. [Google Scholar]
- Caneva, G. Il Giardino Come Espressione Del Divino Nelle Rappresentazioni Dell’antica Roma. In Le jardin dans l’antiquité. Tome LX. Entretiens sur l’Antiquité classique de la Fondation Hardt; Coleman, K., Pascale, D., Eds.; Fondation Hardt: Vandœuvres, Switzerland, 2014; pp. 301–361. [Google Scholar]
- Branton, N. Landscape Approaches in Historical Archaeology: The Archaeology of Places. In International Handbook of Historical Archaeology; Springer: New York, NY, USA, 2009. [Google Scholar]
- Farrar, L. Gardens and Gardeners of the Ancient World: History, Myth and Archaeology; Windgather Press: London, UK, 2016. [Google Scholar]
- Savo, V.; Kumbaric, A.; Caneva, G. Grapevine (Vitis vinifera L.) Symbolism in the Ancient Euro-Mediterranean Cultures. Econ. Bot. 2016, 70, 190–197. [Google Scholar] [CrossRef]
- Kumbaric, A.; Caneva, G. Updated Outline of Floristic Richness in Roman Iconography. Rend. Lincei 2014, 25, 181–193. [Google Scholar] [CrossRef]
- Khansari, M.; Yavari, M.; Moghtader, M. The Persian Garden: Echoes of Paradise; Cultural Heritage: Tehran, Iran, 1998. [Google Scholar]
- Salwa, M. Historic Gardens as Places of Conflicting Values. Ethics Prog. 2014, 5, 96–112. [Google Scholar] [CrossRef]
- Berleant, A. Aesthetics beyond the Arts: New and Recent Essays; Routledge: England, UK, 2016; ISBN 978-1-315-56583-5. [Google Scholar]
- Branduini, P.; Laviscio, R.; L’Erario, A.; Toso, F.C. Mapping evolving Historical Landscape Systems. In The International Archives of the Photogrammetry, Remote Sensing and Spatial Information Sciences, Volume XLII-2/W11. In Proceedings of the 2019 GEORES 2019—2nd International Conference of Geomatics and Restoration, Milan, Italy, 8–10 May 2019; pp. 277–284. Available online: https://www.int-arch-photogramm-remote-sens-spatial-inf-sci.net/XLII-2-W11/ (accessed on 24 January 2022).
- Schmidt, E.; Calnan, M. Rooted in History: Studies in Garden Conservation. Gard. Hist. 2002, 30, 98–99. [Google Scholar] [CrossRef]
- Fekete, A.; van den Toorn, M. The Maros River and Its Potential for Landscape Development. In Proceedings of the Fábos Conference on Landscape and Greenway Planning, Budapest, Hungary, 30 June–3 July 2016; Volume 5, pp. 333–341. [Google Scholar]
- Dix, B. Garden Archaeology. In Gardens and Landscapes in Historic Building Conservation; Harney, M., Ed.; John Wiley and Sons, Ltd.: Hoboken, NJ, USA, 2014; pp. 149–152. ISBN 978-1-118-50810-7. [Google Scholar]
- Gleason, K.L. To bound and to Cultivate: An Introduction to the Archaeology of Gardens and Fields. In The Archaeology of Garden and Field; Miller, N.F., Gleason, K., Eds.; University of Pennsylvania Press: Philadelphia, PA, USA, 1994; pp. 1–24. [Google Scholar]
- Scollar, I. Physical Conditions Tending to Produce Crop Sites in the Rhineland. In Proceedings of the Colloque International, Archéologie Aérienne, Paris, France, 31 August–3 September 1964; pp. 39–47. [Google Scholar]
- Ceraudo, G. Aerial Photography in Archaeology. In Good Practice in Archaeological Diagnostics; Springer: Cham, Switzerland, 2013; pp. 11–30. [Google Scholar]
- Campana, S. Drones in archaeology. State-of-the-art and future perspectives. Archaeol. Prospect. 2017, 24, 275–296. [Google Scholar] [CrossRef]
- Marchetti, N.; Al-Hussainy, A.; Benati, G.; Luglio, G.; Scazzosi, G.; Valeri, M.; Zaina, F. The Rise of Urbanized Landscapes in Mesopotamia: The QADIS Integrated Survey Results and the Interpretation of Multi-Layered Historical Landscapes. Z. Für Assyriol. Und Vorderasiat. Archäologie 2019, 109, 214–237. [Google Scholar] [CrossRef]
- Masini, N.; Marzo, C.; Manzari, P.; Belmonte, A.; Sabia, C.; Lasaponara, R. On the Characterization of Temporal and Spatial Patterns of Archaeological Crop-Marks. J. Cult. Herit. 2018, 32, 124–132. [Google Scholar] [CrossRef]
- Bahrami, F.; Grose, M.J. The Surviving, Partially Destroyed, and Lost Persian Gardens of Kerman, Iran. Urban For. Urban Green. 2021, 65, 127367. [Google Scholar] [CrossRef]
- Ceschin, S.; Caneva, G. Plants as Bioindicators for Archaeological Prospection: A Case of Study from Domitian’s Stadium in the Palatine (Rome, Italy). Environ. Monit. Assess. 2013, 185, 5317–5326. [Google Scholar] [CrossRef] [PubMed]
- Ceschin, S.; Kumbaric, A.; Caneva, G.; Zuccarello, V. Testing Flora as Bioindicator of Buried Structures in the Archaeological Area of Maxentius’s Villa (Rome, Italy). J. Archaeol. Sci. 2012, 39, 1288–1295. [Google Scholar] [CrossRef]
- Carroll, M. Earthly Paradises: Ancient Gardens in History and Archaeology; Getty Publications: Los Angeles, CA, USA, 2003. [Google Scholar]
- Caneva, G. A Botanical Approach to the Planning of Archaeological, Parks in Italy. Conserv. Manag. Archaeol. Sites 1999, 3, 127–134. [Google Scholar] [CrossRef]
- Ahmadi, F.; Bemanian, M.; Ansari, M. An Introduction to Natural Landscape Restoration Method Based on Landscape Ecology Approach. Mon. Sci. J. Bagh-E Nazar 2018, 14, 5–16. [Google Scholar]
- Roth, M.; Gruehn, D. Visual landscape assessment for large areas visual landscape assessment for large areas-using GIS, internet surveys and statistical methodologies. Proc. Latv. Acad. Sci. A Humanit Soc. Sci. 2012, 66, 129–142. [Google Scholar]
- Cicinelli, E.; Salerno, G.; Caneva, G. An Assessment Methodology to Combine the Preservation of Biodiversity and Cultural Heritage: The San Vincenzo al Volturno Historical Site (Molise, Italy). Biodivers. Conserv. 2018, 27, 1073–1093. [Google Scholar] [CrossRef]
- Westhoff, V.; Maarel, E.V.D. The Braun-Blanquet approach. Classif. Plant Communities 1978, 5, 287–399. [Google Scholar] [CrossRef]
- Jones, G. Weed Phytosociology and Crop Husbandry: Identifying a Contrast between Ancient and Modern Practice. Rev. Palaeobot. Palynol. 1992, 73, 133–143. [Google Scholar] [CrossRef]
- Hosseini, Z.; Caneva, G. Evaluating hazard conditions of plant colonization in Pasargadae World Heritage Site (Iran) as a tool of biodeterioration assessment. Int. Biodeterior. Biodegrad. 2021, 160, 105216. [Google Scholar] [CrossRef]
- Caneva, G.; Benelli, F.; Bartoli, F.; Cicinelli, E. Safeguarding Natural and Cultural Heritage on Etruscan Tombs (La Banditaccia, Cerveteri, Italy). Rend. Lincei 2018, 29, 891–907. [Google Scholar] [CrossRef]
- Caneva, G.; Cutini, M.; Pacini, A.; Vinci, M. Analysis of the Colosseum’s Floristic Changes during the Last Four Centuries. Plant Biosyst. 2002, 136, 291–311. [Google Scholar] [CrossRef]
- Apollonio, F.I.; Gaiani, M.; Benedetti, B. 3D Reality-Based Artefact Models for the Management of Archaeological Sites Using 3D GIS: A Framework Starting from the Case Study of the Pompeii Archaeological Area. J. Archaeol. Sci. 2012, 39, 1271–1287. [Google Scholar] [CrossRef]
- Malinverni, E.S.; Chiappini, S.; Pierdicca, R. A Geodatabase for Multisource Data Management Applied to Cultural Heritage: The Case Study of Villa Buonaccorsi’s Historical Garden. Int. Arch. Photogramm. Remote Sens. Spat. Inf. Sci. 2019, 42, 771–776. [Google Scholar] [CrossRef] [Green Version]
- Benali Aoudia, L.; Chennaoui, Y. The Archaeological Site of Tipasa, Algeria: What Kind of Management Plan? Conserv. Manag. Archaeol. Sites 2017, 19, 173–196. [Google Scholar] [CrossRef]
- Lorusso, S. Interdisciplinary Studies in Cultural and Environmental Heritage. Conserv. Sci. Cult. Herit. 2018, 18, 177–199. [Google Scholar] [CrossRef]
- Lorusso, S.; Cogo, G.M.; Natali, A. The Protection and Valorization of Cultural and Environmental Heritage in the Development Process of the Territory. Conserv. Sci. Cult. Herit. 2016, 16, 59–88. [Google Scholar] [CrossRef]
- Minissale, P.; Sciandrello, S.; Trigilia, A.; Brogna, F. Plants and Vegetation in the Archaeological Park of Neapolis of Syracuse (Sicily, Italy): A Management Effort and Also an Opportunity for Better Enjoyment of the Site. Conserv. Manag. Archaeol. Sites 2015, 17, 340–369. [Google Scholar] [CrossRef]
- Pioaru, I. Virtual Reality Holography—A New Art Form. In Technology, Design and the Arts—Opportunities and Challenges; Earnshaw, R., Liggett, S., Excell, P., Thalmann, D., Eds.; Springer Series on Cultural Computing; Springer International Publishing: Cham, Switzerland, 2020; pp. 317–333. ISBN 978-3-030-42097-0. [Google Scholar]
- Duguleana, M.; Postelnicu, C.C. Towards Preserving Transylvanian Fortified Churches in Virtual Reality. In Proceedings of the International Conference on VR Technologies in Cultural Heritage, Brasov, Romania, 29–30 May 2018; Volume 904, pp. 34–45. [Google Scholar]
- Van der Donckt, M.C. Innovative Presentation Techniques in the Ename Project: Museum, Archeological Site and Monument (Belgium). Marq Arqueol. Mus. 2008, 3, 131–136. [Google Scholar]
- Fassi, F.; Mandelli, A.; Teruggi, S.; Rechichi, F.; Fiorillo, F.; Achille, C. VR for Cultural Heritage. In Proceedings of the International Conference on Augmented Reality, Virtual Reality and Computer Graphics, Lecce, Italy, 15–18 June 2016; Volume 9769, pp. 139–157. [Google Scholar] [CrossRef]
- Chen, M.; Saad, W.; Yin, C. Virtual Reality over Wireless Networks: Quality-of-Service Model and Learning-Based Resource Management. IEEE Trans. Commun. 2018, 66, 5621–5635. [Google Scholar] [CrossRef] [Green Version]
- Frith, J.; Ahern, K. Make a Sound Garden Grow: Exploring the New Media Potential of Social Soundscaping. Convergence 2015, 21, 496–508. [Google Scholar] [CrossRef]
- Toth, A.; Spallazzo, D. Historical-Virtual Reconstruction of an Italian Garden Imagining the Past of Villa Lo Zerbino. Planum J. Urban. 2013, 2, 1–10. [Google Scholar]
- Dix, B. “Barbarous in Its Magnificence”: The Archaeological Investigation and Restoration of Wa Nesfield’s Parterre Design for the East Garden at Witley Court, Worcestershire. Gard. Hist. 2011, 39, 51–63. [Google Scholar]
- Di Salvo, S. Innovation in Lighting for Enhancing the Appreciation and Preservation of Archaeological Heritage. J. Cult. Herit. 2014, 15, 209–212. [Google Scholar] [CrossRef] [Green Version]
- Manzanares, Á.G.; Benítez, A.J.; Antón, J.C.M. Virtual Restoration and Visualization Changes through Light: A Review. Heritage 2020, 3, 1371–1384. [Google Scholar] [CrossRef]
- Morin, R. Creative Preservation: The Development of an Artistic Approach to the Preservation and Presentation of the Past. Conserv. Manag. Archaeol. Sites 1999, 3, 191–201. [Google Scholar] [CrossRef]
- Morin, R. ‘Creative Preservation’ in the Recently Opened Archaeological Garden at Ramat Rachel, Jerusalem. Conserv. Manag. Archaeol. Sites 2005, 7, 56–62. [Google Scholar] [CrossRef]
- Muñoz Viñas, S. Contemporary Theory of Conservation. Stud. Conserv. 2002, 47, 25–34. [Google Scholar] [CrossRef]
- Drennan, R.D.; Earle, T.; Feinman, G.M.; Fletcher, R.; Kolb, M.J.; Peregrine, P.; Peterson, C.E.; Sinopoli, C.; Smith, M.E.; Smith, M.L.; et al. Comparative Archaeology: A Commitment to Understanding Variation. In The Comparative Archaeology of Complex Societies; Cambridge University Press: Cambridge, UK, 2011; pp. 1–3. [Google Scholar]
- Smith, M.E. The Comparative Archaeology of Complex Societies; Cambridge University Press: Cambridge, UK, 2011; p. 334. ISBN 978-0-521-19791-5. [Google Scholar]
- Smith, M.E.; Peregrine, P. Approaches to Comparative Analysis in Archaeology. In The Comparative Archaeology of Complex Societies; Smith, M.E., Ed.; Cambridge University Press: New York, NY, USA, 2012; pp. 4–20. [Google Scholar]
- Djamali, M.; Cilleros, K. Statistically Significant Minimum Pollen Count in Quaternary Pollen Analysis; the Case of Pollen-Rich Lake Sediments. Rev. Palaeobot. Palynol. 2020, 275, 104156. [Google Scholar] [CrossRef]







Publisher’s Note: MDPI stays neutral with regard to jurisdictional claims in published maps and institutional affiliations. |
© 2022 by the authors. Licensee MDPI, Basel, Switzerland. This article is an open access article distributed under the terms and conditions of the Creative Commons Attribution (CC BY) license (https://creativecommons.org/licenses/by/4.0/).
Share and Cite
Hosseini, Z.; Caneva, G. Lost Gardens: From Knowledge to Revitalization and Cultural Valorization of Natural Elements. Sustainability 2022, 14, 2956. https://doi.org/10.3390/su14052956
Hosseini Z, Caneva G. Lost Gardens: From Knowledge to Revitalization and Cultural Valorization of Natural Elements. Sustainability. 2022; 14(5):2956. https://doi.org/10.3390/su14052956
Chicago/Turabian StyleHosseini, Zohreh, and Giulia Caneva. 2022. "Lost Gardens: From Knowledge to Revitalization and Cultural Valorization of Natural Elements" Sustainability 14, no. 5: 2956. https://doi.org/10.3390/su14052956
APA StyleHosseini, Z., & Caneva, G. (2022). Lost Gardens: From Knowledge to Revitalization and Cultural Valorization of Natural Elements. Sustainability, 14(5), 2956. https://doi.org/10.3390/su14052956
