The Sustainable Care Model for an Ageing Population in Vietnam: Evidence from a Systematic Review
Abstract
1. Introduction
2. Literature Review
2.1. The Political Economy Theory and the Social Conflict Theory
2.2. The Functions and Structural Changes of Families
2.3. Global Elderly Care Systems
2.4. Elderly Care in the Asian Region
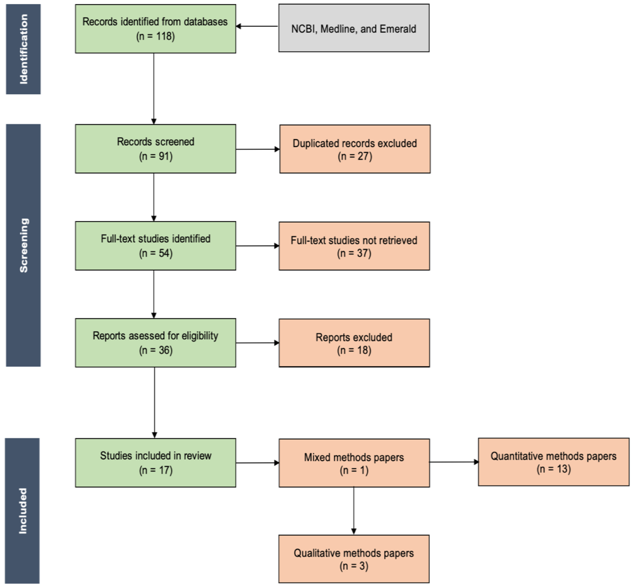
3. Methodology
3.1. Databases Used and Search Strategies Applied
3.2. Quality and Effect Measures
4. Data Collection
5. Results and Findings
5.1. Descriptive Analysis
5.2. Synthesis of Review Results
6. Discussion
6.1. Vietnam’s Elderly Care Model
6.2. The Need of Daily Elderly Care in Vietnam
6.3. The Determinants of Elderly Care
6.4. Challenges and Current Frameworks towards Model Care for the Aged
7. Conclusions
8. Limitations and Recommendations for Future Research
Author Contributions
Funding
Institutional Review Board Statement
Informed Consent Statement
Data Availability Statement
Conflicts of Interest
References
- Li, J.; Han, X.; Zhang, X.; Wang, S. Spatiotemporal evolution of global population ageing from 1960 to 2017. BMC Public Health 2019, 19, 1–15. [Google Scholar] [CrossRef] [PubMed]
- Isa, F.M.; Noor, S.; Wei, G.W.; Hussain, S.D.B.S.; Ibrahim, H.M.; Ahmdon, M.A.S. Exploring the facet of elderly care centre in multiethnic Malaysia. PSU Res. Rev. 2020; ahead-of-publish. [Google Scholar] [CrossRef]
- Samuel, P. Preferential Trade Benefits: US Delists Vietnam as Developing Nation. Available online: https://www.vietnam-briefing.com/news/preferential-trade-benefits-us-delists-vietnam-developing-nation.html/ (accessed on 28 December 2021).
- Danh, N.T. Aging Population and Its Impacts on Economy of Vietnam. Turk. J. Comput. Math. Educ. (TURCOMAT) 2021, 12, 1681–1685. [Google Scholar] [CrossRef]
- World Health Organization, Ageing and Health Report. 2018. Available online: https://www.who.int/news-room/fact-sheets/detail/ageing-and-health (accessed on 7 September 2021).
- Tong, L. Vietnam Struggling with Ageing Population. 2017. Available online: https://www.eastasiaforum.org/2017/01/25/vietnam-struggling-with-ageing-population/ (accessed on 28 December 2021).
- Nguyen, M.N. Share of Ageing Population in Vietnam 2015. 2021. Available online: https://www.statista.com/statistics/713671/vietnam-forecast-ageing-population/ (accessed on 28 December 2021).
- General Statistics Office. Population Ageing and Older Persons in Viet Nam. 2021. Available online: https://www.gso.gov.vn/en/data-and-statistics/2021/08/population-ageing-and-older-persons-in-viet-nam/ (accessed on 19 September 2021).
- HelpAge International. Ageing Population in Vietnam. 2019. Available online: https://ageingasia.org/ageing-population-vietnam/#keyfacts (accessed on 16 December 2021).
- White, M.S.; Burns, C.; Conlon, H.A. The Impact of an Aging Population in the Workplace. Work. Health Saf. 2018, 66, 493–498. [Google Scholar] [CrossRef] [PubMed]
- Huang, W.-H.; Lin, Y.-J.; Lee, H.-F. Impact of Population and Workforce Aging on Economic Growth: Case Study of Taiwan. Sustainability 2019, 11, 6301. [Google Scholar] [CrossRef]
- Cristea, M.; Noja, G.G.; Dănăcică, D.E.; Ştefea, P. Population ageing, labour productivity and economic welfare in the European Union. Econ. Res.-Ekon. Istraživanja 2020, 33, 1354–1376. [Google Scholar] [CrossRef]
- Lukyanets, A.; Okhrimenko, I.; Egorova, M. Population Aging and Its Impact on the Country’s Economy. Soc. Sci. Q. 2021, 102, 722–736. [Google Scholar] [CrossRef]
- Guest, R. Population ageing and productivity: A survey with implications for New Zealand. N. Z. Econ. Pap. 2014, 48, 153–168. [Google Scholar] [CrossRef]
- Rahman, H.S.W.B.H.A. Impact of Population Ageing on Economic Growth, Healthcare Expenditure and Labor Productivity in Malaysia. Ph.D. Thesis, Universiti Putra Malaysia, Seri Kembangan, Selangor, Malaysia, 2018. [Google Scholar]
- Wang, Y.; Zhou, C. Promoting social engagement of the elderly to cope with aging of the Chinese population. Biosci. Trends 2020, 14, 310–313. [Google Scholar] [CrossRef]
- World Bank. Age Dependency Ratio (Percentage of Working-age Population) Vietnam. 2020. Available online: https://data.worldbank.org/indicator/SP.POP.DPND?end=2020&locations=VN&start=1960&view=chart (accessed on 13 September 2021).
- Oanh, T.M.T. The Role of Government in “Active Ageing” in Vietnam. 2021. Available online: https://www.mhlw.go.jp/english/policy/affairs/asean/dl/11th_26_Presentation_Vietnam.pdf (accessed on 15 September 2021).
- Institute for Health Metrics and Evaluation. The Global Burden of Disease: Generating Evidence, Guiding Policy. 2013. Available online: http://www.healthdata.org/sites/default/files/files/policy_report/2013/GBD_GeneratingEvidence/IHME_GBD_GeneratingEvidence_FullReport.pdf (accessed on 31 August 2021).
- Vietnam Ministry of Health. Joint Annual Health Review: Strengthening Prevention and Control of Non-Communicable Disease; Medical Publishing House: Ha Noi, Vietnam, 2015. [Google Scholar]
- Dang, T.N.; Honda, Y.; Van Do, D.; Pham, A.L.T.; Chu, C.; Huang, C.; Phung, D.; Van, D.D. Effects of Extreme Temperatures on Mortality and Hospitalization in Ho Chi Minh City, Vietnam. Int. J. Environ. Res. Public Health 2019, 16, 432. [Google Scholar] [CrossRef]
- Mwangi, J.; Kulane, A.; Van Hoi, L. Chronic diseases among the elderly in a rural Vietnam: Prevalence, associated socio-demographic factors and healthcare expenditures. Int. J. Equity Health 2015, 14, 1–8. [Google Scholar] [CrossRef]
- Banovic, S.; Zunic, L.; Sinanovic, O. Communication Difficulties as a Result of Dementia. Mater. Socio-Med. 2018, 30, 221–224. [Google Scholar] [CrossRef] [PubMed]
- Littlejohns, P.; Kieslich, K.; Weale, A.; Tumilty, E.; Richardson, G.; Stokes, T.; Gauld, R.; Scuffham, P. Creating sustainable health care systems. J. Health Organ. Manag. 2019, 33, 18–34. [Google Scholar] [CrossRef] [PubMed]
- Bloom, D.E.; Canning, D.; Lubet, A. Global Population Aging: Facts, Challenges, Solutions & Perspectives. Chall. Solut. Perspect. Daedalus 2015, 144, 80–92. [Google Scholar]
- Fehlings, M.G.; Tetreault, L.; Nater, A.; Choma, T.; Harrop, J.; Mroz, T.; Santaguida, C.; Smith, J.S. The Aging of the Global Population. Neurosurgery 2015, 77, S1–S5. [Google Scholar] [CrossRef] [PubMed]
- Yusuf, M.M.; Mohamed, S.; Basah, M.Y.A. The Impact of Ageing Population on Malaysian Economic Growth. ASM Sci. J. 2020, 13, 1–6. [Google Scholar] [CrossRef]
- Halbac-Cotoara-Zamfir, R.; Cividino, S.; Egidi, G.; Salvia, R.; Salvati, L. Rapidity of Change in Population Age Structures: A Local Approach Based on Multiway Factor Analysis. Sustainability 2020, 12, 2828. [Google Scholar] [CrossRef]
- Stolnitz, G. The Demographic Transition: From High to Low Birth Rates and Death Rates; Routledge: Oxford, UK, 2017; pp. 30–46. [Google Scholar]
- Menike, H.R.A. Important Features of the Elderly Population in Sri Lanka. Res. Process. Int. J. Soc. Res. Found. 2014, 2, 29–38. [Google Scholar]
- Röhr, S.; Pabst, A.; Riedel-Heller, S.G.; Jessen, F.; Turana, Y.; Handajani, Y.S.; Brayne, C.; Matthews, F.; Stephan, B.C.M.; Lipton, R.B.; et al. Estimating prevalence of subjective cognitive decline in and across international cohort studies of aging: A COSMIC study. Alzheimer Res. Ther. 2020, 12, 1–14. [Google Scholar] [CrossRef]
- Cheng, X.; Yang, Y.; Schwebel, D.C.; Liu, Z.; Li, L.; Cheng, P.; Ning, P.; Hu, G. Population ageing and mortality during 1990–2017: A global decomposition analysis. PLoS Med. 2020, 17, e1003138. [Google Scholar] [CrossRef]
- Estes, C.L. The Aging Enterprise: In Whose Interests? Int. J. Health Serv. 1986, 16, 243–251. [Google Scholar] [CrossRef]
- Estes, C.L. The Aging Enterprise Revisited. Gerontol. 1993, 33, 292–298. [Google Scholar] [CrossRef] [PubMed]
- Polivka, L.; Estes, C. The Aging Enterprise: A 40-Year Retrospective. Innov. Aging 2020, 4, 718–719. [Google Scholar] [CrossRef]
- Polivka, L. The Political Economy of Aging Services in the United States Since the Aging Enterprise. Innov. Aging 2020, 4, 719. [Google Scholar] [CrossRef]
- Portacolone, E.; Herd, P. The political economy of aging in the 21st century: The influence of carroll estes’ scholarship in social gerontology. Innov. Aging 2018, 2, 368–369. [Google Scholar] [CrossRef]
- Spitzer, S. Marxist Perspectives in the Sociology of Law. Annu. Rev. Sociol. 1983, 9, 103–124. [Google Scholar] [CrossRef]
- Kim, C.-B.; Yoon, S.-J.; Ko, J. Economic Activity and Health Conditions in Adults Aged 65 Years and Older: Findings of the Korean National Longitudinal Study on Aging. Healthcare 2017, 5, 63. [Google Scholar] [CrossRef]
- Amaral, F.M.; Soetjiningsih, C.H. Successful Aging of Elderly People in Low Economic Status Who Are Still Working and it is Related To Daily Activities and Hardiness. Psikodimensia 2019, 18, 28. [Google Scholar] [CrossRef]
- Keating, N. Critical reflections on families of older adults. Adv. Gerontol. 2011, 24, 343–349. [Google Scholar]
- Jarling, A.; Rydström, I.; Ernsth-Bravell, M.; Nyström, M.; Dalheim-Englund, A. A responsibility that never rests—The life situation of a family caregiver to an older person. Scand. J. Caring Sci. 2019, 34, 44–51. [Google Scholar] [CrossRef]
- Igarashi, H.; Hooker, K.; Coehlo, D.P.; Manoogian, M.M. “My nest is full”: Intergenerational relationships at midlife. J. Ageing Stud. 2012, 27, 102–112. [Google Scholar] [CrossRef]
- Puurveen, G.; Baumbusch, J.; Gandhi, P. From Family Involvement to Family Inclusion in Nursing Home Settings: A Critical Interpretive Synthesis. J. Fam. Nurs. 2018, 24, 60–85. [Google Scholar] [CrossRef] [PubMed]
- Salvati, L.; Carlucci, M.; Serra, P.; Zambon, I. Demographic Transitions and Socioeconomic Development in Italy, 1862–2009: A Brief Overview. Sustainability 2019, 11, 242. [Google Scholar] [CrossRef]
- Casares Garcia, E. Studies on the structural changes in family relationships. Portularia Rev. De Trab.Soc. 2008, 8, 183–195. [Google Scholar]
- Van Groenou, M.I.B.; De Boer, A. Providing informal care in a changing society. Eur. J. Ageing 2016, 13, 271–279. [Google Scholar] [CrossRef]
- Carrasco, C.; Rodriguez, A. Women, Families, and Work in Spain: Structural Changes and New Demands. Fem. Econ. 2000, 6, 45–57. [Google Scholar] [CrossRef]
- Jamali, R.; Abedin, B. Effects of family functions and structural changes on family business development (social capital evidence). Int. J. Entrep. Small Bus. 2013, 18, 79. [Google Scholar] [CrossRef]
- Hu, Y.; Scott, J. Family and Gender Values in China. J. Fam. Issues 2014, 37, 1267–1293. [Google Scholar] [CrossRef]
- Holmlund, H.; Rainer, H.; Siedler, T. Meet the Parents? The Causal Effect of Family Size on the Geographic Distance between Adult Children and Older Parents; IZA Discussion Papers; Institute for the Study of Labor (IZA): Bonn, Germany, 2009. [Google Scholar] [CrossRef][Green Version]
- Lee, R. The Demographic Transition: Three Centuries of Fundamental Change. J. Econ. Perspect. 2003, 17, 167–190. [Google Scholar] [CrossRef]
- Suriyanrattakorn, S.; Chang, C.-L. Long-term care (LTC) policy in Thailand on the homebound and bedridden elderly happiness. Health Policy Open 2021, 2, 100026. [Google Scholar] [CrossRef]
- Balbim, G.M.; Magallanes, M.; Marques, I.G.; Ciruelas, K.; Aguiñaga, S.; Guzman, J.; Marquez, D.X. Sources of Caregiving Burden in Middle-Aged and Older Latino Caregivers. J. Geriatr. Psychiatry Neurol. 2019, 33, 185–194. [Google Scholar] [CrossRef]
- Meinow, B.; Wastesson, J.W.; Kåreholt, I.; Kelfve, S. Long-Term Care Use During the Last 2 Years of Life in Sweden: Implications for Policy to Address Increased Population Aging. J. Am. Med. Dir. Assoc. 2020, 21, 799–805. [Google Scholar] [CrossRef] [PubMed]
- Schön, P.; Lagergren, M.; Kåreholt, I. Rapid decrease in length of stay in institutional care for older people in Sweden between 2006 and 2012: Results from a population-based study. Health Soc. Care Community 2015, 24, 631–638. [Google Scholar] [CrossRef] [PubMed]
- Modig, K.; Lambe, M.; Ahlbom, A.; Ebeling, M. Excess mortality for men and women above age 70 according to level of care during the first wave of COVID-19 pandemic in Sweden: A population-based study. Lancet Reg. Health Eur. 2021, 4, 100072. [Google Scholar] [CrossRef] [PubMed]
- Schulz, M.; Czwikla, J.; Tsiasioti, C.; Schwinger, A.; Gand, D.; Schmiemann, G.; Schmidt, A.; Wolf-Ostermann, K.; Kloep, S.; Heinze, F.; et al. Differences in medical specialist utilization among older people in need of long-term care—Results from German health claims data. Int. J. Equity Health 2020, 19, 1–10. [Google Scholar] [CrossRef]
- Smit, M.; Brinkman, K.; Geerlings, S.; Smit, C.; Thyagarajan, K.; van Sighem, A.; de Wolf, F.; Hallett, T. Future challenges for clinical care of an ageing population infected with HIV: A modelling study. Lancet Infect. Dis. 2015, 15, 810–818. [Google Scholar] [CrossRef]
- Aaltonen, M.; Forma, L.; Rissanen, P.; Raitanen, J.; Jylhä, M. Transitions in health and social service system at the end of life. Eur. J. Ageing 2010, 7, 91–100. [Google Scholar] [CrossRef] [PubMed]
- Forma, L.; Jylhä, M.; Pulkki, J.; Aaltonen, M.; Raitanen, J.; Rissanen, P. Trends in the use and costs of round-the-clock long-term care in the last two years of life among old people between 2002 and 2013 in Finland. BMC Health Serv. Res. 2017, 17, 668. [Google Scholar] [CrossRef]
- Kang, H.; Hong, G.-R.S. Effect of Muscle Strength Training on Urinary Incontinence and Physical Function: A Randomized Controlled Trial in Long-term Care Facilities. J. Korean Acad. Nurs. 2015, 45, 35–45. [Google Scholar] [CrossRef]
- Wongsawat, S. Predicting Factors for Quality of Life of Elderly in the Rural Areas. Int. J. Arts Sci. 2017, 9, 363. [Google Scholar]
- Lera, J.; Pascual-Sáez, M.; Cantarero-Prieto, D. Socioeconomic Inequality in the Use of Long-Term Care among European Older Adults: An Empirical Approach Using the SHARE Survey. Int. J. Environ. Res. Public Health 2020, 18, 20. [Google Scholar] [CrossRef]
- YongJae, L. Inequality Analysis of Regional Distribution of Long-Term Care Institutions for the Elderly. The Journal of Korean Long Term Care. 2021. Available online: http://kiss.kstudy.com/thesis/thesis-view.asp?g=kissmeta&m=exp&enc=1E3059D5F25787DE13EC03D8016197C4 (accessed on 5 December 2021).
- Doetsch, J.; Pilot, E.; Santana, P.; Krafft, T. Potential barriers in healthcare access of the elderly population influenced by the economic crisis and the troika agreement: A qualitative case study in Lisbon, Portugal. Int. J. Equity Health 2017, 16, 1–17. [Google Scholar] [CrossRef] [PubMed]
- Haubenhofer, D.K.; Elings, M.; Hassink, J.; Hine, R.E. The Development of Green Care in Western European Countries. Explore 2010, 6, 106–111. [Google Scholar] [CrossRef] [PubMed]
- Hine, R.; Peacock, J.; Pretty, J. Care farming in the UK: Contexts, benefits and links with therapeutic communities. Ther. Communities 2008, 29, 245–260. [Google Scholar]
- Artz, B.; Davis, D.B. Green Care: A Review of the Benefits and Potential of Animal-Assisted Care Farming Globally and in Rural America. Animals 2017, 7, 31. [Google Scholar] [CrossRef]
- Chen, L.; Akishita, M.; Kuzuya, M.; Kozaki, K.; Kojima, T.; Toba, K.; Ouchi, Y. Future perspective on active ageing from rapidly ageing Asian countries. Eur. Geriatr. Med. 2012, 3, S7–S8. [Google Scholar] [CrossRef]
- Duarte, E.S.R.; Silveira, L.V.D.A.; Cítero, V.D.A.; Jacinto, A.F. Common mental disorder among family carers of demented older people in Brazil. Dement. Neuropsychol. 2018, 12, 402–407. [Google Scholar] [CrossRef]
- Nishikawa, Y.; Niimura, H.; Ozaki, A.; Kimura, Y.; Morita, T.; Sawano, T.; Saito, H.; Tsubokura, M. Successful institutional care for behavioral and psychological symptoms of dementia in a repopulated area after the 2011 Fukushima disaster: A case report. Clin. Case Rep. 2018, 6, 2266–2270. [Google Scholar] [CrossRef]
- Crawford, R.; Stoye, G.; Zaranko, B. Long-term care spending and hospital use among the older population in England. J. Health Econ. 2021, 78, 102477. [Google Scholar] [CrossRef]
- Yeung, W.-J.J.; Thang, L.L. Long-Term Care for Older Adults in ASEAN Plus Three: The Roles of Family, Community, and the State in Addressing Unmet Eldercare Needs. J. Aging Health 2018, 30, 1499–1515. [Google Scholar] [CrossRef]
- Moher, D.; Liberati, A.; Tetzlaff, J.; Altman, D.G.; PRISMA Group. Preferred reporting items for systematic reviews and meta-analyses: The PRISMA statement. PLoS Med. 2009, 6, e1000097. [Google Scholar] [CrossRef]
- Hoang, C.T. Modes of Care for the Elderly in Vietnam: Adaptation to Change. Ph.D. Thesis, The Australian National University, Canberra, Australia, 2015. [Google Scholar]
- Van Nguyen, T.; Van Nguyen, H.; Nguyen, T.D.; Van Nguyen, T.; Nguyen, T.T. Difference in quality of life and associated factors among the elderly in rural Vietnam. J. Prev. Med. Hyg. 2017, 58, E63–E71. [Google Scholar] [PubMed]
- Pham, T.; Nguyen, N.T.T.; ChieuTo, S.B.; Le Pham, T.; Nguyen, T.X.; Nguyen, H.T.T.; Nguyen, T.N.; Nguyen, T.H.T.; Nguyen, Q.N.; Tran, B.X.; et al. Sex Differences in Quality of Life and Health Services Utilization among Elderly People in Rural Vietnam. Int. J. Environ. Res. Public Health 2018, 16, 69. [Google Scholar] [CrossRef] [PubMed]
- Binh, N.T. Function of taking care of elderly people in Vietnamese families at present time. Res. Humanit. Soc. Sci. 2012, 2, 49–54. [Google Scholar]
- Ha, N.T.; Le, N.H.; Khanal, V.; Moorin, R. Multimorbidity and its social determinants among older people in southern provinces, Vietnam. Int. J. Equity Health 2015, 14, 50. [Google Scholar] [CrossRef][Green Version]
- Li, G.; Li, Z.; Lv, X. The ageing population, dependency burdens and household commercial insurance purchase: Evidence from China. Appl. Econ. Lett. 2020, 28, 294–298. [Google Scholar] [CrossRef]
- Nguyen, T.T.H.; Nguyen, T.X.; Pham, T.; Nguyen, C.T.; Vu, G.T.; Nguyen, L.H.; Tran, B.X.; Vu, H.T.T.; A Latkin, C.; Ho, C.S.; et al. Establishing activity centers for elderly people in metropolitan areas of Vietnam: Preference and willingness-to-pay. J. Multidiscip. Health 2019, 12, 795–802. [Google Scholar] [CrossRef] [PubMed]
- Meyer, O.L.; Nguyen, K.H.; Dao, T.N.; Vu, P.; Arean, P.; Hinton, L. The sociocultural context of caregiving experiences for Vietnamese dementia family caregivers. Asian Am. J. Psychol. 2015, 6, 263–272. [Google Scholar] [CrossRef]
- Hoi, L.V.; Thang, P.; Lindholm, L. Elderly care in daily living in rural Vietnam: Need and its socioeconomic determinants. BMC Geriatr. 2011, 11, 81. [Google Scholar] [CrossRef] [PubMed]
- Vu, H.T.T.; Nguyen, L.H.; Nguyen, T.X.; Nguyen, T.; Nguyen, T.N.; Nguyen, H.; Nguyen, A.; Pham, T.; Nguyen, C.; Tran, B.; et al. Knowledge and Attitude Toward Geriatric Palliative Care among Health Professionals in Vietnam. Int. J. Environ. Res. Public Health 2019, 16, 2656. [Google Scholar] [CrossRef] [PubMed]
- Thanh, N.X.; Lindholm, L. Has Vietnam Health care funds for the poor policy favored the elderly poor? BMC Health Serv. Res. 2012, 12, 333. [Google Scholar] [CrossRef]
- Tran, T.Q.; Van Vu, H. A microeconometric analysis of housing and life satisfaction among the Vietnamese elderly. Qual. Quant. 2017, 52, 849–867. [Google Scholar] [CrossRef]
- Bang, K.-S.; Tak, S.H.; Oh, J.; Yi, J.; Yu, S.-Y.; Trung, T.Q. Health Status and the Demand for Healthcare among the Elderly in the Rural Quoc-Oai District of Hanoi in Vietnam. BioMed Res. Int. 2017, 2017, 4830968. [Google Scholar] [CrossRef] [PubMed]
- Nguyen, T.A.; Pham, T.; Dang, T.H.; Hinton, W.L.; Nguyen, A.T.; Le Pham, T.; Crotty, M.; Kurrle, S.; Bui, Q.T.; Nguyen, H.; et al. Towards the development of Vietnam’s national dementia plan—The first step of action. Australas. J. Ageing 2019, 39, 137–141. [Google Scholar] [CrossRef]
- Tran, B.X.; Nguyen, L.H.; Nong, V.M.; Nguyen, C.T. Health status and health service utilization in remote and mountainous areas in Vietnam. Health Qual. Life Outcomes 2016, 14, 85. [Google Scholar] [CrossRef]
- Bang, K.-S.; Tak, S.H.; Oh, J.; Yi, J.; Yu, S.-Y.; Trung, T.Q. Corrigendum to “Health Status and the Demand for Healthcare among the Elderly in the Rural Quoc-Oai District of Hanoi in Vietnam”. BioMed Res. Int. 2019, 2019, 9590417. [Google Scholar] [CrossRef]
- Chau, N.T.H. Studying about the family’s role in taking care of the elderly in Vietnam today—Through the research in elderly care homes in Ho Chi Minh city. Sci. Technol. Dev. J. Soc. Sci. Humanit. 2020, 4, 324–335. [Google Scholar] [CrossRef]

| Study Approach and Description | Scores | |
|---|---|---|
| Study Approach to Describing Elderly Care | Does the study focus on elderly care? | 0.0–1.0 |
| Does the paper focus on elderly care in Vietnamese communities? | 0.0–1.0 | |
| Was the study conducted in Vietnam? | 0.0–1.0 | |
| Does the study clearly state the context of the study? | 0.0–1.0 | |
| Does the study’s conclusion support reasonable care model recommendations? | 0.0–1.0 | |
| Does the study state socio-economic and demographics of an ageing population in the Vietnamese context? | 0.0–1.0 | |
| Study Description | Are the study’s participants clearly explained? | 0.0–1.0 |
| Are the study’s data analysis methods clearly stated? | 0.0–1.0 | |
| Does the study cover relatable dimensions of elderly care in Vietnam? | 0.0–1.0 | |
| Does the paper state the country of origin? | 0.0–1.0 | |
| Is the study in the English language? | 0.0–1.0 | |
| Is the study available in full text? | 0.0–1.0 | |
| Total Scores | Sum Score/12 | |
| Authors | Country of Study, Methodology, and Data Analysis | Participants | Dimensions of Elderly Care Studied |
|---|---|---|---|
| Hoi, Thang, and Lindholm (2011) | Vietnam; Quantitative; Multivariate analysis | People aged above 60 years | Socioeconomic determinants of the activities of daily living ADL index |
| Thanh and Lindholm (2012) | Vietnam; Quantitative; Stata software version 9.2 | Households with members aged above 60 years | Vietnam healthcare funds for the poor policy |
| Binh (2012) | Vietnam; Qualitative; Qualitative analysis | Not stated | Family care function |
| Hoang (2015) | Vietnam, Mixed; Multivariate analysis | Over 60 years old | Models of care |
| Ha, Le, Khanal, and Moorin (2015) | Vietnam; Quantitative; Multivariate Logistic Regression | Over 60 years old | Multi-morbidity and social determinants |
| Meyer et al. (2015) | United States; Qualitative; Thematic Analysis | Caregivers above 18 years old | Sociocultural context of caregiving experiences |
| Mwangi et al. (2015) | Vietnam; Quantitative; Descriptive and Analytical Statistical Analysis | Over 60 years old | Chronic diseases, prevalence, socio-demographic factors, and healthcare expenditure |
| Tran, Nguyen, Nong, and Nguyen (2016) | Vietnam; Quantitative; Multi-methods analysis | Over 45 years old | Health status, health service utilization in remote and mountainous areas |
| Bang et al. (2017) | Vietnam; Quantitative; Multi-methods analysis | Cross-sectional (15–60 years and above) | Health status and health demand |
| Van Nguyen, Van Nguyen, Duc Nguyen, Van Nguyen, and The Nguyen (2017) | Vietnam; Quantitative; Multivariate methods | Over 60 years old | Differences in quality-of-life analysis |
| Tran Tuyen and Vu Van (2018) | Vietnam; Quantitative; Regression analysis | Over 50 years old | Housing and life satisfaction |
| Pham et al. (2019) | Vietnam; Quantitative; Multi methods analysis | Elderly people (60+ years) | Gender differences, quality of life, and health services utilization |
| T.H. Nguyen et al. (2019) | Vietnam, Quantitative; Multivariate Logistic Regression | Over 60 years old | Establishing elderly activity centers, preferences and willingness to pay |
| Vu et al. (2019) | Vietnam, Quantitative; Multivariable Logistic and Tobit Regression | Physicians and nurses | Knowledge and attitude toward geriatric palliative care |
| T.A. Nguyen et al. (2020) | Vietnam; Qualitative; Not specified | Vietnamese dementia stakeholders | Dementia action plan |
| Chau (2020) | Vietnam; Quantitative; Not specified | Households with members aged above 60 years | Role of family in elderly care |
| Danh (2021) | Vietnam; Quantitative; Descriptive statistical analysis | 50–65 years | Impact on economy |
| Authors | Focus of Study on Elderly Care and Sample Size | Main Finding |
|---|---|---|
| Hoi et al. (2011) | Needs and socioeconomic determinants of ADLs in rural settings; 2240 | A majority of older people in rural areas who need help receive enough support in daily care. The need for care is greater in disadvantaged groups. Family offers needed support. |
| Thanh and Lindholm (2012) | Healthcare Funds for the Poor policy (HCFP) on healthcare expenditure; 3957 | Though HCFP increased the use of communal health stations, little change was identified in healthcare expenditures. HCFP has enabled poor elderly Vietnamese to access basic healthcare. |
| Binh (2012) | Family function in elderly care in Vietnam; Secondary data | Family members play the basic role of caring for the elderly. Elderly care is a role of the family, society, and the government. |
| Hoang (2015) | Modes of Vietnamese elderly care; 60 | Modernization associated with the decline in family support adversely affects the status of the well-being of the elderly in Vietnam. Elderly are not totally dependent on their children for support and care but are actively part of the family’s web of support. |
| Ha et al. (2015) | Social determinants multimorbidity of among elderly Vietnamese; 2400 | Multimorbidity instances were identified in nearly 40% of older people. Multimorbidity is higher among illiterate elderly people living in rural areas than in urban areas. Lack of work and physical activity contribute to higher instances of multi-morbidities. |
| Meyer et al. (2015) | Dementia caregivers’ experiences from a sociocultural context; 10 | Filial piety was influential in caregiving. A sense of loss/grief or trauma was pervasive. Caregivers had clear sources of stress and sources of support. |
| Mwangi et al. (2015) | Prevalence of chronic diseases among elderly Vietnamese in rural areas. Social demographic factors and healthcare expenditures; 2873 | Elderly people suffer from one or more common chronic disease (CCDs). Healthcare expenditure is higher for elderly Vietnamese living with CCDs. |
| Tran et al. (2016) | Health status and utilization of health services in remote Vietnam; 200 | Vietnamese living in remote areas were found to have a high prevalence of health problems. Remote areas experience both social and structural barriers in access to health services. |
| Bang et al. (2017) | Elderly health status, healthcare demand, health status, and health-related quality of life (HRQoL) in rural Vietnam; 713 | Gender differences affect functionality Women tend to have more functional limitations than men HRQoL is determined by age, self-rated health status, BMI, and the number of non-communicable diseases (NCDs). |
| Van Nguyen et al. (2017) | Difference in quality of life and associated factors among the elderly in rural Vietnam; 402 | Elderly men have a higher level of quality of life (QoL) than that of their female counterparts. This includes higher quality of physical health, psychological health, and environment, with significant correlation with factors such as aged ≥ 80 years, following Buddhism and Christianity, having better connection, and without illness in the past 6 months. |
| Tran Tuyen and Vu Van (2018) | Housing and life satisfaction; 4007 | Investing in houses was linked to well-being gains and increased satisfaction in life. |
| Pham et al. (2019) | Gender differences and quality of life; 523 Utilization of health services in rural Vietnam | Elderly women have poorer health and quality of life. Health needs vary across gender. Social support positively affects health outcomes. |
| T.T.H. Nguyen et al. (2019) | Willingness of urban elderly people to join activity centers; 121 | Though a majority of elderly Vietnamese are willing to pay for AC centers, income and social factors influence their willingness to pay. |
| Vu et al. (2019) | Geriatric health professionals, attitudes towards geriatric palliative care; 161 | Caregiver knowledge influenced their attitudes. Attitudes determine quality of geriatric palliative care. Training focused on pain, dyspnea, and gastrointestinal issue management needs to be provided to geriatric health professionals. |
| T.A. Nguyen et al. (2020) | Development of a Vietnamese national dementia plan; 270 | The dementia action plan basics include use of international experience, strong political and healthcare leadership, the provision of international support to promote dementia awareness and development of a national dementia plan, and inclusion of multi-sectoral stakeholders. |
| Chau (2020) | Role of family in elderly care | Vietnamese still have a strong negative attitude toward elderly care homes. The traditional role of the family in elderly care is still deeply maintained. |
| Danh (2021) | Ageing population and the economy; 40 | A majority of the elderly in the rural Vietnam lack material accumulation during their retirement age. A majority of elderly Vietnamese living in rural areas are prone to illnesses. Healthcare expenditure is higher among the elderly than the young generations. |
Publisher’s Note: MDPI stays neutral with regard to jurisdictional claims in published maps and institutional affiliations. |
© 2022 by the authors. Licensee MDPI, Basel, Switzerland. This article is an open access article distributed under the terms and conditions of the Creative Commons Attribution (CC BY) license (https://creativecommons.org/licenses/by/4.0/).
Share and Cite
Nguyen, L.T.; Nantharath, P.; Kang, E. The Sustainable Care Model for an Ageing Population in Vietnam: Evidence from a Systematic Review. Sustainability 2022, 14, 2518. https://doi.org/10.3390/su14052518
Nguyen LT, Nantharath P, Kang E. The Sustainable Care Model for an Ageing Population in Vietnam: Evidence from a Systematic Review. Sustainability. 2022; 14(5):2518. https://doi.org/10.3390/su14052518
Chicago/Turabian StyleNguyen, Loi Tan, Phouthakannha Nantharath, and Eungoo Kang. 2022. "The Sustainable Care Model for an Ageing Population in Vietnam: Evidence from a Systematic Review" Sustainability 14, no. 5: 2518. https://doi.org/10.3390/su14052518
APA StyleNguyen, L. T., Nantharath, P., & Kang, E. (2022). The Sustainable Care Model for an Ageing Population in Vietnam: Evidence from a Systematic Review. Sustainability, 14(5), 2518. https://doi.org/10.3390/su14052518
