Strategic Turnaround in the Paper Industry: A New Model for the Procurement of Recycled Paper
Abstract
:1. Introduction
1.1. The Importance of Procurement Management in the Paper Industry
- It involves large quantities of raw material;
- The continuity of procurement is vital—it is a continuous process;
- The procurement of raw material is international (it involves global markets);
- Procurement managers must be highly trained specialists.
1.2. The Limits of Current Procurement Management Models
- (1)
- Ensure an economically stable supply through the procurement of raw materials, goods, other supplies, and services for the company to function smoothly.
- (2)
- Contribute to profits by effectively controlling the company’s total operations cost. Although managers often give priority to the first goal, both are equally important.
- (1)
- Current situation analysis (also called an audit)—a review of the procurement system or a diagnostic phase; at this stage, it is necessary to analyze the differences between the set goals and the results so far.
- (2)
- Goals phase—from the procurement aspect, it is important to define specific and clear goals that the entire organizational unit will understand and pursue together with the responsible manager.
- (3)
- Plan development phase—based on these goals, responsible procurement managers begin to develop a plan by using their experience to analyze reports and historical data related to the specifics of the procurement they lead; special focus is placed on the assumptions for the future of the business based on external conditions.
- (4)
- Implementation–monitoring–audit phase—after creating a procurement plan, which often contains sub-plans, the plan is submitted to the board of directors for approval or correction.
- (1)
- What factors influence the management of recycled paper procurement in firms in the paper industry?
- (2)
- What are the typical problems faced by the organizational unit in terms of recycled paper procurement?
- (3)
- What are the shortcomings of the existing management models for recycled paper procurement?
1.3. Research Problem and Goals
2. Literature Review
2.1. Implementation of Strategic Principles in Procurement Management
2.1.1. Raw Material Procurement Specifics in Challenging Global Conditions
2.1.2. Procurement Decision-Making under Conditions of High Uncertainty
2.1.3. Intense Fluctuations in Purchase Prices
2.1.4. Insufficiently Developed Raw Material Procurement Processes
3. Research Methodology
3.1. Questionnaire Description and Validation
- (1)
- Recycled paper procurement management;
- (2)
- Recycled paper inventory management;
- (3)
- Recycled paper procurement units.
3.2. Research Samples Description
- Strategic management;
- Economy;
- Process management in the process industry;
- Packaging waste management;
- Market of pulp and finished paper products;
- Market of recycled paper and other secondary raw materials;
- Management of recycling paper collection centers;
- Management of procurement of basic raw materials;
- Environmental management;
- Transport and logistics.
- 0–5 years;
- 6–10 years;
- 11–15 years;
- 16–20 years;
- 20+ years.
4. Results
4.1. Review of the Results of Comparative Analysis
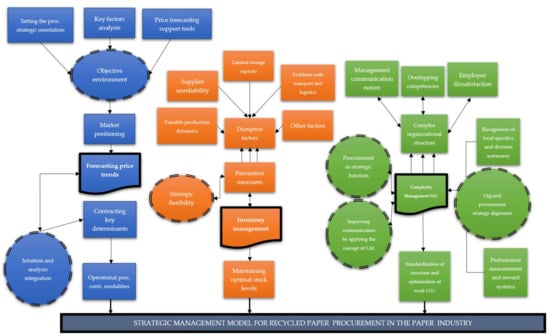
4.2. Model
- (1)
- Forecasting price trends;
- (2)
- Inventory management;
- (3)
- Organizational unit management.
- (1)
- Systematic problem solving;
- (2)
- Experimenting with new approaches;
- (3)
- Learning from one’s own experience and from the experience of others;
- (4)
- Fast and efficient transfer of knowledge through the organization that should be implemented to resolve internal disruptive factors (such as conflict between raw material procurement and production).
- (1)
- The principle of recognizing procurement as a strategic organizational function;
- (2)
- Communication improvement by applying the concept of SM;
- (3)
- Harmonization of the organization’s strategy with the raw material procurement function strategy.
5. Discussion
- Owning and developing its collection network and having access to recycled paper generators (primary sources);
- Concluding commercial and spotting contracts with large and small collectors without collection network investments.
- Forecasting price trends;
- Inventory management;
- Raw material procurement unit complexity management.
6. Conclusions
Author Contributions
Funding
Institutional Review Board Statement
Informed Consent Statement
Data Availability Statement
Conflicts of Interest
Appendix A
- (1)
- Recycling paper procurement management:
- Assess the impact of factors on changes in the paper industry.
- Evaluate the competitive advantages offered in terms of importance.
- Evaluate methods of recycled paper price trends forecasting in accordance with their use in the organization.
- Assess the importance of quality (fiber utilization), quantity (raw material availability), and purchase price when contracting procurement.
- Assess the importance of the proposed procurement management challenges.
- (2)
- Recycling paper inventory management:
- Estimate the value of the proposed factors that affect the fluctuation (disproportion) of inventory.
- Estimate the monthly frequency of procurement adjustments.
- Assess the importance of the proposed preventive measures in stockpile management.
- Assess the importance of automating the recycling of recycled paper.
- (3)
- Unit in charge of procurement of recycled paper:
- Assess the level of stress of the person employed in the position of Recycling Paper Purchasing Manager.
- Assess agreement with the statement that the procurement function is a strategic function.
- Evaluate the relationship between the procurement function and the organization’s corporate strategy.
- Assess the connection of the procurement function with all three managerial levels in the organization (strategic, tactical, and operational level).
References
- Hong, P.; Kwon, H.B. Emerging issues of procurement management: A review and prospect. Int. J. Procure. Manag. 2012, 5, 452–469. [Google Scholar] [CrossRef]
- Meehan, J.; Bryde, D. Sustainable procurement practice. Bus. Strat. Environ. 2011, 20, 94–106. [Google Scholar] [CrossRef]
- Renukappa, S.; Akintoye, A.; Egbu, C.; Suresh, S. Sustainable procurement strategies for competitive advantage: An empirical study. Proc. Inst. Civ. Eng. Manag. Procure. Law 2015, 169, 17–25. [Google Scholar] [CrossRef] [Green Version]
- Walker, H.; Miemczyk, J.; Johnsen, T.; Spencer, R. Sustainable Procurement: Past, Present and Future; Elsevier: Amsterdam, The Netherlands, 2012. [Google Scholar]
- Raftowicz-Filipkiewicz, M. From sustainable development to circular economy. Econ. Environ. Stud. 2016, 16, 103–113. [Google Scholar]
- Langley, J.C.; Coyle, J.J.; Gibson, B.; Novack, R.A.; Bardi, E.J. Managing Supply Chains: A Logistic Perspective, 8th ed.; Smith-Western, K.Y., Ed.; Cengage Learning: Cincinnati, OH, USA, 2009. [Google Scholar]
- Eriksson, P.E.; Volker, L.; Kadefors, A.; Lingegård, S.; Larsson, J.; Rosander, L. Collaborative procurement strategies for infrastructure projects: A multiple-case study. Proc. Inst. Civ. Eng. Manag. Procure. Law 2019, 172, 197–205. [Google Scholar] [CrossRef]
- Tiwari, S. Subject: Purchasing and Materials Management Course Code: POM-325 Author: Dr. Vijender Pal Saini; National Institute of Business Management: Chennai, India, 2015. [Google Scholar]
- Bajpai, P. Recycling and Deinking of Recovered Paper; Elsevier: Amsterdam, The Netherlands, 2014. [Google Scholar] [CrossRef]
- Turner, R.; Grace, R.P. Forecasting the market demand for waste paper. Long Range Plan. 1977, 10, 30–36. [Google Scholar] [CrossRef]
- Markovic, G.; Mihic, M.; Obradovic, V. Implementation of Project Management Concept into Industrial Energetics: Case Study in Paper Factory. Manag. Sustain. Bus. Manag. Solutions Emerg. Econ. 2015, 20, 27–37. [Google Scholar] [CrossRef]
- Wilding, R.; Stanger, S.H.W.; Wilding, R.; Yates, N. Sue Cotton Theoretical perspectives in purchasing and supply chain management: An analysis of the literature. Supply Chain Manag. Int. J. 2012, 17, 107–123. [Google Scholar]
- Baily, P.J. Purchasing and Supply Management; Springer: New York, NY, USA, 2013. [Google Scholar]
- Hallett, D.J.; Wheelen, T.L.; Hunger, J.D. Strategic Management and Business Policy; Prentice Hall: Upper Saddle River, NJ, USA, 2010. [Google Scholar] [CrossRef]
- Petrović, D.; Mihić, M.; Obradović, V. Strategic Project Management—Project Strategy and Measurement of Success. In Innovative Management and Firm Performance; Springer: New York, NY, USA, 2014; pp. 276–289. [Google Scholar]
- Milutinovic, R.; Stošić, B.; Mihić, M. Concepts And Importance of Strategic Innovation in SMEs: Evidence from Serbia. J. Sustain. Bus. Manag. Solut. Emerg. Econ. 2015, 20, 35–42. [Google Scholar] [CrossRef]
- Mihić, M. Strateško Upravljanje Projektima; Zadužbina Andrejević: Beograd, Serbia, 2011. [Google Scholar]
- Erridge, A.; Greer, J. Partnerships and public procurement: Building social capital through supply relations. Public Adm. 2002, 80, 503–522. [Google Scholar] [CrossRef]
- Stosic, B.; Mihic, M.; Milutinovic, R.; Isljamovic, S. Risk identification in product innovation projects: New perspectives and lessons learned. Technol. Anal. Strat. Manag. 2017, 29, 133–148. [Google Scholar] [CrossRef]
- Yeow, J.; Uyarra, E.; Gee, S. Sustainable Innovation through Public Procurement: The Case of’Closed Loop’Recyled Paper; Manchester Business School Working Paper; University of Manchester: Manchester, UK, 2011. [Google Scholar]
- Jaipuria, S.; Jenamani, M.; Ramkumar, M. The strategic procurement of raw material: A case study. Int. J. Procure. Manag. 2016, 9, 524–547. [Google Scholar] [CrossRef]
- Djordjevic, A.; Mihic, M. Strategic Importance and Sustainable Governance of High-Tech Business Incubators: Evidence from Serbia. In International Conference of Experimental and Numerical Investigations and New Technologies; Springer: Berlin/Heidelberg, Germany, 2021; pp. 199–221. [Google Scholar] [CrossRef]
- Pearson, J.N.; Gritzmacher, K.J. Integrating purchasing into strategic management. Long Range Plan. 1990, 23, 91–99. [Google Scholar] [CrossRef]
- Hesping, F.H.; Schiele, H. Purchasing strategy development: A multi-level review. J. Purch. Supply Manag. 2015, 21, 138–150. [Google Scholar] [CrossRef]
- Pooler, V.H.; Pooler, D.J.; Farney, S.D. Global Purchasing and Supply Management: Fulfill the Vision; Springer Science & Business Media: Berlin/Heidelberg, Germany, 2007. [Google Scholar]
- Ferris, J.M. Procurement Costs and Tool Performance Requirements: Determining Constraints on Lithic Toolstone Selection in Baja California Sur. In Lithic Technological Systems and Evolutionary Theory; Cambridge University Press (CUP): Cambridge, UK, 2015; p. 139. [Google Scholar]
- Benton, W., Jr. Purchasing and Supply Chain Management, 3rd ed.; Sage Publications: New York, NY, USA, 2010. [Google Scholar]
- Weigel, U.; Ruecker, M. The Strategic Procurement Practice Guide; Springer: Berlin/Heidlebrg, Germany, 2017. [Google Scholar] [CrossRef]
- Mihić, M.M.; Dodevska, Z.A.; Todorović, M.L.; Obradović, V.L.; Petrović, D.Č. Reducing Risks in Energy Innovation Projects: Complexity Theory Perspective. Sustainability 2018, 10, 2968. [Google Scholar] [CrossRef] [Green Version]
- Guarnieri, P.; Gomes, R.C. Can public procurement be strategic? A future agenda proposition. J. Public Procure. 2019, 4, 295–321. [Google Scholar] [CrossRef]
- Lee, C.; Lin, D.; Pasari, R. Strategic procurement from forward contract and spot market. Ind. Manag. Data Syst. 2014, 114, 778–796. [Google Scholar] [CrossRef]
- Kingsman, B.G. Raw Materials Purchasing: An Operational Research Approach; Elsevier: Amsterdam, The Netherlands, 2014; Volume 4. [Google Scholar]
- Arnold, J.T.; Chapman, S.N.; Arnold, J.R.T.; Gatewood, A.K.; Clive, L.M. Introduction to Materials Management; Donnelley & Sons Company: Chicago, IL, USA, 2001. [Google Scholar]
- Baily, P.; Farmer, D.; Jessop, D. Purchasing Principles and Management; Pearson Education: New York, NY, USA, 2005. [Google Scholar]
- Diesen, M. Economics of the Pulp and Paper Industry Second Edition (Totally Updated Version); Finnish Paper Engineers’ Associa-tion/Paperi ja Puu Oy: Espoo, Finland, 2007. [Google Scholar]
- Keith, B.; Vitasek, K.; Manrodt, K.; Kling, J. Strategic Sourcing in the New Economy: Harnessing the Potential of Sourcing Business Models for Modern Procurement; Springer: Berlin/Heidelberg, Germany, 2015. [Google Scholar]
- Johnson, P.F. Purchasing and Supply Management; McGraw-Hill Higher Education: New York, NY, USA, 2014. [Google Scholar]
- Handfield, R. Supply Market Intelligence: A managerial Handbook for Building Sourcing Strategies; CRC Press: Boca Raton, FL, USA, 2006. [Google Scholar]
- Mihic, M.; Petrovic, D.C.; Vuckovic, A.M. COMPARATIVE ANALYSIS OF GLOBAL TRENDS IN ENERGY SUSTAINABILITY. Environ. Eng. Manag. J. 2014, 13, 947–960. [Google Scholar] [CrossRef]
- Min, H. The Essentials of Supply Chain Management: New Business Concepts and Applications; FT Press: Upper Saddle, River, NJ, USA, 2015. [Google Scholar]
- Monczka, R.M.; Handfield, R.B.; Guinipero, L.C.; Patterson, J.L. Purchasing and Supply Chain Management; Cengage Learning: Boston, MA, USA, 2015. [Google Scholar]
- Eisenhardt, K.M.; Graebner, M.E. Theory Building From Cases: Opportunities Additionally, Challenges. Acad. Manag. J. 2007, 50, 25–32. [Google Scholar] [CrossRef] [Green Version]
- Tidhar, R.; Eisenhardt, K.M. Get rich or die trying… finding revenue model fit using machine learning and multiple cases. Strat. Manag. J. 2020, 41, 1245–1273. [Google Scholar] [CrossRef]
- Volmar, E.; Eisenhardt, K.M. Case Study Research: A State-of-the-Art Perspective. In Oxford Research Encyclopedia of Business and Management; Oxford University Press (OUP): Oxford, UK, 2020. [Google Scholar]
- Yin, R.K. Case Study Reserach: Design and Methods; Sage Publications Inc.: London, UK, 2002. [Google Scholar]
- Siggelkow, N. Persuasion with Case Studies. Acad. Manag. J. 2007, 50, 20–24. [Google Scholar] [CrossRef]
- Jauch, L.R.; Kraft, K.L. Strategic management of uncertainty. Acad. Manag. Rev. 1986, 11, 777–790. [Google Scholar] [CrossRef]
- Chambers, R.G.; Quiggin, J. Uncertainty, Production, Choice and Agency: The State-Contingent Approach; Cambridge University Press: Cambridge, UK, 2000. [Google Scholar]
- Merigó, J.M. Decision-Making under Risk and Uncertainty and Its Application in Strategic Management. J. Bus. Econ. Manag. 2015, 16, 93–116. [Google Scholar] [CrossRef] [Green Version]
- Hong, Z.; Lee, C.; Zhang, L. Procurement risk management under uncertainty: A review. Ind. Manag. Data Syst. 2018, 118, 1547–1574. [Google Scholar] [CrossRef]
- Sollish, F.; Semanik, J. The Procurement and Supply Manager’s Desk Reference; John Wiley & Sons: Hoboken, NJ, USA, 2007. [Google Scholar]
- Bajpai, P. Biermann’s Handbook of Pulp and Paper: Volume 1: Raw Material and Pulp Making; Elsevier: Amsterdam, The Nether-lands, 2018; Volume 1. [Google Scholar]
- Kirwan, M.J. Handbook of Paper and Paperboard Packaging Technology; Wiley Online Library: Hoboken, NJ, USA, 2013. [Google Scholar] [CrossRef]
- Bhatnagar, R.; Chandra, P.; Goyal, S.K. Models for multi-plant coordination. Eur. J. Oper. Res. 1993, 67, 141–160. [Google Scholar] [CrossRef]
- Barrat, C.; Whitehead, M. Buying for Business: Insights in Purchasing and Supply Management; John Wiley & Sons: Hoboken, NJ, USA, 2005. [Google Scholar]
- Mihić, M.M.; Shevchenko, S.; Gligorijević, E.D.; Petrović, D. Towards Strategic Corporate Social Responsibility Approach in International Projects—Review of South-South Cooperation: A Case Study of Chinese Projects in Angola. Sustainability 2019, 11, 2784. [Google Scholar] [CrossRef] [Green Version]
- Cousins, P.; Lamming, R.; Squire, B. Strategic Supply Management: Principles, Theories and Practice; Pearson Education: London, UK, 2008. [Google Scholar]
- Hayes, R.H.; Wheelwright, S.C. Restoring Our Competitive Edge: Competing through Manufacturing; Wiley: New York, NY, USA, 1984; Volume 8. [Google Scholar] [CrossRef]
- Cohen, S.; Roussel, J. Strategic Supply Chain Management: The Five Disciplines for Top Performance; McGraw-Hill: New York, NY, USA, 2005. [Google Scholar]
- Baily, P.; Farmer, D.; Crocker, B.; Jessop, D.; Jones, D. Procurement Principles and Management; Pearson Education: London, UK, 2008. [Google Scholar]


| Company | Fields of Expertise | Experience in the Paper Industry | |
|---|---|---|---|
| Expert 1 | number 1 | 3, 4, 8 | 20+ years; |
| Expert 2 | number 1 | 6, 7, 10 | 6–10 years; |
| Expert 3 | number 1 | 4 | 0–5 years; |
| Expert 4 | number 1 | 6, 7,10 | 6–10 years; |
| Expert 5 | number 2 | 1, 2, 8 | 11–15 years; |
| Expert 6 | number 2 | 1, 2, 3, 4, 6, 8 | 11–15 years; |
| Expert 7 | number 2 | 4, 6, 7, 10 | 6–10 years; |
| Expert 8 | number 2 | 1, 2, 5, 8 | 16–20 years; |
| Expert 9 | number 3 | 2, 4, 6, 7 | 16–20 years; |
| Expert 10 | number 3 | 1, 2, 4, 6, 7, 9 | 11–15 years; |
| Expert 11 | number 3 | 1, 6, 7, 10 | 20+ years; |
| Expert 12 | number 4 | 4, 6, 7 | 16–20 years; |
| Expert 13 | number 4 | 4, 6, 7 | 20+ years; |
| Expert 14 | number 4 | 2, 4, 6, 7 | 11–15 years; |
| Summary Results | |||||
|---|---|---|---|---|---|
| P1 | P2 | P3 | P4 | Avg. | |
| Strength of sales network/placement of final products | 2.00 | 2.50 | 1.33 | 2.33 | 2.04 |
| Growth (strength) in production (recycling) capacities | 2.75 | 2.25 | 2.00 | 1.33 | 2.08 |
| Strength of procurement/collection network of basic raw materials (recycled paper) | 1.75 | 1.50 | 2.33 | 3.33 | 2.33 |
| Stable production work and technical support | 3.00 | 3.75 | 2.67 | 2.33 | 2.94 |
| Summary Results | |||||
|---|---|---|---|---|---|
| Method | P1 | P2 | P3 | P4 | Avg. |
| Price planning based on information obtained from the market (suppliers, customers, traders) | 33.75% | 33.75% | 36.67% | 33.33% | 34.38% |
| Price planning based on indices and professional publications (Euwid, Foex PIX, Risi) | 23.75% | 31.25% | 21.67% | 36.67% | 28.33% |
| Price planning based on your own intuition and analysis | 22.50% | 12.50% | 28.33% | 13.33% | 19.17% |
| Price planning based on price movements of finished paper products | 12.50% | 17.50% | 13.33% | 16.67% | 15.00% |
| Summary Results | |||||
|---|---|---|---|---|---|
| P1 | P2 | P3 | P4 | Avg. | |
| Quantity (raw materials availability) | 1.25 | 2.25 | 1.33 | 2.00 | 1.71 |
| Cost price | 2.25 | 1.25 | 1.67 | 2.00 | 1.79 |
| Raw material quality (fiber utilization) | 2.50 | 1.50 | 3.00 | 1.67 | 2.17 |
| Summary Results | |||||
|---|---|---|---|---|---|
| P1 | P2 | P3 | P4 | Avg. | |
| Variable dynamics of the production process | 31.25% | 26.25% | 30.00% | 38.33% | 31.46% |
| Supplier unreliability | 14.75% | 27.50% | 20.00% | 16.67% | 19.73% |
| Limited storage capacity in the factory | 17.50% | 17.50% | 25.00% | 16.67% | 19.17% |
| Limited storage capacity in the factory | 17.50% | 17.50% | 25.00% | 16.67% | 19.17% |
| Influence of force majeure | 5.25% | 8.75% | 8.33% | 6.67% | 7.25% |
Publisher’s Note: MDPI stays neutral with regard to jurisdictional claims in published maps and institutional affiliations. |
© 2022 by the authors. Licensee MDPI, Basel, Switzerland. This article is an open access article distributed under the terms and conditions of the Creative Commons Attribution (CC BY) license (https://creativecommons.org/licenses/by/4.0/).
Share and Cite
Marković, G.V.; Mihić, M.M. Strategic Turnaround in the Paper Industry: A New Model for the Procurement of Recycled Paper. Sustainability 2022, 14, 1475. https://doi.org/10.3390/su14031475
Marković GV, Mihić MM. Strategic Turnaround in the Paper Industry: A New Model for the Procurement of Recycled Paper. Sustainability. 2022; 14(3):1475. https://doi.org/10.3390/su14031475
Chicago/Turabian StyleMarković, Golub V., and Marko M. Mihić. 2022. "Strategic Turnaround in the Paper Industry: A New Model for the Procurement of Recycled Paper" Sustainability 14, no. 3: 1475. https://doi.org/10.3390/su14031475
APA StyleMarković, G. V., & Mihić, M. M. (2022). Strategic Turnaround in the Paper Industry: A New Model for the Procurement of Recycled Paper. Sustainability, 14(3), 1475. https://doi.org/10.3390/su14031475

