Tracking the Path of the Green Consumer: Surveying the Decision-Making Process from Self-Transcendent Values to Supportive CSR Intentions
Abstract
:1. Introduction
2. Literature Review
2.1. Self-Transcendent Values and Environmentalism
2.2. Theory of Planned Behavior
3. Method
3.1. Design and Procedures
3.2. Sample
3.3. Measures
4. Results
4.1. Measurement Model Assessment
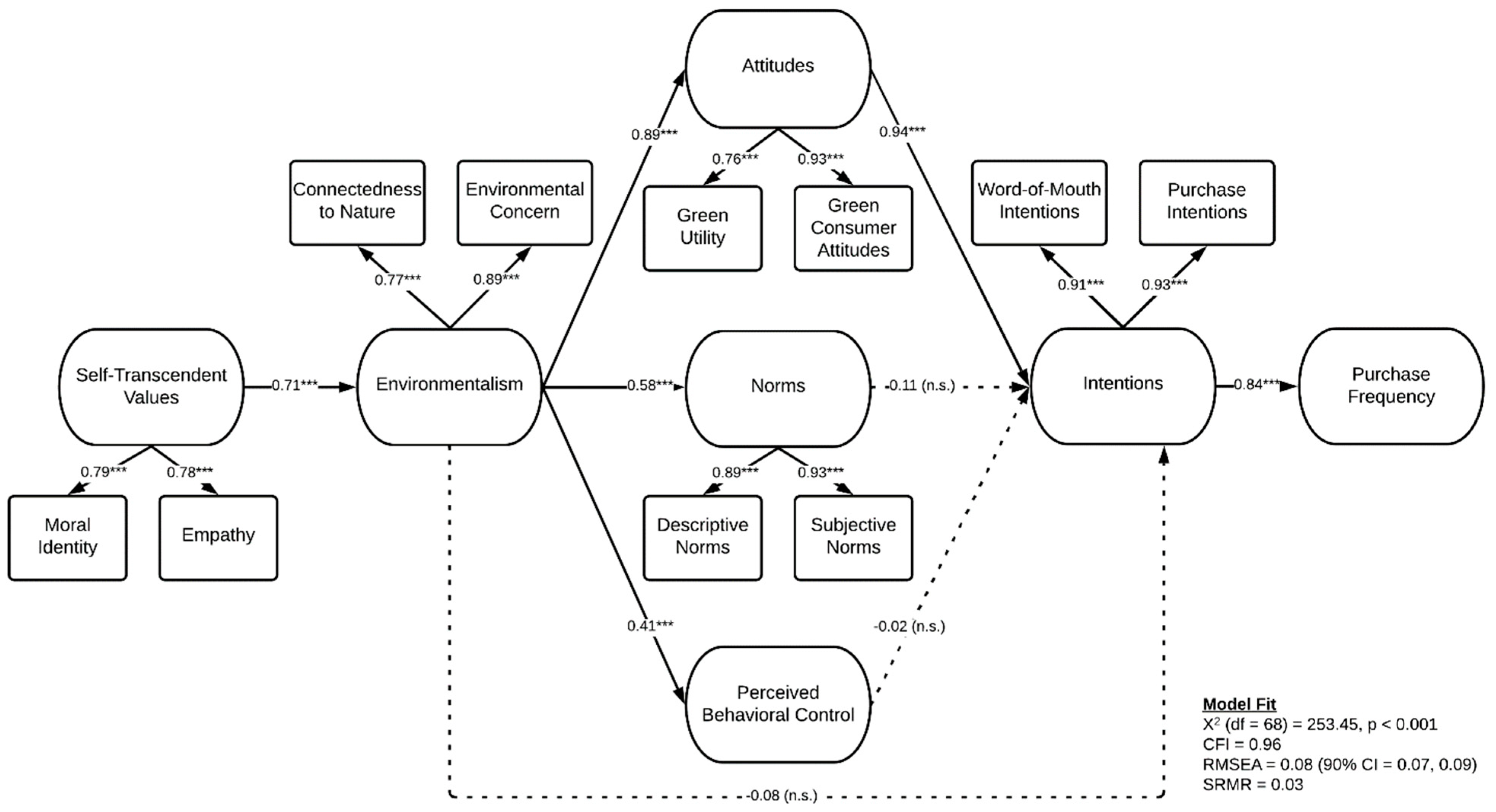
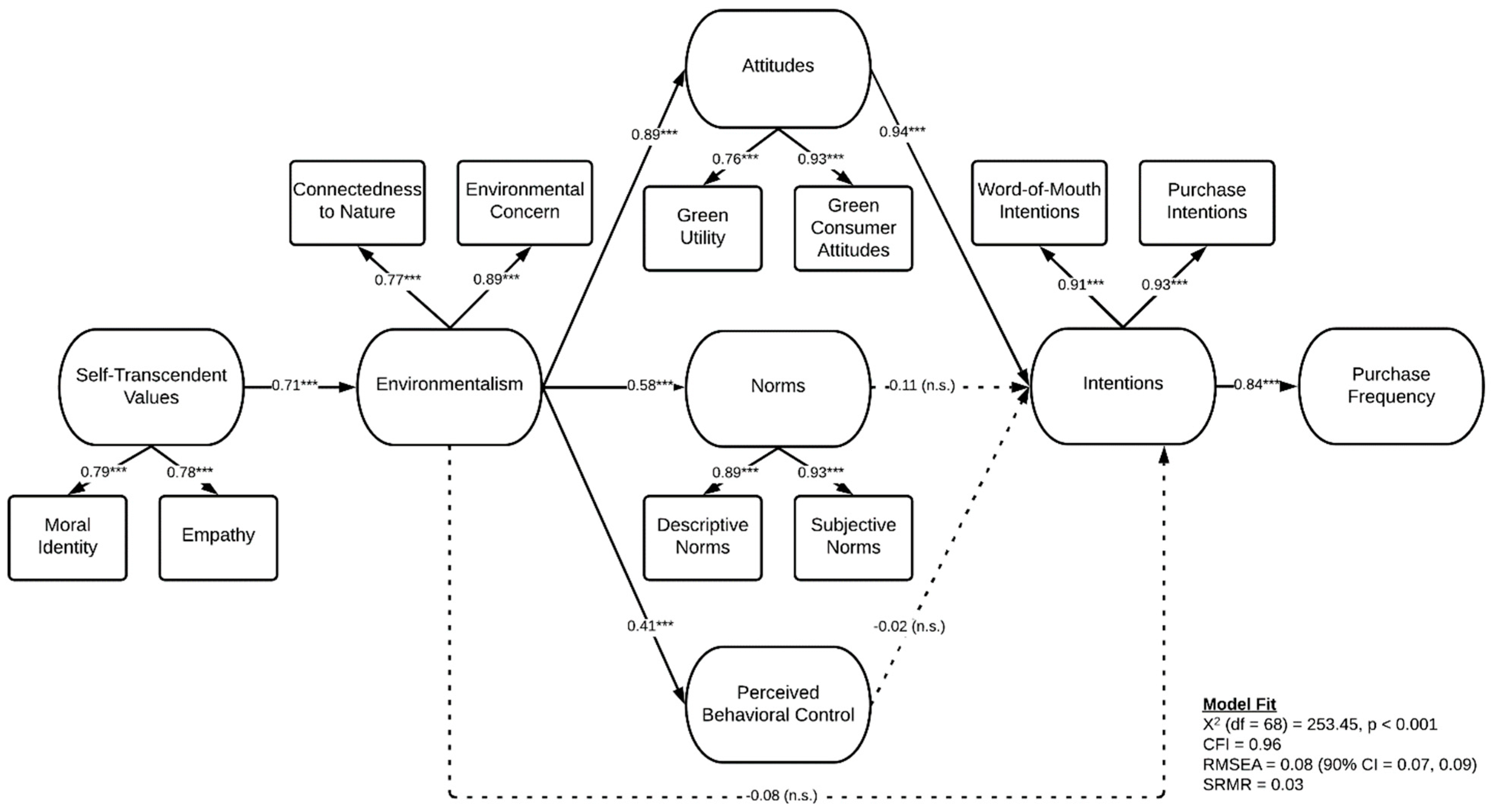
4.2. Structural Model Assessment
4.3. Hypotheses Testing
5. Discussion
6. Theoretical and Practical Implications
7. Limitations and Future Research
8. Conclusions
Author Contributions
Funding
Institutional Review Board Statement
Informed Consent Statement
Data Availability Statement
Conflicts of Interest
References
- Who Gives a Crap—USA. Available online: https://whogivesacrap.org/ (accessed on 12 December 2020).
- Official LEGO® Shop US. Available online: https://www.lego.com/ (accessed on 2 March 2021).
- Is Your Company Socially Responsible? [Web Log Post]. (11 September 2019). Available online: https://knowledge.wharton.upenn.edu/article/company-socially-responsible/ (accessed on 5 December 2020).
- Kim, M.; Yin, X.; Lee, G. The effect of CSR on corporate image, customer citizenship behaviors, and customers’ long-term relationship orientation. Int. J. Hosp. Manag. 2020, 88, 102520. [Google Scholar] [CrossRef]
- Carroll, A.B. A three-dimensional conceptual model of corporate performance. Acad. Manag. Rev. 1979, 4, 497–505. [Google Scholar] [CrossRef]
- Schwartz, M.S.; Carroll, A.B. Corporate social responsibility: A three-domain approach. Bus. Ethic Q. 2003, 13, 503–530. [Google Scholar] [CrossRef]
- Pfau, M.; Haigh, M.M.; Sims, J.; Wigley, S. The influence of corporate social responsibility campaigns on public opinion. Corp. Reput. Rev. 2008, 11, 145–154. [Google Scholar] [CrossRef]
- Bhattacharya, C.B.; Sen, S. Doing Better at Doing Good: When, why, and how consumers respond to corporate social initiatives. Calif. Manag. Rev. 2004, 47, 9–24. [Google Scholar] [CrossRef]
- Sen, S.; Bhattacharya, C.B.; Korschun, D. The role of corporate social responsibility in strengthening multiple stakeholder relationships: A field experiment. J. Acad. Mark. Sci. 2006, 34, 158–166. [Google Scholar] [CrossRef]
- Fatma, M.; Khan, I.; Rahman, Z. CSR and consumer behavioral responses: The role of customer-company identification. Asia Pac. J. Mark. Logist. 2018, 30, 460–477. [Google Scholar] [CrossRef]
- Pomering, A.; Dolnicar, S. Assessing the prerequisite of successful CSR implementation: Are consumers aware of CSR initiatives? J. Bus. Ethics 2009, 85, 285–301. [Google Scholar] [CrossRef]
- Kim, S. Transferring Effects of CSR Strategy on Consumer Responses: The Synergistic Model of Corporate Communication Strategy. J. Public Relat. Res. 2011, 23, 218–241. [Google Scholar] [CrossRef]
- Kim, S. The process model of corporate social responsibility (CSR) communication: CSR communication and its relationship with consumers’ csr knowledge, trust, and corporate reputation perception. J. Bus. Ethic 2019, 154, 1143–1159. [Google Scholar] [CrossRef]
- Rim, H.; Yang, S.-U.; Lee, J. Strategic partnerships with nonprofits in corporate social responsibility (CSR): The mediating role of perceived altruism and organizational identification. J. Bus. Res. 2016, 69, 3213–3219. [Google Scholar] [CrossRef]
- Diddi, S.; Niehm, L.S. Exploring the role of values and norms towards consumers’ intentions to patronize retail apparel brands engaged in corporate social responsibility (CSR). Fash. Text. 2017, 4, 179. [Google Scholar] [CrossRef] [Green Version]
- Hong, S.Y.; Rim, H. The influence of customer use of corporate websites: Corporate social responsibility, trust, and word-of-mouth communication. Public Relat. Rev. 2010, 36, 389–391. [Google Scholar] [CrossRef]
- De Moura, A.P.; Cunha, L.M.; Castro-Cunha, M.; Lima, R.C. A comparative evaluation of women’s perceptions and importance of sustainability in fish consumption: An exploratory study among light consumers with different education levels. Manag. Environ. Qual. Int. J. 2012, 23, 451–461. [Google Scholar] [CrossRef]
- Huang, C.-L.; Kung, F.-H. Drivers of environmental disclosure and stakeholder expectation: Evidence from Taiwan. J. Bus. Ethic 2010, 96, 435–451. [Google Scholar] [CrossRef]
- Kolk, A. The social responsibility of international business: From ethics and the environment to CSR and sustainable development. J. World. Bus. 2016, 51, 23–34. [Google Scholar] [CrossRef]
- Lee, K.H.; Shin, D. Consumers’ responses to CSR activities: The linkage between increased awareness and purchase intention. Public Relat. Rev. 2010, 36, 193–195. [Google Scholar] [CrossRef] [Green Version]
- Austin, L.; Gaither, B.M. Redefining fit: Examining CSR company-issue fit in stigmatized industries. J. Brand Manag. 2018, 26, 9–20. [Google Scholar] [CrossRef]
- Mazutis, D.D.; Slawinski, N. Reconnecting business and society: Perceptions of authenticity in corporate social responsibility. J. Bus. Ethic 2014, 131, 137–150. [Google Scholar] [CrossRef]
- Bigné-Alcañize, E.; Currás-Pérez, R.; Sánchez-García, I. Brand credibility in cause-related marketing: The moderating role of consumer values. J. Prod. Brand Manag. 2009, 18, 437–447. [Google Scholar] [CrossRef]
- Kang, K.H.; Stein, L.; Heo, C.Y.; Lee, S. Consumers’ willingness to pay for green initiatives of the hotel industry. Int. J. Hosp. Manag. 2012, 31, 564–572. [Google Scholar] [CrossRef]
- Park, J.S.; Lee, J. Segmenting green consumers in the United States: Implications for green marketing. J. Promot. Manag. 2014, 20, 571–589. [Google Scholar] [CrossRef]
- Zhang, S.; Sun, W.; Ji, H.; Jia, J. The antecedents and outcomes of transformational leadership: Leader’s self-transcendent value, follower’s environmental commitment and behavior. Leadersh. Organ. Dev. J. 2021, 42, 1037–1052. [Google Scholar] [CrossRef]
- Schwartz, S.H. Universals in the content and structure of values: Theoretical advances and empirical tests in 20 countries. Adv. Exp. Soc. Psychol. 1992, 25, 1–65. [Google Scholar] [CrossRef]
- Schwartz, S.H. Are There universal aspects in the structure and contents of human values? J. Soc. Issues 1994, 50, 19–45. [Google Scholar] [CrossRef]
- Rice, G. Pro-environmental behavior in Egypt: Is there a role for Islamic environmental ethics? J. Bus. Ethics. 2006, 65, 373–390. [Google Scholar] [CrossRef]
- Pinto, D.C.; Nique, W.M.; Añaña, E.D.S.; Herter, M.M. Green consumer values: How do personal values influence environmentally responsible water consumption? Int. J. Consum. Stud. 2011, 35, 122–131. [Google Scholar] [CrossRef]
- Aquino, K.; Freeman, D.; Reed, A., II; Lim, V.K.G.; Felps, W. Testing a social-cognitive model of moral behavior: The interactive influence of situations and moral identity centrality. J. Personal. Soc. Psychol. 2009, 97, 123–141. [Google Scholar] [CrossRef] [PubMed]
- Aquino, K.; Reed, A. The self-importance of moral identity. J. Personal. Soc. Psychol. 2002, 83, 1423–1440. [Google Scholar] [CrossRef]
- Batson, C.D.; Polycarpou, M.P.; Harmon-Jones, E.; Imhoff, H.J.; Mitchener, E.C.; Bednar, L.L.; Klein, T.R.; Highberger, L. Empathy and attitudes: Can feeling for a member of a stigmatized group improve feelings toward the group? J. Personal. Soc. Psychol. 1997, 72, 105–118. [Google Scholar] [CrossRef]
- Klimecki, O.; Singer, T. Empathic distress fatigue rather than compassion fatigue? Integrating findings from empathy re-search in psychology and social neuroscience. In Pathological Altruism; Oakley, B., Knafo, A., Madhavan, G., Wilson, D.S., Eds.; Oxford University Press: Oxford, UK, 2012; pp. 368–383. [Google Scholar]
- Schultz, P.W. Empathizing With Nature: The effects of perspective taking on concern for environmental issues. J. Soc. Issues 2000, 56, 391–406. [Google Scholar] [CrossRef]
- Zelenski, J.M.; Desrochers, J.E. Can positive and self-transcendent emotions promote pro-environmental behavior? Curr. Opin. Psychol. 2021, 42, 31–35. [Google Scholar] [CrossRef]
- Mayer, F.S.; Frantz, C.M. The connectedness to nature scale: A measure of individuals’ feeling in community with nature. J. Environ. Psychol. 2004, 24, 503–515. [Google Scholar] [CrossRef] [Green Version]
- Schuhwerk, M.E.; Lefkoff-Hagius, R. Green or non-green? Does type of appeal matter when advertising a green product? J. Advert. 1995, 24, 45–54. [Google Scholar] [CrossRef]
- Tam, K.-P. Dispositional empathy with nature. J. Environ. Psychol. 2013, 35, 92–104. [Google Scholar] [CrossRef]
- Moreton, S.G.; Arena, A.; Hornsey, M.J.; Crimston, C.R.; Tiliopoulos, N. Elevating nature: Moral elevation increases feelings of connectedness to nature. J. Environ. Psychol. 2019, 65, 101332. [Google Scholar] [CrossRef]
- Schultz, P.W. The structure of environmental concern: Concern for self, other people, and the biosphere. J. Environ. Psychol. 2001, 21, 327–339. [Google Scholar] [CrossRef] [Green Version]
- Schultz, P.W.; Zelezny, L. Values as predictors of environmental attitudes: Evidence for consistency across 14 countries. J. Environ. Psychol. 1999, 19, 255–265. [Google Scholar] [CrossRef] [Green Version]
- Schwartz, S.H.; Sagiv, L.; Boehnke, K. Worries and values. J. Person. 2000, 68, 309–346. [Google Scholar] [CrossRef] [PubMed]
- Lee, Y.-K.; Kim, S.; Kim, M.-S.; Choi, J.-G. Antecedents and interrelationships of three types of pro-environmental behavior. J. Bus. Res. 2014, 67, 2097–2105. [Google Scholar] [CrossRef]
- Romani, S.; Grappi, S.; Bagozzi, R.P. Explaining consumer reactions to corporate social responsibility: The role of gratitude and altruistic values. J. Bus. Ethic 2013, 114, 193–206. [Google Scholar] [CrossRef]
- Kaiser, F.G. A moral extension of the theory of planned behavior: Norms and anticipated feelings of regret in conservationism. Pers. Individ. Differ. 2006, 41, 71–81. [Google Scholar] [CrossRef]
- Cherrier, H.; Black, I.R.; Lee, M.S.W. Intentional non-consumption for sustainability: Consumer resistance and/or anti-consumption? Eur. J. Mark. 2011, 45, 1757–1767. [Google Scholar] [CrossRef] [Green Version]
- Yadav, R.; Pathak, G.S. Young consumers’ intention towards buying green products in a developing nation: Extending the theory of planned behavior. J. Clean. Prod. 2016, 135, 732–739. [Google Scholar] [CrossRef]
- Paul, J.; Modi, A.; Patel, J. Predicting green product consumption using theory of planned behavior and reasoned action. J. Retail. Consum. Serv. 2016, 29, 123–134. [Google Scholar] [CrossRef]
- Han, H.; Hsu, L.-T.J.; Lee, J.-S. Empirical investigation of the roles of attitudes toward green behaviors, overall image, gender, and age in hotel customers’ eco-friendly decision-making process. Int. J. Hosp. Manag. 2009, 28, 519–528. [Google Scholar] [CrossRef]
- Fishbein, M.; Ajzen, I. Belief, Attitude, Intention and Behavior: An Introduction to Theory and Research, Addison-Wesley, Reading, Mass. 1975. Available online: https://www.researchgate.net/publication/233897090_Belief_attitude_intention_and_behaviour_An_introduction_to_theory_and_research (accessed on 2 March 2021).
- Madden, T.J.; Ellen, P.S.; Ajzen, I. A comparison of the theory of planned behavior and the theory of reasoned action. Pers. Soc. Psychol. Bull. 1992, 18, 3–9. [Google Scholar] [CrossRef]
- Ajzen, I. From intentions to actions: A theory of planned behavior. In Action Control; Kuhl, J., Beckmann, J., Eds.; Springer: Berlin/Heidelberg, Germany, 1985; pp. 11–39. [Google Scholar] [CrossRef]
- Ajzen, I. The theory of planned behavior. Organ. Behav. Hum. Decis. Process. 1991, 50, 179–211. [Google Scholar] [CrossRef]
- Ajzen, I. The theory of planned behaviour: Reactions and reflections. Psych. Health 2011, 26, 1113–1127. [Google Scholar] [CrossRef] [PubMed]
- Wu, J.; Huang, L.; Zhao, J.L.; Hua, Z. The deeper, the better? Effect of online brand community activity on customer purchase frequency. Inf. Manag. 2015, 52, 813–823. [Google Scholar] [CrossRef]
- Kalafatis, S.P.; Pollard, M.; East, R.; Tsogas, M.H. Green marketing and Ajzen’s theory of planned behaviour: A cross-market examination. J. Consum. Mark. 1999, 16, 441–460. [Google Scholar] [CrossRef]
- Brewer, G.D.; Stern, P.C. Decision Making for the Environment: Social and Behavioral Science Research Priorities; National Academies Press: Cambridge, MA, USA, 2005. [Google Scholar] [CrossRef]
- Oreg, S.; Katz-Gerro, T. Predicting proenvironmental behavior cross-nationally: Values, the theory of planned behavior, and value-belief-norm theory. Environ. Behav. 2006, 38, 462–483. [Google Scholar] [CrossRef]
- Koger, S.M.; Winter, D.D. The Psychology of Environmental Problems: Psychology of Sustainability, 3rd ed.; Psychology Press: Hove, UK, 2010. [Google Scholar]
- Hartmann, P.; Apaolaza-Ibáñez, V. Consumer attitude and purchase intention toward green energy brands: The roles of psychological benefits and environmental concern. J. Bus. Res. 2012, 65, 1254–1263. [Google Scholar] [CrossRef]
- Newton, J.D.; Tsarenko, Y.; Ferraro, C.; Sands, S. Environmental concern and environmental purchase intentions: The mediating role of learning strategy. J. Bus. Res. 2015, 68, 1974–1981. [Google Scholar] [CrossRef]
- Chen, M.-F.; Tung, P.-J. Developing an extended theory of planned behavior model to predict consumers’ intention to visit green hotels. Int. J. Hosp. Manag. 2014, 36, 221–230. [Google Scholar] [CrossRef]
- Bamberg, S. How does environmental concern influence specific environmentally related behaviors? A new answer to an old question. J. Environ. Psychol. 2003, 23, 21–32. [Google Scholar] [CrossRef]
- Fransson, N.; Gärling, T. Environmental concern: Conceptual definitions, measurement methods, and research findings. J. Environ. Psychol. 1999, 19, 369–382. [Google Scholar] [CrossRef]
- Kim, Y.; Choi, S.M. Antecedents of Green Purchase Behavior: An Examination of Collectivism, Environmental Concern, and PCE. ACR North American Advances. 2005. Available online: https://www.acrwebsite.org/volumes/v32/acr_vol32_166.pdf (accessed on 5 March 2021).
- Mostafa, M.M. Gender differences in Egyptian consumers? Green purchase behaviour: The effects of environmental knowledge, concern and attitude. Int. J. Consum. Stud. 2007, 31, 220–229. [Google Scholar] [CrossRef]
- Pagiaslis, A.; Krontalis, A.K. Green consumption behavior antecedents: Environmental concern, knowledge, and beliefs. Psychol. Mark. 2014, 31, 335–348. [Google Scholar] [CrossRef]
- Bang, H.K.; Ellinger, A.E.; Hadjimarcou, J.; Traichal, P.A. Consumer concern, knowledge, belief, and attitude toward re-newable energy: An application of the reasoned action theory. Psychol. Market. 2000, 17, 449–468. [Google Scholar] [CrossRef]
- Nishitani, K.; Itoh, M. Product innovation in response to environmental standards and competitive advantage: A hedonic analysis of refrigerators in the Japanese retail market. J. Clean. Prod. 2016, 113, 873–883. [Google Scholar] [CrossRef]
- Chu, S.-C.; Chen, H.-T. Impact of consumers’ corporate social responsibility-related activities in social media on brand attitude, electronic word-of-mouth intention, and purchase intention: A study of Chinese consumer behavior. J. Consum. Behav. 2019, 18, 453–462. [Google Scholar] [CrossRef]
- López-Mosquera, N.; Lera-López, F.; Sánchez, M. Key factors to explain recycling, car use and environmentally responsible purchase behaviors: A comparative perspective. Resour. Conserv. Recycl. 2015, 99, 29–39. [Google Scholar] [CrossRef]
- Cheng, S.; Lam, T.; Hsu, C. Negative word-of-mouth communication intention: An application of the theory of planned behavior. J. Hosp. Tour. Res. 2006, 30, 95–116. [Google Scholar] [CrossRef]
- Fu, J.-R.; Ju, P.-H.; Hsu, C.-W. Understanding why consumers engage in electronic word-of-mouth communication: Perspectives from theory of planned behavior and justice theory. Electron. Commer. Res. Appl. 2015, 14, 616–630. [Google Scholar] [CrossRef]
- Kim, H.Y.; Chung, J.-E. Consumer purchase intention for organic personal care products. J. Consum. Mark. 2011, 28, 40–47. [Google Scholar] [CrossRef]
- Shin, Y.H.; Hancer, M. The role of attitude, subjective norm, perceived behavioral control, and moral norm in the intention to purchase local food products. J. Foodserv. Bus. Res. 2016, 19, 338–351. [Google Scholar] [CrossRef]
- Pearson, D.; Henryks, J.; Sultan, P.; Anisimova, T. Organic food: Exploring purchase frequency to explain consumer behavior. J. Org. Syst. 2013, 8, 50–63. Available online: http://www.organic-systems.org/journal/82/8206.pdf (accessed on 2 December 2020).
- Preacher, K.J.; Coffman, D.L. Computing Power and Minimum Sample Size for RMSEA [Computer Software]. 2006. Available online: http://quantpsy.org/ (accessed on 14 November 2020).
- Xie, C.; Bagozzi, R.P.; Grønhaug, K. The role of moral emotions and individual differences in consumer responses to corporate green and non-green actions. J. Acad. Mark. Sci. 2015, 43, 333–356. [Google Scholar] [CrossRef]
- Chang, C. Feeling ambivalent about going green. J. Advert. 2011, 40, 19–32. [Google Scholar] [CrossRef]
- Cook, A.J.; Kerr, G.N.; Moore, K. Attitudes and intentions towards purchasing GM food. J. Econ. Psychol. 2002, 23, 557–572. [Google Scholar] [CrossRef]
- Currás-Pérez, R.; Dolz-Dolz, C.; Miquel-Romero, M.J.; Sánchez-García, I. How social, environmental, and economic CSR affects consumer-perceived value: Does perceived consumer effectiveness make a difference? Corp. Soc. Responsib. Environ. Manag. 2018, 25, 733–747. [Google Scholar] [CrossRef]
- Armitage, C.J.; Conner, M. Predictive validity of the theory of planned behavior: The role of questionnaire format and social desirability. J. Commun. Appl. Soc. Psychol. 1999, 9, 261–272. [Google Scholar] [CrossRef]
- Dodds, W.B.; Monroe, K.B.; Grewal, D. Effects of price, brand, and store information on buyers’ product evaluations. J. Mark. Res. 1991, 28, 307–319. [Google Scholar] [CrossRef]
- Ding, X.D.; Hu, P.J.-H.; Sheng, O.R.L. e-SELFQUAL: A scale for measuring online self-service quality. J. Bus. Res. 2011, 64, 508–515. [Google Scholar] [CrossRef]
- Davis, J.L.; Green, J.D.; Reed, A. Interdependence with the environment: Commitment, interconnectedness, and environmental behavior. J. Environ. Psychol. 2008, 29, 173–180. [Google Scholar] [CrossRef]
- Armitage, C.J.; Conner, M. Efficacy of the theory of planned behaviour: A meta-analytic review. Br. J. Soc. Psychol. 2001, 40, 471–499. [Google Scholar] [CrossRef] [Green Version]
- Kals, E.; Müller, M.M. Emotions and Environment. In The Oxford Handbook of Environmental and Conservation Psychology; Clayton, S.D., Ed.; Oxford University Press: Oxford, UK, 2012; pp. 128–147. [Google Scholar]
- Kumar, P.; Ghodeswar, B.M. Factors affecting consumers’ green product purchase decisions. Mark. Intell. Plan. 2015, 33, 330–347. [Google Scholar] [CrossRef]
- Widyastuti, S.; Said, M.; Siswono, S.; Firmansyah, D.A. Customer trust through green corporate image, green marketing strategy, and social responsibility: A case study. Eur. Res. Stud. J. 2019, 22, 83–99. [Google Scholar] [CrossRef] [Green Version]
- Oliver, M.B.; Kim, K.; Hoewe, J.; Chung, M.-Y.; Ash, E.; Woolley, J.K.; Shade, D.D. Media-induced elevation as a means of enhancing feelings of intergroup connectedness. J. Soc. Issues 2015, 71, 106–122. [Google Scholar] [CrossRef]
- Oliver, M.B.; Raney, A.A.; Slater, M.D.; Appel, M.; Hartmann, T.; Bartsch, A.; Schneider, F.; Janicke-Bowles, S.; Krämer, N.; Mares, M.-L.; et al. Self-transcendent media experiences: Taking meaningful media to a higher level. J. Commun. 2018, 68, 380–389. [Google Scholar] [CrossRef]
- Schnall, S.; Roper, J. Elevation puts moral values into action. Soc. Psychol. Personal. Sci. 2011, 3, 373–378. [Google Scholar] [CrossRef] [Green Version]
- Sparks, A.M.; Fessler, D.M.T.; Holbrook, C. Elevation, an emotion for prosocial contagion, is experienced more strongly by those with greater expectations of the cooperativeness of others. PLoS ONE 2019, 14, e0226071. [Google Scholar] [CrossRef] [PubMed]
- Van de Vyver, J.; Abrams, D. Testing the prosocial effectiveness of the prototypical moral emotions: Elevation increases benevolent behaviors and outrage increases justice behaviors. J. Exp. Soc. Psychol. 2015, 58, 23–33. [Google Scholar] [CrossRef] [Green Version]
- Shen, L. Features of empathy–arousing strategic messages. Health Commun. 2018, 34, 1329–1339. [Google Scholar] [CrossRef]


| Demographic | M (SD) or n (%) |
|---|---|
| Age | M = 42.27 (SD = 12.65) |
| Race | |
| Caucasian or White | 362 (78.2%) |
| Black or African American | 56 (12.1%) |
| Asian or Pacific Islander | 36 (7.8%) |
| Middle Eastern | 1 (0.2%) |
| Native American | 5 (1.1%) |
| Hispanic/Latino | 27 (5.8%) |
| Other | 1 (0.2%) |
| Choose not to answer | 3 (0.6%) |
| Gender | |
| Male | 230 (49.7%) |
| Female | 229 (49.5%) |
| Something else | 2 (0.4%) |
| Choose not to answer | 2 (0.4%) |
| Income | |
| Under $9999 | 17 (3.7%) |
| $10,000–$24,999 | 53 (11.4%) |
| $25,000–$49,999 | 114 (24.6%) |
| $50,000–$74,999 | 118 (25.5%) |
| $75,000–$99,999 | 77 (16.6%) |
| $100,000 or more | 76 (16.4%) |
| Choose not to answer | 8 (1.7%) |
| Education | |
| 11th grade | 1 (0.2%) |
| 12th grade (no diploma) | 3 (0.6%) |
| High school graduate | 40 (8.6%) |
| Some college | 96 (20.7%) |
| College degree | 223 (48.2%) |
| Graduate degree (e.g., PhD, MD) | 98 (21.2%) |
| Choose not to answer | 2 (0.4%) |
| Political Party Affiliation | |
| Democrat | 210 (45.4%) |
| Republican | 119 (25.7%) |
| Independent | 114 (24.6%) |
| Another party | 9 (1.9%) |
| No preference | 11 (2.4%) |
| Political Ideology | |
| Extremely liberal | 55 (11.9%) |
| Liberal | 116 (25.1%) |
| Slightly liberal | 56 (12.1%) |
| Moderate, middle of the road | 85 (18.4%) |
| Slightly conservative | 40 (8.6%) |
| Conservative | 72 (15.6%) |
| Extremely conservative | 37 (8.0%) |
| Choose not to answer | 2 (0.4%) |
| Variables | Factor Loading (Standardized β) |
|---|---|
| Self-Transcendent Values | |
| Moral Identity | 0.79 *** |
| Empathy | 0.79 *** |
| Environmentalism | |
| Connectedness to Nature | 0.78 *** |
| Environmental Concern | 0.86 *** |
| Attitudes | |
| Perceived Green Product Utility | 0.76 *** |
| Green Consumer Attitudes | 0.93 *** |
| Norms | |
| Descriptive Norms | 0.90 *** |
| Subjective Norms | 0.92 *** |
| Intentions | |
| Word-of-Mouth Intentions | 0.91 *** |
| Purchase Intentions | 0.93 *** |
Publisher’s Note: MDPI stays neutral with regard to jurisdictional claims in published maps and institutional affiliations. |
© 2022 by the authors. Licensee MDPI, Basel, Switzerland. This article is an open access article distributed under the terms and conditions of the Creative Commons Attribution (CC BY) license (https://creativecommons.org/licenses/by/4.0/).
Share and Cite
Eng, N.; Buckley, C.; Peng, R.X. Tracking the Path of the Green Consumer: Surveying the Decision-Making Process from Self-Transcendent Values to Supportive CSR Intentions. Sustainability 2022, 14, 1106. https://doi.org/10.3390/su14031106
Eng N, Buckley C, Peng RX. Tracking the Path of the Green Consumer: Surveying the Decision-Making Process from Self-Transcendent Values to Supportive CSR Intentions. Sustainability. 2022; 14(3):1106. https://doi.org/10.3390/su14031106
Chicago/Turabian StyleEng, Nicholas, Christen Buckley, and Rachel X. Peng. 2022. "Tracking the Path of the Green Consumer: Surveying the Decision-Making Process from Self-Transcendent Values to Supportive CSR Intentions" Sustainability 14, no. 3: 1106. https://doi.org/10.3390/su14031106
APA StyleEng, N., Buckley, C., & Peng, R. X. (2022). Tracking the Path of the Green Consumer: Surveying the Decision-Making Process from Self-Transcendent Values to Supportive CSR Intentions. Sustainability, 14(3), 1106. https://doi.org/10.3390/su14031106

