Grid Connected Microgrid Optimization and Control for a Coastal Island in the Indian Ocean
Abstract
1. Introduction
- Applies five dispatch-strategy-based controls in optimal modelling of a grid-connected and isolated mode of a hybrid microgrid system using HOMER Pro.
- The performance for grid-tied and isolated modes based on five dispatch techniques is compared to find the best control approachs for both the modes. Additionally, the effectiveness of the suggested design is evaluated in comparison to other optimization techniques and previously published works in this field of study.
- The microgrid model is evaluated in both techno-economic environmental perspective and the power system response (busvoltage, reactive power, and frequency) perspective.
2. Research Methodology
2.1. Modelled HRES
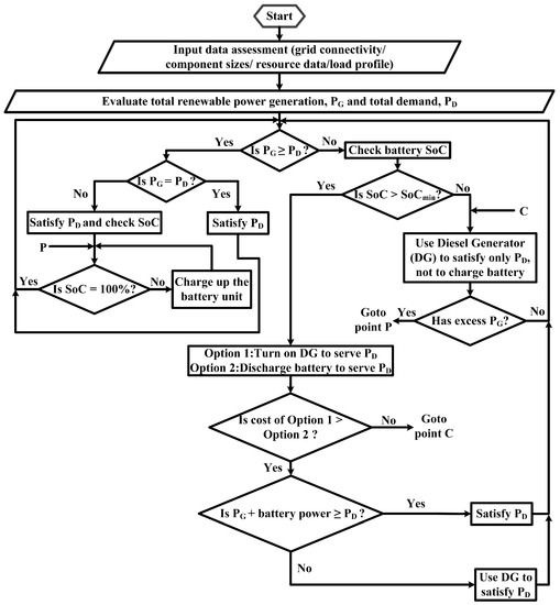
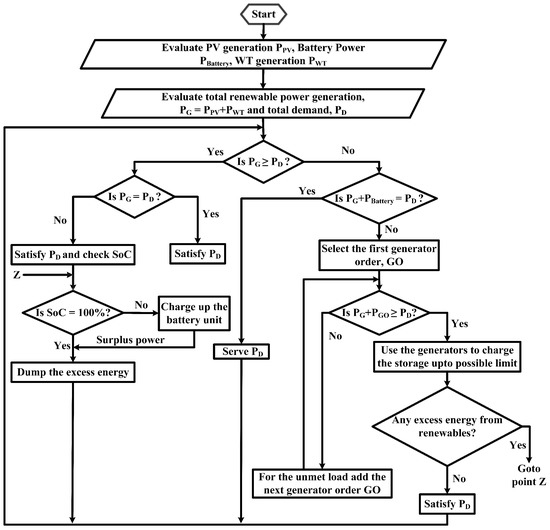
2.2. Implemented Control Algorithms
2.3. Model for the Proposed HRES in DIgSILENT PowerFactory
3. Result and Discussion
3.1. Techno-Economic Environmental Evaluation
3.2. Reactive Power Outputs
3.3. Bus Voltage Responses
3.4. Frequency Responses
3.5. Comparison with Other Optimization Techniques
4. Conclusions
Author Contributions
Funding
Institutional Review Board Statement
Informed Consent Statement
Data Availability Statement
Acknowledgments
Conflicts of Interest
Appendix A


| Parameter | Value |
|---|---|
| Lifetime | 25 years |
| Rated Capacity | 25 kW |
| Derating Factor | 80% |
| Replacement Cost | 1000$/kW |
| Capital Cost | 1000$/kW |
| Operation and Maintenance cost | 5$/year |
| Parameter | Value |
|---|---|
| Lifetime | 20 years |
| Rated Capacity | 1 kW |
| Hub Height | 17 m |
| Capital Cost | 1300$/kW |
| Operation and Maintenance cost | 5$/year |
| Replacement Cost | 1300$/kW |
| Parameter | Value |
|---|---|
| Lifetime | 15000 hour |
| Diesel Price | 1$/L |
| Min. Load Ratio | 25 % |
| Capital Cost | 300$/kW |
| Operation and Maintenance cost | 0.030$/op. hour |
| Replacement Cost | 300$/kW |
| Parameter | Value |
|---|---|
| Nominal Voltage (V) | 6 |
| Nominal Capacity (kWh) | 1 |
| Nominal Capacity (Ah) | 167 |
| Roundtrip efficiency (%) | 90 |
| Maximum Charge Current (A) | 167 |
| Maximum Discharge Current (A) | 500 |
| Initial SoC(%) | 100 |
| Minimum SoC (%) | 20 |
| Lifetime | 15 years |
| Throughput (kWh) | 3000$/L |
| Capital Cost | 300$/kW |
| Replacement Cost | 300$/kW |
| Operation and Maintenance cost | 5$/year |
| Parameter | Value |
|---|---|
| Inverter Efficiency (%) | 95 |
| Inverter Lifetime | 15 years |
| Rectifier Efficiency (%) | 95 |
| Rectifier Capacity | 100 % |
| Capital Cost | 300$/kW |
| Operation and Maintenance cost | 0$/year |
| Replacement Cost | 300$/kW |
| Parameter | Value |
|---|---|
| Inflation rate (%) | 2 |
| Discount rate (%) | 8.00 |
| Project lifetime (years) | 25.00 |
| Annual capacity shortage (%) | 20 |
References
- Rana, M.M.; Rahman, A.; Uddin, M.; Sarkar, M.R.; Shezan, S.A.; Ishraque, M.F.; Rafin, S.S.H.; Atef, M. A Comparative Analysis of Peak Load Shaving Strategies for Isolated Microgrid Using Actual Data. Energies 2022, 15, 330. [Google Scholar] [CrossRef]
- Shezan, S.A.; Ishraque, M.F.; Muyeen, S.; Abu-Siada, A.; Saidur, R.; Ali, M.; Rashid, M. Selection of the best dispatch strategy considering techno-economic and system stability analysis with optimal sizing. Energy Strategy Rev. 2022, 43, 100923. [Google Scholar] [CrossRef]
- Peidong, Z.; Yanli, Y.; Yonghong, Z.; Lisheng, W.; Xinrong, L. Opportunities and challenges for renewable energy policy in China. Renew. Sustain. Energy Rev. 2009, 13, 439–449. [Google Scholar] [CrossRef]
- Sarker, S.K.; Fahim, S.R.; Sarker, N.; Tayef, K.Z.; Siddique, A.B.; Datta, D.; Mahmud, M.A.P.; Ishraque, M.F.; Das, S.K.; Sarker, M.R.I.; et al. Ancillary Voltage Control Design for Adaptive Tracking Performance of Microgrid Coupled With Industrial Loads. IEEE Access 2021, 9, 143690–143706. [Google Scholar] [CrossRef]
- Ishraque, M.F.; Shezan, S.A.; Ali, M.; Rashid, M. Optimization of load dispatch strategies for an islanded microgrid connected with renewable energy sources. Appl. Energy 2021, 292, 116879. [Google Scholar] [CrossRef]
- Moretti, L.; Polimeni, S.; Meraldi, L.; Raboni, P.; Leva, S.; Manzolini, G. Assessing the impact of a two-layer predictive dispatch algorithm on design and operation of off-grid hybrid microgrids. Renew. Energy 2019, 143, 1439–1453. [Google Scholar] [CrossRef]
- Shoeb, M.A.; Shafiullah, G. Renewable energy integrated islanded microgrid for sustainable irrigation—A Bangladesh perspective. Energies 2018, 11, 1283. [Google Scholar] [CrossRef]
- Tamir, K. Identifying and Addressing Drivers and Barriers to Renewable Energy Development in the Rural Electrification of Mongolia. Ph.D. Thesis, Murdoch University, Perth, WA, Australia, 2011. [Google Scholar]
- Rahmat, M.A.A.; Abd Hamid, A.S.; Lu, Y.; Ishak, M.A.A.; Suheel, S.Z.; Fazlizan, A.; Ibrahim, A. An Analysis of Renewable Energy Technology Integration Investments in Malaysia Using HOMER Pro. Sustainability 2022, 14, 13684. [Google Scholar] [CrossRef]
- Ishraque, M.F.; Ali, M.M. Optimized Design of a Hybrid Microgrid using Renewable Resources Considering Different Dispatch Strategies. In Proceedings of the 2021 International Conference on Automation, Control and Mechatronics for Industry 4.0 (ACMI), Rajshahi, Bangladesh, 8–9 July 2021; pp. 1–6. [Google Scholar]
- Dagar, A.; Gupta, P.; Niranjan, V. Microgrid protection: A comprehensive review. Renew. Sustain. Energy Rev. 2021, 149, 111401. [Google Scholar] [CrossRef]
- Shezan, S.A.; Ishraque, M.F.; Paul, L.C.; Sarkar, M.R.; Rana, M.M.; Uddin, M.; Hossain, M.B.; Shobug, M.A.; Hossain, M.I. Assortment of dispatch strategies with the optimization of an islanded hybrid microgrid. MIST Int. J. Sci. Technol. 2022, 10, 15–24. [Google Scholar] [CrossRef]
- Ishraque, M.F.; Ali, M.M.; Arefin, S.; Islam, M.R.; Masrur, H.; Rahman, M.M. Dispatch Strategy Based Optimized Design of an Offgrid Hybrid Microgrid Using Renewable Sources. In Proceedings of the 2021 31st Australasian Universities Power Engineering Conference (AUPEC), Rajakaruna, Sumedha, 26–30 September 2021; pp. 1–6. [Google Scholar]
- Khan, S.N.; Kazmi, S.A.A. Integrative decision-making framework for techno-economic planning and sustainability assessment of renewable dominated standalone hybrid microgrids infrastructure at provincial scale of Pakistan. Energy Convers. Manag. 2022, 270, 116168. [Google Scholar] [CrossRef]
- Chaurasia, R.; Gairola, S.; Pal, Y. Technical, economic, and environmental performance comparison analysis of a hybrid renewable energy system based on power dispatch strategies. Sustain. Energy Technol. Assess. 2022, 53, 102787. [Google Scholar] [CrossRef]
- Ma, Q.; Huang, X.; Wang, F.; Xu, C.; Babaei, R.; Ahmadian, H. Optimal sizing and feasibility analysis of grid-isolated renewable hybrid microgrids: Effects of energy management controllers. Energy 2022, 240, 122503. [Google Scholar] [CrossRef]
- Ishraque, M.F.; Hussain, M.S.; Rana, M.S.; Roni, M.H.K.; Shezan, S.A. Design and Assessment of a Standalone Hybrid Mode Microgrid for the Rohingya Refugees Using Load Following Dispatch Strategy. In Proceedings of the 2021 6th International Conference on Development in Renewable Energy Technology (ICDRET), Dhaka, Bangladesh, 28–30 December 2021; pp. 01–06. [Google Scholar]
- Shezan, S.A.; Ishraque, M.F.; Muyeen, S.; Arifuzzaman, S.; Paul, L.C.; Das, S.K.; Sarker, S.K. Effective dispatch strategies assortment according to the effect of the operation for an islanded hybrid microgrid. Energy Convers. Manag. X 2022, 14, 100192. [Google Scholar] [CrossRef]
- Aziz, A.S.; Tajuddin, M.F.N.; Zidane, T.E.K.; Su, C.L.; Alrubaie, A.J.K.; Alwazzan, M.J. Techno-economic and environmental evaluation of PV/diesel/battery hybrid energy system using improved dispatch strategy. Energy Rep. 2022, 8, 6794–6814. [Google Scholar] [CrossRef]
- Kushwaha, P.K.; Bhattacharjee, C. Integrated techno-economic-enviro-socio design of the hybrid renewable energy system with suitable dispatch strategy for domestic and telecommunication load across India. J. Energy Storage 2022, 55, 105340. [Google Scholar] [CrossRef]
- Mahmoodi, M.; Shamsi, P.; Fahimi, B. Economic dispatch of a hybrid microgrid with distributed energy storage. IEEE Trans. Smart Grid 2015, 6, 2607–2614. [Google Scholar] [CrossRef]
- Ramesh, M.; Saini, R.P. Dispatch strategies based performance analysis of a hybrid renewable energy system for a remote rural area in India. J. Clean. Prod. 2020, 259, 120697. [Google Scholar] [CrossRef]
- Nwulu, N.I.; Xia, X. Optimal dispatch for a microgrid incorporating renewables and demand response. Renew. Energy 2017, 101, 16–28. [Google Scholar] [CrossRef]
- Shahzad, M.; Qadir, A.; Ullah, N.; Mahmood, Z.; Saad, N.M.; Ali, S.S.A. Optimization of On-Grid Hybrid Renewable Energy System: A Case Study on Azad Jammu and Kashmir. Sustainability 2022, 14, 5757. [Google Scholar] [CrossRef]
- Al-Ghussain, L.; Ahmad, A.D.; Abubaker, A.M.; Mohamed, M.A.; Hassan, M.A.; Akafuah, N.K. Optimal sizing of country-scale renewable energy systems towards green transportation sector in developing countries. Case Stud. Therm. Eng. 2022, 39, 102442. [Google Scholar] [CrossRef]
- Ramos, F.; Pinheiro, A.; Nascimento, R.; de Araujo Silva Junior, W.; Mohamed, M.A.; Annuk, A.; Marinho, M.H. Development of Operation Strategy for Battery Energy Storage System into Hybrid AC Microgrids. Sustainability 2022, 14, 13765. [Google Scholar] [CrossRef]
- Toopshekan, A.; Yousefi, H.; Astaraei, F.R. Technical, economic, and performance analysis of a hybrid energy system using a novel dispatch strategy. Energy 2020, 213, 118850. [Google Scholar] [CrossRef]
- Hossen, M.D.; Islam, M.F.; Ishraque, M.F.; Shezan, S.A.; Arifuzzaman, S. Design and Implementation of a Hybrid Solar-Wind-Biomass Renewable Energy System considering Meteorological Conditions with the Power System Performances. Int. J. Photoenergy 2022, 2022. [Google Scholar] [CrossRef]
- Yousif, M.; Ai, Q.; Gao, Y.; Wattoo, W.A.; Jiang, Z.; Hao, R. An optimal dispatch strategy for distributed microgrids using PSO. CSEE J. Power Energy Syst. 2019, 6, 724–734. [Google Scholar] [CrossRef]
- Mašić, F.; Memišević, B.; Bosović, A.; Merzić, A.; Musić, M. Implementation of microgrid on location Rostovo with installation of sustainable hybrid power system (case study of a real medium-voltage network). In International Symposium on Innovative and Interdisciplinary Applications of Advanced Technologies; Springer: Berlin, Germany, 2018; pp. 224–242. [Google Scholar]
- Mejía, M.E.A.; Mariano-Hernández, D.; Santana, R.B.; de León Concepción, E.; Martijena, A.A.; Ruiz, A.C.; Mendoza, D.L.; Suero, E.C.F. Design of an Interconnected Microgrid for the Electrification of San Pablo II Community: Case of Study Dominican Republic. In Proceedings of the 2020 IEEE International Smart Cities Conference (ISC2), Piscataway, NJ, USA, 28 September–1 October 2020; pp. 1–8. [Google Scholar]
- Ishraque, M.F.; Rahman, A.; Shezan, S.A.; Shafiullah, G. Operation and Assessment of a Microgrid for Maldives: Islanded and Grid-Tied Mode. Sustainability 2022, 14, 15504. [Google Scholar] [CrossRef]
- Stackhouse, P. NASA POWER|Prediction of Worldwide Energy Resources. 2021. Available online: https://data.nasa.gov/Earth-Science/Prediction-Of-Worldwide-Energy-Resources-POWER-/wn3p-qsan (accessed on 10 November 2022).
- Rad, M.A.V.; Shahsavari, A.; Rajaee, F.; Kasaeian, A.; Pourfayaz, F.; Yan, W.M. Techno-economic assessment of a hybrid system for energy supply in the affected areas by natural disasters: A case study. Energy Convers. Manag. 2020, 221, 113170. [Google Scholar]
- Aziz, A.S.; Tajuddin, M.F.N.; Adzman, M.R.; Ramli, M.A.; Mekhilef, S. Energy management and optimization of a PV/diesel/battery hybrid energy system using a combined dispatch strategy. Sustainability 2019, 11, 683. [Google Scholar] [CrossRef]
- Chandorkar, M.C.; Divan, D.M.; Adapa, R. Control of parallel connected inverters in standalone AC supply systems. IEEE Trans. Ind. Appl. 1993, 29, 136–143. [Google Scholar] [CrossRef]
- Wu, D.; Tang, F.; Vasquez, J.C.; Guerrero, J.M. Control and analysis of droop and reverse droop controllers for distributed generations. In Proceedings of the 2014 IEEE 11th International Multi-Conference on Systems, Signals & Devices (SSD14), Barcelona, Spain, 11–14 February 2014; pp. 1–5. [Google Scholar]
- Shuai, Z.; Mo, S.; Wang, J.; Shen, Z.J.; Tian, W.; Feng, Y. Droop control method for load share and voltage regulation in high-voltage microgrids. J. Mod. Power Syst. Clean Energy 2016, 4, 76–86. [Google Scholar] [CrossRef]
- De Brabandere, K.; Bolsens, B.; Van den Keybus, J.; Woyte, A.; Driesen, J.; Belmans, R. A voltage and frequency droop control method for parallel inverters. IEEE Trans. Power Electron. 2007, 22, 1107–1115. [Google Scholar] [CrossRef]
- Chen, M.R.; Wang, H.; Zeng, G.Q.; Dai, Y.X.; Bi, D.Q. Optimal PQ control of grid-connected inverters in a microgrid based on adaptive population extremal optimization. Energies 2018, 11, 2107. [Google Scholar] [CrossRef]
- Ishraque, M.F.; Shezan, S.A.; Rashid, M.; Bhadra, A.B.; Hossain, M.A.; Chakrabortty, R.K.; Ryan, M.J.; Fahim, S.R.; Sarker, S.K.; Das, S.K. Techno-economic and power system optimization of a renewable rich islanded microgrid considering different dispatch strategies. IEEE Access 2021, 9, 77325–77340. [Google Scholar] [CrossRef]
- Arif, S.; Rabbi, A.E.; Ahmed, S.U.; Hossain Lipu, M.S.; Jamal, T.; Aziz, T.; Sarker, M.R.; Riaz, A.; Alharbi, T.; Hussain, M.M. Enhancement of Solar PV Hosting Capacity in a Remote Industrial Microgrid: A Methodical Techno-Economic Approach. Sustainability 2022, 14, 8921. [Google Scholar] [CrossRef]
- Mohammadi, P.; Mehraeen, S. Challenges of PV integration in low-voltage secondary networks. IEEE Trans. Power Deliv. 2016, 32, 525–535. [Google Scholar] [CrossRef]
- Iqbal, A.; Ayoub, A.; Waqar, A.; Ul-Haq, A.; Zahid, M.; Haider, S. Voltage stability enhancement in grid-connected microgrid using enhanced dynamic voltage restorer (EDVR). AIMS Energy 2021, 9, 150–177. [Google Scholar] [CrossRef]
- Ishraque, M.F.; Shezan, S.A.; Rana, M.S.; Muyeen, S.; Rahman, A.; Paul, L.C.; Islam, M.S. Optimal sizing and assessment of a renewable rich standalone hybrid microgrid considering conventional dispatch methodologies. Sustainability 2021, 13, 12734. [Google Scholar] [CrossRef]
- Mohammed, Y.S.; Adetokun, B.B.; Oghorada, O.; Oshiga, O. Techno-economic optimization of standalone hybrid power systems in context of intelligent computational multi-objective algorithms. Energy Rep. 2022, 8, 11661–11674. [Google Scholar] [CrossRef]
- Sood, V.K.; Ali, M.Y.; Khan, F. Energy management system of a microgrid using particle swarm optimization (PSO) and communication system. In Microgrid: Operation, Control, Monitoring and Protection; Springer: Berlin, Germany, 2020; pp. 263–288. [Google Scholar]

















| Grid Islanded Mode | ||||||||||||||
|---|---|---|---|---|---|---|---|---|---|---|---|---|---|---|
| DS | SPV | WT | BDG | BSU | Grid | Converter | NPC | COE | Operating | Initial | RF | EP | ES | CO |
| (kW) | (kW) | (kW) | (kWh) | (kW) | (kW) | ($) | ($/kWh) | Cost ($/Year) | Capital ($) | (%) | (kWh) | (kWh) | kg/Year | |
| CD | 25 | 8 | 3 | 81 | - | 13.2 | 137,398 | 0.200 | 5635 | 64,553 | 78.4 | - | - | 9348 |
| CC | 25 | 15 | 2 | 87 | - | 15.5 | 147,058 | 0.213 | 5508 | 75,848 | 81.3 | - | - | 8107 |
| PS | 35 | 1 | 1 | 104 | - | 11.3 | 120,410 | 0.175 | 3807 | 71,191 | 89.7 | - | - | 4404 |
| LF | 25 | 13 | 3 | 82 | - | 14.9 | 141,448 | 0.024 | 5180 | 74,484 | 83.3 | - | - | 7547 |
| GO | 40 | 1 | 1 | 134 | - | 14.6 | 113,137 | 0.166 | 2086 | 86,175 | 100 | - | - | 0 |
| Grid Connected Mode | ||||||||||||||
| DS | SPV | WT | BDG | BSU | Grid | Converter | NPC | COE | Operating | Initial | RF | EP | ES | CO |
| (kW) | (kW) | (kW) | (kWh) | (kW) | (kW) | ($) | ($/kWh) | Cost ($/Year) | Capital ($) | (%) | (kWh) | (kWh) | kg/Year | |
| CD | HOMER was unable to find a solution. No output results. | |||||||||||||
| CC | 25 | 4 | 1 | 1 | 999,999 | 18.8 | 132,906 | 0.135 | 7463 | 36,433 | 55.9 | 33,717 | 15,985 | 21,309 |
| PS | HOMER was unable to find a solution. No feasible solution. | |||||||||||||
| LF | 25 | 4 | 1 | 1 | 999,999 | 18.8 | 132,522 | 0.135 | 7433 | 36,433 | 56.1 | 33,438 | 15,675 | 21,133 |
| GO | 40 | 1 | 1 | 134 | 999,999 | 14.6 | 113,137 | 0.166 | 2086 | 86,175 | 100 | 0 | 0 | 0 |
| Here, EP = purchased energy from the grid, RF = renewable fraction, DS = dispatch strategy, ES = sold energy to the grid | ||||||||||||||
| Yellow highlight represents the worst scenario, Green highlight represents the best scenario | ||||||||||||||
| Parameter | Proposed Work | Referred Work [46] | ||||
|---|---|---|---|---|---|---|
| Grid Isolated | Grid Tied | ACO | FPA | GA | PSO | |
| NPC ($) | 141,448 | 113,137 | 86,123 | 85,547 | 87,137 | 85,724 |
| COE ($/kWh) | 0.024 | 0.166 | 0.148 | 0.147 | 0.156 | 0.146 |
| SPV Size (kW) | 25 | 40 | 43 | 42 | 48 | 42 |
| BSU size (kWh) | 82 | 134 | 15 | 14 | 18 | 15 |
| WT Size (kW) | 13 | 4 | 5 | 5 | 6 | 5 |
| Converter Size (kW) | 14.9 | 14.6 | 5 | 3 | 5 | 4 |
| Power System Study | Voltage | Voltage | - | - | - | - |
| R-power | R-power | - | - | - | - | |
| Frequency | Frequency | - | - | - | - | |
| Reference | Parameter | Grid Tied Mode | Grid Isolated Mode | ||
|---|---|---|---|---|---|
| Proposed Work | Referred Work | Proposed Work | Referred Work | ||
| Sood et al., 2020 in [47] | NPC | 113,137$ | - | 141,448$ | - |
| COE | 0.166$/kWh | - | 0.024$/kWh | - | |
| Emission | 0 kg/year | - | 7547 kg/year | - | |
| Operating Cost | 2086$/year | 2298$/24 h | 5180$/year | 2278$/24 h | |
| RF | 100% | - | 83.3% | - | |
| Control Algorithm | Dispatch Strategy(GO) | PSO | Dispatch Strategy (LF) | PSO | |
| Power System Study | Reactive power | Active | Rective power | Active power | |
| Busvoltage | power | BusVoltage | |||
| Frequency | power | Frequency | |||
Publisher’s Note: MDPI stays neutral with regard to jurisdictional claims in published maps and institutional affiliations. |
© 2022 by the authors. Licensee MDPI, Basel, Switzerland. This article is an open access article distributed under the terms and conditions of the Creative Commons Attribution (CC BY) license (https://creativecommons.org/licenses/by/4.0/).
Share and Cite
Ishraque, M.F.; Rahman, A.; Shezan, S.A.; Muyeen, S.M. Grid Connected Microgrid Optimization and Control for a Coastal Island in the Indian Ocean. Sustainability 2022, 14, 16697. https://doi.org/10.3390/su142416697
Ishraque MF, Rahman A, Shezan SA, Muyeen SM. Grid Connected Microgrid Optimization and Control for a Coastal Island in the Indian Ocean. Sustainability. 2022; 14(24):16697. https://doi.org/10.3390/su142416697
Chicago/Turabian StyleIshraque, Md. Fatin, Akhlaqur Rahman, Sk. A. Shezan, and S. M. Muyeen. 2022. "Grid Connected Microgrid Optimization and Control for a Coastal Island in the Indian Ocean" Sustainability 14, no. 24: 16697. https://doi.org/10.3390/su142416697
APA StyleIshraque, M. F., Rahman, A., Shezan, S. A., & Muyeen, S. M. (2022). Grid Connected Microgrid Optimization and Control for a Coastal Island in the Indian Ocean. Sustainability, 14(24), 16697. https://doi.org/10.3390/su142416697

