Landslide Susceptibility Prediction: Improving the Quality of Landslide Samples by Isolation Forests
Abstract
1. Introduction
2. Materials
2.1. Study Area
2.2. Data Preparation
2.2.1. Data Sources
2.2.2. Landslide-Related Influencing Factors
2.2.3. Mapping Units
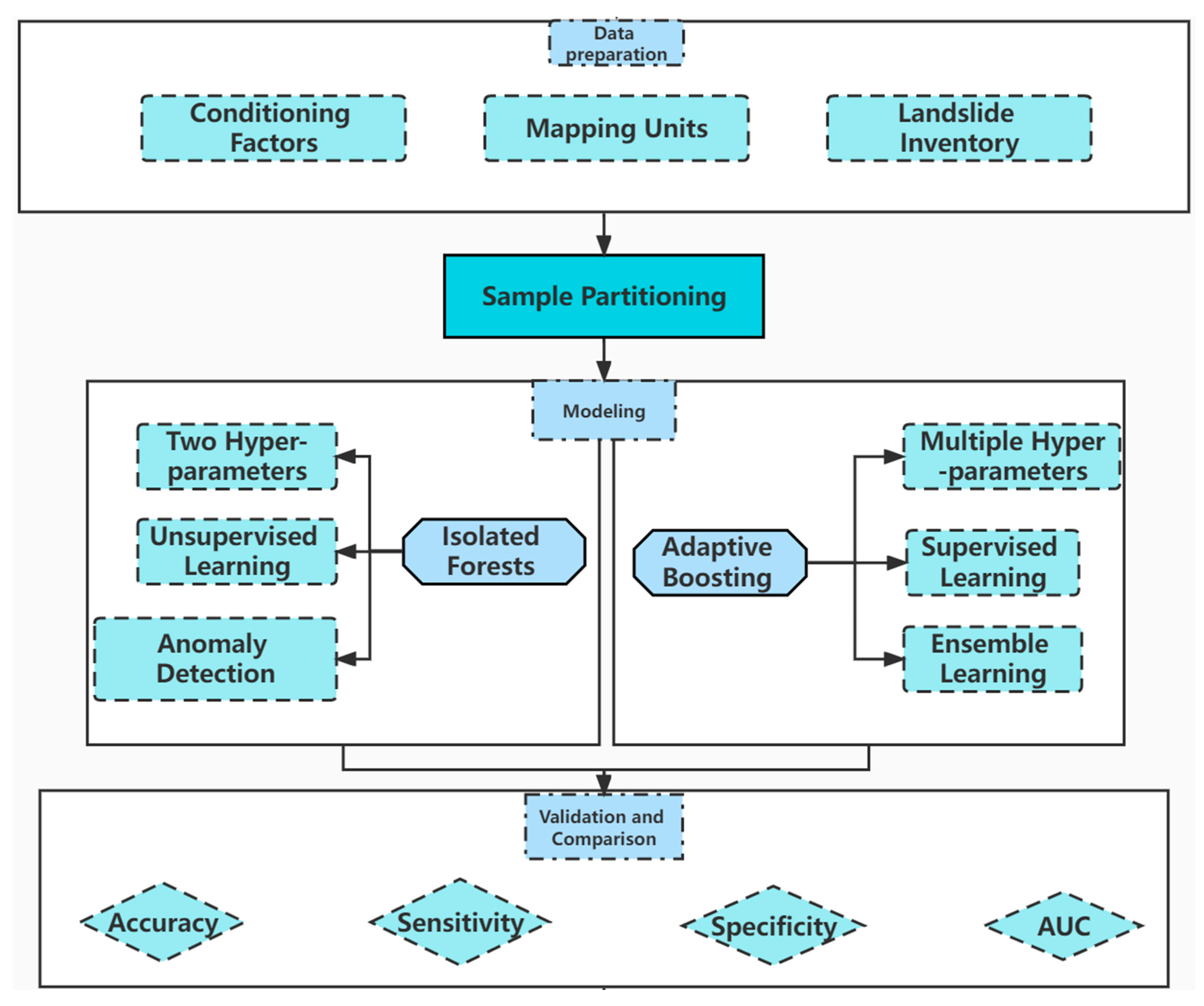
3. Methods
3.1. Flow Chart of Landslide Susceptibility Prediction
3.2. Sampling Strategy
3.3. Isolation Forests
3.4. Adaptive Boosting (Adaboost)
3.5. Susceptibility Model Evaluation
4. Results
4.1. Landslide Susceptibility Maps
4.2. Analysis of Main Influencing Factors
5. Discussion
5.1. Model Validation and Comparison
5.2. The Applicability and Advancement of Isolation Forests
5.3. The Validation of Unsupervised Learning and One Class-Classifier
5.4. Improving the Quality of Samples
6. Conclusions
- The performance of IF could be compared to more modeling methods;
- Data preprocessing could be performed before modeling;
- Different values of contamination for IF could be discussed.
Author Contributions
Funding
Data Availability Statement
Acknowledgments
Conflicts of Interest
References
- Yi, Y.; Zhang, Z.; Zhang, W.; Xu, Q.; Deng, C.; Li, Q. GIS-based earthquake-triggered-landslide susceptibility mapping with an integrated weighted index model in Jiuzhaigou region of Sichuan Province, China. Nat. Hazards Earth Syst. Sci. 2019, 19, 1973–1988. [Google Scholar] [CrossRef]
- Kavoura, K.; Sabatakakis, N. Investigating landslide susceptibility procedures in Greece. Landslides 2020, 17, 127–145. [Google Scholar] [CrossRef]
- Bravo-López, E.; Del Castillo, T.F.; Sellers, C.; Delgado-García, J. Landslide susceptibility mapping of landslides with artificial neural networks: Multi-approach analysis of backpropagation algorithm applying the neuralnet package in Cuenca, Ecuador. Remote. Sens. 2022, 14, 3495. [Google Scholar] [CrossRef]
- Merghadi, A.; Abderrahmane, B.; Bui, D.T. Landslide susceptibility assessment at Mila Basin (Algeria): A comparative assessment of prediction capability of advanced machine learning methods. ISPRS Int. J. Geo-Inf. 2018, 7, 268. [Google Scholar] [CrossRef]
- Huang, F.; Zhang, J.; Zhou, C.; Wang, Y.; Huang, J.; Zhu, L. A deep learning algorithm using a fully connected sparse autoencoder neural network for landslide susceptibility prediction. Landslides 2020, 17, 217–229. [Google Scholar] [CrossRef]
- Miao, F.; Wu, Y.; Xie, Y.; Li, Y. Prediction of landslide displacement with step-like behavior based on multialgorithm optimization and a support vector regression model. Landslides 2018, 15, 475–488. [Google Scholar] [CrossRef]
- Huang, F.; Cao, Z.; Guo, J.; Jiang, S.H.; Li, S.; Guo, Z. Comparisons of heuristic, general statistical and machine learning models for landslide susceptibility prediction and mapping. Catena 2020, 191, 104580. [Google Scholar] [CrossRef]
- Peethambaran, B.; Anbalagan, R.; Kanungo, D.P.; Goswami, A.; Shihabudheen, K.V. A comparative evaluation of supervised machine learning algorithms for township level landslide susceptibility zonation in parts of Indian Himalayas. Catena 2020, 195, 104751. [Google Scholar] [CrossRef]
- Liang, Z.; Wang, C.; Han, S.; Ullah Jan Khan, K.; Liu, Y. Classification and susceptibility assessment of debris flow based on a semi-quantitative method combination of the fuzzy C-means algorithm, factor analysis and efficacy coefficient. Nat. Hazards Earth Syst. Sci. 2020, 20, 1287–1304. [Google Scholar] [CrossRef]
- Tang, R.X.; Kulatilake, P.H.; Yan, E.; Cai, J.S. Evaluating landslide susceptibility based on cluster analysis, probabilistic methods, and artificial neural networks. Bull. Eng. Geol. Environ. 2020, 79, 2235–2254. [Google Scholar] [CrossRef]
- Kornejady, A.; Ownegh, M.; Bahremand, A. Landslide susceptibility assessment using maximum entropy model with two different data sampling methods. Catena 2017, 152, 144–162. [Google Scholar] [CrossRef]
- Jiang, S.H.; Huang, J.; Huang, F.; Yang, J.; Yao, C.; Zhou, C.B. Modelling of spatial variability of soil undrained shear strength by conditional random fields for slope reliability analysis. Appl. Math. Model. 2018, 63, 374–389. [Google Scholar] [CrossRef]
- Thabtah, F.; Hammoud, S.; Kamalov, F.; Gonsalves, A. Data imbalance in classification: Experimental evaluation. Inf. Sci. 2019, 513, 429–441. [Google Scholar] [CrossRef]
- Xie, Y.; Qiu, M.; Zhang, H.; Peng, L.; Chen, Z. Gaussian distribution based oversampling for imbalanced data classification. IEEE Trans. Knowl. Data Eng. 2020, 34, 667–679. [Google Scholar] [CrossRef]
- Chang, L.; Zhang, R.; Wang, C. Evaluation and prediction of landslide susceptibility in Yichang section of Yangtze River Basin based on integrated deep learning algorithm. Remote Sens. 2022, 14, 2717. [Google Scholar] [CrossRef]
- Mao, Y.; Mwakapesa, D.S.; Wang, G.; Nanehkaran, Y.A.; Zhang, M. Landslide susceptibility modelling based on AHC-OLID clustering algorithm. Adv. Space Res. 2021, 68, 301–316. [Google Scholar] [CrossRef]
- Alam, S.; Sonbhadra, S.K.; Agarwal, S.; Nagabhushan, P. One-class support vector classifiers: A survey. Knowl.-Based Syst. 2020, 196, 105754. [Google Scholar] [CrossRef]
- Zhu, L.; Wang, G.; Huang, F.; Li, Y.; Chen, W.; Hong, H. Landslide susceptibility prediction using sparse feature extraction and machine learning models based on gis and remote sensing. IEEE Geosci. Remote Sens. Lett. 2022, 19, 3001505. [Google Scholar] [CrossRef]
- Chen, S.; Miao, Z.; Wu, L.; He, Y. Application of an Incomplete Landslide Inventory and One Class Classifier to Earthquake-Induced Landslide Susceptibility Mapping. IEEE J. Sel. Top. Appl. Earth Obs. Remote. Sens. 2020, 13, 1649–1660. [Google Scholar] [CrossRef]
- Wang, H.; Zhang, L.; Yin, K.; Luo, H.; Li, J. Landslide identification using machine learning. Geosci. Front. 2021, 12, 351–364. [Google Scholar] [CrossRef]
- Varnes, D.J. Landslide hazard zonation: A review of principles and practice, Commission on Landslides of the IAEG. UNESCO Nat. Hazards 1984, 3, 61. [Google Scholar]
- Du, J.; Han, G.; Lin, C.; Martinez-Garcia, M. ITrust: An anomaly-resilient trust model based on isolation forest for underwater acoustic sensor networks. IEEE Trans. Mob. Comput. 2020, 21, 1684–1696. [Google Scholar] [CrossRef]
- Zou, Z.; Xie, Y.; Huang, K.; Xu, G.; Feng, D.; Long, D. A docker container anomaly monitoring system based on optimized isolation forest. IEEE Trans. Cloud Comput. 2019, 10, 134–145. [Google Scholar] [CrossRef]
- Liu, F.T.; Ting, K.M.; Zhou, Z.-H. Isolation Forest. In Proceedings of the ICDM ’08: 2008 Eighth IEEE International Conference on Data Mining, Pisa, Italy, 15–19 December 2008; IEEE Computer Society: Manhattan, NY, USA, 2008; pp. 413–422. [Google Scholar]
- Reichenbach, P.; Rossi, M.; Malamud, B.D.; Mihir, M.; Guzzetti, F. A review of statistically-based landslide susceptibility models. Earth-Sci. Rev. 2018, 180, 60–91. [Google Scholar] [CrossRef]
- Pradhan, B.; Lee, S. Landslide susceptibility assessment and factor effect analysis: Backpropagation artificial neural networks and their comparison with frequency ratio and bivariate logistic regression modelling. Environ. Model. Softw. 2010, 25, 747–759. [Google Scholar] [CrossRef]
- Rossi, M.; Guzzetti, F.; Salvati, P.; Donnini, M.; Napolitano, E.; Bianchi, C. A predictive model of societal landslide risk in Italy. Earth-Science Rev. 2019, 196, 102849. [Google Scholar] [CrossRef]
- Conforti, M.; Pascale, S.; Robustelli, G.; Sdao, F. Evaluation of prediction capability of the artificial neural networks for mapping landslide susceptibility in the Turbolo River catchment (northern Calabria, Italy). Catena 2014, 113, 236–250. [Google Scholar] [CrossRef]
- Huang, F.; Pan, L.; Fan, X.; Jiang, S.H.; Huang, J.; Zhou, C. The uncertainty of landslide susceptibility prediction modeling: Suitability of linear conditioning factors. Bull. Eng. Geol. Environ. 2022, 81, 182. [Google Scholar] [CrossRef]
- Camilo, D.C.; Lombardo, L.; Mai, P.M.; Dou, J.; Huser, R. Handling high predictor dimensionality in slope-unit-based landslide susceptibility models through LASSO-penalized Generalized Linear Model. Environ. Model. Softw. 2017, 97, 145–156. [Google Scholar] [CrossRef]
- Miao, F.; Wu, Y.; Török, Á.; Li, L.; Xue, Y. Centrifugal model test on a riverine landslide in the Three Gorges Reservoir induced by rainfall and water level fluctuation. Geosci. Front. 2022, 13, 101378. [Google Scholar] [CrossRef]
- Liang, Z.; Wang, C.-M.; Zhang, Z.-M.; Khan, K.-U. A comparison of statistical and machine learning methods for debris flow susceptibility mapping. Stoch. Environ. Res. Risk Assess. 2020, 34, 1887–1907. [Google Scholar] [CrossRef]
- Miao, F.; Zhao, F.; Wu, Y.; Li, L.; Xue, Y.; Meng, J. A novel seepage device and ring-shear test on slip zone soils of landslide in the Three Gorges Reservoir area. Eng. Geol. 2022, 307, 106779. [Google Scholar] [CrossRef]
- Liang, Z.; Wang, C.; Duan, Z.; Liu, H.; Liu, X.; Ullah Jan Khan, K. A hybrid model consisting of supervised and unsupervised learning for landslide susceptibility mapping. Remote Sens. 2021, 13, 1464. [Google Scholar] [CrossRef]
- Zhou, C.; Yin, K.; Cao, Y.; Ahmed, B.; Li, Y.; Catani, F.; Pourghasemi, H.R. Landslide susceptibility modeling applying machine learning methods: A case study from Longju in the Three Gorges Reservoir area, China. Comput. Geosci. 2018, 112, 23–37. [Google Scholar] [CrossRef]
- Cho, S.E. Prediction of shallow landslide by surficial stability analysis considering rainfall infiltration. Eng. Geol. 2017, 231, 126–138. [Google Scholar] [CrossRef]
- Pradhan, A.M.S.; Lee, S.-R.; Kim, Y.-T. A shallow slide prediction model combining rainfall threshold warnings and shallow slide susceptibility in Busan, Korea. Landslides 2019, 16, 647–659. [Google Scholar] [CrossRef]
- Xing, X.; Wu, C.; Li, J.; Li, X.; Zhang, L.; He, R. Susceptibility assessment for rainfall-induced landslides using a revised logistic regression method. Nat. Hazards 2021, 106, 97–117. [Google Scholar] [CrossRef]
- Ba, Q.; Chen, Y.; Deng, S.; Yang, J.; Li, H. A comparison of slope units and grid cells as mapping units for landslide susceptibility assessment. Earth Sci. Inform. 2018, 11, 373–388. [Google Scholar] [CrossRef]
- Huang, F.; Tao, S.; Chang, Z.; Huang, J.; Fan, X.; Jiang, S.-H.; Li, W. Efficient and automatic extraction of slope units based on multi-scale segmentation method for landslide assessments. Landslides 2021, 18, 3715–3731. [Google Scholar] [CrossRef]
- Chang, Z.; Catani, F.; Huang, F.; Liu, G.; Meena, S.R.; Huang, J.; Zhou, C. Landslide susceptibility prediction using slope unit-based machine learning models considering the heterogeneity of conditioning factors. J. Rock Mech. Geotech. Eng. 2022. [Google Scholar] [CrossRef]
- Stock, M.; Pahikkala, T.; Airola, A.; Waegeman, W.; De Baets, B. Algebraic shortcuts for leave-one-out cross-validation in supervised network inference. Briefings Bioinform. 2020, 21, 262–271. [Google Scholar] [CrossRef] [PubMed]
- Wong, T.-T.; Yeh, P.-Y. Reliable Accuracy Estimates from k-Fold Cross Validation. IEEE Trans. Knowl. Data Eng. 2020, 32, 1586–1594. [Google Scholar] [CrossRef]
- Karczmarek, P.; Kiersztyn, A.; Pedrycz, W.; Al, E. K-Means-based isolation forest. Knowl.-Based Syst. 2020, 195, 105659. [Google Scholar] [CrossRef]
- Liu, F.T.; Ting, K.M.; Zhou, Z.H. Isolation-based anomaly detection. ACM Trans. Knowl. Discov. Data (TKDD) 2012, 6, 1–39. [Google Scholar] [CrossRef]
- Freund, Y.; Schapire, R.E. A desicion-theoretic generalization of on-line learning and an application to boosting. Eur. Conf. Comput. Learn. Theory 1995, 55, 23–37. [Google Scholar]
- Shahraki, A.; Abbasi, M.; Haugen, Ø. Boosting algorithms for network intrusion detection: A comparative evaluation of Real AdaBoost, Gentle AdaBoost and Modest AdaBoost. Eng. Appl. Artif. Intell. 2020, 94, 103770. [Google Scholar] [CrossRef]
- Bui, D.T.; Ho, T.-C.; Pradhan, B.; Pham, B.-T.; Nhu, V.-H.; Revhaug, I. GIS-based modeling of rainfall-induced landslides using data mining-based functional trees classifier with AdaBoost, bagging, and MultiBoost ensemble frameworks. Environ. Earth Sci. 2016, 75, 1101. [Google Scholar]
- Dou, J.; Yunus, A.P.; Bui, D.T.; Merghadi, A.; Sahana, M.; Zhu, Z.; Chen, C.W.; Han, Z.; Pham, B.T. Improved landslide assessment using support vector machine with bagging, boosting, and stacking ensemble machine learning framework in a mountainous watershed, Japan. Landslides 2020, 17, 641–658. [Google Scholar] [CrossRef]
- Liang, Z.; Wang, C.; Khan, K.U.J. Application and comparison of different ensemble learning machines combining with a novel sampling strategy for shallow landslide susceptibility mapping. Stoch. Environ. Res. Risk Assess. 2020, 35, 1243–1256. [Google Scholar] [CrossRef]
- Parmigiani, G. Receiver operating characteristic curves with an indeterminacy zone. Pattern Recognit. Lett. 2020, 136, 94–100. [Google Scholar] [CrossRef]
- Kausar, N.; Majid, A. Random forest-based scheme using feature and decision levels information for multi-focus image fusion. Pattern Anal. Appl. 2016, 19, 221–236. [Google Scholar] [CrossRef]
- Wang, Y.; Feng, L.; Li, S.; Ren, F.; Du, Q. A hybrid model considering spatial heterogeneity for landslide susceptibility mapping in Zhejiang Province, China. Catena 2020, 188, 104425. [Google Scholar] [CrossRef]
- Bragagnolo, L.; da Silva, R.V.; Grzybowski, J.M.V. Artificial neural network ensembles applied to the mapping of landslide susceptibility. Catena 2020, 184, 104240. [Google Scholar] [CrossRef]
- Iwata, T.; Toyoda, M.; Tora, S.; Ueda, N. Anomaly detection with inexact labels. Mach. Learn. 2020, 109, 1617–1633. [Google Scholar] [CrossRef]
- Zhu, A.-X.; Miao, Y.; Yang, L.; Bai, S.; Liu, J.; Hong, H. Comparison of the presence-only method and presence-absence method in landslide susceptibility mapping. Catena 2018, 171, 222–233. [Google Scholar] [CrossRef]
- Zhu, Q.; Chen, L.; Hu, H.; Pirasteh, S.; Li, H.; Xie, X. Unsupervised feature learning to improve transferability of landslide susceptibility representations. IEEE J. Sel. Top. Appl. Earth Obs. Remote. Sens. 2020, 13, 3917–3930. [Google Scholar] [CrossRef]
- Yuan, Y.-H.; Li, J.; Li, Y.; Gou, J.; Qiang, J. Learning unsupervised and supervised representations via general covariance. IEEE Signal Process. Lett. 2020, 28, 145–149. [Google Scholar] [CrossRef]
- Chang, Z.; Du, Z.; Zhang, F.; Huang, F.; Chen, J.; Li, W.; Guo, Z. Landslide Susceptibility Prediction Based on Remote Sensing Images and GIS: Comparisons of Supervised and Unsupervised Machine Learning Models. Remote Sens. 2020, 12, 502. [Google Scholar] [CrossRef]
- Tehrani, F.S.; Santinelli, G.; Herrera, M.H. Multi-Regional landslide detection using combined unsupervised and supervised machine learning. Geomat. Nat. Hazards Risk 2021, 12, 1015–1038. [Google Scholar] [CrossRef]
- Zhiyong, L.; Liu, T.; Wang, R.Y.; Benediktsson, J.A.; Saha, S. Automatic Landslide Inventory Mapping Approach Based on Change Detection Technique With Very-High-Resolution Images. IEEE Geosci. Remote Sens. Lett. 2020, 19, 6000805. [Google Scholar] [CrossRef]
- Tang, Q.; Chen, Y.; Jia, R.; Guo, W.; Chen, W.; Li, X.; Gao, H.; Zhou, Y. Effect of clay type and content on the mechanical properties of clayey silt hydrate sediments. J. Pet. Sci. Eng. 2022, 220, 111203. [Google Scholar] [CrossRef]











| Category | Conditioning Factors | Type | Data Source | Values |
|---|---|---|---|---|
| Topographical | Elevation (m) | Continuous | DEM | −26.8~433.7 |
| Curvature | Continuous | DEM | −11.7~11.3 | |
| Slope angle (°) | Continuous | DEM | 0~81.2 | |
| MED (m) | Continuous | DEM | 3.8~370.1 | |
| Slope aspect | Categorical | DEM | Flat; East; Northeast; North; Southeast; South; Southwest; West; Northwest | |
| TWI | Continuous | DEM | 1.8~25.6 | |
| Geological | Distance to faults (km) | Continuous | Geological map | 0~1838.5 |
| Distance to streams (km) | Continuous | GESI | 0~3940.4 | |
| Lithology | Categorical | Geological map | Metasandstone; Gneiss; Glutenite; Siltite; Granite; Calcareous mudstone; Diorite | |
| Triggering factors | 24-Maximum Rainfall (mm) | Continuous | GZB | 66.6~215.6 |
| 72-Maximum Rainfall (mm) | Continuous | GZB | 162.2~380.6 | |
| Monthly Maximum Rainfall (mm) | Continuous | GZB | 250.6~743.0 | |
| Distance to roads (km) | Continuous | GESI | 0~1838.5 |
| Method | 24-Maximum Rainfall | Slope | Monthly Maximum Rainfall | MED | Elevation | Curvature | TWI | DTF | Lithology | DTR |
|---|---|---|---|---|---|---|---|---|---|---|
| Gini | 0.37 | 0.14 | 0.13 | 0.13 | 0.08 | 0.06 | 0.04 | 0.03 | 0.02 | 0.01 |
| Parameter | ||||
|---|---|---|---|---|
| Method | Accuracy (%) | Sensitivity (%) | Specificity (%) | AUC |
| IF | 85.83 | 90 | 81.67 | 0.875 |
| Ada-DT | 87.50 | 83.33 | 91.67 | 0.910 |
Publisher’s Note: MDPI stays neutral with regard to jurisdictional claims in published maps and institutional affiliations. |
© 2022 by the authors. Licensee MDPI, Basel, Switzerland. This article is an open access article distributed under the terms and conditions of the Creative Commons Attribution (CC BY) license (https://creativecommons.org/licenses/by/4.0/).
Share and Cite
Zhang, Q.; Liang, Z.; Liu, W.; Peng, W.; Huang, H.; Zhang, S.; Chen, L.; Jiang, K.; Liu, L. Landslide Susceptibility Prediction: Improving the Quality of Landslide Samples by Isolation Forests. Sustainability 2022, 14, 16692. https://doi.org/10.3390/su142416692
Zhang Q, Liang Z, Liu W, Peng W, Huang H, Zhang S, Chen L, Jiang K, Liu L. Landslide Susceptibility Prediction: Improving the Quality of Landslide Samples by Isolation Forests. Sustainability. 2022; 14(24):16692. https://doi.org/10.3390/su142416692
Chicago/Turabian StyleZhang, Qinghua, Zhu Liang, Wei Liu, Weiping Peng, Houzan Huang, Shouwen Zhang, Lingwei Chen, Kaihua Jiang, and Lixing Liu. 2022. "Landslide Susceptibility Prediction: Improving the Quality of Landslide Samples by Isolation Forests" Sustainability 14, no. 24: 16692. https://doi.org/10.3390/su142416692
APA StyleZhang, Q., Liang, Z., Liu, W., Peng, W., Huang, H., Zhang, S., Chen, L., Jiang, K., & Liu, L. (2022). Landslide Susceptibility Prediction: Improving the Quality of Landslide Samples by Isolation Forests. Sustainability, 14(24), 16692. https://doi.org/10.3390/su142416692
