Liquefied Natural Gas (LNG) as a Transitional Choice Replacing Marine Conventional Fuels (Heavy Fuel Oil/Marine Diesel Oil), towards the Era of Decarbonisation
Abstract
1. Introduction
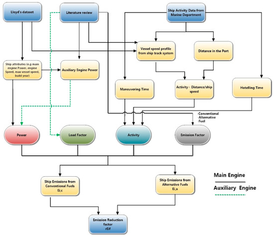
2. rEif Calculation Methodology
3. Results and Discussion
4. Conclusions
Author Contributions
Funding
Institutional Review Board Statement
Informed Consent Statement
Data Availability Statement
Conflicts of Interest
Appendix A
| ΔEifMDO | ||||||||||||||||||
| Ship Type | CO2 | NOx | CO | PM | SO2 | CH4 | ||||||||||||
| Cr | Man | Hotel | Cr | Man | Hotel | Cr | Man | Hotel | Cr | Man | Hotel | Cr | Man | Hotel | Cr | Man | Hotel | |
| Cruise Ships | 823.3 | 216.43 | 718.02 | 20.77 | 24.01 | 79.7 | −2.14 | −2.14 | −5.44 | 0.29 | 0.31 | 1.04 | 1.02 | 1.16 | 3.84 | −9.38 | −10.85 | −36.05 |
| Ro-Pax | 974.3 | 1794.02 | 2197.53 | 108.19 | 199.13 | 244.01 | −10.96 | −17.84 | −16.67 | 1.46 | 2.63 | 3.21 | 5.26 | 9.5 | 11.69 | −48.83 | −90.06 | −110.38 |
| Container Ships | 422.4 | 867.35 | 430.22 | 15.19 | 31.2 | 15.48 | −0.49 | −0.2 | 0 | 0.47 | 0.97 | 0.47 | 3.74 | 7.69 | 3.81 | −1.89 | −3.91 | −1.94 |
| Vehicle Carriers | 4.07 | 49.03 | 69.66 | 0.45 | 1.79 | 2.55 | −0.05 | −0.04 | −0.02 | 0.01 | 0.06 | 0.08 | 0.02 | 0.45 | 0.64 | −0.19 | −0.37 | −0.53 |
| General Cargo | 154.3 | 187.6 | 465.89 | 5.55 | 6.75 | 16.76 | −0.03 | −0.04 | −0.1 | 0.17 | 0.22 | 0.53 | 1.37 | 1.66 | 4.13 | −0.01 | −0.84 | −2.1 |
| Total | 2378 | 3114.43 | 3881.32 | 150.15 | 262.88 | 358.5 | −13.67 | −20.26 | −22.23 | 2.4 | 4.19 | 5.33 | 11.41 | 20.46 | 24.11 | −60.3 | −106.03 | −151 |
| ΔEifHFO | ||||||||||||||||||
| Ship Type | CO2 | NOx | CO | PM | SO2 | CH4 | ||||||||||||
| Cr | Man | Hotel | Cr | Man | Hotel | Cr | Man | Hotel | Cr | Man | Hotel | Cr | Man | Hotel | Cr | Man | Hotel | |
| Cruise Ships | 862.17 | 261.39 | 867.2 | 19.69 | 22.79 | 75.62 | −1.88 | −1.85 | −4.48 | 1.1 | 1.27 | 4.24 | 10.1 | 11.71 | 38.78 | −9.38 | −10.81 | −36.1 |
| Ro-Pax | 1176.7 | 2166.6 | 2654.26 | 102.6 | 188.89 | 231.44 | −9.79 | −15.35 | −13.75 | 5.8 | 10.52 | 13.01 | 52.6 | 96.93 | 118.71 | −48.8 | −90.2 | −109.71 |
| Container Ships | 422.36 | 182.54 | 90.54 | 15.19 | 14 | 6.95 | −0.1 | −0.81 | −0.31 | 0.5 | 0.77 | 0.37 | 3.74 | 6.99 | 3.46 | −1.89 | −3.92 | −1.94 |
| Vehicle Carriers | 4.91 | 9.07 | 12.95 | 0.43 | 0.79 | 1.13 | −0.04 | −0.08 | −0.07 | 0.02 | 0.05 | 0.06 | 0.22 | 0.41 | 0.58 | −0.19 | −0.37 | −0.53 |
| Cargo | 32.46 | 39.62 | 98.05 | 2.49 | 3.03 | 7.52 | −0.14 | −0.17 | −0.43 | 0.1 | 0.18 | 0.42 | 1.25 | 1.51 | 3.76 | −0.02 | −0.84 | −2.1 |
| Total | 2498.6 | 2659.3 | 3723 | 140.43 | 229.5 | 322.66 | −11.9 | −18.26 | −19.04 | 7.6 | 12.79 | 18.1 | 67.96 | 117.55 | 165.29 | −60.31 | −106.14 | −151.23 |
References
- Abadie, L.M.; Goicoechea, N.; Galarraga, I. Adapting the shipping sector to stricter emissions regulations: Fuel switching or installing a scrubber? Transp. Res. Part D: Transp. Environ. 2017, 57, 237–250. [Google Scholar] [CrossRef]
- Nunes, R.A.O.; Alvim-Ferraz, M.C.M.; Martins, F.G.; Sousa, S.I.V. Assessment of shipping emissions on four ports of Portugal. Environ. Pollut. 2017, 231, 1370–1379. [Google Scholar] [CrossRef] [PubMed]
- Shi, Y. Are greenhouse gas emissions from international shipping a type of marine pollution? Mar. Pollut. Bull. 2016, 113, 187–192. [Google Scholar] [CrossRef] [PubMed]
- Viana, M.; Hammingh, P.; Colette, A.; Querol, X.; Degraeuwe, B.; Vlieger, I.d.; van Aardenne, J. Impact of maritime transport emissions on coastal air quality in Europe. Atmos. Environ. 2014, 90, 96–105. [Google Scholar] [CrossRef]
- Lindstad, H.; Eskeland, G.S.; Psaraftis, H.; Sandaas, I.; Strømman, A.H. Maritime shipping and emissions: A three-layered, damage-based approach. Ocean. Eng. 2015, 110, 94–101. [Google Scholar] [CrossRef]
- Lähteenmäki-Uutela, A.; Repka, S.; Haukioja, T.; Pohjola, T. How to recognize and measure the economic impacts of environmental regulation: The Sulphur Emission Control Area case. J. Clean. Prod. 2017, 154, 553–565. [Google Scholar] [CrossRef]
- Lindstad, H.E.; Rehn, C.F.; Eskeland, G.S. Sulphur abatement globally in maritime shipping. Transp. Res. Part D: Transp. Environ. 2017, 57, 303–313. [Google Scholar] [CrossRef]
- Jafarzadeh, S.; Paltrinieri, N.; Utne, I.B.; Ellingsen, H. LNG-fuelled fishing vessels: A systems engineering approach. Transp. Res. Part D: Transp. Environ. 2017, 50, 202–222. [Google Scholar] [CrossRef]
- Zhang, Z.; Su, X.; Jin, Y.; Zhu, Z.; Lin, T. Research on energy recovery through hydraulic turbine system in marine desulfurization application. Sustain. Energy Technol. Assess. 2022, 51, 101912. [Google Scholar] [CrossRef]
- Valluri, S.; Kawatra, S.K. Simultaneous removal of CO2, NOx and SOx using single stage absorption column. J. Environ. Sci. 2021, 103, 279–287. [Google Scholar] [CrossRef]
- Zhao, J.; Wei, Q.; Bi, D.; Liu, L.; Wang, S.; Ren, X. A brand new two-phase wet oxidation absorption system for the simultaneous removal of SO2 and NOX from simulated marine exhaust gas. Chemosphere 2022, 307, 135830. [Google Scholar] [CrossRef]
- Al-Aboosi, F.Y.; El-Halwagi, M.M.; Moore, M.; Nielsen, R.B. Renewable ammonia as an alternative fuel for the shipping industry. Curr. Opin. Chem. Eng. 2021, 31, 100670. [Google Scholar] [CrossRef]
- IMO. Adoption of the Initial Strategy on Reduction of GHG Emissions from Ships and Existing Activity Related to Reducing GHG Emissions in the Shipping Sector. Note by the International Maritime Organization to the UNFCCC Talanoa Dialogue; International Maritime Organization: London, UK, 2018; pp. 1–27. [Google Scholar]
- Jiang, L.; Kronbak, J.; Christensen, L.P. The costs and benefits of sulphur reduction measures: Sulphur scrubbers versus marine gas oil. Transp. Res. Part D: Transp. Environ. 2014, 28, 19–27. [Google Scholar] [CrossRef]
- Zis, T.; North, R.J.; Angeloudis, P.; Ochieng, W.Y.; Bell, M.G.H. Environmental Balance of Shipping Emissions Reduction Strategies. Transp. Res. Rec. 2015, 2479, 25–33. [Google Scholar] [CrossRef]
- Lindstad, H.E.; Eskeland, G.S. Environmental regulations in shipping: Policies leaning towards globalization of scrubbers deserve scrutiny. Transp. Res. Part D: Transp. Environ. 2016, 47, 67–76. [Google Scholar] [CrossRef]
- MAN. Tier III Two-Stroke Technology. MAN Diesel & Turbo. 2012. Available online: https://marine.man-es.com/.../tier-iii-two-stroke-technology.pdf?sfvrsn=6c595aa2_18 (accessed on 28 September 2022).
- Plain, C.; Benazzi, E.; Guillaume, D. Residue Desulphurisation and Conversion. 2006. Available online: Digitalrefining.com/article/1000275 (accessed on 28 September 2022).
- Livanos, G.A.; Theotokatos, G.; Pagonis, D.-N. Techno-economic investigation of alternative propulsion plants for Ferries and RoRo ships. Energy Convers. Manag. 2014, 79, 640–651. [Google Scholar] [CrossRef]
- Schinas, O.; Butler, M. Feasibility and commercial considerations of LNG-fueled ships. Ocean. Eng. 2016, 122, 84–96. [Google Scholar] [CrossRef]
- Perčić, M.; Vladimir, N.; Fan, A. Life-cycle cost assessment of alternative marine fuels to reduce the carbon footprint in short-sea shipping: A case study of Croatia. Appl. Energy 2020, 279, 115848. [Google Scholar] [CrossRef]
- Stenersen, D.; Thonstad, O. GHG and NOx Emissions from Gas Fuelled Engines. Mapping, Verification, Reduction Technologies; SINTEF: Trondheim, Norway, 2017; pp. 1–52. [Google Scholar]
- Burel, F.; Taccani, R.; Zuliani, N. Improving sustainability of maritime transport through utilization of Liquefied Natural Gas (LNG) for propulsion. Energy 2013, 57, 412–420. [Google Scholar] [CrossRef]
- Ushakov, S.; Stenersen, D.; Einang, P.M. Methane slip from gas fuelled ships: A comprehensive summary based on measurement data. J. Mar. Sci. Technol. 2019, 24, 1308–1325. [Google Scholar] [CrossRef]
- Acciaro, M. Real option analysis for environmental compliance: LNG and emission control areas. Transp. Res. Part D Transp. Environ. 2014, 28, 41–50. [Google Scholar] [CrossRef]
- Maragkogianni, A.; Papaefthimiou, S. Evaluating the social cost of cruise ships air emissions in major ports of Greece. Transp. Res. Part D: Transp. Environ. 2015, 36, 10–17. [Google Scholar] [CrossRef]
- Stavrakaki, A.; de Jonge, E.; Hugi, C.; Whall, C.; Minchin, W.; Ritchie, A.; McIntyre, A. Service Contract on Ship Emissions: Assignment, Abatement and Market-based Instruments. Open J. Mar. Sci. 2005, 9, 3. [Google Scholar]
- Saraçoğlu, H.; Deniz, C.; Kılıç, A. An Investigation on the Effects of Ship Sourced Emissions in Izmir Port, Turkey. Sci. World J. 2013, 2013, 218324. [Google Scholar] [CrossRef]
- Alver, F.; Saraç, B.A.; Alver Şahin, Ü. Estimating of shipping emissions in the Samsun Port from 2010 to 2015. Atmos. Pollut. Res. 2018, 9, 822–828. [Google Scholar] [CrossRef]
- Howitt, O.J.A.; Revol, V.G.N.; Smith, I.J.; Rodger, C.J. Carbon emissions from international cruise ship passengers’ travel to and from New Zealand. Energy Policy 2010, 38, 2552–2560. [Google Scholar] [CrossRef]
- Tzannatos, E. Ship emissions and their externalities for the port of Piraeus—Greece. Atmos. Environ. 2010, 44, 400–407. [Google Scholar] [CrossRef]
- Balcombe, P.; Staffell, I.; Kerdan, I.G.; Speirs, J.F.; Brandon, N.P.; Hawkes, A.D. How can LNG-fuelled ships meet decarbonisation targets? An environmental and economic analysis. Energy 2021, 227, 120462. [Google Scholar] [CrossRef]
- Bengtsson, S.; Andersson, K.; Fridell, E. A comparative life cycle assessment of marine fuels: Liquefied natural gas and three other fossil fuels. Proc. Inst. Mech. Eng. Part M: J. Eng. Marit. Environ. 2011, 225, 97–110. [Google Scholar] [CrossRef]
- Cullinane, K.; Tseng, P.-H.; Wilmsmeier, G. Estimation of container ship emissions at berth in Taiwan. Int. J. Sustain. Transp. 2016, 10, 466–474. [Google Scholar] [CrossRef]
- Papaefthimiou, S.; Maragkogianni, A.; Andriosopoulos, K. Evaluation of cruise ships emissions in the Mediterranean basin: The case of Greek ports. Int. J. Sustain. Transp. 2016, 10, 985–994. [Google Scholar] [CrossRef]
- European Environment Agency. EMEP/EEA Air Pollutant Emission Inventory Guidebook 2019. Technical Guidance to Prepare National Emission Inventories; European Environment Agency: Copenhagen, Denmark, 2019. [Google Scholar] [CrossRef]
- Papagiannakis, R.G.; Hountalas, D.T.; Rakopoulos, C.D. Theoretical study of the effects of pilot fuel quantity and its injection timing on the performance and emissions of a dual fuel diesel engine. Energy Convers. Manag. 2007, 48, 2951–2961. [Google Scholar] [CrossRef]










| Activity | Cruise Ships | Coastal Passenger Ships | Other Ships | |||
|---|---|---|---|---|---|---|
| ME | AE | ME | AE | ME | AE | |
| Cruising | 0.80 | 0.75 | 0.80 | 0.75 | 0.80 | 0.75 |
| Manoeuvring | 0.20 | 0.75 | 0.20 | 0.75 | 0.40 | 0.75 |
| At berth | 0.00 | 0.60 | 0.00 | 0.45 | 0.00 | 0.75 |
| MCRmain engine | >10,000 KW | <10,000 KW |
| Powerauxiliaryengine | =(0.025 × MCRmain engine) + 250 | 0.05 × MCRmain engine |
| Ships Categories | Ships Calls |
|---|---|
| Cruise Ships | 204 |
| Ro Pax | 1462 |
| Container Ships | 51 |
| Vehicle Carriers | 12 |
| General Cargo | 89 |
| Emissions (tn/yr) | |||
|---|---|---|---|
| Conventional Fuels | Alternative Fuels | ||
| HFO | MDO | LNG | |
| CO2 | 34,915.53 | 34,194.31 | 27,113.04 |
| NOx | 807.45 | 858.73 | 140.47 |
| CO | 38.54 | 30.63 | 89.02 |
| PM | 37.95 | 9.87 | 0.37 |
| SO2 | 343.51 | 34.85 | 0.35 |
| CH4 | 0.56 | 0.57 | 318.68 |
| Total | 36,173.60 | 35,159.02 | 27,670.96 |
Publisher’s Note: MDPI stays neutral with regard to jurisdictional claims in published maps and institutional affiliations. |
© 2022 by the authors. Licensee MDPI, Basel, Switzerland. This article is an open access article distributed under the terms and conditions of the Creative Commons Attribution (CC BY) license (https://creativecommons.org/licenses/by/4.0/).
Share and Cite
Livaniou, S.; Papadopoulos, G.A. Liquefied Natural Gas (LNG) as a Transitional Choice Replacing Marine Conventional Fuels (Heavy Fuel Oil/Marine Diesel Oil), towards the Era of Decarbonisation. Sustainability 2022, 14, 16364. https://doi.org/10.3390/su142416364
Livaniou S, Papadopoulos GA. Liquefied Natural Gas (LNG) as a Transitional Choice Replacing Marine Conventional Fuels (Heavy Fuel Oil/Marine Diesel Oil), towards the Era of Decarbonisation. Sustainability. 2022; 14(24):16364. https://doi.org/10.3390/su142416364
Chicago/Turabian StyleLivaniou, Styliani, and Georgios A. Papadopoulos. 2022. "Liquefied Natural Gas (LNG) as a Transitional Choice Replacing Marine Conventional Fuels (Heavy Fuel Oil/Marine Diesel Oil), towards the Era of Decarbonisation" Sustainability 14, no. 24: 16364. https://doi.org/10.3390/su142416364
APA StyleLivaniou, S., & Papadopoulos, G. A. (2022). Liquefied Natural Gas (LNG) as a Transitional Choice Replacing Marine Conventional Fuels (Heavy Fuel Oil/Marine Diesel Oil), towards the Era of Decarbonisation. Sustainability, 14(24), 16364. https://doi.org/10.3390/su142416364

