Adoption of Environmental Information Chatbot Services Based on the Internet of Educational Things in Smart Schools: Structural Equation Modeling Approach
Abstract
1. Introduction
- (1)
- What are the architectural design and implementation of IoT-based environmental information services integrated with existing social media platforms?
- (2)
- What effect and relationship exist between the innovativeness of IoET and health and safety factors that influence individuals’ acceptance of the continued use of environmental information chatbots in educational institutions?
- (3)
- How does an individual’s acceptance of environmental information chatbots depend on their perceptions of their behavioral intentions resulting from their usage?
2. Literature Review
2.1. Environment Information Studies
- (1)
- Particulate matter with a diameter of fewer than 2.5 microns (PM2.5) is vehicle generated dust with a diameter of fewer than 2.5 microns. Burning agricultural materials, forest fires, and industrial processes can enter the lungs’ air sacs. Consequently, it can consequence in diseases of the respiratory system and various lung diseases.
- (2)
- Carbon monoxide (CO2) is an odorless, tasteless, and colorless gas produced by the incomplete combustion of carbon-containing fuels. This gas will compete with blood hemoglobin. As a result, carboxylhemoglobin (CoHb), which aids in delivering oxygen to cells, is diminished. As a result, the body weakens, and the heart has to work harder (expected value of 30 ppm).
- (3)
- In some regions, the Thai department of pollution control has devised a heat-related health alert system based on temperature, as illustrated in Table 3. The values use the greatest temperature (maximum temperature) as the condition for alarm communication. Recently published [25] are the consequences of future climate change on Thailand’s heat accumulation and precipitation. The Thailand Meteorological Department has also said that if the air temperature is too high, both hot and cold temperatures could change the way the body works and kill certain organs, which could lead to illness and death.
2.2. Smart School Approaches
2.3. Theories Related of Factors Influencing Acceptance and Use
2.3.1. Theory of Reasoned Action
2.3.2. Technology Acceptance Model
2.3.3. Unified Theory of Acceptance and Use of Technology (UTAUT)
2.4. Internet of Educational Things
2.5. Chatbot Approaches
- Menu/button-based chatbot: A chatbot system enables users to select a question based on intent patterns via menus or buttons. A series of responses can respond to a question with an error. The menu/button-based chatbot is primarily appropriate for handling frequently asked questions (FAQ). However, complex inquiries or complaints can be addressed via a selection of chat options with employees. The settings menu lets the user send a direct message to the staff.
- Keyword recognition chatbot: A chat system must not allow users to select buttons from a menu. The user can directly type an inquiry into a chatbot. This chatbot interaction requires the user to type a response into the chatbot. Thus, the user can examine the intent of the questions and respond via feedback responses.
- Contextual chatbot: This chat system is the most sophisticated sort of chatbot that uses machine learning (ML) and artificial intelligence (AI). The keyword-based questions must be answered using only the specified terms. The contextual chatbot can remember questions and learn from them. A question has been posed and refined to meet future users’ requirements better.
3. Materials and Methods
3.1. Adapted Framework of Health and Safety for Smart School Services
3.2. Information IoT Architecture of Environment Information Chatbot System
- (1)
- The front-end layer: the Line account is accessed as an official account by two types of users: a sender and an action receiver, such as a recipient who adds the Line official account as a member via Line ID or Line QR code. Consequently, the environment information chatbot can send environmental information to members in response to information requests.
- (2)
- The chatbot service layer: A messaging API enables the exchange of data between an intelligent agent server and the Line social media platform. The requests are transmitted in JSON format over HTTPS.
- (3)
- The IoT service layer: The IoT service layer consists of four primary sensors: PM2.5 sensor trapping devices that capture PM2.5 dust indoors and outdoors, temperature and humidity sensors that detect heat and humidity, and CO2 sensors that detect carbon monoxide from smoke or industrial combustion. The IoT controller utilizes sensors to record environmental data. The controller can operate through connected devices and sensors, transmitting data to an IoT cloud server using WSN. In addition, the dashboard station is installed for reporting environmental information using an LCD TV in front of the building areas.
3.3. Hardware and Software Configuration
3.4. Chatbot User Interface
3.5. Hypotheses Formulation and Model Evaluation
3.5.1. Hypothesis Development
3.5.2. Research Evaluation Design and Data Collection
3.5.3. Questionnaire Development
3.5.4. Data Analysis
4. Results and Discussion
4.1. Introduction
4.2. Descriptive Statistic Results
4.3. Measurement Model Analysis
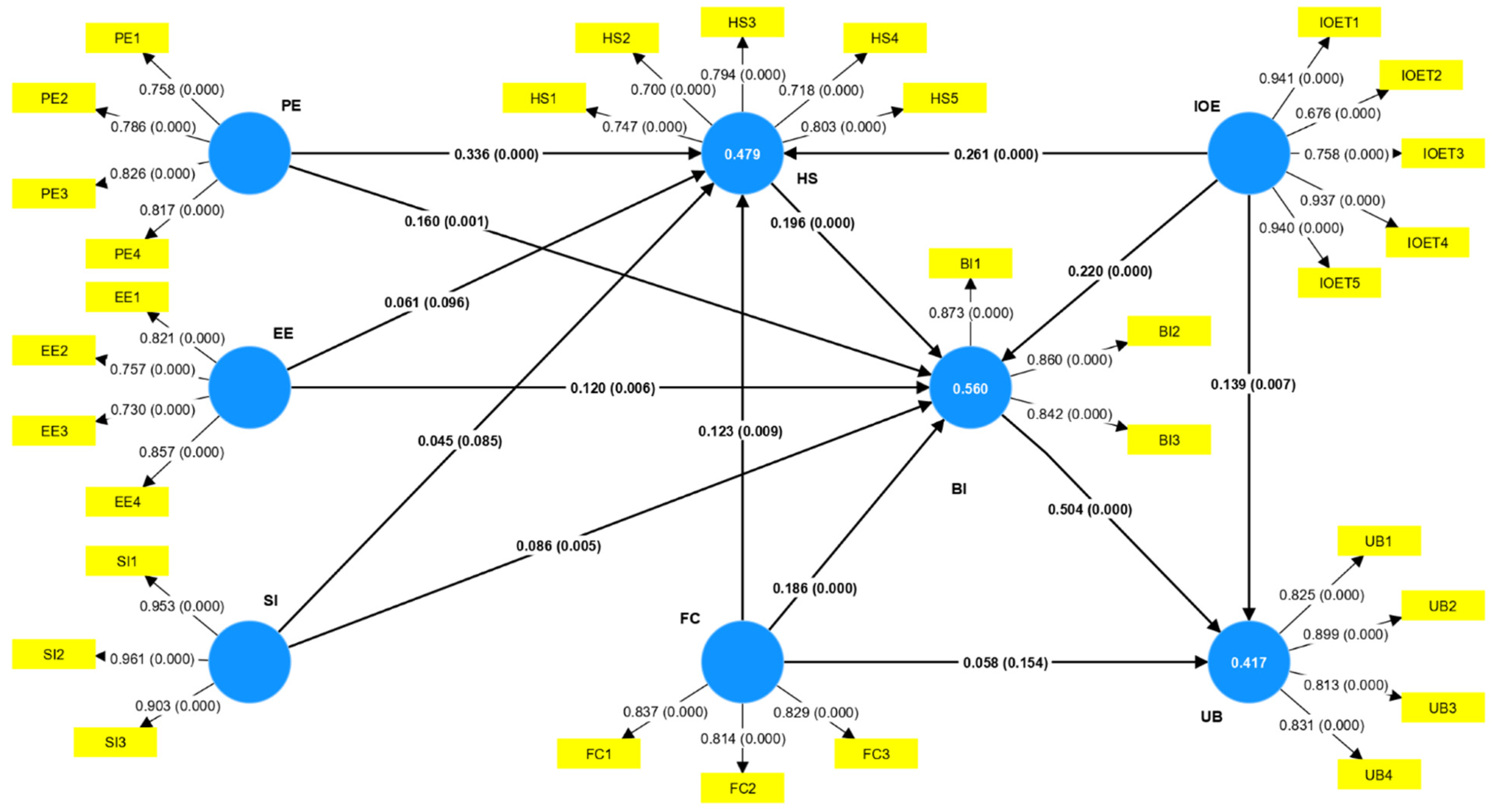
4.4. Structural Extended UTAUT Model Assessment
4.5. Moderation Effect Results and Hypotheses Testing
5. Conclusions
5.1. Theoretical Contributions
5.2. Practical Implications
5.3. Limitations and Future Work
Author Contributions
Funding
Institutional Review Board Statement
Informed Consent Statement
Data Availability Statement
Conflicts of Interest
References
- Obodoeze, F.C.; Nwabueze, C.A.; Akaneme, S.A. Monitoring and prediction of PM2.5 pollution for a smart city. Int. J. Adv. Eng. Res. Sci. 2021, 6, 181–185. [Google Scholar] [CrossRef]
- Phokajang, A.; Netinant, P. Developing software architecture for a smart school digital framework. In Proceedings of the 4th International Conference on Software Engineering and Information Management, Yokohama, Japan, 16–18 January 2021; pp. 22–27. [Google Scholar] [CrossRef]
- Chu, M.T.; Gillooly, S.E.; Levy, J.I.; Vallarino, J.; Reyna, L.N.; Laurent, J.G.; Coull, B.A.; Adamkiewicz, G. Real–time indoor PM2.5 monitoring in an urban cohort: Implications for exposure disparities and source control. Environ. Res. 2021, 193, 110561. [Google Scholar] [CrossRef] [PubMed]
- Shaqrah, A.; Almars, A. Examining the internet of educational things adoption using an extended unified theory of acceptance and use of technology. Internet Things 2022, 19, 100558. [Google Scholar] [CrossRef]
- Phaokla, N.; Netinant, P. Design an Environment Information Chatbots System for a Smart School Framework. In Proceedings of the 4th International Conference on Software Engineering and Information Management, Yokohama, Japan, 16–18 January 2021; pp. 152–157. [Google Scholar] [CrossRef]
- Zhu, Z.; Yu, M.; Riezebos, P. A research framework of smart education. Smart Learn. Environ. 2016, 3, 4. [Google Scholar] [CrossRef]
- Rukhiran, M.; Pukdesree, S.; Netinant, P. Biometric cloud services for web-based examinations: An empirical approach. Int. J. Inf. Technol. Web Eng. 2022, 17, 1–25. [Google Scholar] [CrossRef]
- Helal, A.A.; Villaca, R.S.; Santos, C.A.; Colistete, R. An integrated solution of software and hardware for environmental moni-toring. Internet Things 2022, 19, 100518. [Google Scholar] [CrossRef]
- Abdel-Basset, M.; Manogaran, G.; Mohamed, M.; Rushdy, E. Internet of things in smart education environment: Supportive framework in the decision making process. Concurr. Comput. Pract. Exp. 2018, 31, e4515. [Google Scholar] [CrossRef]
- Rasin, Z.; Abdullah, M.R. Water quality monitoring system using Zigbee based wireless sensor network. Int. J. Eng. Technol. 2009, 9, 24–28. [Google Scholar] [CrossRef]
- Jabbar, W.A.; Subramaniam, T.; Ong, A.E.; Shu’Ib, M.I.; Wu, W.; Oliveira, M. LoRaWAN-Based IoT system implementation for long-range outdoor air quality monitoring. Internet Things 2022, 19, 100540. [Google Scholar] [CrossRef]
- Adu-Manu, K.S.; Katsriku, F.A.; Abdulai, J.; Engmann, F. Smart river monitoring using wireless sensor networks. Wirel. Commun. Mob. Comput. 2020, 2020, 8897126. [Google Scholar] [CrossRef]
- Lozano, J.; Apetrei, C.; Ghasemi-Varnamkhasti, M.; Matatagui, D.; Santos, J. Sensors and systems for environmental moni-toring and control. J. Sens. 2017, 2017, 6879748. [Google Scholar] [CrossRef]
- Chen, M.; Yuan, W.; Cao, C.; Buehler, D.R.; Gentner, C.; Lee, X. Development and performance evaluation of a low-cost portable PM2.5 monitor for mobile deployment. Sensors 2022, 22, 2767. [Google Scholar] [CrossRef] [PubMed]
- Kortoci, P.; Motlagh, N.H.; Zaidan, M.A.; Fung, P.L.; Varjonen, S.; Rebeiro-Hargrave, A.; Niemi, J.V.; Nurmi, P.; Hussein, T.; Petaja, T.; et al. Air pollution exposure monitoring using portable low-cost air quality sensors. Smart Health 2022, 23, 100241. [Google Scholar] [CrossRef]
- Dominguez-Nino, J.M.; Oliver-Manera, J.; Arbat, G.; Girona, J.; Casadesus, J. Analysis of the variability in soil moisture measurements by capacitance sensors in a drip-irrigated orchard. Sensors 2020, 20, 5100. [Google Scholar] [CrossRef]
- Ullo, S.L.; Sinha, G.R. Advances in smart environment monitoring systems using IoT and sensors. Sensors 2020, 20, 3113. [Google Scholar] [CrossRef]
- Pollution Control Department. Booklet on Thailand State of Pollution 2018. 2018. Available online: http://www.oic.go.th/FILEWEB/CABINFOCENTER3/DRAWER05//GENERAL/DATA0001/00001462.PDF (accessed on 2 March 2022).
- Davis, F.D.; Bagozzi, R.P.; Warshaw, P.R. User acceptance of computer technology: A comparison of two theoretical models. Manag. Sci. 1989, 35, 982–1003. [Google Scholar] [CrossRef]
- Šumak, B.; Pušnik, M.; Herièko, M.; Šorgo, A. Differences between prospective, existing, and former users of interactive whiteboards on external factors affecting their adoption, usage and abandonment. Comput. Hum. Behav. 2017, 72, 733–756. [Google Scholar] [CrossRef]
- Tsai, Y.Y.; Chao, C.M.; Lin, H.M.; Cheng, B.W. Nursing staff intentions to continuously use a blended e-learning system from an integrative perspective. Qual. Quant. 2018, 52, 2495–2513. [Google Scholar] [CrossRef]
- Venkatesh, V.; Morris, M.G.; Davis, G.B.; Davis, F.D. User acceptance of information technology: Toward a unified view. MIS Q. 2003, 27, 425–478. [Google Scholar] [CrossRef]
- Hamdani, M. Technology acceptance in the use of social networks by instructors and employees of education offices in Ahwaz. Turk. Online J. Educ. Technol. 2018, 18, 105–117. [Google Scholar] [CrossRef]
- Yu, Z.; Yi, H. Acceptance and effectiveness of rain classroom in linguistics classes. Int. J. Mob. Blended Learn. 2020, 12, 77–90. [Google Scholar] [CrossRef]
- Jinsart, W.; Thepanondh, S. Effects of climate change on heat accumulation and precipitation in Thailand. Int. J. Environ. Sci. Dev. 2014, 5, 340–343. [Google Scholar] [CrossRef]
- Al-Sharafi, M.A.; Al-Emran, M.; Iranmanesh, M.; Al-Qaysi, N.; Iahad, N.A.; Arpaci, I. Understanding the impact of knowledge management factors on the sustainable use of AI-based chatbots for educational purposes using a hybrid SEM-ANN approach. Interact. Learn. Environ. 2022. ahead-of-print. [Google Scholar] [CrossRef]
- Rahim, N.I.; Iahad, N.A.; Yusof, A.F.; Al-Sharafi, M.A. AI-Based chatbots adoption model for higher-education institutions: A hybrid PLS-SEM-Neural network modelling approach. Sustainability 2022, 14, 12726. [Google Scholar] [CrossRef]
- Hussein, S.M.; Shariff, S.A.; Mantoro, T. Parental involvement and awareness using Malaysian’s smart school management system. J. Comput. Theor. Nanosci. 2017, 23, 712–716. [Google Scholar] [CrossRef]
- Salimi, L.; Ghonoodi, A. The study of functional elements of management system in smart schools. Procedia Soc. 2012, 31, 140–144. [Google Scholar] [CrossRef][Green Version]
- Hwang, G.J. Definition, framework and research issues of smart learning environments—A context-aware ubiquitous learning perspective. Smart Learn. Environ. 2014, 1, 414–492. [Google Scholar] [CrossRef]
- Spector, J.M. Conceptualizing the emerging field of smart learning environments. Smart Learn. Environ. 2014, 1, 5–10. [Google Scholar] [CrossRef]
- Zhu, Z.; Sun, Y.; Riezebos, P. Introducing the smart education framework: Core elements for successful learning in a digital world. Int. J. Smart Technol. Learn. 2016, 1, 53–66. [Google Scholar] [CrossRef]
- Hill, R.J.; Fishbein, M.; Ajzen, I. Belief, attitude, intention and behavior: An introduction to theory and research. Contemp. Sociol. 1977, 6, 244. [Google Scholar] [CrossRef]
- Restuccia, F.; D’Oro, S.; Melodia, T. Securing the internet of things in the age of machine learning and software-defined net-working. IEEE Internet Things J. 2018, 5, 4829–4842. [Google Scholar] [CrossRef]
- Wu, F.; Wu, T.; Yuce, M.R. An internet-of-things (IoT) network system for connected safety and health monitoring applications. Sensors 2018, 19, 21. [Google Scholar] [CrossRef] [PubMed]
- Lin, H.; Kan, Y.; Hong, Y. The comprehensive gateway model for diverse environmental monitoring upon wireless sensor network. IEEE. Sens. 2011, 11, 1293–1303. [Google Scholar] [CrossRef]
- Shkurti, L.; Bajrami, X.; Canhasi, E.; Limani, B.; Krrabaj, S.; Hulaj, A. Development of ambient environmental monitoring system through wireless sensor network (WSN) using NodeMCU and WSN monitoring. In Proceedings of the 6th Mediterranean Conference on Embedded Computing, Bar, Montenegro, 11–15 June 2017; pp. 1–5. [Google Scholar] [CrossRef]
- Romero-Rodríguez, J.; Alonso-García, S.; Marín-Marín, J.; Gómez-García, G. Considerations on the implications of the internet of things in Spanish universities: The usefulness perceived by professors. Future Internet 2020, 12, 123. [Google Scholar] [CrossRef]
- Rukhiran, M.; Netinant, P. Automated information retrieval and services of graduate school using chatbot system. Int. J. Electr. Comput. Eng. 2022, 12, 5330–5338. [Google Scholar] [CrossRef]
- Almahri, F.; Bell, D.; Arzoky, M. Personas design for conversational systems in education. Informatics 2019, 6, 46. [Google Scholar] [CrossRef]
- Almahri, F.A.; Bell, D.; Merhi, M. Understanding student acceptance and use of chatbots in the United Kingdom universities: A structural equation modelling approach. In Proceedings of the 6th International Conference on Information Management, London, UK, 27–29 March 2020; pp. 284–288. [Google Scholar] [CrossRef]
- Terblanche, N.; Kidd, M. Adoption factors and moderating effects of age and gender that influence the intention to use a non-directive reflective coaching chatbot. SAGE Open 2022, 12, 1–16. [Google Scholar] [CrossRef]
- Molnar, G.; Szuts, Z. The role of chatbot in formal education. In Proceedings of the 16th International Symposium on Intelligent Systems and Informatics, Subotica, Serbia, 13–15 September 2018; pp. 197–200. [Google Scholar] [CrossRef]
- Martín, H.S.; Herrero, Á. Influence of the user’s psychological factors on the online purchase intention in rural tourism: Inte-grating innovativeness to the UTAUT framework. Tour. Manag. 2012, 33, 341–350. [Google Scholar] [CrossRef]
- Negm, E. Intention to use Internet of Things (IoT) in higher education online learning—The effect of technology readiness. High. Educ. Ski. Work-Based Learn. 2022. ahead-of-print. [Google Scholar] [CrossRef]
- Kuberkar, S.; Singhal, T.K. Factors influencing adoption intention of AI powered chatbot for public transport services within a smart city. Int. J. Emerg. Technol. Learn. 2020, 11, 948–958. [Google Scholar]
- Chua, P.Y.; Rezaei, S.; Gu, M.L.; Oh, Y.; Jambulingam, M. Elucidating social networking apps decisions: Performance expec-tancy, effort expectancy and social influence. Nankai Bus. Rev. Int. 2018, 9, 118–142. [Google Scholar] [CrossRef]
- Kim, J.W.; Jo, H.I.; Lee, B.G. The study on the factors influencing on the behavioral intention of chatbot service for the financial sector: Focusing on the UTAUT model. J. Digit. Contents Soc. 2019, 20, 41–50. [Google Scholar] [CrossRef]
- Rahi, S.; Mansour, M.M.O.; Alghizzawi, M.; Alnaser, F.M. Integration of UTAUT model in internet banking adoption context: The mediating role of performance expectancy and effort expectancy. J. Res. Interact. Mark. 2019, 13, 411–435. [Google Scholar] [CrossRef]
- Tsai, M.H.; Chan, H.Y.; Chan, Y.L.; Shen, H.K.; Lin, P.Y.; Hsu, C.W. A chatbot system to support mine safety procedures during natural disasters. Sustainability 2021, 13, 654. [Google Scholar] [CrossRef]
- Mathew, V.; Soliman, M. Does digital content marketing affect tourism consumer behavior? An extension of technology ac-ceptance model. J. Consum. Behav. 2021, 20, 61–75. [Google Scholar] [CrossRef]
- Jena, R.K. Examining the factors affecting the adoption of blockchain technology in the banking sector: An extended UTAUT model. Int. J. Financ. Stud. 2022, 10, 90. [Google Scholar] [CrossRef]
- Kline, R.B. Principles and Practice of Structural Equation Modeling, 4th ed.; Guilford: New York, NY, USA, 2011. [Google Scholar] [CrossRef]
- Ragheb, M.A.; Tantawi, P.; Farouk, N.; Hatata, A. Investigating the acceptance of applying chat-bot (Artificial intelligence) technology among higher education students in Egypt. Int. J. High. Educ. Manag. 2022, 8, 1–13. [Google Scholar] [CrossRef]
- Handarkho, Y.D. The influence of social experience on an individual’s personal characteristics related to their intention to use Social Commerce: The moderating effect of age, gender, and experience. J. Inf. Technol. Res. 2022, 15, 1–18. [Google Scholar] [CrossRef]
- Alshboul, K.; Bardai, B.; Alzubi, M. The moderating effects of demographic factors in the usage of e-government services among Jordanian citizens. Int. J. Hhumanit. Soc. Sci. 2018, 6, 184–199. [Google Scholar]
- Faqih, K.M.; Jaradat, M.R. Assessing the moderating effect of gender differences and individualism-collectivism at individu-al-level on the adoption of mobile commerce technology: TAM3 perspective. J. Retail. Consum. Serv. 2015, 22, 37–52. [Google Scholar] [CrossRef]
- Kasilingam, D.L. Understanding the attitude and intention to use smartphone chatbots for shopping. Technol. Soc. 2020, 62, 101280. [Google Scholar] [CrossRef]
- Anderson, J.C.; Gerbing, D.W. Structural equation modeling in practice: A review and recommended two-step approach. Psychol. Bull. 1988, 103, 411–423. [Google Scholar] [CrossRef]
- Bentler, P.M.; Chou, C.P. Practical issues in structural modeling. Social. Methods Res. 1987, 16, 78–117. [Google Scholar] [CrossRef]
- Huang, Y.C. Integrated concepts of the UTAUT and TPB in virtual reality behavioral intention. J. Retail. Consum. Serv. 2023, 70, 103127. [Google Scholar] [CrossRef]
- Hair, J.F.; Black, W.C.; Babin, B.J.; Anderson, R.E.; Tatham, R. Multivariate Data Analysis: Global Edition, 7th ed.; Pearson Education: New York, NY, USA, 2010; pp. 629–686. [Google Scholar]
- Russo, D.; Stol, K.J. PLS-SEM for Software Engineering Research: An introduction and Survey. ACM Comput. Surv. 2021, 54, 1–38. [Google Scholar] [CrossRef]
- Hair, J.F.; Hollingsworth, C.L.; Randolph, A.B.; Chong, A.Y.L. An updated and expanded assessment of PLS-SEM in infor-mation systems research. Ind. Manag. Data Syst. 2017, 117, 442–458. [Google Scholar] [CrossRef]
- Wieringa, R.J. Design Science Methodology for Information Systems and Software Engineering; Springer: Midtown Manhattan, NY, USA, 2014. [Google Scholar] [CrossRef]
- DeVellis, R.F.; Thorpe, C.T. Scale Development: Theory and Applications, 4th ed.; Sage Publications: Newbury Park, CA, USA, 2021. [Google Scholar] [CrossRef]
- Cronbach, L.J. Coefficient alpha and the internal structure of tests. Psychometrika 1951, 16, 297–334. [Google Scholar] [CrossRef]
- Hair, J.F.; Hult, G.T.M.; Ringle, C.; Sarstedt, M. A Primer on Partial Least Squares Structural Equation Modeling (PLS-SEM); Sage Publications: Newbury Park, CA, USA, 2014. [Google Scholar] [CrossRef]
- Fornell, C.; Larcker, D.F. Evaluating structural equation models with unobservable variables and measurement error. J. Mark. Res. 1981, 18, 39–50. [Google Scholar] [CrossRef]
- Berthon, P.; Ewing, M.; Hah, L.L. Captivating company: Dimensions of attractiveness in employer branding. Int. J. Advert. 2005, 24, 151–172. [Google Scholar] [CrossRef]
- Henseler, J.; Ringle, C.M.; Sarstedt, M. A new criterion for assessing discriminant validity in variance-based structural equation modeling. J. Acad. Market. Sci. 2015, 43, 115–135. [Google Scholar] [CrossRef]
- Hair, J.F.; Hult, G.T.; Ringle, C.M.; Sarstedt, M.; Danks, N.P.; Ray, S. An Introduction to Structural Equation Modeling, Classroom Companion: Business; Springer: Midtown Manhattan, NY, USA, 2021; pp. 1–29. [Google Scholar]
- Almaiah, M.A.; Alamri, M.M.; Al-Rahmi, W. Applying the UTAUT model to explain the students’ acceptance of mobile learning system in higher education. IEEE Access 2019, 7, 174673–174686. [Google Scholar] [CrossRef]
- Ayaz, A.; Yanartaş, M. An analysis on the unified theory of acceptance and use of technology theory (UTAUT): Acceptance of electronic document management system. Comput. Hum. Behav. 2019, 2, 100032. [Google Scholar] [CrossRef]
- Azimi, H.; Googerdchi, K.F. Investigating the effective factors on mobile bank acceptance according to the unified theory of acceptance and use of technology. SSRN Electron. J. 2020, 2, 100032. [Google Scholar] [CrossRef]
- Raffaghelli, J.E.; Rodríguez, M.E.; Guerrero-Roldán, A.E.; Bañeres, D. Applying the UTAUT model to explain the students’ acceptance of an early warning system in higher education. Comput. Educ. 2022, 182, 104468. [Google Scholar] [CrossRef]
- Lulin, Z.; Owusu-Marfo, J.; Asante Antwi, H.; Antwi, M.O.; Xu, X. Nurses’ readiness in the adoption of hospital electronic information management systems in Ghana: The application of the structural equation modeling and the UTAUT Model. SAGE Open 2020, 10, 2158244020931814. [Google Scholar] [CrossRef]
- Rukhiran, W.; Buaroong, S.; Netinant, P. Software development for educational information services using multilayering semantics adaptation. Int. J. Serv. Sci. Manag. Eng. Technol. 2022, 13, 1–27. [Google Scholar] [CrossRef]
- Melián-González, S.; Gutiérrez-Taño, D.; Bulchand-Gidumal, J. Predicting the intentions to use chatbots for travel and tourism. Curr. Issues Tour. 2021, 24, 192–210. [Google Scholar] [CrossRef]
- Wu, M.; Yu, P.; Wneng, Y. A study on user behavior for I pass by UTAUT: Using Taiwan’s MRT as an example. Asia Pac. Manag. Rev. 2012, 17, 91–111. [Google Scholar]
- Loo, W.H.; Yeow, P.H.; Chong, S.C. Acceptability of multipurpose smart national identity card: An empirical study. J. Glob. Inf. Technol. Manag. 2011, 14, 35–58. [Google Scholar] [CrossRef]
















| AQI | Meaning | Color | Description |
|---|---|---|---|
| 0–25 | very good | Blue | The air quality is very good and suitable for outdoor activities and travel. |
| 26–50 | good | Green | With healthy air quality, outdoor activities and travel are possible as usual. |
| 51–100 | fair | Yellow | Outdoor activities are typically open to the general public. People who require specialized medical care must be aware of their health conditions. If initial symptoms such as coughing, difficulty breathing, or eye irritation are present, outdoor activity duration should be shortened. |
| 101–200 | affect health | Orange | The general public must be vigilant regarding their health. If you experience coughing, difficulty breathing, eye inflammation, chest tightness, headache, irregular heartbeat, nausea, or fatigue, consult a physician. |
| >201 | affect health | Red | Everyone should avoid outdoor activities, high-pollution areas, and those that require personal protective equipment. If you experience any symptoms, you should consult a physician. |
| AQI | PM2.5 (mg/m3) | PM10 (mg/m3) | O3 (ppb) | CO (ppm) | NO2 (ppb) | SO2 (ppb) |
|---|---|---|---|---|---|---|
| Average 24 h Continuously | Average 8 h Continuously | Average 1 h | ||||
| 0–25 | 0–25 | 0–50 | 0–35 | 0–4.4 | 0–60 | 0–100 |
| 26–50 | 26–37 | 51–80 | 36–50 | 4.5–6.4 | 61–106 | 101–200 |
| 51–100 | 38–50 | 81–120 | 51–70 | 6.5–9.0 | 107–170 | 201–300 |
| 101–200 | 51–90 | 121–180 | 71–120 | 9.1–30.0 | 171–340 | 301–400 |
| >200 | >91 | >181 | >121 | >30.1 | >341 | >401 |
| Level | Risk Level | Temperature (Degree Celsius) |
|---|---|---|
| 1 | Surveillance | <38 degrees Celsius |
| 2 | Alert | 38.1–40.0 degrees Celsius |
| 3 | Warning | 40.1–43.0 degrees Celsius |
| 4 | Danger | >43 degrees Celsius and 3 consecutive days or >45 degrees Celsius |
| Model | Details | IoT Sensor |
|---|---|---|
| PM2.5 sensors | The air quality sensor using detects dust PM2.5 both indoors and outdoor. | ![]() |
| Temperature and humidity sensor | The temperature and humidity sensor using detect temperature and humidity. | ![]() |
| Carbon dioxide (CO2) sensor | The carbon dioxide (CO2) sensor using detects carbon dioxide gas. | ![]() |
| Microcontroller | The multimedia development board supports a connection of all devices and sensors. | ![]() |
| Construct | Item | Observed Variable | References |
|---|---|---|---|
| Innovativeness (IOE) | IOE1 | Using IoET helps me achieve things connecting internet speedily. | Adapted from [4,44,45] |
| IOE2 | Using IoET tools increases my productivity. | ||
| IOE3 | Using IoET tools increases my opportunity of realizing things that are vital to me. | ||
| IOE4 | Using IOET, I seek out a lot of EIS about learning environmental system services. | ||
| IOE5 | Smart education should adopt IoET to provide educational services | ||
| Health and Safety (HS) | HS1 | The environmental information devices using IoET technology would assist to health safe from risks. | Adapted from [35,47] |
| HS2 | The environmental information devices using chatbot technology would assist to health safe from risks. | ||
| HS3 | The environmental information devices using chatbot technology would support against possible notification of personal healthy in a sustainable way. | ||
| HS4 | Health and safety are one of personal concerns while studying in universities. | ||
| HS5 | Health and safety, especially for environmental information devices, should be a service of educational information services. | ||
| Performance Expectancy (PE) | PE1 | The chatbot service can report information more quickly and efficiently than conventional methods, such as listening to the radio or using an application. | Adapted from [46,47,48,49,50] |
| PE2 | The chatbot service is available for physical environment safety systems with high quality of life. | ||
| PE3 | The chatbot service can reduce the amount of time spent monitoring environmental data. | ||
| PE4 | As expected, the chatbot service can display and alert all environmental information. | ||
| Effort Expectancy (EE) | EE1 | The environmental information is accessible via a chatbot from any location at any time. | Adapted from [46,47,49,50] |
| EE2 | The use of a smartphone to report environmental information can save money, time, and resources. | ||
| EE3 | The chatbot service has effortlessly environmental reports, such as PM2.5, and CO2. | ||
| EE4 | The chatbot service requires no technical expertise to operate. | ||
| Social Influence (SI) | SI1 | The chatbot service can alert users of potentially hazardous environments. | Adapted from [46,48,49,50,51] |
| SI2 | The supervisor/instructor encourages the use of the chatbot service for environmental monitoring. | ||
| SI3 | The development of the chatbot service affects social aspects of air pollution. | ||
| Facilitating Conditions (FC) | FC1 | Using a chatbot service on a mobile device does not interfere with the use of other mobile services. | Adapted from [26,46,49,50] |
| FC2 | I possess the technological expertise to utilize a chatbot appropriately. | ||
| FC3 | I think the chatbot service facilitates a safety condition for my organization. | ||
| Behavior Intention (BI) | BI1 | I use the chatbot service to continuously report environmental information. | Adapted from [22,47,48,49,52] |
| BI2 | In the future, I will utilize the chatbot service to monitor environmental information. | ||
| BI3 | I intend to recommend the chatbot service to others to monitor the environmental information. | ||
| Use Behavior (UB) | UB1 | I use the chatbot service to facilitate the awareness of environmental information surrounding before attending to the university. | Adapted from [22,47,48,52] |
| UB2 | I use the chatbot service to facilitate the environmental information before I am going to the university. | ||
| UB3 | I utilize the chatbot service to monitor real-time environmental data. | ||
| UB4 | I prefer to use a comprehensive menu in application to receive environment information. |
| Demographic | Category | Samples | Percentage |
|---|---|---|---|
| Sex | Male | 356 | 59.30 |
| Female | 244 | 40.70 | |
| Age | 18–20 | 252 | 42.00 |
| 21–30 | 178 | 29.70 | |
| 31–40 | 54 | 9.00 | |
| 41–50 | 96 | 16.00 | |
| 51–60 | 14 | 2.30 | |
| >60 | 6 | 1.00 | |
| User Type | Student | 380 | 63.30 |
| Instructor/Staff | 132 | 22.00 | |
| Director | 10 | 1.70 | |
| Parents | 78 | 13.00 | |
| Educational Level | Less than Bachelor’s degree | 376 | 62.70 |
| Bachelor’s degree | 184 | 30.70 | |
| More than Bachelor’s degree | 40 | 6.70 | |
| Frequency of use | Every day | 154 | 25.70 |
| 5–6/week | 226 | 37.70 | |
| 3–4/week | 130 | 21.70 | |
| 2–3/week | 76 | 12.70 | |
| Once a week | 14 | 2.30 |
| Factors | Item | Factor Loading | R² | Cronbach’s Alpha α | AVE | CR (rho_a) | CR (rho_b) |
|---|---|---|---|---|---|---|---|
| Innovativeness (IOE) | IOE1 | 0.941 | - | 0.904 | 0.736 | 0.907 | 0.932 |
| IOE2 | 0.677 | ||||||
| IOE3 | 0.757 | ||||||
| IOE4 | 0.937 | ||||||
| IOE5 | 0.940 | ||||||
| Health and Safety (HS) | HS1 | 0.747 | 0.479 | 0.810 | 0.567 | 0.823 | 0.867 |
| HS2 | 0.700 | ||||||
| HS3 | 0.794 | ||||||
| HS4 | 0.718 | ||||||
| HS5 | 0.803 | ||||||
| Performance Expectancy (PE) | PE1 | 0.758 | - | 0.809 | 0.636 | 0.814 | 0.874 |
| PE2 | 0.786 | ||||||
| PE3 | 0.826 | ||||||
| PE4 | 0.817 | ||||||
| Effort Expectancy (EE) | EE1 | 0.821 | - | 0.803 | 0.628 | 0.821 | 0.871 |
| EE2 | 0.757 | ||||||
| EE3 | 0.730 | ||||||
| EE4 | 0.857 | ||||||
| Social Influence (SI) | SI1 | 0.953 | - | 0.934 | 0.883 | 0.970 | 0.957 |
| SI2 | 0.961 | ||||||
| SI3 | 0.903 | ||||||
| Facilitating Conditions (FC) | FC1 | 0.837 | - | 0.773 | 0.683 | 0.794 | 0.866 |
| FC2 | 0.814 | ||||||
| FC3 | 0.829 | ||||||
| Behavioral Intention (BI) | BI1 | 0.873 | 0.560 | 0.822 | 0.737 | 0.826 | 0.894 |
| BI2 | 0.860 | ||||||
| BI3 | 0.842 | ||||||
| Use Behavior (UB) | UB1 | 0.825 | 0.417 | 0.864 | 0.710 | 0.872 | 0.907 |
| UB2 | 0.899 | ||||||
| UB3 | 0.813 | ||||||
| UB4 | 0.831 |
| Construct | BI | EE | FC | HS | IOE | PE | SI | UB |
|---|---|---|---|---|---|---|---|---|
| BI | 0.858 | |||||||
| EE | 0.602 | 0.793 | ||||||
| FC | 0.633 | 0.706 | 0.827 | |||||
| HS | 0.604 | 0.534 | 0.558 | 0.753 | ||||
| IOE | 0.662 | 0.668 | 0.702 | 0.626 | 0.858 | |||
| PE | 0.632 | 0.636 | 0.628 | 0.637 | 0.719 | 0.797 | ||
| SI | 0.057 | −0.032 | −0.026 | 0.008 | −0.069 | −0.042 | 0.939 | |
| UB | 0.632 | 0.473 | 0.474 | 0.437 | 0.513 | 0.54 | −0.031 | 0.843 |
| Construct | BI | EE | FC | HS | IOE | PE | SI | UB |
|---|---|---|---|---|---|---|---|---|
| BI | ||||||||
| EE | 0.726 | |||||||
| FC | 0.776 | 0.849 | ||||||
| HS | 0.73 | 0.629 | 0.666 | |||||
| IOE | 0.767 | 0.775 | 0.824 | 0.715 | ||||
| PE | 0.768 | 0.768 | 0.776 | 0.767 | 0.838 | |||
| SI | 0.083 | 0.045 | 0.037 | 0.076 | 0.075 | 0.048 | ||
| UB | 0.742 | 0.554 | 0.554 | 0.497 | 0.572 | 0.634 | 0.047 |
| Construct | BI | EE | FC | HS | IOE | PE | SI | UB |
|---|---|---|---|---|---|---|---|---|
| BI1 | 0.873 | 0.561 | 0.588 | 0.56 | 0.629 | 0.637 | −0.016 | 0.581 |
| BI2 | 0.860 | 0.483 | 0.499 | 0.491 | 0.535 | 0.503 | 0.048 | 0.534 |
| BI3 | 0.842 | 0.502 | 0.537 | 0.501 | 0.534 | 0.477 | 0.123 | 0.509 |
| EE1 | 0.571 | 0.821 | 0.597 | 0.537 | 0.606 | 0.662 | 0.001 | 0.43 |
| EE2 | 0.393 | 0.757 | 0.524 | 0.395 | 0.499 | 0.366 | 0.001 | 0.347 |
| EE3 | 0.425 | 0.730 | 0.429 | 0.36 | 0.427 | 0.414 | −0.042 | 0.333 |
| EE4 | 0.487 | 0.857 | 0.669 | 0.365 | 0.559 | 0.516 | −0.069 | 0.373 |
| FC1 | 0.597 | 0.567 | 0.837 | 0.559 | 0.658 | 0.632 | −0.045 | 0.498 |
| FC2 | 0.462 | 0.613 | 0.814 | 0.398 | 0.519 | 0.423 | −0.022 | 0.332 |
| FC3 | 0.485 | 0.579 | 0.829 | 0.393 | 0.535 | 0.462 | 0.01 | 0.307 |
| HS1 | 0.45 | 0.438 | 0.451 | 0.747 | 0.472 | 0.48 | −0.047 | 0.301 |
| HS2 | 0.383 | 0.277 | 0.294 | 0.700 | 0.338 | 0.359 | 0.012 | 0.183 |
| HS3 | 0.506 | 0.468 | 0.484 | 0.794 | 0.541 | 0.488 | 0.053 | 0.385 |
| HS4 | 0.411 | 0.279 | 0.299 | 0.718 | 0.375 | 0.414 | 0.083 | 0.302 |
| HS5 | 0.504 | 0.493 | 0.519 | 0.803 | 0.577 | 0.613 | −0.051 | 0.426 |
| IOE1 | 0.564 | 0.59 | 0.623 | 0.555 | 0.941 | 0.621 | −0.048 | 0.419 |
| IOE2 | 0.532 | 0.479 | 0.527 | 0.506 | 0.677 | 0.542 | −0.092 | 0.437 |
| IOE3 | 0.561 | 0.555 | 0.57 | 0.463 | 0.757 | 0.633 | −0.078 | 0.485 |
| IOE4 | 0.576 | 0.596 | 0.624 | 0.574 | 0.937 | 0.618 | −0.031 | 0.41 |
| IOE5 | 0.591 | 0.624 | 0.644 | 0.567 | 0.940 | 0.651 | −0.047 | 0.439 |
| PE1 | 0.482 | 0.59 | 0.606 | 0.432 | 0.549 | 0.758 | −0.042 | 0.332 |
| PE2 | 0.46 | 0.402 | 0.399 | 0.501 | 0.454 | 0.786 | −0.006 | 0.4 |
| PE3 | 0.541 | 0.562 | 0.543 | 0.505 | 0.654 | 0.826 | −0.055 | 0.506 |
| PE4 | 0.53 | 0.481 | 0.464 | 0.582 | 0.623 | 0.817 | −0.03 | 0.47 |
| SI1 | 0.056 | −0.033 | −0.02 | −0.006 | −0.073 | −0.047 | 0.953 | −0.022 |
| SI2 | 0.062 | −0.024 | −0.028 | 0.004 | −0.066 | −0.045 | 0.961 | −0.024 |
| SI3 | 0.037 | −0.036 | −0.025 | 0.031 | −0.052 | −0.023 | 0.903 | −0.047 |
| UB1 | 0.565 | 0.455 | 0.435 | 0.396 | 0.513 | 0.473 | −0.052 | 0.825 |
| UB2 | 0.571 | 0.398 | 0.388 | 0.386 | 0.437 | 0.462 | −0.041 | 0.899 |
| UB3 | 0.444 | 0.313 | 0.324 | 0.239 | 0.297 | 0.357 | 0.022 | 0.813 |
| UB4 | 0.533 | 0.409 | 0.436 | 0.426 | 0.451 | 0.51 | −0.021 | 0.831 |
| Hypotheses | Relationship | Part Coefficient | t-Value | p-Value | Supported? |
|---|---|---|---|---|---|
| H1-1 | IOE → HS | 0.261 | 5.071 | 0.000 | Yes **** |
| H1-2 | IOE → BI | 0.220 | 3.957 | 0.000 | Yes **** |
| H1-3 | IOE →UB | 0.139 | 2.466 | 0.007 | Yes *** |
| H2-1 | PE → HS | 0.336 | 6.579 | 0.000 | Yes **** |
| H2-2 | PE → BI | 0.230 | 5.240 | 0.000 | Yes **** |
| H3-1 | EE → HS | 0.061 | 1.304 | 0.096 | Yes * |
| H3-2 | EE → BI | 0.158 | 3.163 | 0.001 | Yes *** |
| H4-1 | FC → HS | 0.122 | 2.372 | 0.009 | Yes *** |
| H4-2 | FC → BI | 0.248 | 5.373 | 0.000 | Yes **** |
| H4-3 | FC → UB | 0.058 | 1.021 | 0.154 | No |
| H5-1 | SI → HS | 0.045 | 1.375 | 0.085 | Yes * |
| H5-2 | SI → BI | 0.076 | 2.243 | 0.012 | Yes ** |
| H7 | BI → UB | 0.504 | 10.912 | 0.000 | Yes **** |
| H6 | HS → BI | 0.234 | 6.228 | 0.000 | Yes **** |
| Hypotheses | Relationship | Part Coefficient | t-value | p-value | Supported? |
|---|---|---|---|---|---|
| H1-1 | IOE → HS | 0.262 | 5.113 | 0.000 | Yes **** |
| H1-2 | IOE → BI | 0.225 | 4.108 | 0.000 | Yes **** |
| H1-3 | IOE → UB | 0.144 | 2.585 | 0.005 | Yes *** |
| H2-1 | PE → HS | 0.337 | 6.616 | 0.000 | Yes **** |
| H2-2 | PE → BI | 0.164 | 3.250 | 0.001 | Yes *** |
| H3-1 | EE → HS | 0.061 | 1.298 | 0.097 | Yes * |
| H3-2 | EE → BI | 0.115 | 2.417 | 0.008 | Yes ** |
| H4-1 | FC → HS | 0.120 | 2.313 | 0.01 | Yes *** |
| H4-2 | FC → BI | 0.188 | 3.728 | 0.000 | Yes **** |
| H4-3 | FC → UB | 0.055 | 0.983 | 0.163 | No |
| H5-1 | SI → HS | 0.046 | 1.390 | 0.082 | Yes * |
| H5-2 | SI → BI | 0.090 | 2.674 | 0.004 | Yes *** |
| H6 | HS → BI | 0.211 | 4.915 | 0.000 | Yes **** |
| H7 | BI → UB | 0.501 | 10.694 | 0.000 | Yes **** |
| H8-1 | Age → BI | −0.048 | 1.742 | 0.041 | Yes *** |
| H8-2 | Age → UB | −0.043 | 1.052 | 0.146 | No |
| H8-3 | Age x BI → UB | 0.059 | 1.332 | 0.091 | Yes * |
| H8-4 | Age x HS → BI | −0.04 | 1.586 | 0.056 | Yes * |
| H8-5 | Gender → BI | −0.044 | 0.783 | 0.217 | No |
| H8-6 | Gender x HS → BI | −0.081 | 1.544 | 0.061 | Yes * |
| H8-7 | Education → BI | 0.041 | 1.472 | 0.071 | Yes * |
| H8-8 | Education x HS → BI | −0.05 | 1.772 | 0.038 | Yes *** |
| H8-9 | Frequency x FC → UB | 0.046 | 1.456 | 0.073 | Yes * |
| H8-10 | Frequency → UB | 0.011 | 0.362 | 0.359 | No |
| H8-11 | Usertype x BI → UB | −0.119 | 2.731 | 0.003 | Yes *** |
| H8-12 | Usertype → HS | −0.037 | 1.372 | 0.085 | Yes * |
| H8-13 | Usertype → UB | 0.044 | 1.075 | 0.141 | No |
Publisher’s Note: MDPI stays neutral with regard to jurisdictional claims in published maps and institutional affiliations. |
© 2022 by the authors. Licensee MDPI, Basel, Switzerland. This article is an open access article distributed under the terms and conditions of the Creative Commons Attribution (CC BY) license (https://creativecommons.org/licenses/by/4.0/).
Share and Cite
Rukhiran, M.; Phaokla, N.; Netinant, P. Adoption of Environmental Information Chatbot Services Based on the Internet of Educational Things in Smart Schools: Structural Equation Modeling Approach. Sustainability 2022, 14, 15621. https://doi.org/10.3390/su142315621
Rukhiran M, Phaokla N, Netinant P. Adoption of Environmental Information Chatbot Services Based on the Internet of Educational Things in Smart Schools: Structural Equation Modeling Approach. Sustainability. 2022; 14(23):15621. https://doi.org/10.3390/su142315621
Chicago/Turabian StyleRukhiran, Meennapa, Napasorn Phaokla, and Paniti Netinant. 2022. "Adoption of Environmental Information Chatbot Services Based on the Internet of Educational Things in Smart Schools: Structural Equation Modeling Approach" Sustainability 14, no. 23: 15621. https://doi.org/10.3390/su142315621
APA StyleRukhiran, M., Phaokla, N., & Netinant, P. (2022). Adoption of Environmental Information Chatbot Services Based on the Internet of Educational Things in Smart Schools: Structural Equation Modeling Approach. Sustainability, 14(23), 15621. https://doi.org/10.3390/su142315621





