An Analysis of Barriers to Sustainable Supply Chain Management Implementation: The Fuzzy DEMATEL Approach
Abstract
1. Introduction
- Identifying the main barriers encountered while implementing SSCM;
- To model and comprehend the complex relationships among SSCM barriers.
2. Literature Review
2.1. SSCM
2.2. SSCM in Developing Countries
2.3. Identification of Key Barriers to SSCM Implementation
- Barrier and its synonyms, such as impediment and hurdle;
- Sustainability and its related words, such as Corporate Social Responsibility (CSR), environment, triple bottom line, and sustainable;
- Supply chain management and its related words, such as supply chain and value chain;
- Developing countries and their related words, such as developing nations and emerging economies.
- Financial barriers are related to an organization’s financial condition, the country’s economic situation, financial resources, and costs;
- Technology barriers include those barriers that are related to R&D, monitoring and information systems, and equipment and machinery;
- Policy barriers can be defined as barriers that are related to planning and strategy of the whole chain, countries’ rules and regulations, and capabilities; and
- Human resource barriers include human skills, abilities, experiences, and behaviors at all levels of the supply chain.
| Barriers Category | Barriers | References |
|---|---|---|
| Financial | Financial Constraints | [1,13,18,25,45] |
| Pressure for Lower Prices | [25,43,46,47] | |
| High Initial Investment | [1,12,48,49,50,51] | |
| Economic Instability | [19] | |
| Technology | Inadequate Assessment System for Suppliers | [18,52] |
| Old Equipment and Machinery | [17,18,43] | |
| Lack of New Technologies, Materials, and Processes | [12,17,42,43,49,51] | |
| Inadequate Sustainability Research and Development | [53,54,55] | |
| Policy | Lack of Commitment and Support by the Top Management Level | [1,13,17,19,25,43,47,56,57] |
| Lack of Performance Measuring, Monitoring Tools and Evaluation Standards | [1,12,13,25] | |
| Lack of Strategic Planning | [13,58] | |
| Lack of Suppliers’ Commitment | [12,13,25,46,51] | |
| Lack of Benchmarking Standards in Developing Countries | [13,42,58] | |
| Lack of Regulation and Guidance from Government | [1,17,24,43,45,57] | |
| Lack of Proper Rewards and Motivational Programs for SSCM Implementation | [13,17,42,45,51,56,58,59] | |
| Human Resource | Inadequate Sustainability Training and Education | [1,6,12,25,46,47,51,60] |
| Lack of Human Skills, Experience, and Necessary Tools for Implementing SSCM Practices. | [47,50,56,57] | |
| Behavioral and Psychological Barriers | [45] | |
| Lack of Suppliers’ Capability and Facility to Perform Sustainably | [20,47] | |
| Lack of Customer Awareness | [24,25,56] |
3. Methodology and Framework
3.1. Fuzzy Set Theory
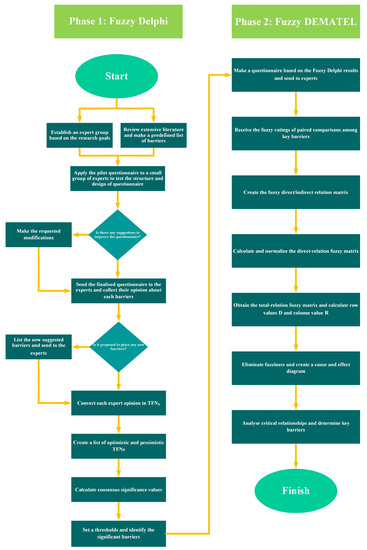
3.2. Fuzzy Delphi Method
- 1.
- If , and factor j satisfies a consensus, the value is:
- 2.
- If , there should be a Gray interval calculated via Equations (2) and (3).
- a.
- If is smaller than the interval , the comments form a consensus.
- b.
- If is greater than , the comments on criterion j do not reach consistency. A new check for factor j should be conducted, followed by the completion of a report informing all experts of the other experts’ views; this new questionnaire and report will be submitted to the experts, and Step 3 will begin over.
3.3. The Fuzzy Decision-Making Trial and Evaluation Laboratory (DEMATEL)
3.4. The Proposed Research Framework
4. Research Findings and Analysis
4.1. Expert Panel and Data Collection
- At least two years of academic experience in the fields related to SCM and/or sustainability at an Iranian institution or at a foreign institution, in which the expert is familiar with Iran’s business and social culture and economic condition, or;
- At least two years of employment as an SCM and/or sustainability practitioner in Iranian enterprises, or at a foreign enterprise, in which the expert is familiar with Iran’s business and social culture and economic condition, or;
- Having publication in reputable journals in the study fields in the context of Iran, or;
- Employment in Iran’s governmental or non-governmental organizations dealing with sustainability concepts.
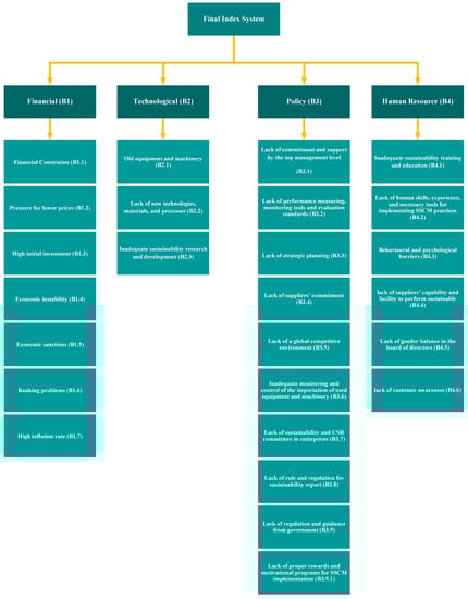
4.2. Creating the Primary Index System
4.3. Identifying the Significant Barriers to SSCM Implementation in Iran
- Economic sanctions;
- Lack of a global competitive environment;
- Lack of gender balance in the board of directors;
- Banking problems;
- High inflation rate;
- Low cost of energy, e.g., electricity, natural gas, and oil;
- Inadequate monitoring and control of importing used equipment and machineries;
- Lack of sustainability and CSR committees in enterprises;
- Lack of rules and regulations for sustainability reports;
4.4. Creating the Structural Model for Causal Relationships
5. Conclusions
5.1. Discussion
- “Inadequate sustainability research and development (B2.3)” is the most important barrier to SSCM implementation in Iran, as mentioned above.
- “Lack of commitment and support by the top management level (B3.1)” is one of the most repeatable barriers to SSCM implementation and adoption in the literature; this finding is consistent with the previous studies [1,18,24,43,45], which they investigated the importance of the support and commitment of the managerial board to obtain sustainability values.
- “Inadequate sustainability training and education (B4.1)” was found as the third important barrier; this is also confirmed by Ref. [18], in which this barrier is found as the top barrier to implementing SSCM practices in Iranian oil companies. In addition, some studies confirm our findings in a way, in which they have investigated sustainability training and education as a driver: Moktadir et al. [43] have found a high impact for training and education in the context of the leather industry as a driver to sustainable manufacturing practices and circular economy; Moreover, on a similar basis, Zaabi et al. [6] found training and education as an important driver for Indian manufacturing companies toward sustainability. On the contrary, some other studies [81,82] found training and education without a considerable impact on SSCM practices.
- “Economic sanctions (B1.5)” are shown to be the most influencing barrier to SSCM implementation in the cause group. Since economic sanctions are not a usual barrier and it has just come true in the context of a few countries, there is not any other research to define it as an SSCM implementation barrier. There are, however, studies covering environmental aspects, e.g., the overview by Madani [83], in which the environmental impacts arising from international economic sanctions on Iran are highlighted as one of the most possible reasons for unintended environmental issues; moreover, Le and Hoang [84] also investigated the negative influences of international economic sanctions on environmental performance, and ranked it as the most significant barrier to environmental performance in developing countries.
- “Banking problem (B1.6)” is recognized as the second prominent barrier in the cause group, which is directly caused by economic sanctions.
- “High inflation rate (B1.7)” is the fourth important barrier in the cause group, and it is from the financial category as well, like the first three barriers. While the sanctions are certainly not the main cause of Iran’s high inflation rate, they have had an incontestable impact on Iran’s inflation rate. It is worth mentioning that a high inflation rate leads to economic instability, and as far as we know from the literature review, a high inflation rate is a new barrier to SSCM implementation.*After the deliberation of the first four barriers of the cause group, it is recognized that economic sanctions are the cause of the other highlighted barriers from the financial category.
- “Lack of regulation and guidance from the government (B3.9)” is the fifth most important barrier out of six barriers in the cause group. Several studies in the literature support the importance of this barrier: Movahedipour et al. [19] highlighted that the lack of regulation and governmental policies leads to the irresponsibility of the Iranian industry toward social responsibility; moreover, Faisal et al. [36] have confirmed that the absence of related rules may decrease the speed of SSCM adoption. Sajjad et al. [45] have also concluded that these rules and regulations are promising drivers for the SSCM implementation; others have also defined the lack of regulation and guidance from the government as a top-significant barrier [24,43].
- The last significant barrier in the cause group is the “lack of global competitive environment (B3.5)”; this barrier has also been extremely influenced by economic sanctions. Since the lack of a globally competitive environment is a specific barrier to a few countries, which are marked as high-risk and dangerous for financial transactions, this barrier was not mentioned earlier in the literature.
- “Lack of commitment and support by the top management level (B3.1)”: The second significant barrier, in general, is the first important barrier in the effect group.
- “Lack of human skills, experience, and necessary tools for implementing SSCM practices (B4.2)” is the third highlighted barrier from the effect group, which is from the “human resource category”. Some of the literature [1,24,56], also confirmed that the lack of skilled human resources hinders SSCM implementation.
- “Lack of strategic planning (B3.3)” from “policy category” is the fourth highlighted barrier from the effect group. In one study [58], strategic planning is categorized as a barrier to corporate social responsibilities in SCs.
- “Lack of new technologies, materials, and processes (B2.2)” comes after B3.3 in the list of important barriers in the effect group. In a study by Govindan et al. [12], the lack of new technologies, materials, and processes is ranked as the most important barrier in the technology category [12]; however, in another study, Menon et al. analyzed SSCM implementation barriers in the Indian electronics industry, and the lack of new technologies, materials, and processes is ranked as an effective but not important barrier [1].
- “Old equipment and machinery (B2.1)” is the sixth barrier in the list of highlighted barriers in the effect group. Narimissa et al. [18] have also defined the old equipment and machinery as a barrier to implementing SSCM in the Iranian oil industry.
- “Behavioral and psychological barrier (B4.3)” is the last significant barrier in the effect group; this barrier is found to be the most influenced barrier to the implementation of SSCM.
5.2. Result
5.3. Limitation
5.4. Future Research
Author Contributions
Funding
Institutional Review Board Statement
Informed Consent Statement
Data Availability Statement
Conflicts of Interest
Appendix A
| Barriers Category | Barriers | Brief Description |
|---|---|---|
| Financial | Financial Constraints | Finance is important to the successful implementation of SSCM. Financial constraints are the most significant impediment barrier to the implementation of SSCM practices in any sector |
| pressure for lower prices | In a competitive market, companies need to provide a price that is equal to or less than the market level. Because green/sustainable products are more expensive, businesses aren’t willing to use sustainable supply chain management practices in order to keep their market share | |
| High initial investment | Cost is a big impediment to any firm implementing sustainable practices. Sustainable design, manufacturing, packing, shipping, and return product management all require a lot of money at the start | |
| Economic instability | According to the literature, economic instability might be a serious barrier to SSCM implementation. Economic instability refers to an organization or a country’s having financial difficulties as a result of inflation, consumer confidence concerns, growing unemployment rates, and rising prices | |
| Technology | Inadequate assessment system for suppliers | The characteristics of the raw materials might have the greatest influence on the end product’s attributes. Thus, choosing the right raw materials and the right suppliers is very important for making perfect goods that please all the people who are affected by or affected by the business’s work |
| Old equipment and machinery | According to the literature, old machinery appears to be a substantial barrier that has a high effect on SSCM practices due to other causal barriers. It is critical to manage outdated equipment and machinery in order to decrease energy consumption and pollution, as well as to encourage interior items made by local manufacturers for economic and social reasons | |
| Lack of new technologies, materials, and processes | Proper infrastructural facilities, such as cutting-edge equipment and information technology, are necessary for a successful supply chain management implementation. Some materials and procedures are detrimental to the environment and hence act as a barrier. New technology, materials, and processes are necessary to replace pollution-producing goods and activities that endanger workers | |
| Inadequate sustainability research and development | In SSCM, there has been insufficient emphasis dedicated to the development of theories and grounded research. R & D assists organizations in understanding the value and impact of SSCM implementation on their business, as well as in defining more effective SSCM procedures | |
| Policy | Lack of commitment and support by the top management level | Top management’s unwillingness to modify current unsustainable procedures and investments is a significant impediment to successfully implementing SSCM principles. Lack of top management engagement results in unsustainable company policies. Without top management commitment, there would be no sustainability priority or proper resource allocation. There is no direction for policy development or the achievement of environmental goals |
| Lack of performance measuring, monitoring tools and evaluation standards | There is a scarcity of effective evaluation tools and standards. It is difficult to measure sustainable accomplishments, and accounting techniques limit reporting. Companies are hesitant to switch to the new supply chain approach. Hence, as a result, government monitoring and supervision is very important to make sure that SSCM procedures are being used in any business | |
| Lack of strategic planning | Sustainable practices must be integrated into every organization’s business decision-making process and be included in the organization’s mission and vision statements. The lack of a strategic plan is a big problem when it comes to using SSCM practices. | |
| Lack of suppliers’ commitment | Suppliers’ reluctance to abandon old ways influences the transition to sustainable practices. It is only possible for the supply chain network to use environmentally friendly practices if its suppliers are willing to deliver raw materials that are good for the environment | |
| Lack of benchmarking standards in developing countries | Benchmarking is a critical step in determining a system’s strengths and weaknesses. The lack of such a framework is a limitation to implementing the SSCM practice | |
| Lack of regulation and guidance from government | In the sustainable supply chain, there is a lack of regulation and enforcement of sustainable norms. The implementation of sustainable programs is not supported by strong legislation and government commitment | |
| Lack of proper rewards and motivational programs for SSCM implementation | Even if rules and regulations are in place, their effective implementation is a key issue. In order to carry out the practices, the government must adopt restrictive action. Similarly, those who effectively deploy must be appropriately rewarded. The lack of such acceptability is a significant impediment | |
| Human Resource | Inadequate sustainability training and education | Lack of information about appropriate SSCM practices for the company is a significant barrier, and hence correct training must be provided to staff to ensure successful implementation of SSCM procedures |
| Lack of human skills, experience, and necessary tools for implementing SSCM practices. | The human aspects of SCM, such as labour, skill, experience, and their connection, must be viewed as the primary component. There is a dearth of expertise and experience in the subject of sustainability that members of the organization should possess. While some businesses have recognized the value of SSCM and attempted to implement it, most of these businesses lack expertise, as well as the requisite tools and managerial abilities | |
| Behavioral and psychological barriers | Behavioral barriers and behavior change are major concerns. People are unwilling to change. For instance, a company has a certain procedure that has been in place for the previous 20 years, and to effectively do something different, they must manage behavioral issues. There is also a psychological barrier for many individuals who regard sustainability as a pleasant, fluffy thing we can do, but it costs more money and provides no actual value | |
| lack of suppliers’ capability and facility to perform sustainably | The skills and training of suppliers’ human resources generate fresh ideas for businesses and allow them to more readily embrace new technology, and a lack of these matters might be considered a barrier. Companies must also spend money on environmental and social norms, which suppliers see as extra costs and an invasion of their business processes | |
| Lack of customer awareness | According to the literature, most customers in many regions of the world, particularly in developing nations, still lack “sustainable” understanding. Consumption patterns are influenced by major prior behaviors. Increasing consumer awareness has not resulted in more sustainable consumption behavior. Moving to SSCM requires major changes in human behavior, both on an individual and organizational level |
References
- Menon, R.R.; Ravi, V. An analysis of barriers affecting implementation of sustainable supply chain management in electronics industry: A Grey-DEMATEL approach. J. Model. Manag. 2021. ahead-of-print. [Google Scholar] [CrossRef]
- Carter, C.R.; Easton, P.L. Sustainable supply chain management: Evolution and future directions. Int. J. Phys. Distrib. Logist. Manag. 2011, 41, 46–62. [Google Scholar] [CrossRef]
- Chaabane, A.; Ramudhin, A.; Paquet, M. Designing supply chains with sustainability considerations. Prod. Plan. Control 2011, 22, 727–741. [Google Scholar] [CrossRef]
- Kurnia, S.; Rahim, M.M.; Samson, D.A.; Prakash, S. Sustainable Supply Chain Management Capability Maturity: Framework Development and initial Evaluation. In Proceedings of the ECIS, Tel Aviv, Israel, 9–11 June 2014. [Google Scholar]
- Elkington, J. Partnerships from cannibals with forks: The triple bottom line of 21st-century business. Environ. Qual. Manag. 1998, 8, 37–51. [Google Scholar] [CrossRef]
- Al Zaabi, S.; Al Dhaheri, N.; Diabat, A. Analysis of interaction between the barriers for the implementation of sustainable supply chain management. Int. J. Adv. Manuf. Technol. 2013, 68, 895–905. [Google Scholar] [CrossRef]
- Seuring, S.; Müller, M. From a literature review to a conceptual framework for sustainable supply chain management. J. Clean. Prod. 2008, 16, 1699–1710. [Google Scholar] [CrossRef]
- Saeed, M.A.; Waseek, I.; Kersten, W. Literature review of drivers of sustainable supply chain management. In Proceedings of the Hamburg International Conference of Logistics (HICL), Hamburg, Germany, 12–13 October 2017. [Google Scholar]
- Saeed, M.A.; Kersten, W. Drivers of Sustainable Supply Chain Management: Identification and Classification. Sustainability 2019, 11, 1137. [Google Scholar] [CrossRef]
- Schrettle, S.; Hinz, A.; Rathje, M.S.; Friedli, T. Turning sustainability into action: Explaining firms′ sustainability efforts and their impact on firm performance. Int. J. Prod. Econ. 2014, 147, 73–84. [Google Scholar] [CrossRef]
- Silvestre, B.S. Sustainable supply chain management in emerging economies: Environmental turbulence, institutional voids and sustainability trajectories. Int. J. Prod. Econ. 2015, 167, 156–169. [Google Scholar] [CrossRef]
- Govindan, K.; Kaliyan, M.; Kannan, D.; Haq, A.N. Barriers analysis for green supply chain management implementation in Indian industries using analytic hierarchy process. Int. J. Prod. Econ. 2014, 147, 555–568. [Google Scholar] [CrossRef]
- Narayanan, A.E.; Sridharan, R.; Ram Kumar, P.N. Analyzing the interactions among barriers of sustainable supply chain management practices. J. Manuf. Technol. Manag. 2019, 30, 937–971. [Google Scholar] [CrossRef]
- Fahimnia, B.; Sarkis, J.; Davarzani, H. Green supply chain management: A review and bibliometric analysis. Int. J. Prod. Econ. 2015, 162, 101–114. [Google Scholar] [CrossRef]
- Sánchez-Flores, R.B.; Cruz-Sotelo, S.E.; Ojeda-Benitez, S.; Ramírez-Barreto, M.E. Sustainable Supply Chain Management—A Literature Review on Emerging Economies. Sustainability 2020, 12, 6972. [Google Scholar] [CrossRef]
- Jia, F.; Zuluaga-Cardona, L.; Bailey, A.; Rueda, X. Sustainable supply chain management in developing countries: An analysis of the literature. J. Clean. Prod. 2018, 189, 263–278. [Google Scholar] [CrossRef]
- Heidary Dahooie, J.; Zamani Babgohari, A.; Meidutė-Kavaliauskienė, I.; Govindan, K. Prioritising sustainable supply chain management practices by their impact on multiple interacting barriers. Int. J. Sustain. Dev. World Ecol. 2021, 28, 267–290. [Google Scholar] [CrossRef]
- Narimissa, O.; Kangarani-Farahani, A.; Molla-Alizadeh-Zavardehi, S. Drivers and barriers for implementation and improvement of Sustainable Supply Chain Management. Sustain. Dev. 2020, 28, 247–258. [Google Scholar] [CrossRef]
- Movahedipour, M.; Zeng, J.; Yang, M.; Wu, X. An ISM approach for the barrier analysis in implementing sustainable supply chain management. Manag. Decis. 2017, 55, 1824–1850. [Google Scholar] [CrossRef]
- Mohammadjafari, M.; Shokrizadeh, R.; Heidari, M.; Parvaresh, S. Study the Barriers of Green Supply Chain Management Implementation in Iranian Industries Using Analytic Hierarchy Process. Int. J. Resist. Econ. 2014, 2, 70–82. [Google Scholar]
- Ahi, P.; Searcy, C. A comparative literature analysis of definitions for green and sustainable supply chain management. J. Clean. Prod. 2013, 52, 329–341. [Google Scholar] [CrossRef]
- Carter, C.R.; Rogers, D.S. A framework of sustainable supply chain management: Moving toward new theory. Int. J. Phys. Distrib. Logist. Manag. 2008, 38, 360–387. [Google Scholar] [CrossRef]
- Pagell, M.; Shevchenko, A. Why Research in Sustainable Supply Chain Management Should Have no Future. J. Supply Chain Manag. 2014, 50, 44–55. [Google Scholar] [CrossRef]
- Mangla, S.K.; Govindan, K.; Luthra, S. Prioritizing the barriers to achieve sustainable consumption and production trends in supply chains using fuzzy Analytical Hierarchy Process. J. Clean. Prod. 2017, 151, 509–525. [Google Scholar] [CrossRef]
- Walker, H.; Brammer, S. Sustainable procurement in the United Kingdom public sector. Supply Chain Manag. Int. J. 2009, 14, 128–137. [Google Scholar] [CrossRef]
- Aboelmaged, M.G.; Ahmed, I.E. Adoption of Supply Chain Sustainability in Developing Countries: An Empirical Investigation. In Handbook of Research on Business Ethics and Corporate Responsibilities; IGI Global: Hershey, PA, USA, 2015. [Google Scholar]
- Galal, N.M.; Moneim, A.F.A. Developing Sustainable Supply Chains in Developing Countries. Procedia CIRP 2016, 48, 419–424. [Google Scholar] [CrossRef]
- Roztocki, N.; Weistroffer, H.R. Information technology success factors and models in developing and emerging economies. Inf. Technol. Dev. 2011, 17, 163–167. [Google Scholar] [CrossRef]
- Choi, T.-M.; Luo, S. Data quality challenges for sustainable fashion supply chain operations in emerging markets: Roles of blockchain, government sponsors and environment taxes. Transp. Res. Part E Logist. Transp. Rev. 2019, 131, 139–152. [Google Scholar] [CrossRef]
- Khalid, R.U.; Seuring, S. Analyzing Base-of-the-Pyramid Research from a (Sustainable) Supply Chain Perspective. J. Bus. Ethics 2019, 155, 663–686. [Google Scholar] [CrossRef]
- Zailani, S.; Jeyaraman, K.; Vengadasan, G.; Premkumar, R. Sustainable supply chain management (SSCM) in Malaysia: A survey. Int. J. Prod. Econ. 2012, 140, 330–340. [Google Scholar] [CrossRef]
- Lund-Thomsen, P.; Pillay, R.G. CSR in industrial clusters: An overview of the literature. Corp. Gov. Int. J. Bus. Soc. 2012, 12, 568–578. [Google Scholar] [CrossRef]
- Mani, V.; Gunasekaran, A.; Papadopoulos, T.; Hazen, B.; Dubey, R. Supply chain social sustainability for developing nations: Evidence from India. Resour. Conserv. Recycl. 2016, 111, 42–52. [Google Scholar] [CrossRef]
- Ali, S.S.; Kaur, R. Effectiveness of corporate social responsibility (CSR) in implementation of social sustainability in warehousing of developing countries: A hybrid approach. J. Clean. Prod. 2021, 324, 129154. [Google Scholar] [CrossRef]
- Wu, J.; Zhang, X.; Lu, J. Empirical Research on Influencing Factors of Sustainable Supply Chain Management—Evidence from Beijing, China. Sustainability 2018, 10, 1595. [Google Scholar] [CrossRef]
- Gómez-Luciano, C.A.; Rondón Domínguez, F.R.; González-Andrés, F.; Urbano López De Meneses, B. Sustainable supply chain management: Contributions of supplies markets. J. Clean. Prod. 2018, 184, 311–320. [Google Scholar] [CrossRef]
- Esfahbodi, A.; Zhang, Y.; Watson, G. Sustainable supply chain management in emerging economies: Trade-offs between environmental and cost performance. Int. J. Prod. Econ. 2016, 181, 350–366. [Google Scholar] [CrossRef]
- Younis, H.; Sundarakani, B.; Vel, P. The impact of implementing green supply chain management practices on corporate performance. Compet. Rev. 2016, 26, 216–245. [Google Scholar] [CrossRef]
- Kshetri, N. Blockchain and sustainable supply chain management in developing countries. Int. J. Inf. Manag. 2021, 60, 102376. [Google Scholar] [CrossRef]
- Mageto, J. Big Data Analytics in Sustainable Supply Chain Management: A Focus on Manufacturing Supply Chains. Sustainability 2021, 13, 7101. [Google Scholar] [CrossRef]
- Sahu, M.P.K.; Mishra, R.N.; Mishra, U.S. Review Of Literature On Sustainable Supply Chain Management-An Emerging Economy. Nat. Volatiles Essent. Oils 2021, 8, 5521–5536. [Google Scholar]
- Luthra, S.; Garg, D.; Haleem, A. The impacts of critical success factors for implementing green supply chain management towards sustainability: An empirical investigation of Indian automobile industry. J. Clean. Prod. 2016, 121, 142–158. [Google Scholar] [CrossRef]
- Moktadir, M.A.; Ali, S.M.; Rajesh, R.; Paul, S.K. Modeling the interrelationships among barriers to sustainable supply chain management in leather industry. J. Clean. Prod. 2018, 181, 631–651. [Google Scholar] [CrossRef]
- Okoli, C.; Pawlowski, S.D. The Delphi method as a research tool: An example, design considerations and applications. Inf. Manag. 2004, 42, 15–29. [Google Scholar] [CrossRef]
- Sajjad, A.; Eweje, G.; Tappin, D. Sustainable Supply Chain Management: Motivators and Barriers. Bus. Strategy Environ. 2015, 24, 643–655. [Google Scholar] [CrossRef]
- Tay, M.Y.; Rahman, A.A.; Aziz, Y.A.; Sidek, S. A Review on Drivers and Barriers towards Sustainable Supply Chain Practices. Int. J. Soc. Sci. Humanit. 2015, 5, 892–897. [Google Scholar] [CrossRef]
- Oelze, N. Sustainable Supply Chain Management Implementation–Enablers and Barriers in the Textile Industry. Sustainability 2017, 9, 1435. [Google Scholar] [CrossRef]
- Mittal, V.K.; Sangwan, K.S. Development of a model of barriers to environmentally conscious manufacturing implementation. Int. J. Prod. Res. 2014, 52, 584–594. [Google Scholar] [CrossRef]
- Mudgal, R.K.; Shankar, R.; Talib, P.; Raj, T. Modelling the barriers of green supply chain practices: An Indian perspective. Int. J. Logist. Syst. Manag. 2010, 7, 81–107. [Google Scholar] [CrossRef]
- Zhu, Q.; Geng, Y. Drivers and barriers of extended supply chain practices for energy saving and emission reduction among Chinese manufacturers. J. Clean. Prod. 2013, 40, 6–12. [Google Scholar] [CrossRef]
- Mathiyazhagan, K.; Govindan, K.; NoorulHaq, A.; Geng, Y. An ISM approach for the barrier analysis in implementing green supply chain management. J. Clean. Prod. 2013, 47, 283–297. [Google Scholar] [CrossRef]
- Molamohamadi, Z.; Ismail, N.; Leman, Z.; Zulkifli, N. Supplier Selection in a Sustainable Supply Chain. J. Adv. Manag. Sci. 2013, 1, 278–281. [Google Scholar] [CrossRef]
- Gupta, H.; Kusi-Sarpong, S.; Rezaei, J. Barriers and overcoming strategies to supply chain sustainability innovation. Resour. Conserv. Recycl. 2020, 161, 104819. [Google Scholar] [CrossRef]
- Demirel, P.; Kesidou, E. Sustainability-oriented capabilities for eco-innovation: Meeting the regulatory, technology, and market demands. Bus. Strategy Environ. 2019, 28, 847–857. [Google Scholar] [CrossRef]
- Markkula, A.; Moisander, J. Discursive Confusion over Sustainable Consumption: A Discursive Perspective on the Perplexity of Marketplace Knowledge. J. Consum. Policy 2012, 35, 105–125. [Google Scholar] [CrossRef]
- Sayyadi Tooranloo, H.; Rahimi, S. Analysis of the barriers of implementing sustainable supply chain management in healthcare centers using interpretive structural modeling (ISM). J. Ind. Syst. Eng. 2018, 11, 132–152. [Google Scholar]
- Machado, E.; Scavarda, L.F.; Caiado, R.G.; Thomé, A.M. Barriers and Enablers for the Integration of Industry 4.0 and Sustainability in Supply Chains of MSMEs. Sustainability 2021, 13, 11664. [Google Scholar] [CrossRef]
- Nishat Faisal, M. Sustainable supply chains: A study of interaction among the enablers. Bus. Process Manag. J. 2010, 16, 508–529. [Google Scholar] [CrossRef]
- Torkabadi, A.M.; Pourjavad, E.; Mayorga, R.V. An integrated fuzzy MCDM approach to improve sustainable consumption and production trends in supply chain. Sustain. Prod. Consum. 2018, 16, 99–109. [Google Scholar] [CrossRef]
- Digalwar, A.K.; Tagalpallewar, A.R.; Sunnapwar, V.K. Green manufacturing performance measures: An empirical investigation from Indian manufacturing industries. Meas. Bus. Excell. 2013, 17, 59–75. [Google Scholar] [CrossRef]
- Habibi, A.; Jahantigh, F.F.; Sarafrazi, A. Fuzzy Delphi Technique for Forecasting and Screening Items. Asian J. Res. Bus. Econ. Manag. 2015, 5, 130–143. [Google Scholar] [CrossRef]
- de Hierro, A.F.R.L.; Sánchez, M.; Puente-Fernández, D.; Montoya-Juárez, R.; Roldán, C. A Fuzzy Delphi Consensus Methodology Based on a Fuzzy Ranking. Mathematics 2021, 9, 2323. [Google Scholar] [CrossRef]
- Hsu, Y.-L.; Lee, C.-H.; Kreng, V.B. The application of Fuzzy Delphi Method and Fuzzy AHP in lubricant regenerative technology selection. Expert Syst. Appl. 2010, 37, 419–425. [Google Scholar] [CrossRef]
- Ciptono, A.; Setiyono, S.; Nurhidayati, F.; Vikaliana, R. Fuzzy Delphi method in education: A mapping. J. Phys. Conf. Ser. 2019, 1360, 012029. [Google Scholar] [CrossRef]
- Ocampo, L.; Ebisa, J.A.; Ombe, J.; Geen Escoto, M. Sustainable ecotourism indicators with fuzzy Delphi method—A Philippine perspective. Ecol. Indic. 2018, 93, 874–888. [Google Scholar] [CrossRef]
- Mohamed Yusoff, A.F.; Hashim, A.; Muhamad, N.; Wan Hamat, W.N. Application of Fuzzy Delphi Technique Towards Designing and Developing the Elements for the e-PBM PI-Poli Module. Asian J. Univ. Educ. 2021, 17, 292–304. [Google Scholar] [CrossRef]
- Seker, S.; Zavadskas, E.K. Application of Fuzzy DEMATEL Method for Analyzing Occupational Risks on Construction Sites. Sustainability 2017, 9, 2083. [Google Scholar] [CrossRef]
- Khan, S.; Haleem, A. Strategies to Implement Circular Economy Practices: A Fuzzy DEMATEL Approach. J. Ind. Integr. Manag. 2020, 5, 253–269. [Google Scholar] [CrossRef]
- Khan, S.; Khan, M.I.; Haleem, A. Evaluation of barriers in the adoption of halal certification: A fuzzy DEMATEL approach. J. Model. Manag. 2019, 14, 153–174. [Google Scholar] [CrossRef]
- Zadeh, L.A. Fuzzy sets as a basis for a theory of possibility. Fuzzy Sets Syst. 1978, 1, 3–28. [Google Scholar] [CrossRef]
- Dong, J.; Liu, D.; Wang, D.; Zhang, Q. Identification of Key Influencing Factors of Sustainable Development for Traditional Power Generation Groups in a Market by Applying an Extended MCDM Model. Sustainability 2019, 11, 1754. [Google Scholar] [CrossRef]
- Pathinathan, T.; Ponnivalavan, K.; Mike Dison, E. Different Types of Fuzzy Numbers and Certain Properties. J. Comput. Math. Sci. 2015, 6, 631–651. [Google Scholar]
- Shyama, A.K.l.; Pal, M. Amiya Kumar l Shyama Madhumangal Pal. Iran. J. Fuzzy Syst. 2007, 4, 75–87. [Google Scholar] [CrossRef]
- Anand, M.C.J.; Bharatraj, J. Theory of triangular fuzzy number. In Proceedings of the National Conference on Advanced Trends in Mathematics, Thiruvalluvar University, Serkadu, Tamil Nadu, India, 27 March 2017. [Google Scholar]
- Kamarulzaman, N.; Jomhari, N.; Raus, N.M.; Yusoff, M.Z.M. Applying the Fuzzy Delphi Method to Analyze the user Requirement for user Centred Design Process in Order to Create Learning Applications. Indian J. Sci. Technol. 2015, 8, 1–7. [Google Scholar] [CrossRef]
- Scherpenzeel, A. Why Use 11-Point Scales? Swiss Household Panel (SHP) 2002. Available online: https://forscenter.ch/wp-content/uploads/2018/10/varia_11pointscales.pdf (accessed on 22 May 2022).
- Dalalah, D.; Hayajneh, M.; Batieha, F. A fuzzy multi-criteria decision making model for supplier selection. Expert Syst. Appl. 2011, 38, 8384–8391. [Google Scholar] [CrossRef]
- Williams, P.L.; Webb, C. The Delphi technique: A methodological discussion. J. Adv. Nurs. 1994, 19, 180–186. [Google Scholar] [CrossRef] [PubMed]
- Dong, J.; Huo, H.; Liu, D.; Li, R. Evaluating the Comprehensive Performance of Demand Response for Commercial Customers by Applying Combination Weighting Techniques and Fuzzy VIKOR Approach. Sustainability 2017, 9, 1332. [Google Scholar] [CrossRef]
- Gupta, H.; Barua, M.K. Supplier selection among SMEs on the basis of their green innovation ability using BWM and fuzzy TOPSIS. J. Clean. Prod. 2017, 152, 242–258. [Google Scholar] [CrossRef]
- Bhanot, N.; Rao, P.V.; Deshmukh, S.G. An integrated approach for analysing the enablers and barriers of sustainable manufacturing. J. Clean. Prod. 2017, 142, 4412–4439. [Google Scholar] [CrossRef]
- Diabat, A.; Kannan, D.; Mathiyazhagan, K. Analysis of enablers for implementation of sustainable supply chain management—A textile case. J. Clean. Prod. 2014, 83, 391–403. [Google Scholar] [CrossRef]
- Madani, K. Have International Sanctions Impacted Iran’s Environment? World 2021, 2, 231–252. [Google Scholar] [CrossRef]
- Le, H.T.; Hoang, D.P. Economic Sanctions and Environmental Performance: The Moderating Roles of Financial Market Development and Institutional Quality. Environ. Sci. Pollut. Res. 2022, 29, 19657–19678. [Google Scholar] [CrossRef]







| Linguistic Terms | Linguistic Values |
|---|---|
| Very High Influence (VH) | (0.75, 1, 1) |
| High Influence (H) | (0.5, 0.75, 1) |
| Low Influence (L) | (0.25, 0.5, 0.75) |
| Very Low Influence (VL) | (0, 0.25, 0.5) |
| No Influence (NO) | (0, 0, 0.25) |
| No. | Organization Type | Level of Education | Work Experience | Sample Pool | Response Count | Response Rate | % of Total Responses |
|---|---|---|---|---|---|---|---|
| G1 | Education/Academic Institution | PhD | ≥2 | 12 | 5 | 42% | 33% |
| G2 | Enterprises Including Government and Non-Government Organization | Bachelor and above | ≥2 | 16 | 10 | 62% | 67% |
| Total | 28 | 15 | 54% | 100% |
| Potential Barriers | Academicians | Practitioners | ||||
|---|---|---|---|---|---|---|
| Category | ID | Barriers | Max | Min | Max | Min |
| Financial | B1.1 | Financial Constraints | 10 | 9 | 10 | 8 |
| B1.2 | pressure for Lower Prices | 9 | 7 | 10 | 9 | |
| B1.3 | High Initial Investment | 10 | 8 | 10 | 9 | |
| B1.4 | Economic Instability | 10 | 9 | 10 | 9 | |
| Technology | B2.1 | Inadequate Assessment System for Suppliers | 9 | 6 | 8 | 5 |
| B2.2 | Old Equipment and Machinery | 9 | 6 | 10 | 8 | |
| B2.3 | Lack of New Technologies, Materials, and Processes | 9 | 8 | 10 | 9 | |
| B2.4 | Inadequate Sustainability Research and Development | 10 | 8 | 9 | 6 | |
| Policy | B3.1 | Lack of Commitment and Support by the Top Management Level | 10 | 8 | 9 | 7 |
| B3.2 | Lack of Performance Measuring, Monitoring Tools and Evaluation Standards | 9 | 7 | 9 | 6 | |
| B3.3 | Lack of Strategic Planning | 9 | 7 | 8 | 5 | |
| B3.4 | Lack of Suppliers’ Commitment | 9 | 8 | 9 | 7 | |
| B3.5 | Lack of Benchmarking Standards in Developing Countries | 8 | 5 | 7 | 4 | |
| B3.6 | Lack of Regulation and Guidance from Government | 10 | 8 | 10 | 9 | |
| B3.7 | Lack of Proper Rewards and Motivational Programs for SSCM Implementation | 9 | 7 | 10 | 9 | |
| Human Resource | B4.1 | Inadequate Sustainability Training and Education | 10 | 9 | 9 | 7 |
| B4.2 | Lack of Human Skills, Experience, and Necessary Tools for Implementing SSCM Practices. | 10 | 9 | 9 | 8 | |
| B4.3 | Behavioral and Psychological Barriers | 10 | 8 | 9 | 7 | |
| B4.4 | Lack of Suppliers’ Capability and Facility to Perform Sustainably | 9 | 8 | 9 | 8 | |
| B4.5 | Lack of Customer Awareness | 10 | 8 | 10 | 9 | |
| Potential Barriers | Pessimistic TFNS | Optimistic TFNS | Consensus Value | Results | |||||
|---|---|---|---|---|---|---|---|---|---|
| Category | ID | ||||||||
| Financial | B1.1 | 8 | 8.49 | 9 | 10 | 10.00 | 10 | 9.24 | Accepted |
| B1.2 | 7 | 7.94 | 9 | 9 | 9.49 | 10 | 8.71 | Accepted | |
| B1.3 | 8 | 8.49 | 9 | 10 | 10.00 | 10 | 9.24 | Accepted | |
| B1.4 | 9 | 9.00 | 9 | 10 | 10.00 | 10 | 9.50 | Accepted | |
| Technology | B2.1 | 5 | 5.48 | 6 | 8 | 8.49 | 9 | 6.98 | Rejected |
| B2.2 | 6 | 6.93 | 8 | 9 | 9.49 | 10 | 8.21 | Accepted | |
| B2.3 | 8 | 8.49 | 9 | 9 | 9.49 | 10 | 8.99 | Accepted | |
| B2.4 | 6 | 6.93 | 8 | 9 | 9.49 | 10 | 8.21 | Accepted | |
| Policy | B3.1 | 7 | 7.48 | 8 | 9 | 9.49 | 10 | 8.49 | Accepted |
| B3.2 | 6 | 6.48 | 7 | 9 | 9.00 | 9 | 7.74 | Accepted | |
| B3.3 | 5 | 5.92 | 7 | 8 | 8.49 | 9 | 7.20 | Accepted | |
| B3.4 | 7 | 7.48 | 8 | 9 | 9.00 | 9 | 8.24 | Accepted | |
| B3.5 | 4 | 4.47 | 5 | 7 | 7.48 | 8 | 5.98 | Rejected | |
| B3.6 | 8 | 8.49 | 9 | 10 | 10.00 | 10 | 9.24 | Accepted | |
| B3.7 | 7 | 7.94 | 9 | 9 | 9.49 | 10 | 8.71 | Accepted | |
| Human Resource | B4.1 | 7 | 7.94 | 9 | 9 | 9.49 | 10 | 8.71 | Accepted |
| B4.2 | 8 | 8.49 | 9 | 9 | 9.49 | 10 | 8.99 | Accepted | |
| B4.3 | 7 | 7.48 | 8 | 9 | 9.49 | 10 | 8.49 | Accepted | |
| B4.4 | 8 | 8.00 | 8 | 9 | 9.00 | 9 | 8.50 | Accepted | |
| B4.5 | 8 | 8.49 | 9 | 10 | 10.00 | 10 | 9.24 | Accepted | |
| Suggested Barriers | Academicians | Practitioners | Pessimistic TFNS | Optimistic TFNS | Consensus Value | Results | ||||||
|---|---|---|---|---|---|---|---|---|---|---|---|---|
| Max | Min | Max | Min | |||||||||
| Economic Sanctions | 10 | 9 | 10 | 9 | 9 | 9.00 | 9 | 10 | 10.00 | 10 | 9.50 | Accepted |
| Lack of a Global Competitive Environment | 10 | 8 | 10 | 9 | 8 | 8.49 | 9 | 10 | 10.00 | 10 | 9.24 | Accepted |
| Lack of Gender Balance in the Board of Directors | 9 | 7 | 8 | 5 | 5 | 5.92 | 7 | 8 | 8.49 | 9 | 7.20 | Accepted |
| Banking Problems | 9 | 7 | 10 | 8 | 7 | 7.48 | 8 | 9 | 9.49 | 10 | 8.49 | Accepted |
| High Inflation Rate | 10 | 9 | 10 | 9 | 9 | 9.00 | 9 | 10 | 10.00 | 10 | 9.50 | Accepted |
| Low Cost of Energy, e.g., Electricity, Natural Gas, and Oil | 9 | 6 | 8 | 4 | 4 | 4.90 | 6 | 8 | 8.49 | 9 | 6.69 | Rejected |
| Inadequate Monitoring and Control of Importing Used Equipment and Machineries | 9 | 8 | 9 | 6 | 6 | 6.93 | 8 | 9 | 9.00 | 9 | 7.96 | Accepted |
| Lack of Sustainability and CSR Committees in Enterprises | 9 | 8 | 9 | 7 | 7 | 7.48 | 8 | 9 | 9.00 | 9 | 8.24 | Accepted |
| Lack of Rule and Regulation for Sustainability Report | 9 | 7 | 8 | 6 | 6 | 6.48 | 7 | 8 | 8.49 | 9 | 7.48 | Accepted |
| Barriers | ||||||||
|---|---|---|---|---|---|---|---|---|
| B1.1 | 0.528 | 0.896 | 2.865 | 0.16 | 0.37 | 0.62 | 1.16 | 0.37 |
| B1.2 | 0.234 | 0.421 | 2.170 | −0.12 | −0.16 | −0.23 | 0.68 | −0.17 |
| B1.3 | 0.339 | 0.646 | 2.523 | 0.19 | 0.27 | 0.41 | 0.91 | 0.28 |
| B1.4 | 0.571 | 1.056 | 3.140 | 0.34 | 0.70 | 1.10 | 1.32 | 0.71 |
| B1.5 | 0.561 | 1.058 | 3.085 | 0.56 | 1.06 | 1.57 | 1.31 | 1.06 |
| B1.6 | 0.481 | 0.930 | 2.909 | 0.41 | 0.84 | 1.27 | 1.18 | 0.84 |
| B1.7 | 0.518 | 0.898 | 2.827 | 0.26 | 0.52 | 0.78 | 1.16 | 0.52 |
| B2.1 | 0.420 | 0.730 | 2.642 | −0.36 | −0.64 | −0.98 | 1.00 | −0.65 |
| B2.2 | 0.386 | 0.708 | 2.603 | −0.32 | −0.61 | −0.92 | 0.97 | −0.61 |
| B2.3 | 0.741 | 1.337 | 3.546 | −0.15 | −0.28 | −0.36 | 1.61 | −0.28 |
| B3.1 | 0.669 | 1.219 | 3.385 | −0.15 | −0.37 | −0.54 | 1.49 | −0.36 |
| B3.2 | 0.420 | 0.819 | 2.818 | −0.04 | −0.12 | −0.18 | 1.09 | −0.11 |
| B3.3 | 0.410 | 0.876 | 2.905 | −0.24 | −0.51 | −0.81 | 1.14 | −0.51 |
| B3.4 | 0.215 | 0.397 | 2.137 | −0.22 | −0.40 | −0.62 | 0.66 | −0.40 |
| B3.5 | 0.357 | 0.704 | 2.645 | 0.16 | 0.41 | 0.69 | 0.97 | 0.42 |
| B3.6 | 0.187 | 0.318 | 1.997 | −0.12 | −0.20 | −0.29 | 0.58 | −0.20 |
| B3.7 | 0.512 | 1.032 | 3.157 | −0.14 | −0.38 | −0.64 | 1.30 | −0.38 |
| B3.8 | 0.315 | 0.609 | 2.487 | 0.20 | 0.33 | 0.50 | 0.87 | 0.33 |
| B3.9 | 0.389 | 0.707 | 2.612 | 0.29 | 0.45 | 0.67 | 0.97 | 0.46 |
| B3.9.1 | 0.107 | 0.314 | 2.041 | 0.02 | 0.07 | 0.11 | 0.57 | 0.07 |
| B4.1 | 0.556 | 1.113 | 3.265 | −0.12 | −0.29 | −0.44 | 1.38 | −0.28 |
| B4.2 | 0.492 | 0.978 | 3.051 | −0.29 | −0.50 | −0.76 | 1.24 | −0.51 |
| B4.3 | 0.577 | 1.079 | 3.232 | −0.39 | −0.68 | −1.12 | 1.35 | −0.71 |
| B4.4 | 0.150 | 0.250 | 1.916 | −0.04 | −0.08 | −0.14 | 0.51 | −0.08 |
| B4.5 | 0.235 | 0.542 | 2.356 | 0.02 | 0.00 | 0.03 | 0.79 | 0.01 |
| B4.6 | 0.156 | 0.327 | 2.035 | 0.09 | 0.19 | 0.30 | 0.58 | 0.19 |
| Barriers | B2.3 | B3.1 | B4.1 | B4.3 | B1.4 | B1.5 | B3.7 | B4.2 | B1.6 | B1.1 | B1.7 | B3.3 | B3.2 |
| 1.606 | 1.488 | 1.379 | 1.354 | 1.322 | 1.313 | 1.299 | 1.243 | 1.185 | 1.163 | 1.156 | 1.136 | 1.086 | |
| Ranking | 1 | 2 | 3 | 4 | 5 | 6 | 7 | 8 | 9 | 10 | 11 | 12 | 13 |
| Barriers | B2.1 | B3.9 | B3.5 | B2.2 | B1.3 | B3.8 | B4.5 | B1.2 | B3.4 | B4.6 | B3.6 | B3.9.1 | B4.4 |
| 0.997 | 0.971 | 0.970 | 0.970 | 0.908 | 0.873 | 0.793 | 0.681 | 0.657 | 0.583 | 0.576 | 0.567 | 0.511 | |
| Ranking | 14 | 15 | 16 | 17 | 18 | 19 | 20 | 21 | 22 | 23 | 24 | 25 | 26 |
| Barriers | B1.5 | B1.6 | B1.4 | B1.7 | B3.9 | B3.5 | B1.1 | B3.8 | B1.3 | B4.6 | B3.9.1 | B4.5 | ||
| 1.060 | 0.838 | 0.707 | 0.518 | 0.463 | 0.416 | 0.374 | 0.333 | 0.280 | 0.193 | 0.068 | 0.012 | |||
| Grouping | Cause Group of SSCM Implementation Barriers | |||||||||||||
| Barriers | B4.4 | B3.2 | B1.2 | B3.6 | B2.3 | B4.1 | B3.1 | B3.7 | B3.4 | B4.2 | B3.3 | B2.2 | B2.1 | B4.3 |
| −0.083 | −0.114 | −0.166 | −0.198 | −0.275 | −0.285 | −0.362 | −0.383 | −0.404 | −0.508 | −0.512 | −0.611 | −0.652 | −0.708 | |
| Grouping | Effect Group of SSCM Implementation Barriers | |||||||||||||
| Barriers | B1.1 | B1.2 | B1.3 | B1.4 | B1.5 | B1.6 | B1.7 | B2.1 | B2.2 | B2.3 | B3.1 | B3.2 | B3.3 | B3.4 | B3.5 | B3.6 | B3.7 | B3.8 | B3.9 | B3.9.1 | B4.1 | B4.2 | B4.3 | B4.4 | B4.5 | B4.6 |
|---|---|---|---|---|---|---|---|---|---|---|---|---|---|---|---|---|---|---|---|---|---|---|---|---|---|---|
| B1.1 | 0.00 | 0.00 | 0.00 | 0.00 | 0.00 | 0.00 | 0.00 | 0.046 | 0.04 | 0.055 | 0.061 | 0.051 | 0.039 | 0.021 | 0.00 | 0.036 | 0.05 | 0.00 | 0.00 | 0.00 | 0.061 | 0.063 | 0.049 | 0.021 | 0.00 | 0.00 |
| B1.2 | 0.00 | 0.00 | 0.00 | 0.00 | 0.00 | 0.00 | 0.00 | 0.00 | 0.00 | 0.025 | 0.033 | 0.022 | 0.00 | 0.00 | 0.00 | 0.00 | 0.00 | 0.00 | 0.00 | 0.00 | 0.00 | 0.00 | 0.043 | 0.00 | 0.00 | 0.00 |
| B1.3 | 0.00 | 0.00 | 0.00 | 0.00 | 0.00 | 0.00 | 0.00 | 0.05 | 0.052 | 0.053 | 0.055 | 0.046 | 0.039 | 0.00 | 0.00 | 0.00 | 0.042 | 0.00 | 0.00 | 0.00 | 0.048 | 0.059 | 0.044 | 0.00 | 0.00 | 0.00 |
| B1.4 | 0.057 | 0.049 | 0.024 | 0.00 | 0.00 | 0.00 | 0.055 | 0.062 | 0.06 | 0.063 | 0.045 | 0.045 | 0.044 | 0.05 | 0.046 | 0.049 | 0.048 | 0.026 | 0.025 | 0.022 | 0.04 | 0.052 | 0.055 | 0.043 | 0.023 | 0.00 |
| B1.5 | 0.061 | 0.053 | 0.027 | 0.056 | 0.00 | 0.05 | 0.056 | 0.074 | 0.068 | 0.064 | 0.055 | 0.043 | 0.04 | 0.051 | 0.053 | 0.053 | 0.049 | 0.027 | 0.024 | 0.024 | 0.054 | 0.054 | 0.066 | 0.048 | 0.024 | 0.00 |
| B1.6 | 0.058 | 0.042 | 0.040 | 0.049 | 0.00 | 0.00 | 0.054 | 0.067 | 0.068 | 0.053 | 0.048 | 0.034 | 0.033 | 0.042 | 0.049 | 0.052 | 0.045 | 0.023 | 0.024 | 0.022 | 0.035 | 0.043 | 0.054 | 0.033 | 0.022 | 0.00 |
| B1.7 | 0.053 | 0.055 | 0.052 | 0.048 | 0.00 | 0.00 | 0.00 | 0.062 | 0.064 | 0.056 | 0.042 | 0.03 | 0.03 | 0.036 | 0.00 | 0.038 | 0.035 | 0.00 | 0.00 | 0.00 | 0.033 | 0.038 | 0.057 | 0.039 | 0.00 | 0.00 |
| B2.1 | 0.00 | 0.00 | 0.00 | 0.00 | 0.00 | 0.00 | 0.00 | 0.00 | 0.044 | 0.00 | 0.00 | 0.00 | 0.00 | 0.00 | 0.00 | 0.00 | 0.00 | 0.00 | 0.00 | 0.00 | 0.00 | 0.00 | 0.00 | 0.00 | 0.00 | 0.00 |
| B2.2 | 0.00 | 0.00 | 0.00 | 0.00 | 0.00 | 0.00 | 0.00 | 0.045 | 0.00 | 0.00 | 0.00 | 0.00 | 0.00 | 0.00 | 0.00 | 0.00 | 0.00 | 0.00 | 0.00 | 0.00 | 0.00 | 0.00 | 0.00 | 0.00 | 0.00 | 0.00 |
| B2.3 | 0.00 | 0.00 | 0.00 | 0.00 | 0.00 | 0.00 | 0.00 | 0.00 | 0.039 | 0.00 | 0.057 | 0.048 | 0.051 | 0.037 | 0.00 | 0.034 | 0.05 | 0.00 | 0.00 | 0.00 | 0.057 | 0.053 | 0.052 | 0.00 | 0.029 | 0.033 |
| B3.1 | 0.00 | 0.00 | 0.00 | 0.00 | 0.00 | 0.00 | 0.00 | 0.049 | 0.051 | 0.05 | 0.00 | 0.045 | 0.052 | 0.00 | 0.00 | 0.00 | 0.048 | 0.00 | 0.00 | 0.00 | 0.051 | 0.05 | 0.049 | 0.00 | 0.00 | 0.00 |
| B3.2 | 0.00 | 0.00 | 0.00 | 0.00 | 0.00 | 0.00 | 0.00 | 0.035 | 0.00 | 0.029 | 0.033 | 0.00 | 0.038 | 0.047 | 0.00 | 0.00 | 0.053 | 0.00 | 0.00 | 0.00 | 0.046 | 0.048 | 0.047 | 0.00 | 0.00 | 0.00 |
| B3.3 | 0.00 | 0.00 | 0.00 | 0.00 | 0.00 | 0.00 | 0.00 | 0.00 | 0.00 | 0.048 | 0.00 | 0.00 | 0.00 | 0.00 | 0.00 | 0.00 | 0.029 | 0.00 | 0.00 | 0.00 | 0.037 | 0.035 | 0.00 | 0.00 | 0.00 | 0.00 |
| B3.4 | 0.00 | 0.00 | 0.00 | 0.00 | 0.00 | 0.00 | 0.00 | 0.00 | 0.00 | 0.00 | 0.00 | 0.00 | 0.00 | 0.00 | 0.00 | 0.00 | 0.00 | 0.00 | 0.00 | 0.00 | 0.00 | 0.00 | 0.00 | 0.00 | 0.00 | 0.00 |
| B3.5 | 0.046 | 0.025 | 0.00 | 0.03 | 0.00 | 0.00 | 0.033 | 0.032 | 0.03 | 0.023 | 0.054 | 0.038 | 0.021 | 0.00 | 0.00 | 0.00 | 0.053 | 0.032 | 0.029 | 0.027 | 0.046 | 0.049 | 0.049 | 0.00 | 0.00 | 0.00 |
| B3.6 | 0.00 | 0.00 | 0.00 | 0.00 | 0.00 | 0.00 | 0.00 | 0.047 | 0.00 | 0.00 | 0.00 | 0.00 | 0.00 | 0.00 | 0.00 | 0.00 | 0.00 | 0.00 | 0.00 | 0.00 | 0.00 | 0.00 | 0.00 | 0.00 | 0.00 | 0.00 |
| B3.7 | 0.00 | 0.00 | 0.00 | 0.00 | 0.00 | 0.00 | 0.00 | 0.035 | 0.033 | 0.057 | 0.021 | 0.00 | 0.055 | 0.00 | 0.00 | 0.00 | 0.00 | 0.00 | 0.00 | 0.00 | 0.044 | 0.046 | 0.048 | 0.00 | 0.00 | 0.00 |
| B3.8 | 0.00 | 0.00 | 0.00 | 0.00 | 0.00 | 0.00 | 0.00 | 0.036 | 0.035 | 0.051 | 0.042 | 0.032 | 0.053 | 0.00 | 0.00 | 0.00 | 0.051 | 0.00 | 0.00 | 0.00 | 0.049 | 0.051 | 0.052 | 0.00 | 0.048 | 0.00 |
| B3.9 | 0.00 | 0.00 | 0.00 | 0.00 | 0.00 | 0.00 | 0.00 | 0.054 | 0.056 | 0.051 | 0.05 | 0.046 | 0.061 | 0.035 | 0.00 | 0.00 | 0.05 | 0.00 | 0.00 | 0.033 | 0.052 | 0.053 | 0.059 | 0.00 | 0.033 | 0.00 |
| B3.9.1 | 0.00 | 0.00 | 0.00 | 0.00 | 0.00 | 0.00 | 0.00 | 0.00 | 0.00 | 0.028 | 0.034 | 0.00 | 0.031 | 0.00 | 0.00 | 0.00 | 0.026 | 0.00 | 0.00 | 0.00 | 0.026 | 0.024 | 0.037 | 0.00 | 0.00 | 0.00 |
| B4.1 | 0.00 | 0.00 | 0.00 | 0.00 | 0.00 | 0.00 | 0.00 | 0.029 | 0.021 | 0.047 | 0.047 | 0.021 | 0.05 | 0.036 | 0.00 | 0.00 | 0.035 | 0.00 | 0.00 | 0.00 | 0.00 | 0.049 | 0.054 | 0.00 | 0.05 | 0.00 |
| B4.2 | 0.00 | 0.00 | 0.00 | 0.00 | 0.00 | 0.00 | 0.00 | 0.00 | 0.00 | 0.03 | 0.052 | 0.00 | 0.039 | 0.00 | 0.00 | 0.00 | 0.033 | 0.00 | 0.00 | 0.00 | 0.027 | 0.00 | 0.039 | 0.00 | 0.00 | 0.00 |
| B4.3 | 0.00 | 0.00 | 0.00 | 0.00 | 0.00 | 0.00 | 0.00 | 0.00 | 0.00 | 0.046 | 0.048 | 0.00 | 0.031 | 0.00 | 0.00 | 0.00 | 0.032 | 0.00 | 0.00 | 0.00 | 0.026 | 0.00 | 0.00 | 0.00 | 0.00 | 0.00 |
| B4.4 | 0.00 | 0.00 | 0.00 | 0.00 | 0.00 | 0.00 | 0.00 | 0.00 | 0.00 | 0.00 | 0.00 | 0.00 | 0.00 | 0.049 | 0.00 | 0.00 | 0.00 | 0.00 | 0.00 | 0.00 | 0.00 | 0.00 | 0.034 | 0.00 | 0.00 | 0.00 |
| B4.5 | 0.00 | 0.043 | 0.00 | 0.00 | 0.00 | 0.00 | 0.00 | 0.00 | 0.00 | 0.00 | 0.042 | 0.00 | 0.028 | 0.00 | 0.00 | 0.00 | 0.026 | 0.035 | 0.03 | 0.00 | 0.00 | 0.00 | 0.041 | 0.00 | 0.00 | 0.00 |
| B4.6 | 0.00 | 0.00 | 0.00 | 0.00 | 0.00 | 0.00 | 0.00 | 0.00 | 0.00 | 0.045 | 0.042 | 0.00 | 0.036 | 0.00 | 0.00 | 0.00 | 0.032 | 0.00 | 0.00 | 0.00 | 0.034 | 0.029 | 0.051 | 0.00 | 0.00 | 0.00 |
| Barrier | Strength of Influencing | Barrier | Strength of Influenced |
|---|---|---|---|
| B1.5 | 0.061 | B4.2 | 0.063 |
| B1.6 | 0.058 | B4.1 | 0.061 |
| B1.4 | 0.057 | B3.1 | 0.061 |
| B1.7 | 0.053 | B2.3 | 0.055 |
| B3.5 | 0.046 | B3.2 | 0.051 |
| B3.7 | 0.050 | ||
| B4.3 | 0.049 | ||
| B2.1 | 0.046 | ||
| B2.2 | 0.040 | ||
| B3.3 | 0.039 | ||
| B3.6 | 0.036 | ||
| B3.4 | 0.021 | ||
| B4.4 | 0.021 |
| Barrier to SSCM Implementation | SSCM Implementation Barriers Influencing | Highlighted SSCM Implementation Barriers Influencing |
|---|---|---|
| B1.1 | B2.1 B2.2 B2.3 B3.1 B3.2 B3.3 B3.4 B3.6 B3.7 B4.1 B4.2 B4.3 B4.4 | B4.2 B4.1 B3.1 B2.3 B3.2 B3.7 B4.3 B2.1 B2.2 |
| B1.2 | B2.3 B3.1 B3.2 B4.3 | B4.3 B3.1 B2.3 B3.2 |
| B1.3 | B2.1 B2.2 B2.3 B3.1 B3.2 B3.3 B3.7 B4.1 B4.2 B4.3 | B4.2 B3.1 B2.3 B2.2 B2.1 B4.1 B3.2 |
| B1.4 | B1.1 B1.2 B1.3 B1.7 B2.1 B2.2 B2.3 B3.1 B3.2 B3.3 B3.4 B3.5 B3.6 B3.7 B3.8 B3.9 B3.9.1 B4.1 B4.2 B4.3 B4.4 B4.5 B4.6 | B2.3 B2.1 B2.2 B1.1 B1.7 B4.3 B4.2 B3.4 B1.2 B3.6 B3.7 B3.5 B3.1 B3.2 B3.3 |
| B1.5 | B1.1 B1.2 B1.3 B1.4 B1.6 B1.7 B2.1 B2.2 B2.3 B3.1 B3.2 B3.3 B3.4 B3.5 B3.6 B3.7 B3.8 B3.9 B3.9.1 B4.1 B4.2 B4.3 B4.4 B4.5 | B2.1 B2.2 B4.3 B2.3 B1.1 B1.7 B1.4 B3.1 B4.2 B4.1 B3.6 B3.5 B1.2 B3.4 B1.6 B3.7 |
| B1.6 | B1.1 B1.2 B1.3 B1.4 B1.7 B2.1 B2.2 B2.3 B3.1 B3.2 B3.3 B3.4 B3.5 B3.6 B3.7 B3.8 B3.9 B3.9.1 B4.1 B4.2 B4.3 B4.4 B4.5 | B2.2 B1.1 B1.7 B4.3 B2.3 B3.6 B1.4 B3.5 B3.1 B3.7 B4.2 B1.2 B3.4 B1.3 B4.1 |
| B1.7 | B1.1 B1.2 B1.3 B1.4 B2.1 B2.2 B2.3 B3.1 B3.2 B3.3 B3.4 B3.6 B3.7 B4.1 B4.2 | B2.2 B2.1 B4.3 B2.3 B1.2 B1.1 B1.3 B1.4 B3.1 B4.4 B4.2 B3.6 |
| B2.1 | B2.2 | B2.2 |
| B2.2 | B2.1 | B2.1 |
| B2.3 | B2.2 B3.1 B3.2 B3.3 B3.4 B3.6 B3.7 B4.1 B4.2 B4.3 B4.5 B4.6 | B3.1 B4.1 B4.2 B4.3 B3.3 B3.7 B3.2 B2.2 |
| B3.1 | B2.1 B2.2 B2.3 B3.2 B3.3 B3.7 B4.1 B4.2 B4.3 | B3.3 B4.1 B2.2 B2.3 B4.2 B2.1 B4.3 |
| B3.2 | B2.1 B2.3 B3.1 B3.3 B3.4 B3.7 B4.1 B4.2 B4.3 | B3.7 B4.2 B3.4 B4.3 B4.1 B3.3 |
| B3.3 | B2.3 B3.7 B4.1 B4.2 | B2.3 B4.1 B4.2 |
| B3.5 | B1.1 B1.2 B1.4 B1.7 B2.1 B2.2 B2.3 B3.1 B3.2 B3.3 B3.7 B3.8 B3.9 B3.9.1 B4.1 B4.2 B4.3 | B3.1 B3.7 B4.2 B4.3 B4.1 B1.1 B3.2 B1.7 B2.1 B3.8 B2.2 B1.4 |
| B3.6 | B2.1 | B2.1 |
| B3.7 | B2.1 B2.2 B2.3 B3.1 B3.3 B4.1 B4.2 B4.3 | B2.3 B3.3 B4.3 B4.2 B4.1 |
| B3.8 | B2.1 B2.2 B2.3 B3.1 B3.2 B3.3 B3.7 B4.1 B4.2 B4.3 B4.5 | B3.3 B4.3 B3.7 B4.2 B2.3 B4.1 B4.5 B3.1 |
| B3.9 | B2.1 B2.2 B2.3 B3.1 B3.2 B3.3 B3.4 B3.7 B3.9.1 B4.1 B4.2 B4.3 B4.5 | B3.3 B4.3 B2.2 B2.1 B4.2 B4.1 B2.3 B3.7 B3.1 |
| B3.9.1 | B2.3 B3.1 B3.3 B3.7 B4.1 B4.2 B4.3 | B4.3 B3.1 B3.3 B2.3 B4.1 |
| B4.1 | B2.1 B2.2 B2.3 B3.1 B3.2 B3.3 B3.4 B4.2 B4.3 B4.5 | B4.3 B3.3 B4.5 B3.1 B2.3 B3.4 B4.2 |
| B4.2 | B2.3 B3.1 B3.3 B3.7 B4.1 B4.3 | B3.1 B3.3 B43 B3.7 |
| B4.3 | B2.3 B3.1 B3.3 B3.7 B4.1 | B3.1 B2.3 B3.7 |
| B4.4 | B3.4 B4.3 | B3.4 B4.3 |
| B4.5 | B1.2 B3.1 B3.3 B3.7 B3.8 B3.9 B4.3 | B3.1 B4.3 B3.8 B3.9 |
| B4.6 | B2.3 B3.1 B3.3 B3.7 B4.1 B4.2 B4.3 | B4.3 B2.3 B3.1 B3.3 B4.1 |
| Barrier to SSCM Implementation | SSCM Implementation Barriers Influenced | Highlighted SSCM Implementation Barriers Influenced |
|---|---|---|
| B1.1 | B1.4 B1.5 B1.6 B1.7 B3.5 | B1.5 B1.6 B1.4 B1.7 |
| B1.2 | B1.4 B1.5 B1.6 B1.7 B3.5 B4.5 | B1.7 B1.5 B1.4 B4.5 |
| B1.3 | B1.4 B1.5 B1.6 B1.7 | B1.7 B1.6 B1.5 |
| B1.4 | B1.5 B1.6 B1.7 B3.5 | B1.5 B1.6 B1.7 |
| B1.6 | B1.5 | B1.5 |
| B1.7 | B1.4 B1.5 B1.6 B3.5 | B1.5 B1.4 B1.6 |
| B2.1 | B1.1 B1.3 B1.4 B1.5 B1.6 B1.7 B2.2 B3.1 B3.2 B3.5 B3.6 B3.7 B3.8 B3.9 B4.1 | B1.5 B1.6 B1.7 B1.4 B3.9 B1.3 B3.1 B3.6 B1.1 B2.2 |
| B2.2 | B1.1 B1.3 B1.4 B1.5 B1.6 B1.7 B2.1 B2.3 B3.1 B3.5 B3.7 B3.8 B3.9 B4.1 | B1.6 B1.5 B1.7 B1.4 B3.9 B1.3 B3.1 B2.1 B2.2 |
| B2.3 | B1.1 B1.2 B1.3 B1.4 B1.5 B1.6 B1.7 B3.1 B3.2 B3.3 B3.5 B3.7 B3.8 B3.9 B3.9.1 B4.1 B4.2 B4.3 B4.6 | B1.5 B1.4 B3.7 B1.7 B1.1 B1.3 B1.6 B3.8 B3.9 B3.1 B3.3 B4.1 B4.3 |
| B3.1 | B1.1 B1.2 B1.3 B1.4 B1.5 B1.6 B1.7 B2.3 B3.2 B3.5 B3.7 B3.8 B3.9 B3.9.1 B4.1 B4.2 B4.3 B4.5 B4.6 | B1.1 B2.3 B1.3 B1.5 B3.5 B4.2 B3.9 B1.6 B4.3 B4.1 B1.4 B1.7 B4.5 |
| B3.2 | B1.1 B1.2 B1.3 B1.4 B1.5 B1.6 B1.7 B2.3 B3.1 B3.5 B3.8 B3.9 B4.1 | B1.1 B2.3 B1.3 B3.9 B1.4 B3.1 B1.5 B3.5 B1.6 |
| B3.3 | B1.1 B1.3 B1.4 B1.5 B1.6 B1.7 B2.3 B3.1 B3.2 B3.5 B3.7 B3.8 B3.9 B3.9.1 B4.1 B4.2 B4.3 B4.5 B4.6 | B3.9 B3.7 B3.8 B3.1 B2.3 B4.1 B1.4 B1.5 B1.1 B4.2 B1.3 B3.2 |
| B3.4 | B1.1 B1.2 B1.3 B1.4 B1.7 B2.3 B3.2 B3.9 B4.1 B4.4 | B1.3 B1.2 B4.4 B3.2 B1.4 B2.3 B4.1 |
| B3.5 | B1.4 B1.5 B1.6 | B1.5 B16 |
| B3.6 | B1.1 B1.4 B1.5 B1.6 B1.7 B2.3 | B1.5 B1.6 B1.4 B1.7 |
| B3.7 | B1.1 B1.3 B1.4 B1.5 B1.6 B1.7 B2.3 B3.1 B3.2 B3.3 B3.5 B3.8 B3.9 B3.9.1 B4.1 B4.2 B4.3 B4.5 B4.6 | B3.2 B3.5 B3.8 B3.9 B2.3 B1.1 B1.5 B3.1 B1.4 B1.6 B1.3 B4.1 B1.7 |
| B3.8 | B1.4 B1.5 B1.6 B3.5 B4.5 | B4.5 B3.5 B1.5 B1.4 |
| B3.9 | B1.4 B1.5 B1.6 B3.5 B4.5 | B4.5 B3.5 B1.4 B1.5 |
| B3.9.1 | B1.4 B1.5 B1.6 B3.5 B3.9 | B3.9 B3.5 B1.5 B1.6 |
| B4.1 | B1.1 B1.3 B1.4 B1.5 B1.6 B1.7 B2.3 B3.1 B3.2 B3.3 B3.5 B3.7 B3.8 B3.9 B3.9.1 B4.2 B4.3 B4.6 | B1.1 B2.3 B1.5 B3.9 B3.1 B3.8 B1.3 B3.5 B3.2 B3.7 B1.4 B3.3 B1.6 |
| B4.2 | B1.1 B1.3 B1.4 B1.5 B1.6 B1.7 B2.3 B3.1 B3.2 B3.3 B3.5 B3.7 B3.8 B3.9 B3.9.1 B4.1 B4.6 | B1.1 B1.3 B1.5 B2.3 B3.9 B1.4 B3.8 B3.1 B3.5 B4.1 B3.2 B3.7 |
| B4.3 | B1.1 B1.2 B1.3 B1.4 B1.5 B1.6 B1.7 B2.3 B3.1 B3.2 B3.5 B3.7 B3.8 B3.9 B3.9.1 B4.1 B4.2 B4.4 B4.5 B4.6 | B1.5 B3.9 B1.7 B1.4 B1.6 B4.1 B2.3 B3.8 B4.6 B1.1 B3.1 B3.5 B3.7 B3.2 B1.3 |
| B4.4 | B1.1 B1.4 B1.5 B1.6 B1.7 | B1.5 B1.4 B1.7 |
| B4.5 | B1.4 B1.5 B1.6 B2.3 B3.8 B3.9 B4.1 | B4.1 B3.8 B3.9 B2.3 B1.5 |
| B4.6 | B2.3 | B2.3 |
Publisher’s Note: MDPI stays neutral with regard to jurisdictional claims in published maps and institutional affiliations. |
© 2022 by the authors. Licensee MDPI, Basel, Switzerland. This article is an open access article distributed under the terms and conditions of the Creative Commons Attribution (CC BY) license (https://creativecommons.org/licenses/by/4.0/).
Share and Cite
Jalali, M.; Feng, B.; Feng, J. An Analysis of Barriers to Sustainable Supply Chain Management Implementation: The Fuzzy DEMATEL Approach. Sustainability 2022, 14, 13622. https://doi.org/10.3390/su142013622
Jalali M, Feng B, Feng J. An Analysis of Barriers to Sustainable Supply Chain Management Implementation: The Fuzzy DEMATEL Approach. Sustainability. 2022; 14(20):13622. https://doi.org/10.3390/su142013622
Chicago/Turabian StyleJalali, Mehrnaz, Bo Feng, and Junwen Feng. 2022. "An Analysis of Barriers to Sustainable Supply Chain Management Implementation: The Fuzzy DEMATEL Approach" Sustainability 14, no. 20: 13622. https://doi.org/10.3390/su142013622
APA StyleJalali, M., Feng, B., & Feng, J. (2022). An Analysis of Barriers to Sustainable Supply Chain Management Implementation: The Fuzzy DEMATEL Approach. Sustainability, 14(20), 13622. https://doi.org/10.3390/su142013622

