Exploring the Challenges to Adopt Green Initiatives to Supply Chain Management for Manufacturing Industries
Abstract
1. Introduction
2. Identification of Challenges
2.1. High Investments and Less Return-on-Investments
2.2. Non-Availability of Financial Assistants
2.3. Financial Constraints
2.4. High Cost of Hazardous Waste Disposal
2.5. Lack of Government Regulation and Legislation
2.6. Lack of Customer Awareness and Pressure about GSCM
2.7. Lack of Involvement of Top Management in Adopting GSCM
2.8. Lack of Technical Expertise
2.9. Lack of Training Courses about Implementing GSCM
2.10. Lack of Awareness about Reverse Logistics Adoption
2.11. Lack of Environmental Knowledge
2.12. Market Competition and Uncertainty
2.13. Lack of Corporate Social Responsibility
2.14. Restrictive Company Policies towards Product/Process Stewardship
2.15. Lack of New Technology, Materials, and Processes
2.16. Lack of Effective Environmental Measures
2.17. Complexity of Green Process and System Design
2.18. Poor Supplier Commitment; Unwillingness to Exchange Information
2.19. Lack of an Environmental Partnership with Suppliers
3. Research Methodology
3.1. The ISM Technique
3.1.1. Step 1: Developing Structural Self-Interaction Matrix
3.1.2. Step 2: Establishing Reachability Matrix
3.1.3. Step 3: Partitioning of All Variables into Levels
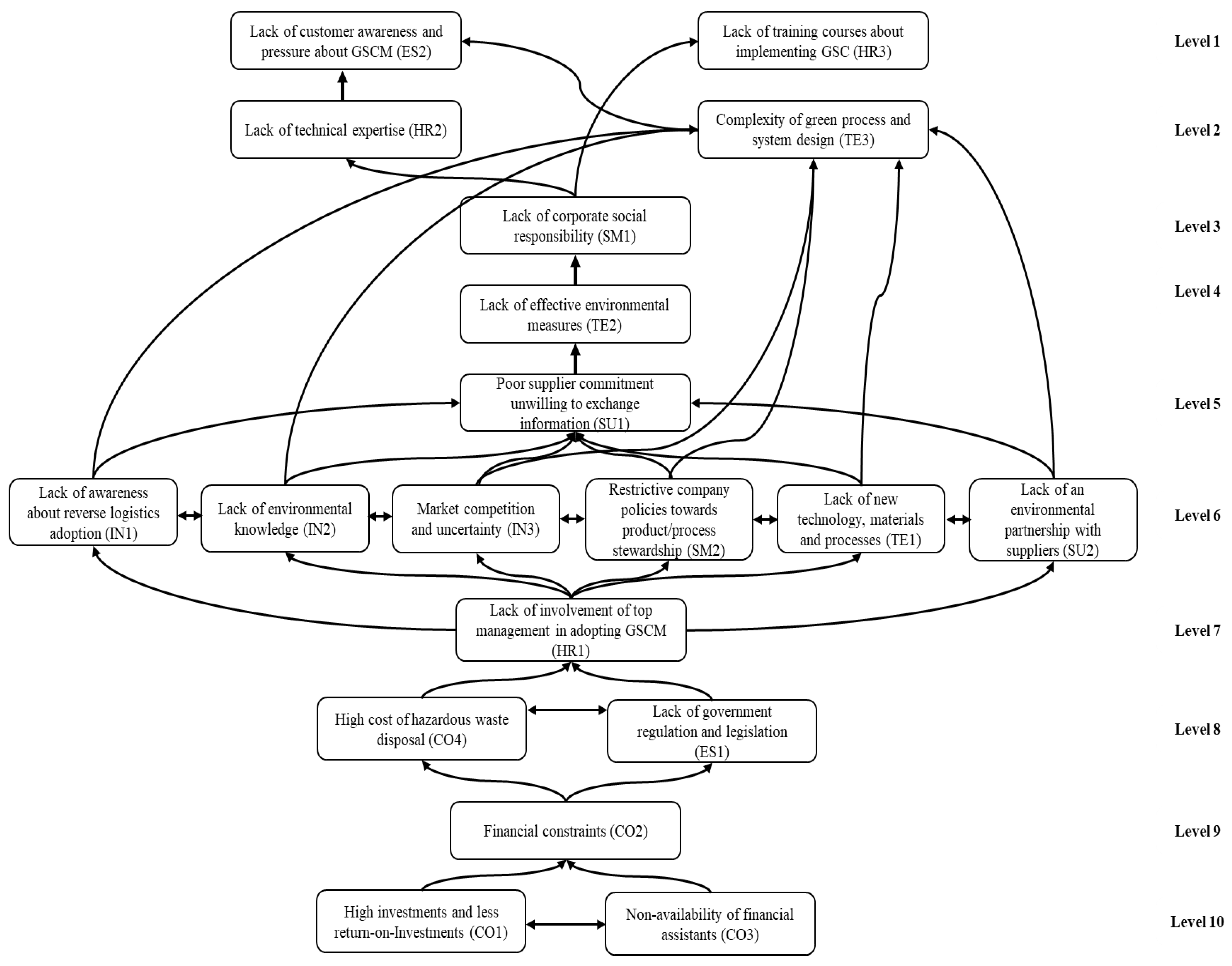
3.1.4. Step 4: Drawing the Directed Graph
3.1.5. Step 5: The MICMAC Analysis
3.2. Research Context
4. Research Findings
5. Discussions and Research Implications
6. Conclusions and Future Scope
Author Contributions
Funding
Institutional Review Board Statement
Informed Consent Statement
Data Availability Statement
Conflicts of Interest
Appendix A
| j | V1 | V2 | V3 | V4 | V5 | V6 | V7 | V8 | V9 | V10 | V11 | V12 | V13 | V14 | V15 | V16 | V17 | V18 | V19 | |
|---|---|---|---|---|---|---|---|---|---|---|---|---|---|---|---|---|---|---|---|---|
| i | Challenges | CO1 | CO2 | CO3 | CO4 | ES1 | ES2 | HR1 | HR2 | HR3 | IN1 | IN2 | IN3 | SM1 | SM2 | TE1 | TE2 | TE3 | SU1 | SU2 |
| V1 | CO1 | 1 | V | X | O | V | O | O | V | V | O | O | V | V | O | O | O | O | O | O |
| V2 | CO2 | 1 | O | V | O | O | V | O | O | V | O | V | O | O | V | O | O | O | O | |
| V3 | CO3 | 1 | V | O | O | V | V | V | O | O | V | O | O | V | O | O | O | O | ||
| V4 | CO4 | 1 | X | O | O | O | O | O | V | V | O | V | O | O | O | V | O | |||
| V5 | ES1 | 1 | O | V | O | V | V | O | O | O | V | O | O | O | O | V | ||||
| V6 | ES2 | 1 | O | A | O | O | O | A | O | O | A | O | A | O | O | |||||
| V7 | HR1 | 1 | V | O | O | V | V | O | V | O | O | V | O | O | ||||||
| V8 | HR2 | 1 | O | O | O | O | A | A | A | A | O | O | A | |||||||
| V9 | HR3 | 1 | O | O | O | A | O | A | A | O | O | O | ||||||||
| V10 | IN1 | 1 | V | V | V | V | V | V | O | O | A | |||||||||
| V11 | IN2 | 1 | V | V | A | A | O | O | O | A | ||||||||||
| V12 | IN3 | 1 | O | O | O | O | O | V | V | |||||||||||
| V13 | SM1 | 1 | A | O | A | O | A | O | ||||||||||||
| V14 | SM2 | 1 | V | O | O | V | V | |||||||||||||
| V15 | TE1 | 1 | O | V | O | O | ||||||||||||||
| V16 | TE2 | 1 | O | A | A | |||||||||||||||
| V17 | TE3 | 1 | O | A | ||||||||||||||||
| V18 | SU1 | 1 | O | |||||||||||||||||
| V19 | SU2 | 1 |
| j | V1 | V2 | V3 | V4 | V5 | V6 | V7 | V8 | V9 | V10 | V11 | V12 | V13 | V14 | V15 | V16 | V17 | V18 | V19 | Driving Power | |
| i | Challenges | CO1 | CO2 | CO3 | CO4 | ES1 | ES2 | HR1 | HR2 | HR3 | IN1 | IN2 | IN3 | SM1 | SM2 | TE1 | TE2 | TE3 | SU1 | SU2 | |
| V1 | CO1 | 1 | 1 | 0 | 0 | 0 | 1 | 1 | 1 | 1 | 0 | 0 | 1 | 0 | 1 | 1 | 0 | 0 | 0 | 1 | 8 |
| V2 | CO2 | 0 | 1 | 0 | 1 | 1 | 1 | 0 | 0 | 0 | 1 | 0 | 1 | 0 | 0 | 1 | 0 | 1 | 1 | 1 | 6 |
| V3 | CO3 | 0 | 0 | 1 | 1 | 1 | 1 | 1 | 0 | 0 | 1 | 0 | 1 | 0 | 0 | 0 | 1 | 1 | 1 | 1 | 8 |
| V4 | CO4 | 0 | 1 | 0 | 1 | 1 | 1 | 1 | 0 | 1 | 1 | 1 | 1 | 0 | 0 | 1 | 0 | 1 | 1 | 1 | 6 |
| V5 | ES1 | 0 | 0 | 0 | 0 | 1 | 0 | 1 | 0 | 0 | 1 | 0 | 1 | 0 | 0 | 0 | 0 | 0 | 1 | 0 | 7 |
| V6 | ES2 | 0 | 0 | 0 | 0 | 0 | 1 | 0 | 1 | 0 | 1 | 1 | 0 | 1 | 0 | 0 | 0 | 0 | 0 | 1 | 1 |
| V7 | HR1 | 0 | 0 | 0 | 0 | 1 | 0 | 1 | 0 | 0 | 1 | 1 | 0 | 0 | 0 | 0 | 0 | 0 | 1 | 0 | 6 |
| V8 | HR2 | 0 | 0 | 0 | 0 | 0 | 0 | 0 | 1 | 0 | 1 | 0 | 1 | 0 | 0 | 0 | 0 | 0 | 0 | 0 | 2 |
| V9 | HR3 | 0 | 0 | 0 | 0 | 0 | 0 | 0 | 0 | 1 | 0 | 0 | 0 | 0 | 0 | 0 | 0 | 0 | 0 | 0 | 1 |
| V10 | IN1 | 0 | 0 | 0 | 0 | 0 | 0 | 0 | 0 | 1 | 1 | 1 | 1 | 0 | 0 | 0 | 0 | 0 | 0 | 0 | 7 |
| V11 | IN2 | 0 | 0 | 0 | 0 | 0 | 0 | 0 | 0 | 0 | 1 | 1 | 1 | 0 | 0 | 0 | 0 | 0 | 0 | 0 | 3 |
| V12 | IN3 | 0 | 0 | 0 | 0 | 0 | 0 | 0 | 0 | 0 | 1 | 1 | 1 | 0 | 0 | 0 | 0 | 0 | 0 | 0 | 4 |
| V13 | SM1 | 0 | 0 | 0 | 0 | 0 | 0 | 0 | 0 | 1 | 1 | 1 | 0 | 1 | 0 | 0 | 0 | 0 | 0 | 0 | 3 |
| V14 | SM2 | 1 | 1 | 0 | 0 | 0 | 1 | 1 | 1 | 1 | 0 | 0 | 1 | 0 | 1 | 1 | 0 | 0 | 0 | 1 | 7 |
| V15 | TE1 | 0 | 1 | 0 | 1 | 1 | 1 | 0 | 0 | 0 | 1 | 0 | 1 | 0 | 0 | 1 | 0 | 1 | 1 | 1 | 6 |
| V16 | TE2 | 0 | 0 | 1 | 1 | 1 | 1 | 1 | 0 | 0 | 1 | 0 | 1 | 0 | 0 | 0 | 1 | 1 | 1 | 1 | 4 |
| V17 | TE3 | 0 | 1 | 0 | 1 | 1 | 1 | 1 | 0 | 1 | 1 | 1 | 1 | 0 | 0 | 1 | 0 | 1 | 1 | 1 | 2 |
| V18 | SU1 | 0 | 0 | 0 | 0 | 1 | 0 | 1 | 0 | 0 | 1 | 0 | 1 | 0 | 0 | 0 | 0 | 0 | 1 | 0 | 3 |
| V19 | SU2 | 0 | 0 | 0 | 0 | 0 | 1 | 0 | 1 | 0 | 1 | 1 | 0 | 1 | 0 | 0 | 0 | 0 | 0 | 1 | 6 |
| Dependence Power | 2 | 2 | 2 | 4 | 3 | 5 | 4 | 9 | 7 | 4 | 7 | 8 | 7 | 5 | 5 | 4 | 4 | 4 | 4 | ||
| j | V1 | V2 | V3 | V4 | V5 | V6 | V7 | V8 | V9 | V10 | V11 | V12 | V13 | V14 | V15 | V16 | V17 | V18 | V19 | Driving Power | |
| i | Challenges | CO1 | CO2 | CO3 | CO4 | ES1 | ES2 | HR1 | HR2 | HR3 | IN1 | IN2 | IN3 | SM1 | SM2 | TE1 | TE2 | TE3 | SU1 | SU2 | |
| V1 | CO1 | 1 | 1 | 1 | 1* | 1 | 1* | 1* | 1 | 1 | 1* | 1* | 1 | 1 | 1* | 1* | 1* | 1* | 1* | 1* | 19 |
| V2 | CO2 | 0 | 1 | 0 | 1 | 1* | 1* | 1 | 1* | 1* | 1 | 1* | 1 | 1* | 1* | 1 | 1* | 1* | 1* | 1* | 17 |
| V3 | CO3 | 1 | 1* | 1 | 1 | 1* | 1* | 1 | 1 | 1 | 1* | 1* | 1 | 1* | 1* | 1 | 1* | 1* | 1* | 1* | 19 |
| V4 | CO4 | 0 | 0 | 0 | 1 | 1 | 1* | 1* | 1* | 1* | 1* | 1 | 1 | 1* | 1 | 1* | 1* | 1* | 1 | 1* | 16 |
| V5 | ES1 | 0 | 0 | 0 | 1 | 1 | 1* | 1 | 1* | 1 | 1 | 1* | 1* | 1* | 1 | 1* | 1* | 1* | 1* | 1 | 16 |
| V6 | ES2 | 0 | 0 | 0 | 0 | 0 | 1 | 0 | 0 | 0 | 0 | 0 | 0 | 0 | 0 | 0 | 0 | 0 | 0 | 0 | 1 |
| V7 | HR1 | 0 | 0 | 0 | 0 | 0 | 1* | 1 | 1 | 1* | 1* | 1 | 1 | 1* | 1 | 1* | 1* | 1 | 1* | 1* | 14 |
| V8 | HR2 | 0 | 0 | 0 | 0 | 0 | 1 | 0 | 1 | 0 | 0 | 0 | 0 | 0 | 0 | 0 | 0 | 0 | 0 | 0 | 2 |
| V9 | HR3 | 0 | 0 | 0 | 0 | 0 | 0 | 0 | 0 | 1 | 0 | 0 | 0 | 0 | 0 | 0 | 0 | 0 | 0 | 0 | 1 |
| V10 | IN1 | 0 | 0 | 0 | 0 | 0 | 1* | 0 | 1* | 1* | 1 | 1 | 1 | 1 | 1 | 1 | 1 | 1* | 1* | 1* | 13 |
| V11 | IN2 | 0 | 0 | 0 | 0 | 0 | 1* | 0 | 1* | 1* | 1* | 1 | 1 | 1 | 1* | 1* | 1* | 1* | 1* | 1* | 13 |
| V12 | IN3 | 0 | 0 | 0 | 0 | 0 | 1 | 0 | 1* | 1* | 1* | 1* | 1 | 1* | 1* | 1* | 1* | 1* | 1 | 1 | 13 |
| V13 | SM1 | 0 | 0 | 0 | 0 | 0 | 1* | 0 | 1 | 1 | 0 | 0 | 0 | 1 | 0 | 0 | 0 | 0 | 0 | 0 | 4 |
| V14 | SM2 | 0 | 0 | 0 | 0 | 0 | 1* | 0 | 1 | 1* | 1* | 1 | 1* | 1 | 1 | 1 | 1* | 1* | 1 | 1 | 13 |
| V15 | TE1 | 0 | 0 | 0 | 0 | 0 | 1 | 0 | 1 | 1 | 1* | 1 | 1* | 1* | 1* | 1 | 1* | 1 | 1* | 1* | 13 |
| V16 | TE2 | 0 | 0 | 0 | 0 | 0 | 1* | 0 | 1 | 1 | 0 | 0 | 0 | 1 | 0 | 0 | 1 | 0 | 0 | 0 | 5 |
| V17 | TE3 | 0 | 0 | 0 | 0 | 0 | 1 | 0 | 0 | 0 | 0 | 0 | 0 | 0 | 0 | 0 | 0 | 1 | 0 | 0 | 2 |
| V18 | SU1 | 0 | 0 | 0 | 0 | 0 | 1* | 0 | 1* | 1* | 0 | 0 | 0 | 1 | 0 | 0 | 1 | 0 | 1 | 0 | 6 |
| V19 | SU2 | 0 | 0 | 0 | 0 | 0 | 1* | 0 | 1 | 1* | 1 | 1 | 1* | 1* | 1* | 1* | 1 | 1 | 1* | 1 | 13 |
| Dependence Power | 2 | 3 | 2 | 5 | 5 | 18 | 6 | 16 | 16 | 12 | 12 | 12 | 15 | 12 | 12 | 14 | 13 | 13 | 12 | ||
| Variables | Reachability Set | Antecedent Set | Intersection Set | Level |
|---|---|---|---|---|
| 1 | 1, 3, | 1, 3, | 1, 3, | 10 |
| 2 | 2, | 1, 2, 3, | 2, | 9 |
| 3 | 1, 3, | 1, 3, | 1, 3, | 10 |
| 4 | 4, 5, | 1, 2, 3, 4, 5, | 4, 5, | 8 |
| 5 | 4, 5, | 1, 2, 3, 4, 5, | 4, 5, | 8 |
| 6 | 6, | 1, 2, 3, 4, 5, 6, 7, 8, 10, 11, 12, 13, 14, 15, 16, 17, 18, 19, | 6, | 1 |
| 7 | 7, | 1, 2, 3, 4, 5, 7, | 7, | 7 |
| 8 | 8, | 1, 2, 3, 4, 5, 7, 8, 10, 11, 12, 13, 14, 15, 16, 18, 19, | 8, | 2 |
| 9 | 9, | 1, 2, 3, 4, 5, 7, 9, 10, 11, 12, 13, 14, 15, 16, 18, 19, | 9, | 1 |
| 10 | 10, 11, 12, 14, 15, 19, | 1, 2, 3, 4, 5, 7, 10, 11, 12, 14, 15, 19, | 10, 11, 12, 14, 15, 19, | 6 |
| 11 | 10, 11, 12, 14, 15, 19, | 1, 2, 3, 4, 5, 7, 10, 11, 12, 14, 15, 19, | 10, 11, 12, 14, 15, 19, | 6 |
| 12 | 10, 11, 12, 14, 15, 19, | 1, 2, 3, 4, 5, 7, 10, 11, 12, 14, 15, 19, | 10, 11, 12, 14, 15, 19, | 6 |
| 13 | 13, | 1, 2, 3, 4, 5, 7, 10, 11, 12, 13, 14, 15, 16, 18, 19, | 13, | 3 |
| 14 | 10, 11, 12, 14, 15, 19, | 1, 2, 3, 4, 5, 7, 10, 11, 12, 14, 15, 19, | 10, 11, 12, 14, 15, 19, | 6 |
| 15 | 10, 11, 12, 14, 15, 19, | 1, 2, 3, 4, 5, 7, 10, 11, 12, 14, 15, 19, | 10, 11, 12, 14, 15, 19, | 6 |
| 16 | 16, | 1, 2, 3, 4, 5, 7, 10, 11, 12, 14, 15, 16, 18, 19, | 16, | 4 |
| 17 | 17, | 1, 2, 3, 4, 5, 7, 10, 11, 12, 14, 15, 17, 19, | 17, | 2 |
| 18 | 18, | 1, 2, 3, 4, 5, 7, 10, 11, 12, 14, 15, 18, 19, | 18, | 5 |
| 19 | 10, 11, 12, 14, 15, 19, | 1, 2, 3, 4, 5, 7, 10, 11, 12, 14, 15, 19, | 10, 11, 12, 14, 15, 19, | 6 |
References
- Huang, Y.-F.; Chen, A.P.-S.; Do, M.-H.; Chung, J.-C. Assessing the Barriers of Green Innovation Implementation: Evidence from the Vietnamese Manufacturing Sector. Sustainability 2022, 14, 4662. [Google Scholar] [CrossRef]
- Al Asbahi, A.A.M.H.; Fang, Z.G.; Chandio, Z.A.; Tunio, M.K.; Ahmed, J.; Abbas, M. Assessing Barriers and Solutions for Yemen Energy Crisis to Adopt Green and Sustainable Practices: A Fuzzy Multi-Criteria Analysis. Environ. Sci. Pollut. Res. 2020, 27, 36765–36781. [Google Scholar] [CrossRef]
- Bhatia, M.S.; Gangwani, K.K. Green Supply Chain Management: Scientometric Review and Analysis of Empirical Research. J. Clean. Prod. 2021, 284, 124722. [Google Scholar] [CrossRef]
- Do, M.H.; Huang, Y.F. Evaluation of Parameters for the Sustainable Supply Chain Management: A Taiwanese Fresh-Fruit Sector. AIMS Environ. Sci. 2022, 9, 16–32. [Google Scholar] [CrossRef]
- Shetty, S.K.; Bhat, K.S. Green Supply Chain Management Practices Implementation and Sustainability –A Review. Mater. Today Proc. 2022, 52, 735–740. [Google Scholar] [CrossRef]
- Bag, S.; Dhamija, P.; Bryde, D.J.; Singh, R.K. Effect of Eco-Innovation on Green Supply Chain Management, Circular Economy Capability, and Performance of Small and Medium Enterprises. J. Bus. Res. 2022, 141, 60–72. [Google Scholar] [CrossRef]
- Amjad, A.; Abbass, K.; Hussain, Y.; Khan, F.; Sadiq, S. Effects of the Green Supply Chain Management Practices on Firm Performance and Sustainable Development. Environ. Sci. Pollut. Res. 2022, 29, 66622–66639. [Google Scholar] [CrossRef]
- Taddei, E.; Sassanelli, C.; Rosa, P.; Terzi, S. Circular Supply Chains in the Era of Industry 4.0: A Systematic Literature Review. Comput. Ind. Eng. 2022, 170, 108268. [Google Scholar] [CrossRef]
- Mardani, A.; Kannan, D.; Hooker, R.E.; Ozkul, S.; Alrasheedi, M.; Tirkolaee, E.B. Evaluation of Green and Sustainable Supply Chain Management Using Structural Equation Modelling: A Systematic Review of the State of the Art Literature and Recommendations for Future Research. J. Clean. Prod. 2020, 249, 119383. [Google Scholar] [CrossRef]
- Khan, S.A.R.; Qianli, D. Impact of Green Supply Chain Management Practices on Firms’ Performance: An Empirical Study from the Perspective of Pakistan. Environ. Sci. Pollut. Res. 2017, 24, 16829–16844. [Google Scholar] [CrossRef]
- Choudhary, K.; Sangwan, K.S. Green Supply Chain Management Pressures, Practices and Performance: A Critical Literature Review. Benchmarking 2022, 29, 1393–1428. [Google Scholar] [CrossRef]
- Zhang, N.; Zhao, Y. Green Supply Chain Management in the Platform Economy: A Bibliometric Analysis. Int. J. Logist. Res. Appl. 2022, 25, 639–655. [Google Scholar] [CrossRef]
- Rahman, T.; Ali, S.M.; Moktadir, M.A.; Kusi-Sarpong, S. Evaluating Barriers to Implementing Green Supply Chain Management: An Example from an Emerging Economy. Prod. Plan. Control 2020, 31, 673–698. [Google Scholar] [CrossRef]
- Majumdar, A.; Sinha, S.K. Analyzing the Barriers of Green Textile Supply Chain Management in Southeast Asia Using Interpretive Structural Modeling. Sustain. Prod. Consum. 2019, 17, 176–187. [Google Scholar] [CrossRef]
- Kaur, J.; Sidhu, R.; Awasthi, A.; Srivastava, S.K. A Pareto Investigation on Critical Barriers in Green Supply Chain Management. Int. J. Manag. Sci. Eng. Manag. 2019, 14, 113–123. [Google Scholar] [CrossRef]
- Agyemang, M.; Zhu, Q.; Adzanyo, M.; Antarciuc, E.; Zhao, S. Evaluating Barriers to Green Supply Chain Redesign and Implementation of Related Practices in the West Africa Cashew Industry. Resour. Conserv. Recycl. 2018, 136, 209–222. [Google Scholar] [CrossRef]
- Ullah, S.; Ahmad, N.; Khan, F.U.; Badulescu, A.; Badulescu, D. Mapping Interactions among Green Innovations Barriers in Manufacturing Industry Using Hybrid Methodology: Insights from a Developing Country. Int. J. Environ. Res. Public Health 2021, 18, 7885. [Google Scholar] [CrossRef]
- Huang, Y.F.; Do, M.H.; Kumar, V. Consumers’ Perception on Corporate Social Responsibility: Evidence from Vietnam. Corp. Soc. Responsib. Environ. Manag. 2019, 26, 1272–1284. [Google Scholar] [CrossRef]
- Le, T.T.; Vo, X.V.; Venkatesh, V.G. Role of Green Innovation and Supply Chain Management in Driving Sustainable Corporate Performance. J. Clean. Prod. 2022, 374, 133875. [Google Scholar] [CrossRef]
- Do, M.H.; Huang, Y.F.; Do, T.N. The Effect of Total Quality Management-Enabling Factors on Corporate Social Responsibility and Business Performance: Evidence from Vietnamese Coffee Firms. Benchmarking 2020, 28, 1296–1318. [Google Scholar] [CrossRef]
- Do, T.N.; Kumar, V.; Do, M.H. Prioritize the Key Parameters of Vietnamese Coffee Industries for Sustainability. Int. J. Product. Perform. Manag. 2020, 69, 1153–1176. [Google Scholar] [CrossRef]
- Fadly, D. Greening Industry in Vietnam: Environmental Management Standards and Resource Efficiency in SMEs. Sustain. 2020, 12, 7455. [Google Scholar] [CrossRef]
- Balon, V. Green Supply Chain Management: Pressures, Practices, and Performance—An Integrative Literature Review. Bus. Strateg. Dev. 2020, 3, 226–244. [Google Scholar] [CrossRef]
- Wang, Z.; Mathiyazhagan, K.; Xu, L.; Diabat, A. A Decision Making Trial and Evaluation Laboratory Approach to Analyze the Barriers to Green Supply Chain Management Adoption in a Food Packaging Company. J. Clean. Prod. 2016, 117, 19–28. [Google Scholar] [CrossRef]
- Famiyeh, S.; Kwarteng, A.; Asante-Darko, D.; Dadzie, S.A. Green Supply Chain Management Initiatives and Operational Competitive Performance. Benchmarking 2018, 25, 607–631. [Google Scholar] [CrossRef]
- Dong, C.; Liu, Q.; Shen, B. To Be or Not to Be Green? Strategic Investment for Green Product Development in a Supply Chain. Transp. Res. Part E Logist. Transp. Rev. 2019, 131, 193–227. [Google Scholar] [CrossRef]
- Govindan, K.; Kaliyan, M.; Kannan, D.; Haq, A.N. Barriers Analysis for Green Supply Chain Management Implementation in Indian Industries Using Analytic Hierarchy Process. Int. J. Prod. Econ. 2014, 147, 555–568. [Google Scholar] [CrossRef]
- Soda, S.; Sachdeva, A.; Garg, R.K. Barriers Analysis for Green Supply Chain Management Implementation in Power Industry Using ISM. Int. J. Logist. Syst. Manag. 2017, 27, 225–259. [Google Scholar] [CrossRef]
- Tumpa, T.J.; Ali, S.M.; Rahman, M.H.; Paul, S.K.; Chowdhury, P.; Rehman Khan, S.A. Barriers to Green Supply Chain Management: An Emerging Economy Context. J. Clean. Prod. 2019, 236, 117617. [Google Scholar] [CrossRef]
- Balon, V.; Sharma, A.K.; Barua, M.K. Assessment of Barriers in Green Supply Chain Management Using ISM: A Case Study of the Automobile Industry in India. Glob. Bus. Rev. 2016, 17, 116–135. [Google Scholar] [CrossRef]
- Uddin, S.; Ali, S.M.; Kabir, G.; Suhi, S.A.; Enayet, R.; Haque, T. An AHP-ELECTRE Framework to Evaluate Barriers to Green Supply Chain Management in the Leather Industry. Int. J. Sustain. Dev. World Ecol. 2019, 26, 732–751. [Google Scholar] [CrossRef]
- Kitsis, A.M.; Chen, I.J. Do Stakeholder Pressures Influence Green Supply Chain Practices?Exploring the Mediating Role of Top Management Commitment. J. Clean. Prod. 2021, 316, 128258. [Google Scholar] [CrossRef]
- Kaur, J.; Sidhu, R.; Awasthi, A.; Chauhan, S.; Goyal, S. A DEMATEL Based Approach for Investigating Barriers in Green Supply Chain Management in Canadian Manufacturing Firms. Int. J. Prod. Res. 2018, 56, 312–332. [Google Scholar] [CrossRef]
- Mathiyazhagan, K.; Govindan, K.; NoorulHaq, A.; Geng, Y. An ISM Approach for the Barrier Analysis in Implementing Green Supply Chain Management. J. Clean. Prod. 2013, 47, 283–297. [Google Scholar] [CrossRef]
- Aćimović, S.; Mijušković, V.; Rajić, V. The Impact of Reverse Logistics onto Green Supply Chain Competitiveness Evidence from Serbian Consumers. Int. J. Retail Distrib. Manag. 2020, 48, 1003–1021. [Google Scholar] [CrossRef]
- Majumdar, A.; Sinha, S. Modeling the Barriers of Green Supply Chain Management in Small and Medium Enterprises: A Case of Indian Clothing Industry. Manag. Environ. Qual. An Int. J. 2018, 29, 1110–1122. [Google Scholar] [CrossRef]
- Luthra, S.; Kumar, V.; Kumar, S.; Haleem, A. Barriers to Implement Green Supply Chain Management in Automobile Industry Using Interpretive Structural Modeling Technique-an Indian Perspective. J. Ind. Eng. Manag. 2011, 4, 231–257. [Google Scholar] [CrossRef]
- Mathiyazhagan, K.; Haq, A.N.; Baxi, V. Analysing the Barriers for the Adoption of Green Supply Chain Management - The Indian Plastic Industry Perspective. Int. J. Bus. Perform. Supply Chain Model. 2016, 8, 46–65. [Google Scholar] [CrossRef]
- Longoni, A.; Cagliano, R. Inclusive Environmental Disclosure Practices and Firm Performance: The Role of Green Supply Chain Management. Int. J. Oper. Prod. Manag. 2018, 38, 1815–1835. [Google Scholar] [CrossRef]
- Bag, S.; Gupta, S.; Kumar, S.; Sivarajah, U. Role of Technological Dimensions of Green Supply Chain Management Practices on Firm Performance. J. Enterp. Inf. Manag. 2020, 34, 1–27. [Google Scholar] [CrossRef]
- Lamba, N.; Thareja, P. Developing the Structural Model Based on Analyzing the Relationship between the Barriers of Green Supply Chain Management Using TOPSIS Approach. Mater. Today Proc. 2021, 43, 1–8. [Google Scholar] [CrossRef]
- Tseng, M.L.; Islam, M.S.; Karia, N.; Fauzi, F.A.; Afrin, S. A Literature Review on Green Supply Chain Management: Trends and Future Challenges. Resour. Conserv. Recycl. 2019, 141, 145–162. [Google Scholar] [CrossRef]
- Drohomeretski, E.; Da Costa, S.G.; De Lima, E.P. Green Supply Chain Management: Drivers, Barriers and Practices within the Brazilian Automotive Industry. J. Manuf. Technol. Manag. 2014, 25, 1105–1134. [Google Scholar] [CrossRef]
- Kalpande, S.D.; Toke, L.K. Assessment of Green Supply Chain Management Practices, Performance, Pressure and Barriers amongst Indian Manufacturer to Achieve Sustainable Development. Int. J. Product. Perform. Manag. 2021, 70, 2237–2257. [Google Scholar] [CrossRef]
- Laari, S.; Töyli, J.; Ojala, L. The Effect of a Competitive Strategy and Green Supply Chain Management on the Financial and Environmental Performance of Logistics Service Providers. Bus. Strateg. Environ. 2018, 27, 872–883. [Google Scholar] [CrossRef]
- Muduli, K.; Govindan, K.; Barve, A.; Geng, Y. Barriers to Green Supply Chain Management in Indian Mining Industries: A Graph Theoretic Approach. J. Clean. Prod. 2013, 47, 335–344. [Google Scholar] [CrossRef]
- Teixeira, A.A.; Jabbour, C.J.C.; De Sousa Jabbour, A.B.L.; Latan, H.; De Oliveira, J.H.C. Green Training and Green Supply Chain Management: Evidence from Brazilian Firms. J. Clean. Prod. 2016, 116, 170–176. [Google Scholar] [CrossRef]
- Luthra, S.; Garg, D.; Haleem, A. The Impacts of Critical Success Factors for Implementing Green Supply Chain Management towards Sustainability: An Empirical Investigation of Indian Automobile Industry. J. Clean. Prod. 2016, 121, 142–158. [Google Scholar] [CrossRef]
- Agi, M.A.N.; Nishant, R. Understanding Influential Factors on Implementing Green Supply Chain Management Practices: An Interpretive Structural Modelling Analysis. J. Environ. Manage. 2017, 188, 351–363. [Google Scholar] [CrossRef]
- Kirchoff, J.F.; Tate, W.L.; Mollenkopf, D.A. The Impact of Strategic Organizational Orientations on Green Supply Chain Management and Firm Performance. Int. J. Phys. Distrib. Logist. Manag. 2016, 46, 269–292. [Google Scholar] [CrossRef]
- Gandhi, S.; Mangla, S.K.; Kumar, P.; Kumar, D. Evaluating Factors in Implementation of Successful Green Supply Chain Management Using DEMATEL: A Case Study. Int. Strateg. Manag. Rev. 2015, 3, 96–109. [Google Scholar] [CrossRef]
- Al-Sheyadi, A.; Muyldermans, L.; Kauppi, K. The Complementarity of Green Supply Chain Management Practices and the Impact on Environmental Performance. J. Environ. Manage. 2019, 242, 186–198. [Google Scholar] [CrossRef] [PubMed]
- Govindan, K.; Muduli, K.; Devika, K.; Barve, A. Investigation of the Influential Strength of Factors on Adoption of Green Supply Chain Management Practices: An Indian Mining Scenario. Resour. Conserv. Recycl. 2016, 107, 185–194. [Google Scholar] [CrossRef]
- Pathak, D.K.; Verma, A.; Kumar, V. Performance Variables of GSCM for Sustainability in Indian Automobile Organizations Using TOPSIS Method. Bus. Strateg. Dev. 2020, 3, 590–602. [Google Scholar] [CrossRef]
- Zaid, A.A.; Jaaron, A.A.M.; Talib Bon, A. The Impact of Green Human Resource Management and Green Supply Chain Management Practices on Sustainable Performance: An Empirical Study. J. Clean. Prod. 2018, 204, 965–979. [Google Scholar] [CrossRef]
- Wang, C.; Zhang, Q.; Zhang, W. Corporate Social Responsibility, Green Supply Chain Management and Firm Performance: The Moderating Role of Big-Data Analytics Capability. Res. Transp. Bus. Manag. 2020, 37, 100557. [Google Scholar] [CrossRef]
- Li, G.; Li, L.; Choi, T.M.; Sethi, S.P. Green Supply Chain Management in Chinese Firms: Innovative Measures and the Moderating Role of Quick Response Technology. J. Oper. Manag. 2020, 66, 958–988. [Google Scholar] [CrossRef]
- Feng, M.; Yu, W.; Wang, X.; Wong, C.Y.; Xu, M.; Xiao, Z. Green Supply Chain Management and Financial Performance: The Mediating Roles of Operational and Environmental Performance. Bus. Strateg. Environ. 2018, 27, 811–824. [Google Scholar] [CrossRef]
- Cosimato, S.; Troisi, O. Green Supply Chain Management: Practices and Tools for Logistics Competitiveness and Sustainability. The DHL Case Study. TQM J. 2015, 27, 256–276. [Google Scholar] [CrossRef]
- Luthra, S.; Garg, D.; Haleem, A. Identifying and Ranking of Strategies to Implement Green Supply Chain Management in Indian Manufacturing Industry Using Analytical Hierarchy Process. J. Ind. Eng. Manag. 2013, 6, 930–962. [Google Scholar] [CrossRef]
- Prakash, C.; Barua, M.K. Integration of AHP-TOPSIS Method for Prioritizing the Solutions of Reverse Logistics Adoption to Overcome Its Barriers under Fuzzy Environment. J. Manuf. Syst. 2015, 37, 599–615. [Google Scholar] [CrossRef]
- Warfield, J.N. Developing Interconnection Matrices in Structural Modeling. IEEE Trans. Syst. Man Cybern. 1974, SMC-4, 81–87. [Google Scholar] [CrossRef]
- Pandey, N.; Bhatnagar, M.; Ghosh, D. An Analysis of Critical Success Factors towards Sustainable Supply Chain Management–in the Context of an Engine Manufacturing Industry. Int. J. Sustain. Eng. 2021, 14, 1496–1508. [Google Scholar] [CrossRef]
- Qureshi, K.M.; Mewada, B.G.; Alghamdi, S.Y.; Almakayeel, N.; Mansour, M.; Qureshi, M.R.N. Exploring the Lean Implementation Barriers in Small and Medium-Sized Enterprises Using Interpretive Structure Modeling and Interpretive Ranking Process. Appl. Syst. Innov. 2022, 5, 84. [Google Scholar] [CrossRef]
- Menon, R.R.; Ravi, V. Analysis of Barriers of Sustainable Supply Chain Management in Electronics Industry: An Interpretive Structural Modelling Approach. Clean. Responsible Consum. 2021, 3, 100026. [Google Scholar] [CrossRef]
- Agrawal, N.M. Modeling Deming’s Quality Principles to Improve Performance Using Interpretive Structural Modeling and MICMAC Analysis. Int. J. Qual. Reliab. Manag. 2019, 36, 1159–1180. [Google Scholar] [CrossRef]
- Abbas, H.; Mehdi, M.; Azad, I.; Frederico, G.F. Modelling the Abstract Knots in Supply Chains Using Interpretive Structural Modelling (ISM) Approaches: A Review-Based Comprehensive Toolkit. Benchmarking 2022. [Google Scholar] [CrossRef]
- Amini, A.; Alimohammadlou, M. Toward Equation Structural Modeling: An Integration of Interpretive Structural Modeling and Structural Equation Modeling. J. Manag. Anal. 2021, 8, 693–714. [Google Scholar] [CrossRef]
- Nteta, A.; Mushonga, J. Drivers and Barriers to Green Supply Chain Management in the South African Cement Industry. J. Transp. Supply Chain Manag. 2021, 15, 1–17. [Google Scholar] [CrossRef]
- Yassin, A.M.M.; Hassan, M.A.; Elmesmary, H.M. Key Elements of Green Supply Chain Management Drivers and Barriers Empirical Study of Solar Energy Companies in South Egypt. Int. J. Energy Sect. Manag. 2022, 16, 564–584. [Google Scholar] [CrossRef]



| Category | Challenges | Sources | Coding |
|---|---|---|---|
| Financial Costs (CO) | High investments and less return-on-investments | [14,15,24,25,26] | CO1 |
| Non-availability of financial assistants | [14,15,24,27,28] | CO2 | |
| Financial constraints | [13,16,29,30,31] | CO3 | |
| High cost of hazardous waste disposal | [14,15,24,27,31] | CO4 | |
| External Stakeholders (ES) | Lack of government regulation and legislation | [13,14,15,29,31] | ES1 |
| Lack of customer awareness and pressure about GSCM | [13,14,15,24] | ES2 | |
| Human Resource (HR) | Lack of involvement of top management in adopting GSCM | [13,14,16,29,32] | HR1 |
| Lack of technical expertise | [13,14,28,33] | HR2 | |
| Lack of training courses about implementing GSC | [14,15,24,34] | HR3 | |
| Information (IN) | Lack of awareness about reverse logistics adoption | [14,15,24,35] | IN1 |
| Lack of environmental knowledge | [13,14,15,34] | IN2 | |
| Market competition and uncertainty | [14,15,16,36,37] | IN3 | |
| Strategic Management (SM) | Lack of corporate social responsibility | [14,15,27,30,38] | SM1 |
| Restrictive company policies towards product/process stewardship | [15,27,33,38] | SM2 | |
| Technology (TE) | Lack of new technology, materials and processes | [14,15,24,33,34] | TE1 |
| Lack of effective environmental measures | [14,15,25,39] | TE2 | |
| Complexity of green process and system design | [14,15,24,40] | TE3 | |
| Suppliers (SU) | Poor supplier commitment unwilling to exchange information | [15,16,34,41] | SU1 |
| Lack of an environmental partnership with suppliers | [14,15,33] | SU2 |
| Quadrant | Driving Power | Dependence Power | ||
|---|---|---|---|---|
| Weak | Strong | Weak | Strong | |
| (1) Autonomous | ✓ | ✓ | ||
| (2) Dependent | ✓ | ✓ | ||
| (3) Linkage | ✓ | ✓ | ||
| (4) Independent | ✓ | ✓ | ||
| No. | Field | Job Title | Gender | Education | Years of Experience |
|---|---|---|---|---|---|
| Expert 1 | Academic | Associate Professor | Female | Ph.D. | 12 |
| Expert 2 | Academic | Associate Professor | Male | Ph.D. | 13 |
| Expert 3 | Academic | Full Professor | Male | Ph.D. | 22 |
| Expert 4 | Industry | Senior Manager | Female | Master | 16 |
| Expert 5 | Industry | Director | Male | Bachelor | 15 |
| Expert 6 | Industry | Senior Manager | Female | Master | 17 |
| Expert 7 | Industry | Vice Director | Female | Bachelor | 11 |
Publisher’s Note: MDPI stays neutral with regard to jurisdictional claims in published maps and institutional affiliations. |
© 2022 by the authors. Licensee MDPI, Basel, Switzerland. This article is an open access article distributed under the terms and conditions of the Creative Commons Attribution (CC BY) license (https://creativecommons.org/licenses/by/4.0/).
Share and Cite
Chen, A.P.S.; Huang, Y.-F.; Do, M.-H. Exploring the Challenges to Adopt Green Initiatives to Supply Chain Management for Manufacturing Industries. Sustainability 2022, 14, 13516. https://doi.org/10.3390/su142013516
Chen APS, Huang Y-F, Do M-H. Exploring the Challenges to Adopt Green Initiatives to Supply Chain Management for Manufacturing Industries. Sustainability. 2022; 14(20):13516. https://doi.org/10.3390/su142013516
Chicago/Turabian StyleChen, Abbott Po Shun, Yung-Fu Huang, and Manh-Hoang Do. 2022. "Exploring the Challenges to Adopt Green Initiatives to Supply Chain Management for Manufacturing Industries" Sustainability 14, no. 20: 13516. https://doi.org/10.3390/su142013516
APA StyleChen, A. P. S., Huang, Y.-F., & Do, M.-H. (2022). Exploring the Challenges to Adopt Green Initiatives to Supply Chain Management for Manufacturing Industries. Sustainability, 14(20), 13516. https://doi.org/10.3390/su142013516

