Small-Signal Stability Constrained Optimal Power Flow Model Based on BP Neural Network Algorithm
Abstract
1. Introduction
- To overcome the shortcomings of the traditional algorithm that the derivation of small-signal stability index is complicated and computationally intensive, the AI algorithm is introduced to solve the SC-OPF issue in this study;
- To determine the minimum damping ratio and the first-order eigenvalue sensitivity from the optimal system, the BP neural network is successfully employed;
- The simulation cases on the WSCC-9 bus and IEEE-39 bus test system validate that the BP-SCOPF can achieve optimal solutions;
- The results are compared to previous power flow calculation and economic scheduling linear programming method, which shows the superior performance of the BP-SCOPF in dealing with small-signal stability constraint.
2. Basic Models
2.1. SC-OPF Model
- Objective function
- Power flow equality constraints
- Inequality constraints
- Small-signal stability constraint
2.2. BP Neural Network Model
3. Construction Scheme of BP-SCOPF MODEL
3.1. BP Neural Network Architecture
3.2. Small-Signal Stability Constraint Handling
3.3. BP-SCOPF Operation Steps
- Read the system operation data from text files;
- Change the generator output under the principle of system power balance to obtain the input and output of the BP model, as Equation (14);
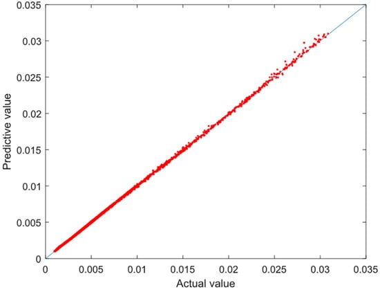
- Train and test the BP model using samples, judging the fitting performance according to the curve, further, Equations (12) and (13) are error analysis evaluation indicators;
- Take the Equation (1) as the objective function of SC-OPF and set the inequality constraints and small-signal stability constraint, as Equations (3) and (6);
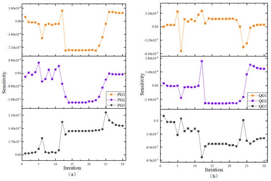
- Carry on the BP-SCOPF iterative computation, with calculating eigenvalue sensitivity by BP algorithm, as show in Equation (16). Predict direction and magnitude of operating parameters by the approximate sensitivity, and then optimize variables during the iterative process;
- Check the eigenvalues and the minimum damping ratio. If all prespecified constraints are satisfied, stop the run and output the optimal solution; otherwise, return to step 3.
4. Case Study
4.1. The BP-SCOPF Model of WSCC-9 Bus System
4.2. A Linear Programming Correction Model Compared with BP-SCOPF Model
4.3. The BP-SCOPF Model of IEEE-39 Bus System
5. Conclusions
Author Contributions
Funding
Institutional Review Board Statement
Informed Consent Statement
Data Availability Statement
Conflicts of Interest
References
- Liao, S.; Xu, J.; Sun, Y.; Bao, Y.; Tang, B. Control of energy-intensive load for power smoothing in wind power plants. IEEE Trans. Power Syst. 2018, 33, 6142–6154. [Google Scholar] [CrossRef]
- Ali, M.A.; Kamel, S.; Hassan, M.H.; Ahmed, E.M.; Alanazi, M. Optimal Power Flow Solution of Power Systems with Renewable Energy Sources Using White Sharks Algorithm. Sustainability 2022, 14, 6049. [Google Scholar] [CrossRef]
- Shafiullah, M.; Rana, M.J.; Shahriar, M.S.; Zahir, M.H. Low-frequency oscillation damping in the electric network through the optimal design of UPFC coordinated PSS employing MGGP. Measurement 2019, 138, 118–131. [Google Scholar] [CrossRef]
- Yang, D.; Wang, W. On-line active power modulation based on multi-variable damping ratio sensitivity. Power Syst. Technol. 2017, 41, 3612–3619. [Google Scholar] [CrossRef]
- Li, H.; Liu, S.; Ji, H.; Yang, D.; Yang, C.; Chen, H.; Chen, Z. Damping control strategies of inter-area low-frequency oscillation for DFIG-based wind farms integrated into a power system. Int. J. Electr. Power Energy Syst. 2014, 61, 279–287. [Google Scholar] [CrossRef]
- Chabane, Y.; Ladjici, A.A.; Hellal, A.; Dookhitram, K. Cooperative coevolutionary algorithms for optimal PSS tuning based on Monte-Carlo probabilistic small-signal stability assessment. Int. Trans. Electr. Energy Syst. 2020, 30, e12618. [Google Scholar] [CrossRef]
- Zecevic, A.; Miljkovic, D. The effects of generation redispatch on hopf bifurcations in electric power systems. IEEE Trans. Circuits Syst. I Fundam. Theory Appl. 2002, 49, 1180–1186. [Google Scholar] [CrossRef]
- Li, S.; Chiang, H. Continuation power flow with multiple load variation and generation re-dispatch patterns. In Proceedings of the 2006 IEEE Power Engineering Society General Meeting, Montreal, QC, Canada, 18–22 June 2006. [Google Scholar]
- Condren, J.; Gedra, T. Expected-security-cost optimal power flow with small-signal stability constraints. IEEE Trans. Power Syst. 2006, 21, 1736–1743. [Google Scholar] [CrossRef]
- Saric, A.; Stankovic, A. Rapid small-signal stability assessment and enhancement following changes in topology. IEEE Trans. Power Syst. 2015, 30, 1155–1163. [Google Scholar] [CrossRef]
- Li, P.; Wei, H.; Bai, X. Small-signal stability constrained optimal power flow based on NLSDP. Proc. Csee. 2013, 33, 69–76. [Google Scholar] [CrossRef]
- Li, P.; Qi, J.; Wang, J.; Wei, H.; Bai, X.; Qiu, F. An SQP method combined with gradient sampling for small-signal stability constrained OPF. IEEE Trans. Power Syst. 2016, 32, 2372–2381. [Google Scholar] [CrossRef]
- Li, Y.; Geng, G.; Jiang, Q.; Li, W.; Shi, X. A sequential approach for small signal stability enhancement with optimizing generation cost. IEEE Trans. Power Syst. 2019, 34, 4828–4836. [Google Scholar] [CrossRef]
- Deepak, P.; Ramtin, M.; Tuncay, A.; Ali, D. Small-Signal Stability-Constrained Optimal Power Flow for Inverter Dominant Autonomous Microgrids. IEEE Trans. Ind. Electron. 2021, 69, 7318–7328. [Google Scholar] [CrossRef]
- Duong, T.L.; Nguyen, N.A.; Nguyen, T.T. A Newly Hybrid Method Based on Cuckoo Search and Sunflower Optimization for Optimal Power Flow Problem. Sustainability 2020, 12, 5283. [Google Scholar] [CrossRef]
- Zhou, Y.; Zhang, B.; Xu, C.; Lan, T.; Diao, R.; Shi, D.; Lee, W.J. A data-driven method for fast ac optimal power flow solutions via deep reinforcement learning. J. Mod. Power Syst. Clean Energy 2020, 8, 1128–1139. [Google Scholar] [CrossRef]
- Jia, Y.; Bai, X. A CNN approach for optimal power flow problem for distribution network. In Proceedings of the 2021 Power System and Green Energy Conference (PSGEC), Shanghai, China, 20–22 August 2021; pp. 35–39. [Google Scholar]
- Pan, X. Deepopf: Deep neural network for dc optimal power flow. In Proceedings of the 8th ACM International Conference on Systems for Energy-Efficient Buildings, Cities, and Transportation, Wuhan, China, 17 November 2021; pp. 250–251. [Google Scholar]
- Li, S.; Goel, L.; Wang, P. An ensemble approach for short-term load forecasting by extreme learning machine. Appl. Energy 2016, 170, 22–29. [Google Scholar] [CrossRef]
- Zhao, J.; Nguyen, H.; Nguyen-Thoi, T.; Asteris, P.; Zhou, J. Improved levenberg–marquardt backpropagation neural network by particle swarm and whale optimization algorithms to predict the deflection of rc beams. Eng. Comput. 2021, 1–23. [Google Scholar] [CrossRef]
- Rumelhart, D.; Hinton, G.; Williams, R. Learning representations by back-propagating errors. Nature 1986, 323, 533–536. [Google Scholar] [CrossRef]
- Vankayala, V.; Rao, N. Artificial neural networks and their applications to power systems—A bibliographical survey. Electr. Power Syst. Res. 1993, 28, 67–79. [Google Scholar] [CrossRef]
- Huang, S.; Wu, Q.; Liao, W.; Wu, G.; Li, X.; Wei, J. Adaptive Droop-Based Hierarchical Optimal Voltage Control Scheme for VSC-HVDC Connected Offshore Wind Farm. IEEE Trans. Ind. Inf. 2021, 17, 8165–8176. [Google Scholar] [CrossRef]
- Huang, S.; Zhang, J.; He, Y.; Fu, X.; Fan, L.; Yao, G.; Wen, Y. Short-Term Load Forecasting Based on the CEEMDAN-Sample Entropy-BPNN-Transformer. Energies 2022, 15, 3659. [Google Scholar] [CrossRef]
- Feilat, E. Neural network based assessment of small-signal stability. Int. J. Model. Simul. 2007, 27, 151–157. [Google Scholar] [CrossRef]
- Yang, Y.; Zhang, X.; Yang, L. Data-driven power system small-signal stability assessment and correction control model based on XGBoost. Energy Rep. 2022, 8, 710–717. [Google Scholar] [CrossRef]
- Xiao, Z.; Ye, S.; Zhong, B.; Sun, C. BP neural network with rough set for short term load forecasting. Expert Syst. Appl. 2009, 36, 273–279. [Google Scholar] [CrossRef]
- Xu, X.; Peng, L.; Ji, Z.; Zheng, S.; Tian, Z.; Geng, S. Research on Substation Project Cost Prediction Based on Sparrow Search Algorithm Optimized BP Neural Network. Sustainability 2021, 13, 13746. [Google Scholar] [CrossRef]
- Chung, C.Y.; Wang, L.; Howell, F.; Kundur, P. Generation rescheduling methods to improve power transfer capability constrained by small-signal stability. IEEE Trans. Power Syst. 2004, 19, 524–530. [Google Scholar] [CrossRef]
- Zarate, R.; Milano, F.; Conejo, A. An OPF methodology to ensure small-signal stability. IEEE Trans. Power Syst. 2010, 26, 1050–1061. [Google Scholar] [CrossRef]







| Parameter | Set Value |
|---|---|
| Maximum iterations | 100 |
| Learning rate | 0.01 |
| Goal accuracy | 0.001 |
| Input layer neurons | 30 |
| Hidden layer neurons | 9 |
| Output layer neurons | 1 |
| ζ | ΣPGi /MW | PG1 /MW | PG2 /MW | PG3 /MW | QG1 /Mvar | QG2 /Mvar | QG3 /Mvar | |
|---|---|---|---|---|---|---|---|---|
| PF | 0.0057 | 319.64 | 71.64 | 163 | 85 | 27.10 | 6.59 | −10.92 |
| OPF | 0.0034 | 317.64 | 156.23 | 88.57 | 72.84 | 15.20 | 3.82 | −10.42 |
| BP-SCOPF | 0.0302 | 319.19 | 123.20 | 25 | 170.99 | 27.45 | 2.62 | −2.39 |
| PL1/MW | PL2/MW | PL3/MW | |
|---|---|---|---|
| Case0 | 125 | 90 | 100 |
| Case1 | 110 | 110 | 110 |
| Case2 | 130 | 100 | 120 |
| Case3 | 150 | 110 | 130 |
| Case4 | 160 | 115 | 125 |
| PF | OPF | BP-SCOPF | ||||
|---|---|---|---|---|---|---|
| ζPF | ΣPGi/MW | ζOPF | ΣPGi/MW | ζBP | ΣPGi/MW | |
| Case0 | 0.0057 | 319.64 | 0.0034 | 317.64 | 0.0302 | 319.19 |
| Case1 | 0.0065 | 334.49 | 0.0054 | 332.92 | 0.0306 | 334.23 |
| Case2 | 0.0071 | 354. 41 | 0.0056 | 353.17 | 0.0303 | 354. 31 |
| Case3 | 0.0083 | 395.66 | 0.0067 | 393.98 | 0.0305 | 394.98 |
| Case4 | 0.0105 | 406.06 | 0.0074 | 404.31 | 0.0308 | 405.29 |
| ζLPC | ζCheck | ΣPG/MW | PG1/MW | PG2/MW | PG3/MW | |
|---|---|---|---|---|---|---|
| Case0 | 0.0302 | 0.0104 | 320.34 | 125 | 90 | 100 |
| Case1 | 0.0305 | 0.0218 | 335.94 | 110 | 110 | 110 |
| Case2 | 0.0301 | 0.0306 | 356.43 | 130 | 100 | 120 |
| Case3 | 0.0306 | −1 | 398.09 | 150 | 110 | 130 |
| Case4 | 0.0311 | 0.0519 | 410.76 | 160 | 115 | 125 |
| ζBP-SCOPF | ζCheck | ΣPGi /MW | PG1 /MW | PG2 /MW | PG3 /MW | QG1 /Mvar | QG2 /Mvar | QG3 /Mvar | |
|---|---|---|---|---|---|---|---|---|---|
| Case0 | 0.0301 | 0.0302 | 319.19 | 123.20 | 25 | 170.99 | 27.45 | 2.62 | −2.39 |
| Case1 | 0.0301 | 0.0306 | 334.23 | 129.77 | 32.67 | 171.79 | 27.49 | 2.15 | −1.30 |
| Case2 | 0.0299 | 0.0303 | 354.41 | 136.67 | 47.03 | 170.71 | 29.69 | 3.44 | −0.91 |
| Case3 | 0.0307 | 0.0305 | 394.98 | 173.05 | 52.75 | 169.18 | 36.85 | 6.1 | 1.34 |
| Case4 | 0.0304 | 0.0308 | 405.29 | 183.22 | 53.86 | 168.21 | 40.15 | 6.63 | 1.6 |
| Gen1 | Gen2 | Gen3 | Gen4 | Gen5 | Gen6 | Gen7 | Gen8 | Gen9 | Gen10 | |
|---|---|---|---|---|---|---|---|---|---|---|
| /MW | 175 | 355.6 | 455 | 355.6 | 442.4 | 355.6 | 392 | 378 | 581 | 700 |
| /MW | 402.5 | 747.5 | 920 | 862.5 | 862.5 | 862.5 | 862.5 | 805 | 1035 | 1380 |
| /Mvar | −249.4 | −463.2 | −570.1 | −534.5 | −463.2 | −534.5 | −534.5 | −498.8 | −641.4 | −855.2 |
| /Mvar | 249.4 | 463.2 | 570.1 | 534.5 | 463.2 | 534.5 | 534.5 | 498.8 | 641.4 | 855.2 |
| PF | OPF | BP-SCOPF | ||||
|---|---|---|---|---|---|---|
| PGi/MW | QGi/Mvar | PGi/MW | QGi/Mvar | PGi/MW | QGi/Mvar | |
| Gen1 | 250 | 203.97 | 402.5 | −42.29 | 402.5 | 181.84 |
| Gen2 | 522.28 | 238.40 | 747.5 | 398.90 | 355.60 | 208.73 |
| Gen3 | 650 | 251.59 | 614.42 | 193.14 | 455 | 218.51 |
| Gen4 | 632 | 152.53 | 442.45 | 72.78 | 767.56 | 181.04 |
| Gen5 | 508 | 185.53 | 462.15 | 120.30 | 499.17 | 194.50 |
| Gen6 | 650 | 266.36 | 770.57 | 191.15 | 455 | 281.60 |
| Gen7 | 560 | 131.70 | 392 | 32.10 | 862.5 | 250.2 |
| Gen8 | 540 | 45.01 | 421.50 | 5.88 | 378 | −57.26 |
| Gen9 | 830 | 140.99 | 582.03 | −53.59 | 581 | 99.73 |
| Gen10 | 1000 | 239.82 | 1287.20 | 8.39 | 1380 | 216.01 |
| ΣPGi/MW | 6142.28 | 6122.32 | 6136.33 | |||
| ζ | 0.0214 | 0.0209 | 0.0301 | |||
| Case0 | Case1 | Case2 | Case3 | Case4 | |
|---|---|---|---|---|---|
| 1 | 0. 9 | 0.95 | 1.05 | 1.10 | |
| ζOPF | 0.0209 | 0.0186 | 0.0194 | 0.0220 | 0.0235 |
| ζLPC after check | 0.0308 | 0.0246 | 0.0176 | 0.0285 | 0.0261 |
| ζBP-SCOPF after check | 0.0301 | 0.0294 | 0.0305 | 0.0296 | 0.0302 |
| BP Training/s | Iteration Round | Average Iteration/s | Total BP-SCOPF/s | |
|---|---|---|---|---|
| 9-bus system | 1.36 | 30 | 0.17 | 5.12 |
| 39-bus system | 2.01 | 58 | 0. 33 | 19.14 |
Publisher’s Note: MDPI stays neutral with regard to jurisdictional claims in published maps and institutional affiliations. |
© 2022 by the authors. Licensee MDPI, Basel, Switzerland. This article is an open access article distributed under the terms and conditions of the Creative Commons Attribution (CC BY) license (https://creativecommons.org/licenses/by/4.0/).
Share and Cite
Yang, Y.; Luo, Y.; Yang, L. Small-Signal Stability Constrained Optimal Power Flow Model Based on BP Neural Network Algorithm. Sustainability 2022, 14, 13386. https://doi.org/10.3390/su142013386
Yang Y, Luo Y, Yang L. Small-Signal Stability Constrained Optimal Power Flow Model Based on BP Neural Network Algorithm. Sustainability. 2022; 14(20):13386. https://doi.org/10.3390/su142013386
Chicago/Turabian StyleYang, Yude, Yuying Luo, and Lizhen Yang. 2022. "Small-Signal Stability Constrained Optimal Power Flow Model Based on BP Neural Network Algorithm" Sustainability 14, no. 20: 13386. https://doi.org/10.3390/su142013386
APA StyleYang, Y., Luo, Y., & Yang, L. (2022). Small-Signal Stability Constrained Optimal Power Flow Model Based on BP Neural Network Algorithm. Sustainability, 14(20), 13386. https://doi.org/10.3390/su142013386

