Abstract
Despite increasing competition, the construction industry is still lagging behind other industries in several aspects such as productivity growth, technology adoption, and human resource management. Although the causal link between human resource management (HRM) and organizational performance (OP) is well established and reinforced by several studies, the mediating mechanisms through which HRM practices impact organizational performance remain areas lacking consensus. This article, therefore, aims at examining the mediating roles of knowledge management (KM) and organizational learning (OL) in the established relationship between HRM and the long-term or sustainable peformance of Thai construction firms. Confirmatory factor analysis and partial least square structural equation modeling (PLS-SEM) were employed as the methods of analysis. Based on the dataset of 194 responses, the empirical results of the study strongly supported the three hypotheses that assumed positive relationships between (1) HRM and OP, (2) HRM and knowledge management, and (3) organizational learning and the OP of the firms under study. These findings thus provide empirical evidence for the three relationships. However, empirical results testing the roles of KM or OL or both as mediating variables behind the link between HRM and sustainable OP were not confirmed by the dataset. Therefore, one of the practical implications provided by this study is that Thai construction firms should be better aligned and integrated their HRM practices, knowledge management, and organizational learning to enhance the firms’ competitive advantage and to help lead the firms towards a more sustainable pathway of business operations. However, since the fragmented activities of construction make it hard to apply human resource management effectively, such good alignment and integration of HRM, KM, and OL for improving performance may, in practice, be quite challenging for most construction firms.
1. Introduction
The construction industry is an important economic sector that helps contribute significantly to the economic growth and social development of our society. However, the industry and engineers working in this field had long been criticized by philosophers and environmentists for polluting the world with dust, solid waste, greenhouse gases, and so on [1]. For example, some studies have found that the construction industry is probably responsible for the lion’s share of the depletion of the world’s natural resources [2,3], and it was estimated in 2018 that construction activities contribute to about 35.7% of the total waste in EU countries [4]. In developing countries, the problem could be particularly severe since a considerable amount of government spending through public finance has been allocated for public projects such as economic infrastructure, which are the bedrock and lifeblood of today’s modern economies [5]. Currently, alternative infrastructure financing through a program called Public Private Partnership, or PPP, has been increasingly used by governments to provide public services. In PPP, a private entity (i.e., a concessionaire) is contracted in the long-term with a responsible government agency for the funding, design, construction, and operation and maintenance of the project on behalf of the agency. In Thailand, the PPP market is gaining monentum, and it is expected to grow over the next few years. For instance, the State Enterprise Policy Office (SEPO), a public agency overseeing PPP implementation in Thailand, announced the 2020–2027 PPP Plan, which included 92 projects with total projected investment worth about $26 billion [6].
However, not only are large domestic construction firms interested in the opportunities offered by PPP infrastructure projects but international construction firms also are becoming no less eager to participate in these types of projects. As is the case for Thailand, large domestic construction firms specializing in infrastructure projects, such as CH. Karnchang Plc and Italian-Thai Development Plc, two listed and leading construction firms in Thailand, are currently under increasing pressure to compete with prominent international construction firms, particularly those from China such as China State Construction Engineering Corporation, who is currently the largest construction firm in the world measured by revenues (e.g., in 2021, the company’s total revenue was $195,658 million) [7].
Most of the large and medium infrastructure construction firms in Thailand will inevitably have to engage in PPP infrastructure projects, either directly as general contractors (GC) or indirectly as subcontractors. The relationship among parties involved in a PPP setting is especially complex. For example, at the outset of the construction phase, a joint venture (JV) is usually formed either by domestic construction firms or by domestic and international construction firms to bid for the construction work. In addition, equity and debt contributors of the PPP project tend to become closely involved during the construction so as to ensure the completion of project construction. Therefore, under this setting, the ability of construction firms’ key personnel to work collaborately and to acquire, store, share, and transfer new knowledge while working together has become essential to the success of the project and, ultimately, to the growth and survival of the firms [8,9].
Einstein once said that in the middle of difficulty lies opportunity. In fact, difficulty can be a powerful driving force for sustainable performance improvement and adaptation, commonly known as “the Principle of the Hiding Hand” theorized by Hirschman [10]. Accordingly, incidents such as increasing competition and the ongoing impacts of the spread of the COVID-19 and the pandemic may be a catalyst for changes, forcing firms to find efficient ways of doing things.
There is a widely held belief among academics and practitioners in construction that innovative construction methods [11], effective and efficient project management, and prudent business management [12], among all other things, should be excercised by key people such as engineer-managers to help control construction costs. Knowledge, particularly that associated with practical knowledge, plays a large part in how construction work should be done in a more cost-effective way and without compromising specified construction quality. This exercise of innovative construction methods and the business process improvement of firms can be carried out in large part through their employees’ knowledge, experience, skills, and expertise, and it requires systematic knowledge management (KM). In addition, in the ever-changing business environment, firms should be able to detect and correct problems to improve performance in the long run, which certainly requires the firms to adopt what is now known as organization learning (OL). As Thai construction firms seek to compete with international firms, especially those from China, their human resources and organizational knowledge embedded in work routines have become an even more important component to the firm’s future competitive advantage.
To help conceptualize these ideas about the use of HRM, KM, and OL to manage construction costs and to drive long-term organizational performance (OP), the Casual Loop Diagram (CLD) introduced by Haraldsson [13] is employed to depict the complex interactions among these constructs, as shown in Figure 1.
Figure 1.
Conceptualized ideas of the study.
Although the positive relationship (denoted by the “+” sign at the near end of the arrow in Figure 1) between HRM and firm-level performance has been well confirmed and reinforced by several studies in the past (denoted by “R” in Figure 1), researchers such as Wright and Ulrich [14] still found it difficult to pinpoint the precise mechanism underlying the link between HRM and the performance outcomes of business operations. Therefore, several studies in the field of HRM emerged to understand a mechanism through which HRM practices may positively affect a firm’s performance, and yet they have not come to definitive conclusions on what could be the mediating variables between them.
As for HRM research in the construction industry, which certainly has its own characteristics, several studies also confirmed the casual link between HRM and firm-level performance [15,16]. Some of these studies such as those by Olomolaiye and Egbu [17] and Liao [18] hypothesized that knowledge management of employees was probably a key variable that indirectly links HRM with the performance outcomes of construction firms. A recent study by Kokkaew et al. [19] also confirmed the positive relations between KM and OP in Thai infrastructure construction firms. Some turned their examination to unlocking the link between HRM and performance through organization learning (OL), which they believed could help construction firms better adapt to ever-changing market conditions, thereby increasing the chance of organizational success [20,21,22].
In summary, although several studies have investigated what a key mediating mechanism could be behind the opaque link between human resource management and organizational performance in the construction industry, to our best knowledge, none have studied the role of KM and OL as two multiple mediating variables in the context of firms specializing in construction.
Therefore, the main objective of this study is to provide an examination of the roles of KM and OL as mediating variables between HRM and sustainable OP (using long-term performance measures as a proxy for sustainable OP) in the setting of the Thai infrastructure construction sector. To explore the relationships between HRM, OL, KM, and sustainable OP of firms under study, a partial least square structural equation model (PLS-SEM) is adopted as a method of analysis in this study. Since most competitors of the Thai infrastructure construction firms are those from China, the results of this study will also be used to compare with those of Zhai et al. [22], whose study also investigated the mediating role of OL in the similar relationship, but of top-grade Chinese construction firms. The contributions of this paper are as follows:
- (1).
- The empirical results of this study could help contribute to the existing body of knowledge of the role of KM and OL in the link between human resource management (HRM) and long-term or sustainable organizational-level performance (sustainable OP) in the Thai infrastructure construction setting.
- (2).
- The results of this study can be used to compare with those of other studies in similar settings, in which they could become potential competitors to the firms under study. For example, the findings of this study will be used to determine the differences in the levels of employment of KM and OL to enhance OP between Thai and Chinese construction firms.
- (3).
- The proposed conceptual framework and methods of the study can be applied to similar settings in different countries to determine existing performance gaps of construction firms through the use of KM and OL.
The remainder of this paper is organized as follows. In Section 2, we will provide a brief overview of the topics relating to the construction industry, sustainable OP, human resource management, knowledge management, organizational learning, and, more importantly, the studies that tried to unlock the links between these variables. The section ends with past examination of the mediating mechanism behind the link between key constructs. The results of the literature review presented in Section 2 will serve as the basis for hypothesis development in Section 3. Then, Section 4 presents a theorized structural model and a measurement model. In Section 5, a research method is provided in detail. Then, Section 6 provides the information on samples and data collection. Results of structural model assessment and mediation analysis (MA) using PLS-SEM are then presented in Section 7, followed by discussions of the findings and research contributions in Section 8. We then provide the theoretical perspective on the practical implications of the findings for Thai construction firms in Section 9 and the limitations and future research direction in Section 10. The paper closes with a summary and conclusion section.
2. Related Theories and Past Empirical Research
2.1. Challenges of Human Resource Management in the Construction Industry
The construction industry certainly has its own characteristics that set it apart from other industries. For instance, despite adopting new construction technology, such as virtual and augmented reality (VR and AR) and building information modeling (BIM), the industry is still the sector well known for its slow adoption of new technology and its labor intensiveness [23]. Most construction activities still require manual work with close supervision to ensure compliance with quality and safety standards. In addition, construction projects are by nature unique, and they each require different construction methods and techniques, which helps explain the variation in the total construction cost of each project as a result. Construction as a project is a temporary endeavor in which a project team is formed at the inception of the construction and then dissolved when the construction is completed [24]. In addition, the fragmentation of construction processes, composed of several tasks and activities, also makes construction one of the industries where it is difficult to effectively apply human resource management [23]. These are a few examples of the characteristics and uniqueness of construction projects. Some of these characeristics, such as temporary teams and the fragmentation of construction processes, also make it difficult for construction firms in general to manage their human resources effectively, and they in large part account for the persistently low productivity growth of the industry compared with that of other industries [25,26,27,28].
Construction firms are currently operating in an ever-increasing business environment, and they could not survive simply by relying on the power of tangible assets, namely, financial, physical resources and labor, but require an increasing role of intangible assets such as innovative construction methods and effective and efficient management techniques [29]. In the industrial age, also known as the Machine Age, organizations treated employees simply as an input of a mechanization production process. Such mechanization of work was carried out to increase productivity by reducing work defects caused by workers. This management idea is known as scientific management, pioneered by Frederick Taylor. Today, the management perception of employees as an input has dramatically changed. Departing from the scientific management and expertize eras to today’s management philosophy with a high emphasis on empathy, organizations now place a high value on their employees’ knowledge, skills, and abilities (KSAs), a term known as “human capital.” This economic view of employees’ KSAs as one of the most important intangible assets was pioneered by distinguished economists such as Schultz [30], Becker [31,32,33], and Pfeffer [34]. However, unlike other assets such as financial assets, human capital is a variable that is difficult to model and measure correctly. They are also difficult and risky to manage in order to obtain the expected results. For this reason, certain researchers such as Youndt and Snell [35] view employees’ knowledge, skills, and abilities as the most expensive assets that can be deployed to improve a firm’s performance.
Today, the construction industry is facing increased changes and uncertainty and is evolving into what is known as a knowledge-based industry [28]. Many researchers have begun considering not only HRM but also knowledge management and organizational learning as essential management tools that can be exploited to enhance firm-level performance [36,37]. For instance, with the widespread use of communication technologies, construction firms can adopt such technologies to facilitate knowledge sharing among senior and junior employees. This practice may in turn enable organizations to store practical knowledge and know-how in working processes, which could be helpful for continuing work improvements within organizations [38].
2.2. Sustainable Organizational Performance
Like most managers, Rowley [38], for example, advocates that each organization should have its own business strategies, each with direct or indirect implications for human resource management. In a famous book by Porter [39], cost reduction and quality management are the examples of the strategies commonly adopted by most firms in the 1980s. Publicly funded construction work usually requires transparent procurement and fair competition. Competitive bidding is one of the most commonly used methods for selecting construction firms in public procurement. The ability to control the costs of the construction work of a contracted firm is therefore crucial for the performance of construction firms engaging in public construction projects.
In the past, most management experts believed that the ultimate management team’s responsibility was to maximize the profits for shareholders. However, by focusing too much on profit maximization, especially in a short-term period, the manager, who is perhaps merely an agent, of a company may do so at the expense of the future profits of the principals or shareholders of the company. In other words, financial performance should not be solely treated as an indicator of the chance of survival of the firms since it is a lagging indicator. Accordingly, Kaplan and Norton [40] proposed a more integrated and sustainable approach called the balanced scorecards (BSC) to the management of a firm’s performance by including non-financial performance measures, namely, customer satisfaction, internal business process, and learning and growth, all of which could help lead the firm to a more sustainable path of organizational performance.
These three “non-financial performance measures” may be regarded as sustainable performance of the firms. As for the link between these three non-financial performance measures and sustainability, construction firms with better performance could have a better chance of winning a bid for a construction contract since they are more likely to be cost-effective in performing construction work by, for example, controlling materials to be less wasteful, which is in line with the principle of the optimal conversion of natural resources (see Figure 1 for the depection of this conceptualized idea).
2.3. Human Resource Management
Human resource management has evolved from people management, known in the past as personnel management (PM) [41]. HRM may be broadly defined as “a coherent approach to the management of an organization’s most valuable assets, which are the people working there, who individually and collectively contribute to the achievement of its objectives and goals” [42]. The development of a comprehensive HR framework was pioneered by Guest [43], who first outlined the essence of human resource management. He also extended the HR timescale from a short-term to a more long-term, and integrated HR policies into the strategies of an organization.
In addition, Pfeffer [34], one of the leading HR researchers, suggested that some HR practices, if properly used, play a vital role in determining the level of competitive advantage of a firm. Therefore, according to Pfeffer [34], key HR activities that should be included in HR practices are, for example, selective recruiting, employment security, incentive payment, participation and empowerment, training, information sharing, compensation, and promotion from within. In summary, these HR activities must be appropriately designed and implemented with the alignment of organization’s core values, objectives, goals, and long-term strategies.
2.4. Knowledge Management and Organizational Learning
Knowledge and knowledge management (KM) may be defined in several different ways based on the context in use. Beesley and Cooper [44], for instance, attempted to find a consensus on how knowledge and KM should be defined. Their investigation on the subject found that the most cited definition used to describe knowledge is given by Polanyi [45] who distinguished two fundamentally different kinds of knowledge. According to Polanyi [45], the first type of knowledge is called explicit knowledge, which is personal/individual. This type of knowledge can be expressed in forms such as written words, pictures, or numbers, and it can be communicated and trasferred quite easily. The second type of knowledge is known as tacit knowledge, which is highly personal and difficult to properly formalize, communicate, and easily share with others. As for the term “knowledge management (KM),” we adopted the defintion by Law [46] who defined it as “the process of acquiring, storing, distributing, and using information within a firm.”
In the field of knowledge management, there were several proposed models. However, based on our extensive literature review, the most common used model was the one formulated by Marquardt [47] and Beesley and Cooper [44], whose KM model includes four main components:
- (1)
- knowledge acquisition,
- (2)
- knowledge creation,
- (3)
- knowledge storage and retrieval,
- (4)
- knowledge transfer and utilization.
In this study, we adopted Marquardt’s and Beesley and Cooper’s KM model.
The engineering and management knowledge of construction firms are of great importance to the sustainability of the world [48], which has limited natural resources to serve the insatiable needs of humankind. This is because, to the bare minimum, “engineering is the application of scientific methods to the optimal conversion of natural resources into structures, machines, products, systems, and processes for the benefits of mankind” [1]. Therefore, if properly employed and implemented, engineering knowlege could help firms tame construction costs by controlling construction materials and labor required for a project to be less wasteful, as depicted in Figure 1.
Another notion related to KM is organizational learning (OL). OL and KM are related-but-different concepts. As dfiiferentiated by Easterby-Smith and Lyles [49], KM focuses on the content (i.e., what is acquired) that can be used in practice, whereas OL goes beyond that and highly emphasizes the process of how learning and knowledge is acquired from a theoretical viewpoint. Perhaps, one of the most lucid descriptions of OL is provided by Argyris [50] who viewed “organizational learning” as a process of detecting an error and then correcting it. This definition of OL given by Argyris [50] was later elaborated by Templeton et al. [51] who defined it elegantly as the set of actions within the organization that intentionally and unintentionally influence positive organizational changes.
However, the process and the set of actions indicating organization learning were still unclear to many researchers at the time. In one of several attempts to shed light on how organizations learn, Argyris and Schön [52] proposed a theory on this topic, and their theory expressed two forms of OL: single and double loop learning. In single-loop learning, they believed that organizations modify their actions based on the differences between expected and achieved results. Whereas in double-loop learning, organizations correct the underlying causes of problems to achieve better results. In fact, Argyris and Schön [52] insisted that organizations must acquire both forms of OL to help improve the firm-level performance. In essence, as described by Senge [53], OL enables the development of new knowledge, skills, and abilities, thereby increasing the organization’s capability to conduct work more effectively by the modification of work processes.
2.5. Previous Empirical Studies
Before a conceptual model and relavant hypotheses can be properly developed, theories and previous studies that investigated and established the direct and indirect causal link between the interested variables in this study will be reviewed and summarized in this section. The detail of the theories and studies on (1) the direct effects of HRM on OP and (2) the mediating role of KM and OL in the connection between HRM and OP are as follows.
2.5.1. Direct Effects of HRM on OP
In the industrial era and the period thereafter, academics and practioners widely shared the belief that the physical assets of a firm played an important role in determining the success of the firm. Later in 1960s, Becker [31] began to question such beliefs. His argument was that, on a country level, an adequate supply of physical assets such as land, capital, and the abundance of natural resources explained only in small parts the success of the economic development in many countries. Like Becker, Pfeffer [34] later viewed HRM very positively by stating that firms need HRM to help improve their performance since right HR policies may help cure a lack of motivation among employees. Highly motivated workers, as we now know, can perform assigned tasks more effectively and efficiently. Becker’s and Pfeffer’s positive perceptions of the utility of HRM were finally supported by empirical evidence by the work of Huselid [15], who for the first time demonstrated how a significant increase in sales per employee and market value of firms in the US resulted from having good HR practices. In the late 1990s, Drucker [54] started to spread the idea of HRM by stressing the importance of people working within a firm and their valuable knowledge. This is in part because he foresaw that work in the 21st century would require even more knowledge from workers than before, an insight that proved to be true in retrospect.
Following the work of Huselid [15], the direct link between HRM and OP has been widely examined. There are many research articles supporting the perception of the positive impacts of HRM on organizational performance. The causes of such positive impacts were many, and they were all depended on the context too. For instance, performance-based pay and compensation, training and development, and career growth were often found as common HR variables that were positively correlated with OP outcomes [55]. As for the construction industry, the studies on HRM and OP were found to be only a mere handful of them, e.g., Olomolaiye and Egbu [17], Kokkaew et al. [19], and Zhai et al. [22]. Table 1 summarizes the past studies on the relationship between management variables of this study.
2.5.2. Mediating Roles of KM and OL
As for the role of KM as a mediating variable between HRM and OP, there are several studies, such as the articles by Kokkaew et al. [19], Farooq et al. [56], Obeidat et al. [57], and Iqbal et al. [58]. Currently, researchers are also interested in the mediating role of organizational learning in the casual link between HRM and OP. For instance, Zhai et al. [22] confirmed the mediating role of organizational learning (OL) between the relationship of HRM and performance in construction firms in China. In addition, researchers such as Gold et al. [59] and Abbas et al. [21] found that OL acted as a mediating mechanism behind the link between KM and OP. There are several recent research articles investingating the mediating roles of KM or OL as summarized in Table 1. However, despite some of the research investigating the underlying mechanisms behide the link between HRM and OP through KM or OL, none has investigated the multiple mediating roles of KM and OL (see Table 1).
Despite being a key performance measure, financial outcomes of the firms are sometimes omitted for several reasons. One of them is that the “real” impacts of HRM on financial performance may take years. Therefore, using only a cross-sectional dataset may not be appropriate. Examples of researchers who excluded financial performance in the studies include Wattanasupachoke [60], who studied the influence of strategic HRM on the non-financial performance of listed Thai firms. Others [61,62] aimed their study at uncovering the influene of knowledge management on long-term performance, which inluded: (1) customer, (2) internal business process, and (3) learning and growth. In this study, we adopted long-term performance measures in part because the study of lagged effects of HRM on firms’ performance outcomes requires longitudinal, not cross-sectional, data analysis [63].
Table 1.
Studies confirming the relationships between the constructs under this study.
Table 1.
Studies confirming the relationships between the constructs under this study.
| Authors | Confirmed Relationship between Constructs | |||||
|---|---|---|---|---|---|---|
| HRM → OP | HRM → KM | KM → OL | HRM → OL | OL → OP | ||
| 1 | Huselid [15] | ✓ | ||||
| 2 | Arthur [16] | ✓ | ||||
| 3 | Ahmad and Schroeder [64] | ✓ | ||||
| 4 | Akhtar et al. [65] | ✓ | ||||
| 5 | Chow et al. [66] | ✓ | ||||
| 6 | Dimba [67] | ✓ | ||||
| 7 | Sun et al. [68] | ✓ | ||||
| 8 | Takeuchi et al. [69] | ✓ | ||||
| 9 | Gurbuz and Mert [70] | ✓ | ||||
| 10 | Lee et al. [71] | ✓ | ||||
| 11 | Wright et al. [72] | ✓ | ||||
| 12 | Yahya and Goh [73] | ✓ | ||||
| 13 | Shih and Chiang [74] | ✓ | ||||
| 14 | Edvardsson [75] | ✓ | ||||
| 15 | Filius et al. [76] | ✓ | ||||
| 16 | Liao [18] | ✓ | ✓ | ✓ | ||
| 17 | Olomolaiye and Egbu [17] | ✓ | ✓ | ✓ | ||
| 18 | Zhai et al. [22] | ✓ | ✓ | ✓ | ||
| 19 | Prieto et al. [77] | ✓ | ||||
| 20 | Al-Hakin and Hassan [78] | ✓ | ||||
| 21 | Bakar et al. [79] | ✓ | ||||
| 22 | Zack et al. [80] | ✓ | ||||
| 23 | Chen et al. [81] | ✓ | ||||
| 24 | Keyser [82] | ✓ | ||||
| 25 | Liu and Tsai [83] | ✓ | ||||
| 26 | Mills and Smith [84] | ✓ | ||||
| 27 | Wibowo et al. [85] | ✓ | ||||
| 28 | Lee et al. [61] | ✓ | ||||
| 29 | Sucahyo et al. [62] | ✓ | ||||
| 30 | Noruzy et al. [20] | ✓ | ✓ | |||
| 31 | Abbas et al. [21] | ✓ | ||||
| 32 | Garcia-Morales et al. [86] | ✓ | ||||
| 33 | Li et al. [87] | ✓ | ✓ | |||
| 34 | Kokkaew et al. [19] | ✓ | ✓ | |||
| Total | 16 | 9 | 2 | 13 | 3 | |
3. Conceptual Model and Hypothesis Development
Based on theories and previous empirical studies summarized in Section 2.5, we then proposed a conceptual model, and developed hypotheses based on the literature in Section 2.5 and in Table 1. The conceptual model is shown in Figure 2.
Figure 2.
The conceptual model representing the multiple mediating effects of knowledge management and organizational learning on the relationship between HRM and sustainable OP.
As Figure 2 shows, the conceptual model has established the idea of the groundwork of four key variables that include HRM, KM, OL, and sustainable OP. HRM is an independent or exogenous variable in this study. The direct effects of HRM are observed on sustainable OP, which is a dependent or endogenous variable of this study. In addition, the conceptual model draws attention to the multiple mediating roles of KM and OL in the link between HRM and sustainable OP (i.e., Hypotheses 7), which has not yet been explored in the literature. Accordingly, our main hypotheses include (see Figure 2):
H1:
Human resource management has a direct and positive impact on sustainable OP
H2:
Human resource management has a direct and positive impact on knowledge management
H3:
Human resource management has a direct and positive impact on organizational learning
H4:
Knowledge management has a direct and positive impact on organizational learning
H5:
Organizational learning has a direct and positive impact on sustainable OP
H6:
Organizational learning mediates the relationship between human resource management and sustainable OP (HRM→ OL→ OP)
H7:
Knowledge management and organizational learning mediate the relationship between human resource management and sustainable OP (HRM→ KM→ OL→ OP)
4. Proposed Structural Model
Related theories and empirical studies on HRM, KM, OL, and OP presented in Section 2 were used as a basis for the structural model development of this study, as illustrated in Figure 3. As for the description of reflective indicators to be measured (e.g., indicators HRM1, HRM2, HRM 3, and HRM4 for the construct HRM) and theoretical support for each construct in the measurement models are provided in detail as shown in Table 2.
Figure 3.
The structural model of the study.
Table 2.
Description of constructs, indicators, and theoretical support.
5. Research Method
This study uses PLS-SEM and the partial disaggregation technique proposed by Bagozzi and Heatherington [92] to examine the relationships among four constructs: (1) human resource management, (2) knowledge management, (3) organizational learning, and (4) the sustainable performance of construction firms in Thailand.
We choose PLS-SEM for the following reasons. First, this method has been used in several studies in the field of construction management [93,94,95]. Second, PLS-SEM was primarily adopted in the case when the theory is less established. Third, PLS-SEM is a more suitable method of analysis when the sample size is smaller than the requirement of covariance-based SEM [96].
Observed variables measured in this study included four indicators representing HRM, four indicators related to KM, four indicators related to OL, and three indicators related to sustainable OP (See Table 2 for the description of each indicator). Selected multi-item scales for each construct were as follows.
Human resource management (HRM): This construct was measured by the scales used by Zhai et al.’s study [22] and Kokkaew et al. [19]. Included in the scales are 4 questions for the indicator HRM1: recruitment and selection; 4 questions for the indicator HRM2: training and development; 3 questions for the indicator HRM3: compensation; and 3 questions for the indicator HRM4: performance evaluation.
Knowledge management (KM): The KM construct was measured by the scales used in an article by Gold et al. [59]. They include 2 questions concerning the indicator KM1: knowledge acquisition; 2 questions concerning the indicator KM2: knowledge creation; 2 questions concerning the indicator KM3: knowledge storage and retrieval; and 2 questions concerning the indicator KM4: knowledge transfer and utilization.
Organizational learning (OL): This construct was measured by the scales developed by Garcia-Morales et al. [86]. The scales comprise four items/questions measuring OL.
Sustainable organizational performance (OP): This construct was measured by the scales used by Zhai et al. [22]. Included in the scales are 2 questions concerning the indicator OP1: customer satisfaction; 2 questions concerning the indicator OP2: internal process improvement; and 2 questions concerning the indicator OP3: learning and growth.
We certainly acknowledge that there may be different choices of the scales and questions that can be adopted for each construct. However, in this study we decided to adopt the scales used by Zhai et al. [22], Gold et al. [59], Kokkaew et al. [19] and Garcia-Morales et al. [86]. Detail of the questions can be found in the Appendix A of this article. In this study, the measurement models were first evaluated using reliability and validity tests. Then, PLS-SEM was employed to test the seven hypotheses specified in the structural model.
6. Sample and Data Collection
As suggested by Hair et al. [97] and by Schumacker and Lomax [98], the sample size should be at least 10–20 per indicator. Hair et al. [99] also suggested that the minimum sample size for structural equation modeling be at least 150. Accordingly, since there is a set of 15 indicators in this study, the estimated minimum sample is 150. The sample size of this study was 194, which is greater than the minimum criteria suggested by Schumacker and Lomax [98], Hair et al. [99], and Hair et al. [100].
Then, a five-point Likert scale (see the Appendix A) was adopted for the questionaire survey in this study. Quota sampling and a snowball sampling questionnaire survey were conducted, with 250 questionnaires in papers and web-based formats being distributed to middle and top management levels (i.e., from senior site engineers to project directors) of engineers working for construction companies across Thailand. A list of the construction firms in this study can be found in Part 3 in the Appendix A. As for the choice of middle and top management levels of engineers, the reason is that they are more qualified to answer the questions regarding the management policies and practices of the firms. The total number of responses obtained was 194 or about a 78% response rate. The web-based questionaires and the snowball method helped increase the response rate of this study. In addition, before proceeding with the PL-SEM analysis, any potential issues of common method bias and non-response bias were thoroughly checked. In fact, before data collection, Podsakoff et al. [101] suggested that procedural remedies such as notifying participants about the confidentiality of personal data were employed to ensure honesty in answering the questions.
7. Results of Analysis
7.1. Descriptive Data Analysis
The demographic information of questionnaire participants is shown in Table 3.
Table 3.
Demographic information of the questionnaire participants.
As shown in Table 3, participants are mostly male, representing about 94.85%. As for the positions, it was found that most participants are project engineers, representing about about 70.62% of the sample size of 194.
7.2. Measurement Model Evaluation
There are four measurement models in this study: (1) human resource management (HRM), (2) knowledge management (KM), (3) organizational learning (OL), and (4) sustainable organizational performance (OP). Verification of each measurement model was as follows. First, we performed PLS-SEM analysis using the SmartPLS on 15 reflective indicators measuring the level of practice of human resource management, knowledge management, organizational learning, and sustainable organizational performance.
Then, according to Hair et al. [100], the reliability of the measurement models should be first verified using Cronbach’s alpha or composite reliability (CR) to evaluate the construct measures’ internal consistency reliability, followed by the validity assessment of the measurement models. The purpose of measurement model evaluation is to ensure that the constructs are accurately measured and represented [102]. Recently, the discriminant validity of latent variables can also be assessed using a technique called the heterotrait–monotrait ratio of correlations (HTMT), introduced by Henseler, Ringle and Sarstedt [103]. We presented the results of the reliability and validity tests in Table 4. Then, the results of discriminant validity using Fornell–Larcker, and HTMT criterion were presented in Table 5 and Table 6, respectively.
Table 4.
Reliability and Validity (N = 194).
Table 5.
Fornell–Larcker Criterion (N = 194).
Table 6.
Heterotrait–monotrait ratio (HTMT) (N = 194).
As shown in Table 4, the Cronbach’s alpha and composite reliability (CR) of all constructs were higher than the minimum treshold of 0.70 [102,104]. Then, we proceeded with the validity assessment of indicators by determining both the convergent and discriminant validity of a construct. Hair et al. [101], for example, suggested that each indicator should have a factor loading of 0.5 or greater. The average variance extracted (AVE) of each construct should be greater than 0.50. As can be seen in Table 4, the factor loadings of all indicators in the model are greater than 0.5, and all constructs’ AVE are above the minimum value of 0.5, which indicate that the constructs explain more than 50% of the variance of its indicators. The discriminant validity test using Fornell–Larcker criterion is also confirmed since the indicators loaded highly on the construct it measures. Note that the values meet a satisfactory discriminant validity test if the square root of each construct’s AVE is higher than its highest correlation with any other construct [95]. Based on the analysis results shown in Table 5, all the square roots of the AVE values exceed the inter-correlation of values between the construct in their corresponding row and column. Thus, the results confirmed that the Fornell–Larcker criterion was met. As for the analysis of heterotrait–monotrait (HTMT) ratio, almost all values are equal or lower than 0.85. Therefore, all constructs were retained in the model since their CR and AVE values were substantial and highly significant.
7.3. Structural Model Evaluation and Hypothese Test
After the reliability and validity evaluation of the measurement models was confirmed, assumed relationships presented in the structural model can be assessed using PLS-SEM technique. The structural model assessment started with the determination of path coefficients (), coefficients of determination (R²), and effect size (f²). The results of the the hypothese tests using PLS-SEM are presented in Table 7 and Figure 4.
Table 7.
Structural model assessment.
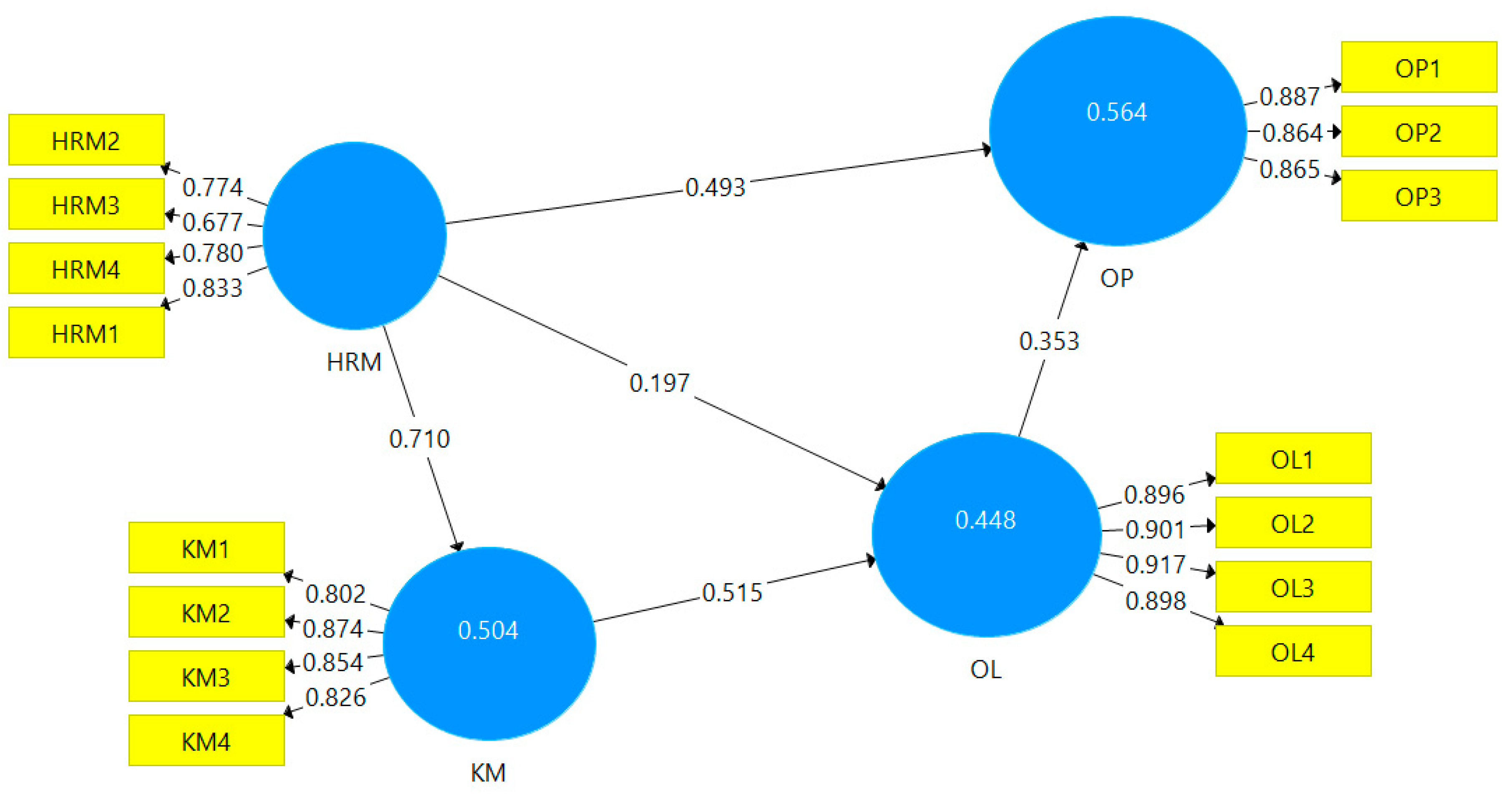
Figure 4.
Results of the structural path coefficients.
According to the results shown in Table 7 and in Figure 4, the path coefficient () of HRM and KM is 0.710, which is greater than the threshold of 0.250, as recommended by Hair et al. [95]. The relationships between KM and OL and between OL and sustainable OP are also found to be positively correlated, with the path coefficients of 0.515 and 0.353, respectively. As for the direct effect of HRM on sustainable OP, it is confirmed by the results of the study, with the path coefficient of HRM and sustainable OP being 0.493.
Next, the coefficient of determination (R2) is used to measure the model’s predictive accuracy. The suggested values of the R2 are 0.75, 0.50, and 0.25 for describing substantial, moderate and weak levels of predictive accuracy, respectively [105,106]. In this study, the R2 values of KM, OL, and sustainable OP are 0.504, 0.448, and 0.564, respectively, suggesting a moderate predictive accuracy of the model.
Finally, the effect size (f²) is employed to assess whether an exogenous variance has an influence on the endogenous variable. According to Hair et al. [100] and Cohen [107], the f² values of 0.35, 0.15, and 0.02 represent large, medium, and small effects, respectively. This study found that the f² value of HRM and KM (HRM → KM) is 1.01, indicating the marked effects of HRM on KM. The f² values of KM → OL and HRM → OP are 0.24 and 0.17, respectively, suggesting the modest effects of KM on OL and HRM on sustainable OP. Finally, the f² values of HRM → OL and OL → OP are 0.04 and 0.10, respectively, suggesting the marginal effects of HRM on OL and OL on sustainable OP in firms under study.
7.3.1. Analysis of Direct Effects
The direct effects between the exogenous variable (i.e., human resource management) and the endogenous variable (i.e., sustainable organizational performance) were described in Figure 4 and Table 7.
In our study, hypothesis 1 (H1) claimed that human resource management has a direct and positive impact on sustainable organizational performance. According to the results of the structural model assessment of the proposed model, there exists a statistically significant direct and positive relationships between HRM and sustainable OP ( = 0.493, p < 0.001 level).
As for hypotheses 2 and 5 (i.e., H2 and H5), the results supported the claim that there exists a statistically significant and positive impact between human resource and knowledge management ( = 0.710, p < 0.001 level), and between organizational learning and sustainable organizational performance ( = 0.353, p < 0.05 level). However, hypothese H3 and H4 (H3: human resource management has a positive impact on organizational learning and H4: knowledge management has a positive impact on organizational learning) were not supported by the study.
7.3.2. Analysis of Indirect and Total Effects
Indirect effects can be measured through hypotheses H6 and H7. The results of the mediation analysis are presented in Table 8.
Table 8.
Mediation analysis (MA) results.
The total indirect effect can be computed as the sum of the specific indirect effects, which is 0.199 (i.e., [0.197 × 0.353] + [0.710 × 0.515 × 0.353]), and the direct effect between HRM and non-finanical OP is 0.493. Therefore, the total effect of HRM on sustainable OP is 0.692. (i.e., the sum of the direct effect and the total indirect effects, which can be calculated as 0.493 + [0.197 × 0.353] + [0.710 × 0.515 × 0.353] = 0.692).
7.3.3. Characterization of Analysis Outcomes
Traditionally, according to Baron and Kenny [108], the outcomes of the mediation analysis can be characterized as partial mediation, suppressor effect, and full mediation. However, Hair et al. [109] pointed out that there are conceptual and methodological problems with Baron and Kenny’s [108] approach. Accordingly, Hair et al. [109] preferred an approach presented by Zhao et al. [110], who classified the outcomes of the mediation analysis (MA) into two group: (a) mediation and (b) non-mediation. The types of mediation include (1) complementary, (2) competitive, and (3) indirect-only mediation. As for non-mediation, there are (1) direct-only non-mediation and (2) no-effect non-mediation.
The results of our mediation analysis of the role of knowledge management and organizational learning in the established link between human resource management and sustainable performance measured using non-financial indicatiors are summarized in Table 9.
Table 9.
Characterization of mediation analysis (MA) results.
As can be seen in Table 9, the direct effect from HRM to OP is 0.493 with significance at p < 0.001 level, whereas the indirect effect from HRM to OP is 0.129 and not significant. Accordingly, based on Zhao et al. [110], we can characterize the outcome of the mediation analysis of the role of knowledge management and organizational learning on the established link between human resource management and sustainable performance in the Thai infrastructure construction firm setting as “direct-only non-mediation.”
8. Discussion of the Findings and Research Contributions
We have tested the seven hypotheses presented in Section 3 using the theorized model presented in Section 4. Based on the results of the analysis, the duscussion of the findings and research contributions can be provided as follows.
First, HRM practices measured in this study include (1) recruitment and selection, (2) training and development, (3) compensation, and (4) performance appraisal. We based our decision about HRM variables solely on the past literature. However, different choices of scales may be employed to measure this construct. Similar to past studies, this study found that HRM practices have a moderate and statistically significant positive impact on sustainable performance of Thai construction firms ( = 0.493, p < 0.001), thereby reinforcing the established relationship between HRM and OP.
In the construction industry, the findings of this study are consistent with the results of the study by Zhai et al. [22] and Olomolaiye and Egbu [17]. In Thailand, Wattanasupachoke [60] found a positive and direct link between HRM and the performance of listed Thai firms. The study by Wattanasupachoke [60] also revealed that the positive inner characteristics of employees, such as politeness and positive attitude toward organizations, played an important role in generating higher non-financial performance of listed Thai firms. In addition, Wattanasupachoke’s results [60] indicated that those listed Thai firms that put high emphasis on the recruitment and selection of new employees performed better than those without such emphasis, which is consistent with the results of this study.
Second, this study found that HRM has a significantly high and direct positive impact on KM ( = 0.710, p < 0.001). This relationship was confirmed in previous studies such as Iqbal et al. [58], Filius et al. [76], Edvardsson [75], and Yahya and Goh [73]. In the construction setting, this linkage was also established in previous studies by Olomolaiye and Egbu [17]. Similar to the study by Olomolaiye and Egbu [17], HRM and KM are crucial for organizational performance improvements in construction. Additionally, KM should be well integrated with HRM to facilitate the knowledge sharing process through HR policies and practices. This study confirms that HRM lies at the heart of KM, since the success or failure of KM depends on the organization’s capability to manage and motivate its employees.
Third, this study showed that organizational learning has a moderate and significantly positive impact on sustainable OP ( = 0.353, p < 0.05). The positive impact of OL on OP was supported in previous studies by, for example, Noruzy et al. [20], Zhai et al. [22], and Garcia-Morales et al. [86]. In the construction industry, this relationship was established in the studies by Olomolaiye and Egbu [17] and Zhai et al. [22]. Consistent with Zhai et al.’s results [22], this study saw the positive influence of organizational learning on sustainable performance of Thai construction firms. Moreover, this study revealed that the employees of Thai construction companies tend to concentrate on acquiring certain capacities and skills (OL2), and they strongly believe that an organization’s performance can be improved through new learning (OL3).
Forth, hypotheses H3 and H4 (HRM → OL and KM → OL) were found to have a positive relationship, but the results are not statistically significant. HRM and KM were found to have a strong positive influence on sustainable organizational performance, but they failed to push Thai construction firms to become learning organizations. The firms used in our study are leading construction firms, and some of them are listed on the stock exchange of Thailand. They recruited engineering students from top-engineering schools in Thailand to ensure that they can be competitive in the market, as indicated in an outer factor loading of HRM1 (i.e., recruitment and selection) on the HRM construct. However, there is a weak link between HRM and OL in Thai construction firms ( = 0.171), whereas this relationship in Chinese construction firms was highly positive and statistically significant ( = 0.950, p < 0.001) [22].
This phenomenon of the missing link between HRM and OL in Thai construction firms may be explained by Argyris’ learning theory [111] who argued that competent people were usually excellent at single loop learning but were not so good at double loop learning, which is necessary for the organization learning [111]. In other words, they were excellent at problem-solving to achieve individual goals or to enhance individual performance, but they became somewhat defensive when their modus operandi (M.O.) was challenged or questioned in which a learning organization should encourage such practices in order to better long-term organizational performance and to increase the chances of business survival. This may also be the case for people working for Thai construction firms as well.
The results of this study also showed that 56.40% of the variance associated with sustainable OP was accounted for by HRM and OL, which was consistent with Zhai et al.’s results [22] showing that 62% of the variance associated with OP was accounted for by HRM and OL. We also found that 45% of the variance associated with OL was explained by HRM and KM, which was consistent with Lopez et al.’s results [112] indicating that 56% of the variance associated with OL (measured by knowledge acquisition, distribution, interpretation, and organizational memory) was explained by HRM (measured by staffing, training, compensation, and participation) in Spanish firms. However, our finding was different to Zhai et al.’s results [22], which showed that 90% of the variance associated with OL in Chinese construction firms was accounted for by HRM.
Finally, our analysis of the direct, the indirect (through multiple mediating variables KM and OL), and the total effects of HRM on OP is 0.493, 0.199 and 0.692, respectively, compared with Zhai et al.’s [22] whose results were 0.260, 0.504, and 0.764, respectively.
In summary, in the setting of Thai infrastructure construction, HRM has a moderate and direct positive impact on sustainable or long-term organizational performance; thus, this empirical examination helps contribute to the growing body of evidence that human resources are keys to the firm’s performance [15,16,22,30,31]. Interestingly, this direct effect between HRM and OP of construction companies in Thailand is almost twice that of Chinese construction firms [22]. However, when it comes to OL as a mediating variable between HRM and OP, Chinese construction firms viewed it as an important component of competitive advantage in the current market environment, whereas Thai construction firms viewed it as somewhat less important. In other words, Thai construction firms are still lagging way behind Chinese construction firms when it comes to enhancing HR through the use of OL for organizational performance.
Admittedly, there are some different characters between the Thai and Chinese construction firms. For example, top-grade Chinese construction firms are already international players while a handful of top Thai construction firms are still regional (i.e., Southeast Asia) players. This different characteristic may be one of the factors behind such differing views on how OL can be used to increase the level of long-term competitive advantage.
9. Practical Implications for Firm’s Performance Improvement
The findings of this study have some implications for improving long-term performance of Thai construction firms in the following manner.
First, based on the results of the study, it can be concluded that human resource management is the key to performance improvement of Thai construction firms. In practice, we found that aggressive recruitment of key people plays an important role in the HRM practices of Thai construction firms, with the belief that by hiring high potential and competent people, the firms can have a competitive advantage and can compete in the construction market. Additionally, the direct effect of HRM on sustainable OP was found to be limited ( = 0.493), and, in theory, HRM can be employed as a key input for a pathway to improve sustainable organizational performance through KM and OL.
Currently, the management team of Thai construction firms and their HR departments have integrated KM into HR practices as a way to improve sustainable OP, as indicated in the results of this study ( = 0.710). However, we found that there were the weak links between KM and OL and between HRM and OL, despite the empirical results of this study and other previous studies indicating that OL can help improve the sustainable performance of firms. Chinese construction firms, on the other hand, have already stressed the employment of HRM as a key ingredient of organizational learning to improve the firms’ performance, as indicated by Zhai et al. [22].
Based on the findings, to improve the long-term or sustainable performance of Thai construction firms through HRM, KM, and OL, they may have to create a system that supports people and organizations to adapt and learn through difficult times. The presence of Chinese constructoin firms in the Thai infrastructure construction market will surely serve as a catalyst for the change and adaptation of Thai construction firms. Additionally, Thai construction firms should facilitate a work-based learning process so that their employees can perform their tasks more effectively and efficiently. More importantly, Thai construction firms should implement policies and corporate cultures that encourage their employees to challenge or correct the underlying assumptions behind the problems of construction projects and business operations. Finally, creating “trust” among team members and between contracting parties in a construction project could also help mitigate the chornic problems of construction delay and cost overruns. This can be done, for example, by using technology such as blockchain-based contracts [113].
However, as revealed by this study and by Wattanasupachoke [60], during the recruitment phase, Thai firms still put a high emphasis on applicants’ conformity with the firm’s policies and culture (e.g., politeness and positive attitude about the firms), which could impede the organization becoming a learning organization. Therefore, if Thai construction firms can find a balance between hiring new employees with the right qualifications and a positive attitude toward process improvement, without the attribution of current practices, they can improve sustainable organizational performance through organizational learning. This may be a daunting task for the management team and the HR department of Thai construction firms because the Thai construction industry is still one of the most male-dominated and steep hierarchy sectors.
10. Limitations and Future Research
This section provides some of the limitations of this study and future research direction, which are as follows. First, since the focus of the study is on the direct and indirect relationship between HRM and OP in the sub-sector level of the Thai construction industry, other variables or factors such as the size, ages, employee number of the firms are excluded in the study. Therefore, the results of the analysis represent only the aggregate numbers of the sample, which is the Thai infrastructure construction sector. Accordingly, these variables may be of interest in future studies to help determine internal factors that can have an impact on the levels of direct and indirect influence of HRM, KM, and OL on the OP of infrastructure construction companies. Second, because the level of data analysis in this study is on a sub-sector or sub-industry level, comparison of the results of the study to other studies in construction settings must be made with caution. However, the comparison of the results of this study to those of others’ studies, whose focuses are on different types of construction, may provide a bigger picture of the application of management theories such as HRM, KM, and OL in the construction industry. The gaps identified among sub-sectors could provide research opportunity into the search for what could be the determinants in the different uses of these management tools for organizational performance improvements. Third, despite having thoroughly checked for common method bias (CMB) and non-response bias, the reliability of the results certainly depends on the quality of the obtained dataset using the questionnaire, and it can be difficult to eliminate all biased responses. Additionally, our respondents in this study are mostly male, representing about 94.85% of the total respondents, which agrees with the fact that the construction industry is one of the male-dominated industries since construction jobs are quite physically demanding. Therefore, the results of this study should be used with caution, especially in comparison with those of other studies, which may be in the same sub-sector but in other countries.
11. Summary and Conclusions
Engineering is the professional and systematic application of science to the economic use of natural resources for the benefit of humankind. Construction as the art and science is considered an indispensable part of our society. However, to build, something has to be destroyed, and thus, on a global scale, construction depletes a large amount of natural resources, and with it comes pollution and waste. Construction firms are currently under increasing pressure to compete for jobs. Their competitors need not be domestic but international. One of the many things that they can responsibly do to stay afloat in this business climate may depend on their ability to properly manage the people and their organization capability to learn and to adapt accordingly. With this view, we explored the contemporary management concepts such as human resource management, knowledge management, organizational learning, and, more importantly, their interactions and impacts on organizational performance.
This study has investigated both the direct and indirect relationship between HRM and sustainable organizational performance, using KM and OL as mediating variables in the established direct relationship between HRM and sustainable OP. We developed the structural model and the measurement model based on established theories. The measurement model was then assessed using CFA. The results of CFA indicated that the data satisfactorily fitted the model with an acceptable range of fit indices. The structural model was then evaluated using PLS-SEM to test the seven developed hypotheses.
The results confirmed the proposed model, showing that there exists a positive and statistically significant influence of (1) HRM on knowledge management; (2) HRM on sustainable OP; and, (3) OL on sustainable performance in Thai construction firms. These findings help reinforce the empirical evidence on how HRM and OL can have a positive impact on the sustainable OP. However, the proposed model, indicating that there existed a positive influence of (1) HRM on OL and (2) KM on OL, was not supported by the dataset.
As for mediation analysis, we found that the link between HRM and sustainable OP, with knowledge management and organizational learning as multiple mediating variables, can be characterized as “direct-only non-mediation.” These findings were quite different from the results by Zhai et al. [22], which showed that Chinese construction firms employed HRM as a strategic way to improve performance through organizational learning (OL). Datasets of Thai construction firms, on the other hand, failed to show the influence between HRM and OL and KM and OL, despite the perception of the firms that OL can be used as a management tool for enhancing organizational performance.
Accordingly, based on the findings of this study, if Thai construction companies want to narrow these performance gaps and improve their productivity, they should create a process or system that essentially helps strengthen the link between KM and OL so that they can better adapt to the ever-changing market conditions and increasing competition in the future. This provides opportunities for future research to explore more deeply the factors responsible for a lack of adoption and utilization of KM and OL in the construction industry. Moreover, Thai construction firms may better embrace policies that encourage employees to challenge the underlying assumptions behind the chronic problems of their day-to-day business operations.
We humbly acknowldge that there are some of the limitations in this study as presented in Section 10. Nevertheless, we hope that the findings of this research will be of use for Thai construction firms and those in others countries in order for them to better grasp the issues and challenges faced by the industry. It is also our hope that the fidings will help promote a pathway to the betterment of the human resource management practices of construction firms and lead them toward a more sustainable pathway of business operations.
Author Contributions
Conceptualization, N.K., V.P. and N.J.; Formal analysis, N.K.; Funding acquisition, N.K.; Investigation, N.K.; Methodology, N.K.; Resources, N.K.; Supervision, V.P. and N.J.; Validation, N.K.; Visualization, N.K.; Writing—original draft, N.K.; Writing—review & editing, N.K. All authors have read and agreed to the published version of the manuscript.
Funding
This research is funded by the Thailand Science Research and Innovation Fund (TSRI) (CU_FRB640001_01_21_3).
Institutional Review Board Statement
Not applicable.
Informed Consent Statement
Not applicable.
Acknowledgments
We sincerely thank respondents from construction firms listed in Appendix A for providing us with the data necessary for this research project.
Conflicts of Interest
The authors declare no conflict of interest.
Appendix A. Measurement Scales and a List of Thai Infrastructure Firms
Part 1: Human Resource Management (HRM), Knowledge Management (KM), and Organizational Learning (OL)
Please indicate your opinion on the human resource management (HRM), knowledge management (KM), and organizational learning (OL) employed by your firms, and the perception of your firm’s sustainable organizational performance (OP) over the past three years.
Five-point Likert scale: (1) strongly disagree; (2) moderately disagree; (3) neither agree or disagree; (4) moderately agree; (5) stongly agree.
| Indicators | Questions | Scales | ||||
| HRM1 | 1. Great effort is taken to select the right person. | 1 | 2 | 3 | 4 | 5 |
| 2. Long-term potential of employee is emphasized. | 1 | 2 | 3 | 4 | 5 | |
| 3. The members of the department or project team engage in the selection of candidates. | 1 | 2 | 3 | 4 | 5 | |
| 4. Not only are knowledge and experience taken into account, but also the capacity to work in synergy and continuous learning. | 1 | 2 | 3 | 4 | 5 | |
| HRM2 | 1. Training and development programs are provided for employees. | 1 | 2 | 3 | 4 | 5 |
| 2. There are comprehensive training policies and programs in place. | 1 | 2 | 3 | 4 | 5 | |
| 3. New staff can attend training programs to improve their skills to perform the job. | 1 | 2 | 3 | 4 | 5 | |
| 4. Training for increasing problem-solving ability is given. | 1 | 2 | 3 | 4 | 5 | |
| HRM3 | 1. The organization has a mixed system of rewarding. | 1 | 2 | 3 | 4 | 5 |
| 2. Individuals receive bonuses based on the profit of the organization or the project. | 1 | 2 | 3 | 4 | 5 | |
| 3. The company offers incentives to its employees according to their performance. | 1 | 2 | 3 | 4 | 5 | |
| HRM4 | 1. Performance appraisals are based on objective quantifiable results. | 1 | 2 | 3 | 4 | 5 |
| 2. Performance appraisals are based on employee’s behaviors. | ||||||
| 3. Employee appraisals emphasize long-term and group-based achievement. | 1 | 2 | 3 | 4 | 5 | |
| KM1 | 1. An organization has processes for absorbing knowledge from individuals into the organization. | 1 | 2 | 3 | 4 | 5 |
| 2. An organization has processes for acquiring knowledge from outside the organization such as our customers or business partners. | 1 | 2 | 3 | 4 | 5 | |
| KM2 | 1. An organization has a structure that facilitates the discovery of new knowledge. | 1 | 2 | 3 | 4 | 5 |
| 2. An organization has a structure that facilitates the creation of new knowledge. | ||||||
| KM3 | 1. An organization has processes for making knowledge accessible to those who need it. | 1 | 2 | 3 | 4 | 5 |
| 2. An organization has processes for organizing knowledge and replacing obsolete knowledge. | 1 | 2 | 3 | 4 | 5 | |
| KM4 | 1. An organization has processes for distributing knowledge throughout the organization. | 1 | 2 | 3 | 4 | 5 |
| 2. An organization has processes for using knowledge to solve new problems and improve efficiency. | 1 | 2 | 3 | 4 | 5 | |
| OL1 | 1. An organization has learned or acquired a lot of new and relevant knowledge over the last three years. | 1 | 2 | 3 | 4 | 5 |
| OL2 | 2. Organizational members have acquired some critical capacities and skills over the last three years. | 1 | 2 | 3 | 4 | 5 |
| OL3 | 3. The organization’s performance has been influenced by new learning it has acquired over the last three years. | 1 | 2 | 3 | 4 | 5 |
| OL4 | 4. This organization is a learning organization. | 1 | 2 | 3 | 4 | 5 |
Part 2: Sustainable organizational performance (OP).
Please indicate the perception of your firm’s sustainable organizational performance (OP) over the past three years.
Five-point Likert scale: (1) very bad; (2) bad; (3) neutral; (4) good; (5) very good.
| Indicators | Questions | Scales | ||||
| OP1 | 1. An organization puts an emphasis on market share. | 1 | 2 | 3 | 4 | 5 |
| 2. An organization puts an emphasis on client satisfaction. | 1 | 2 | 3 | 4 | 5 | |
| OP2 | 1. An organization aims at the optimal use of resources to meet its objectives. | 1 | 2 | 3 | 4 | 5 |
| 2. An organization enhances its capability to meet future challenges and opportunities. | 1 | 2 | 3 | 4 | 5 | |
| OP3 | 1. An organization puts an emphasis on employee satisfaction. | 1 | 2 | 3 | 4 | 5 |
| 2. An organization encorages employees to be innovative in construction methods and management. | 1 | 2 | 3 | 4 | 5 | |
Part 3: A list of Thai infrastructure firms in this study.
| No. | Company Name | No. | Company Name |
| 1 | 15 Union Co., Ltd. | 33 | Ritta Co., Ltd. |
| 2 | A.S. Associated Engineering (1964) Co., Ltd. | 34 | Rojanachai Construction Co., Ltd. |
| 3 | Bouygues-Thai Co., Ltd. | 35 | Ruang Ruethai Co., Ltd. |
| 4 | C.E.C. Construction Co., Ltd. | 36 | S.K. Water Works and Service Limited Partnership |
| 5 | CH Karnchang PCL | 37 | S.U.A. Contraction Limited Partnership |
| 6 | Chec (Thai) Co., Ltd. | 38 | Sahakarn Co., Ltd. |
| 7 | China State Construction Engineering (Thailand) Co., Ltd. | 39 | Sangfah Construction Co., Ltd. |
| 8 | Chotichinda Consultants Co., Ltd. | 40 | Sermsanguan Construction Co., Ltd. |
| 9 | Chotichinda Consultants Co., Ltd. | 41 | Sino-Thai Engineering and Construction PCL |
| 10 | Christiani & Nielsen (Thai) PCL | 42 | Siphya Construction Co., Ltd. |
| 11 | Civil Engineering PCL | 43 | Soltd Civil Co., Ltd. |
| 12 | Engineer 19 Mitrapap Limited Partnership | 44 | Sraloong Construction Co., Ltd. |
| 13 | Green Earth Solution Co., Ltd. | 45 | S-TEC Civil & Construction Co., Ltd. |
| 14 | Green Light International Co., Ltd. | 46 | Syntech Construction PCL |
| 15 | Hatyai Nakarin Co., Ltd. | 47 | Tana Phaisal Kan Yota Co., Ltd. |
| 16 | Hip Hing Construction (Thailand) Co., Ltd. | 48 | Taw Real Estate Co., Ltd. |
| 17 | Inter Expert Construction Co., Ltd. | 49 | Tawee Solar Co., Ltd. |
| 18 | Italian-Thai Development PCL | 50 | Thai Polycons PCL |
| 19 | Jaroensuk 2018 Co., Ltd. | 51 | Thepnimitrkeha Co., Ltd. |
| 20 | JMR Engineering Co., Ltd. | 52 | Thongkarn Construction Co., Ltd. |
| 21 | JSJ & T Construciton Co., Ltd. | 53 | Three Sakul Co., Ltd. |
| 22 | Kanokpol Construction & Consultant Co., Ltd. | 54 | Tipakorn Co., Ltd. |
| 23 | Krung Thon Engineers Co., Ltd. | 55 | Tonpo Construction Co., Ltd. |
| 24 | Nawarat Patanakarn PCL | 56 | TRC Construction PCL |
| 25 | Palm Con Co., Ltd. | 57 | TTCL PCL |
| 26 | PKT International Co., Ltd. | 58 | Tuscan Con Co., Ltd. |
| 27 | PO. Burapa Co., Ltd. | 59 | Unique Engineering and Construction PCL |
| 28 | Power Line Engineering PCL | 60 | V. Sathapat Co., Ltd. |
| 29 | Pre-Built Public Company Limited | 61 | Vatanapatana Co., Ltd. |
| 30 | Professional Join Network Solution Co., Ltd. | 62 | Vtec Decor Co., Ltd. |
| 31 | PSD Construction 2011 Co., Ltd. | 63 | Vulcan EPC Co., Ltd. |
| 32 | Pyramid Concrete Co., Ltd. | 64 | World Descon Co., Ltd. |
References
- Mticham, C. The Importance of Philosophy to Engineering. Teorema 1998, XVII/3, 27–47. [Google Scholar]
- Secco, M.P.; Bruschi, G.J.; Vieira, C.S.; Cristelo, N. Geomechanical Behaviour of Recycled Construction and Demolition Waste Submitted to Accelerated Wear. Sustainability 2022, 14, 6719. [Google Scholar] [CrossRef]
- Vasilca, I.-S.; Nen, M.; Chivu, O.; Radu, V.; Simion, C.-P.; Marinescu, N. The Management of Environmental Resources in the Construction Sector: An Empirical Model. Energies 2021, 14, 2489. [Google Scholar] [CrossRef]
- Eurostat, Energy, Transport and Environment Statistics—2020 Edition; European Commission: Brussels, Belgium, 2020.
- Miller, J.B. Principles of Public and Private Infrastructure Delivery; Springer Science + Business Media: New York, NY, USA, 2000. [Google Scholar]
- Thailand’s Infrastructure Market Update and Outlook. Available online: https://www.pwc.com/th/en/deals/assets/pwc-th-infrastructure-market-update-and-outlook.pdf (accessed on 22 June 2022).
- ENR The Top 250. Available online: https://www.enr.com/ext/resources/static_pages/Top-600/Top-Lists/2021/Files/ENR08232021_TOP250_combined_compressed.pdf (accessed on 22 June 2022).
- Rowe, S.F. Project Management Collaboration: Knowledge Sharing among Project Managers. In Proceedings of the PMI® Global Congress—North America, Phoenix, AZ, USA, 25 October 2014. [Google Scholar]
- Boyer, E.J. Identifying a Knowledge Management Approach for Public-Private Partnerships. Public Perform. Manag. Rev. 2016, 40, 158–180. [Google Scholar]
- Hirschman, O.A. The Principle of the Hiding Hand. Public Interest 1967, 6, 10–23. [Google Scholar]
- Rosenfeld, Y. Innovative construction methods. Constr. Manag. Econ. 1994, 12, 521–541. [Google Scholar] [CrossRef]
- Bryde, D.J. Is construction different? A comparison of perceptions of project management performance and practices by business sector and project type. Constr. Manag. Econ. 2008, 26, 315–327. [Google Scholar] [CrossRef]
- Haraldsson, H. Introduction to System Thinking and Causal Loop Diagrams; Department of Chemical Engineering, Lund University: Lund, Sweden, 2004. [Google Scholar]
- Wright, P.M.; Ulrich, M.D. A Road Well Traveled: The Past, Present, and Future Journey of Strategic Human Resource Management. Annu. Rev. Organ. Psychol. Organ. Behav. 2017, 4, 45–65. [Google Scholar] [CrossRef]
- Huselid, M.A. The impact of human resource management practices on turnover, productivity, and corporate financial performance. Acad. Manag. J. 1995, 38, 635–672. [Google Scholar]
- Arthur, J.B. Effect of human resource systems on manufacturing performance and turnover. Acad. Manag. J. 1994, 37, 670–687. [Google Scholar]
- Olomolaiye, A.; Egbu, C.O. Linking human resource management and knowledge management for performance improvements: A case study approach. In Proceedings of the Construction and Building Research Conference (COBRA), London, UK, 7–8 September 2006. [Google Scholar]
- Liao, Y. The effect of human resource management control systems on the relationship between knowledge management strategy and firm performance. Int. J. Manpow. 2011, 32, 494–511. [Google Scholar] [CrossRef]
- Kokkaew, K.; Jokkaew, J.; Peansupap, P.; Wipulanusat, W. Impacts of human resource management and knowledge management on non-financial organizational performance: Evidence of Thai infrastructure construction firms. Ain Shams Eng. J. 2022, 13, 101750. [Google Scholar] [CrossRef]
- Noruzy, A.; Dalfard, V.M.; Azhdari, B.; Nazari-Shirkouhi, S.; Rezazadeh, A. Relations between transformational leadership, organizational learning, knowledge management, organizational innovation, an organizational performance: An empirical investigation of manufacturing firms. Int. J. Adv. Manuf. Technol. 2013, 64, 1073–1085. [Google Scholar] [CrossRef]
- Abbas, A.; Zhang, Q.; Hussain, I.; Akram, S.; Afaq, A.; Shad, M.A. Sustainable Innovation in Small Medium Enterprises: The Impact of Knowledge Management on Organizational Innovation through Mediation Analysis by Using SEM Approach. Sustainability 2020, 12, 2407. [Google Scholar] [CrossRef]
- Zhai, X.; Liu, A.M.; Fellows, R. Role of Human Resource Practices in Enhancing Organizational Learning in Chinese Construction Organizations. J. Manag. Eng. 2014, 30, 194–204. [Google Scholar] [CrossRef]
- Loosemore, M.; Dainty, A.; Lingard, H. Human Resource Management in Construction Projects: Strategic and Operation Approaches; Spon Press: London, UK, 2003. [Google Scholar]
- Huemann, M.; Keegan, A.; Turner, J.R. Human resource management in project-oriented company: A review. Int. J. Proj. Manag. 2007, 25, 315–323. [Google Scholar] [CrossRef]
- Adrian, A.A. Construction Productivity Improvement; Elsevier: London, UK, 1987. [Google Scholar]
- Reinventing Construction: A Route to Higher Productivity. Available online: https://www.mckinsey.com/business-functions/operations/our-insights/reinventing-construction-through-a-productivity-revolution. (accessed on 20 January 2021).
- Survey of Productivity Rates Used for Highway Construction. Available online: https://apps.dtic.mil/dtic/tr/fulltext/u2/a197405.pdf. (accessed on 20 January 2021).
- Egbu, C.O.; Robinson, H.S. Construction as a knowledge-based industry. Knowl. Manag. Constr. 2005, 4, 31–49. [Google Scholar]
- Mincer, J. Labor force participation of married women: A study of labor supply. In Aspects of labor economics; Lewis, H.G., Ed.; Princeton University Press: Princeton, NJ, USA, 1962; pp. 63–105. [Google Scholar]
- Schultz, T.W. Investment in human capital. Am. Econ. Rev. 1961, 51, 1–17. [Google Scholar]
- Becker, G. Investment in human capital: A theoretical analysis. J. Political Econ. 1962, 70, 9–49. [Google Scholar] [CrossRef]
- Becker, G. Investment in Human Capital: A Theoretical and Empirical Analysis, with Special Reference to Education; Columbia Press: New York, NY, USA, 1964. [Google Scholar]
- Becker, G. Human capital: A Theoretical and Empirical Analysis with Special Reference to Education; University of Chicago Press: Chicago, IL, USA, 1993. [Google Scholar]
- Pfeffer, J. The Human Equation: Profits by Putting People First; Harvard Business School Press: Boston, UK, 1998. [Google Scholar]
- Youndt, M.A.; Snell, S.A. Human resource configurations, intellectual capital, and organizational performance. J. Manag. Issues 2004, 16, 337–360. [Google Scholar]
- Zahra, S.A.; George, G. Absorptive capability: A review, conceptualization, and extension. Acad. Manag. Rev. 2002, 27, 185–203. [Google Scholar] [CrossRef]
- Sirmon, D.G.; Hitt, M.A.; Ireland, R.D. Managing firm resources in dynamic environments to create value: Looking inside the black box. Acad. Manag. Rev. 2009, 32, 273–292. [Google Scholar] [CrossRef]
- Rowley, C.; Jackson, K. Human Resource Management: The Key Concepts; Routledge: Oxon, UK, 2011. [Google Scholar]
- Porter, M. Company Advantage: Creating and Sustaining Superior Performance; Free Press: New York, NY, USA, 1985. [Google Scholar]
- Kaplan, R.S.; Norton, D.P. The Balanced Scorecard—Measures that Drive Performance. Harv. Bus. Rev. 1992, 70, 71–79. [Google Scholar]
- Rowley, C. The Management of People: HRM in Context; Spiro Press: London, UK, 2003. [Google Scholar]
- Armstrong, M.A. Handbook of Human Resource Management Practice; Kogan Page: London, UK, 2006. [Google Scholar]
- Guest, D.E. Human resource management and industrial relations. J. Manag. Stud. 1987, 24, 349–378. [Google Scholar] [CrossRef]
- Beesley, L.; Cooper, C. Defining knowledge management (KM) activities: Towards consensus. J. Knowl. Manag. 2008, 12, 48–62. [Google Scholar] [CrossRef]
- Polanyi, M. The Tacit Dimension; Routledge & Kegan Paul: Gloucester, MA, USA, 1966. [Google Scholar]
- Law, J. Business: The Ultimate Resource, 3rd ed.; A&C Black: London, UK, 2011. [Google Scholar]
- Marquardt, M. Building the Learning Organization; McGraw-Hill: New York, NY, USA, 1996. [Google Scholar]
- Fei, W.; Opoku, A.; Agyekum, K.; Oppon, J.A.; Ahmed, V.; Chen, C.; Lok, K.L. The Critical Role of the Construction Industry in Achieving the Sustainable Development Goals (SDGs): Delivering Projects for the Common Good. Sustainability 2021, 13, 9112. [Google Scholar] [CrossRef]
- Easterby-Smith, M.; Lyles, M.A. Handbook of Organizational Learning and Knowledge Management; Wiley-Blackwell: Hoboken, NJ, USA, 2003. [Google Scholar]
- Argyris, C. Double loop learning in organizations. Harv. Bus. Rev. 1977, 55, 115–124. [Google Scholar]
- Templeton, G.F.; Lewis, B.R.; Synder, C.A. Development of a measure for organizational learning construct. J. Manag. Inf. Syst. 2002, 19, 175–218. [Google Scholar] [CrossRef]
- Argyris, C.; Schön, D. Organizational Learning; Addison-Wesley: Reading, MA, USA, 1978. [Google Scholar]
- Senge, P.M. The Fifth Discipline; Doubleday: New York, NY, USA, 1990. [Google Scholar]
- Drucker, P.F. Knowledge-worker productivity: The biggest challenge. Calif. Manag. Rev. 1999, 51, 79–94. [Google Scholar] [CrossRef]
- Paauwe, J. HRM and Performance: Achieving Long Term Viability; Oxford University Press: Oxford, UK, 2004. [Google Scholar]
- Farooq, M.; Ullah, I.; Hameed, R.M. HR practices and organization innovation: The mediating role of knowledge management effectiveness. J. Soc. Dev. Sci. 2016, 7, 50–67. [Google Scholar]
- Obeidat, B.Y.; Tarhini, A.; Masa’deh, R.E.; Aqqad, N.O. The impact of intellectual capital on innovation via the mediating role of knowledge management: A structural equation modelling approach. Int. J. Knowl. Manag. Stud. 2017, 8, 263–298. [Google Scholar] [CrossRef]
- Iqbal, S.; Rasheed, M.; Khan, H.; Siddiqi, A. Human resource practices and organizational innovation capability: Role of knowledge management. VINE J. Inf. Knowl. Manag. Syst. 2020, 51, 732–748. [Google Scholar] [CrossRef]
- Gold, A.H.; Malhotra, A.; Segars, A.H. Knowledge management: An organizational capabilities perspective. J. Manag. Inf. Syst. 2001, 18, 185–214. [Google Scholar] [CrossRef]
- Wattanasupachoke, T. Strategic human resource management and organizational performance: A study of Thai enterprises. J. Glob. Bus. Issues 2009, 3, 139–148. [Google Scholar]
- Lee, C.L.; Ho, C.T.; Chiu, Y.L. The impact of knowledge management enables on non-financial performance in small and medium enterprises. Int. J. Technol. Manag. 2008, 43, 266–283. [Google Scholar] [CrossRef]
- Sucahyo, Y.G.; Utari, D.; Budi, N.F.A.; Hidayanto, A.N.; Chahyati, D. Knowledge management adoption and its impact on organizational learning and non-financial performance. Knowl. Manag. E-Learn. 2016, 8, 387–413. [Google Scholar]
- Paauwe, J. HRM and performance: Achievements, methodological issues and prospect. J. Manag. Stud. 2009, 46, 129–142. [Google Scholar] [CrossRef]
- Ahmad, S.; Schroeder, R.G. The impact of human resource management Practices on operational performance: Recognizing country and industry differences. J. Oper. Manag. 2003, 21, 19–43. [Google Scholar] [CrossRef]
- Akhtar, S.; Ding, D.Z.; Ge, G.L. Strategic HRM practices and their impact on company performance in Chinese enterprises. Hum. Resour. Manag. J. 2008, 47, 15–32. [Google Scholar] [CrossRef]
- Chow, I.H.; Teo, S.T.; Chew, I.K. HRM systems and firm performance: The mediation role of strategic orientation. Asia Pac. J. Manag. 2013, 30, 53–72. [Google Scholar] [CrossRef]
- Dimba, B.A.O. Strategic human resource management practices: Effect on performance. Afr. J. Econ. Manag. Stud. 2010, 1, 128–137. [Google Scholar]
- Sun, L.; Aryee, S.; Law, K. High performance human resource practices, citizenship behavior, and organizational performance: A relational perspective. Acad. Manag. J. 2007, 50, 558–577. [Google Scholar] [CrossRef]
- Takeuchi, R.; Lepak, D.; Wang, H.; Takeuchi, K. An empirical examination of the mechanisms mediating between high-performance work systems and the performance of Japanese organizations. J. Appl. Psychol. 2007, 92, 1069–1083. [Google Scholar] [CrossRef] [PubMed]
- Gurbuz, S.; Mert, I.S. Impact of the strategic human resource management on organizational performance: Evidence from Turkey. Int. J. Hum. Resour. Manag. 2011, 22, 1803–1822. [Google Scholar] [CrossRef]
- Lee, C.S.; Chao, C.W.; Chen, H.I. The relationship between HRM practices and the service performance of student interns: Industry perspective. South Afr. J. Bus. Manag. 2015, 46, 1–10. [Google Scholar] [CrossRef]
- Wright, P.M.; Gardner, T.M.; Moynihan, L.M. The impact of HR practices on the performance of business. Hum. Resour. Manag. J. 2003, 13, 21–36. [Google Scholar] [CrossRef]
- Yahya, S.; Goh, W. Managing human resources toward achieving knowledge management. J. Knowl. Manag. 2002, 6, 457–468. [Google Scholar] [CrossRef]
- Shih, H.; Chiang, Y. Strategy alignment between HRM, KM, and corporate development. Int. J. Manpow. 2005, 26, 582–603. [Google Scholar] [CrossRef]
- Edvardsson, I.R. HRM and knowledge management. Empl. Relat. 2008, 30, 553–561. [Google Scholar] [CrossRef]
- Filius, R.; De Jong, J.A.; Roelofs, E.C. Knowledge management in the HRD office: A comparison of three cases. J. Workplace Learn. 2000, 12, 286–295. [Google Scholar] [CrossRef]
- Prieto Pastor, I.M.; Perez Santana, M.P.; Martín Sierra, C. Managing knowledge through human resource practices: Empirical examination on the Spanish automotive industry. Int. J. Hum. Resour. Manag. 2010, 21, 2452–2467. [Google Scholar] [CrossRef]
- Al-Hakin, L.A.Y.; Hassan, S. Knowledge management strategies, innovation, and organization performance. J. Adv. Manag. Res. 2013, 10, 58–71. [Google Scholar] [CrossRef]
- Bakar, A.H.A.; Yusof, M.N.; Tufail, M.A.; Virgiyanti, W.; Adcroft, A.; Lohrke, F. Effect of knowledge management on growth performance in construction industry. Manag. Decis. 2016, 54, 735–749. [Google Scholar] [CrossRef]
- Zack, M.; McKeen, J.; Singh, S. Knowledge management and organizational performance: An exploratory analysis. J. Knowl. Manag. 2009, 13, 392–409. [Google Scholar] [CrossRef]
- Chen, Y.Y.; Yeh, S.P.; Huang, H.L. Does knowledge management “fit” matter to business performance? J. Knowl. Manag. 2012, 16, 671–687. [Google Scholar] [CrossRef]
- Keyser, R.L. Assessing the Relationship between Knowledge Management and Plant Performance at the Tennessee Valley Authority. Ph.D. Thesis, Industrial and Systems Engineering and Engineering Management, The University of Alabama, Tuscaloosa, AL, USA, 2004. [Google Scholar]
- Liu, P.L.; Tsai, C.H. Effect of knowledge management systems on operating performance: An empirical study of hi-tech firms using the balanced scorecard approach. Int. J. Manag. 2007, 24, 734–743. [Google Scholar]
- Mills, A.M.; Smith, T.A. Knowledge management and organizational performance: A decomposed view. J. Knowl. Manag. 2011, 15, 156–171. [Google Scholar] [CrossRef]
- Wibowo, M.A.; Waluyo, R.; Zhabrinna, Z. Investigation of the relationship between the knowledge management process and performance of a construction company: An empirical study. Interdiscip. J. Inf. Knowl. Manag. 2018, 13, 417–435. [Google Scholar]
- Garcia-Morales, V.J.; Lloren-Montes, F.J.; Verdu_jover, A.J. The effects of transformational leadership on organizational performance through knowledge and innovation. Br. J. Manag. 2007, 19, 299–319. [Google Scholar] [CrossRef]
- Li, R.; Du, Y.-F.; Tang, H.-J.; Boadu, F.; Xue, M. MNEs’ Subsidiary HRM Practices and Firm Innovative Performance: A Tacit Knowledge Approach. Sustainability 2019, 11, 1388. [Google Scholar] [CrossRef]
- Bernardin, H.J.; Russell, J.E. Human Resource Management an Experiential Approach; McGraw-Hill: New York, NY, USA, 1993. [Google Scholar]
- Mondy, W.; Noe, M.; Premeaux, R. Human Resource Management, 7th ed.; Prentice—Hall International: Hoboken, NJ, USA, 1999. [Google Scholar]
- Dessler, G. Human Resource Management, 9th ed.; Prentice Hall: Hoboken, NJ, USA, 2003. [Google Scholar]
- Nonaka, I.; Takeuchi, H. The Knowledge-Creating Company; Oxford University Press: New York, NY, USA, 1995. [Google Scholar]
- Bagozzi, R.P.; Heatherington, T.F. A general approach to representing multifaceted personality constructs: Application to self-esteem. Struct. Equ. Modeling 1994, 1, 35–67. [Google Scholar] [CrossRef]
- Tran, Q. Using PLS-SEM to analyze challenges hindering success of green building projects in Vietnam. J. Econ. Dev. 2021, 24, 47–64. [Google Scholar] [CrossRef]
- Onubil, H.O.; Yusof, N.A.; Hassan, A.S. Effect of Sustainable Construction Site Practices on Environment Performance of Construction Projects in Nigeria. J. Malays. Inst. Plan. 2020, 18, 66–77. [Google Scholar]
- Durdyev, S.; Ihtiyar, A.; Banaitis, A.; Thurnell, D. The construction client satisfaction model: A PLS-SEM approach. J. Civ. Eng. Manag. 2018, 24, 31–42. [Google Scholar] [CrossRef]
- Hair, J.F.; Hult, G.T.M.; Ringle, C.M.; Sarstedt, M.A. Primer on Partial Least Squares Structural Equation Modeling; Sage: Thousand Oaks, CA, USA, 2014. [Google Scholar]
- Hair, J.F.; Anderson, R.E.; Tatham, R.L.; Black, W.C. Multivariate Data Analysis, 5th ed.; Prentice Hall: Hoboken, NJ, USA, 1998. [Google Scholar]
- Schumacker, R.E.; Lomax, R.G. A Beginner’s Guide to Structural Equation Modeling; Lawrence Erlbaum Associates: Mahwah, NJ, USA, 1996. [Google Scholar]
- Hair, J.F.; Black, W.C.; Babin, B.J.; Anderson, R.E. Multivariate Data Analysis, 7th ed.; Prentice Hall: Hoboken, NJ, USA, 2010. [Google Scholar]
- Hair, J.F.; Sarstedt, M.; Hopkins, L.; Kuppelwieser, V. Partial Least Squares Structural Equation Modeling (PLS-SEM): An Emerging Tool for Business Research. Eur. Bus. Rev. 2014, 26, 106–121. [Google Scholar] [CrossRef]
- Podsakoff, P.M.; MacKenzie, S.B.; Lee, J.Y.; Podsakoff, N.P. Common method biases in behavioral research: A critical review of the literature and recommended remedies. J. Appl. Psychol. 2003, 88, 879–903. [Google Scholar] [CrossRef]
- Nunnally, J.C.; Bernstein, I.H. The Assessment of Reliability. Psychom. Theory 1994, 3, 248–292. [Google Scholar]
- Henseler, J.; Ringle, C.M.; Sarstedt, M. A new criterion for assessing discriminant validity in variance-based structural equation modeling. J. Acad. Mark. Sci. 2015, 43, 115–135. [Google Scholar] [CrossRef]
- Nunnally, J.C. Psychometric Theory, 2nd ed.; McGraw-Hill: New York, NY, USA, 1978. [Google Scholar]
- Hair, J.F.; Ringle, C.M.; Sarstedt, M. PLS-SEM: Indeed a silver bullet. J. Mark. Theory Pract. 2011, 19, 139–151. [Google Scholar] [CrossRef]
- Henseler, J.; Ringle, C.M.; Sinkovics, R.R. The use of partial least squares path modeling in international marketing. Adv. Int. Mark. 2009, 20, 277–320. [Google Scholar]
- Cohen, J. Statistical Power Analysis for Behavior Sciences; Lawrence Erlbaum: Mahwah, NJ, USA, 1988. [Google Scholar]
- Baron, R.M.; Kenny, D.A. The moderator–mediator variable distinction in social psychological research: Conceptual, strategic, and statistical considerations. J. Personal. Soc. Psychol. 1986, 51, 1173–1182. [Google Scholar] [CrossRef]
- Hair, J.F.; Hult, G.T.M.; Ringle, C.M.; Sarstedt, M.; Danks, N.P.; Ray, S. Mediation Analysis. In Partial Least Squares Structural Equation Modeling (PLS-SEM) Using R; Springer: Cham, The Netherlands, 2021. [Google Scholar] [CrossRef]
- Zhao, X.; Lynch, J.G.; Chen, Q. Reconsidering Baron and Kenny: Myths and truths about mediation analysis. J. Consum. Res. 2010, 37, 197–206. [Google Scholar] [CrossRef]
- Argyris, C. Teaching smart people how to learn. Harv. Bus. Rev. 1991, 4, 4–15. [Google Scholar]
- Lopez, S.P.; Peon, J.; Ordas, C.J.V. Human resource management as a determining factor in organizational learning. Manag. Learn. 2006, 37, 215–239. [Google Scholar] [CrossRef]
- Chaveesuk, S.; Khalid, B.; Chaiyasoonthorn, W. Understanding Stakeholders Needs for Using Blockchain Based Smart Contracts in Construction Industry of Thailand: Extended TAM Framework. In Proceedings of the 2020 13th International Conference on Human System Interaction (HSI), Tokyo, Japan, 6–8 June 2020. [Google Scholar] [CrossRef]
Publisher’s Note: MDPI stays neutral with regard to jurisdictional claims in published maps and institutional affiliations. |
© 2022 by the authors. Licensee MDPI, Basel, Switzerland. This article is an open access article distributed under the terms and conditions of the Creative Commons Attribution (CC BY) license (https://creativecommons.org/licenses/by/4.0/).



