Social Reporting Impact on Non-Profit Stakeholder Satisfaction and Trust during the COVID-19 Pandemic in an Emerging Market
Abstract
1. Introduction
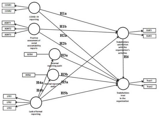
2. Literature Review: Hypothesis and Conceptual Model Development
2.1. The Stakeholder Theory, Social Reporting, and Non-Profit Organizations
2.2. Social Reporting Dimensions
2.3. Non-Profit Organizations’ Primary Stakeholders’ Satisfaction and Trust
3. Research Methodology
4. Results
5. Discussions
6. Implications and Limitations
7. Conclusions
Author Contributions
Funding
Institutional Review Board Statement
Informed Consent Statement
Data Availability Statement
Acknowledgments
Conflicts of Interest
References
- Hui, D.; Azhar, E.; Madani, T.; Ntoumi, F.; Kock, R.; Dar, O.; Ippolito, G.; Mchugh, T. The continuing epidemic threat of novel coronaviruses to global health: The latest novel coronavirus outbreak in Wuhan, China. Int. J. Infect. Dis. 2020, 91, 264–266. [Google Scholar] [CrossRef] [PubMed]
- WHO. Coronavirus (COVID-19) 2021. 2021. Available online: https://covid19.who.int (accessed on 2 February 2021).
- OECD. The Territorial Impact of COVID-19: Managing the Crisis Across Levels of Government. OEDC Policy Responses to Coronavirus (COVID-19) 2020. Available online: https://www.oecd.org/coronavirus/policy-responses/the-territorial-impact-of-covid-19-managing-the-crisis-across-levels-of-government-d3e314e1/ (accessed on 10 March 2021).
- Nemțeanu, S.M.; Dabija, D.C.; Stanca, L. The Influence of Teleworking on Performance and Employee’s Counterproductive Behaviour. Amfiteatru Econ. 2021, 23, 601–619. [Google Scholar] [CrossRef]
- Birtus, M.; Lăzăroiu, G. The Neurobehavioral Economics of the COVID-19 Pandemic: Consumer Cognition, Perception, Sentiment, Choice, and Decision-Making. Anal. Metaphys. 2021, 20, 89–101. [Google Scholar] [CrossRef]
- Hurley, D.; Popescu, G.H. Medical Big Data and Wearable Internet of Things Healthcare Systems in Remotely Monitoring and Caring for Confirmed or Suspected COVID-19 Patients. Am. J. Med. Res. 2021, 8, 78–90. [Google Scholar] [CrossRef]
- Nica, E.; Stehel, V. Internet of Things Sensing Networks, Artificial Intelligence-based Decision-Making Algorithms, and Real-Time Process Monitoring in Sustainable Industry 4.0. J. Self Gov. Manag. Econ. 2021, 9, 35–47. [Google Scholar] [CrossRef]
- Deitrick, L.; Tinkler, T.; Strawser, C.; Young, E. Nonprofit Response to COVID-19: The Immediate Impacts of the COVID-19 Pandemic on San Diego County Non-Profits; University of San Diego: San Diego, CA, USA, 2020. [Google Scholar]
- Finchum-Mason, E.; Husted, K.; Suárez, D. Philanthropic Foundation Responses to COVID-19. Nonprofit Volunt. Sect. Q. 2020, 49, 1129–1141. [Google Scholar] [CrossRef]
- Li, X.; Feng, L. Impact of donors’ financial fairness perception on donation intention in non-profit organizations after COVID-19 outbreak. PLoS ONE 2021, 16, e0251991. [Google Scholar] [CrossRef]
- Tecău, A.; Constantin, C.; Lixăndroiu, R.; Chițu, I.; Brătucu, G. Impact of the COVID-19 Crisis on Heavy Work Investment in Romania. Amfiteatru Econ. 2020, 22, 1049–1067. [Google Scholar] [CrossRef]
- Sarihasan, I.; Dajnoki, K.; Oláh, J.; Al-Dalahmeh, M. The importance of the leadership functions of a high-reliability health care organization in managing the COVID-19 pandemic in Turkey. Econ. Sociol. 2022, 15, 78–93. [Google Scholar] [CrossRef]
- Maher, C.; Hoang, T.; Hindery, A. Fiscal Responses to COVID-19: Evidence from Local Governments and Nonprofits. Public Adm. Rev. 2020, 80, 644–650. [Google Scholar] [CrossRef]
- Salamon, L. Of Market Failure, Voluntary Failure, and Third-Party Government: Toward a Theory of Government-Non-profit Relations in the Modern Welfare State. J. Volunt. Action Res. 1987, 16, 29–49. [Google Scholar] [CrossRef]
- Schwartz, J.; Yen, M. Toward a collaborative model of pandemic preparedness and response. Taiwan’s changing approach towards pandemics. J. Microbiol. Immunol. Infect. 2017, 50, 125–132. [Google Scholar] [CrossRef] [PubMed]
- Nemteanu, M.; Dabija, D. The Influence of Internal Marketing and Job Satisfaction on Task Performance and Counterproductive Work Behavior in an Emerging Market during the COVID-19 Pandemic. Int. J. Environ. Res. Public Health 2021, 18, 3670. [Google Scholar] [CrossRef]
- Mikołajczak, P. What affects employment by NGOs? Counteraction to precarious employment in the Polish non-profit sector in the perspective of COVID-19 pandemic crises. Oecon. Copernic. 2021, 12, 761–788. [Google Scholar] [CrossRef]
- Lewis, L.; Hamel, S.; Richardson, B. Communicating Change to Nonprofit Stakeholders. Manag. Commun. Q. 2001, 15, 5–41. [Google Scholar] [CrossRef]
- Lai, C.; Fu, J. Humanitarian Relief and Development Organizations’ Stakeholder Targeting Communication on social media and beyond. Volunt. Int. J. Volunt. Nonprofit Organ. 2021, 32, 120–135. [Google Scholar] [CrossRef]
- Cuc, L.D.; Feher, A.; Cuc, P.N.; Szentesi, S.G.; Rad, D.; Rad, G.; Pantea, M.F.; Joldes, C.S.R. A Parallel Mediation Analysis on the Effects of Pandemic Accentuated Occupational Stress on Hospitality Industry Staff Turnover Intentions in COVID-19 Context. Int. J. Environ. Res. Public Health 2022, 19, 12050. [Google Scholar] [CrossRef]
- Van Zanten, J.A.; van Tulder, R. Beyond COVID-19: Applying “SDG logics” for resilient transformations. J. Int. Bus. Policy 2020, 3, 451–464. [Google Scholar] [CrossRef]
- Marusak, A.; Sadeghiamirshahidi, N.; Krejci, C.C.; Mittal, A.; Beckwith, S.; Cantu, J.; Grimm, J. Resilient regional food supply chains and rethinking the way forward: Key takeaways from the COVID-19 pandemic. Agric. Syst. 2021, 190, 103101. [Google Scholar] [CrossRef]
- Escher, I.; Brzustewicz, P. Inter-Organizational Collaboration on Projects Supporting Sustainable Development Goals: The Company Perspective. Sustainability 2020, 12, 4969. [Google Scholar] [CrossRef]
- Kassem, H.S.; Aljuaid, M.; Alotaibi, B.A.; Ghozy, R. Mapping and Analysis of Sustainability-Oriented Partnerships in Non-Profit Organizations: The Case of Saudi Arabia. Sustainability 2020, 12, 7178. [Google Scholar] [CrossRef]
- Kennedy, D. The inherently contested nature of nongovernmental accountability: The case of HAP International. Voluntas 2019, 30, 1393–1405. [Google Scholar] [CrossRef]
- Atouba, Y.; Shumate, M. Meeting the Challenge of Effectiveness in Nonprofit Partnerships: Examining the Roles of Partner Selection, Trust and Communication. Voluntas 2020, 31, 301–315. [Google Scholar] [CrossRef]
- Tacon, R.; Walters, G.; Cornforth, C. Accountability in Nonprofit Governance: A Process-Based Study. Nonprofit Volunt. Sect. Q. 2017, 46, 685–704. [Google Scholar] [CrossRef]
- Costa, E.; Goulart da Silva, G. Nonprofit accountability: The viewpoint of the primary stakeholders. Financ. Account. Manag. 2019, 35, 37–54. [Google Scholar] [CrossRef]
- Touley, S.; Hooks, J. Accounting for Volunteers: Enhancing Organizational Accountability and Legitimacy. Nonprofit Volunt. Sect. Q. 2020, 49, 92–112. [Google Scholar] [CrossRef]
- Diab, A. The accountability process during the time of COVID-19 pandemic and the emerging role of non-profit associations. Acad. Strateg. Manag. J. 2021, 20, 1–9. [Google Scholar]
- O’Dwyer, B.; Unerman, J. From functional to social accountability. Account. Audit. Account. J. 2007, 20, 446–471. [Google Scholar] [CrossRef]
- Willems, J.; Jegers, M.; Faulk, L. Organizational Effectiveness Reputation in the Nonprofit Sector. Public Perform. Manag. Rev. 2015, 39, 454–475. [Google Scholar] [CrossRef]
- Donaldson, T.; Preston, L. The stakeholder theory of the corporation: Concepts, evidence, and implications. Acad. Manag. Rev. 1995, 20, 65–91. [Google Scholar] [CrossRef]
- Schubert, P.; Willems, J. In the name of the stakeholder: An assessment of representation surpluses and deficits by nonprofit leaders. Nonprofit Manag. Leadersh. 2020, 31, 639–664. [Google Scholar] [CrossRef]
- Freeman, R. Strategic Management: A Stakeholder Approach; Ballinger: Boston, MA, USA, 1984. [Google Scholar]
- Dabija, D.; Bejan, B. Sustainability reporting on grocery retailers on an emerging market. In Proceedings of the Fourth BASIQ nternational Conference on New Trends in Sustainable. Business and Consumption, Heidelberg,Germany, 11–13 June 2018; pp. 611–619. [Google Scholar]
- Scott, W. Institutions and Organizations; Sage: Thousand Oaks, CA, USA, 1995. [Google Scholar]
- UNEP. Frequently Asked Questions on Corporate Sustainability Reporting. United Nations Environment Programme. 2013. Available online: www.globalreporting.org/resourcelibrary/GoF47Para47-FAQs.pdf (accessed on 10 April 2018).
- Fox, J. Social Accountability: What Does the Evidence Really Say? World Dev. 2015, 72, 346–361. [Google Scholar] [CrossRef]
- Miles, M.; Munilla, L. The Potential Impact of Social Accountability Certification on Marketing: A Short Note. J. Bus. Ethics 2004, 50, 1–11. [Google Scholar] [CrossRef]
- Mook, L. An Integrated Social Accounting Model for Nonprofit Organizations, Accountability and Social Accounting for Social and Non-Profit Organizations. Adv. Public Interest Account. 2014, 17, 197–221. [Google Scholar]
- Wei, S.; He, Y.; Zhou, W.; Popp, J.; Oláh, J. Death Reflection and Employee Work Behavior in the COVID-19 New Normal Time: The Role of Duty Orientation and Work Orientation. Sustainability 2022, 13, 11174. [Google Scholar] [CrossRef]
- Riahi-Belkaoui, A. Accounting Theory, 5th ed.; Thomson: London, UK, 2004. [Google Scholar]
- Gray, R.; Dillard, J.; Spence, C. A brief re-examination of “The Social Accounting Project”: Social accounting research as if the world matters. In Social Accounting and Public Management: Accountability for the Common Good; Ball, A., Osborne, S., Eds.; Routledge: New York, NY, USA, 2011; pp. 11–22. [Google Scholar]
- Coule, T. Nonprofit governance and accountability: Broadening the theoretical perspective. Nonprofit Volunt. Sect. Q. 2015, 44, 75–97. [Google Scholar] [CrossRef]
- Anheier, H. What Kind of Nonprofit Sector, What Kind of Society? Am. Behav. Sci. 2009, 52, 1082–1094. [Google Scholar] [CrossRef]
- Andreaus, M.; Costa, E. Toward an Integrated Accountability Model for Nonprofit Organizations. Account. Soc. Account. Soc. Non Profit Organ. 2017, 17, 153–176. [Google Scholar]
- Ressler, R.; Paxton, P.; Velasco, K. Donations in social context. Nonprofit Manag. Leadersh. 2020, 31, 693–715. [Google Scholar]
- Keating, V.C.; Thrandardottir, E. NGOs, trust, and the accountability agenda. Br. J. Politics Int. Relat. 2016, 19, 134–151. [Google Scholar] [CrossRef]
- Gazzola, P.; Vătămănescu, E.; Andrei, A.; Marrapodi, C. Users’ motivations to participate in the sharing economy: Moving from profits toward sustainable development. Corp. Soc. Responsib. Environ. Manag. 2019, 26, 741–751. [Google Scholar] [CrossRef]
- Antolín-López, R.; Jerez-Gómez, P.; Rengel-Rojas, S.B. Uncovering local communities’ motivational factors to partner with a nonprofit for social impact: A mixed-methods approach. J. Bus. Res. 2022, 139, 564–583. [Google Scholar] [CrossRef]
- Costa, E.; Pesci, C. Social impact measurement: Why do stakeholders’ matter? Sustainability Accounting. Manag. Policy J. 2016, 7, 99–124. [Google Scholar] [CrossRef]
- Clarkson, M.B.E. A stakeholder framework for analysing and evaluating corporate social performance. Acad. Manag. Rev. 1995, 20, 92–117. [Google Scholar] [CrossRef]
- Speckbacher, G. Nonprofit versus corporate governance: An economic approach. Nonprofit Manag. Leadersh. 2008, 18, 295–320. [Google Scholar] [CrossRef]
- Dunn, P. Strategic responses by a nonprofit when a donor is tainted. Nonprofit Volunt. Sect. Q. 2010, 39, 102–123. [Google Scholar] [CrossRef]
- Young, D.R. The Prospective Role of Economic Stakeholders in the Governance of Nonprofit Organizations. Voluntas 2011, 22, 566. [Google Scholar] [CrossRef]
- Riley, A.; Nica, E. Internet of Things-based Smart Healthcare Systems and Wireless Biomedical Sensing Devices in Monitoring, Detection, and Prevention of COVID-19. Am. J. Med. Res. 2021, 8, 51–64. [Google Scholar] [CrossRef]
- Wallace, S.; Lăzăroiu, G. Predictive Control Algorithms, Real-World Connected Vehicle Data, and Smart Mobility Technologies in Intelligent Transportation Planning and Engineering. Contemp. Read. Law Soc. Justice 2021, 13, 79–92. [Google Scholar] [CrossRef]
- Jones, K.; Mucha, L. Sustainability Assessment and Reporting for Nonprofit Organizations: Accountability “for the Public Good”. Voluntas 2014, 25, 1465–1482. [Google Scholar] [CrossRef]
- De Clerck, T.; Aelterman, N.; Haerens, L.; Willem, A. Enhancing volunteers’ capacity in all-volunteer nonprofit organizations: The role of volunteer leaders’ reliance on effective management processes and (de)motivating leadership. Nonprofit Manag. Leadersh. 2020, 31, 481–503. [Google Scholar] [CrossRef]
- Ye, S.; Gong, X. Funding the present and the future: Drivers of NPO’s financial sustainability. Nonprofit Manag. Leadersh. 2021, 32, 197–218. [Google Scholar] [CrossRef]
- López-Arceiz, F.; Bellostas, A. Nonprofit governance and outside corruption: The role of accountability, stakeholder participation, and management systems. Nonprofit Manag. Leadersh. 2020, 31, 311–333. [Google Scholar] [CrossRef]
- Nardo, M.; Siboni, B. Requirements and Practices of Social Reporting in Italian Not-for-Profit Organisations. Crit. Stud. Corp. Responsib. Gov. Sustain. 2018, 12, 299–317. [Google Scholar]
- FitzGibbon, A. Non-profit theatre managers as multi-stakeholder managers: The plate-spinning of accountability. Financ. Account. Manag. 2021, 37, 440–459. [Google Scholar] [CrossRef]
- Nemțeanu, M.S.; Pop, R.A.; Dinu, V.; Dabija, D.C. Predicting job satisfaction and work engagement behavior in the COVID-19 pandemic: A Conservation of Resources Theory approach. Econ. Manag. 2022, 25, 23–40. [Google Scholar] [CrossRef]
- Lăzăroiu, G.; Mihăilă, R.; Braniște, L. The Language of Misinformation Literacy: COVID-19 Vaccine Hesitancy Attitudes, Behaviors, and Perceptions. Linguist. Philos. Investig. 2021, 20, 85–94. [Google Scholar] [CrossRef]
- Lăzăroiu, G.; Mihăilă, R.; Braniște, L. The Language of COVID-19 Vaccine Hesitancy and Public Health Misinformation: Distrust, Unwillingness, and Uncertainty. Rev. Contemp. Philos. 2021, 20, 117–127. [Google Scholar] [CrossRef]
- Lewis, E. COVID-19-related Psychosocial Stressors, Sexual Behaviors, and Quality of Life. J. Res. Gend. Stud. 2021, 11, 59–72. [Google Scholar] [CrossRef]
- Priem, R. An Exploratory Study on the Impact of the COVID-19 Confinement on the Financial Behavior of Individual Investors. Econ. Manag. Financ. Mark. 2021, 16, 9–40. [Google Scholar] [CrossRef]
- Nemțeanu, M.; Dabija, D. The Influence of Heavy Work Investment on Job Satisfaction and Turnover Intention in Romania. Amfiteatru Econ. 2020, 22, 993–1013. [Google Scholar] [CrossRef]
- Yates, D.; Difrancesco, R. The view from the front line: Shifting beneficiary accountability and interrelatedness in the time of a global pandemic. Account. Audit. Account. J. 2022, 35, 85–96. [Google Scholar] [CrossRef]
- Bin-Nashwan, S.A.; Al-Daihani, M.; Abdul-Jabbar, H.; Al-Ttaffi, L.H.A. Social solidarity amid the COVID-19 outbreak fundraising campaigns and donors’ attitudes. Int. J. Sociol. Soc. Policy 2022, 42, 232–247. [Google Scholar] [CrossRef]
- Iwaarden, V.J.; Wiele, V.D.T.; Williams, R.; Moxham, C. Charities: How important is performance to donors? Int. J. Qual. Reliab. Manag. 2009, 26, 5–22. [Google Scholar] [CrossRef]
- Rossi, G.; Leardini, C.; Landi, S. The more you know, the more you give: Influence of online disclosure on European community foundations’ donations. Nonprofit Manag. Leadersh. 2020, 31, 81–101. [Google Scholar] [CrossRef]
- Bryan, K.; Robichau, W.; L’Esperance, G. Conducting and utilizing evaluation for multiple accountabilities: A study of nonprofit evaluation capacities. Nonprofit Manag. Leadersh. 2021, 31, 547–569. [Google Scholar] [CrossRef]
- Waters, R.; Burnett, E.; Lamm, A.; Lucas, J. Engaging Stakeholders through social networking: How nonprofit organizations are using Facebook. Public Relat. Rev. 2009, 35, 102–106. [Google Scholar] [CrossRef]
- Amelia, S.; Dewi, M. How a nonprofit organization delivers online accountability through social media. Int. Rev. Public Nonprofit Mark. 2021, 18, 317–334. [Google Scholar] [CrossRef]
- Krueger, J.; Haytko, D. Nonprofit adaptation to Web 2.0 and digital marketing strategies. J. Technol. Res. 2015, 6, 1–6. [Google Scholar]
- Bryson, J.; Gibbons, M.; Shaye, G. Enterprise schemes for nonprofit survival, growth and effectiveness. Nonprofit Manag. Leadersh. 2001, 11, 271–288. [Google Scholar] [CrossRef]
- Álvarez-González, L.; García-Rodríguez, N.; Rey-García, M.; Sanzo-Perez, M. Business-nonprofit partnerships as a driver of internal marketing in nonprofit organizations. Bus. Res. Q. 2017, 20, 112–123. [Google Scholar]
- Courville, S. Social Accountability Audits: Challenging or Defending Democratic Governance? Law Policy 2003, 25, 269–297. [Google Scholar] [CrossRef]
- O’Dwyer, B.; Unerman, J.; Hession, E. User needs in sustainability reporting: Perspectives of stakeholders in Ireland. Eur. Account. Rev. 2005, 14, 759–787. [Google Scholar] [CrossRef]
- Hardy, L.; Ballis, H. Accountability and giving accounts: Informal reporting practices in a religious corporation. Account. Audit. Account. J. 2013, 26, 539–566. [Google Scholar] [CrossRef]
- Tavanti, M.; Tait, A. The Dark Side of Nonprofit Leadership: Cases, Causes, and Consequences; Camgöz, S.M., Ekmekci, Ö.T., Eds.; Destructive Leadership and Management Hypocrisy; Emerald Publishing Limited: Bingley, UK, 2021; pp. 255–279. [Google Scholar]
- Al-Tabbaa, O.; Lopez, C.; Konara, P.; Leach, D. Nonprofit organizations and social-alliance portfolio size: Evidence from website content analysis. Ind. Mark. Manag. 2021, 93, 147–160. [Google Scholar] [CrossRef]
- Berrone, P.; Surroca, J.; Tribó, J. Corporate Ethical Identity as a Determinant of Firm Performance: A Test of the Mediating Role of Stakeholder Satisfaction. J. Bus. Ethics 2007, 76, 35–53. [Google Scholar] [CrossRef]
- Leipnitz, S. Stakeholder Performance Measurement in Nonprofit Organizations. Nonprofit Manag. Leadersh. 2014, 25, 165–181. [Google Scholar] [CrossRef]
- Kliestik, T.; Valaskova, K.; Nica, E.; Kovacova, M.; Lazaroiu, G. Advanced methods of earnings management: Monotonic trends and change-points under spotlight in the Visegrad countries. Oecon. Copernic. 2020, 11, 371–400. [Google Scholar] [CrossRef]
- Valaskova, K.; Adamko, P.; Frajtova Michalikova, K.; Macek, J. Quo Vadis, earnings management? Analysis of manipulation determinants in Central European environment. Oecon. Copernic. 2021, 12, 631–669. [Google Scholar] [CrossRef]
- Greenwood, M.; Van Buren, H.J., III. Trust and Stakeholder Theory: Trustworthiness in the Organisation–Stakeholder Relationship. J. Bus. Ethics 2010, 95, 425–438. [Google Scholar] [CrossRef]
- Vătămănescu, E.; Alexandru, V.; Gorgos, E. The Five Cs Model of Business Internationalization (CMBI): A preliminary theoretical insight into today’s business internationalization challenges. In Strategica, Management, Finance, and Ethics; Tritonic: Bucharest, Romania, 2014; pp. 537–558. [Google Scholar]
- Vătămănescu, E.; Andrei, A.; Leovaridis, C.; Dumitriu, L. Exploring network-based intellectual capital as a competitive advantage. An insight into European universities from developing economies. In Proceedings of the 7th European Conference on Intellectual Capital ECIC 2015, Cartagena, Spain, 9–10 April 2015; pp. 350–358. [Google Scholar]
- Nemțeanu, M.; Tarcza, T. Volunteers Trust in Organizational Mission, Leadership and Activities Effieciency. Ann. Fac. Econ. Univ. Oradea Fac. Econ. 2016, 1, 995–1001. [Google Scholar]
- Vătămănescu, E.; Andrei, A.; Pînzaru, F. Investigating the online social network development through the Five Cs Model of Similarity: The Facebook case. Inf. Technol. People 2018, 31, 84–110. [Google Scholar] [CrossRef]
- Yang, K.; Holzer, M. The performance-trust link: Implications for performance measurement. Public Adm. Rev. 2006, 66, 114–126. [Google Scholar] [CrossRef]
- Sarstedt, M.; Schloderer, M. Developing a measurement approach for reputation of non-profit organizations. Int. J. Nonprofit Volunt. Sect. Mark. 2010, 15, 276–299. [Google Scholar] [CrossRef]
- Kovacova, M.; Kliestik, T.; Valaskova, K.; Durana, P.; Juhaszova, Z. Systematic review of variables applied in bankruptcy prediction models of Visegrad group countries. Oecon. Copernic. 2019, 10, 743–772. [Google Scholar] [CrossRef]
- Andersen, S.; Angi, D.; Barna, C.; Burada, V.; Burean, T.; Constantinescu, S. România 2017 Sectorul Neguvernamental. Profil, Tendințe; FDSC: Bucharest, Romania, 2017. [Google Scholar]
- Ceptureanu, S.; Ceptureanu, E.; Bogdan, V.; Radulescu, V. Sustainability Perceptions in Romanian Non-Profit Organizations: An Exploratory Study Using Success Factor Analysis. Sustainability 2018, 10, 294. [Google Scholar] [CrossRef]
- RMJ—Romanian Ministry of Justice. Registrul Național ONG. 2021. Available online: http://www.just.ro/registrul-national-ong// (accessed on 20 March 2021).
- Chin, W. The partial least squares approach for structural equation modelling. In Modern Methods for Business Research; Lawrence Erlbaum: London, UK, 1998; pp. 295–336. [Google Scholar]
- Hair, J.; Black, W.; Babin, B. Multivariate Data Analysis: A Global Perspective; Pearson: London, UK, 2010. [Google Scholar]
- Henseler, J.; Ringle, C.; Sarstedt, M. Using Partial Least Squares Path Modelling in International Advertising Research: Basic Concepts and Recent Issues. In Handbook of Research on International Advertising; Okazaki, S., Ed.; Edward Elgar: Northampton, MA, USA, 2012; pp. 252–276. [Google Scholar]
- Henseler, J.; Sarstedt, M. Goodness-of-fit indices for partial least squares path modeling. Comput. Stat. 2013, 28, 565–580. [Google Scholar] [CrossRef]
- Daskalakis, S.; Mantas, J. Evaluating the impact of a service-oriented framework for healthcare interoperability. Stud. Health Technol. Inform. 2018, 136, 285–290. [Google Scholar]
- Fornell, C.; Larcker, D. Evaluating structural equation models with unobservable and measurement error. J. Mark. Res. 1981, 18, 39–50. [Google Scholar] [CrossRef]
- Diamantopoulos, A.; Siguaw, J. Formative versus reflective indicators in organizational measure development: A comparison and empirical illustration. Br. J. Manag. 2006, 17, 263–282. [Google Scholar] [CrossRef]
- Henseler, J.; Hubona, G.; Ray, P. Using PLS Path Modeling in New Technology Research: Updated Guidelines. Ind. Manag. Data Syst. 2016, 116, 1–19. [Google Scholar] [CrossRef]
- Henseler, J. Bridging design and behavioral research with variance-based structural equation modelling. J. Advert. 2017, 46, 178–192. [Google Scholar] [CrossRef]
- Ringle, C.M.; Wende, S.; Becker, J.-M. SmartPLS 3; SmartPLS GmbH: Boenningstedt, Germany, 2015; Available online: http://www.smartpls.com (accessed on 16 July 2022).
- Hair, J.; Ringle, C.; Sarstedt, M. PLS-SEM: Indeed, a Silver Bullet. J. Mark. Theory Pract. 2011, 19, 139–152. [Google Scholar] [CrossRef]
- Nica, E. Urban Big Data Analytics and Sustainable Governance Networks in Integrated Smart City Planning and Management. Geopolit. Hist. Int. Relat. 2021, 13, 93–106. [Google Scholar] [CrossRef]
- Pera, A.; Balica, R.-Ș. Cognitive, Emotional, and Behavioral Disorders in Medical Staff Treating COVID-19 Patients. Psychosociol. Issues Hum. Resour. Manag. 2021, 9, 105–118. [Google Scholar] [CrossRef]
- Watson, R.; Popescu, G.H. Will the COVID-19 Pandemic Lead to Long-Term Consumer Perceptions, Behavioral Intentions, and Acquisition Decisions? Econ. Manag. Financ. Mark. 2021, 16, 70–83. [Google Scholar]
- Williams, G.; Scarpetti, G.; Bezzina, A.; Vincenti, K.; Grech, K.; Kowalska-Bobko, I.; Sowada, C.; Gałązka-Sobotka, M.; Maier, C. How Are Countries Supporting Their Health Workers during COVID-19? Eurohealth 2020, 26, 58–62. [Google Scholar]


| Stakeholder Category/ Domain | Social and Charity | Religious | Education | Health | Other | Total (%) |
|---|---|---|---|---|---|---|
| 10 | - | 3 | 2 | 3 | 17.64 |
| 6 | 1 | - | 2 | 1 | 9.8 |
| 7 | 5 | 8 | 1 | 2 | 22.54 |
| 14 | 5 | 5 | 1 | 1 | 25.49 |
| 11 | - | - | 4 | 3 | 17.64 |
| 4 | - | 1 | 1 | 1 | 6.86 |
| Total (%) | 50.98 | 10.78 | 16.66 | 10.78 | 10.78 |
| Construct | Item | Measurement | Loading (>0.7) 1 | Cronbach’s Alpha (>0.7) 2 | AVE (>0.5) 3 | CR (>0.7) 4 |
|---|---|---|---|---|---|---|
| COVID-19 reporting own development | COVR1 | I am satisfied with the reporting of organizational involvement in COVID-19 pandemic issues. | 0.938 | 0.827 | 0.851 | 0.920 |
| COVR2 | The organization frequently reported on how it intervened with social support in the context of COVID-19 pandemic. | 0.906 | ||||
| Assessment of social reporting [28] | ASMT1 | Reports on the social impact of the organization are transparent. | 0.909 | 0.887 | 0.815 | 0.930 |
| ASMT2 | The reports on the social impact of the organization detail the social impact of the activities carried out by the organization. | 0.901 | ||||
| ASMT3 | The reports on the social impact of the organization are complete. | 0.898 | ||||
| External audit [28] | EXTA1 | Social impact reports should be verified by people outside the organization. | 1.000 | 1.000 | 1.000 | 1.000 |
| Internal audit [28] | INTA1 | Social impact reports should be verified by a group within the organization. | 1.000 | 1.000 | 1.000 | 1.000 |
| Lack of formal report [31] | LFR1 | This organization does not have a formal social reporting. | 0.912 | 0.904 | 0.839 | 0.940 |
| LFR2 | The organization fails to adopt social reporting practices. | 0.914 | ||||
| LFR3 | The organization social reporting lacks well delimited indicators. | 0.923 | ||||
| Stakeholder satisfaction with the organization’s activities [28] | SSAT1 | I am satisfied with the content of the social report of the organization. | 0.946 | 0.887 | 0.899 | 0.947 |
| SSAT2 | As a person involved in this organization, I am satisfied with the information provided in the organization’s social reports. | 0.950 | ||||
| Stakeholder trust in the organization [80] | TR1 | I trust the management and members of the organization. | 0.884 | 0.762 | 0.807 | 0.893 |
| TR2 | I trust the social reporting of the organization. | 0.912 |
| Construct | ASMT | COVR | EXTA | INTA | LFR | SSAT | TR |
|---|---|---|---|---|---|---|---|
| ASMT | 0.903 | ||||||
| COVR | 0.280 | 0.923 | |||||
| EXTA | 0.097 | −0.027 | 1.000 | ||||
| INTA | 0.173 | 0.134 | 0.082 | 1.000 | |||
| LFR | 0.037 | −0.285 | 0.246 | 0.177 | 0.936 | ||
| SSAT | 0.310 | 0.619 | −0.028 | 0.038 | −0.399 | 0.948 | |
| TR | 0.326 | 0.394 | −0.135 | 0.201 | −0.393 | 0.678 | 0.898 |
| Paths | Path Coefficients | Standard Deviation | T-Value | p-Value | Hypotheses |
|---|---|---|---|---|---|
| COVR→SSAT | 0.492 | 0.089 | 5.520 | 0.000 *** | H1a—Supported |
| COVR→TR | −0.115 | 0.096 | 1.203 | 0.229 n.s. | H1b—Not supported |
| ASMT→SSAT | 0.182 | 0.080 | 2.259 | 0.024 * | H2a—Supported |
| ASMT→TR | 0.150 | 0.085 | 1.757 | 0.079 n.s. | H2b—Not supported |
| EXTA→TR | −0.104 | 0.078 | 1.330 | 0.184 n.s. | H3a—Not supported |
| INTA→TR | 0.211 | 0.063 | 3.336 | 0.003 ** | H3b—Supported |
| LFR→EXTA | 0.246 | 0.095 | 2.584 | 0.010 * | H4a—Supported |
| LFR→INTA | 0.177 | 0.081 | 2.185 | 0.005 ** | H4b—Supported |
| LFR→SSAT | −0.266 | 0.086 | 3.107 | 0.002 ** | H5a—Supported |
| LFR→TR | −0.198 | 0.078 | 2.552 | 0.011 * | H5b—Supported |
| SSAT→TR | 0.613 | 0.096 | 6.378 | 0.000 *** | H6—Supported |
Publisher’s Note: MDPI stays neutral with regard to jurisdictional claims in published maps and institutional affiliations. |
© 2022 by the authors. Licensee MDPI, Basel, Switzerland. This article is an open access article distributed under the terms and conditions of the Creative Commons Attribution (CC BY) license (https://creativecommons.org/licenses/by/4.0/).
Share and Cite
Nemțeanu, S.-M.; Dabija, D.-C.; Gazzola, P.; Vătămănescu, E.-M. Social Reporting Impact on Non-Profit Stakeholder Satisfaction and Trust during the COVID-19 Pandemic in an Emerging Market. Sustainability 2022, 14, 13153. https://doi.org/10.3390/su142013153
Nemțeanu S-M, Dabija D-C, Gazzola P, Vătămănescu E-M. Social Reporting Impact on Non-Profit Stakeholder Satisfaction and Trust during the COVID-19 Pandemic in an Emerging Market. Sustainability. 2022; 14(20):13153. https://doi.org/10.3390/su142013153
Chicago/Turabian StyleNemțeanu, Sefora-Marcela, Dan-Cristian Dabija, Patrizia Gazzola, and Elena-Mădălina Vătămănescu. 2022. "Social Reporting Impact on Non-Profit Stakeholder Satisfaction and Trust during the COVID-19 Pandemic in an Emerging Market" Sustainability 14, no. 20: 13153. https://doi.org/10.3390/su142013153
APA StyleNemțeanu, S.-M., Dabija, D.-C., Gazzola, P., & Vătămănescu, E.-M. (2022). Social Reporting Impact on Non-Profit Stakeholder Satisfaction and Trust during the COVID-19 Pandemic in an Emerging Market. Sustainability, 14(20), 13153. https://doi.org/10.3390/su142013153

