Cross-Border E-Commerce Brand Internationalization: An Online Review Evaluation Based on Kano Model
Abstract
:1. Introduction
2. Theoretical Basis
2.1. Kano Model
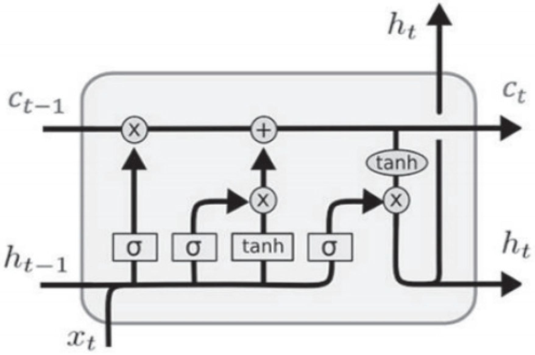
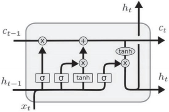
2.2. Long Short-Term Memory (LSTM)
2.3. Sense, Interest and Interaction, Connect and Communicate, Action, Share (SICAS) Model
3. Methodology and Data
3.1. Research Technique
3.2. Construction of Cross-Border E-Commerce Brand Internationalization Evaluation Index System
3.2.1. Construction of Index System
3.2.2. The Meaning and Source of Indicators
3.3. Data
3.3.1. Data Collection and Preprocessing
3.3.2. LDA Model Construction
3.3.3. TF-IDF Keyword Weight Calculation
- n is the number of times the feature word appears in the document
- N is the total number of words in the document
- t is the total number of documents that contain the feature word
- T is the total number of documents in the corpus
3.3.4. Sentiment Score Calculation
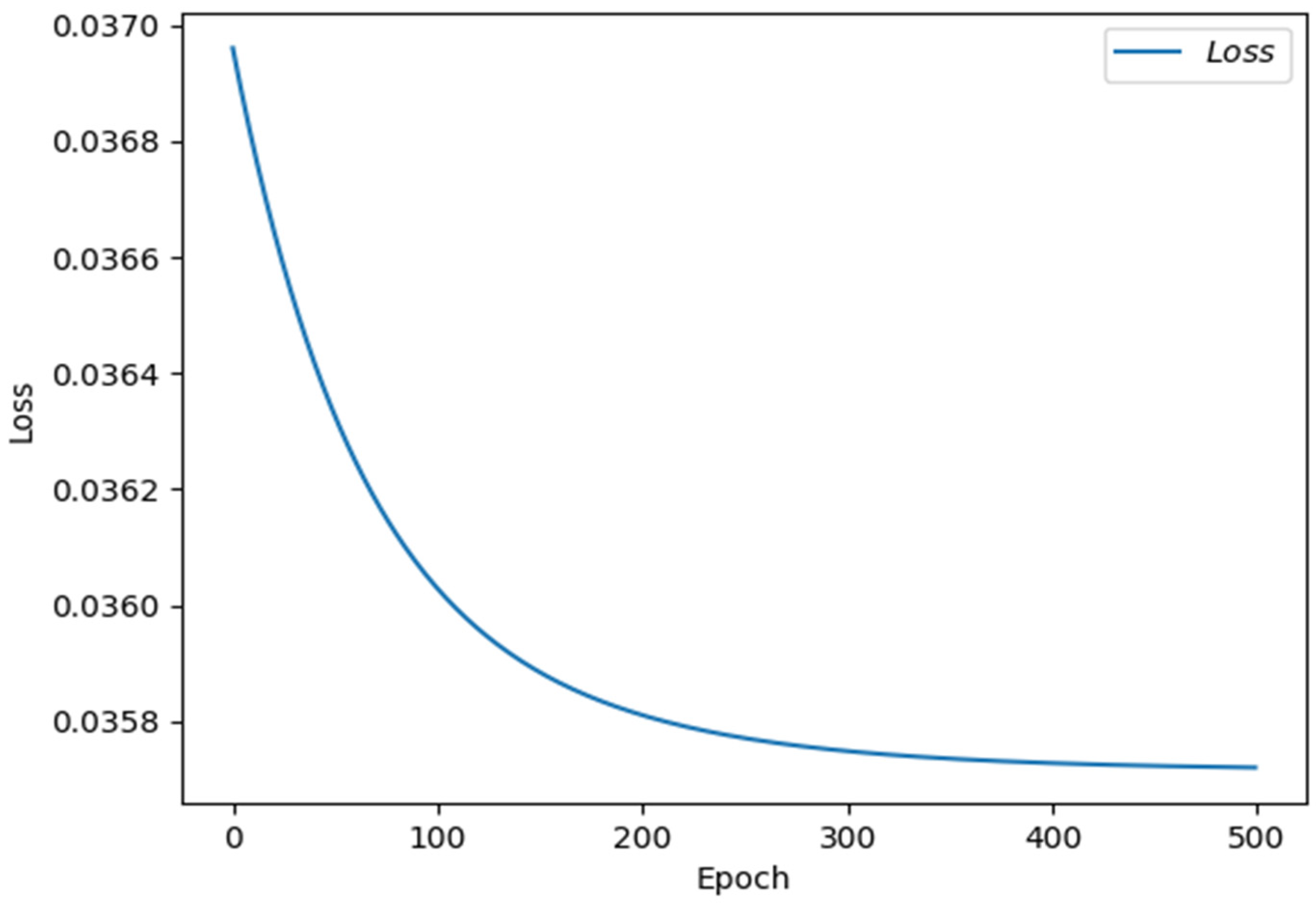
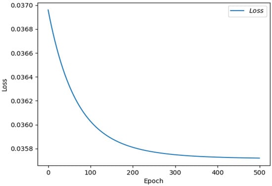
3.4. LSTM Training
3.4.1. Classification and Calculation of Keywords
3.4.2. LSTM Training
4. Result and Discussion
4.1. Expected Factor
4.2. Essential Factor
4.3. Attractive Factor
4.4. Indifference Factor
4.5. Negative Factor
5. Conclusion and Limitations
5.1. Theoretical Contributions
5.2. Practical Contributions
5.3. Limitations and Future Research
Author Contributions
Funding
Institutional Review Board Statement
Informed Consent Statement
Data Availability Statement
Conflicts of Interest
References
- Oláh, J.; Kitukutha, N.; Haddad, H.; Pakurár, M.; Máté, D.; Popp, J. Achieving Sustainable E-Commerce in Environmental, Social and Economic Dimensions by Taking Possible Trade-Offs. Sustainability 2019, 11, 89. [Google Scholar]
- Escursell, S.; Llorach-Massana, P.; Roncero, M.B. Sustainability in e-commerce packaging: A review. J. Clean. Prod. 2021, 280, 124314. [Google Scholar] [CrossRef]
- Al-Chalabi, M.; Banister, D. The Missing Link? Insights from an Innovative Feedback Exercise for Household Electricity and Travel Behaviour. Sustainability 2022, 14, 9115. [Google Scholar]
- Zhai, Z. Application Research on Brand Evaluation Method—Based on Interbrand Model; Inner MongoliaAgricultural University: Hohhot, China, 2016. [Google Scholar]
- Hoeffler, S.; Keller, K.L. Building Brand Equity Through Corporate Societal Marketing. J. Public Policy Mark. 2002, 21, 78–89. [Google Scholar]
- Keller, K.L. Strategic Brand Management: Building, Measuring, and Managing Brand Equity. J. Consum. Mark. 2008, 17, 263–272. [Google Scholar]
- Longwell, G.J. Managing brand equity: Capitalizing on the value of a brand name: David A. Aaker, The Free Press, New York (1991). J. Bus. Res. 1994, 29, 247–248. [Google Scholar]
- Chen, Q. Improvement and Empirical Research for Brand Equity Ten Model Based on Consumer Perspective. Value Eng. 2014, 33, 7–11. [Google Scholar] [CrossRef]
- Wei, F. Global Branding: Model Selection & Evaluation. J. Tianjin Univ. Commer. 2001, 27–30. [Google Scholar] [CrossRef]
- Song, Y. The market choice mode of Chinese brand internationalization. Commer. Res. 2003, 13, 148–149. [Google Scholar] [CrossRef]
- Wang, D. Research on the Brand Internationlization of Chinese EnterPrises. Master’s Thesis, Sichuan University, Chengdu, China, 2006. [Google Scholar]
- Whitelock, J.; Fastoso, F. Understanding international branding: Defining the domain and reviewing the literature. Int. Mark. Rev. 2007, 24, 252–270. [Google Scholar]
- Christodoulides, G.; Cadogan, J.W.; Veloutsou, C. Consumer-based brand equity measurement: Lessons learned from an international study. Int. Mark. Rev. 2015, 32, 307–328. [Google Scholar]
- Zhang, X. A Review of Research on Cross-border E-commerce Brand Internationalization. Southwest Financ. 2021, 3–19. [Google Scholar]
- Bi, J.W.; Liu, Y.; Fan, Z.P.; Cambria, E. Modelling customer satisfaction from online reviews using ensemble neural network and effect-based Kano model. Int. J. Prod. Res. 2019, 57, 7068–7088. [Google Scholar]
- Kim, T.; Yoo, T. Methodology for extracting the delighter in Kano model using big data analysis. Total Qual. Manag. Bus. Excell. 2018, 31, 654–665. [Google Scholar]
- Chiang, C.-F.; Chen, W.-Y.; Hsu, C.-Y. Classifying technological innovation attributes for hotels: An application of the Kano model. J. Travel Tour. Mark. 2019, 36, 796–807. [Google Scholar]
- Suh, Y.; Woo, C.; Koh, J.; Jeon, J. Analysing the satisfaction of university–industry cooperation efforts based on the Kano model: A Korean case. Technol. Forecast. Soc. Change 2019, 148, 119740. [Google Scholar]
- Dou, R.; Huang, R.; Nan, G.; Liu, J. Less diversity but higher satisfaction: An intelligent product configuration method for type-decreased mass customization. Comput. Ind. Eng. 2020, 142, 106336. [Google Scholar]
- Zhao, S.; Zhang, Q.; Peng, Z.; Fan, Y. Integrating customer requirements into customized product configuration design based on Kano’s model. J. Intell. Manuf. 2020, 31, 597–613. [Google Scholar]
- Kano, N.; Seraku, N.; Takahashi, F.; Tsuji, S. Attractive Quality and Must-Be Quality. J. Jpn. Soc. Qual. Control. 1984, 14, 147–156. [Google Scholar]
- Zhou, F.; Lim, M.K.; He, Y.; Pratap, S. What attracts vehicle consumers’ buying: A Saaty scale-based VIKOR (SSC-VIKOR) approach from after-sales textual perspective? Ind. Manag. Data Syst. 2019, 120. Ahead of print. [Google Scholar]
- Costea, A.; Ferrara, M.; Şerban, F. An integrated two-stage methodology for optimising the accuracy of performance classification models. Technol. Econ. Dev. Econ. 2017, 23, 111–139. [Google Scholar]
- Khan, W.A.; Chung, S.H.; Awan, M.U.; Wen, X. Machine learning facilitated business intelligence (Part I): Neural networks learning algorithms and applications. Ind. Manag. Data Syst. 2019, 120, 164–195. [Google Scholar]
- Koehn, D.; Lessmann, S.; Schaal, M. Predicting Online Shopping Behaviour from Clickstream Data using Deep Learning. Expert Syst. Appl. 2020, 150, 113342. [Google Scholar]
- Qin, W.; Lv, H.; Liu, C.; Nirmalya, D.; Jahanshahi, P. Remaining useful life prediction for lithium-ion batteries using particle filter and artificial neural network. Ind. Manag. Data Syst. 2019, 7, 54843–54854. [Google Scholar]
- Vanstone, B.J.; Gepp, A.; Harris, G. Do news and sentiment play a role in stock price prediction? Appl. Intell. 2019, 49, 3815–3820. [Google Scholar]
- Huang, X.; Liu, G.; Liu, X.; Yang, A. Sentiment classification depth model based on word2vec and bi-directional LSTM. Appl. Res. Comput. 2019, 36, 6. [Google Scholar]
- Zhang, Z.; Xu, B. Research on E-commerce Logistics Service Quality Problem Based on Electronic Word-of Mouth Data Mining. China Bus. Mark. 2019, 33, 43–55. [Google Scholar] [CrossRef]
- Blei, D.M.; Ng, A.Y.; Jordan, M.I.; Lafferty, J. Latent Dirichlet Allocation. J. Mach. Learn. Res. 2003, 3, 4–5. [Google Scholar]
- Cui, N. Research on Online Commodity Review Based on LDA Topic Model and Partial Order Set. Inf. Res. 2021, 12, 6. [Google Scholar]
- Chen, J. Research on the Application of Online Comments Based on Text Mining; Hubei University of Technology: Wuhan, China, 2020. [Google Scholar]
- Zhang, Y. Research on Mining and Application of Supply Chain Management Intelligence Based on Social Media Analytics. Doctoral Thesis, South-Central University for Nationalities, Wuhan, China, 2020. [Google Scholar]
- Li, R. Application of Data Mining Technology Based on TF-IDF Algorithm and LDA Topic Model in Power Customer Complaint Text. Tech. Autom. Appl. 2018, 37, 5. [Google Scholar]
- Zhang, M.; Li, Y. Research on the effectiveness of ethnic minority literature based on web crawlers. J. Southwest Minzu Univ. Nat. Sci. Ed. 2019, 45, 173–177. [Google Scholar]
- Abadi, M.; Barham, P.; Chen, J.; Chen, Z.; Zhang, X. TensorFlow: A system for large-scale machine learning. In Proceedings of the 12th USENIX Conference on Operating Systems Design and Implementation, Savannah, GA, USA, 2–4 November 2016; USENIX Association: Berkeley, CA, USA, 2016. [Google Scholar]
- Gerber, C.; Terblanche-Smit, M.; Crommelin, T. Brand recognition in television advertising: The influence of brand presence and brand introduction: Original research. Prof. Account. 2014, 14, 182–189. [Google Scholar]
- Zhang, X.D.; Pan, H.E. Study on the Influence Mechanism of Consumer’s Brand Preference in Cross-border E-commerce. Consum. Econ. 2018, 34, 82–89. [Google Scholar]
- Wei, P.Q. Countermeasures for the Development of Cross-border E-commerce with the Strategic Benefits Brought by the Belt and Road Initiative. China Bus. Mark. 2017, 31, 62–70. [Google Scholar]







| Dimension | Index | Index Model Source | Meaning |
|---|---|---|---|
| Brand perception | Brand recognition | Brand affinity dimension of the Brand Equity Engine model (RI, Research International) | Consumer familiarity with the brand |
| Personality and value | Brand association and differentiation assessment dimensions in the ten-factor model of brand value (Aaker, 1996) | Brand style and personality | |
| Social recognition | Brand affinity dimension of the Brand Equity Engine model (RI, Research International) | Brand prestige, acceptability, and expert recognition | |
| Product Quality | Perceived quality | Brand recognition and leadership brand assessment dimensions in the ten-factor model of brand value (Aaker, 1996) | Quality, reliability, durability, serviceability, etc. |
| Use condition | Brand connotation dimension of the CBBE model (Kevin Lane Keller, 1993) | Conditions of use of the product | |
| Basic characteristics | Material, size, and other basic characteristics | ||
| Service quality | Purchasing channel | Brand connotation dimension of the CBBE model (Kevin Lane Keller, 1993) | Online and offline logistics services |
| Active service | Proactive and timely service | ||
| Service quality | Professionalism | Brand connotation dimension of the CBBE model (Kevin Lane Keller, 1993) | Service Accuracy and Service Quality |
| Brand response | Brand feeling | Brand response dimension of the CBBE model (Kevin Lane Keller, 1993) | Consumers’ emotional behavior towards brands |
| Brand judgment | Consumer perceptions of brands | ||
| Price recognition | Brand function dimension of the Brand Equity Engine model (RI, Research International) | Consumer purchase scope and consumption status | |
| Brand loyalty | Behavioral loyalty | Brand relationship dimension of the CBBE model (Kevin Lane Keller, 1993) | Frequency and number of repeat purchases |
| Emotional loyalty | Promote recommendations to friends and family |
| Keywords | |||||
|---|---|---|---|---|---|
| adore | correspond | item | love | points | stretch |
| baby | delivery | know | material | price | summer |
| bit | design | length | medium | product | tell |
| body | dress | let | night | purchase | wait |
| buy | expected | light | order | quality | want |
| color | fit | like | photo | recommend | way |
| come | girl | little | picture | robe | wear |
| comment | haven | look | piece | size | worth |
| Keywords | TF-IDF | Keywords | TF-IDF | Keywords | TF-IDF | Keywords | TF-IDF |
|---|---|---|---|---|---|---|---|
| Love | 0.097326 | wear | 0.025837 | adore | 0.012926 | light | 0.008977 |
| Dress | 0.066268 | bit | 0.021895 | little | 0.012577 | length | 0.008608 |
| Like | 0.065825 | haven | 0.021681 | way | 0.012265 | worth | 0.008270 |
| Color | 0.058223 | order | 0.021332 | photo | 0.012239 | know | 0.007219 |
| Fit | 0.052249 | recommend | 0.020610 | price | 0.010752 | delivery | 0.007135 |
| Size | 0.046912 | wait | 0.019275 | girl | 0.010705 | tell | 0.006603 |
| material | 0.046672 | correspond | 0.018663 | purchase | 0.010301 | expected | 0.006359 |
| quality | 0.036686 | robe | 0.017813 | design | 0.009887 | medium | 0.006190 |
| Come | 0.035358 | buy | 0.017298 | summer | 0.009585 | night | 0.006010 |
| Look | 0.033117 | body | 0.015106 | want | 0.009328 | comment | 0.004532 |
| product | 0.028983 | item | 0.015005 | let | 0.009209 | piece | 0.004330 |
| picture | 0.026911 | stretch | 0.013428 | points | 0.009208 | baby | 0.004202 |
| Keywords | Sentiment Score | Keywords | Sentiment Score | Keywords | Sentiment Score | Keywords | Sentiment Score |
|---|---|---|---|---|---|---|---|
| Worth | 0.399592 | love | 0.241536 | stretch | 0.205409 | correspond | 0.159499 |
| Summer | 0.310285 | wait | 0.237577 | expected | 0.203665 | piece | 0.156292 |
| Body | 0.310125 | size | 0.236279 | color | 0.201062 | comment | 0.145778 |
| recommend | 0.288341 | look | 0.235422 | product | 0.199910 | come | 0.139282 |
| Quality | 0.271432 | photo | 0.234686 | wear | 0.199646 | haven | 0.133495 |
| Picture | 0.271370 | price | 0.230433 | purchase | 0.190643 | night | 0.128962 |
| Material | 0.268868 | light | 0.229739 | like | 0.188349 | tell | 0.122779 |
| Fit | 0.265906 | order | 0.228460 | bit | 0.187483 | let | 0.117547 |
| Item | 0.252854 | delivery | 0.227039 | buy | 0.180309 | want | 0.114215 |
| Adore | 0.252587 | design | 0.224869 | length | 0.179461 | medium | 0.089820 |
| Robe | 0.248265 | way | 0.212290 | points | 0.178449 | know | 0.055849 |
| Dress | 0.243322 | little | 0.210801 | girl | 0.165146 | baby | 0.055284 |
| Index | Keywords | TF-IDF | Sentiment Score |
|---|---|---|---|
| Brand recognition | dress, item, product | 0.036752 | 0.232029 |
| Personality and value | body, design | 0.012496 | 0.267497 |
| Social recognition | correspond, fit, medium, tell | 0.020926 | 0.159501 |
| Perceived quality | light, material, quality, stretch | 0.026441 | 0.243862 |
| Use condition | night, size, summer, way | 0.018693 | 0.221954 |
| Basic characteristics | bit, color, length, little, piece, robe | 0.020574 | 0.197227 |
| Purchasing channel | delivery, haven | 0.014408 | 0.180267 |
| Active service | come, let, wait | 0.021281 | 0.164802 |
| Professionalism | points | 0.009208 | 0.178449 |
| Brand feeling | adore, photos, pictures | 0.017359 | 0.252881 |
| Brand judgment | comment, expected, know, look, recommend, want | 0.013527 | 0.173878 |
| Price recognition | price, worth | 0.009511 | 0.315013 |
| Behavioral loyalty | buy, order, purchase, wear | 0.018692 | 0.199765 |
| Emotional loyalty | baby, girl, like, love | 0.044515 | 0.162579 |
| Index | TF-IDF | Sentiment Score | Kano Category |
|---|---|---|---|
| Brand recognition | 0.036752 | 0.232029 | Expected factor |
| Personality and value | 0.012496 | 0.267497 | Attractive factor |
| Social recognition | 0.020926 | 0.159501 | Essential factor |
| Perceived quality | 0.026441 | 0.243862 | Expected factor |
| Use condition | 0.018693 | 0.221954 | Attractive factor |
| Basic characteristics | 0.020574 | 0.197227 | Essential factor |
| Purchasing channel | 0.014408 | 0.180267 | Indifference factor |
| Active service | 0.021281 | 0.164802 | Essential factor |
| Professionalism | 0.009208 | 0.178449 | Indifference factor |
| Brand feeling | 0.017359 | 0.252881 | Attractive factor |
| Brand judgment | 0.013527 | 0.173878 | Indifference factor |
| Price recognition | 0.009511 | 0.315013 | Attractive factor |
| Behavioral loyalty | 0.018692 | 0.199765 | Negative factor |
| Emotional loyalty | 0.044515 | 0.162579 | Essential factor |
Publisher’s Note: MDPI stays neutral with regard to jurisdictional claims in published maps and institutional affiliations. |
© 2022 by the authors. Licensee MDPI, Basel, Switzerland. This article is an open access article distributed under the terms and conditions of the Creative Commons Attribution (CC BY) license (https://creativecommons.org/licenses/by/4.0/).
Share and Cite
Fan, M.; Tang, Z.; Qalati, S.A.; Tajeddini, K.; Mao, Q.; Bux, A. Cross-Border E-Commerce Brand Internationalization: An Online Review Evaluation Based on Kano Model. Sustainability 2022, 14, 13127. https://doi.org/10.3390/su142013127
Fan M, Tang Z, Qalati SA, Tajeddini K, Mao Q, Bux A. Cross-Border E-Commerce Brand Internationalization: An Online Review Evaluation Based on Kano Model. Sustainability. 2022; 14(20):13127. https://doi.org/10.3390/su142013127
Chicago/Turabian StyleFan, Mingyue, Zhuoran Tang, Sikandar Ali Qalati, Kayhan Tajeddini, Qian Mao, and Ali Bux. 2022. "Cross-Border E-Commerce Brand Internationalization: An Online Review Evaluation Based on Kano Model" Sustainability 14, no. 20: 13127. https://doi.org/10.3390/su142013127
APA StyleFan, M., Tang, Z., Qalati, S. A., Tajeddini, K., Mao, Q., & Bux, A. (2022). Cross-Border E-Commerce Brand Internationalization: An Online Review Evaluation Based on Kano Model. Sustainability, 14(20), 13127. https://doi.org/10.3390/su142013127

