Structural Model of Community Social Capital for Enhancing Rural Communities Adaptation against the COVID-19 Pandemic: Empirical Evidence from Pujon Kidul Tourism Village, Malang Regency, Indonesia
Abstract
1. Introduction
2. Materials and Methods
2.1. Data Collection Methods
2.2. Methods of Analysis
2.2.1. Confirmatory Factor Analysis (CFA)
- a.
- Performance of the theoretical model development.
- b.
- Drawing of a path diagram of the relationship between variables and indicators.
- c.
- Change of the path diagram in the model into equations.
- d.
- Obtaining model estimate values.
- e.
- Assessment of the model identification.
- f.
- Assessment of the goodness-of-fit criteria.
2.2.2. Structural Equation Modelling (SEM)
- a.
- Review of the theories, hypotheses, and previous research literature.
- b.
- Development of theoretical frameworks.
- c.
- Development of research model specifications.
- d.
- Determination of research samples and sample measurements.
- e.
- Performance of parameter estimates.
- f.
- Performance of goodness-of-fit tests.
- g.
- Modification of the model.
- h.
- Development of the discussion, research suggestions, policy implications, and conclusions.
3. Results and Discussion
3.1. Geographical Conditions in Pujon Kidul Tourism Village
3.2. Economic Conditions in Pujon Kidul Tourism Village
3.3. Explanation of Social Capital Characteristics during the Pandemic in Pujon Kidul Tourism Village
- Trust (T). This variable is divided into seven indicators, including trust in neighbors (T1), trust in immigrants (T2), trust in the government (T3), trust in traditional leaders (T4), trust in religious leaders (T5), trust in tourism institutions (T6), and communication between people (T7).
- Norms (N). This variable is divided into two indicators, including obedience to customs (N1) and attendance at traditional events (N2).
- Social networks (NW). This variable consists of five indicators, including willingness to build cooperation (NW1), participation in religious activities (NW2), participation in social activities (NW3), willingness to give opinions during meetings (NW4), and participation in community groups (NW5).
3.4. Explanation of Collective Action Characteristics during the Pandemic in Pujon Kidul Tourism Village
- a.
- Collective action from village governments consists of three indicators, including decision-making in taking collective action from the village government (CG1), participation in collective action from the village government (CG2), and frequency of collective action from the village government (CG3)
- b.
- Collective action from community initiatives consists of three indicators, including decision-making in carrying out collective action from community initiatives (CC1), participation in collective action from community initiatives (CC2), and frequency of taking collective action from community initiatives (CC3).
3.5. Explanation of Community Resilience Characteristics during the Pandemic in Pujon Kidul Tourism Village
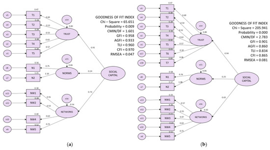
3.6. Confirmatory Factor Analysis (CFA), the Results of the Analysis for the First Purpose of the Research
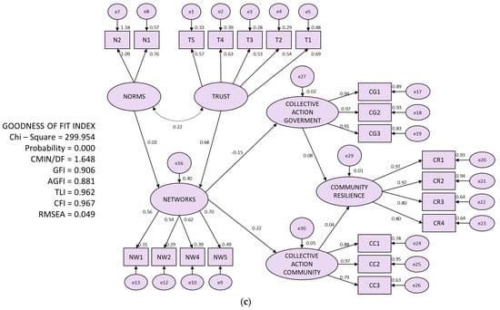
3.7. Structural Equation Modelling (SEM), the Results of the Analysis for the Second Purpose of the Research
4. Conclusions
Supplementary Materials
Author Contributions
Funding
Institutional Review Board Statement
Informed Consent Statement
Data Availability Statement
Acknowledgments
Conflicts of Interest
References
- Jason; Roslynlia; Gunawan, A.A.S. Forecasting Social Distancing impact on COVID-19 in Jakarta using SIRD Model. Procedia Comput. Sci. 2021, 179, 662–669. [Google Scholar] [CrossRef] [PubMed]
- Khotimah, K.; Sarmini, S.; Imron, A. Family based social capital in handling of COVID-19 prevention in blitar district. J. Partisipatoris 2020, 2, 84–95. [Google Scholar] [CrossRef]
- Mathbor, G.M. Enhancement of community preparedness for natural disasters: The role of social work in building social capital for sustainable disaster relief and management. Int. Soc. Work 2007, 50, 357–369. [Google Scholar] [CrossRef]
- Sadri, A.M.; Ukkusuri, S.V.; Lee, S.; Clawson, R.; Aldrich, D.; Nelson, M.S.; Seipel, J.; Kelly, D. The role of social capital, personal networks, and emergency responders in post-disaster recovery and resilience: A study of rural communities in Indiana. Nat. Hazards 2018, 90, 1377–1406. [Google Scholar] [CrossRef]
- Luo, M.; Zhang, D.; Shen, P.; Yin, Y.; Yang, S.; Jia, P. COVID-19 lockdown and social capital changes among youths in China. Int. J. Health Policy Manag. 2021, 11, 1301–1306. [Google Scholar] [CrossRef] [PubMed]
- Makridis, C.A.; Wu, C. How social capital helps communities weather the COVID-19 pandemic. PLoS ONE 2021, 16, e0245135. [Google Scholar] [CrossRef]
- Reininger, B.M.; Rahbar, M.H.; Lee, M.; Chen, Z.; Alam, S.R.; Pope, J. Social capital and disaster preparedness among low income Mexican Americans in a disaster prone area. Soc. Sci. Med. 2013, 83, 50–60. [Google Scholar] [CrossRef]
- Liu, Q.; Wen, S. Does social capital contribute to prevention and control of the COVID-19 pandemic? Empirical evidence from China. Int. J. Disaster Risk Reduct. 2021, 64, 102501. [Google Scholar] [CrossRef]
- Nayak, A.K. Developing Social Capital through Self-help Groups. Indore Manag. J. 2015, 7, 18–24. [Google Scholar]
- Hwang, D.; Stewart, W.P. Social Capital and Collective Action in Rural Tourism. J. Travel Res. 2017, 56, 81–93. [Google Scholar] [CrossRef]
- Grootaert, C.; Van Bastelaer, T. (Eds.) Understanding and Measuring Social Capital: A Multi-Disciplinary Tool for Practitioners; World Bank: Washington, DC, USA, 2002. [Google Scholar]
- Jacobs, E.; Hofman, I. Aid, Social Capital and Local Collective Action: Attitudes Towards Community-Based Health Funds and Village Organizations in Rushan. Oxf. Univ. Press Community Dev. J. 2020, 55, 399–418. [Google Scholar] [CrossRef]
- Ido, A. The effect of social capital on collective action in community forest management in cambodia. Int. J. Commons 2019, 13, 777. [Google Scholar] [CrossRef]
- Pramanik, P.; Ingkadijaya, R.; Achmadi, M. The Role of Social Capital in Community Based Tourism. J. Indones. Tour. Dev. Stud. 2019, 7, 62–73. [Google Scholar] [CrossRef]
- Nugraha, A.T.; Prayitno, G.; Hasyim, A.W.; Roziqin, F. Social capital, collective action, and the development of agritourism for sustainable agriculture in rural Indonesia. Evergreen 2021, 8, 1–12. [Google Scholar] [CrossRef]
- Kusumastuti, A. Modal Sosial dan Mekanisme Adaptasi Masyarakat Pedesaan dalam Pengelolaan dan Pembangunan Infrastruktur. MASYARAKAT J. Sosiol. 2016, 20, 81–97. [Google Scholar] [CrossRef]
- Prayitno, G.; Dinanti, D.; Efendi, A.; Hayat, A.; Dewi, P.P. Social Capital of Pujon Kidul Communities in Supporting the Development of the COVID-19 Resilience Village. Int. J. Sustain. Dev. Plan. 2022, 17, 251–257. [Google Scholar] [CrossRef]
- Ira, W.S.; Muhamad, M. Partisipasi Masyarakat pada Penerapan Pembangunan Pariwisata Berkelanjutan (Studi Kasus Desa Wisata Pujon Kidul, Kabupaten Magelang). J. Pariwisata Ter. 2020, 3, 124–135. [Google Scholar] [CrossRef]
- Puspitaningrum, E.; Lubis, D.P. Modal Sosial dan Partisipasi Masyarakat dalam Pembangunan Desa Wisata Tamansari di Kabupaten Banyuwangi. J. Sains Komun. dan Pengemb. Masy. 2018, 2, 465–484. [Google Scholar] [CrossRef]
- Zhang, Y.; Xiong, Y.; Lee, T.J.; Ye, M.; Nunkoo, R. Sociocultural Sustainability and the Formation of Social Capital from Community-based Tourism. J. Travel Res. 2020, 60, 656–669. [Google Scholar] [CrossRef]
- Birendra, K.C.; Morais, D.B.; Seekamp, E.; Smith, J.W.; Peterson, M.N. Bonding and bridging forms of social capital in wildlife tourism microentrepreneurship: An application of social network analysis. Sustainability 2018, 10, 315. [Google Scholar] [CrossRef]
- Zhao, W.; Ritchie, J.R.B.; Echtner, C.M. Social capital and tourism entrepreneurship. Ann. Tour. Res. 2011, 38, 1570–1593. [Google Scholar] [CrossRef]
- Khazami, N.; Lakner, Z. The mediating role of the social identity on agritourism business. Sustainability 2021, 13, 11540. [Google Scholar] [CrossRef]
- Setokoe, T.J.; Ramukumba, T. Challenges of community participation in community-based tourism in rural areas. WIT Trans. Ecol. Environ. 2020, 248, 13–22. [Google Scholar] [CrossRef]
- Kizos, T.; Plieninger, T.; Iosifides, T.; García-Martín, M.; Girod, G.; Karro, K.; Palang, H.; Printsmann, A.; Shaw, B.; Nagy, J.; et al. Responding to landscape change: Stakeholder participation and social capital in five european landscapes. Land 2018, 7, 14. [Google Scholar] [CrossRef]
- Irawati, D. Tutup Sementara, Kafe Sawah Pujon Kidul Kehilangan Omzet Miliaran Rupiah. 2020. Available online: https://www.kompas.id/ (accessed on 8 June 2021).
- Deng, X.; Zeng, M.; Xu, D.; Qi, Y. Does social capital help to reduce farmland abandonment? Evidence from big survey data in rural china. Land 2020, 9, 360. [Google Scholar] [CrossRef]
- Gorda, A.O.S.; Romayanti, K.N.; Anggreswari, N.P.Y. Social capital, spiritual capital, human capital, and financial capital in the management of child welfare institutions. Int. J. Soc. Sci. Humanit. 2018, 2, 12–20. [Google Scholar] [CrossRef][Green Version]
- Garrigos-Simon, F.J.; Botella-Carrubi, M.D.; Gonzalez-Cruz, T.F. Social capital, human capital, and sustainability: A Bibliometric and visualization analysis. Sustainability 2018, 10, 4751. [Google Scholar] [CrossRef]
- Arikinto, S. Prosedur Penelitian Suatu Pendekatan Praktek; Rineka Cipta: Jakarta, Indonesia, 2006. [Google Scholar]
- Wijanto, S.H. Structural Equation Modeling Dengan Lisrel, Konsep dan Tutorial; Graha Ilmu: Jakarta, Indonesia, 2008. [Google Scholar]
- Haryono, S. Metode SEM Untuk Penelitian Manajemen Dengan AMOS 22.00, LISREL 8.80 dan Smart PLS 3.0; Badan Penerbit PT; Intermedia Personalia Utama: Jakarta, Indonesia, 2016. [Google Scholar]
- Haryono, S. Structural Equation Modelling untuk Penelitian Manajemen Menggunakan AMOS. J. Ekon. Bisnis 2014, 7, 23–34. [Google Scholar]
- BPS. Kecamatan Pujon Dalam Angka (Pujon Sub District in Figures). 2021. Available online: https://malangkab.bps.go.id/publication/2021/09/24/d1fa50a5156012261dedddf0/kecamatan-pujon-dalam-angka-2021.html (accessed on 24 August 2022).








| Variable | Indicator | Strongly Disagree (SD) (1) | Disagree (D) (2) | Moderately Agree (MA) (3) | Agree (A) (4) | Strongly Agree (SA) (5) | Mode |
|---|---|---|---|---|---|---|---|
| Trust | T1 | 0.36% | 0.73% | 14.18% | 24.73% | 60.00% | 5 |
| T2 | 1.82% | 3.27% | 22.18% | 34.55% | 38.18% | 5 | |
| T3 | 0.73% | 4.00% | 20.73% | 33.09% | 41.45% | 5 | |
| T4 | 0.73% | 1.82% | 11.27% | 36.36% | 49.82% | 5 | |
| T5 | 0.73% | 10.18% | 17.09% | 34.55% | 37.45% | 5 | |
| T6 | 0.00% | 1.45% | 19.27% | 32.00% | 47.27% | 5 | |
| T7 | 0.00% | 7.64% | 22.55% | 32.73% | 37.09% | 5 | |
| Norms | N1 | 0.00% | 0.00% | 9.45% | 42.55% | 48.00% | 5 |
| N2 | 0.00% | 2.55% | 17.82% | 41.45% | 38.18% | 4 | |
| Social networks | NW1 | 0.36% | 3.27% | 9.09% | 39.64% | 47.64% | 5 |
| NW2 | 0.36% | 0.36% | 27.64% | 38.55% | 33.09% | 4 | |
| NW3 | 0.36% | 3.27% | 29.82% | 40.36% | 26.18% | 4 | |
| NW4 | 0.00% | 7.27% | 21.09% | 33.09% | 38.55% | 5 | |
| NW5 | 1.09% | 5.45% | 20.36% | 36.36% | 36.73% | 5 |
| Variable | Indicator | Strongly Disagree (SD) (1) | Disagree (D) (2) | Moderately Agree (MA) (3) | Agree (A) (4) | Strongly Agree (SA) (5) | Mode |
|---|---|---|---|---|---|---|---|
| Collective action from the village government | CG1 | 3.27% | 12.73% | 28.36% | 42.18% | 13.45% | 4 |
| CG2 | 3.27% | 13.09% | 46.18% | 26.91% | 10.55% | 3 | |
| CG3 | 20.36% | 24.36% | 35.27% | 12.73% | 7.27% | 3 | |
| Collective action from community initiatives | CC1 | 0.00% | 0.00% | 21.45% | 24.73% | 53.82% | 5 |
| CC2 | 0.00% | 11.64% | 17.09% | 34.18% | 37.09% | 5 | |
| CC3 | 3.64% | 12.36% | 19.64% | 30.91% | 33.45% | 5 |
| Variable | Indicator | Strongly Disagree (SD) (1) | Disagree (D) (2) | Moderately Agree (MA) (3) | Agree (A) (4) | Strongly Agree (SA) (5) | Mode |
|---|---|---|---|---|---|---|---|
| Community resilience | CR1 | 0.73% | 1.09% | 3.27% | 39.64% | 55.27% | 5 |
| CR2 | 0.36% | 1.45% | 5.82% | 36.73% | 55.64% | 5 | |
| CR3 | 0.73% | 1.45% | 17.45% | 47.27% | 33.09% | 4 | |
| CR4 | 1.82% | 1.82% | 23.64% | 60.36% | 12.36% | 4 |
Publisher’s Note: MDPI stays neutral with regard to jurisdictional claims in published maps and institutional affiliations. |
© 2022 by the authors. Licensee MDPI, Basel, Switzerland. This article is an open access article distributed under the terms and conditions of the Creative Commons Attribution (CC BY) license (https://creativecommons.org/licenses/by/4.0/).
Share and Cite
Prayitno, G.; Hayat, A.; Efendi, A.; Auliah, A.; Dinanti, D. Structural Model of Community Social Capital for Enhancing Rural Communities Adaptation against the COVID-19 Pandemic: Empirical Evidence from Pujon Kidul Tourism Village, Malang Regency, Indonesia. Sustainability 2022, 14, 12949. https://doi.org/10.3390/su141912949
Prayitno G, Hayat A, Efendi A, Auliah A, Dinanti D. Structural Model of Community Social Capital for Enhancing Rural Communities Adaptation against the COVID-19 Pandemic: Empirical Evidence from Pujon Kidul Tourism Village, Malang Regency, Indonesia. Sustainability. 2022; 14(19):12949. https://doi.org/10.3390/su141912949
Chicago/Turabian StylePrayitno, Gunawan, Ainul Hayat, Achmad Efendi, Aidha Auliah, and Dian Dinanti. 2022. "Structural Model of Community Social Capital for Enhancing Rural Communities Adaptation against the COVID-19 Pandemic: Empirical Evidence from Pujon Kidul Tourism Village, Malang Regency, Indonesia" Sustainability 14, no. 19: 12949. https://doi.org/10.3390/su141912949
APA StylePrayitno, G., Hayat, A., Efendi, A., Auliah, A., & Dinanti, D. (2022). Structural Model of Community Social Capital for Enhancing Rural Communities Adaptation against the COVID-19 Pandemic: Empirical Evidence from Pujon Kidul Tourism Village, Malang Regency, Indonesia. Sustainability, 14(19), 12949. https://doi.org/10.3390/su141912949

