Team Creativity and Green Human Resource Management Practices’ Mediating Roles in Organizational Sustainability
Abstract
1. Introduction
Green Human Resource Management (GHRM)
2. Theoretical Model and Hypotheses
2.1. Green Recruitment and Selection (GRS)
2.2. Green Training, Involvement, and Development (GTID)
2.3. Green Performance and Compensation (GPC)
2.4. Green Performance Management and Appraisal (GPMA)
2.5. Green Employee Involvement Practices (GEIP)
2.6. Top Management Support (TMS)
2.7. Environmental Orientation (EO)
2.8. Green Team Creativity (GCT)
2.9. Green Human Resource Management (GHRM)
2.10. Organizational Sustainability (OS)
3. Research Methodology
3.1. Design of the Study
3.2. Sample Characteristics
3.3. Measurement
3.4. Data Collection
4. Result
4.1. Measurement Model
4.1.1. Reflective Indicator Loadings
4.1.2. Internal Consistency and Reliability (ICR)
4.1.3. Convergent Validity
4.1.4. Discriminant Validity
4.1.5. Loading and Cross-Loading
4.1.6. Heterotrait–Monotrait Ratio (HTMT)
4.1.7. Coefficient of Determination (R2)
4.1.8. Results for f2
4.2. Structural Model
4.2.1. Collinearity
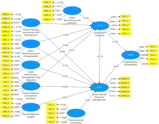
4.2.2. Structural Model
5. Discussion and Implications
5.1. The Importance of Green HRM in Saudi Arabia
5.2. Implications
6. Conclusions and Future Work
Funding
Institutional Review Board Statement
Informed Consent Statement
Data Availability Statement
Conflicts of Interest
References
- Masri, H.A.; Jaaron, A.A.M. Assessing Green Human Resources Management Practices in Palestinian Manufacturing Context: An Empirical Study. J. Clean. Prod. 2017, 143, 474–489. [Google Scholar] [CrossRef]
- Gupta, H. Assessing Organizations Performance on the Basis of GHRM Practices Using BWM and Fuzzy TOPSIS. J. Environ. Manag. 2018, 226, 201–216. [Google Scholar] [CrossRef] [PubMed]
- Cabral, C.; Chiappetta Jabbour, C.J. Understanding the Human Side of Green Hospitality Management. Int. J. Hosp. Manag. 2020, 88, 102389. [Google Scholar] [CrossRef]
- Ren, S.; Tang, G.; Jackson, S.E. Green Human Resource Management Research in Emergence: A Review and Future Directions. Asia Pac. J. Manag. 2018, 35, 769–803. [Google Scholar] [CrossRef]
- Habib, M.A.; Bao, Y.; Ilmudeen, A. The Impact of Green Entrepreneurial Orientation, Market Orientation and Green Supply Chain Management Practices on Sustainable Firm Performance. Cogent Bus. Manag. 2020, 7, 1743616. [Google Scholar] [CrossRef]
- Piwowar-Sulej, K. Human Resources Development as an Element of Sustainable HRM—With the Focus on Production Engineers. J. Clean. Prod. 2021, 278, 124008. [Google Scholar] [CrossRef]
- Zhang, Y.; Luo, Y.; Zhang, X.; Zhao, J. How Green Human Resource Management Can Promote Green Employee Behavior in China: A Technology Acceptance Model Perspective. Sustainability 2019, 11, 5408. [Google Scholar] [CrossRef]
- Loosemore, M.; Lim, B.T.H. Linking Corporate Social Responsibility and Organizational Performance in the Construction Industry. Constr. Manag. Econ. 2017, 35, 90–105. [Google Scholar] [CrossRef]
- Koohang, A.; Paliszkiewicz, J.; Goluchowski, J. The Impact of Leadership on Trust, Knowledge Management, and Organizational Performance: A Research Model. Ind. Manag. Data Syst. 2017, 117, 521–537. [Google Scholar] [CrossRef]
- Tang, G.; Chen, Y.; Jiang, Y.; Paillé, P.; Jia, J. Green Human Resource Management Practices: Scale Development and Validity. Asia Pac. J. Hum. Resour. 2018, 56, 31–55. [Google Scholar] [CrossRef]
- Bin Saeed, B.; Afsar, B.; Hafeez, S.; Khan, I.; Tahir, M.; Afridi, M.A. Promoting Employee’s Proenvironmental Behavior through Green Human Resource Management Practices. Corp. Soc. Responsib. Environ. Manag. 2019, 26, 424–438. [Google Scholar] [CrossRef]
- Ababneh, O.M.A. How Do Green HRM Practices Affect Employees’ Green Behaviors? The Role of Employee Engagement and Personality Attributes. J. Environ. Plan. Manag. 2021, 64, 1204–1226. [Google Scholar] [CrossRef]
- Yong, J.Y.; Yusliza, M.Y.; Ramayah, T.; Fawehinmi, O. Nexus between Green Intellectual Capital and Green Human Resource Management. J. Clean. Prod. 2019, 215, 364–374. [Google Scholar] [CrossRef]
- Chams, N.; García-Blandón, J. On the Importance of Sustainable Human Resource Management for the Adoption of Sustainable Development Goals. Resour. Conserv. Recycl. 2019, 141, 109–122. [Google Scholar] [CrossRef]
- Jain, N.; D’lima, C. Green HRM—A Study on the Perception of Generation Y as Prospective Internal Customers. Int. J. Bus. Excell. 2018, 15, 199–208. [Google Scholar] [CrossRef]
- Bombiak, E.; Marciniuk-Kluska, A. Green Human Resource Management as a Tool for the Sustainable Development of Enterprises: Polish Young Company Experience. Sustainability 2018, 10, 1739. [Google Scholar] [CrossRef]
- Singh, S.K.; Del Giudice, M.; Chierici, R.; Graziano, D. Green Innovation and Environmental Performance: The Role of Green Transformational Leadership and Green Human Resource Management. Technol. Forecast. Soc. Chang. 2020, 150, 119762. [Google Scholar] [CrossRef]
- Mousa, S.K.; Othman, M. The Impact of Green Human Resource Management Practices on Sustainable Performance in Healthcare Organisations: A Conceptual Framework. J. Clean. Prod. 2020, 243, 118595. [Google Scholar] [CrossRef]
- Aboramadan, M.; Karatepe, O.M. Green Human Resource Management, Perceived Green Organizational Support and Their Effects on Hotel Employees’ Behavioral Outcomes. Int. J. Contemp. Hosp. Manag. 2021, 33, 3199–3222. [Google Scholar] [CrossRef]
- Raza, S.A.; Khan, K.A. Impact of Green Human Resource Practices on Hotel Environmental Performance: The Moderating Effect of Environmental Knowledge and Individual Green Values. Int. J. Contemp. Hosp. Manag. 2022, 34, 2154–2175. [Google Scholar] [CrossRef]
- Pham, N.T.; Tučková, Z.; Chiappetta Jabbour, C.J. Greening the Hospitality Industry: How Do Green Human Resource Management Practices Influence Organizational Citizenship Behavior in Hotels? A Mixed-Methods Study. Tour. Manag. 2019, 72, 386–399. [Google Scholar] [CrossRef]
- Abdallah, A.B.; Al-Ghwayeen, W.S. Green Supply Chain Management and Business Performance: The Mediating Roles of Environmental and Operational Performances. Bus. Process Manag. J. 2020, 26, 489–512. [Google Scholar] [CrossRef]
- Al-Romeedy, B.S. Green Human Resource Management in Egyptian Travel Agencies: Constraints of Implementation and Requirements for Success. J. Hum. Resour. Hosp. Tour. 2019, 18, 529–548. [Google Scholar] [CrossRef]
- Suganthi, L. Examining the Relationship between Corporate Social Responsibility, Performance, Employees’ pro-Environmental Behavior at Work with Green Practices as Mediator. J. Clean. Prod. 2019, 232, 739–750. [Google Scholar] [CrossRef]
- Ahmed, M.; Zehou, S.; Raza, S.A.; Qureshi, M.A.; Yousufi, S.Q. Impact of CSR and Environmental Triggers on Employee Green Behavior: The Mediating Effect of Employee Well-Being. Corp. Soc. Responsib. Environ. Manag. 2020, 27, 2225–2239. [Google Scholar] [CrossRef]
- Ansari, N.Y.; Farrukh, M.; Raza, A. Green Human Resource Management and Employees Pro-Environmental Behaviours: Examining the Underlying Mechanism. Corp. Soc. Responsib. Environ. Manag. 2021, 28, 229–238. [Google Scholar] [CrossRef]
- Kim, D.; Cho, W.; Allen, B. Sustainability of Social Economy Organizations (SEOs): An Analysis of the Conditions for Surviving and Thriving. Soc. Sci. J. 2020, 1–17. [Google Scholar] [CrossRef]
- Davis, M.C.; Unsworth, K.L.; Russell, S.V.; Galvan, J.J. Can Green Behaviors Really Be Increased for All Employees? Trade-Offs for “Deep Greens” in a Goal-Oriented Green Human Resource Management Intervention. Bus. Strateg. Environ. 2020, 29, 335–346. [Google Scholar] [CrossRef]
- Aktar, A.; Pangil, F. Mediating Role of Organizational Commitment in the Relationship between Human Resource Management Practices and Employee Engagement: Does Black Box Stage Exist? Int. J. Sociol. Soc. Policy 2018, 38, 606–636. [Google Scholar] [CrossRef]
- Aust, I.; Matthews, B.; Muller-Camen, M. Common Good HRM: A Paradigm Shift in Sustainable HRM? Hum. Resour. Manag. Rev. 2020, 30, 100705. [Google Scholar] [CrossRef]
- Zhao, F.; Kusi, M.; Chen, Y.; Hu, W.; Ahmed, F.; Sukamani, D. Influencing Mechanism of Green Human Resource Management and Corporate Social Responsibility on Organizational Sustainable Performance. Sustainability 2021, 13, 8875. [Google Scholar] [CrossRef]
- Al Doghan, M.A.; Abdelwahed, N.A.A.; Soomro, B.A.; Ali Alayis, M.M.H. Organizational Environmental Culture, Environmental Sustainability and Performance: The Mediating Role of Green HRM and Green Innovation. Sustainability 2022, 14, 7510. [Google Scholar] [CrossRef]
- Al-Ghazali, B.M.; Afsar, B. Retracted: Green Human Resource Management and Employees’ Green Creativity: The Roles of Green Behavioral Intention and Individual Green Values. Corp. Soc. Responsib. Environ. Manag. 2021, 28, 536. [Google Scholar] [CrossRef]
- De Souza Freitas, W.R.; Caldeira-Oliveira, J.H.; Teixeira, A.A.; Stefanelli, N.O.; Teixeira, T.B. Green Human Resource Management and Corporate Social Responsibility: Evidence from Brazilian Firms. Benchmarking 2020, 27, 1551–1569. [Google Scholar] [CrossRef]
- Stahl, G.K.; Brewster, C.J.; Collings, D.G.; Hajro, A. Enhancing the Role of Human Resource Management in Corporate Sustainability and Social Responsibility: A Multi-Stakeholder, Multidimensional Approach to HRM. Hum. Resour. Manag. Rev. 2020, 30, 100708. [Google Scholar] [CrossRef]
- He, J.; Morrison, A.M.; Zhang, H. Being Sustainable: The Three-Way Interactive Effects of CSR, Green Human Resource Management, and Responsible Leadership on Employee Green Behavior and Task Performance. Corp. Soc. Responsib. Environ. Manag. 2021, 28, 1043–1054. [Google Scholar] [CrossRef]
- Albuquerque, R.; Koskinen, Y.; Zhang, C. Corporate Social Responsibility and Firm Risk: Theory and Empirical Evidence. Manag. Sci. 2019, 65, 4451–4469. [Google Scholar] [CrossRef]
- Herrera, J.; de las Heras-Rosas, C. Corporate Social Responsibility and Human Resource Management: Towards Sustainable Business Organizations. Sustainability 2020, 12, 841. [Google Scholar] [CrossRef]
- Shafaei, A.; Nejati, M.; Mohd Yusoff, Y. Green Human Resource Management: A Two-Study Investigation of Antecedents and Outcomes. Int. J. Manpow. 2020, 41, 1041–1060. [Google Scholar] [CrossRef]
- Cao, T.T.; Le, P.B.; Nguyen, N.T.M. Impacts of High-Involvement HRM Practices on Organizational Innovation Capability: The Mediating Mechanism of Tacit and Explicit Knowledge Sharing. Int. J. Innov. Sci. 2021, in press. [Google Scholar] [CrossRef]
- Shen, J.; Dumont, J.; Deng, X. Employees’ Perceptions of Green HRM and Non-Green Employee Work Outcomes: The Social Identity and Stakeholder Perspectives. Group Organ. Manag. 2018, 43, 594–622. [Google Scholar] [CrossRef]
- Chaudhary, R. Green Human Resource Management and Employee Green Behavior: An Empirical Analysis. Corp. Soc. Responsib. Environ. Manag. 2020, 27, 630–641. [Google Scholar] [CrossRef]
- Freire, C.; Gonçalves, J. The Relationship between Responsible Leadership and Organizational Citizenship Behavior in the Hospitality Industry. Sustainability 2021, 13, 4705. [Google Scholar] [CrossRef]
- Klimchak, M.; Ward, A.K.; Matthews, M.; Robbins, K.; Zhang, H. When Does What Other People Think Matter? The Influence of Age on the Motivators of Organizational Identification. J. Bus. Psychol. 2019, 34, 879–891. [Google Scholar] [CrossRef]
- Shah, M. Green Human Resource Management: Development of a Valid Measurement Scale. Bus. Strateg. Environ. 2019, 28, 771–785. [Google Scholar] [CrossRef]
- Hosain, M.S.; Rahman, M.S. “Green” Human Resource Management—A Theoretical Overview. J. Bus. Manag. 2016, 3, 24–30. [Google Scholar] [CrossRef]
- Dumont, J.; Shen, J.; Deng, X. Effects of Green HRM Practices on Employee Workplace Green Behavior: The Role of Psychological Green Climate and Employee Green Values. Hum. Resour. Manag. 2017, 56, 613–627. [Google Scholar] [CrossRef]
- Yong, J.Y.; Yusliza, M.Y.; Fawehinmi, O.O. Green Human Resource Management: A Systematic Literature Review from 2007 to 2019. Benchmarking 2020, 27, 2005–2027. [Google Scholar] [CrossRef]
- Jabbour, C.J.C. How Green Are HRM Practices, Organizational Culture, Learning and Teamwork? A Brazilian Study. Ind. Commer. Train. 2011, 43, 98–105. [Google Scholar] [CrossRef]
- Ahmad, S. Green Human Resource Management: Policies and Practices. Cogent Bus. Manag. 2015, 2, 1030817. [Google Scholar] [CrossRef]
- Zaid, A.A.; Jaaron, A.A.M.; Talib Bon, A. The Impact of Green Human Resource Management and Green Supply Chain Management Practices on Sustainable Performance: An Empirical Study. J. Clean. Prod. 2018, 204, 965–979. [Google Scholar] [CrossRef]
- Longoni, A.; Luzzini, D.; Guerci, M. Deploying Environmental Management Across Functions: The Relationship Between Green Human Resource Management and Green Supply Chain Management. J. Bus. Ethics 2018, 151, 1081–1095. [Google Scholar] [CrossRef]
- Yusoff, Y.M.; Nejati, M.; Kee, D.M.H.; Amran, A. Linking Green Human Resource Management Practices to Environmental Performance in Hotel Industry. Glob. Bus. Rev. 2020, 21, 663–680. [Google Scholar] [CrossRef]
- Guerci, M.; Montanari, F.; Scapolan, A.; Epifanio, A. Green and Nongreen Recruitment Practices for Attracting Job Applicants: Exploring Independent and Interactive Effects. Int. J. Hum. Resour. Manag. 2016, 27, 129–150. [Google Scholar] [CrossRef]
- Cheng, Y.; Liu, H.; Yuan, Y.; Zhang, Z.; Zhao, J. What Makes Employees Green Advocates? Exploring the Effects of Green Human Resource Management. Int. J. Environ. Res. Public Health 2022, 19, 1807. [Google Scholar] [CrossRef]
- Pinzone, M.; Guerci, M.; Lettieri, E.; Huisingh, D. Effects of ‘Green’ Training on pro-Environmental Behaviors and Job Satisfaction: Evidence from the Italian Healthcare Sector. J. Clean. Prod. 2019, 226, 221–232. [Google Scholar] [CrossRef]
- Amjad, F.; Abbas, W.; Zia-UR-Rehman, M.; Baig, S.A.; Hashim, M.; Khan, A.; Rehman, H.-u. Effect of Green Human Resource Management Practices on Organizational Sustainability: The Mediating Role of Environmental and Employee Performance. Environ. Sci. Pollut. Res. 2021, 28, 28191–28206. [Google Scholar] [CrossRef]
- Alavi, S.; Aghakhani, H. Identifying the Effect of Green Human Resource Management Practices on Lean-Agile (LEAGILE) and Prioritizing Its Practices. Int. J. Product. Perform. Manag. 2021, in press. [Google Scholar] [CrossRef]
- Jabbour, C.J.C.; De Sousa Jabbour, A.B.L. Green Human Resource Management and Green Supply Chain Management: Linking Two Emerging Agendas. J. Clean. Prod. 2016, 112, 1824–1833. [Google Scholar] [CrossRef]
- Chaudhary, R. Green Human Resource Management in Indian Automobile Industry. J. Glob. Responsib. 2019, 10, 161–175. [Google Scholar] [CrossRef]
- Khatoon, A.; Khan, N.A.; Parvin, F.; Wahid, M.S.; Jamal, M.T.; Azhar, S. Green HRM: Pathway towards Environmental Sustainability Using AHP and FAHP in a Nascent Parsimony. Int. J. Manpow. 2022, 43, 805–826. [Google Scholar] [CrossRef]
- Piwowar-Sulej, K. Core Functions of Sustainable Human Resource Management. A Hybrid Literature Review with the Use of H-Classics Methodology. Sustain. Dev. 2021, 29, 671–693. [Google Scholar] [CrossRef]
- Hameed, Z.; Khan, I.U.; Islam, T.; Sheikh, Z.; Naeem, R.M. Do Green HRM Practices Influence Employees’ Environmental Performance? Int. J. Manpow. 2020, 41, 1061–1079. [Google Scholar] [CrossRef]
- Nazir, S.; Shafi, A.; Atif, M.M.; Qun, W.; Abdullah, S.M. How Organization Justice and Perceived Organizational Support Facilitate Employees’ Innovative Behavior at Work. Empl. Relat. 2019, 41, 1288–1311. [Google Scholar] [CrossRef]
- Tariq, S.; Jan, F.A.; Ahmad, M.S. Green Employee Empowerment: A Systematic Literature Review on State-of-Art in Green Human Resource Management. Qual. Quant. 2016, 50, 237–269. [Google Scholar] [CrossRef]
- Arulrajah, A.A.; Opatha, H.H.D.N.P.; Nawaratne, N.N.J. Green Human Resource Management Practices: A Review. Sri Lankan J. Hum. Resour. Manag. 2016, 5, 1. [Google Scholar] [CrossRef]
- Amrutha, V.N.; Geetha, S.N. A Systematic Review on Green Human Resource Management: Implications for Social Sustainability. J. Clean. Prod. 2020, 247, 119131. [Google Scholar] [CrossRef]
- He, J.; Kim, H. The Effect of Socially Responsible Hrm on Organizational Citizenship Behavior for the Environment: A Proactive Motivation Model. Sustainability 2021, 13, 7958. [Google Scholar] [CrossRef]
- Jackson, S.E.; Renwick, D.W.S.; Jabbour, C.J.C.; Muller-Camen, M. Forschungsstand Und Entwicklungsmöglichkeiten Für Umweltorientiertes Personalmanagement: Einführung in Das Schwerpunktheft. Z. Pers. 2011, 25, 99–116. [Google Scholar] [CrossRef]
- Tulsi, P.; Ji, Y. A Conceptual Approach to Green Human Resource Management and Corporate Environmental Responsibility in the Hospitality Industry. J. Asian Financ. Econ. Bus. 2020, 7, 195–203. [Google Scholar] [CrossRef]
- Sharma, R.; Gupta, N. Green HRM: An Innovative Approach to Environmental Sustainability. In Proceedings of the Twelfth AIMS International Conference on Management, Kozhikode, India, 2–5 January 2015; ISBN 978-81-924713-8-9. [Google Scholar]
- Ahmad, M.; Allen, M. High Performance Hrm and Establishment Performance in Pakistan: An Empirical Analysis. Empl. Relat. 2015, 37, 506–524. [Google Scholar] [CrossRef]
- Dubois, C.L.Z.; Dubois, D.A. Strategic HRM as Social Design for Environmental Sustainability in Organization. Hum. Resour. Manag. 2012, 51, 799–826. [Google Scholar] [CrossRef]
- Anwar, N.; Nik Mahmood, N.H.; Yusliza, M.Y.; Ramayah, T.; Noor Faezah, J.; Khalid, W. Green Human Resource Management for Organisational Citizenship Behaviour towards the Environment and Environmental Performance on a University Campus. J. Clean. Prod. 2020, 256, 120401. [Google Scholar] [CrossRef]
- Alt, E.; Spitzeck, H. Improving Environmental Performance through Unit-Level Organizational Citizenship Behaviors for the Environment: A Capability Perspective. J. Environ. Manag. 2016, 182, 48–58. [Google Scholar] [CrossRef]
- Gope, S.; Elia, G.; Passiante, G. The Effect of HRM Practices on Knowledge Management Capacity: A Comparative Study in Indian IT Industry. J. Knowl. Manag. 2018, 22, 649–677. [Google Scholar] [CrossRef]
- Abdel-Maksoud, A.; Kamel, H.; Elbanna, S. Investigating Relationships between Stakeholders’ Pressure, Eco-Control Systems and Hotel Performance. Int. J. Hosp. Manag. 2016, 59, 95–104. [Google Scholar] [CrossRef]
- Lu, H.; Xu, W.; Cai, S.; Yang, F.; Chen, Q. Does Top Management Team Responsible Leadership Help Employees Go Green? The Role of Green Human Resource Management and Environmental Felt-Responsibility. Corp. Soc. Responsib. Environ. Manag. 2022, 29, 843–859. [Google Scholar] [CrossRef]
- Al-Shami, S.; Rashid, N. A Holistic Model of Dynamic Capabilities and Environment Management System towards Eco-Product Innovation and Sustainability in Automobile Firms. J. Bus. Ind. Mark. 2022, 37, 402–416. [Google Scholar] [CrossRef]
- Lin, C.Y.; Ho, Y.H. Determinants of Green Practice Adoption for Logistics Companies in China. J. Bus. Ethics 2011, 98, 67–83. [Google Scholar] [CrossRef]
- Guerci, M.; Longoni, A.; Luzzini, D. Translating Stakeholder Pressures into Environmental Performance—The Mediating Role of Green HRM Practices. Int. J. Hum. Resour. Manag. 2016, 27, 262–289. [Google Scholar] [CrossRef]
- Mansoor, A.; Farrukh, M.; Lee, J.-K.; Jahan, S.; Vázquez-Burguete, L.; Isabel Sánchez-Hernández, M.; García-Miguélez, M.P.; Lanero-Carrizo, A. Stimulation of Employees’ Green Creativity through Green Transformational Leadership and Management Initiatives. Sustainability 2021, 13, 7844. [Google Scholar] [CrossRef]
- Pham, N.T.; Hoang, H.T.; Phan, Q.P.T. Green Human Resource Management: A Comprehensive Review and Future Research Agenda. Int. J. Manpow. 2020, 41, 845–878. [Google Scholar] [CrossRef]
- Luu, T.T. Integrating Green Strategy and Green Human Resource Practices to Trigger Individual and Organizational Green Performance: The Role of Environmentally-Specific Servant Leadership. J. Sustain. Tour. 2020, 28, 1193–1222. [Google Scholar] [CrossRef]
- Nair, S.R.; Ndubisi, N.O. Entrepreneurial Values, Environmental Marketing and Customer Satisfaction: Conceptualization and Propositions. In Enterprise Development in SMEs and Entrepreneurial Firms: Dynamic Processes; IGI Global: Hershey, PA, USA, 2013; pp. 257–269. ISBN 978-146-662-952-3. [Google Scholar]
- Mansoor, A.; Farrukh, M.; Jahan, S.; Lee, J.; Abd Wahab, S. Promoting Green Performance through Green Human Resource Practices and Green Servant Leadership. Asia Pacific J. Hum. Resour. 2021, in press. [Google Scholar] [CrossRef]
- Paillé, P.; Chen, Y.; Boiral, O.; Jin, J. The Impact of Human Resource Management on Environmental Performance: An Employee-Level Study. J. Bus. Ethics 2014, 121, 451–466. [Google Scholar] [CrossRef]
- Islam, M.A.; Hunt, A.; Jantan, A.H.; Hashim, H.; Chong, C.W. Exploring Challenges and Solutions in Applying Green Human Resource Management Practices for the Sustainable Workplace in the Ready-Made Garment Industry in Bangladesh. Bus. Strateg. Dev. 2020, 3, 332–343. [Google Scholar] [CrossRef]
- Awan, U.; Sroufe, R.; Kraslawski, A. Creativity Enables Sustainable Development: Supplier Engagement as a Boundary Condition for the Positive Effect on Green Innovation. J. Clean. Prod. 2019, 226, 172–185. [Google Scholar] [CrossRef]
- Chen, T.; Li, F.; Chen, X.P.; Ou, Z. Innovate or Die: How Should Knowledge-Worker Teams Respond to Technological Turbulence? Organ. Behav. Hum. Decis. Process. 2018, 149, 1–16. [Google Scholar] [CrossRef]
- Mittal, S.; Dhar, R.L. Effect of Green Transformational Leadership on Green Creativity: A Study of Tourist Hotels. Tour. Manag. 2016, 57, 118–127. [Google Scholar] [CrossRef]
- Li, W.; Bhutto, T.A.; Xuhui, W.; Maitlo, Q.; Zafar, A.U.; Ahmed Bhutto, N. Unlocking Employees’ Green Creativity: The Effects of Green Transformational Leadership, Green Intrinsic, and Extrinsic Motivation. J. Clean. Prod. 2020, 255, 120229. [Google Scholar] [CrossRef]
- Amabile, T.M.; Conti, R.; Coon, H.; Lazenby, J.; Herron, M. Assessing the Work Environment for Creativity. Acad. Manag. J. 1996, 39, 1154–1184. [Google Scholar] [CrossRef]
- Maitlo, Q.; Wang, X.; Jingdong, Y.; Lashari, I.A.; Faraz, N.A.; Hajaro, N.H. Exploring Green Creativity: The Effects of Green Transformational Leadership, Green Innovation Climate, and Green Autonomy. Front. Psychol. 2022, 13, 493. [Google Scholar] [CrossRef] [PubMed]
- Song, W.; Yu, H. Green Innovation Strategy and Green Innovation: The Roles of Green Creativity and Green Organizational Identity. Corp. Soc. Responsib. Environ. Manag. 2018, 25, 135–150. [Google Scholar] [CrossRef]
- Huo, W.; Li, X.; Zheng, M.; Liu, Y.; Yan, J. Commitment to Human Resource Management of the Top Management Team for Green Creativity. Sustainability 2020, 12, 1008. [Google Scholar] [CrossRef]
- Ogbeibu, S.; Emelifeonwu, J.; Senadjki, A.; Gaskin, J.; Kaivo-oja, J. Technological Turbulence and Greening of Team Creativity, Product Innovation, and Human Resource Management: Implications for Sustainability. J. Clean. Prod. 2020, 244, 118703. [Google Scholar] [CrossRef]
- Suharti, L.; Sugiarto, A. A Qualitative Study of Green Hrm Practices and Their Benefits in the Organization: An Indonesian Company Experience. Bus. Theory Pract. 2020, 21, 200–211. [Google Scholar] [CrossRef]
- Raza, A.; Farrukh, M.; Iqbal, M.K.; Farhan, M.; Wu, Y. Corporate Social Responsibility and Employees’ Voluntary pro-Environmental Behavior: The Role of Organizational Pride and Employee Engagement. Corp. Soc. Responsib. Environ. Manag. 2021, 28, 1104–1116. [Google Scholar] [CrossRef]
- Cheema, S.; Afsar, B.; Al-Ghazali, B.M.; Maqsoom, A. How Employee’s Perceived Corporate Social Responsibility Affects Employee’s pro-Environmental Behaviour? The Influence of Organizational Identification, Corporate Entrepreneurship, and Environmental Consciousness. Corp. Soc. Responsib. Environ. Manag. 2020, 27, 616–629. [Google Scholar] [CrossRef]
- Das, S.C.; Singh, R.K. Green HRM and Organizational Sustainability: An Empirical Review. Kegees J. Soc. Sci. 2016, 8, 227–236. [Google Scholar]
- Gholami, H.; Rezaei, G.; Saman, M.Z.M.; Sharif, S.; Zakuan, N. State-of-the-Art Green HRM System: Sustainability in the Sports Center in Malaysia Using a Multi-Methods Approach and Opportunities for Future Research. J. Clean. Prod. 2016, 124, 142–163. [Google Scholar] [CrossRef]
- Ren, S.; Jackson, S.E. HRM Institutional Entrepreneurship for Sustainable Business Organizations. Hum. Resour. Manag. Rev. 2020, 30, 100691. [Google Scholar] [CrossRef]
- Poonam, L.; Priyanka, V. Impact of Green HRM Practices on Organization Sustainability and Employee Retention. Int. J. Innov. Res. Multidiscip. Field 2017, 3, 152–157. [Google Scholar]
- Hair, J.F.; Sarstedt, M.; Ringle, C.M.; Mena, J.A. An Assessment of the Use of Partial Least Squares Structural Equation Modeling in Marketing Research. J. Acad. Mark. Sci. 2012, 40, 414–433. [Google Scholar] [CrossRef]
- Yong, J.Y.; Yusliza, M.Y.; Ramayah, T.; Chiappetta Jabbour, C.J.; Sehnem, S.; Mani, V. Pathways towards Sustainability in Manufacturing Organizations: Empirical Evidence on the Role of Green Human Resource Management. Bus. Strateg. Environ. 2020, 29, 212–228. [Google Scholar] [CrossRef]
- Malik, S.Y.; Cao, Y.; Mughal, Y.H.; Kundi, G.M.; Mughal, M.H.; Ramayah, T. Pathways towards Sustainability in Organizations: Empirical Evidence on the Role of Green Human Resource Management Practices and Green Intellectual Capital. Sustainability 2020, 12, 3228. [Google Scholar] [CrossRef]
- Obeidat, S.M.; Al Bakri, A.A.; Elbanna, S. Leveraging “Green” Human Resource Practices to Enable Environmental and Organizational Performance: Evidence from the Qatari Oil and Gas Industry. J. Bus. Ethics 2020, 164, 371–388. [Google Scholar] [CrossRef]
- Al-Tit, A.A. The Impact of AMO-HR Systems on Proactive Employee Behavior: The Mediating Contribution of Leader-Member and Team-Member Exchange. Int. J. Eng. Bus. Manag. 2020, 12, 1847979020947236. [Google Scholar] [CrossRef]
- Khatoon, A.; Khan, N.A.; Bharadwaj, S.; Parvin, F. Green Human Resource Management: A Transformational Vision towards Environmental Sustainability. Int. J. Bus. Environ. 2021, 12, 207–226. [Google Scholar] [CrossRef]
- Krejcie, R.V.; Morgan, D.W. Determining Sample Size for Research Activities. Educ. Psychol. Meas. 1970, 30, 607–610. [Google Scholar] [CrossRef]
- Hair, J.F.; Risher, J.J.; Sarstedt, M.; Ringle, C.M. When to Use and How to Report the Results of PLS-SEM. Eur. Bus. Rev. 2019, 31, 2–24. [Google Scholar] [CrossRef]
- Henseler, J.; Sarstedt, M. Goodness-of-Fit Indices for Partial Least Squares Path Modeling. Comput. Stat. 2013, 28, 565–580. [Google Scholar] [CrossRef]
- Hu, L.T.; Bentler, P.M. Fit Indices in Covariance Structure Modeling: Sensitivity to Underparameterized Model Misspecification. Psychol. Methods 1998, 3, 424–453. [Google Scholar] [CrossRef]
- Bentler, P.M.; Bonett, D.G. Significance Tests and Goodness of Fit in the Analysis of Covariance Structures. Psychol. Bull. 1980, 88, 588–606. [Google Scholar] [CrossRef]
- Henseler, J.; Dijkstra, T.K.; Sarstedt, M.; Ringle, C.M.; Diamantopoulos, A.; Straub, D.W.; Ketchen, D.J.; Hair, J.F.; Hult, G.T.M.; Calantone, R.J. Common Beliefs and Reality About PLS. Organ. Res. Methods 2014, 17, 182–209. [Google Scholar] [CrossRef]
- Fornell, C.; Larcker, D.F. Evaluating Structural Equation Models with Unobservable Variables and Measurement Error. J. Mark. Res. 1981, 18, 39–50. [Google Scholar] [CrossRef]
- Faisal, S.; Naushad, M. An Overview of Green HRM Practices among SMEs in Saudi Arabia. Entrep. Sustain. Issues 2020, 8, 1228–1244. [Google Scholar] [CrossRef]
- Khan, K.; Shams, M.S.; Khan, Q.; Akbar, S.; Niazi, M.M. Relationship Among Green Human Resource Management, Green Knowledge Sharing, Green Commitment, and Green Behavior: A Moderated Mediation Model. Front. Psychol. 2022, 13, 924492. [Google Scholar] [CrossRef] [PubMed]


| Type of Measures | Values |
|---|---|
| SRMR | 0.018 |
| NFI | 0.0918 |
| RMS_theta | 0.152 |
| Construct | Items | IL | CA | CR | AVE |
|---|---|---|---|---|---|
| Green Recruitment and Selection (GRS) | GRS1 | 0.795 | 0.864 | 0.901 | 0.646 |
| GRS2 | 0.771 | ||||
| GRS3 | 0.821 | ||||
| GRS4 | 0.823 | ||||
| GRS5 | 0.809 | ||||
| Green Training, Involvement, and Development (GTID) | GTID1 | 0.765 | 0.838 | 0.885 | 0.607 |
| GTID2 | 0.799 | ||||
| GTID3 | 0.814 | ||||
| GTID4 | 0.776 | ||||
| GTID5 | 0.741 | ||||
| Green Performance and Compensation (GPC) | GPC1 | 0.773 | 0.868 | 0.905 | 0.656 |
| GPC2 | 0.734 | ||||
| GPC3 | 0.845 | ||||
| GPC4 | 0.839 | ||||
| GPC5 | 0.852 | ||||
| Green Performance Management and Appraisal (GPMA) | GPMA1 | 0.791 | 0.890 | 0.920 | 0.697 |
| GPMA2 | 0.836 | ||||
| GPMA3 | 0.893 | ||||
| GPMA4 | 0.878 | ||||
| GPMA5 | 0.767 | ||||
| Green Employee Involvement Practices (GEIP) | GEIP1 | 0.842 | 0.912 | 0.935 | 0.741 |
| GEIP2 | 0.893 | ||||
| GEIP3 | 0.856 | ||||
| GEIP4 | 0.882 | ||||
| GEIP5 | 0.828 | ||||
| Top Management Support (TMS) | TMS1 | 0.854 | 0.911 | 0.934 | 0.740 |
| TMS2 | 0.893 | ||||
| TMS3 | 0.898 | ||||
| TMS4 | 0.840 | ||||
| TMS5 | 0.812 | ||||
| Environmental Orientation (EO) | EO1 | 0.758 | 0.910 | 0.933 | 0.737 |
| EO2 | 0.870 | ||||
| EO3 | 0.907 | ||||
| EO4 | 0.849 | ||||
| EO5 | 0.899 | ||||
| Green Team Creativity (GTC) | GTC1 | 0.842 | 0.898 | 0.925 | 0.711 |
| GTC2 | 0.843 | ||||
| GTC3 | 0.870 | ||||
| GTC4 | 0.867 | ||||
| GTC5 | 0.794 | ||||
| Green Human Resource Management (GHRM) | GHRM1 | 0.739 | 0.861 | 0.900 | 0.644 |
| GHRM2 | 0.833 | ||||
| GHRM3 | 0.865 | ||||
| GHRM4 | 0.794 | ||||
| GHRM5 | 0.775 | ||||
| Organizational sustainability (OS) | OS1 | 0.849 | 0.913 | 0.935 | 0.742 |
| OS2 | 0.866 | ||||
| OS3 | 0.890 | ||||
| OS4 | 0.847 | ||||
| OS5 | 0.856 |
| EO | GHRM | GPMA | GPC | GRC | GTC | GTID | GEIP | OS | TMS | |
|---|---|---|---|---|---|---|---|---|---|---|
| Environmental Orientation (EO) | 0.858 | |||||||||
| Green Human Resource Management (GHRM) | 0.480 | 0.802 | ||||||||
| Green Performance Management and Appraisal (GPMA) | 0.502 | 0.745 | 0.835 | |||||||
| Green Performance and Compensation (GPC) | 0.475 | 0.792 | 0.747 | 0.810 | ||||||
| Green Recruitment and Selection (GRC) | 0.521 | 0.713 | 0.760 | 0.737 | 0.804 | |||||
| Green Team Creativity (GTC) | 0.559 | 0.589 | 0.735 | 0.607 | 0.769 | 0.843 | ||||
| Green Training, Involvement, and Development (GTID) | 0.518 | 0.750 | 0.737 | 0.722 | 0.800 | 0.821 | 0.779 | |||
| Green Employee Involvement Practices (GEIP) | 0.388 | 0.775 | 0.672 | 0.706 | 0.782 | 0.603 | 0.728 | 0.861 | ||
| Organizational Sustainability (OS) | 0.358 | 0.790 | 0.668 | 0.710 | 0.745 | 0.593 | 0.755 | 0.718 | 0.862 | |
| Top Management Support (TMS) | 0.345 | 0.775 | 0.665 | 0.718 | 0.708 | 0.497 | 0.640 | 0.615 | 0.739 | 0.860 |
| Factors | EO | GHRM | GPMA | GPC | GRS | GTC | GTID | GEIP | OS | TMS |
|---|---|---|---|---|---|---|---|---|---|---|
| Environmental Orientation (EO) | 0.884 | |||||||||
| Green Human Resource Management (GHRM) | 0.533 | |||||||||
| Green Performance Management and Appraisal (GPMA) | 0.544 | 0.855 | ||||||||
| Green Performance and Compensation (GPC) | 0.518 | 0.614 | 0.856 | |||||||
| Green Recruitment and Selection (GRC) | 0.567 | 0.655 | 0.564 | 0.663 | ||||||
| Green Team Creativity (GTC) | 0.617 | 0.672 | 0.813 | 0.682 | 0.852 | |||||
| Green Training, Involvement, and Development (GTID) | 0.574 | 0.489 | 0.546 | 0.547 | 0.554 | 0.627 | ||||
| Green Employee Involvement Practices (GEIP) | 0.417 | 0.777 | 0.747 | 0.792 | 0.609 | 0.665 | 0.836 | |||
| Organizational Sustainability (OS) | 0.388 | 0.784 | 0.740 | 0.700 | 0.847 | 0.655 | 0.641 | 0.786 | ||
| Top Management Support (TMS) | 0.368 | 0.670 | 0.742 | 0.807 | 0.801 | 0.546 | 0.736 | 0.672 | 0.809 |
| Factors | R Square | Results |
|---|---|---|
| Green Human Resource Management | 0.801 | Substantial |
| Green Team Creativity | 0.778 | Substantial |
| Organizational Sustainability | 0.649 | Moderate |
| Factors | GHRM | GTC |
|---|---|---|
| Environmental Orientation | 0.631 | |
| Green Human Resource Management | 0.382 | |
| Green Performance Management and Appraisal | 0.234 | 0.349 |
| Green Performance and Compensation | 0.546 | 0.130 |
| Green Recruitment and Selection | 0.269 | |
| Green Team Creativity | 0.338 | 0.772 |
| Green Training, Involvement, and Development | 0.446 | 0.557 |
| Green Employee Involvement Practices | 0.556 | 0.855 |
| Organizational Sustainability | 0.848 | |
| Top Management Support | 0.677 |
| Factors | GHRM | GTC |
|---|---|---|
| Environmental Orientation | 1.535 | |
| Green Human Resource Management | 1.370 | |
| Green Performance Management and Appraisal | 1.473 | 2.864 |
| Green Performance and Compensation | 2.351 | 1.681 |
| Green Recruitment and Selection | 2.99 | |
| Green Team Creativity | 2.849 | |
| Green Training, Involvement, and Development | 1.760 | 2.373 |
| Green Employee Involvement Practices | 2.577 | 2.569 |
| Organizational Sustainability | 1.532 | 1.529 |
| Top Management Support | 2.396 |
| β | t-Value | p Values | Results | |
|---|---|---|---|---|
| Green Recruitment and Selection → Green Team Creativity (H1) | 0.733 | 6.858 | 0.000 | Supported |
| Green Training, Involvement, and Development → Green Team Creativity (H2) | 0.517 | 7.126 | 0.000 | Supported |
| Green Training, Involvement, and Development → Green Human Resource Management (H3) | 0.208 | 2.429 | 0.016 | Supported |
| Green Performance and Compensation → Green Team Creativity (H4) | 0.326 | 5.194 | 0.000 | Supported |
| Green Performance and Compensation → Green Human Resource Management (H5) | 0.176 | 2.998 | 0.003 | Supported |
| Green Performance Management and Appraisal → Green Team Creativity (H6) | 0.308 | 3.996 | 0.000 | Supported |
| Green Performance Management and Appraisal → Green Human Resource Management (H7) | 0.153 | 2.527 | 0.012 | Supported |
| Green Employee Involvement Practices → Green Team Creativity (H8) | 0.397 | 5.077 | 0.000 | Supported |
| Green Employee Involvement Practices → Green Human Resource Management (H9) | 0.283 | 2.926 | 0.004 | Supported |
| Top Management Support → Green Human Resource Management (H10) | 0.291 | 4.737 | 0.000 | Supported |
| Environmental Orientation → Green Human Resource Management (11) | 0.097 | 2.175 | 0.030 | Supported |
| Green Team Creativity → Green Human Resource Management (H12) | 0.170 | 2.521 | 0.012 | Supported |
| Green Team Creativity → Organizational sustainability (H13) | 0.196 | 2.818 | 0.005 | Supported |
| Green Human Resource Management → Organizational sustainability (H14) | 0.675 | 10.728 | 0.000 | Supported |
Publisher’s Note: MDPI stays neutral with regard to jurisdictional claims in published maps and institutional affiliations. |
© 2022 by the author. Licensee MDPI, Basel, Switzerland. This article is an open access article distributed under the terms and conditions of the Creative Commons Attribution (CC BY) license (https://creativecommons.org/licenses/by/4.0/).
Share and Cite
Zahrani, A.A. Team Creativity and Green Human Resource Management Practices’ Mediating Roles in Organizational Sustainability. Sustainability 2022, 14, 12827. https://doi.org/10.3390/su141912827
Zahrani AA. Team Creativity and Green Human Resource Management Practices’ Mediating Roles in Organizational Sustainability. Sustainability. 2022; 14(19):12827. https://doi.org/10.3390/su141912827
Chicago/Turabian StyleZahrani, Aida Ahmed. 2022. "Team Creativity and Green Human Resource Management Practices’ Mediating Roles in Organizational Sustainability" Sustainability 14, no. 19: 12827. https://doi.org/10.3390/su141912827
APA StyleZahrani, A. A. (2022). Team Creativity and Green Human Resource Management Practices’ Mediating Roles in Organizational Sustainability. Sustainability, 14(19), 12827. https://doi.org/10.3390/su141912827

