Redefining the Concept of Local Wisdom-Based CSR and Its Practice
Abstract
1. Introduction and Literature Review
1.1. Introduction
1.2. Literature Review
1.2.1. Definition of CSR
1.2.2. Local Wisdom
2. Materials and Methods
2.1. Identification
2.2. Screening
2.3. Eligibility
2.4. Data Abstraction and Analysis
3. Results
3.1. Descriptive Statistics
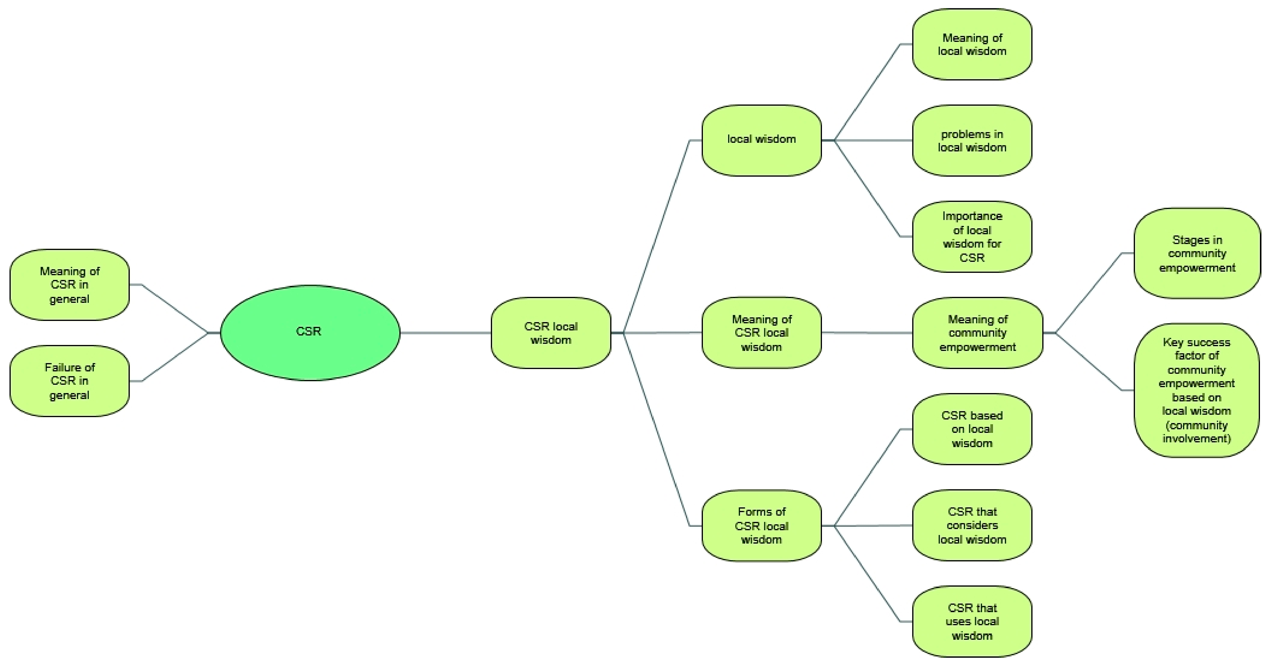
3.2. The Concept of CSR Based on Local Wisdom
Local Wisdom-Based CSR Success Indicators in Each Phase of Community Empowerment and Related Constraints
3.3. Local Wisdom-Based CSR Practice
3.3.1. CSR Activities Based on Local Wisdom
3.3.2. CSR Activities That Consider Local Wisdom
3.3.3. CSR Activities That Use Local Wisdom
4. Discussion
5. Conclusions
Author Contributions
Funding
Institutional Review Board Statement
Informed Consent Statement
Data Availability Statement
Conflicts of Interest
References
- Very Jonan: Konsep CSR Saat Ini Sudah Usang Dan Perlu Diperbaiki [Jonan: The Concept of CSR Is Now Obsolete and Needs Improvement]. Available online: https://indonews.id/artikel/12268/Jonan-Konsep-CSR-Saat-Ini-Sudah-Usang-dan-Perlu-Diperbaiki/ (accessed on 26 February 2020).
- Hadi, N. Corporate Social Responsibility, 1st ed.; Graha Ilmu: Kabupaten Sleman, Indonesia, 2011. [Google Scholar]
- Rumambi, H.D.; Triyuwono, I.; Irianto, G.; Djamhuri, A. Love-Based Corporate Social Responsibility (CSR): A Christian Perspective. Int. J. Bus. Behav. Sci. 2014, 4, 24–42. [Google Scholar]
- Nayenggita, G.B.; Raharjo, S.T.; Resnawaty, R. Praktik Corporate Social Responsibility (CSR) Di Indonesia. J. Pekerj. Sos. 2019, 2, 61–66. [Google Scholar] [CrossRef]
- Kartikawangi, D. Symbolic Convergence of Local Wisdom in Cross—Cultural Collaborative Social Responsibility: Indonesian Case. Public Relat. Rev. 2017, 43, 35–45. [Google Scholar] [CrossRef]
- Diamastuti, E.; Nastiti, T.A.; Khoirina, M.M. Interpreting the Triple Bottom Line Practice of PT. Semen Indonesia and the Gresik Community through Painting of Damar Kurung. Adv. Econ. Bus. Manag. Res. 2020, 144, 113–119. [Google Scholar] [CrossRef]
- Rosilawati, Y.; Mulawarman, K. Kearifan Lokal Tri Hita Karana Dalam Program Corporate Social Responsibility. J. Aspikom 2019, 3, 1215–1227. [Google Scholar] [CrossRef]
- Hendro, D.; Naryoso, A. Komitmen Lingkungan Dan Budaya CSR Kreatif Multitema Batik Alam Malon PT Indonesia Power Semarang Power Generation Unit Darmawan. Acta Diurna 2020, 16, 1–9. [Google Scholar]
- Djufri; Wilestari, M.; Molina. Corporate Social Responsibility in Indonesia: A Transformation of Local Wisdom Perspectives. ENDLESS Int. J. Futur. Stud. 2022, 5, 262–277. [Google Scholar] [CrossRef]
- Werasturi, D. Konsep Corporate Social Responsibility Berbasis Catur Purusa Artha. J. Akunt. Multiparadigma 2017, 8, 319–335. [Google Scholar] [CrossRef]
- Rosilawati, Y.; Ahmad, J. Local Wisdom and Stakeholder Engagement for Corporate Social Responsibility (CSR) Initiatives in Indonesia. Opcion 2019, 35, 205–220. [Google Scholar]
- Mulyani, S.; Fadlurrahman; Mukti, A. Membangun Pariwisata: Adopsi Kearifan Lokal Masyarakat Dusun Butuh Untuk Pariwisata Nepal Van Java. Literasi Huk. 2020, 36, 18–24. [Google Scholar]
- Suhadi, A.; Febrian, A.; Turatmiyah, S. Model Corporate Social Responsibility (Csr) Perusahaan Tambang Batubara Di Kabupaten Lahat Terhadap Pemberdayaan Masyarakat Berbasis Kearifan Lokal. J. Din. Huk. 2014, 14, 72–82. [Google Scholar]
- Said, D.; Junaid, A. Altruistic Value Reflection Company Policy and Strategy: Finding Local Wisdom and the Meaning of CSR. J. Ilm. Akunt. 2020, 3, 98–105. [Google Scholar]
- Joham, C.; Metcalfe, M.; Sastrowardoyo, S. Project Conceptualization Using Pragmatic Methods. Int. J. Proj. Manag. 2009, 27, 787–794. [Google Scholar] [CrossRef]
- Kelly, L.M.; Cordeiro, M. Three Principles of Pragmatism for Research on Organizational Processes. Methodol. Innov. 2020, 13, 2059799120937242. [Google Scholar] [CrossRef]
- Biesta, G. Pragmatism and the Philosophical Foundations of Mixed Methods Research. In SAGE Handbook of Mixed Methods in Social & Behavioural Sciences; Tashakkori, A., Teddlie, C., Eds.; SAGE Publications Ltd: Thousand Oaks, CA, USA, 2010; pp. 95–118. [Google Scholar]
- Saputra, T.; Aguswan, A.; Syofian, S.; Harapan Tua, F.S. Model Penguatan Modal Sosial Pembangunan Budaya Dan Kearifan Lokal Suku Sakai Kabupaten Bengkalis. Sosio Konsepsia 2021, 10, 147–158. [Google Scholar] [CrossRef]
- Wijayanto, O.A. Kearifan Lokal (Local Wisdom) Dalam Praktik Bisnis Di Indonesia. Forum Fam. Plan. West. Hemisph. 2015, 40, 6–11. [Google Scholar]
- Supatmi, S. Local Wisdom: Deskripsi, Tantangan, Dan Peluangnya Dalam Penelitian Interpretif. Perspekt. Akunt. 2019, 2, 121–144. [Google Scholar] [CrossRef][Green Version]
- Abas, A.; Aziz, A.; Awang, A. A Systematic Review on the Local Wisdom of Indigenous People in Nature Conservation. Sustainability 2022, 14, 3415. [Google Scholar] [CrossRef]
- Soesilowati, E.; Indriyanti, D.R.; Widiyanto, W. Model Corporate Social Responsibility Dalam Program Pemberdayaan Petani Hortikultura. J. Ekon. Pembang. Kaji. Masal. Ekon. Dan Pembang. 2011, 12, 102–117. [Google Scholar] [CrossRef][Green Version]
- Achmad, R.W.; Kunyanti, S.A.; Mujiono, M. Community Empowerment-Based Corporate Social Responsibility Program in Panglima Raja Village. Int. J. Soc. Sci. Econ. Art 2021, 11, 12–19. [Google Scholar] [CrossRef]
- Magdalena, M.; Sukoharsono, E.G.; Roekhudin, R. Community Engagement: Implementasi Corporate Social Responsibility Pada PT BNI (Persero) Tbk. J. Ekon. Dan Bisnis 2019, 22, 101–120. [Google Scholar] [CrossRef][Green Version]
- Embassy of the Republic of Indonesia in Canberra Indonesia. Available online: https://kemlu.go.id/canberra/id/read/indonesia/2186/etc-menu (accessed on 8 July 2022).
- Aziz, A. Jokowi: Kearifan Lokal Penting Tangkal Budaya Asing. Available online: https://tirto.id/jokowi-kearifan-lokal-penting-tangkal-budaya-asing-ctDH (accessed on 8 July 2022).
- Nasriyati, F.; Ayu, R.; Khanifa, N.; Choldun, I.; Wibowo, H.; Humaedi, S.; Fuel, P.; Tuban, T.; Timur, J.; Studi, P.; et al. Analisa Model Bisnis Industri Batik Dengan Kekuatan Kearifan Lokal Program CSR PT Pertamina Fuel Tuban. J. Penelit. Dan Pengabdi. Kpd. Masy. 2021, 2, 339–352. [Google Scholar]
- Rahmat, B.Z. Corporate Social Responsibility Dalam Perspektif Etika Bisnis Islam. Amwaluna J. Ekon. Dan Keuang. Syariah 2017, 1, 98–115. [Google Scholar] [CrossRef]
- Rosilawati, Y.; Mulawarman, K. Corporate Social Responsibility Melalui Kearifan Lokal Dalam Program Konservasi Sungai Ayung. J. Ilmu Komun. 2018, 16, 172–186. [Google Scholar] [CrossRef]
- Sudirman; Abdullah, M.W. Corporate Social Responsibility (CSR) Berbasis Shariah Enterprise Theory (SET) Dalam Meningkatkan Kepercayaan Masyarakat. Ijtihad J. Wacana Huk. Islam Dan Kemanus. 2021, 15, 237–255. [Google Scholar]
- Damayanti, N.; Arief, M.; Rachmawati, S. Corporate Social Responsibility (CSR) PT. Sido Muncul Tbk. J. Pustaka Komun. 2018, 1, 277–288. [Google Scholar]
- Constantinus; Lako, A.; Haryanti, K. A Study of Local Wisdom, Social Interest, and Pro- Environmental Behavior in Improving Environmental Leadership Performance. J. Southwest Jiaotong Univ. 2021, 56, 275–292. [Google Scholar] [CrossRef]
- Suwandi, S.; Sukaris, S.; Faris, A. Model CSR Dalam Penguatan Modal Sosial Dan Peran Kelembagaan Masyarakat. Akuntabilitas 2019, 12, 105–118. [Google Scholar] [CrossRef]
- Sukaris, S. Implementasi Corporate Social Responsibility Berbasis Kebutuhan Masyarakat. Manajerial 2019, 6, 30–43. [Google Scholar] [CrossRef]
- Abidin, Z.; Mais, R.G. PT Bumi Suksesindo Corporate Social Responsibility Grows New Entrepreneurs. J. Manaj. Strateg. dan Apl. Bisnis 2021, 4, 343–352. [Google Scholar]
- Devi, N.U.K. Corporate Sosial Responsibility PT. PLTU Paiton Pada Kelompok Swadaya Masyarakat (KSM) Berbasis Kearifan Lokal. JISIP J. Ilmu Sos. dan Ilmu Polit. 2021, 10, 143–152. [Google Scholar] [CrossRef]
- Dinar; Hidayat, A.; Saidin, D. Budaya Malaqbiq Di Tampo Manakarra Dalam Penerapan Corporate Social Responsibility (Studi Kasus Pada PT Rekind Daya Mamuju). YUME J. Manag. 2022, 5, 403–415. [Google Scholar] [CrossRef]
- Ariadi, S. Optimalisasi Program Dan Kegiatan Corporate Social Responsibility Di Kota Bontang. J. Sosiol. Dialekt. 2020, 13, 31. [Google Scholar] [CrossRef]
- Nurjanah, A.; Yulianti, F. Motif Pelaksanaan Corporate Sosial Responsibility Perusahaan (Studi Kasus: CSR PT. Holcim Indonesia Tbk. Cilacap Plant Dan CSR Delegation European Union to Malaysia). Channel J. Komun. 2018, 6, 139–150. [Google Scholar] [CrossRef]
- Porter, D.C.; Kramer, M.R. Strategy and Society: The Link Between Competitive Advantage and Corporate Social Responsibility. Harv. Bus. Rev. 2006, 84, 56–68. [Google Scholar]
- Mahyuni, L.P.; Dewi, I.G.A.A.T. Corporate Social Responsibility, Kearifan Lokal “Tri Hita Karana”, Dan Pariwisata Berbasis Masyarakat Berkelanjutan. J. Ilm. Ekon. Dan Bisnis 2020, 17, 99–105. [Google Scholar]
- Taufiq, M.; Suhirman, S.; Sofhani, T.F.; Kombaitan, B. Kajian Csr Melalui Sudut Pandang Perencanaan Transaktif: Studi Kasus Perencanaan Csr Di Indonesia. Indones. J. Account. Gov. 2020, 3, 36–54. [Google Scholar] [CrossRef]
- Suyanto, E.; Lestari, S.; Wardiyono, F.; Wuryaningsih, T.; Widyastuti, T.R. Community Participation Model in Formulating Cross-Potential Mangrove Ecotourism Policies Supporting Kampung Laut Sustainable Tourism Village. IOSR J. Environ. Sci. Toxicol. Food Technol. 2019, 13, 1–9. [Google Scholar] [CrossRef]
- Suarsa, A.; Kurnia, I.; Erfiansyah, E.; Bagianto, A.; Sugihyanto, T.; Kodariah, S.; Pratiwi, I.R.; Noor, H.Q. Triple Bottom Line In Local Wisdoms Insight: A Learning From The Indigeous People. J. Leg. Ethical Regul. Issues 2021, 24, 1–9. [Google Scholar]
- Wagiran, W. Pengembangan Karakter Berbasis Kearifan Lokal Hamemayu Hayuning Bawana. J. Pendidik. Karakter 2012, 3, 329–339. [Google Scholar]
- Ghazali, I.; Setyobudiandi, I.; Kinseng, R.A.; Bogor, P.; Raya, J.; Kampus, D.; Darmaga, I.P.B. Pengelolaan Mangrove Berbasis Masyarakat Di Pantai Timur Surabaya Community Base of Mangrove Management in Surabaya East Coast. Depik 2014, 3, 195–206. [Google Scholar] [CrossRef]
- Utami, I.; Nugrahesthy, A.; Hapsari, S.; Yakobus, Y.; Kean, W. Synergy of Local Wisdom Values and Governmental Programs in Cultural Village Social Enterprises. Int. J. Eng. Res. Technol. 2020, 13, 4585–4590. [Google Scholar]
- Sabu, O.; Sunardi, S.; Joebagio, H. Integrasi Nilai-Nilai Kearifan Lokal Masyarakat Kefamenanu Dan Nasionalisme Dalam Pembelajaran Sejarah (Studi Pada SMAN Noemuti). J. Hist. Educ. Res. 2016, 19, 9–25. [Google Scholar]
- Mungmachon, M.R. Knowledge and Local Wisdom: Community Treasure. Int. J. Humanit. Soc. Sci. 2012, 2, 174–181. [Google Scholar]
- Sternberg, R.J.; Sternberg, K.; Mio, J.S. Cognitive Psychology; Wadsworth/Cengage Learning: Boston, MA, USA, 2012; ISBN 1133313914. [Google Scholar]
- Duniadosen Apa Itu Jurnal Sinta? Kenali Fungsi, Keunggulan, Dan Cara Indeksnya. Available online: https://www.duniadosen.com/jurnal-sinta/ (accessed on 4 August 2022).
- Creswell, J.W.; Poth, C.N. Qualitative Inquiry and Research Design: Choosing Among Five Approaches, 4th ed.; SAGE Publications Ltd.: Thousand Oaks, CA, USA, 2018; ISBN 9772081415. [Google Scholar]
- Risa, Y. Pemberdayaan Masyarakat Sebagai Wujud Tanggung Jawab Sosial Perusahaan (Studi Kasus PT. Tirta Investama Plant Solok) Di Nagari Batang Barus Kabupaten Solok. J. USM Law Rev. 2020, 3, 199–218. [Google Scholar] [CrossRef]
- Pujiyono; Wiwoho, J.; Sutopo, W. Implementation of Javanese Traditional Value in Creating the Accountable Corporate Social Responsibility. Int. J. Law Manag. 2017, 59, 964–976. [Google Scholar] [CrossRef]
- Kambuaya, M.K.; Pagalung, G.; Said, D. Organize Your Social Responsibility at the Community Building in the Region of Seven Tribes PT. Freeport Papua. Int. J. Innov. Sci. Res. Technol. 2019, 4, 48–58. [Google Scholar]
- Sirine, H.; Andadari, R.K.; Suharti, L. Kewirausahaan Sosial Dan Penciptaan Nilai Bersama: Sebuah Kajian Terhadap CSR Sido Muncul Untuk Program Desa Rempah Dan Buah. J. Manaj. Dan Kewirausahaan 2020, 8, 119–131. [Google Scholar] [CrossRef]
- Putra, M.A.; Hutama, A.Y.; Sudarsono, G.; Aulia, M.L.; Ratnawati, P.; Santoso, M.B.; Padjadjaran, U. Lesson Learned Corporate Social Responsibility Integrated Terminal Tanjung Wangi Pada Program Jemparing Wangi Di. J. Pengabdi. Dan Penelit. Kpd. Masy. 2021, 2, 307–316. [Google Scholar]
- Tumanggor, R. Pemberdayaan Kearifan Lokal Memacu Kesetaraan Komunitas Adat Terpencil. J. Penelit. Dan Pengemb. Kesejaht. Sos. 2007, 12, 1–17. [Google Scholar]
- Rahmawati, R.; Kumar, D. Deconstructed CSR and Social Audit Model: Postmodernist Paradigm Observations in Luwu Mining Areas, Indonesia. GATR J. Financ. Bank. Rev. 2018, 3, 15–27. [Google Scholar] [CrossRef]
- Widhagdha, M.F. Relasi Bonding Dalam Masyarakat Binaan CSR (Studi Deskriptif Interpretif Relasi Sosial Masyarakat Binaan CSR PT Pertamina RU II Sungai Pakning Di Kabupaten Bengkalis). Profetik J. Komun. 2019, 12, 108–116. [Google Scholar] [CrossRef]
- Rahmayani, R.; Silvana, H. Program Corporate Social Responsibility (CSR) Pada PT Indocement Tunggal Prakarsa Tbk. PRofesi Humas J. Ilm. Ilmu Hub. Masy. 2018, 2, 186–202. [Google Scholar] [CrossRef]
- Nandemar, D.; Amiruddin, H.; Si, M. Corporate Social Responsibilty (CSR) Berkeadilan Sosial. Account. Prof. J. 2020, 2, 56–71. [Google Scholar] [CrossRef]
- Risa, Y.; Marwenny, E. Implementasi Tanggung Jawab Sosial Perusahaan Pt. Tirta Investama Danone Aqua Dalam Pemberdayaan Masyarakat Di Kanagarian Batang Barus Kayu Aro Kabupaten Solok. J. Cendekia Huk. 2018, 4, 88. [Google Scholar] [CrossRef]
- Afiat, M.N.; Tondi, L.; Bana, S. The Optimization Role of Corporate Social Responsibility (CSR) In a Nickel Mining Company Improving the Welfare of the Communities in North Konawe. IOSR J. Bus. Manag. 2018, 20, 76–80. [Google Scholar] [CrossRef]
- Ayu, K.R.; Supartoko, B. Strategi Perusahaan Sido Muncul Dalam Pengembangan Kegiatan Corporate Social Responsibility. War. Ikat. Sarj. Komun. Indones. 2020, 3, 1–12. [Google Scholar]
- Efendi, A.; Alqudsiyy, I.I.; Nugroho, K.S. Pemberdayaan Masyarakat Oleh PT. Indonesia Power Surabaya Power Generation Unit: Omah Krétég Anggana. J. Adm. Publik 2020, 11, 92–101. [Google Scholar]
- Magdalena, M.; Suharsono, E.G.; Roekhudin, R. Reflection of Corporate Social Responsibility Implementation: Community Engagement In Sustainability Aspects. Int. J. Multicult. Multireligious Underst. 2019, 5, 357–365. [Google Scholar] [CrossRef]
- Muafi; Sugandini, D.; Susilowati, C. Pemberdayaan Masyarakat Melalui Pendekatan Community Based Tourism Di Desa Kepakisan Dataran Dieng. J. ABDIMAS Unmer Malang 2018, 3, 48–54. [Google Scholar]
- Suhariyanto, J.; Zainal, A.; Budiarta, K. Pemberdayaan Sumber Daya Lokal Dalam Pengelolaan Sektor Industri Kreatif Di Kecamatan Banda Sakti Kota Lhokseumawe: Studi Kualitatif Atas Peran Corporate Social Responsibility (CSR) Pt. Pertamina (Persero) Marketing Operation Region (Mor) I—Terminal Bah. J. Pengabdi. Kpd. Masy. 2018, 24, 792–797. [Google Scholar] [CrossRef][Green Version]
- Abidin, Z.; Mais, R.G. Pemetaan Sosial Terintegrasi Sebagai Dasar Pelaksanaan CSR, Studi Kasus Pt Bumi Suksesindo Di Banyuwangi. J. Ris. Manaj. Sains Indones. 2022, 13, 2019–2023. [Google Scholar]
- Elfianto, I.; Nugroho, B.G.; Anthera, D.; Rizqy, F.M. Pelatihan Tenun Tingkat Pemula Pada Kelompok Tenun Palas, Kelurahan Tanjung Palas, Kota Dumai. E-Dimas J. Pengabdi. Kpd. Masy. 2021, 12, 178–183. [Google Scholar] [CrossRef]
- Putera, A.; Sukotjo, E.; Dharmawati, T.; Mokodompit, E.A. Model of Community Empowerment Based on Local Wisdom through Corporate Social Responsibility in North Konawe District. Asia Pac. J. Manag. Educ. 2020, 3, 1–10. [Google Scholar] [CrossRef]
- Sunartiningsih, A.; Larasati, Z.W. Inisiatif Dari Pesisir Utara Jawa: Merangkul Kearifan Lokal Dan Kerjasama Antar Aktor Berkepentingan Dalam Pemberdayaan Masyarakat Pesisir. Gulawentah J. Stud. Sos. 2020, 5, 28–39. [Google Scholar] [CrossRef]
- Yuni, R.; Hastuti, P.; Afriadi, R.; Silaban, P.S. Pengembangan Usaha Ternak Lebah Madu Hutan Nagari Sungai Buluh Nagari Sungai Buluh Timur Kecamatan Batang Anai Kabupaten Padang Pariaman. J. Pengabdi. Kpd. Masy. 2018, 24, 890–893. [Google Scholar] [CrossRef][Green Version]
- Astarika, R.; Endang, P.; Sulastri, E. Membangun Sumber Daya Manusia Berkelanjutan Pada Komunitas Adat Terpencil (Studi Kasus Suku Anak Dalam Di Taman Nasional Bukit Duabelas Jambi). J. Inov. Sains Dan Teknol. 2019, 2, 52–62. [Google Scholar] [CrossRef]
- Yasir, Y. Environmental Communication Model of Farmer Community in Peatlands Ecotourism Development. J. Phys. Conf. Ser. 2020, 1655, 012133. [Google Scholar] [CrossRef]
- Wandina, R.H.; Arisanty, D.; Normelani, E. Implementasi Program CSR (Corporate Social Responsibility) Pt. Adaro Indonesia Bidang Pendidikan Di Kecamatan Tanta Kabupaten Tabalong. J. Pendidik. Geogr. 2016, 3, 40–57. [Google Scholar]
- Muna, C.; Saifulloh, M.Y.; Sodik, F. Pemberdayaan Masyarakat Di Masa Pandemi COVID-19 Oleh PT. Pertamina (Persero) RU II Sungai Pakning. Empower J. Pengemb. Masy. Islam 2020, 5, 57–73. [Google Scholar] [CrossRef]
- Aji, F.R.; Wibisono, M.; Rusdiansyah, R.; Yusuf, D. Pengembangan Budidaya Dan Pengolahan Kopi Berbasis Agroforestry Melalui Program KEHATi CSR PT. TIV Pandaan Di Kawasan Gunung Arjuna Prigren Pasuruan. Agromix 2016, 7, 59–75. [Google Scholar]
- Effendi, G.N.; Purnomo, E.P. Collaboration Government and Corporate Social Responsibility (CSR). Int. J. Innov. Sci. Res. Technol. 2020, 5, 413–421. [Google Scholar]
- Windari, R.A.; Yuliartini, N.P.R. Penerapan Tanggung Jawab Sosial Perusahaan Berbasis Kearifan Lokal Di Pabrik Kata-Kata Joger Tabanan. Semin. Nas. Ris. Inov. Ke 2018, 6, 1–7. [Google Scholar]
- Handayani, M.; Baridwan, Z.; Irianto, G.; Nikmah, N. Digging Corporate Social Responsibility Concept with Banjar Cultural Perspective (Study in PT. Antang Gunung Meratus). Adv. Econ. Bus. Manag. Res. 2019, 69, 38–44. [Google Scholar] [CrossRef]
- Dianti, G.P.; Mahyuni, L.P. Praktik Corporate Social Responsibility (CSR) Pada Intercontinental Bali Resort Hotel: Eksplorasi Berbasis Pendekatan Filosofi Tri Hita Karana. J. Ilm. Akunt. Bisnis 2018, 3, 12–22. [Google Scholar]
- Sitorus, J.H.E. Pancasila-Based Social Responsibility Accounting. Procedia Soc. Behav. Sci. 2016, 219, 700–709. [Google Scholar] [CrossRef][Green Version]
- Lestari, N.L.P.R.W.; Indriyani, N.M.V. Corporate Social Resposibility Tri Hita Karana Dalam Sustainabilitas Perusahaan (Filosofi Dan Implementasi). J. Ris. Akunt. 2020, 10, 37–46. [Google Scholar]
- Pangesti, R.D. Corporate Social Responsibility Dalam Pemikiran Budaya Jawa Berdimensi “Hamemayu Hayuning Bawana” (Pendekatan Studi Hermeneutika). J. Ris. Akunt. Dan Bisnis Airlangga 2017, 2, 224–238. [Google Scholar] [CrossRef]
- Sayekti, Y. Strategic Corporate Social Responsibility (CSR), Company Financial Performance, and Earning Response Coefficient: Empirical Evidence On Indonesian Listed Companies. Procedia Soc. Behav. Sci. 2015, 211, 411–420. [Google Scholar] [CrossRef]
- Hallatu, T.G.R.; Wisadirana, D.; Mu’adi, S.; Chawa, A.F. Illegal Sand Mining and Sar Local Wisdom: A Case Study in Merauke. Int. J. Soc. Sci. Humanit. 2021, 5, 45–56. [Google Scholar] [CrossRef]
- Marlina; Sumarmi; Astina, I.K. Sustainable Marine Ecotourism Management: A Case of Marine Resource Conservation Based on Local Wisdom of Bajo Mola Community in Wakatobi National Park. Geoj. Tour. Geosites 2020, 32, 1317–1323. [Google Scholar] [CrossRef]
- Dewi, M.H.U.; Fandeli, C.; Baiquni, M. Pengembangan Desa Wisata Berbasis Partisipasi Masyarakat Lokal Di Desa Wisata Jatiluwih Tabanan, Bali. J. Kawistara 2013, 3, 129–139. [Google Scholar] [CrossRef]
- Directorate General of Higher Education Ministry of Education and Culture of Indonesia Merdeka Belajar: Kampus Merdeka. Available online: https://kampusmerdeka.kemdikbud.go.id/web/about/kata-pengantar-direktur-belmawa (accessed on 24 August 2022).








| Author | Concept | Context | Method |
|---|---|---|---|
| Kartikawangi [5] | Corporate social responsibility (CSR) activities that use local wisdom to accommodate a sustainable and effective communication plan | CSR of multinational companies in Indonesia | Secondary data comparison, interview, focus group discussion (FGD), and monitoring |
| Diamastuti et al. [6] | CSR activities which conform with stakeholder expectation (connects God, human being, and nature) | Tri Hita Karana in Bali | Interview and secondary data comparison |
| Rosilawati and Mulawarman [7] | CSR activities which connect local communities and companies | Tri Hita Karana in Bali | Interview and secondary data comparison |
| Hendro and Naryoso [8] | CSR activities which alleviate poverty, create self-reliance of citizens, work together to maintain environmental balance and cares for the preservation of local culture | Community empowerment in Semarang | Interview and secondary data comparison |
| Djufri et al. [9] | CSR activities based on cultural and social norms in society | Listed companies in IDX | Survey and secondary data comparison |
| Werastuti [10] | CSR with spirituality as guidance | Catur Purusa Artha in Bali | Interview and secondary data comparison |
| Rosilawati and Ahmad [11] | CSR programs that are based on local issues, culture and tradition of community | Tri Hita Karana in Bali | Interview and secondary data |
| Mulyani et al. [12] | CSR programs that use and develop local wisdom to become a tourist attraction | Community empowerment as tourist village in Java | Interview and secondary data |
| Suhadi et al. [13] | CSR programs that allow and develop the culture, customs, and habits of the local community | CSR in South Sumatera | Interview and secondary data |
| Said and Junaid [14] | CSR programs that accommodate local wisdom values to be part of the system and orientation of company | PT Vale Indonesia | Interviews, focus group discussions (FGD), field observations, and secondary data |
| Process | Yes | No | |
|---|---|---|---|
| 1 | Planning Stage (Social Mapping) | ||
| a | Does the company know the status of the local community’s local wisdom? | ||
| - | Local wisdom issues or socio-economic problems | ||
| - | Stakeholders | ||
| - | Existing CSR activities (if any) or environmental, economic, and social potential | ||
| - | Possible local heroes | ||
| b | Does the company involve the local community in social mapping? If yes, how far? | ||
| - | Observation of local community | ||
| - | Inquire about local documents | ||
| - | Interview some key local persons | ||
| - | Focus group discussion with local persons | ||
| 2 | Implementation Stage (Does the company involve the local community in the execution of community empowerment? If yes, how far?) | ||
| - | Involve local people as mediators | ||
| - | Involve local people in undertaking community empowerment | ||
| 3 | Monitoring and Evaluation Stage (Does the company involve the local community in the monitoring and evaluation stage? If yes, how far?) | ||
| - | Observation of the community empowerment process | ||
| - | Interview some key local persons | ||
| - | Focus group discussion with local persons | ||
| Objective | |||
| 1 | In the eye of the community (do the community empowerment activities help the local community?) | ||
| - | Increase community wealth or decrease poverty | ||
| - | Decrease unemployment | ||
| - | Decrease crime | ||
| - | Increase community awareness of health or environmental preservation | ||
| - | Increase community capacity or independence | ||
| - | Enhance local wisdom | ||
| 2 | In the eye of the company (do the community empowerment activities help the company?) | ||
| - | Increase employee productivity | ||
| - | Reduce social risk and improve social performance | ||
| - | Increase public trust, company reputation, and company relation | ||
| - | Increase competitiveness (receive awards related to CSR) | ||
| No. | Category | Explanation |
|---|---|---|
| 1 | CSR activities based on local wisdom | |
| a | Divinity concept | |
| - | Bauntung (Banjar culture) | Realising that everything in this world belongs to Allah, and that humans will protect the environment and love their neighbours (perform CSR); thus, profit will follow. |
| - | Pancasila (first sila) | |
| - | Islam | |
| - | Catur purusa artha | CSR is not for profit, but because companies aim to make a profit, they are obliged to practise CSR. |
| b | Balance concept | |
| - | Tri Hita Karana (Balinese philosophy) | Companies need to perform CSR to maintain the balance between humans, nature, and God. Companies need to be useful to the surrounding environment and community to make this world balanced and beautiful. |
| - | Banjar culture | |
| - | hamemayu hayuning bawana (Javanese philosophy) | |
| - | ngono ya ngono ning aja ngono (Javanese philosophy) | |
| c | Social justice concept (Pancasila) | Companies need to perform CSR to give social justice to all Indonesian people. |
| 2 | CSR activities that consider local wisdom | |
| a | Consider religion in local communities | Cleaning rivers for Hindu worship; planting trees for religious purposes; performing ceremonies before conducting CSR activities; building mosques and churches. |
| b | Consider culture to perform CSR | |
| - | Malaqbiq culture | Companies need to communicate politely to local communities. |
| - | bebrayan agung | Companies need to perform strategic CSR. |
| c | Be careful with local wisdom | |
| - | Sar culture | Companies cannot take resources from certain places. |
| - | Anak Dalam tribal culture | Local community cannot leave the forest. |
| - | hamemayu hayuning bawana (Javanese philosophy) | Companies have to take care of the environment in all possible ways. |
| 3 | CSR activities that use local wisdom | |
| a | Development of Sekar Tanjung Batik | Support the creation of an effective batik industry ecosystem and develop batik motifs. |
| b | Ecotourism (Panjang Island Ecotourism Development Program and mangrove ecotourism development in Kampung Laut) | Create a tourism village. |
Publisher’s Note: MDPI stays neutral with regard to jurisdictional claims in published maps and institutional affiliations. |
© 2022 by the authors. Licensee MDPI, Basel, Switzerland. This article is an open access article distributed under the terms and conditions of the Creative Commons Attribution (CC BY) license (https://creativecommons.org/licenses/by/4.0/).
Share and Cite
Susanto, Y.K.; Rudyanto, A.; Rahayuningsih, D.A. Redefining the Concept of Local Wisdom-Based CSR and Its Practice. Sustainability 2022, 14, 12069. https://doi.org/10.3390/su141912069
Susanto YK, Rudyanto A, Rahayuningsih DA. Redefining the Concept of Local Wisdom-Based CSR and Its Practice. Sustainability. 2022; 14(19):12069. https://doi.org/10.3390/su141912069
Chicago/Turabian StyleSusanto, Yulius Kurnia, Astrid Rudyanto, and Deasy Ariyanti Rahayuningsih. 2022. "Redefining the Concept of Local Wisdom-Based CSR and Its Practice" Sustainability 14, no. 19: 12069. https://doi.org/10.3390/su141912069
APA StyleSusanto, Y. K., Rudyanto, A., & Rahayuningsih, D. A. (2022). Redefining the Concept of Local Wisdom-Based CSR and Its Practice. Sustainability, 14(19), 12069. https://doi.org/10.3390/su141912069

