Innovative Framework for Assessing the Impact of Agile Manufacturing in Small and Medium Enterprises (SMEs)
Abstract
:1. Introduction
- ➢
- What are contributing factors to the agile manufacturing impact assessment framework?
- ➢
- How can the impact assessment framework reduce the chances of agile manufacturing implementation failure?
2. Literature Review
- Agility impact is mostly assessed in terms of performance outcome of an organization only; however, little or no work has been performed to identify the impact of agile manufacturing on an organization by considering the agility cost and agility fitness.
- A dedicated framework that possesses the capability to evaluate the impact of agile manufacturing in SMEs by employing agility cost, agility fitness, and outcome parameters.
- A knowledge-based system that can help practitioners to decide on agile manufacturing implementation at the concept-level stage.
3. Research Methodology
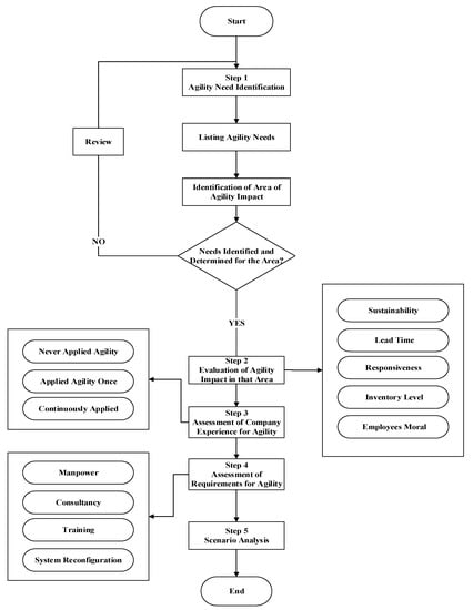
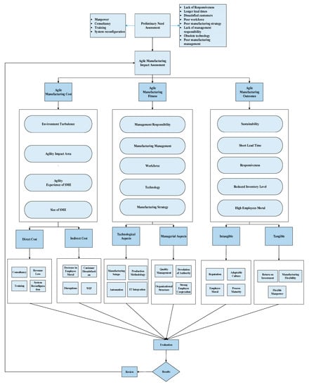
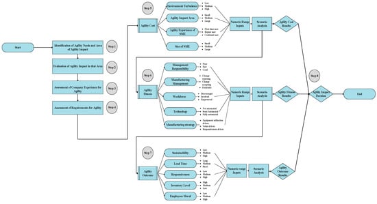
4. Agile Manufacturing Impact Assessment Framework
4.1. Preliminary Need Assessment
4.2. Agile Manufacturing Impact Assessment Framework
4.2.1. Agile Manufacturing Cost
Environment Turbulence
Agility Impact Area
Agility Experience of SME
Size of SME
4.2.2. Agile Manufacturing Fitness
Management Responsibility
Manufacturing Management
Workforce
Technology
Manufacturing Strategy
4.2.3. Agile Manufacturing Outcomes
Sustainability
Lead Time
Inventory Level
Responsiveness
Employee Morale
4.3. KBS Description
4.4. KBS Scenario
Implementation in a Case Company
5. Validation
6. Discussion
Theoretical and Practical Implications
7. Conclusions
- ■
- The study covers only manufacturing SMEs; the scope of study can be expanded to other SMEs as well.
- ■
- The accuracy of the developed system can be further increased by adding more factors to the framework.
- ■
- The framework functionality can be extended to the impact assessment of industry 4.0 by investigating relevant components.
Author Contributions
Funding
Conflicts of Interest
References
- Bunce, P.; Gould, P. From Lean to Agile Manufacturing; IET: London, UK, 1996. [Google Scholar]
- Hooper, M.J.; Steeple, D. Agile manufacturing-manufacturing for the new millennium-a critical review. In Innovation in Technology Management. The Key to Global Leadership, Proceeding of the Portland International Conference on Management of Engineering and Technology (PICMET’97), Portland, OR, USA, 1 January 1997; IEEE: New York, NY, USA, 1997; pp. 635–637. [Google Scholar]
- Richards, C.W. Agile manufacturing: Beyond lean? Prod. Inventory Manag. J. 1996, 37, 60. [Google Scholar]
- Goldman, S.L.; Nagel, R.N. Management, technology and agility: The emergence of a new era in manufacturing. Int. J. Technol. Manag. 1993, 8, 18–38. [Google Scholar]
- Nagel, R.N. 21ST Century Manufacturing Enterprise Strategy Report; Lehigh University: Bethlehem, PA, USA, 1991; p. 53. Available online: http://oai.dtic.mil/oai/oai?verb=getRecord&metadataPrefix=html&identifier=ADA257032 (accessed on 14 July 2022).
- Abdulnour, S.; Baril, C.; Abdulnour, G.; Gamache, S. Implementation of Industry 4.0 Principles and Tools: Simulation and Case Study in a Manufacturing SME. Sustainability 2022, 14, 6336. [Google Scholar] [CrossRef]
- Alqudah, M.K.; Razali, R. Key Factors for Selecting an Agile Method: A Systematic Literature Review. Int. J. Adv. Sci. Eng. Inf. Technol. 2017, 7, 526. [Google Scholar] [CrossRef]
- Raj, S.A.; Sudheer, A.; Vinodh, S.; Anand, G. A mathematical model to evaluate the role of agility enablers and criteria in a manufacturing environment. Int. J. Prod. Res. 2013, 51, 5971–5984. [Google Scholar]
- Leitão, P.; Restivo, F. ADACOR: A holonic architecture for agile and adaptive manufacturing control. Comput. Ind. 2006, 57, 121–130. [Google Scholar] [CrossRef]
- Zhu, W.B.; Zhu, X.C.; Wang, M.L.; Ding, W.Z. Distributed Intelligent Field Information Processing for Agile Manufacturing. In Applied Mechanics and Materials; Trans Tech Publications Ltd.: Wallerau, Switzerland, 2014; Volume 687, pp. 2956–2962. [Google Scholar]
- Kollura, R.; Smith, S.; Meredith, P.; Loganautharaj, R.; Chambers, T.; Seetharamau, G.; D’Souza, T. A framework for the development of agile manufacturing enterprises. In Proceedings of the 2000 ICRA. Millennium Conference. IEEE International Conference on Robotics and Automation. Symposia Proceedings (Cat. No.00CH37065), San Francisco, CA, USA, 24–28 April 2000; IEEE: New York, NY, USA, 2000; Volume 2, pp. 1132–1137. [Google Scholar] [CrossRef]
- Sindhwani, R.; Malhotra, V. Modelling the attributes affecting design and implementation of agile manufacturing system. Int. J. Process Manag. Benchmarking 2016, 6, 216–234. [Google Scholar] [CrossRef]
- Routroy, S.; Potdar, P.K.; Shankar, A. Measurement of manufacturing agility: A case study. Meas. Bus. Excell. 2015, 19, 1–22. [Google Scholar] [CrossRef]
- Mishra, S.; Datta, S.; Mahapatra, S.S. Agility Evaluation and Identification of Agile Obstacles by Exploring Fuzzy Degree of Similarity (DOS) Concept; International Research Publication House: New Delhi, India, 2013. [Google Scholar]
- Leite, M.; Baptista, A.; Ribeiro, A. A road map for implementing lean and agile techniques in SMEs product development teams. Int. J. Prod. Dev. 2016, 21, 20–40. [Google Scholar] [CrossRef]
- Hallgren, M.; Olhager, J. Lean and agile manufacturing: External and internal drivers and performance outcomes. Int. J. Oper. Prod. Manag. 2009, 29, 976–999. [Google Scholar] [CrossRef]
- Putnik, G.D. Lean vs agile from an organizational sustainability, complexity and learning perspective. Learn. Organ. 2012, 19, 176–182. [Google Scholar] [CrossRef]
- Gunasekaran, A. Agile manufacturing: A framework for research and development. Int. J. Prod. Econ. 1999, 62, 87–105. [Google Scholar] [CrossRef]
- Kidd, P.T. Agile Manufacturing: A Strategy for the 21st Century; IET: New York, NY, USA, 1995. [Google Scholar]
- Bottani, E. Profile and enablers of agile companies: An empirical investigation. Int. J. Prod. Econ. 2010, 125, 251–261. [Google Scholar] [CrossRef]
- Sindhwani, R.; Malhotra, V. Overview and drivers of agile manufacturing system: A review. Int. J. Mark. Technol. 2013, 3, 144. [Google Scholar]
- Jafarnejad, A.; Davoodi, S.M.R.; Sherafat, A. Applying Multi-Criteria Decision-Making Techniques to Prioritize Agility Drivers. Int. J. Acad. Res. Bus. Soc. Sci. 2013, 3, 2222–6990. [Google Scholar]
- Zhang, Z.; Sharifi, H. A methodology for achieving agility in manufacturing organisations. Int. J. Oper. Prod. Manag. 2000, 20, 496–513. [Google Scholar] [CrossRef]
- Khatri, A.; Garg, D.; Dangayach, G. Modelling of Prime Agile Enablers: People, Virtual Integration and Information Technology. Procedia Manuf. 2018, 20, 464–469. [Google Scholar] [CrossRef]
- Vinodh, S.; Arvind, K.; Rajanayagam, D. Development of digital product catalogue for enabling agility in a manufacturing organisation. J. Eng. Des. Technol. 2011, 9, 143–156. [Google Scholar] [CrossRef]
- Weill, P.; Subramani, M.; Broadbent, M. Building IT infrastructure for: Strategic agility. MIT Sloan Manag. Rev. 2002, 44, 57–65. [Google Scholar]
- Coronado, A.E. A framework to enhance manufacturing agility using information systems in SMEs. Ind. Manag. Data Syst. 2003, 103, 310–323. [Google Scholar] [CrossRef]
- Zain, M.; Rose, R.C.; Abdullah, I.; Masrom, M. The relationship between information technology acceptance and organizational agility in Malaysia. Inf. Manag. 2005, 42, 829–839. [Google Scholar] [CrossRef]
- Patel, B.S.; Samuel, C.; Sharma, S. Evaluation of agility in supply chains: A case study of an Indian manufacturing organization. J. Manuf. Technol. Manag. 2017, 28, 212–231. [Google Scholar] [CrossRef]
- Sharma, S.; Patel, B.S.; Samuel, C. Analysing interactions of agile supply chain enablers in the Indian manufacturing context. Int. J. Serv. Oper. Manag. 2018, 31, 235–259. [Google Scholar] [CrossRef]
- Sutar, G.; Samuel, C.; Kumar, M.; Tiwari, A.K.; Patel, B.S. Analysis of agile supply chain enablers for an Indian manufacturing organisation. Int. J. Agil. Syst. Manag. 2020, 13, 1–27. [Google Scholar] [CrossRef]
- Ramesh, G.; Devadasan, S. Literature review on the agile manufacturing criteria. J. Manuf. Technol. Manag. 2007, 18, 182–201. [Google Scholar] [CrossRef]
- Vinodh, S.; Devadasan, S.R. Twenty criteria based agility assessment using fuzzy logic approach. Int. J. Adv. Manuf. Technol. 2010, 54, 1219–1231. [Google Scholar] [CrossRef]
- Potdar, P.K.; Routroy, S.; Behera, A. Analyzing the agile manufacturing barriers using fuzzy DEMATEL. Benchmarking Int. J. 2017, 24, 1912–1936. [Google Scholar] [CrossRef]
- Potdar, P.K.; Routroy, S.; Behera, A. Addressing the agile manufacturing impediments using interpretive structural modeling. Mater. Today Proc. 2017, 4, 1744–1751. [Google Scholar] [CrossRef]
- Singh, P.L.; Sindhwani, R.; Dua, N.K.; Jamwal, A.; Aggarwal, A.; Iqbal, A.; Gautam, N. Evaluation of Common Barriers to the Combined Lean-Green-Agile Manufacturing System by Two-Way Assessment Method. In Advances in Industrial and Production Engineering; Springer: Berlin/Heidelberg, Germany, 2019; pp. 653–672. [Google Scholar]
- Sindhwani, R.; Malhotra, V. Barriers evaluation for agile manufacturing system with fuzzy performance importance index approach. Int. J. Agil. Syst. Manag. 2016, 9, 292–301. [Google Scholar] [CrossRef]
- Sindhwani, R.; Singh, P.L.; Chopra, R.; Sharma, K.; Basu, A.; Prajapati, D.K.; Malhotra, V. Agility Evaluation in the Rolling Industry: A Case Study. In Advances in Industrial and Production Engineering; Springer: Berlin/Heidelberg, Germany, 2019; pp. 753–770. [Google Scholar]
- Soares, D.; da Silva, F.J.G.; Ramos, S.C.F.; Kirytopoulos, K.; Sá, J.C.; Ferreira, L.P. Identifying Barriers in the Implementation of Agile Methodologies in Automotive Industry. Sustainability 2022, 14, 5453. [Google Scholar] [CrossRef]
- Kumar, R.; Singh, K.; Jain, S.K. An empirical investigation and prioritization of barriers toward implementation of agile manufacturing in the manufacturing industry. TQM J. 2020, 33, 183–203. [Google Scholar] [CrossRef]
- Ramesh, G.; Devadasan, S. Agility assessment through qualification and quantification tools: A case study in an Indian pump manufacturing company. Int. J. Mass Cust. 2007, 2, 139–160. [Google Scholar] [CrossRef]
- Kumar, A.; Motwani, J. A methodology for assessing time-based competitive advantage of manufacturing firms. Int. J. Oper. Prod. Manag. 1995, 15, 36–53. [Google Scholar] [CrossRef]
- Sharifi, H.; Dann, Z.; Colquhoun, G.; Barclay, I. Agile manufacturing-a structured perspective. In Proceedings of the IEE Workshop on Responsiveness in Manufacturing, London, UK, 23 February 1998; IET: London, UK, 1998. [Google Scholar]
- Vinodh, S.; Sundararaj, G.; Devadasan, S.R.; Rajanayagam, D. Quantification of agility: An experimentation in an Indian electronics switches manufacturing company. J. Eng. Des. Technol. 2008, 6, 48–64. [Google Scholar] [CrossRef]
- Sreenivasa, C.; Devadasan, S.; Murugesh, R. Thirty criteria-based assessment of agility in a pneumatic enabling products manufacturing company. Int. J. Serv. Oper. Manag. 2012, 11, 201–221. [Google Scholar] [CrossRef]
- Vinodh, S.; Madhyasta, U.; Praveen, T. Scoring and multi-grade fuzzy assessment of agility in an Indian electric automotive car manufacturing organisation. Int. J. Prod. Res. 2012, 50, 647–660. [Google Scholar] [CrossRef]
- Sharifi, H.; Colquhoun, G.; Barclay, I.; Dann, Z. Agile manufacturing: A management and operational framework. Proc. Inst. Mech. Eng. Part B J. Eng. Manuf. 2001, 215, 857–869. [Google Scholar] [CrossRef]
- Sreenivasa, C.; Devadasan, S.; Sivaram, N.; Karthi, S. A case study on mapping air dryer capabilities from agile manufacturing perspectives. Int. J. Serv. Oper. Manag. 2013, 16, 86–104. [Google Scholar] [CrossRef]
- Yusuf, Y.Y.; Adeleye, E.O. A comparative study of lean and agile manufacturing with a related survey of current practices in the UK. Int. J. Prod. Res. 2002, 40, 4545–4562. [Google Scholar] [CrossRef]
- Vazquez-Bustelo, D.; Avella, L.; Fernández, E. Agility drivers, enablers and outcomes: Empirical test of an integrated agile manufacturing model. Int. J. Oper. Prod. Manag. 2007, 27, 1303–1332. [Google Scholar] [CrossRef]
- Inman, R.A.; Sale, R.S.; Green, K.W., Jr.; Whitten, D. Agile manufacturing: Relation to JIT, operational performance and firm performance. J. Oper. Manag. 2011, 29, 343–355. [Google Scholar] [CrossRef]
- Shin, H.; Lee, J.-N.; Kim, D.; Rhim, H. Strategic agility of Korean small and medium enterprises and its influence on operational and firm performance. Int. J. Prod. Econ. 2015, 168, 181–196. [Google Scholar] [CrossRef]
- Gelmez, E.; Zerenler, M. The Effect of Agile Manufacturing on Logistics Performance: The Case of Textile Sector. J. Bus. Res.-Turk 2020, 12, 4142–4150. [Google Scholar] [CrossRef]
- Tarigan, Z.; Siagian, H.; Jie, F. Impact of Internal Integration, Supply Chain Partnership, Supply Chain Agility, and Supply Chain Resilience on Sustainable Advantage. Sustainability 2021, 13, 5460. [Google Scholar] [CrossRef]
- Singh, A.K.; Vinodh, S. Modeling and performance evaluation of agility coupled with sustainability for business planning. J. Manag. Dev. 2017, 36, 109–128. [Google Scholar] [CrossRef]
- Khalfallah, M.; Lakhal, L. The relationships between TQM, TPM, JIT and agile manufacturing: An empirical study in industrial companies. TQM J. 2021, 33, 1735–1752. [Google Scholar] [CrossRef]
- Venugopal, V.; Saleeshya, P.G. Manufacturing system sustainability through lean and agile initiatives. Int. J. Sustain. Eng. 2018, 12, 159–173. [Google Scholar] [CrossRef]
- Mason-Jones, R.; Naylor, B.; Towill, D.R. Lean, agile or leagile? Matching your supply chain to the marketplace. Int. J. Prod. Res. 2000, 38, 4061–4070. [Google Scholar] [CrossRef]
- McCullen, P.; Towill, D. Achieving Lean Supply through Agile Manufacturing. Integr. Manuf. Syst. 2001, 12, 524–533. [Google Scholar] [CrossRef]
- Kumar, R.; Singh, K.; Jain, S.K. An empirical exploration of Agile manufacturing for enhanced business performance in Indian manufacturing industry. World J. Sci. Technol. Sustain. Dev. 2019, 17, 90–111. [Google Scholar] [CrossRef]
- Schuh, G.; Prote, J.-P.; Gützlaff, A.; Ays, J.; Donner, A. Fixed Cost Management as an Enabler for Agile Manufacturing Networks. Procedia Manuf. 2019, 39, 625–634. [Google Scholar] [CrossRef]
- Calvo, R.; Domingo, R.; Sebastián, M.A. Systemic criterion of sustainability in agile manufacturing. Int. J. Prod. Res. 2008, 46, 3345–3358. [Google Scholar] [CrossRef]
- Flumerfelt, S.; Siriban-Manalang, A.B.; Kahlen, F.-J. Are agile and lean manufacturing systems employing sustainability, complexity and organizational learning? Learn. Organ. 2012, 19, 238–247. [Google Scholar] [CrossRef]
- Žužek, T.; Gosar, Ž.; Kušar, J.; Berlec, T. A New Product Development Model for SMEs: Introducing Agility to the Plan-Driven Concurrent Product Development Approach. Sustainability 2021, 13, 12159. [Google Scholar] [CrossRef]
- Kumar, R.; Singh, K.; Jain, S.K. An evaluation of agile manufacturing initiatives in the Indian manufacturing industry. Int. J. Qual. Reliab. Manag. 2019, 37, 156–187. [Google Scholar] [CrossRef]









| Needs | Causes | Effects |
|---|---|---|
| Lack of responsiveness | Rigid processes | Unmet demands |
| Longer lead times | Bottlenecks | Late deliveries |
| Dissatisfied customers | Poor quality and underdeliver quantities | Loss of customers, revenue, and reputation |
| Poor workforce | Poor management, leadership, lack of training, and poor corporate culture | Low productivity, high defects, and turnover |
| Poor manufacturing strategy | Lack of cost and quality management | Poor quality and high costs |
| Lack of management responsibility | Rigid organizational structure | Poor coordination and decision-making |
| Obsolete technology | Lack of adoption of new technologies | Poor quality, defects, lower responsiveness, and longer lead time |
| Poor manufacturing management | Lack of customer response adoption, supplier involvement, and lack of exploitation of IT | Poor quality and customer dissatisfaction |
| Subsystem 1 | IF Environment Turbulence is Low AND Agility Impact Area is Introduction AND Agility Experience of SME is First-Time User AND Size of SME is Small, THEN Agility Cost is Medium |
| Agility Cost | |
| Subsystem 2 | IF Management Responsibility is Poor AND Manufacturing Management is Change-Rejecting AND Workforce is Discouraged AND Technology is Not Automated AND Manufacturing Strategy is Equipment Utilization-Driven THEN Agility Fitness is Not Fit for Agility |
| Agility Fitness | |
| Subsystem 3 | IF Sustainability is Medium AND Lead Time is Medium AND Responsiveness is Medium AND Inventory Level is High AND Employees’ Morale is Low THEN Agility Impact is Medium |
| Agility Impact |
| Knowledge Advice 1 | IF Agility Cost is Medium AND Agility Fitness is Not FIT For Agility AND Agility Impact is Medium THEN Knowledge Advice is Probably Apply Agile Manufacturing |
| Knowledge Advice 2 | IF Agility Cost is Medium AND Agility Fitness is Somewhat Fit for Agility and Agility Impact is High THEN Knowledge Advice is Apply Agile Manufacturing |
| Knowledge Advice 3 | IF Agility Cost is High AND Agility Fitness is Not Fit for Agility AND Impact is Medium THEN Knowledge Advice is Do not Apply Agile Manufacturing |
| Case Company | |||||
|---|---|---|---|---|---|
| Company Type | Agility Needs | Area of Agility Impact | Impact in that Area | Agility Experience | Requirements for Agility |
| Electronics | Lack of Responsiveness, longer lead times, dissatisfied customers, poor manufacturing strategy, obsolete technology, poor manufacturing management | Refrigeration equipment manufacturing line | Sustainability, short lead time, responsiveness, reduced inventory, high employee morale | First-time user | Manpower, training, consultancy, system reconfiguration |
| Sr. No | Company Type | Years in Business | Expert Role | Experts Experience | Experts’ Decision | KBS Decision |
|---|---|---|---|---|---|---|
| Company 1 | Textile | 25 | Production manager | 15 | Do not apply AM | Do not Apply AM |
| Company 2 | Electronics | 20 | Supply chain manager | 10 | Do not apply AM | Probably Apply AM |
| Company 3 | Automotive | 20 | CEO | 12 | Apply AM | Apply AM |
| Company 4 | Furniture | 15 | Production manager | 10 | Do not Apply AM | Do not Apply AM |
| Company 5 | Leather | 12 | CEO | 13 | Do not Apply AM | Do not apply AM |
| Company 6 | Automotive | 17 | Production manager | 14 | Probably Apply AM | Probably Apply AM |
| Company 7 | Automotive | 16 | Supply chain manager | 12 | Do not apply AM | Do not apply AM |
| Company 8 | Textile | 11 | Production manager | 15 | Apply AM | Apply AM |
| Company 9 | Textile | 14 | Supply chain manger | 10 | Probably Apply AM | Apply AM |
Publisher’s Note: MDPI stays neutral with regard to jurisdictional claims in published maps and institutional affiliations. |
© 2022 by the authors. Licensee MDPI, Basel, Switzerland. This article is an open access article distributed under the terms and conditions of the Creative Commons Attribution (CC BY) license (https://creativecommons.org/licenses/by/4.0/).
Share and Cite
Ali, A.; Wasim, A. Innovative Framework for Assessing the Impact of Agile Manufacturing in Small and Medium Enterprises (SMEs). Sustainability 2022, 14, 11503. https://doi.org/10.3390/su141811503
Ali A, Wasim A. Innovative Framework for Assessing the Impact of Agile Manufacturing in Small and Medium Enterprises (SMEs). Sustainability. 2022; 14(18):11503. https://doi.org/10.3390/su141811503
Chicago/Turabian StyleAli, Abid, and Ahmad Wasim. 2022. "Innovative Framework for Assessing the Impact of Agile Manufacturing in Small and Medium Enterprises (SMEs)" Sustainability 14, no. 18: 11503. https://doi.org/10.3390/su141811503
APA StyleAli, A., & Wasim, A. (2022). Innovative Framework for Assessing the Impact of Agile Manufacturing in Small and Medium Enterprises (SMEs). Sustainability, 14(18), 11503. https://doi.org/10.3390/su141811503
