Sustainable Valorization of Waste and By-Products from Sugarcane Processing
Abstract
1. Introduction
2. Characterization of Sugarcane Stems
3. Waste and By-Products Generated in Sugarcane Processing
3.1. Waste and By-Product Generation Flow in Sugarcane Processing Factories
3.2. Sugarcane Leaves and Tops (Straws)
3.3. Sugarcane Bagasse
3.3.1. Characterization of Sugarcane Bagasse
3.3.2. Uncontrolled Disposal of Sugarcane Bagasse
3.3.3. Valorization of Sugarcane Bagasse
Incineration of Sugarcane Bagasse for Energy Recovery
Biofuels Obtained from Sugarcane Bagasse
Bioethanol from Sugarcane Bagasse
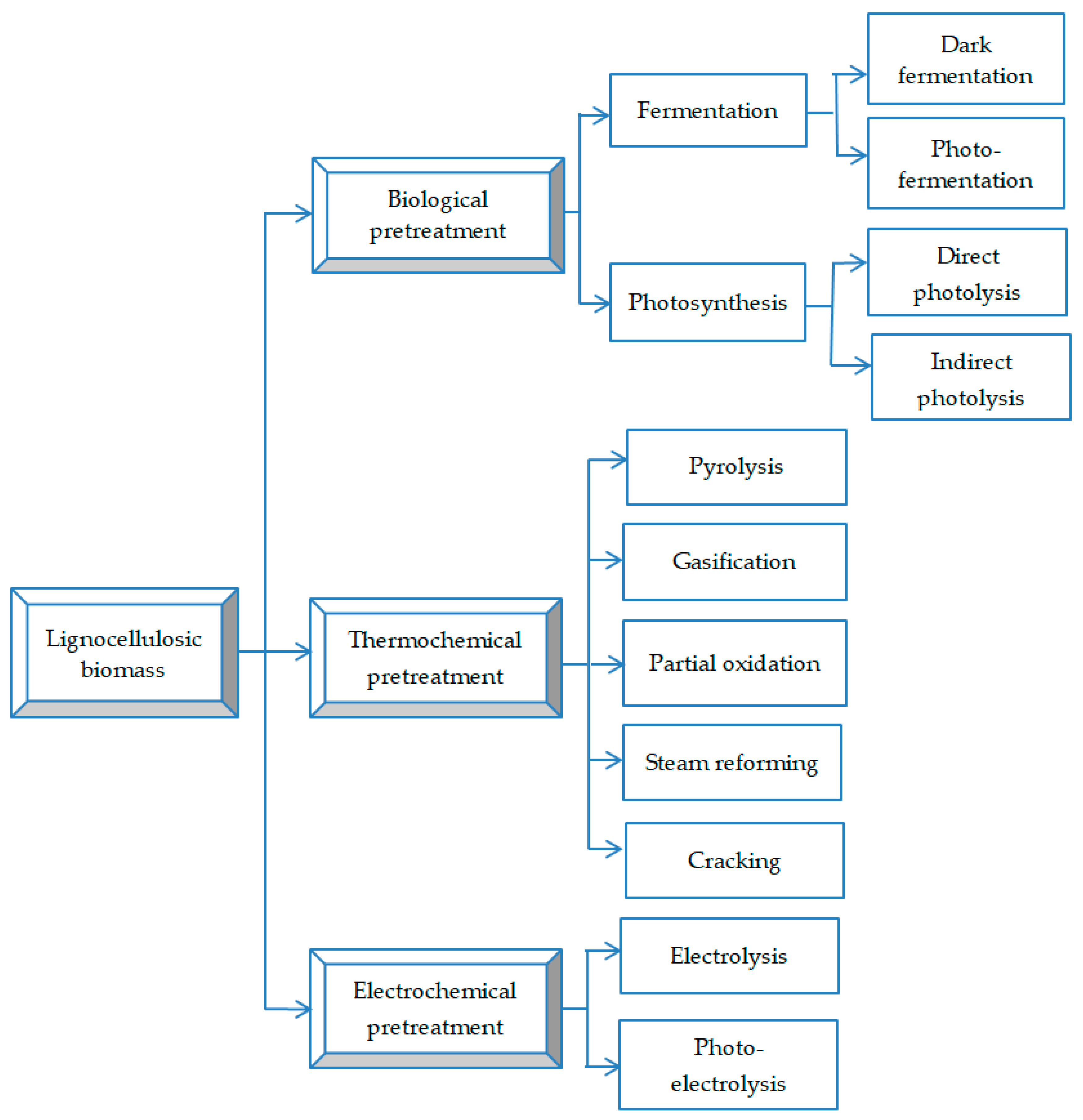
Biohydrogen from Sugarcane Bagasse
Other Options for Valorization of Sugarcane Bagasse
3.4. Residual Ash from Bagasse Incineration
3.4.1. Characterization of Sugarcane Bagasse Ash
3.4.2. Valorization of Sugarcane Bagasse Ash
3.5. Vinasse from Ethanol Distillation
3.5.1. Characterization of Sugarcane Vinasse
3.5.2. Valorization of Sugarcane Vinasse
3.6. Press Mud (Cake)
3.6.1. Characterization of Sugarcane Press Mud
3.6.2. Valorization of Sugarcane Press Mud
3.7. Wastewater from Sugarcane Processing
3.7.1. Characterization of Wastewater from Sugarcane Processing
3.7.2. Valorization of Wastewater from Sugarcane Processing
3.8. Sugarcane Molasses
3.8.1. Characterization of Sugarcane Molasses
3.8.2. Valorization of Sugarcane Molasses
4. Conclusions
Author Contributions
Funding
Institutional Review Board Statement
Informed Consent Statement
Data Availability Statement
Acknowledgments
Conflicts of Interest
References
- Mohamad, N.; Lakhiar, M.T.; Samad, A.A.A.; Mydin, A.O.; Jhatial, A.A.; Sofia, S.A.; Goh, W.I.; Ali, N. Innovative and sustainable green concrete—A potential review on utilization of agricultural waste. IOP Conf. Ser. Mater. Sci. Eng. 2019, 601, 012026. [Google Scholar] [CrossRef]
- Nunes, L.J.R.; Loureiro, L.M.E.F.; Sá, L.C.R.; Silva, H.F.C. Sugarcane industry waste recovery: A case study using thermochemical conversion technologies to increase sustainability. Appl. Sci. 2020, 10, 6481. [Google Scholar] [CrossRef]
- FAOSTAT Statistical Yearbook, World Food and Agriculture. 2021. Available online: https://www.fao.org/3/cb4477en/cb4477en.pdf (accessed on 4 July 2022).
- OECD-FAO Agricultural Outlook 2020–2029. Available online: https://www.oecd-ilibrary.org/sites/3736a600-en/index.html?itemId=/content/component/3736a600-en#section-d1e18381 (accessed on 4 July 2022).
- Faostat 2022. Sugarcane Production in 2020, Crops/Regions/World List/Production Quantity (Pick Lists). UN Food and Agriculture Organization, Corporate Statistical Database. Available online: https://www.fao.org/faostat/en/#data/QC (accessed on 4 July 2022).
- Amini, Z.; Self, R.; Strong, J.; Speight, R.; O’Hara, I.; Harrison, M.D. Valorization of sugarcane biorefinery residues using fungal biocatalysis. Biomass Convers. Biorefinery 2021, 12, 997–1011. [Google Scholar] [CrossRef]
- Canilha, L.; Chandel, A.K.; dos Santos Milessi, T.S.; Fernandes Antunes, F.A.; da Costa Freitas, W.L.; das Garcas Almeida, F.M.; da Silva, S.S. Bioconversion of sugarcane biomass into ethanol: An overview about composition, pretreatment methods, detoxification of hydrolysates, enzymatic saccharification, and ethanol fermentation. J. Biomed. Biotechnol. 2012, 2012, 989572. [Google Scholar] [CrossRef] [PubMed]
- Kim, M.; Day, D.F. Composition of sugar cane, energy cane, and sweet sorghum suitable for ethanol production at Louisiana sugar mills. J. Ind. Microbiol. Biotechnol. 2011, 38, 803–807. [Google Scholar] [CrossRef] [PubMed]
- Boussarsar, H.; Roge, B.; Mathlouthi, M. Optimization of sugarcane bagasse conversion by hydrothermal treatment for the recovery of xylose. Bioresour. Technol. 2009, 100, 6537–6542. [Google Scholar] [CrossRef] [PubMed]
- Fito, J.; Tefera, N.; Van Hulle, S.W.H. Sugarcane biorefineries wastewater: Bioremediation technologies for environmental sustainability. Chem. Biol. Technol. Agric. 2019, 6, 1–13. [Google Scholar] [CrossRef]
- Ometto, A.R.; Hauschild, M.Z.; Roma, W.N.L. Lifecycle assessment of fuel ethanol from sugarcane in Brazil. Int J. Life Cycle Assess 2009, 14, 236–247. [Google Scholar] [CrossRef]
- Martinelli, L.; Filoso, S.; Aranha, C.D.B.; Ferraz, S.F.B.; Andrade, T.M.B.; Ravagnani, E.D.C. Water use in sugar and ethanol industry in the State of Sao Paulo (Southeast Brazil). J. Sustain. Bioenergy Syst. 2013, 3, 135–142. [Google Scholar] [CrossRef]
- Costa, S.M.; Aguiar, A.; Luz, S.M.; Pessoa, A.; Costa, S.A. Sugarcane straw and its cellulosic fraction as raw materials for obtainment of textile fibers and other bioproducts. Polysaccharides 2014, 513–533. [Google Scholar] [CrossRef]
- Sanjuan, R.; Anzaldo, J.; Vargas, J.; Turrado, J.; Patt, R. Morphological and chemical composition of pith and fibers from Mexican sugarcane bagasse. Holz Als Roh-Und Werkst. 2011, 59, 447–450. [Google Scholar] [CrossRef]
- Iqbal, H.M.N.; Kyazze, G.; Keshavarz, T. Advances in the valorization of lignocellulosic materials by biotechnology: An overview. BioResources 2013, 8, 3157–3176. [Google Scholar] [CrossRef]
- Rocha, G.J.M.; Martin, C.; Soares, I.B.; Souto Maior, A.M.; Baudel, H.M.; de Abreu, C.A.M. Dilute mixed-acid pretreatment of sugarcane bagasse for ethanol production. Biomass Bioenergy 2011, 35, 663–670. [Google Scholar] [CrossRef]
- Canilha, L.; Santos, V.T.; Rocha, G.J.; Almeida e Silva, J.B.; Giulietti, M.; Silva, S.S.; Felipe, M.G.; Ferraz, A.; Milagres, A.M.; Carvalho, W. A study on the pretreatment of a sugarcane bagasse sample with dilute sulfuric acid. J. Ind. Microbiol. Biotechnol. 2011, 38, 1467–1475. [Google Scholar] [CrossRef] [PubMed]
- Calvo-Flores, F.G.; Dobado, J.A. Lignin as renewable new material. ChemSusChem 2010, 3, 1227–1235. [Google Scholar] [CrossRef] [PubMed]
- Taherzsadeh, M.J.; Karimi, K. Enzymatic-based hydrolysis processes for ethanol from lignocellulosic materials: A review. BioResources 2007, 2, 707–738. [Google Scholar] [CrossRef]
- Jugwanth, Y.; Sewsynker-Sukai, Y.; Gueguim Kana, E.B. Valorization of sugarcane bagasse for bioethanol production through simultaneous saccharification and fermentation: Optimization and kinetic studies. Fuel 2020, 262, 116552. [Google Scholar] [CrossRef]
- Smithers, J. Review of sugarcane trash recovery systems for energy cogeneration in South Africa. Renew. Sustain. Energy Rev. 2014, 32, 915–925. [Google Scholar] [CrossRef]
- Meghana, M.; Shastri, Y. Sustainable valorization of sugar industry waste: Status, opportunities, and challenges. Bioresour. Technol. 2020, 303, 122929. [Google Scholar] [CrossRef]
- Pierossi, M.; Bernhardt, H.W.; Funke, T. Sugarcane leaves and tops: Their current use for energy and hurdles to be overcome, particularly in South Africa, for greater utilisation. Proc. Annu. Congr. S. Afr. Sugar Technol. Assoc. 2016, 89, 350–360. [Google Scholar]
- Zuorro, A.; Lavecchia, R.; González-Delgado, Á.D.; García-Martinez, J.B.; L’Abbate, P. Optimization of enzyme-assisted extraction of flavonoids from corn husks. Processes 2019, 7, 804. [Google Scholar] [CrossRef]
- Balakrishnan, M.; Batra, V.S. Valorization of solid waste in sugar factories with possible applications in India: A review. J. Environ. Manag. 2011, 92, 2886–2891. [Google Scholar] [CrossRef] [PubMed]
- Chandel, A.K.; da Silva, S.S.; Carvalho, W.; Singh, O.V. Sugarcane bagasse and leaves: Foreseeable biomass of biofuel and bio-products. J. Chem. Technol. Biotechnol. 2012, 87, 11–20. [Google Scholar] [CrossRef]
- Gómez, E.O.; Souza, R.T.G.; Rocha, G.J.M.; Almeida, E.; Cortez, L.A.B. A palha de cana-de-açúcar como matéria-prima para processos de segunda geração. In Bioetanol de Cana de Açúcar; Cortez, L.A.B., Ed.; Edgard Bleucher: São Paulo, Brazil, 2010; pp. 636–659. [Google Scholar]
- Nakhla, D.A.; El Haggar, S. A proposal to environmentally balanced sugarcane industry in Egypt. Int. J. Agric. Policy Res. 2014, 2, 321–328. [Google Scholar] [CrossRef]
- Singh, P.; Suman, A.; Tiwari, P.; Arya, N.; Gaur, A.; Shrivastava, A.K. Biological pretreatment of sugarcane trash for its conversion to fermentable sugars. World J. Microbiol. Biotechnol. 2008, 24, 667–673. [Google Scholar] [CrossRef]
- Mahimairaja, S.; Dooraisamy, P.; Lakshmanan, A.; Rajannan, G.; Udayasoorian, C.; Natarajan, S. Composting Technology and Organic Waste Utilization in Agriculture; A.E. Publications: Coimbatore, India, 2008. [Google Scholar]
- Nunes, L.; Matias, J.; Catalão, J. A review on torrefied biomass pellets as a sustainable alternative to coal in power generation. Renew. Sustain. Energy Rev. 2014, 40, 153–160. [Google Scholar] [CrossRef]
- Clauser, N.M.; Gutiérrez, S.; Area, M.C.; Felissia, F.E.; Vallejos, M.E. Small-sized biorefineries as strategy to add value to sugarcane bagasse. Chem. Eng. Res. Des. 2016, 107, 137–146. [Google Scholar] [CrossRef]
- Rabelo, S.C.; Carrere, H.; Maciel Filho, R.; Costa, A.C. Production of bioethanol, methane and heat from sugarcane bagasse in a biorefinery concept. Bioresour. Technol. 2011, 102, 7887–7895. [Google Scholar] [CrossRef]
- Monteiro, S.N.; Candido, V.S.; Braga, F.O.; Bolzan, L.T.; Weber, R.P.; Drelich, J.W. Sugarcane bagasse waste in composites for multilayered armor. Eur. Polym. J. 2016, 78, 173–185. [Google Scholar] [CrossRef]
- Shafiq, N.; Hussein, A.A.E.; Nuruddin, M.F.; Al Mattarneh, H. Effects of sugarcane bagasse ash on the properties of concrete. Proc. Inst. Civ. Eng. 2018, 171, 123–132. [Google Scholar] [CrossRef]
- Khoo, R.Z.; Chow, W.S.; Ismail, H. Sugarcane bagasse fiber and its cellulose nanocrystals for polymer reinforcement and heavy metal adsorbent: A review. Cellulose 2018, 25, 4303–4330. [Google Scholar] [CrossRef]
- Sahu, O. Assessment of sugarcane industry: Suitability for production, consumption, and utilization. Ann. Agrar. Sci. 2018, 16, 389–395. [Google Scholar] [CrossRef]
- Alves-Rezende, C.; de Lima, M.A.; Maziero, P.; Ribeiro de Azevedo, E.; Garcia, W.; Polikarpov, I. Chemical and morphological characterization of sugarcane bagasse submitted to a delignification process for enhanced enzymatic digestibility. Biotechnol. Biofuels 2011, 4, 54–72. [Google Scholar] [CrossRef] [PubMed]
- Monteiro, S.N.; Lopes, F.P.D.; Barbosa, A.P.; Bevitori, A.B.; Silva, I.L.A.; Costa, L.L. Natural lignocellulosic fibers as engineering materials—An overview. Metall. Mater. Trans. A 2011, 42, 2963–2974. [Google Scholar] [CrossRef]
- Dale, B.E. Biomass, Bioengineering of. In Encyclopedia of Physical Science and Technology, 3rd ed.; Robert, M., Ed.; Academic Press: Tarzana, CA, USA, 2003; pp. 141–157. ISBN 978-0-12-227410-7. [Google Scholar] [CrossRef]
- Luz, S.M.; Caldeira-Pires, A.; Ferrão, P.M.C. Environmental benefits of substituting talc by sugarcane bagasse fibers as reinforcement in polypropylene composites: Ecodesign and LCA as strategy for automotive components. Resour. Conserv. Recycl. 2010, 54, 1135–1144. [Google Scholar] [CrossRef]
- Moubarik, A.; Grimi, N.; Boussetta, N.; Pizzi, A. Isolation and characterization of lignin from Moroccan sugar cane bagasse: Production of lignin–phenolformaldehyde wood adhesive. Ind. Crops Prod. 2013, 45, 296–302. [Google Scholar] [CrossRef]
- Richards, D.; Yabar, H. Potential of renewable energy in Jamaica’s power sector: Feasibility analysis of biogas production for electricity generation. Sustainability 2022, 14, 6457. [Google Scholar] [CrossRef]
- Sidana, A.; Farooq, U. Sugarcane bagasse: A potential medium for fungal cultures. Chin. J. Biol. 2014, 2014, 840505. [Google Scholar] [CrossRef]
- De Moraes Rocha, G.J.; Nascimento, V.M.; Gonçalves, A.R.; Silva, V.F.N.; Martín, C. Influence of mixed sugarcane bagasse samples evaluated by elemental and physical–chemical composition. Ind. Crop. Prod. 2015, 64, 52–58. [Google Scholar] [CrossRef]
- Barrera, I.; Amezcua-Allieri, M.A.; Estupinan, L.; Martínez, T.; Aburto, J. Technical and economical evaluation ofbioethanol production from lignocellulosic residues in Mexico: Case of sugarcane and blue agave bagasses. Chem. Eng. Res. Des. 2016, 107, 91–101. [Google Scholar] [CrossRef]
- Dotaniya, M.L.; Datta, S.C.; Biswas, D.R.; Dotaniya, C.K.; Meena, B.L.; Rajendiran, S.; Refar, K.L.; Lata, M. Use of sugarcane industrial by-products for improving sugarcane productivity and soil health. Int. J. Recycl. Org. Waste Agric. 2016, 5, 185–194. [Google Scholar] [CrossRef]
- Gabov, K.; Hemming, J.; Fardim, P. Sugarcane bagasse valorization by fractionation using a water-based hydrotropic process. Ind. Crop. Prod. 2017, 108, 495–504. [Google Scholar] [CrossRef]
- Guida, M.Y.; Hannioui, A. Properties of bio-oil and bio-char produced by sugar cane bagasse pyrolysis in a stainless steel tubular reactor. Prog. Agric. Eng. Sci. 2017, 13, 13–33. [Google Scholar] [CrossRef]
- Robak, K.; Balcerek, M. Review of second generation bioethanol production from residual biomass. Food Technol. Biotechnol. 2018, 56, 174–187. [Google Scholar] [CrossRef]
- Zhang, X.K.; Zhang, W.W.; Lei, F.H.; Yang, S.; Jiang, J. Coproduction of xylooligosaccharides and fermentable sugars from sugarcane bagasse by seawater hydrothermal pretreatment. Bioresour. Technol. 2020, 309, 123385. [Google Scholar] [CrossRef]
- Anu, A.; Kumar, A.; Kumar, V.; Singh, B. Cellulosic and hemicellulosic fractions of sugarcane bagasse: Potential, challenges and future perspective. Int. J. Biol. Macromol. 2021, 169, 564–582. [Google Scholar] [CrossRef]
- Bhat, S.A.; Singh, J.; Vig, A.P. Management of sugar industrial wastes through vermitechnology. Int. Lett. Nat. Sci. 2016, 55, 35–43. [Google Scholar] [CrossRef]
- Sarker, T.C.; Azam, S.M.G.G.; Bonanomi, G. Recent advances in sugarcane industry solid by-products valorization. Waste Biomass Valorization 2017, 8, 241–266. [Google Scholar] [CrossRef]
- Munagala, M.; Shastri, Y.; Nalawade, K.; Konde, K.; Patil, S. Life cycle and economic assessment of sugarcane bagasse valorization to lactic acid. Waste Manag. 2021, 126, 52–64. [Google Scholar] [CrossRef]
- Martinez-Hernandez, E.; Amezcua-Allieri, M.A.; Sadhukhan, J.; Aburto, J. Sugarcane bagasse valorization strategies for bioethanol and energy production. In Sugarcane; de Oliveira, A.B., Ed.; IntechOpen: London, UK, 2018; Chapter 4. [Google Scholar] [CrossRef]
- Chandel, A.K.; Antunes, F.A.; Terán-Hilares, R.; Cota, J.; Ellilä, S.; Silveira, M.H.; dos Santos, J.C.; da Silva, S.S. Bioconversion of hemicellulose into ethanol and value-added products: Commercialization, trends, and future opportunities. In Advances in Sugarcane Biorefinery. Technologies, Commercialization, Policy Issues and Paradigm Shift for Bioethanol and By-Products; Elsevier B.V.: Amsterdam, The Netherlands, 2018; pp. 97–134. [Google Scholar] [CrossRef]
- Cardona, C.A.; Quintero, J.A.; Paz, I.C. Production of bioethanol from sugarcane bagasse: Status and perspectives. Bioresour. Technol. 2010, 101, 4754–4766. [Google Scholar] [CrossRef]
- Contreras-Lisperguer, R.; Batuecas, E.; Mayo, C.; Díaz, R.; Pérez, F.J.; Springer, C. Sustainability assessment of electricity cogeneration from sugarcane bagasse in Jamaica. J. Clean. Prod. 2018, 200, 390–401. [Google Scholar] [CrossRef]
- Iryani, D.; Hirajima, T.; Kumagai, S.; Nonaka, M.; Sasaki, K. Overview of Indonesian sugarcane industry and utilization of its solid waste. In Proceedings of the Annual Fall Meeting of the Mining and Materials Processing Institute of Japan (MMIJ), Akita, Japan, 14–16 October 2012. [Google Scholar]
- Hofsetz, K.; Silva, M.A. Brazilian sugarcane bagasse: Energy and non-energy consumption. Biomass Bioenergy 2012, 46, 564–573. [Google Scholar] [CrossRef]
- Arif, E.; Clark, M.W.; Lake, N. Sugar cane bagasse ash from a high efficiency co-generation boiler: Applications in cement and mortar production. Constr. Build. Mater. 2016, 128, 287–297. [Google Scholar] [CrossRef]
- Alves, M.; Ponce, G.H.; Silva, M.A.; Ensinas, A.V. Surplus electricity production in sugarcane mills using residual bagasse and straw as fuel. Energy 2015, 91, 751–757. [Google Scholar] [CrossRef]
- Carriel Schmitt, C.; Moreira, R.; Cruz Neves, R.; Richter, D.; Funke, A.; Raffelt, K.; Grunwaldt, J.D.; Dahmen, N. From agriculture residue to upgraded product: The thermochemical conversion of sugarcane bagasse for fuel and chemical products. Fuel Process. Technol. 2020, 197, 106199. [Google Scholar] [CrossRef]
- Quereshi, S.; Naiya, T.K.; Mandal, A.; Dutta, S. Residual sugarcane bagasse conversion in India: Current status, technologies, and policies. In Biomass Conversion and Biorefinery; Springer Professional: Hong Kong, China, 2020. [Google Scholar] [CrossRef]
- Turdera, M.V. Energy balance, forecasting of bioelectricity generation and greenhouse gas emission balance in the ethanol production at sugarcane mills in the state of Mato Grosso do Sul. Renew. Sustain. Energy Rev. 2013, 19, 582–588. [Google Scholar] [CrossRef]
- Ravindranath, N.H.; Balachandra, P.; Dasappa, S.; Usha, R.K. Bioenergy technologies for carbon abatement. Biomass Bioenergy 2006, 30, 826–837. [Google Scholar] [CrossRef]
- Nenciu, F.; Paraschiv, M.; Kuncser, R.; Stan, C.; Cocârță, D.; Vlăduț, V. High-grade chemicals and biofuels produced from marginal lands using an integrated approach of alcoholic fermentation and pyrolysis of sweet sorghum biomass residues. Sustainability 2022, 14, 402. [Google Scholar] [CrossRef]
- Miskat, M.I.; Ahmed, A.; Chowdhury, H.; Chowdhury, T.; Chowdhury, P.; Sait, S.M.; Park, Y.-K. Assessing the theoretical prospects of bioethanol production as a biofuel from agricultural residues in Bangladesh: A review. Sustainability 2020, 12, 8583. [Google Scholar] [CrossRef]
- Krishnan, C.; da Costa Sousa, L.; Jin, M.; Chang, L.; Dale, B.E.; Balan, V. Alkali-based AFEX pretreatment for the conversion of sugarcane bagasse and cane leaf residues to ethanol. Biotechnol. Bioeng. 2010, 107, 441–450. [Google Scholar] [CrossRef]
- Niju, S.; Swathika, M. Delignification of sugarcane bagasse using pretreatment strategies for bioethanol production. Biocatal. Agric. Biotechnol. 2019, 20, 101263. [Google Scholar] [CrossRef]
- Kamzon, M.A.; Abderafi, S.; Bounahmidi, T. The efficient process for the conversion of bagasse and beet pulp to bioethanol. In Proceedings of the 3rd International Renewable and Sustainable Energy Conference (IRSEC), Marrakech, Morocco, 10–13 December 2015; pp. 1–6. [Google Scholar] [CrossRef]
- Padella, M.; O’Connell, A.; Prussi, M. What is still limiting the deployment of cellulosic ethanol? Analysis of the current status of the sector. Appl. Sci. 2019, 9921, 4523. [Google Scholar] [CrossRef]
- Neves, P.V.; Pitarelo, A.P.; Ramos, L.P. Production of cellulosic ethanol from sugarcane bagasse by steam explosion: Effect of extractives content, acid catalysis and different fermentation technologies. Bioresour. Technol. 2016, 208, 184–194. [Google Scholar] [CrossRef] [PubMed]
- Shirkavand, E.; Baroutian, S.; Gapes, D.J.; Young, B.R. Combination of fungal and physicochemical processes for lignocellulosic biomass pretreatment—A review. Renew. Sustain. Energy Rev. 2016, 54, 217–234. [Google Scholar] [CrossRef]
- Iram, M.; Asghar, U.; Irfan, M.; Huma, Z.; Jamil, S.; Nadeem, M.; Syed, Q. Production of bioethanol from sugarcane bagasse using yeast strains: A kinetic study. Energy Sources Part A Recovery Util. Environ. Eff. 2018, 40, 364–372. [Google Scholar] [CrossRef]
- Khonngam, T.; Salakkam, A. Bioconversion of sugarcane bagasse and dry spent yeast to ethanol through a sequential process consisting of solid-state fermentation, hydrolysis, and submerged fermentation. Biochem. Eng. J. 2019, 150, 107284. [Google Scholar] [CrossRef]
- Nava-Cruz, N.Y.; Contreras-Esquivel, J.C.; Aguilar-Gonzalez, M.A.; Nuncio, A.; Rodríguez-Herrera, R.; Aguilar, C.N. Agave atrovirens fibers as substrate and support for solid-state fermentation for cellulase production by Trichoderma asperellum. BioTech 2016, 6, 115. [Google Scholar] [CrossRef] [PubMed]
- Usmani, Z.; Sharma, M.; Diwan, D.; Tripathi, M.; Whale, E.; Jayakody, L.N.; Moreau, B.; Thakur, V.K.; Tuohy, M.; Gupta, V.K. Valorization of sugar beet pulp to value-added products: A review. Bioresour. Technol. 2022, 346, 126580. [Google Scholar] [CrossRef]
- Pereira, L.G.; Chagas, M.F.; Dias, M.O.S.; Cavalett, O.; Bonomi, A. Life cycle assessment of butanol production in sugarcane biorefineries in Brazil. J. Clean. Prod. 2015, 96, 557–568. [Google Scholar] [CrossRef]
- Joglekar, S.N.; Dalwankar, G.; Qureshi, N.; Mandavgane, S.A. Sugarcane valorization: Selection of process routes based on sustainability index. Environ. Sci. Pollut. Res. 2022, 29, 10812–10825. [Google Scholar] [CrossRef]
- van den Wall Bake, J.D.; Junginger, M.; Faaij, A.; Poot, T.; Walter, A. Explaining the experience curve: Cost reductions of Brazilan ethanol from sugarcane. Biomass Bioenergy 2009, 33, 644–658. [Google Scholar] [CrossRef]
- Silalertruksa, T.; Gheewala, S.H.; Pongpat, P. Sustainability assessment of sugarcane biorefinery and molasses ethanol production in Thailand using eco-efficiency indicator. Appl. Energy 2015, 160, 603–609. [Google Scholar] [CrossRef]
- Moore, P. Temporal and spatial regulation of sucrose accumulation in the sugarcane stem. Aust. J. Plant Physiol. 1995, 22, 661–679. [Google Scholar] [CrossRef]
- Brito Cruz, C.H.; Mendes Souza, G.; Barbosa Cortez, L.A. Biofuels for transport. In Future Energy. Improved, Sustainable and Clean Options for our Planet, 2nd ed.; Letcher, T.M., Ed.; Elsevier: Amsterdam, The Netherlands, 2014. [Google Scholar] [CrossRef]
- Amore, I.; Ballesteros, I.; Manzanares, P.; Sáez, F.; Michelena, G.; Ballesteros, M. Ethanol production from sugarcane bagasse pretreated by steam explosion. Electron. J. Energy Environ. 2013, 1, 25–36. [Google Scholar] [CrossRef]
- Raj, K.; Krishnan, C. Improved co-production of ethanol and xylitol from low-temperature aqueous ammonia pretreated sugarcane bagasse using two-stage high solids enzymatic hydrolysis and Candida tropicalis. Renew. Energy 2020, 153, 392–403. [Google Scholar] [CrossRef]
- Antunes, F.A.F.; Chandel, A.K.; Brumano, L.P.; Teran Hilares, R.; Peres, G.F.D.; Ayabe, l.E.S.; Sorato, V.S.; Santos, J.R.; Santos, J.C.; Da Silva, S.S. A novel process intensification strategy for second-generation ethanol production from sugarcane bagasse in fluidized bed reactor. Renew. Energy 2018, 124, 189–196. [Google Scholar] [CrossRef]
- Sritrakul, N.; Nitisinprasert, S.; Keawsompong, S. Evaluation of dilute acid pretreatment for bioethanol fermentation from sugarcane bagasse pith. Agric. Nat. Resour. 2017, 51, 512–519. [Google Scholar] [CrossRef]
- Mishra, P.; Krishnan, S.; Rana, S.; Singh, L.; Sakinah, M.; Ab Wahid, Z. Outlook of fermentative hydrogen production techniques: An overview of dark, photo and integrated dark-photo fermentative approach to biomass. Energy Strategy Rev. 2019, 24, 27–37. [Google Scholar] [CrossRef]
- Clean Hydrogen Partnership. European Partnership for Hydrogen Technologies. Available online: https://www.clean-hydrogen.europa.eu/index_en (accessed on 29 July 2022).
- Singh, A.; Sevda, S.; Abu Reesh, I.M.; Vanbroekhoven, K.; Rathore, D.; Pant, D. Biohydrogen production from lignocellulosic biomass: Technology and sustainability. Energies 2015, 8, 13062–13080. [Google Scholar] [CrossRef]
- Lai, Z.; Zhu, X.; Yang, J.; Wang, S.; Li, S. Optimization of key factors affecting hydrogen production from sugarcane bagasse by a termophilic anaerobic pure culture. Biotechnol. Biofuels 2014, 7, 119. [Google Scholar] [CrossRef][Green Version]
- Ratti, R.P.; Delforno, T.P.; Sakamoto, I.K.; Varesche, M.B.A. Thermophilic hydrogen production from sugarcane bagasse pretreated by steam explosion and alkaline delignification. Int. J. Hydrogen Energy 2015, 40, 6296–6306. [Google Scholar] [CrossRef]
- Rai, P.K.; Singh, S.P.; Ashtana, R.K.; Singh, S. Biohydrogen production from sugarcane bagasse by integrating dark- and photo-fermentation. Bioresour. Technol. 2014, 152, 140–146. [Google Scholar] [CrossRef] [PubMed]
- Brienzo, M.; Carvalho, W.; Milagres, A.M.F. Xylooligosaccharides production from alkali-pretreated sugarcane bagasse using xylanases from Thermoascus aurantiacus. Appl. Biochem. Biotechnol. 2010, 162, 1195–1205. [Google Scholar] [CrossRef] [PubMed]
- Xue, J.L.; Zhao, S.; Liang, R.M.; Yin, X.; Jiang, S.X.; Su, L.H.; Yang, Q.; Duan, C.J.; Liu, J.L.; Feng, J.X. A biotechnological process efficiently co-produces two high value-added products, glucose and xylooligosaccharides, from sugarcane bagasse. Bioresour. Technol. 2016, 204, 130–138. [Google Scholar] [CrossRef]
- Kumar, D.; Jain, V.K.; Shanker, G.; Srivastava, A. Citric acid production by solid state fermentation using sugarcane bagasse. Process Biochem. 2003, 38, 1731–1738. [Google Scholar] [CrossRef]
- Borges, E.R.; Pereira, N. Succinic acid production from sugarcane bagasse hemicellulose hydrolysate by Actinobacillus succinogenes. J. Ind. Microbiol. Biotechnol. 2011, 38, 1001–1011. [Google Scholar] [CrossRef]
- da Cunha, M.N.C.; dos Santos Nascimento, J.C.; Souza-Motta, M.C.; Albertini, A.V.P.; Lima, C.A.; Marques, D.D.A.V.; Porto, A.L.F. Production of enzymes by filamentous fungus using sugarcane and sugarcane bagasse as substrate. Rev. Bras. Biocienc. 2013, 11, 227–234. [Google Scholar]
- Sindhu, R.; Gnansounou, E.; Binod, P.; Pandey, A. Bioconversion of sugarcane crop residue for value added products—An overview. Renew. Energy 2016, 98, 203–215. [Google Scholar] [CrossRef]
- Prakash, G.; Varma, A.J.; Prabhune, A.; Shouche, Y.; Rao, M. Microbial production of xylitol from D-xylose and sugarcane bagasse hemicellulose using newly isolated thermotolerant yeast Debaryomyces hansenii. Bioresour. Technol. 2011, 102, 3304–3308. [Google Scholar] [CrossRef]
- Xu, L.; Liu, L.; Li, S.; Zheng, W.; Cui, Y.; Liu, R.; Sun, W. Xylitol production by Candida tropicalis 31949 from sugarcane bagasse hydrolysate. Sugar Tech. 2019, 21, 341–347. [Google Scholar] [CrossRef]
- Cueva-Orjuela, J.C.; Hormaza-Anaguano, A.; Merino-Restrepo, A. Sugarcane bagasse and its potential use for the textile effluent treatment. Dyna 2017, 84, 291–297. [Google Scholar] [CrossRef]
- Ladeira, N.; Peixoto, V.J.; Penha, M.P.; Barros, E.B.; Gomes Ferreira, S. Optimization of 6-pentyl-a-pyrone production by solid state fermentation using sugarcane bagasse as residue. Bioresources 2010, 5, 2297–2306. [Google Scholar] [CrossRef]
- Fadel, H.H.M.; Mahmoud, M.G.; Asker, M.M.S.; Lotfy, S.N. Characterization and evaluation of coconut aroma produced by Trichoderma viride EMCC-107 in solid state fermentation on sugarcane bagasse. Electron. J. Biotechnol. 2015, 18, 5–9. [Google Scholar] [CrossRef]
- Sardar, H.; Anjum, M.A.; Nawaz, A.; Naz, S.; Ejaz, S.; Ali, S.; Haider, S.T. Effect of different agro-wastes, casing materials and supplements on the growth, yield and nutrition of milky mushroom (Calocybe indica). Folia Hortic. 2020, 32, 115–124. [Google Scholar] [CrossRef]
- Akter, M.; Halawani, R.F.; Aloufi, F.A.; Taleb, M.A.; Akter, S.; Mahmood, S. Utilization of agro-industrial wastes for the production of quality oyster mushrooms. Sustainability 2022, 14, 994. [Google Scholar] [CrossRef]
- Nguyen, H.C.; Su, C.H.; Yu, Y.K.; Huong, D.T.M. Sugarcane bagasse as a novel carbon source for heterotrophic cultivation of oleaginous microalga Schizochytrium sp. Ind. Crop. Prod. 2018, 121, 99–105. [Google Scholar] [CrossRef]
- Fonseca, G.C.d.; Oliveira, M.S.; Martins, C.V.C.; de Souza, J.C.P. How the carbonization time of sugarcane biomass affects the microstructure of biochar and the adsorption process? Sustainability 2022, 14, 1571. [Google Scholar] [CrossRef]
- Saleh, M.E.; Hedia, R. Mg-modified sugarcane bagasse biochar for dual removal of ammonium and phosphate ions from aqueous solutions. Alex. Sci. Exch. J. 2018, 39, 74–91. [Google Scholar] [CrossRef]
- Kameyama, K.; Miyamoto, T.; Shiono, T.; Shinogi, Y. Influence of sugarcane bagasse derived biochar application on nitrate leaching in calcaric dark red soil. J. Environ. Qual. 2012, 41, 1131–1137. [Google Scholar] [CrossRef]
- Toledo-Jaldin, H.P.; Sanchez-Mendieta, V.; Blanco-Flores, A.; Lopez-Tellez, G.; Vilchis-Nestor, A.R.; Martin-Hernandez, O. Low-cost sugarcane bagasse and peanut shell magnetic composites applied in the removal of carbofuran and iprodione pesticides. Environ. Sci. Pollut. Res. 2020, 27, 7872–7885. [Google Scholar] [CrossRef]
- Oliveira Alves, J.; Soares Tenório, J.A.; Zhuo, C.; Levendis, Y.A. Characterization of nanomaterials produced from sugarcane bagasse. J. Mater. Res. Technol. 2012, 1, 31–34. [Google Scholar] [CrossRef]
- Shahi, N.; Min, B.; Sapkota, B.; Rangari, V.K. Eco-friendly cellulose nanofiber extraction from sugarcane bagasse and film fabrication. Sustainability 2020, 12, 6015. [Google Scholar] [CrossRef]
- Pereira, A.A.; Martins, G.F.; Antunes, P.A.; Conrrado, R.; Pasquini, D.; Job, A.E.; Curvelo, A.A.; Ferreira, M.; Riul, A., Jr.; Constantino, C.J. Lignin from sugar cane bagasse: Extraction, fabrication of nanostructured films, and application. Langmuir 2007, 23, 6652–6659. [Google Scholar] [CrossRef] [PubMed]
- Homagai, P.; Ghimire, K.N.; Inoue, K. Adsorption behavior of heavy metals onto chemically modified sugarcane bagasse. Bioresour. Technol. 2009, 101, 2067–2079. [Google Scholar] [CrossRef]
- Dos Santos, V.C.; De Souza, J.V.; Tarley, C.R.; Caetano, J.; Dragunski, D.C. Copper ions adsorption from aqueous medium using the biosorbent sugarcane bagasse in natura and chemically modified. Water Air Soil Pollut. 2011, 216, 351–359. [Google Scholar] [CrossRef]
- Moubarik, A.; Grimi, N. Valorization of olive stone and sugar cane bagasse by-products as biosorbents for the removal of cadmium from aqueous solution. Food Res. Int. 2015, 73, 169–175. [Google Scholar] [CrossRef]
- Al Arni, S. Extraction and isolation methods for lignin separation from sugarcane bagasse: A review. Ind. Crop. Prod. 2018, 115, 330–339. [Google Scholar] [CrossRef]
- Iwuozor, K.O.; Oyekunle, I.P.; Oladunjoye, I.O.; Ibitogbe, E.M.; Olorunfemi, T.S. A review on the mitigation of heavy metals from aqueous solution using sugarcane bagasse. Sugar Tech. 2022, 24, 1167–1185. [Google Scholar] [CrossRef]
- Akhramez, S.; Fatimi, A.; Okoro, O.V.; Hajiabbas, M.; Boussetta, A.; Moubarik, A.; Hafid, A.; Khouili, M.; Simińska-Stanny, J.; Brigode, C.; et al. The circular economy paradigm: Modification of bagasse-derived lignin as a precursor to sustainable hydrogel production. Sustainability 2022, 14, 8791. [Google Scholar] [CrossRef]
- Faria, K.C.P.; Gurgel, R.F.; Holanda, J.N.F. Recycling of sugarcane bagasse ash waste in the production of clay bricks. J. Environ. Manag. 2012, 101, 7–12. [Google Scholar] [CrossRef]
- Janbuala, S.; Eambua, M.; Satayavibul, A.; Nethan, W. Effect of bagasse and bagasse ash levels on properties of pottery products. Heliyon 2018, 4, e00814. [Google Scholar] [CrossRef] [PubMed]
- Pozzer, T.; Gauss, C.; Ament Barbirato, G.H.; Fiorelli, J. Trapezoidal core sandwich panel produced with sugarcane bagasse. Constr. Build. Mater. 2020, 264, 120718. [Google Scholar] [CrossRef]
- Cangussu, N.; Chaves, P.; da Rocha, W.; Maia, L. Particleboard panels made with sugarcane bagasse waste—An exploratory study. Environ. Sci. Pollut. Res. 2021. [Google Scholar] [CrossRef] [PubMed]
- Abdulkadir, T.; Oyejobi, D.; Lawal, A. Evaluation of sugarcane bagasse ash as a replacement for cement in concrete works. Acta Tech. Corviniensis-Bull. Eng. 2014, 3, 71–76. [Google Scholar] [CrossRef]
- Hajiha, H.; Sain, M. The use of sugarcane bagasse fibres as reinforcements in composites. In Biofiber Reinforcements in Composite Materials; Faruk, O., Sain, M., Eds.; Woodhead Publishing: Sawston, UK, 2015; Chapter 17; pp. 525–549. [Google Scholar] [CrossRef]
- Kolawole, S.C.; Combrinck, R. State-of-the-art review on the use of sugarcane bagasse ash in cementitious materials. Cem. Concr. Compos. 2021, 118, 103975. [Google Scholar] [CrossRef]
- Araújo de Almeida, M.; Colombo, R. Construction of green roofs via using the substrates made from humus and green coconut fiber or sugarcane bagasse. Sustain. Chem. Pharm. 2021, 22, 100477. [Google Scholar] [CrossRef]
- Rainho Teixeira, S.; Arenales, A.; de Souza, A.E.; da Silva Magalhaes, R.; Vilche Pena, A.F.; Aquino, D.; Freire, R. Sugarcane bagasse: Applications for energy production and ceramic materials. J. Solid Waste Technol. Manag. 2015, 41, 229–238. [Google Scholar] [CrossRef]
- Oliver-Ortega, H.; Julian, F.; Espinach, F.X.; Tarres, Q.; Ardanuy, M.; Mutje, P. Research on the use of lignocellulosic fibers reinforced bio-polyamide 11 with composites for automotive parts: Car door handle case study. J. Clean. Prod. 2019, 226, 64–73. [Google Scholar] [CrossRef]
- Dos Santos Pegoretti, T.; Mathieux, F.; Evrard, D.; Brissaud, D.; de Franca Arruda, J.R. Use of recycled natural fibres in industrial products: A comparative LCA case study on acoustic components in the Brazilian automotive sector. Resour Conserv. Recycl. 2014, 84, 1–14. [Google Scholar] [CrossRef]
- Samantra, K.K.; Basak, S.; Chattopadhyay, S.K. Recycled fibrous and nonfibrous biomass for value-added textile and nontextile applications. In Environmental Implications of Recycling and Recycled Products. Environmental Footprints and Eco-Design of Products and Processes; Muthu, S., Ed.; Springer: Singapore, 2015; pp. 167–212. [Google Scholar] [CrossRef]
- Poopack, S.; Reza, A.R. Environmental benefit of using bagasse in paper production—A case study of LCA in Iran. In Global Warming—Impacts and Future Perspective; Intech Open: London, UK, 2012; Chapter 8; pp. 205–222. [Google Scholar] [CrossRef]
- Kiatkittipong, W.; Wongsuchoto, P.; Pavasant, P. Life cycle assessment of bagasse waste management options. Waste Manag. 2009, 2, 1628–1633. [Google Scholar] [CrossRef]
- Hamzeh, Y.; Ashori, A.; Khorasani, Z.; Abdulkhani, A.; Abyaz, A. Pre-extraction of hemicelluloses from bagasse fibers: Effects of dry-strength additives on paper properties. Ind. Crop. Prod. 2013, 43, 365–371. [Google Scholar] [CrossRef]
- Shaikh, H.M.; Pandare, K.V.; Nair, G.; Varma, A.J. Utilization of sugarcane bagasse cellulose for producing cellulose acetates: Novel use of residual hemicellulose as plasticizer. Carbohydr. Polym. 2009, 76, 23–29. [Google Scholar] [CrossRef]
- Guna, V.; Ilangovan, M.; Hu, C.; Venkatesh, K.; Reddy, N. Valorization of sugarcane bagasse by developing completely biodegradable composites for industrial applications. Ind. Crop. Prod. 2019, 131, 25–31. [Google Scholar] [CrossRef]
- Okano, K.; Fukui, S.; Kitao, R.; Usagawa, T. Effects of culture length of Pleurotuseryngii grown on sugarcane bagasse on in vitro digestibility and chemical composition. Anim. Feed Sci. Technol. 2007, 136, 240–247. [Google Scholar] [CrossRef]
- Wanapat, M.; Anantasook, N.; Rowlinson, P.; Pilajun, R.; Gunun, P. Effect of carbohydrate sources and levels of cotton seedmeal in concentrate on feed intake, nutrient digestibility, rumen fermentation and microbial protein synthesis in young dairy bulls. Asian-Australas. J. Anim. Sci. 2013, 26, 529–536. [Google Scholar] [CrossRef]
- Balgees, A.; Elmnan, A.; Hemeedan, A.A.; Ahmed, R.I. Influence of different treatments on nutritive values of sugarcane bagasse. Glob. J. Anim. Sci. Res. 2016, 2, 295. [Google Scholar]
- Amjed, M.; Jung, H.G.; Donker, J.D. Effect of alkaline hydrogen peroxide treatment on cell wall composition and digestion kinetics of sugarcane residues and wheat straw. J. Anim. Sci. 1992, 70, 2877–2884. [Google Scholar] [CrossRef]
- Lee, S.; Scott, S.D.; Pekas, E.J.; Lee, J.; Park, S. Improvement of lipids and reduction of oxidative stress with octacosanol after taekwondo training. Int. J. Sports Physiol. Perform. 2019, 14, 1297–1303. [Google Scholar] [CrossRef]
- Olagunju, A.; Muhammad, A.; Aimola, I.A.; Abdullahi, S.A.; Danhassan, M.S. Effect of Lachnocladium spp. fermentation on nutritive value of pretreated sugarcane bagasse. Int. J. Mod. Biol. Med. 2014, 5, 24–32. [Google Scholar]
- Mahala, A.G.; Babiker, S.A.; Gutbi, N.E. Improvement of digestibility of sugarcane bagasse by fermentation with chicken manure. Res. J. Agric. Soil. Sci. 2007, 3, 115–118. [Google Scholar]
- Shahowna, E.M.; Mahala, A.G.; Mokhtar, A.M.; Amasaib, E.O.; Attaelmnan, B.A. Evaluation of nutritive value of sugar cane bagasse fermented with poultry litter as animal feed. J. Food Sci. Technol. 2013, 4, 106–109. [Google Scholar]
- Khan, M.F.; Ali, A.; Muller, Z.O. Nutritional evaluation of sugarcane bagasse based rations treated with urea and cattle manure. Anim. Feed Sci. Technol. 1992, 38, 135–141. [Google Scholar] [CrossRef]
- Rabelo, S.C.; da Costa, A.C.; Vaz Rossel, C.E. Industrial waste recovery. In Sugarcane: Agricultural Production, Bioenergy and Ethanol, 1st ed.; Santos, F., Borém, A., Caldas, C., Eds.; Elsevier: Amsterdam, The Netherlands, 2015; pp. 365–381. [Google Scholar]
- Texteira, S.R.; Pena, A.F.V.; Miguel, A.G. Briquetting of charcoal from sugarcane bagasse fly ash (SCBFA) as an alternative fuel. Waste Manag. 2010, 30, 804–807. [Google Scholar] [CrossRef] [PubMed]
- Sales, A.; Lima, S.A. Use of Brazilian sugarcane bagasse ash in concrete as sand replacement. Waste Manag. 2010, 30, 1114–1122. [Google Scholar] [CrossRef] [PubMed]
- Iyer, P.V.R.; Rao, T.R.; Grover, P.D. Biomass Thermo-Chemical Characterization, 3rd ed.; Indian Institute of Technology: New Delhi, India, 2002. [Google Scholar]
- Xu, Q.; Ji, T.; Gao, S.-J.; Yang, Z.; Wu, N. Characteristics and applications of sugar cane bagasse ash waste in cementitious materials. Materials 2018, 12, 39. [Google Scholar] [CrossRef]
- Barrera Torres, G.; Dognani, G.; da Silva Agostini, D.L.; dos Santos, R.J.; Carmago Cabrera, F.; Gutierres Aguilar, C.M.; de Paiva, F.F.G.; Rainho Texteira, S.; Job, A.E. Potential eco-friendly application of sugarcane bagasse ash in the rubber industry. Waste Biomass Valori. 2021, 12, 4599–4613. [Google Scholar] [CrossRef]
- Santos, R.J.D.; Agostini, D.L.D.S.; Cabrera, F.C.; Ruiz, M.R.; Teixeira, S.R.; Job, A.E. Sugarcane bagasse ash: New filler to natural rubber composite. Polimeros 2014, 24, 646–653. [Google Scholar] [CrossRef]
- Umamaheswaran, K.; Batra, V.S. Physico-chemical characterization of Indian biomass ashes. Fuel 2008, 87, 628–638. [Google Scholar] [CrossRef]
- Mukundrao, G.S.; Changdeo, D.S.; Vikas, J.S. Experimental study of sugarcane bagasse ash blend & its application in M-30 grade of concrete for moderate exposure conditions. Int. J. Eng. Technol. 2017, 4, 1156–1159. [Google Scholar] [CrossRef]
- Paya, J.; Monzo, J.; Borrachero, M.V.; Tashima, M.M.; Soriano, L. Bagasse ash. In Waste and Supplementary Cementitious Materials in Concrete Characterisation, Properties and Applications; Woodhead Publishing Series in Civil and Structural Engineering; Woodhead Publishing: Sawston, UK, 2018; Chapter 17; pp. 559–598. [Google Scholar]
- Deepika, S.; Anand, G.; Bahurudeen, A.; Santhanam, M. Construction products with sugarcane bagasse ash binder. J. Mater. Civ. Eng. 2017, 29, 10. [Google Scholar] [CrossRef]
- Onchieku, J.; Chikamai, B.; Rao, M. Optimum parameters for the formulation of charcoal briquettes using bagasse and clay as binder. Eur. J. Sustain. Dev. 2012, 1, 477. [Google Scholar] [CrossRef]
- Setter, C.; Sanchez Costa, K.L.; Pires de Oliveira, T.J.; Farinassi Mendes, R. The effects of kraft lignin on the physicomechanical quality of briquettes produced with sugarcane bagasse and on the characteristics of the bio-oil obtained via slow pyrolysis. Fuel Process. Technol. 2020, 210, 106561. [Google Scholar] [CrossRef]
- Kazmi, S.M.S.; Abbas, S.; Saleem, M.A.; Munir, M.J.; Khitab, A. Manufacturing of sustainable clay bricks: Utilization of waste sugarcane bagasse and rice husk ashes. Constr. Build. Mater. 2016, 120, 29–41. [Google Scholar] [CrossRef]
- de Siqueira, A.A.; Cordeiro, G.C. Sustainable cements containing sugarcane bagasse ash and limestone: Effects on compressive strength and acid attack of mortar. Sustainability 2022, 14, 5683. [Google Scholar] [CrossRef]
- Anjos, M.A.S.; Araújo, T.R.; Ferreira, R.L.S.; Farias, E.C.; Martinelli, A.E. Properties of self-leveling mortars incorporating a high-volume of sugar cane bagasse ash as partial Portland cement replacement. J. Build. Eng. 2020, 32, 101694. [Google Scholar] [CrossRef]
- Kulkarni, P.; Ravekar, V.; Rao, P.R.; Waigokar, S.; Hingankar, S. Recycling of waste HDPE and PP plastic in preparation of plastic brick and its mechanical properties. Clean Mat. 2022, 4, 100113. [Google Scholar] [CrossRef]
- Tripathy, A.; Acharya, P.K. Characterization of bagasse ash and its sustainable use in concrete as a supplementary binder—A review. Constr. Build. Mater. 2022, 322, 126391. [Google Scholar] [CrossRef]
- Andrew, R.M. Global CO2 emissions from cement production. Earth Syst. Sci. Data 2018, 10, 195–217. [Google Scholar] [CrossRef]
- Batra, V.S.; Tewari, P.K. A Process for the Preparation of Inorganic Membrane Filters for Solid-Liquid and Solid-Gas Separations. Indian Patent 1326/Del/2006, 6 July 2006. [Google Scholar]
- Tewari, P.K.; Singh, R.K.; Batra, V.S.; Balakrishnan, M. Membrane bioreactor (MBR) for wastewater treatment: Filtration performance evaluation of low cost polymeric and ceramic membranes. Sep. Purif. Technol. 2010, 71, 200–204. [Google Scholar] [CrossRef]
- Kusumaningtyas, R.D.; Hartanto, D.; Rohman, H.A.; Mitamaytawati; Qudus, N.; Daniyanto. Valorization of sugarcane-based bioethanol industry waste (vinasse) to organic fertilizer. In Valorisation of Agro-industrial Residues—Volume II: Non-Biological Approaches; Zakaria, Z., Aguilar, C., Kusumaningtyas, R., Binod, P., Eds.; Applied Environmental Science and Engineering for a Sustainable Future; Springer: Cham, Switzerland, 2020. [Google Scholar] [CrossRef]
- Hoarau, J.; Caro, Y.; Grondin, I.; Petit, T. Sugarcane vinasse processing: Toward a status shift from waste to valuable resources: A review. J. Water Process. Eng. 2018, 24, 11–25. [Google Scholar] [CrossRef]
- Reis, C.E.R.; Bento, H.B.S.; Alves, T.M.; Carvalho, A.K.F.; De Castro, H.F. Vinasse treatment within the sugarcane-ethanol industry using ozone combined with anaerobic and aerobic microbial processes. Environments 2019, 6, 5. [Google Scholar] [CrossRef]
- Moraes, B.S.; Zaiat, M.; Bonomi, A. Anaerobic digestion of vinasse from sugarcane ethanol production in Brazil: Challenges and perspectives. Renew. Sustain. Energy Rev. 2015, 44, 888–903. [Google Scholar] [CrossRef]
- Carpanez, T.G.; Moreira, V.R.; Assis, I.R.; Amaral, M.C.S. Sugarcane vinasse as organo-mineral fertilizers feedstock: Opportunities and environmental risks. Sci. Total Environ. 2022, 832, 154998. [Google Scholar] [CrossRef] [PubMed]
- Christofoletti, C.A.; Escher, J.P.; Correia, J.E.; Marinho, J.F.U.; Fontanetti, C.S. Sugarcane vinasse: Environmental implications of its use. Waste Manag. 2013, 33, 2752–2761. [Google Scholar] [CrossRef]
- Moreira, L.C.; Borges, P.O.; Cavalcante, R.M.; Young, A.F. Simulation and economic evaluation of process alternatives for biogas production and purification from sugarcane vinasse. Renew. Sustain. Energy Rev. 2022, 163, 112532. [Google Scholar] [CrossRef]
- Kiani, M.K.D.; Parsaee, M.; Ardebili, S.M.S.; Pereda Reyes, I.; Fuess, L.T.; Karimi, K. Different bioreactor configurations for biogas production from sugarcane vinasse: A comprehensive review. Biomass Biorenergy 2022, 161, 106446. [Google Scholar] [CrossRef]
- Ramos, L.R.; Lovato, G.; Domingues Rodrigues, J.A.; Silva, E.L. Scale-up and energy estimations of single- and two-stage vinasse anaerobic digestion systems for hydrogen and methane production. J. Clean. Prod. 2022, 349, 131459. [Google Scholar] [CrossRef]
- Tano, F.; Valenti, L.; Failla, O.; Beltrame, E. Effects of distillery vinasses on vineyard yield and quliaty in the D.O.C. “Oltrepo Pavese Pinot Nero”—Lombardy, Italy. Water Sci. Technol. 2005, 151, 199–204. [Google Scholar] [CrossRef][Green Version]
- Santos, F.; Eichler, P.; Machado, G.; De Mattia, J.; De Souza, G. By-products of the sugarcane industry. In Sugarcane Biorefinery, Technology and Perspectives; Santos, F., Rabelo, S., De Matos, M., Eichler, P., Eds.; Academic Press: Cambridge, MA, USA, 2019; pp. 21–48. [Google Scholar] [CrossRef]
- Hashemi, S.S.; Karimi, K.; Taherzadeh, M.J. Valorization of vinasse and whey to protein and biogas through an environmental fungi-based biorefinery. J. Environ. Manag. 2022, 303, 114138. [Google Scholar] [CrossRef]
- Yadav, R.L.; Solomon, S. Potential of developing sugarcane by-product based industries in India. Sugar Tech. 2006, 8, 104–111. [Google Scholar] [CrossRef]
- Partha, N.; Sivasubramanian, V. Recovery of chemicals from press mud—A sugar industry waste. Indian Chem. Eng. 2006, 48, 160–163. [Google Scholar]
- Ochoa-George, P.A.; Eras, J.J.; Gutierrez, A.S.; Hens, L.; Vandecasteele, C. Residue from sugarcane juice filtration (filter cake): Energy use at the sugar factory. Waste Biomass Valor. 2010, 1, 407–413. [Google Scholar] [CrossRef]
- Sen, B.; Chandra, T.S. Chemolytic and solid-state spectroscopic evaluation of organic matter transformation during vermicomposting of sugar industry wastes. Bioresour. Technol. 2007, 98, 1680–1683. [Google Scholar] [CrossRef] [PubMed]
- Casas, L.; Hernández, Y.; Mantell, C.; Casdelo, N.; Ossa, E.M. Filter cake oil-wax as raw material for the production of biodiesel: Analysis of the extraction process and the transesterification reaction. J. Chem. 2015, 2015, 946462. [Google Scholar] [CrossRef]
- Jamil, M.; Qasim, M.; Zia, M.S. Utilization of press mud as organic amendment to improve physico-chemical characteristics of calcareous soil under two legume crops. J. Chem. Soc. Pak. 2008, 30, 577–583. [Google Scholar]
- Fantaye, A.; Fanta, A.; Melesse, A.M. Effect of filter press mud application on nutrient availability in aquert and fluvent soils of Wonji/Shoa sugarcane plantation of Ethiopia. In Landscape Dynamics, Soils and Hydrological Processes in Varied Climates; Melesse, A., Abtew, W., Eds.; Springer Geography: Berlin/Heidelberg, Germany, 2016; pp. 549–563. [Google Scholar] [CrossRef]
- Rakkiyappan, P.; Thangavelu, S.; Malathi, R.; Radhamani, R. Effect of biocompost and enriched pressmud on sugarcane yield and quality. Sugar Tech. 2001, 3, 92–96. [Google Scholar] [CrossRef]
- Sarangi, B.K.; Mudliar, S.N.; Bhatt, P.; Kalve, S.; Chakrabarti, T.; Pandey, R.A. Compost from sugar mill press mud and distillery spent wash for sustainable agriculture. Dyn. Soil Dyn. Plant 2009, 2, 35–49. [Google Scholar]
- Nenciu, F.; Stanciulescu, I.; Vlad, H.; Gabur, A.; Turcu, O.L.; Apostol, T.; Vlădut, V.N.; Cocârță, D.; Stan, C. Decentralized processing performance of fruit and vegetable waste discarded from retail, using an automated thermophilic composting technology. Sustainability 2022, 14, 2835. [Google Scholar] [CrossRef]
- Kumar, V.; Chopra, A.K. Fertigation with agro-residue based paper mill effluent on a high yield spinach variety. Int. J. Veg. Sci. 2015, 21, 69–97. [Google Scholar] [CrossRef]
- Sarwar, G.; Schmeisky, H.; Hussain, N.; Muhammad, S.; Ibrahim, M.; Safdar, E. Improvement of soil physical and chemical properties with compost application in rice-wheat cropping system. Pak. J. Bot. 2008, 40, 275–282. [Google Scholar]
- Keshavanath, P.; Shivanna Gangadhara, B. Evaluation of sugarcane by-product press mud as a manure in carp culture. Bioresour. Technol. 2006, 97, 628–634. [Google Scholar] [CrossRef] [PubMed]
- Gupta, N.; Tripathi, S.; Balomajumder, C. Characterization of press mud: A sugar industry waste. Fuel 2011, 90, 389–394. [Google Scholar] [CrossRef]
- Ansari, K.B.; Gaikar, V.G. Pressmud as an alternate resource for hydrocarbons of green engineering. Environ. Sci. Technol. 2014, 37, 94–101. [Google Scholar] [CrossRef]
- El Haggar, S.; El Gowini, M.M.; Nemerow, N.L.; Veziroglu, T.N. Environmentally balanced industrial complex for the cane sugar industry in Egypt. In Proceedings of the International Hydrogen Energy Congress and Exhibition IHEC, Istanbul, Turkey, 13–15 July 2005. [Google Scholar]
- Asaithambi, P.; Matheswaran, M. Electrochemical treatment of simulated sugar industrial effluent: Optimization and modeling using a response surface methodology. Arab. J. Chem. 2016, 9, S981–S987. [Google Scholar] [CrossRef]
- Ingaramo, A.; Heluane, H.; Colombo, M.; Mario Cesca, M. Water and wastewater eco-efficiency indicators for the sugar cane industry. J. Clean. Prod. 2009, 17, 487–495. [Google Scholar] [CrossRef]
- Zver, L.Ž.; Glavič, P. Water minimization in process industries: Case study in beet sugar plant. Resour Conserv Recycl. 2005, 43, 133–145. [Google Scholar] [CrossRef]
- Prakash, S. Sugar mill effluent induced histological changes in intestine of Channa punctatus. Ind. J. Biol. Stud. Res. 2011, 1, 32–35. [Google Scholar]
- Doble, M.; Kruthiventi, A.K. Industrial examples. In Green Chemistry and Engineering; Academic Press: Cambridge, MA, USA, 2007; Chapter 9; pp. 245–296. [Google Scholar] [CrossRef]
- Guven, G.; Perendeci, A.; Tanylac, A. Electrochemical treatment of simulated beet sugar factory wastewater. Chem. Eng. J. 2009, 151, 149–159. [Google Scholar] [CrossRef]
- Baraniya, C.; Jodhi, C. Performance evaluation of effluent treatment plant for sugar mill effluent. Int. J. Creat. Res. Thoughts IJCRT 2018, 6, 1492–1499. [Google Scholar]
- Memon, A.R.; Soomro, S.A.; Ansari, A.K. Sugar industry effluent—Characteristics and chemical analysis. J. App. Em. Sc. 2006, 1, 152–157. [Google Scholar]
- Sahu, O.P.; Chaudhari, P.K. Electrochemical treatment of sugar industry wastewater: COD and color removal. J. Electroanal. Chem. 2015, 739, 122–129. [Google Scholar] [CrossRef]
- Cavalett, O.; Junqueira, T.L.; Dias, M.O.; Jesus, C.D.; Mantelatto, P.E.; Cunha, M.P.; Franco, H.C.; Cardoso, T.F.; Maciel Filho, R.; Rossell, C.E.; et al. Environmental and economic assessment of sugarcane first generation biorefineries in Brazil. Clean. Technol. Environ. Policy 2012, 14, 399–410. [Google Scholar] [CrossRef]
- Martin-Lara, M.A.; Rico, I.L.R.; Aloma Vicente, I.C.; Garcia, G.B.; de Hoces, M.C. Modification of the sorptive characteristics of sugarcane bagasse for removing lead from aqueous solutions. Desalination 2010, 256, 58–63. [Google Scholar] [CrossRef]
- Khan, T.; Amin, M.; Sami, S.K.; Khan, M.N.; Ul Hassan, S.Z.; Sultan, S.H.; Asghar, A.; Ali, A.; Khan, M.Q.; Junaid, M. Valorization of sugarcane bagasse waste for fly ash production and application as an adsorbent. J. Appl. Emerg. Sci. 2020, 10, 93–97. [Google Scholar] [CrossRef]
- Lappa, K.; Kandylis, P.; Bekatorou, A.; Bastas, N.; Klaoudatos, S.; Athanasopoulos, N.; Kanellaki, M.; Koutinas, A.A. Continuous acidogenesis of sucrose, raffinose and vinasse using mineral kissiris as promoter. Bioresour. Technol. 2015, 188, 43–48. [Google Scholar] [CrossRef]
- Ungureanu, N.; Vlăduț, V.; Voicu, G. Water scarcity and wastewater reuse in crop irrigation. Sustainability 2020, 12, 9055. [Google Scholar] [CrossRef]
- Teclu, D.; Tivchev, G.; Laing, M.; Wallis, M. Determination of the elemental composition of molasses and its suitability as carbon source for growth of sulphate-reducing bacteria. J. Hazard. Mater. 2009, 161, 1157–1165. [Google Scholar] [CrossRef]
- Amorim, H.V.; Baso, L.C.; Lopes, M.L. Sugar cane juice and molasses, beet molasses and sweet sorghum: Composition and usage. In Alcohol Textbook; Nothingham University Press: Trumpton Nottingham, UK, 2003; pp. 39–46. [Google Scholar]
- Clarke, M.A. Syrups. In Encyclopedia of Food Sciences and Nutrition, 2nd ed.; Luiz, T., Paul, F., Eds.; Elsevier Science: Amsterdam, The Netherlands, 2003. [Google Scholar]
- Khan, S.; Lu, F.; Kashif, M.; Shen, P. Multiple effects of different nickel concentrations on the stability of anaerobic digestion of molasses. Sustainability 2021, 13, 4971. [Google Scholar] [CrossRef]
- Raharja, R.; Murdiyatmo, U.; Sutrisno, A.; Wardani, A.K. Bioethanol production from sugarcane molasses by instant dry yeast. IOP Conf. Ser. Earth Environ. Sci. 2019, 230, 012076. [Google Scholar] [CrossRef]
- Basso, L.C.; Basso, T.O.; Rocha, S.N. Ethanol production in Brazil: The industrial process and its impact on yeast fermentation. Biofuel Prod. Recent Dev. Prospect. 2011, 1530, 85–100. [Google Scholar] [CrossRef]
- Kartini, A.M.; Dhokhikah, Y. Bioethanol production from sugarcane molasses with simultaneous saccharification and fermentation (SSF) Method using Saccaromyces cerevisiae-Pichia stipitis consortium. IOP Conf. Ser. Earth Environ. Sci. 2018, 207, 012061. [Google Scholar] [CrossRef]
- Jayanti, A.N.; Sutrisno, A.; Wardani, A.K.; Murdiyatmo, U. Bioethanol production from sugarcane molasses by instant dry yeast (effect of pretreatment and fermentation temperature). IOP Conf. Ser. Earth Environ. Sci. 2019, 230, 012102. [Google Scholar] [CrossRef]
- Parascanu, M.M.; Sanchez, N.; Sandoval-Salas, F.; Mendez Carreto, C.; Soreanu, G.; Sanchez-Silva, L. Environmental and economic analysis of bioethanol production from sugarcane molasses and agave juice. Environ. Sci Pollut. Res. 2021, 28, 64374–64393. [Google Scholar] [CrossRef]
- Afschar, A.S.; Vaz Rossell, C.E.; Schaller, K. Bacterial conversion of molasses to acetone and butanol. Appl. Microbiol. Biotechnol. 1990, 34, 168–171. [Google Scholar] [CrossRef]
- Nikodinovic-Runic, J.; Guzik, M.; Kenny, S.T.; Babu, R.; Werker, A.; O’Connor, K.E. Carbon-rich wastes as feedstocks for biodegradable polymer (polyhydroxyalkanoate) production using bacteria. Adv. Appl. Microbiol. 2013, 84, 139–200. [Google Scholar] [CrossRef]
- Nicol, D.A. Rum. In Fermented Beverage Production; Lea, A.G.H., Piggott, J.R., Eds.; Springer: Boston, MA, USA, 2003; pp. 263–287. [Google Scholar] [CrossRef]
- Gandiglio, M.; Lanzini, A. Biogas resource potential and technical exploitation. In Comprehensive Renewable Energy, 2nd ed.; Sayigh, A., Ed.; Elsevier B.V.: Amsterdam, The Netherlands, 2022. [Google Scholar] [CrossRef]
- Portilla, O.M.; Espinosa, V.; Jarquin, L.; Salinas, A.; Velazquez, G.; Vazquez, M. Sugar cane molasses as culture media component for microbial transglutaminase production. Indian J. Biotechnol. 2017, 16, 419–425. [Google Scholar]
- Oliveira Lino, F.S.; Basso, T.O.; Sommer, M.O.A. A synthetic medium to simulate sugarcane molasses. Biotechnol. Biofuels 2018, 11, 221. [Google Scholar] [CrossRef]
- Vignesh Kumar, B.; Muthumari, B.; Kavitha, M.; John Praveen Kumar, J.K.; Thavamurugan, S.; Arun, A.; Jothi Basu, M. Studies on optimization of sustainable lactic acid production by Bacillus amyloliquefaciens from sugarcane molasses through microbial fermentation. Sustainability 2022, 14, 7400. [Google Scholar] [CrossRef]






| Cellulose (%) | Hemicellulose (%) | Lignin (%) | Ash (%) | Other Extractive Substances (%) | Polysaccharides (Sucrose, Pentosans etc.) (%) | Reference |
|---|---|---|---|---|---|---|
| 42.2 | 27.6 | 21.6 | 2.84 | 5.63 | [2] | |
| 41.6 | 25.1 | 20.3 | 4.8 | 8.2 | – | [8] |
| 36 | – | 20 | 2.2 | – | 26 | [37] |
| 40 | 30 | 20 | – | – | – | [40] |
| 43.8 | 28.6 | 23.5 | 1.3 | 2.8 | – | [41] |
| 50 | 25 | 25 | – | – | – | [42,43] |
| 33–36 | 28–30 | 22 | – | – | – | [44] |
| 42.19 | 27.6 | 21.56 | 2.84 | 5.63 | [45] | |
| 42 | 28 | 20 | 2.4 | – | 7.6 | [46] |
| 47–52 | 25–28 | 20–21 | – | – | – | [47] |
| 40–45 | 20–25 | 25–30 | – | – | – | [48] |
| 44 | 27 | 13 | 4 | – | – | [49] |
| 40–50 | 25–35 | 20–30 | – | – | – | [50] |
| 37.61 | 21.87 | 20.6 | – | – | – | [51] |
| 32–45 | 20–32 | 17–32 | 1–9 | – | – | [52] |
| Details on the Conversion Process | Bioethanol Yield | Unit | Reference |
|---|---|---|---|
| Fermentation with Saccharomyces cerevisiae (enzyme loading of 100 U/g), at 39 °C | 4.88 | g/L | [20] |
| Pretreatment by hydrolysis with NaOH solution and anthraquinone, at 130 °C; fermentation with Scheffersomyces stipitis and Spathaspora passalidarum | 157–225 | L/t | [22] |
| Pretreatment by delignification with NaOH and cellulose enzyme Trichoderma reesei; and fermentation with Saccharomyces cerevisiae | 11.81 | g/L | [52] |
| Pretreatment by steam explosion at different temperatures (200 °C, 215 °C and 230 °C) for 5 min; simultaneous saccharification and fermentation with Saccharomyces cerevisiae | 56.3 | g/L | [86] |
| Pretreatment by soaking in aqueous ammonia; simultaneous saccharification and fermentation with Candida tropicalis | 57.2 | g/L | [87] |
| Alkaline pretreatment with NaOH with concentrations from 0.1 to 0.5 M for 1 to 4 h; saccharification with wild xylose and fermentation with Scheffersomyces shehatae UFMG-HM 52.2, in column-type bioreactor; productivity 0.18 g L/h | 0.34 | g/g | [88] |
| Pretreatment by dilute acid H2SO4 at concentrations of 0%, 1%, 2%, 3% or 4% (v/v), at 121 °C for 30, 60 and 90 min; fermentation with Pichia stipitis | 3.70 | g/L | [89] |
| Details on the Conversion Process | Biohydrogen Yield | Unit | Reference |
|---|---|---|---|
| Pretreatment with 2.3% of H2SO4 for 114.2 min at 115 °C; fermentation with Thermoanaerobacterium aotearoense. | 520 | g/L | [93] |
| Pretreatment by steam explosion and alkaline delignification; fermentation by thermophilic microbial consortium formed by Clostridium and Tepidimicrobium, at 55 °C in a batch reactor | 1.2 | mol H2/g | [94] |
| Pretreatment by hydrolysis with H2SO4; dark-fermentation with Enterobacter aerogenes MTCC 2822 | 1000 | ml/L | [95] |
| Pretreatment by hydrolysis with H2SO4; dark-fermentation with Rhodopseudomonas BHU 01 | 755 | ml/L | [95] |
| Chemical Compound | % Weight | Chemical Compound | % Weight |
|---|---|---|---|
| SiO2 | 65.03 | MgO | 3.26 |
| AlO3 | 0.49 | Na2O | 0.06 |
| Fe2O3 | 0.49 | K2O | 1.73 |
| TiO2 | 0.08 | Cl | 0.12 |
| P2O5 | 1.14 | Combustion losses | 24.84 |
| CaO | 2.75 |
Publisher’s Note: MDPI stays neutral with regard to jurisdictional claims in published maps and institutional affiliations. |
© 2022 by the authors. Licensee MDPI, Basel, Switzerland. This article is an open access article distributed under the terms and conditions of the Creative Commons Attribution (CC BY) license (https://creativecommons.org/licenses/by/4.0/).
Share and Cite
Ungureanu, N.; Vlăduț, V.; Biriș, S.-Ș. Sustainable Valorization of Waste and By-Products from Sugarcane Processing. Sustainability 2022, 14, 11089. https://doi.org/10.3390/su141711089
Ungureanu N, Vlăduț V, Biriș S-Ș. Sustainable Valorization of Waste and By-Products from Sugarcane Processing. Sustainability. 2022; 14(17):11089. https://doi.org/10.3390/su141711089
Chicago/Turabian StyleUngureanu, Nicoleta, Valentin Vlăduț, and Sorin-Ștefan Biriș. 2022. "Sustainable Valorization of Waste and By-Products from Sugarcane Processing" Sustainability 14, no. 17: 11089. https://doi.org/10.3390/su141711089
APA StyleUngureanu, N., Vlăduț, V., & Biriș, S.-Ș. (2022). Sustainable Valorization of Waste and By-Products from Sugarcane Processing. Sustainability, 14(17), 11089. https://doi.org/10.3390/su141711089
