A Review of Robotic Applications in Hospitality and Tourism Research
Abstract
:1. Introduction
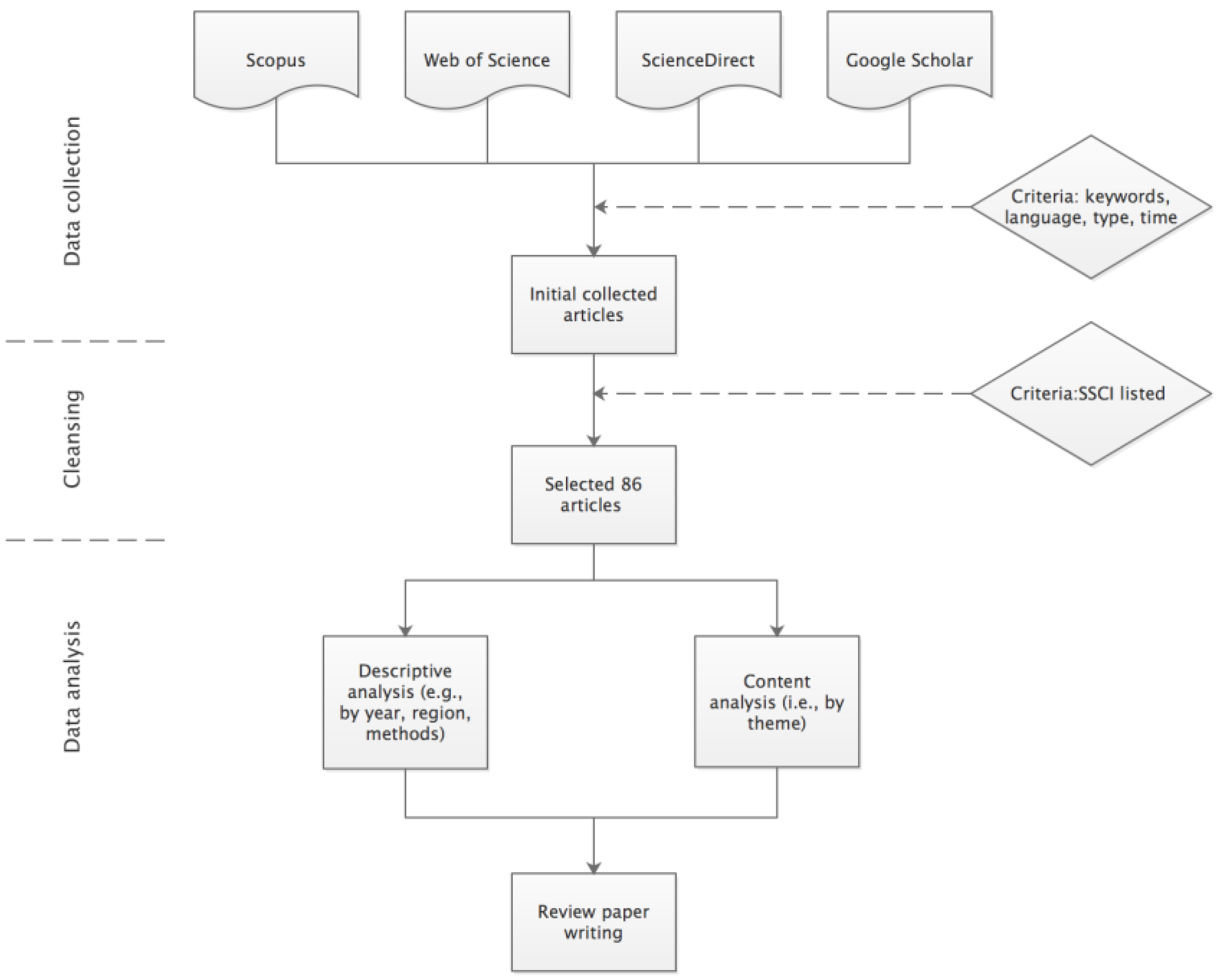
2. Methodology
2.1. Data Collection and Data Cleansing
2.2. Data Analysis
3. Results
3.1. General Overview of Robotic Applications in Hospitality and Tourism
3.2. Articles from the Perspective of the Demand Side
3.2.1. Anthropomorphism and the Preference of Consumers
3.2.2. Consumers’ Perception of Robots
3.2.3. Influential Factors of Robotic Adoption
3.2.4. Consequences of Robotic Adoption
3.3. Articles from the Perspective of the Supply Side
3.3.1. Robotic Application and Management
3.3.2. Suppliers’ Perception of Robots
3.3.3. Antecedents and Consequences of Robotic Adoption
3.4. Articles from a Multi-Perspective
4. Discussion
5. Conclusions
5.1. Theoretical Implications
5.2. Practical Implications
5.3. Limitations and Future Research
Author Contributions
Funding
Acknowledgments
Conflicts of Interest
References
- Borsenik, F.D. Hospitality technology in the 21 St Century. Hosp. Res. J. 1993, 17, 259–269. [Google Scholar] [CrossRef]
- Graf, R.; Weckesser, P. Autonomous roomservice in a hotel. IFAC 1998, 31, 501–507. [Google Scholar] [CrossRef]
- Kaplan, F. Who is afraid of the humanoid? Investigating cultural differences in the acceptance of robots. Int. J. Humanoid Robot. 2004, 1, 465–480. [Google Scholar] [CrossRef]
- Chahal, N.; Kumar, M. The impact of information communication technology and it’s Application’s usage in lodging Industry: An exploratory study. IJTMR 2014, 2, 1–17. [Google Scholar]
- Tung, V.W.S.; Law, R. The potential for tourism and hospitality experience research in human-robot interactions. Int. J. Contemp. Hosp. 2017, 29, 2498–2513. [Google Scholar] [CrossRef]
- Murphy, J.; Gretzel, U.; Pesonen, J.; Elorinne, A.-L. Wicked problem: Reducing food waste by tourist households. GAT 2019, 3, 247–260. [Google Scholar] [CrossRef]
- Kuo, C.-M.; Chen, L.-C.; Tseng, C.-Y. Investigating an innovative service with hospitality robots. Int. J. Contemp. Hosp. 2017, 29, 1305–1321. [Google Scholar] [CrossRef]
- Ivanov, S.; Gretzel, U.; Berezina, K.; Sigala, M.; Webster, C. Progress on robotics in hospitality and tourism: A review of the literature. J. Hosp. Tour. Technol. 2019, 10, 489–521. [Google Scholar] [CrossRef]
- Jabeen, F.; Al Zaidi, S.; Al Dhaheri, M.H. Automation and artificial intelligence in hospitality and tourism. Tour. Rev. 2021, 77, 1043–1061. [Google Scholar] [CrossRef]
- Tuomi, A.; Tussyadiah, I.P.; Stienmetz, J. Applications and implications of service robots in hospitality. Cornell Hosp. Q. 2021, 62, 232–247. [Google Scholar] [CrossRef]
- Ivanov, S.; Webster, C. Perceived appropriateness and intention to use service robots in tourism. In Information and Communication Technologies in Tourism 2019; Springer: Cham, Switzerland, 2019; pp. 237–248. [Google Scholar]
- Buhalis, D.; Law, R. Progress in information technology and tourism management: 20 years on and 10 years after the Internet—The state of eTourism research. Tour. Manag. 2008, 29, 609–623. [Google Scholar] [CrossRef] [Green Version]
- Mehraliyev, F.; Chan, I.C.C.; Choi, Y.; Koseoglu, M.A.; Law, R. A state-of-the-art review of smart tourism research. J. Travel Tour. Mark. 2020, 37, 78–91. [Google Scholar] [CrossRef]
- Sun, S.; Fong, D.K.C.; Law, R.; He, S. An updated comprehensive review of website evaluation studies in hospitality and tourism. Int. J. Contemp. Hosp. 2017, 29, 355–373. [Google Scholar] [CrossRef]
- Hallgren, K.A. Computing inter-rater reliability for observational data: An overview and tutorial. Tutor. Quant. Methods Psychol. 2012, 8, 23. [Google Scholar] [CrossRef] [PubMed]
- WHO. Coronavirus Disease (COVID-19) Pandemic. Retrieved 29 June 2022. Available online: https://www.who.int/emergencies/diseases/novel-coronavirus-2019 (accessed on 29 June 2022).
- Lee, W.J.; Kwag, S.I.; Ko, Y.D. Optimal capacity and operation design of a robot logistics system for the hotel industry. Tour. Manag. 2020, 76, 103971. [Google Scholar] [CrossRef]
- Wong, I.A.; Huang, J.; Lin, Z.C.; Jiao, H. Smart dining, smart restaurant, and smart service quality (SSQ). Int. J. Contemp. Hosp. 2022, 34, 2272–2297. [Google Scholar] [CrossRef]
- Zhong, L.; Coca-Stefaniak, J.A.; Morrison, A.M.; Yang, L.; Deng, B. Technology acceptance before and after COVID-19: No-touch service from hotel robots. Tour. Rev. 2022, 77, 1062–1080. [Google Scholar] [CrossRef]
- Akdim, K.; Belanche, D.; Flavián, M. Attitudes toward service robots: Analyses of explicit and implicit attitudes based on anthropomorphism and construal level theory. Int. J. Contemp. Hosp. 2021. [Google Scholar] [CrossRef]
- Fan, A.; Wu, L.; Miao, L.; Mattila, A.S. When does technology anthropomorphism help alleviate customer dissatisfaction after a service failure?–The moderating role of consumer technology self-efficacy and interdependent self-construal. J. Hosp. Mark. Manag. 2020, 29, 269–290. [Google Scholar] [CrossRef]
- Liu, X.S.; Wan, L.C.; Yi, X.S. Humanoid versus non-humanoid robots: How mortality salience shapes preference for robot services under the COVID-19 pandemic? Ann. Tour. Res. 2022, 94, 103383. [Google Scholar] [CrossRef]
- Lin, M.; Cui, X.; Wang, J.; Wu, G.; Lin, J. Promotors or inhibitors? Role of task type on the effect of humanoid service robots on consumers’ use intention. J. Hosp. Mark. Manag. 2022, 31, 1–20. [Google Scholar] [CrossRef]
- Yu, C.-E. Humanlike robots as employees in the hotel industry: Thematic content analysis of online reviews. J. Hosp. Mark. Manag. 2020, 29, 22–38. [Google Scholar] [CrossRef]
- Lu, L.; Zhang, P.; Zhang, T. Leveraging “human-likeness” of robotic service at restaurants. Int. J. Hosp. Manag. 2021, 94, 102823. [Google Scholar] [CrossRef]
- Seo, S. When female (male) robot Is talking to me: Effect of service robots’ gender and anthropomorphism on customer satisfaction. Int. J. Hosp. Manag. 2022, 102, 103166. [Google Scholar] [CrossRef]
- Yoganathan, V.; Osburg, V.-S.; Kunz, W.H.; Toporowski, W. Check-in at the Robo-desk: Effects of automated social presence on social cognition and service implications. Tour. Manag. 2021, 85, 104309. [Google Scholar] [CrossRef]
- Zhu, D.H.; Chang, Y.P. Robot with humanoid hands cooks food better? Effect of robotic chef anthropomorphism on food quality prediction. Int. J. Contemp. Hosp. 2020, 32, 1367–1383. [Google Scholar] [CrossRef]
- Zhang, M.; Gursoy, D.; Zhu, Z.; Shi, S. Impact of anthropomorphic features of artificially intelligent service robots on consumer acceptance: Moderating role of sense of humor. Int. J. Contemp. Hosp. 2021, 33, 3883–3905. [Google Scholar] [CrossRef]
- Liu, X.S.; Yi, X.S.; Wan, L.C. Friendly or competent? The effects of perception of robot appearance and service context on usage intention. Ann. Tour. Res. 2022, 92, 103324. [Google Scholar] [CrossRef]
- Hwang, J.; Kim, H.M.; Kim, I. The antecedent and consequences of brand competence: Focusing on the moderating role of the type of server in the restaurant industry. J. Hosp. Tour. Manag. 2022, 50, 337–344. [Google Scholar] [CrossRef]
- Ivanov, S.; Webster, C. Willingness-to-pay for robot-delivered tourism and hospitality services–an exploratory study. Int. J. Contemp. Hosp. 2021, 33, 3926–3955. [Google Scholar] [CrossRef]
- Shin, H.H.; Jeong, M. Guests’ perceptions of robot concierge and their adoption intentions. Int. J. Contemp. Hosp. 2020, 32, 2613–2633. [Google Scholar]
- Singh, S.; Olson, E.D.; Tsai, C.-H.K. Use of service robots in an event setting: Understanding the role of social presence, eeriness, and identity threat. J. Hosp. Tour. Manag. 2021, 49, 528–537. [Google Scholar]
- Kim, S.S.; Kim, J.; Badu-Baiden, F.; Giroux, M.; Choi, Y. Preference for robot service or human service in hotels? Impacts of the COVID-19 pandemic. Int. J. Hosp. Manag. 2021, 93, 102795. [Google Scholar] [CrossRef]
- Zhang, X.; Balaji, M.; Jiang, Y. Robots at your service: Value facilitation and value co-creation in restaurants. Int. J. Contemp. Hosp. 2022, 34, 2004–2025. [Google Scholar] [CrossRef]
- Huang, D.; Chen, Q.; Huang, J.; Kong, S.; Li, Z. Customer-robot interactions: Understanding customer experience with service robots. Int. J. Hosp. Manag. 2021, 99, 103078. [Google Scholar] [CrossRef]
- Lee, Y.; Lee, S.; Kim, D.-Y. Exploring hotel guests’ perceptions of using robot assistants. Tour. Manag. Perspect. 2021, 37, 100781. [Google Scholar] [CrossRef]
- Choi, Y.; Oh, M.; Choi, M.; Kim, S. Exploring the influence of culture on tourist experiences with robots in service delivery environment. Curr. Issues Tour. 2021, 24, 717–733. [Google Scholar] [CrossRef]
- Leung, X.Y.; Wen, H. Chatbot usage in restaurant takeout orders: A comparison study of three ordering methods. J. Hosp. Tour. Manag. 2020, 45, 377–386. [Google Scholar] [CrossRef]
- Um, T.; Kim, T.; Chung, N. How does an intelligence chatbot affect customers compared with self-service technology for sustainable services? Sustainability 2020, 12, 5119. [Google Scholar] [CrossRef]
- Byrd, K.; Fan, A.; Her, E.; Liu, Y.; Almanza, B.; Leitch, S. Robot vs. human: Expectations, performances and gaps in off-premise restaurant service modes. Int. J. Contemp. Hosp. 2021, 33, 3996–4016. [Google Scholar] [CrossRef]
- Guan, X.; Gong, J.; Li, M.; Huan, T.-C. Exploring key factors influencing customer behavioral intention in robot restaurants. Int. J. Contemp. Hosp. 2021, 34, 3482–3501. [Google Scholar] [CrossRef]
- Lu, L.; Cai, R.; Gursoy, D. Developing and validating a service robot integration willingness scale. Int. J. Hosp. Manag. 2019, 80, 36–51. [Google Scholar] [CrossRef]
- Lin, H.; Chi, O.H.; Gursoy, D. Antecedents of customers’ acceptance of artificially intelligent robotic device use in hospitality services. J. Hosp. Mark. Manag. 2020, 29, 530–549. [Google Scholar] [CrossRef]
- Lin, I.Y.; Mattila, A.S. The value of service robots from the hotel guest’s perspective: A mixed-method approach. Int. J. Hosp. Manag. 2021, 94, 102876. [Google Scholar] [CrossRef]
- Abou-Shouk, M.; Gad, H.E.; Abdelhakim, A. Exploring customers’ attitudes to the adoption of robots in tourism and hospitality. J. Hosp. Tour. Technol. 2021, 12, 762–776. [Google Scholar] [CrossRef]
- de Kervenoael, R.; Hasan, R.; Schwob, A.; Goh, E. Leveraging human-robot interaction in hospitality services: Incorporating the role of perceived value, empathy, and information sharing into visitors’ intentions to use social robots. Tour. Manag. 2020, 78, 104042. [Google Scholar] [CrossRef]
- Seo, K.H.; Lee, J.H. The emergence of service robots at restaurants: Integrating trust, perceived risk, and satisfaction. Sustainability 2021, 13, 4431. [Google Scholar] [CrossRef]
- Xie, M.; Kim, H.-b. User acceptance of hotel service robots using the quantitative kano model. Sustainability 2022, 14, 3988. [Google Scholar] [CrossRef]
- Kim, H.; So, K.K.F.; Wirtz, J. Service robots: Applying social exchange theory to better understand human–robot interactions. Tour. Manag. 2022, 92, 104537. [Google Scholar] [CrossRef]
- Hu, Y. An improvement or a gimmick? The importance of user perceived values, previous experience, and industry context in human–robot service interaction. J. Dest. Mark. 2021, 21, 100645. [Google Scholar] [CrossRef]
- Kim, J.J.; Choe, J.Y.J.; Hwang, J. Application of consumer innovativeness to the context of robotic restaurants. Int. J. Contemp. Hosp. 2020, 33, 224–242. [Google Scholar] [CrossRef]
- Hou, Y.; Zhang, K.; Li, G. Service robots or human staff: How social crowding shapes tourist preferences. Tour. Manag. 2021, 83, 104242. [Google Scholar] [CrossRef]
- Chan, A.P.H.; Tung, V.W.S. Examining the effects of robotic service on brand experience: The moderating role of hotel segment. J. Travel Tour. Mark. 2019, 36, 458–468. [Google Scholar] [CrossRef]
- Romero, J.; Lado, N. Service robots and COVID-19: Exploring perceptions of prevention efficacy at hotels in generation Z. Int. J. Contemp. Hosp. 2021, 33, 4057–4078. [Google Scholar] [CrossRef]
- Xiong, X.; Wong, I.A.; Yang, F.X. Are we behaviorally immune to COVID-19 through robots? Ann. Tour. Res. 2021, 91, 103312. [Google Scholar] [CrossRef] [PubMed]
- Zhong, L.; Sun, S.; Law, R.; Zhang, X. Impact of robot hotel service on consumers’ purchase intention: A control experiment. Asia Pac. J. Tour. Res. 2020, 25, 780–798. [Google Scholar] [CrossRef]
- Çakar, K.; Aykol, Ş. Understanding travellers’ reactions to robotic services: A multiple case study approach of robotic hotels. J. Hosp. Tour. Technol. 2021, 12, 155–174. [Google Scholar] [CrossRef]
- Mariani, M.; Borghi, M. Customers’ evaluation of mechanical artificial intelligence in hospitality services: A study using online reviews analytics. Int. J. Contemp. Hosp. 2021, 33, 3956–3976. [Google Scholar] [CrossRef]
- Tussyadiah, I.; Miller, G. Nudged by a robot: Responses to agency and feedback. Ann. Tour. Res. 2019, 78, 102752. [Google Scholar] [CrossRef]
- Tuomi, A.; Tussyadiah, I.P.; Hanna, P. Spicing up hospitality service encounters: The case of PepperTM. Int. J. Contemp. Hosp. 2021, 33, 3906–3925. [Google Scholar] [CrossRef]
- Tuomi, A.; Tussyadiah, I.; Ling, E.C.; Miller, G.; Lee, G. x = (tourism_work) y = (sdg8) while y = true: Automate (x). Ann. Tour. Res. 2020, 84, 102978. [Google Scholar] [CrossRef]
- Lee, W.; Ko, Y.D. Operation policy of multi-capacity logistic robots in hotel industry. Int. J. Contemp. Hosp. 2021, 33, 1482–1506. [Google Scholar] [CrossRef]
- Ivanov, S.; Seyitoğlu, F.; Markova, M. Hotel managers’ perceptions towards the use of robots: A mixed-methods approach. Inf. Technol. Tour. 2020, 22, 505–535. [Google Scholar] [CrossRef]
- Xu, S.; Stienmetz, J.; Ashton, M. How will service robots redefine leadership in hotel management? A Delphi approach. Int. J. Contemp. Hosp. 2020, 32, 2217–2237. [Google Scholar] [CrossRef]
- Vatan, A.; Dogan, S. What do hotel employees think about service robots? A qualitative study in Turkey. Tour. Manag. Perspect. 2021, 37, 100775. [Google Scholar] [CrossRef]
- Fu, S.; Zheng, X.; Wong, I.A. The perils of hotel technology: The robot usage resistance model. Int. J. Hosp. Manag. 2022, 102, 103174. [Google Scholar] [CrossRef] [PubMed]
- Parvez, M.O.; Arasli, H.; Ozturen, A.; Lodhi, R.N.; Ongsakul, V. Antecedents of human-robot collaboration: Theoretical extension of the technology acceptance model. J. Hosp. Tour. Technol. 2022, 13, 240–263. [Google Scholar] [CrossRef]
- Pizam, A.; Ozturk, A.B.; Balderas-Cejudo, A.; Buhalis, D.; Fuchs, G.; Hara, T.; Meira, J.; Revilla, R.G.M.; Sethi, D.; Shen, Y. Factors affecting hotel managers’ intentions to adopt robotic technologies: A global study. Int. J. Hosp. Manag. 2022, 102, 103139. [Google Scholar]
- Yu, H.; Shum, C.; Alcorn, M.; Sun, J.; He, Z. Robots can’t take my job: Antecedents and outcomes of Gen Z employees’ service robot risk awareness. Int. J. Contemp. Hosp. 2022, 34, 2971–2988. [Google Scholar] [CrossRef]
- Li, J.J.; Bonn, M.A.; Ye, B.H. Hotel employee’s artificial intelligence and robotics awareness and its impact on turnover intention: The moderating roles of perceived organizational support and competitive psychological climate. Tour. Manag. 2019, 73, 172–181. [Google Scholar] [CrossRef]
- Ding, L. Employees’ challenge-hindrance appraisals toward STARA awareness and competitive productivity: A micro-level case. Int. J. Contemp. Hosp. 2021, 33, 2950–2969. [Google Scholar] [CrossRef]
- Song, Y.; Zhang, M.; Hu, J.; Cao, X. Dancing with service robots: The impacts of employee-robot collaboration on hotel employees’ job crafting. Int. J. Hosp. Manag. 2022, 103, 103220. [Google Scholar] [CrossRef]
- Pillai, R.; Sivathanu, B. Adoption of AI-based chatbots for hospitality and tourism. Int. J. Contemp. Hosp. 2020, 32, 3199–3226. [Google Scholar] [CrossRef]
- Van, N.T.T.; Vrana, V.; Duy, N.T.; Minh, D.X.H.; Dzung, P.T.; Mondal, S.R.; Das, S. The role of human–machine interactive devices for post-COVID-19 innovative sustainable tourism in Ho Chi Minh City, Vietnam. Sustainability 2020, 12, 9523. [Google Scholar] [CrossRef]
- Qiu, H.; Li, M.; Shu, B.; Bai, B. Enhancing hospitality experience with service robots: The mediating role of rapport building. J. Hosp. Mark. Manag. 2020, 29, 247–268. [Google Scholar] [CrossRef]
- Choi, Y.; Choi, M.; Oh, M.; Kim, S. Service robots in hotels: Understanding the service quality perceptions of human-robot interaction. J. Hosp. Mark. Manag. 2020, 29, 613–635. [Google Scholar] [CrossRef]
- Bilotta, E.; Bertacchini, F.; Gabriele, L.; Giglio, S.; Pantano, P.S.; Romita, T. Industry 4.0 technologies in tourism education: Nurturing students to think with technology. J. Hosp. Leis. Sport Tour. Educ. 2021, 29, 100275. [Google Scholar] [CrossRef]
- de Almeida Biolchini, J.C.; Mian, P.G.; Natali, A.C.C.; Conte, T.U.; Travassos, G.H. Scientific research ontology to support systematic review in software engineering. Adv. Eng. Inform. 2007, 21, 133–151. [Google Scholar] [CrossRef]
- Kitchenham, B. Procedures for performing systematic reviews. Keele UK Keele Univ. 2004, 33, 1–26. [Google Scholar]
- Tranfield, D.; Denyer, D.; Smart, P. Towards a methodology for developing evidence-informed management knowledge by means of systematic review. Br. J. Manag. 2003, 14, 207–222. [Google Scholar] [CrossRef]
- Santos, M.C.; Veiga, C.; Santos, J.A.C.; Águas, P. Sustainability as a success factor for tourism destinations: A systematic literature review. Worldw. Hosp. Tour. Themes 2022, 14, 20–37. [Google Scholar] [CrossRef]



| Rank | Journal | 2017 | 2018 | 2019 | 2020 | 2021 | 2022 | Total |
|---|---|---|---|---|---|---|---|---|
| 1 | International Journal of Contemporary Hospitality Management | 1 | 1 | 6 | 11 | 3 | 22 | |
| 2 | International Journal of Hospitality Management | 1 | 5 | 5 | 11 | |||
| 2 | Sustainability (Switzerland) | 5 | 4 | 2 | 11 | |||
| 3 | Journal of Hospitality Marketing and Management | 5 | 2 | 7 | ||||
| 4 | Annals of Tourism Research | 3 | 1 | 2 | 6 | |||
| 4 | Tourism Management | 1 | 2 | 2 | 1 | 6 | ||
| 5 | Journal of Hospitality and Tourism Management | 2 | 1 | 1 | 4 | |||
| 5 | Journal of Hospitality and Tourism Technology | 2 | 2 | 4 | ||||
| 5 | Tourism Management Perspectives | 1 | 3 | 4 | ||||
| 6 | Cornell Hospitality Quarterly | 2 | 2 | |||||
| 6 | Journal of Travel and Tourism Marketing | 1 | 1 | 2 | ||||
| 6 | Tourism Review | 2 | 2 | |||||
| 7 | Asia Pacific Journal of Tourism Research | 1 | 1 | |||||
| 7 | Current Issues in Tourism | 1 | 1 | |||||
| 7 | Information Technology and Tourism | 1 | 1 | |||||
| 7 | Journal of Destination Marketing and Management | 1 | 1 | |||||
| 7 | Journal of Hospitality, Leisure, Sport and Tourism Education | 1 | 1 | |||||
| Total | 1 | 1 | 3 | 26 | 35 | 20 | 86 | |
| Sector | Sub-Sector | Frequency | Total | % |
|---|---|---|---|---|
| Hospitality | Hotel | 42 | 70 | 81.40 |
| Restaurant | 25 | |||
| Hotel and restaurant | 3 | |||
| Tourism | 3 | 3.49 | ||
| Hospitality and Tourism (Combined) | 13 | 15.12 | ||
| Total | 86 | 100 |
| Rank | Region | 2017 | 2018 | 2019 | 2020 | 2021 | 2022 | Total |
|---|---|---|---|---|---|---|---|---|
| 1 | US | 1 | 5 | 8 | 5 | 19 | ||
| 2 | Mainland China | 1 | 3 | 5 | 9 | 18 | ||
| 3 | Transnational | 1 | 5 | 9 | 2 | 17 | ||
| 4 | South Korea | 6 | 5 | 2 | 13 | |||
| 5 | Taiwan | 1 | 1 | 2 | ||||
| 5 | UK | 1 | 1 | 2 | ||||
| 6 | Bulgaria | 1 | 1 | |||||
| 6 | Egypt | 1 | 1 | |||||
| 6 | Hong Kong | 1 | 1 | |||||
| 6 | India | 1 | 1 | |||||
| 6 | Italy | 1 | 1 | |||||
| 6 | Japan | 1 | 1 | |||||
| 6 | Portugal | 1 | 1 | |||||
| 6 | Singapore | 1 | 1 | |||||
| 6 | Spain | 1 | 1 | |||||
| 6 | Turkey | 1 | 1 | |||||
| 7 | United Arab Emirates | 1 | 1 | |||||
| 7 | Vietnam | 1 | 1 | |||||
| Total | 1 | 1 | 3 | 24 | 34 | 20 | 83 | |
| Perspective | Quantitative | Qualitative | Mixed | Total | % |
|---|---|---|---|---|---|
| Supply | 8 | 7 | 1 | 16 | 18.60 |
| Demand | 47 | 11 | 6 | 64 | 74.42 |
| Supply and Demand (Combined) | 1 | 5 | 6 | 6.98 | |
| Total | 55 | 19 | 12 | 86 | 100 |
| % | 63.95 | 22.09 | 13.95 | 100 |
| Approach | Method | Frequency | Total |
|---|---|---|---|
| Quantitative | Survey | 33 | 56 |
| Experiment | 20 | ||
| Mathematic/Econometric | 3 | ||
| Qualitative | Big data analytic | 9 | 23 |
| In-depth interview | 9 | ||
| Observation | 3 | ||
| Case study | 1 | ||
| Delphi | 1 | ||
| Mixed method | 12 | ||
| Article Theoretical Foundation | Frequency |
|---|---|
| Use of theory | |
| Data driven | 39 |
| Theory driven | 47 |
| Applied one theory | 31 |
| Applied more than one theory | 16 |
| Theories applied in articles (more than once) | |
| Technology acceptance model | 12 |
| Uncanny valley theory | 4 |
| Cognitive appraisal theory | 3 |
| Artificially Intelligent Device Use Acceptance (AIDUA) theory | 2 |
| Experiential value theory | 2 |
| Perceived value theory | 2 |
| Social presence theory | 2 |
| Stereotype content model | 2 |
| Stimulus–Organism–Response (SOR) theory | 2 |
| The theory of planned behavior | 2 |
Publisher’s Note: MDPI stays neutral with regard to jurisdictional claims in published maps and institutional affiliations. |
© 2022 by the authors. Licensee MDPI, Basel, Switzerland. This article is an open access article distributed under the terms and conditions of the Creative Commons Attribution (CC BY) license (https://creativecommons.org/licenses/by/4.0/).
Share and Cite
Ye, H.; Sun, S.; Law, R. A Review of Robotic Applications in Hospitality and Tourism Research. Sustainability 2022, 14, 10827. https://doi.org/10.3390/su141710827
Ye H, Sun S, Law R. A Review of Robotic Applications in Hospitality and Tourism Research. Sustainability. 2022; 14(17):10827. https://doi.org/10.3390/su141710827
Chicago/Turabian StyleYe, Huiyue, Sunny Sun, and Rob Law. 2022. "A Review of Robotic Applications in Hospitality and Tourism Research" Sustainability 14, no. 17: 10827. https://doi.org/10.3390/su141710827
APA StyleYe, H., Sun, S., & Law, R. (2022). A Review of Robotic Applications in Hospitality and Tourism Research. Sustainability, 14(17), 10827. https://doi.org/10.3390/su141710827

