Comparison of Snow Indices in Assessing Snow Cover Depth in Northern Kazakhstan
Abstract
1. Introduction
2. Materials and Methods
2.1. Study Area
2.2. Data Sources
2.2.1. In Situ Surveying
2.2.2. Digital Satellite Image Dataset
2.3. Methodology
2.3.1. Spectral Snow Indices
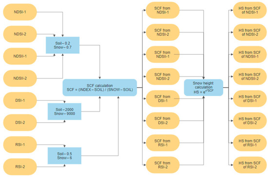
2.3.2. Calculation of SCF
2.3.3. Estimation of Snow Depth and SWE
3. Results
3.1. Calculation of the Snow Spectral Indices
3.2. Estimation of SCF
3.3. Snow Depth Modeling
3.4. SWE Calculation
4. Discussion
5. Conclusions
Author Contributions
Funding
Institutional Review Board Statement
Informed Consent Statement
Data Availability Statement
Conflicts of Interest
Appendix A








References
- Armstrong, R.L.; Brun, E. Snow and Climate: Physical Processes, Surface Energy Exchange and Modeling; Cambridge University Press: Cambridge, UK, 2008; ISBN 978-0-521-85454-2. [Google Scholar]
- Dong, C. Remote Sensing, Hydrological Modeling and in Situ Observations in Snow Cover Research: A Review. J. Hydrol. 2018, 561, 573–583. [Google Scholar] [CrossRef]
- Lettenmaier, D.P.; Alsdorf, D.; Dozier, J.; Huffman, G.J.; Pan, M.; Wood, E.F. Inroads of Remote Sensing into Hydrologic Science during the WRR Era. Water Resour. Res. 2015, 51, 7309–7342. [Google Scholar] [CrossRef]
- Sturm, M. White Water: Fifty Years of Snow Research in WRR and the Outlook for the Future. Water Resour. Res. 2015, 51, 4948–4965. [Google Scholar] [CrossRef]
- Vavrus, S. The Role of Terrestrial Snow Cover in the Climate System. Clim. Dyn. 2007, 29, 73–88. [Google Scholar] [CrossRef]
- Jones, H.G.; Pomeroy, J.W.; Walker, D.A.; Hoham, R.W. Snow Ecology: An Interdisciplinary Examination of Snow-Covered Ecosystems; Cambridge University Press: Cambridge, UK, 2001; ISBN 978-0-521-58483-8. [Google Scholar]
- Duan, Y.; Luo, M.; Guo, X.; Cai, P.; Li, F. Study on the Relationship between Snowmelt Runoff for Different Latitudes and Vegetation Growth Based on an Improved SWAT Model in Xinjiang, China. Sustainability 2021, 13, 1189. [Google Scholar] [CrossRef]
- Kumar, R.; Manzoor, S.; Vishwakarma, D.K.; Al-Ansari, N.; Kushwaha, N.L.; Elbeltagi, A.; Sushanth, K.; Prasad, V.; Kuriqi, A. Assessment of Climate Change Impact on Snowmelt Runoff in Himalayan Region. Sustainability 2022, 14, 1150. [Google Scholar] [CrossRef]
- Mote, P.W.; Hamlet, A.F.; Clark, M.P.; Lettenmaier, D.P. Declining mountain snowpack in western North America. Bull. Am. Meteorol. Soc. 2005, 86, 39–50. [Google Scholar] [CrossRef]
- Popova, V.V.; Morozova, P.A.; Titkova, T.B.; Semenov, V.A.; Cherenkova, E.A.; Shiryaeva, A.V.; Kitaev, L.M. Regional features of present winter snow accumulation variability in the North Eurasia from data of observations, reanalysis and satellites. Ice Snow 2015, 55, 73–86. [Google Scholar] [CrossRef][Green Version]
- Barnett, T.P.; Adam, J.C.; Lettenmaier, D.P. Potential Impacts of a Warming Climate on Water Availability in Snow-Dominated Regions. Nature 2005, 438, 303–309. [Google Scholar] [CrossRef]
- Rood, S.B.; Pan, J.; Gill, K.M.; Franks, C.G.; Samuelson, G.M.; Shepherd, A. Declining Summer Flows of Rocky Mountain Rivers: Changing Seasonal Hydrology and Probable Impacts on Floodplain Forests. J. Hydrol. 2008, 349, 397–410. [Google Scholar] [CrossRef]
- Groffman, P.M.; Driscoll, C.T.; Fahey, T.J.; Hardy, J.P.; Fitzhugh, R.D.; Tierney, G.L. Colder Soils in a Warmer World: A Snow Manipulation Study in a Northern Hardwood Forest Ecosystem. Biogeochemistry 2001, 56, 135–150. [Google Scholar] [CrossRef]
- Pilon, C.E.; CÔté, B.; Fyles, J.W. Effect of Snow Removal on Leaf Water Potential, Soil Moisture, Leaf and Soil Nutrient Status and Leaf Peroxidase Activity of Sugar Maple. Plant Soil 1994, 162, 81–88. [Google Scholar] [CrossRef]
- Zhang, T. Influence of the Seasonal Snow Cover on the Ground Thermal Regime: An Overview. Rev. Geophys. 2005, 43, 11. [Google Scholar] [CrossRef]
- Lemmetyinen, J.; Kontu, A.; Pulliainen, J.; Vehviläinen, J.; Rautiainen, K.; Wiesmann, A.; Mätzler, C.; Werner, C.; Rott, H.; Nagler, T.; et al. Nordic Snow Radar Experiment. Geosci. Instrum. Methods Data Syst. 2016, 5, 403–415. [Google Scholar] [CrossRef]
- Gan, Y.; Zhang, Y.; Kongoli, C.; Grassotti, C.; Liu, Y.; Lee, Y.-K.; Seo, D.-J. Evaluation and Blending of ATMS and AMSR2 Snow Water Equivalent Retrievals over the Conterminous United States. Remote Sens. Environ. 2021, 254, 112280. [Google Scholar] [CrossRef]
- Jenssen, R.O.R.; Jacobsen, S.K. Measurement of Snow Water Equivalent Using Drone-Mounted Ultra-Wide-Band Radar. Remote Sens. 2021, 13, 2610. [Google Scholar] [CrossRef]
- Lin, J.; Feng, X.; Xiao, P.; Li, H.; Wang, J.; Li, Y. Comparison of Snow Indexes in Estimating Snow Cover Fraction in a Mountainous Area in Northwestern China. IEEE Geosci. Remote Sens. Lett. 2012, 9, 725–729. [Google Scholar] [CrossRef]
- Romanov, P.; Tarpley, D. Estimation of Snow Depth over Open Prairie Environments Using GOES Imager Observations. Hydrol. Process. 2004, 18, 1073–1087. [Google Scholar] [CrossRef]
- Kim, D.; Jung, H.-S.; Kim, J.-C. Comparison of Snow Cover Fraction Functions to Estimate Snow Depth of South Korea from MODIS Imagery. Korean J. Remote Sens. 2017, 33, 401–410. [Google Scholar] [CrossRef]
- Dixit, A.; Goswami, A.; Jain, S. Development and Evaluation of a New “Snow Water Index (SWI)” for Accurate Snow Cover Delineation. Remote Sens. 2019, 11, 2774. [Google Scholar] [CrossRef]
- Hall, D.K.; Riggs, G.A.; Salomonson, V.V. Development of Methods for Mapping Global Snow Cover Using Moderate Resolution Imaging Spectroradiometer Data. Remote Sens. Environ. 1995, 54, 127–140. [Google Scholar] [CrossRef]
- Hall, D.K.; Foster, J.L.; Verbyla, D.L.; Klein, A.G.; Benson, C.S. Assessment of Snow-Cover Mapping Accuracy in a Variety of Vegetation-Cover Densities in Central Alaska. Remote Sens. Environ. 1998, 66, 129–137. [Google Scholar] [CrossRef]
- Hall, D.K.; Riggs, G.A.; Salomonson, V.V.; DiGirolamo, N.E.; Bayr, K.J. MODIS Snow-Cover Products. Remote Sens. Environ. 2002, 83, 181–194. [Google Scholar] [CrossRef]
- Dozier, J. Spectral Signature of Alpine Snow Cover from the Landsat Thematic Mapper. Remote Sens. Environ. 1989, 28, 9–22. [Google Scholar] [CrossRef]
- Negi, H.S.; Singh, S.K.; Kulkarni, A.V.; Semwal, B.S. Field-Based Spectral Reflectance Measurements of Seasonal Snow Cover in the Indian Himalaya. Int. J. Remote Sens. 2010, 31, 2393–2417. [Google Scholar] [CrossRef]
- Salomonson, V.V.; Appel, I. Estimating Fractional Snow Cover from MODIS Using the Normalized Difference Snow Index. Remote Sens. Environ. 2004, 89, 351–360. [Google Scholar] [CrossRef]
- Negi, H.; Kulkarni, A.; Semwal, B. Study of Contaminated and Mixed Objects Snow Reflectance in Indian Himalaya Using Spectroradiometer. Int. J. Remote Sens. 2009, 30, 315–325. [Google Scholar] [CrossRef]
- Xiao, X.; Shen, Z.; Qin, X. Assessing the Potential of VEGETATION Sensor Data for Mapping Snow and Ice Cover: A Normalized Difference Snow and Ice Index. Int. J. Remote Sens. 2001, 22, 2479–2487. [Google Scholar] [CrossRef]
- Barton, J.S.; Hall, D.K.; Riggs, G.A. Remote Sensing of Fractional Snow Cover Using Moderate Resolution Imaging Spectroradiometer (MODIS) Data. In Proceedings of the 57th Eastern Snow Conference, Syracuse, NY, USA, 2–3 June 2000; pp. 171–181. [Google Scholar]
- Romanov, P. Mapping and Monitoring of the Snow Cover Fraction over North America. J. Geophys. Res. 2003, 108, 8619. [Google Scholar] [CrossRef]









| Study Area/Snow Survey Dates and the Number of Points | 30 January 2022 | 7 February 2022 | 9 February 2022 | |||
|---|---|---|---|---|---|---|
| Depth | Density | Depth | Density | Depth | Density | |
| LLP North Kazakhstan Agricultural Experimental Station | 118 | 118 | ||||
| LLP A.I. Barayev Research and Production Center for Grain Farming | 144 | 19 | ||||
| LLP Naidorovskoe | 148 | 148 | ||||
| Sensor | Acquisition Date | Spectral Band with Wavelet (µm) | Cloud Cover |
|---|---|---|---|
| Sentinel-2 | 30 January 2022, 42UWE | Coastal (0.443) | 26% |
| Blue (0.490) | |||
| 30 January 2022, 42UWF | Green (0.560) | 60% | |
| Red (0.665) | |||
| 3 February 2022, 43UCR | Vegetation red edge (0.705) | 1% | |
| Vegetation red edge (0.740) | |||
| 11 February 2022, 42UCX | Vegetation red edge (0.783) | 84% | |
| Near-infrared (0.842) | |||
| Vegetation red edge (0.865) | |||
| SWIR-Cirrus (1.375) | |||
| SWIR-1 (1.610) | |||
| SWIR-2 (2.190) |
| Snow Index | For Sentinel 2 MSI | For Landsat 8 OLI |
|---|---|---|
| NDSI1 | GreenB03 − SWIRB11/GreenB03 + SWIRB11 | GreenB03 − SWIRB06/GreenB03 + SWIRB06 |
| NDSI2 | GreenB03 − SWIRB12/GreenB03 + SWIRB12 | GreenB03 − SWIRB07/GreenB03 + SWIRB07 |
| NDSII1 | RedB04 − SWIRB11/RedB04 + SWIRB11 | RedB04 − SWIRB06/RedB04 + SWIRB06 |
| NDSII2 | RedB04 − SWIRB12/RedB04 + SWIRB12 | RedB04 − SWIRB07/RedB04 + SWIRB07 |
| DSI1 | GreenB03 − SWIRB11 | GreenB03 − SWIRB06 |
| DSI2 | GreenB03 − SWIRB12 | GreenB03 − SWIRB07 |
| RSI1 | GreenB03/SWIRB11 | GreenB03/SWIRB06 |
| RSI2 | GreenB03/SWIRB12 | GreenB03/SWIRB07 |
| Study Area | Error/Index | NDSII-2 | NDSII-1 | NDSI-2 | NDSI-1 | RSI-2 | RSI-1 | DSI-2 | DSI-1 |
|---|---|---|---|---|---|---|---|---|---|
| LLP “North Kazakhstan Agricultural Experimental Station” | R | 0.45 | 0.2 | 0.53 | 0.24 | 0.55 | 0.25 | 0.78 | 0.51 |
| RMSE | 6.85 | 7.45 | 6.44 | 7.02 | 6.16 | 6.66 | 5.62 | 7.29 | |
| LLP A.I. Barayev “Research and Production Center for Grain Farming” | R | −0.07 | −0.01 | −0.06 | 0 | −0.06 | 0 | 0.69 | 0.5 |
| RMSE | 4.75 | 4.69 | 4.84 | 4.67 | 4.85 | 4.86 | 3.46 | 4.1 | |
| LLP “Naidorovskoe” | R | 0.26 | 0.18 | 0.44 | 0.41 | 0.44 | 0.4 | 0.80 | 0.51 |
| RMSE | 3.47 | 3.53 | 3.4 | 3.5 | 3.27 | 3.35 | 2.86 | 3.17 |
Publisher’s Note: MDPI stays neutral with regard to jurisdictional claims in published maps and institutional affiliations. |
© 2022 by the authors. Licensee MDPI, Basel, Switzerland. This article is an open access article distributed under the terms and conditions of the Creative Commons Attribution (CC BY) license (https://creativecommons.org/licenses/by/4.0/).
Share and Cite
Teleubay, Z.; Yermekov, F.; Tokbergenov, I.; Toleubekova, Z.; Igilmanov, A.; Yermekova, Z.; Assylkhanova, A. Comparison of Snow Indices in Assessing Snow Cover Depth in Northern Kazakhstan. Sustainability 2022, 14, 9643. https://doi.org/10.3390/su14159643
Teleubay Z, Yermekov F, Tokbergenov I, Toleubekova Z, Igilmanov A, Yermekova Z, Assylkhanova A. Comparison of Snow Indices in Assessing Snow Cover Depth in Northern Kazakhstan. Sustainability. 2022; 14(15):9643. https://doi.org/10.3390/su14159643
Chicago/Turabian StyleTeleubay, Zhanassyl, Farabi Yermekov, Ismail Tokbergenov, Zhanat Toleubekova, Amangeldy Igilmanov, Zhadyra Yermekova, and Aigerim Assylkhanova. 2022. "Comparison of Snow Indices in Assessing Snow Cover Depth in Northern Kazakhstan" Sustainability 14, no. 15: 9643. https://doi.org/10.3390/su14159643
APA StyleTeleubay, Z., Yermekov, F., Tokbergenov, I., Toleubekova, Z., Igilmanov, A., Yermekova, Z., & Assylkhanova, A. (2022). Comparison of Snow Indices in Assessing Snow Cover Depth in Northern Kazakhstan. Sustainability, 14(15), 9643. https://doi.org/10.3390/su14159643

