Modeling the Critical Success Factors for BIM Implementation in Developing Countries: Sampling the Turkish AEC Industry
Abstract
1. Introduction
2. Research Background and Gaps in the Literature
2.1. Research Background
2.1.1. BIM Practices
2.1.2. BIM Awareness
2.1.3. BIM Organization
2.1.4. BIM Education
2.2. Gaps in the Literature
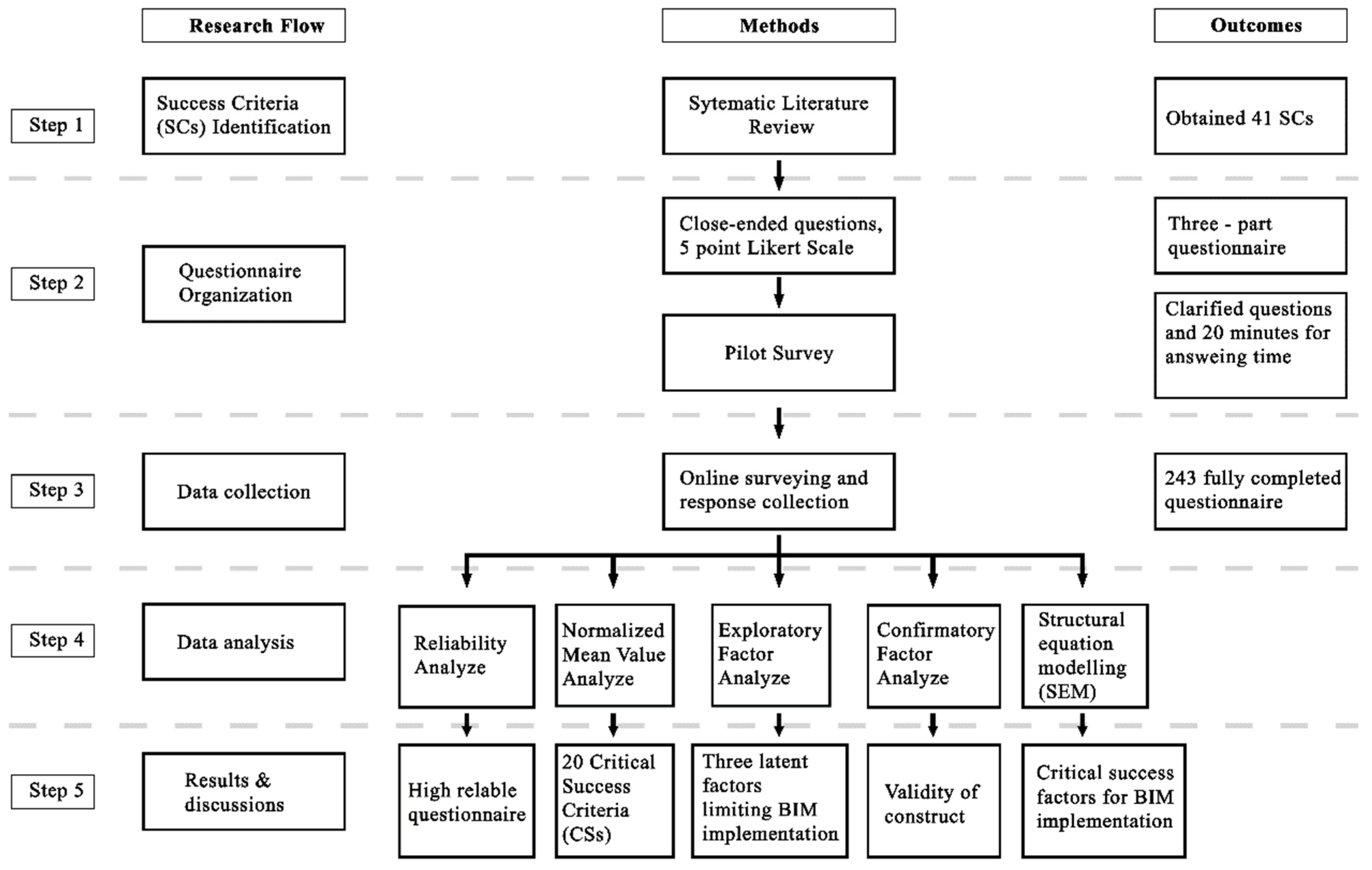
3. Materials and Methods
3.1. Identifying the Success Criteria (SC)
3.2. Organizing the Questionnaire
3.3. Data Collection
3.4. Data Analysis
4. Results
4.1. Reliability and Validity of Questionnaire
4.2. Ranking Analysis
4.3. Designating Critical Success Factors Affecting BIM Implementation—EFA
4.4. Confirmatory Factor Analyis—CFA
4.5. Evaluation of Hypothetical Model
4.5.1. Reliability Testing
4.5.2. Validity Testing
4.6. Evaluation of Structural Model
5. Discussion
6. Conclusions
6.1. Conceptual and Empirical Contributions
- The study contributes to the conceptual framework by identifying and conceptualizing additional components to be added to it, such as the influence of critical success factors on BIM implementation in the construction industry.
- Most BIM implementation studies have been conducted in developed countries (the United States of America, the United Kingdom, France, and South Korea). Few studies have been conducted on BIM implementation in the Turkish construction industry; therefore, the findings of the current research may be generalized to developing countries. The present work lays a solid foundation for addressing BIM implementation to increase the dependability of local construction projects and to close the knowledge gap highlighted earlier.
- This study’s findings include a substantial prediction tool (SEM) for discussing the influence of successful BIM implementation factors on the AEC industry for the first time, by sampling a group that has been ignored in previous research. Consequently, this tool has the potential to improve traditional BIM implementation in the construction industry, particularly in developing countries. This contribution is empirical in nature because, in terms of the used method and sample group, it focused on evaluating a theoretical linkage between three critical factors of successful BIM implementation, which have not previously been tested.
- Regarding the geographical context, it is evident that BIM implementation remains at a low level, with minor companies having just started to adopt this practice, similar to other developing countries’ AEC industries; this is projected to skyrocket over the next few years. The present empirical study provides evidence that there is a significant and positive impact of the critical success factors of BIM implementation in the construction industry. Consequently, this can encourage the Turkish government and other local organizations to implement BIM more successfully, and it can also encourage those who have not yet started to implement BIM.
6.2. Managerial Implications
- Regarding ATB, this study suggests that BIM product developers could increase the ratio of utilization of BIM technology by determining what type of implementations should be used in an organization, and arranging more BIM seminars, workshops, or conferences for key stakeholders in this industry, such as top management, clients, chief contractors, and engineering companies.
- The government may consider whether it is feasible to develop grant incentives and financial subsidies to local AEC industries’ early phases of BIM implementation as well as consider selecting a few pilot projects in order to practically present the affirmative impacts of BIM. Furthermore, the government should consider BIM consultancy support, during any project phase that preferred by the company, for a limited period.
- In addition, both universities and the government should take responsibility for the awareness of BIM-related technologies. Related departments of universities, particularly architecture and engineering departments, should create new course modules by update their education curricula and increasing the number of BIM-related courses. Institutions of higher education and the government should collaborate to develop a national BIM curriculum to fulfil the need for BIM proficiency among graduates entering the workforce in the next generation.
- The government should implement legislation and rules during their project execution to successful BIM via providing project standardization. The government should also provide a more enabling environment for BIM users, including intellectual property protection, BIM rules, and a common contract for BIM implementation, thus decreasing project risk to a minimal level.
- The government should fund projects in order to build roadmaps of organizational readiness for BIM implementation for each firm as needed. Thus, it can facilitate organizations to overcome their shortcomings in order to implement BIM more successfully.
- The government should establish educational programs for current industry professionals and create a knowledge portal to evaluate the most effective BIM implementation approaches by via strategic schemes. Furthermore, construction stakeholders for successful digital transformation should motivate their staff to acquire practical skills and real-world experience through frequent BIM training programs that help them to stay updated and be aware of abilities that need to be improved.
- In addition to the organizational readiness process for successful BIM implementation, government subsidies have positively affected companies’ attitudes towards change by provide long-term competitive advantages.
- Since the gains in design cost and time have significant influence on the motivation of the top management to implement BIM, local companies in the AEC industry should be encouraged to implement BIM by the government via sharing the results of the pilot projects.
- It should be noted that BIM implementation is not only technological innovation, but it also requires the digital transformation of the entire organization. Organizations would have better results if companies focused on this transformation and were aware of the need to transform digitally. The government should organize informative seminars and conferences on process management to raise awareness. In line with awareness, knowing reliable results will be obtained with the correct implementation is an important source of motivation.
- Effective communication between executives and workers has a significant role for successful BIM implementation in term of better involvement of the workers in the digital transformation process and in achieving the objectives related to implementation. Therefore, various workshops should be organized to consolidate/strengthen the linkage of executives and workers, and to ensure success in BIM implementation in terms of affirmative feedback.
7. Limitations and Future Research
Author Contributions
Funding
Institutional Review Board Statement
Informed Consent Statement
Data Availability Statement
Conflicts of Interest
References
- Girginkaya Akdag, S.; Maqsood, U. A roadmap for BIM adoption and implementation in developing countries: The Pakistan case. Archnet-IJAR 2019, 14, 112–132. [Google Scholar] [CrossRef]
- Chien, K.-F.; Wu, Z.-H.; Huang, S.-C. Identifying and assessing critical risk factors for BIM projects: Empirical study. Autom. Constr. 2014, 45, 1–15. [Google Scholar] [CrossRef]
- Liu, Z.; Lu, Y.; Shen, M.; Peh, L.C. Transition from building information modeling (BIM) to integrated digital delivery (IDD) in sustainable building management: A knowledge discovery approachbased review. J. Clean. Prod. 2021, 291, 125223. [Google Scholar] [CrossRef]
- Mirhosseini, S.A.; Kiani Mavi, R.; Kiani Mavi, N.; Abbasnejad, B.; Rayani, F. Interrelations among Leadership Competencies of BIM Leaders: A Fuzzy DEMATEL-ANP Approach. Sustainability 2020, 12, 7830. [Google Scholar] [CrossRef]
- Lu, Y.; Wu, Z.; Chang, R.; Li, Y. Building Information Modeling (BIM) for green buildings: A critical review and future directions. Autom. Constr. 2017, 83, 134–148. [Google Scholar] [CrossRef]
- Patel, T.; Bapat, H.; Patel, D.; van der Walt, J.D. Identification of Critical Success Factors (CSFs) of BIM Software Selection: A Combined Approach of FCM and Fuzzy DEMATEL. Buildings 2021, 11, 311. [Google Scholar] [CrossRef]
- Wong, J.K.W.; Zhou, J. Enhancing environmental sustainability over building life cycles through green BIM: A review. Autom. Constr. 2015, 57, 156–165. [Google Scholar] [CrossRef]
- Liao, L.; Teo, E.A.L. Critical Success Factors For Enhancing The Building Information Modelling Implementation in Building Projects in Singapore. J. Civ. Eng. Manag. 2017, 23, 1029–1044. [Google Scholar] [CrossRef]
- Sacks, R.; Eastman, C.; Lee, G.; Teicholz, P. BIM Handbook: A Guide to Building Information Modeling for Owners, Managers, Designers, Engineers, and Contractors, and Facility Managers, 3rd ed.; John Wiley & Sons: Hoboken, NJ, USA, 2018; pp. 1–688. ISBN 978-1-119-28753-7. [Google Scholar]
- Turkish Republic (T.R.). Ministry of Transport and Infrastructure—Corporate Strategic Management. Available online: https://www.uab.gov.tr/stratejik-yonetim (accessed on 17 May 2022). (In Turkish)
- Ozyuksel, S.; Bacak, Y. Impact of engineering insurances on the growth of Turkish Construction Sector. Int. Rev. Econ. Financ. 2020, 12, 1–28. [Google Scholar] [CrossRef]
- European Construction Industry Federation. Available online: https://fiec-statistical-report.eu/2021/turkey (accessed on 9 June 2022).
- Engineering News-Record. Available online: https://www.enr.com/toplists/2022-Top-400-Contractors-1-preview (accessed on 9 June 2022).
- Turkish Republic (T.R.). Ministry of Development Construction, Engineering-Architecture, Technical Consultancy and Contracting Services, Specialization Commission Report-2018. Available online: https://www.sbb.gov.tr/wp-content/uploads/2020/04/InsaatMuhendislik-Mimarl%C4%B1kTeknikMusavirlikveMuteahhitlikHizmetleriOzelIhtisasKomisyonuRaporu.pdf (accessed on 9 June 2022). (In Turkish)
- Ezcan, V.; Goulding, J.S.; Kuruoglu, M.; Rahimian, F.P. Perceptions and reality: Revealing the BIM gap between the UK and Turkey. IJ3DIM 2013, 2, 1–15. [Google Scholar] [CrossRef]
- Kazaz, A.; Ulubeyli, S. Strategic management practices in Turkish construction firms. J. Manag. Eng. 2009, 25, 185–194. [Google Scholar] [CrossRef][Green Version]
- TCA-Turkish Contractors Association. Analysis of Turkish Construction Industry-January 2016. Available online: http://www.tmb.org.tr/file/10787 (accessed on 20 May 2022). (In Turkish).
- Antwi-Afari, M.F.; Li, H.; Pärn, E.A.; Edwards, D.J. Critical Success Factors for Implementing Building Information Modelling (BIM): A Longitudinal Review. Autom. Constr. 2018, 91, 100–110. [Google Scholar] [CrossRef]
- Amuda-Yusuf, G. Critical Success Factors for Building Information Modelling Implementation. Constr. Econ. Build. 2018, 18, 55–73. [Google Scholar] [CrossRef]
- Sinoh, S.S.; Othman, F.; Ibrahim, Z. Critical Success Factors for BIM Implementation: A Malaysian Case Study. Eng. Constr. Archit. Manag. 2020, 27, 2737–2765. [Google Scholar] [CrossRef]
- Tsai, M.-H.; Mom, M.; Hsieh, S.-H. Developing Critical Success Factors for the Assessment of BIM Technology Adoption: Part I. Methodology and Survey. J. Chin. Inst. Eng. 2014, 37, 845–858. [Google Scholar] [CrossRef]
- Mom, M.; Tsai, M.-H.; Hsieh, S.-H. Developing critical success factors for the assessment of BIM technology adoption: Part II. Analysis and results. J. Chin. Inst. Eng. 2014, 37, 859–868. [Google Scholar] [CrossRef]
- Ozorhon, B.; Karahan, U. Critical Success Factors of Building Information Modeling Implementation. J. Manag. Eng. 2017, 33, 04016054. [Google Scholar] [CrossRef]
- Chan, D.W.M.; Olawumi, T.O.; Ho, A.M.L. Perceived Benefits of and Barriers to Building Information Modelling (BIM) Implementation in Construction: The Case of Hong Kong. J. Build. Eng. 2019, 25, 100764. [Google Scholar] [CrossRef]
- Chan, D.W.M.; Olawumi, T.O.; Ho, A.M.L. Critical Success Factors for Building Information Modelling (BIM) Implementation in Hong Kong. Eng. Constr. Archit. Manag. 2019, 26, 1838–1854. [Google Scholar] [CrossRef]
- Chen, Y.; Yin, Y.; Browne, G.J.; Li, D. Adoption of Building Information Modeling in Chinese Construction Industry: The Technology-Organization-Environment Framework. Eng. Constr. Archit. Manag. 2019, 26, 1878–1898. [Google Scholar] [CrossRef]
- Liu, Z.; Lu, Y.; Nath, T.; Wang, Q.; Tiong, R.L.K.; Peh, L.L.C. Critical success factors for BIM adoption during construction phase: A Singapore case study. Eng. Constr. Archit. Manag. 2021; in press. [Google Scholar] [CrossRef]
- Awwad, K.A.; Shibani, A.; Ghostin, M. Exploring the Critical Success Factors Influencing BIM Level 2 Implementation in the UK Construction Industry: The Case of SMEs. Int. J. Constr. Manag. 2020, 22, 1894–1901. [Google Scholar] [CrossRef]
- Abbasnejad, B.; Nepal, M.P.; Mirhosseini, S.A.; Moud, H.I.; Ahankoob, A. Modelling the Key Enablers of Organizational Building Information Modelling (BIM) Implementation: An Interpretive Structural Modelling (ISM) Approach. J. Inf. Technol. Constr. 2021, 26, 974–1008. [Google Scholar] [CrossRef]
- Shojaei, R.S.; Oti-Sarpong, K.; Burgess, G. Enablers for the Adoption and Use of BIM in Main Contractor Companies in the UK. Eng. Constr. Archit. Manag. 2022. [Google Scholar] [CrossRef]
- Attarzadeh, M.; Nath, T.; Tiong, R.L.K. Identifying key factors for building information modelling adoption in Singapore. Proc. Inst. Civ. Eng.-Manag. Procure. Law 2015, 168, 220–231. [Google Scholar] [CrossRef]
- Olawumi, T.O.; Chan, D.W. Critical success factors for implementing building information modeling and sustainability practices in construction projects: A Delphi survey. Sustain. Dev. 2019, 27, 587–602. [Google Scholar] [CrossRef]
- Evans, M.; Farrell, P.; Mashali, A.; Zewein, W. Critical Success Factors for Adopting Building Information Modelling (BIM) and Lean Construction Practices on Construction Mega-Projects: A Delphi Survey. J. Eng. Des. Technol. 2021, 19, 537–556. [Google Scholar] [CrossRef]
- Abbasnejad, B.; Nepal, M.P.; Ahankoob, A.; Nasirian, A.; Drogemuller, R. Building Information Modelling (BIM) Adoption and Implementation Enablers in AEC Firms: A Systematic Literature Review. Archit. Eng. Des. Manag. 2021, 17, 411–433. [Google Scholar] [CrossRef]
- Solomon Belay, S.; Goedert, J.; Woldesenbet, A.; Rokooei, S.; Matos, J.; Sousa, H. Key BIM adoption drivers to improve performance of infrastructure projects in the Ethiopian construction sector a structural equation modeling approach. Adv. Civ. Eng. 2021, 2021, 12. [Google Scholar] [CrossRef]
- Babatunde, S.O.; Ekundayo, D.; Adekunle, A.O.; Bello, W. Comparative analysis of drivers to BIM adoption among AEC firms in developing countries: A case of Nigeria. J. Eng. Des. Technol. 2020, 18, 1425–1447. [Google Scholar] [CrossRef]
- Al-Ashmori, Y.Y.; Othman, I.; Rahmawati, Y.; Amran, Y.H.M.; Sabah, S.H.A.; Rafindadi, A.D.; Mikić, M. BIM Benefits and Its Influence on the BIM Implementation in Malaysia. Ain Shams Eng. J. 2020, 11, 1013–1019. [Google Scholar] [CrossRef]
- Morlhon, R.; Pellerin, R.; Bourgault, M. Building Information Modeling Implementation through Maturity Evaluation and Critical Success Factors Management. Proc. Technol. 2014, 16, 1126–1134. [Google Scholar] [CrossRef]
- Saka, A.B.; Chan, D.W.M. Profound barriers to building information modelling (BIM) adoption in construction small and medium-sized enterprises (SMEs): An interpretive structural modelling approach. Constr. Innov. 2020, 20, 261–284. [Google Scholar] [CrossRef]
- Babatunde, S.O.; Ekundayo, D.; Babalola, O.; Jimoh, J.A. Analysis of the drivers and benefits of BIM incorporation into quantity surveying profession: Academia and students’ perspectives. J. Eng. Des. Technol. 2018, 16, 750–766. [Google Scholar] [CrossRef]
- Saka, A.B.; Chan, D.W.M. Adoption and Implementation of Building Information Modelling (BIM) in Small and Medium-Sized Enterprises (SMEs): A Review and Conceptualization. Eng. Constr. Archit. Manag. 2021, 28, 1829–1862. [Google Scholar] [CrossRef]
- Toole, T.M. Uncertainty and home builders’ adoption of technological innovations. J. Constr. Eng. Manag. 1998, 124, 323–332. [Google Scholar] [CrossRef]
- Kim, S.; Park, C.H.; Chin, S. Assessment of BIM acceptance degree of Korean AEC participants. KSCE J. Civ. Eng. 2016, 20, 1163–1177. [Google Scholar] [CrossRef]
- Rogers, E.M. Diffusion of Innovations, 5th ed.; Free Press: New York, NY, USA, 2003. [Google Scholar]
- Arayici, Y.; Khosrowshahi, F.; Ponting, A.M.; Mihindu, S.A. Towards implementation of building information modelling in the construction industry. In Proceedings of the Fifth International Conference on Construction in the 21st Century (CITC-V) “Collaboration and Integration in Engineering, Management and Technology”, Istanbul, Turkey, 20–22 May 2009. [Google Scholar]
- Joblot, L.; Paviot, T.; Deneux, D.; Lamouri, S. Building Information Maturity Model Specific to the Renovation Sector. Autom. Constr. 2019, 101, 140–159. [Google Scholar] [CrossRef]
- Damanpour, F.; Szabat, K.A.; Evan, W.M. The relationship between types of innovation and organizational performance. J. Manag. Stud. 1989, 26, 587–602. [Google Scholar] [CrossRef]
- Schneider, B.; Gunnarson, S.K.; Niles-Jolly, K. Creating the climate and culture of success. Organ. Dyn. 1994, 23, 17–29. [Google Scholar] [CrossRef]
- Chang, C.Y.; Pan, W.; Howard, R. Impact of building information modeling implementation on the acceptance of integrated delivery systems: Structural equation modeling analysis. J. Constr. Eng. Manag. 2017, 143. [Google Scholar] [CrossRef]
- Aladag, H.; Demirdögen, G.; Isık, Z. Building information modeling (BIM) use in Turkish construction industry. Procedia Eng. 2016, 161, 174–179. [Google Scholar] [CrossRef]
- Tam, N.V.; Diep, T.N.; Toan, N.Q.; Quy, N.L.D. Factors affecting adoption of building information modeling in construction projects: A case of Vietnam. Cogent Bus. Manag. 2021, 8, 1918848. [Google Scholar] [CrossRef]
- Park, E.; Kwon, S.J.; Han, J. Antecedents of the adoption of building information modeling technology in Korea. Eng. Constr. Archit. Manag. 2019, 26, 1735–1749. [Google Scholar] [CrossRef]
- Ma, G.; Jia, J.; Ding, J.; Shang, S.; Jiang, S. Interpretive Structural Model Based Factor Analysis of BIM Adoption in Chinese Construction Organizations. Sustainability 2019, 11, 1982. [Google Scholar] [CrossRef]
- Aljobaly, O.; Banawi, A. Evaluation of the Saudi construction industry for adoption of building information modelling. In Proceedings of the International Conference on Applied Human Factors and Ergonomics, New York, NY, USA, 11 June 2019; Springer: Berlin/Heidelberg, Germany, 2019; pp. 488–498. [Google Scholar]
- Bouguerra, K.; Yaik-Wah, L.; Ali, K.N. A Preliminary implementation framework of building information modelling (BIM) in the Algerian AEC industry. Int. J. Built Environ. Sustain. 2020, 7, 59–68. [Google Scholar] [CrossRef]
- Manzoor, B.; Othman, I.; Kang, J.M.; Geem, Z.W. Influence of Building Information Modeling (BIM) Implementation in High-Rise Buildings towards Sustainability. Appl. Sci. 2021, 11, 7626. [Google Scholar] [CrossRef]
- Succar, B. Building information modelling framework: A research and delivery foundation to industry stakeholders. Autom. Constr. 2009, 18, 357–375. [Google Scholar] [CrossRef]
- Olanrewaju, O.I.; Chileshe, N.; Babarinde, S.A.; Sandanayake, M. Investigating the barriers to building information modeling (BIM) implementation within the Nigerian construction industry. Eng. Constr. Archit. Manag. 2020, 27, 2931–2958. [Google Scholar] [CrossRef]
- Vass, S.; Gustavsson, T.K. Challenges When Implementing BIM for Industry Change. Constr. Manag. Econ. 2017, 35, 597–610. [Google Scholar]
- Olawumi, T.O.; Chan, D.W.M. Identifying and Prioritizing the Benefits of Integrating BIM and Sustainability Practices in Construction Projects: A Delphi Survey of International Experts. Sustain. Cities Soc. 2018, 40, 16–27. [Google Scholar] [CrossRef]
- Tan, T.; Chen, K.; Xue, F.; Lu, W. Barriers to building information modeling (BIM) implementation in China’s prefabricated construction: An interpretive structural modeling (ISM) approach. J. Clean. Prod. 2019, 219, 949–959. [Google Scholar] [CrossRef]
- Ma, X.; Darko, A.; Chan, A.P.C.; Wang, R.; Zhang, B. An empirical analysis of barriers to building information modelling (BIM) implementation in construction projects: Evidence from the Chinese context. Int. J. Constr. Manag. 2020. [Google Scholar] [CrossRef]
- Evans, M.; Farrel, P. Barriers to integrating building information modelling (BIM) and lean construction practices on construction mega-projects: A Delphi study. Benchmarking 2020, 28, 652–669. [Google Scholar] [CrossRef]
- Babatunde, S.O.; Perera, S.; Ekundayo, D.; Adeleye, T.E. An investigation into BIM-based detailed cost estimating and drivers to the adoption of BIM in quantity surveying practices. J. Financ. Manag. Prop. Constr. 2019, 25, 61–81. [Google Scholar] [CrossRef]
- Olanrewaju, O.I.; Kineber, A.F.; Chileshe, N.; Edwards, D.J. Modelling the Impact of Building Information Modelling (BIM) Implementation Drivers and Awareness on Project Lifecycle. Sustainability 2021, 13, 8887. [Google Scholar] [CrossRef]
- Saka, A.B.; Chan, D.W.M. A Contextualist Perspective to Drivers of BIM in the Architecture, Engineering and Construction (AEC) Industry. Int. J. Constr. Manag. 2022. [Google Scholar] [CrossRef]
- Vigneshwar, R.V.K.; Shanmugapriya, S.; Sindhu Vaardini, U. Analyzing the Driving Factors of BIM Adoption Based on the Perception of the Practitioners in Indian Construction Projects. Iran. J. Sci. Technol.-Trans. Civ. Eng. 2022, 46, 2637–2648. [Google Scholar] [CrossRef]
- Bryde, D.; Broquetas, M.; Volm, J.M. The project benefits of building information modelling (BIM). Int. J. Proj. Manag. 2013, 31, 971–980. [Google Scholar] [CrossRef]
- Olawumi, T.O.; Chan, D.W.M. An Empirical Survey of the Perceived Benefits of Executing BIM and Sustainability Practices in the Built Environment. Constr. Innov. 2019, 19, 321–342. [Google Scholar] [CrossRef]
- Cao, D.; Wang, G.; Li, H.; Skitmore, M.; Huang, T.; Zhang, W. Practices and Effectiveness of Building Information Modelling in Construction Projects in China. Autom. Constr. 2015, 49, 113–122. [Google Scholar] [CrossRef]
- Khoshfetrat, R.; Sarvari, H.; Chan, D.W.M.; Rakhshanifar, M. Critical risk factors for implementing building information modelling (BIM): A Delphi-based survey. Int. J. Constr. Manag. 2020. Available online: https://www.tandfonline.com/doi/full/10.1080/15623599.2020.1788759 (accessed on 29 June 2022). [CrossRef]
- Terreno, S.; Anumba, C.; Asadi, S. BIM Implementation in Facilities Management: An Analysis of Implementation Processes. In Proceedings of the Construction Research Congress 2018; American Society of Civil Engineers: New Orleans, LA, USA, 2018; pp. 725–735. [Google Scholar] [CrossRef]
- Oluleye, I.B.; Oyetunji, A.K.; Olukolajo, M.A.; Chan, D.W.M. Integrating building information modelling for improving facility management operations: A fuzzy synthetic evaluation of the critical success factors. J. Facil. Manag. 2021; in press. [Google Scholar]
- Dao, T.-N.; Chen, P.H. Critical success factors and a contractual framework for construction projects adopting building information modeling in Vietnam. Int. J. Civ. Eng. 2021, 19, 85–102. [Google Scholar] [CrossRef]
- Muthusamy, K.; Chew, L. Critical Success Factors for the Implementation of Building Information Modeling (BIM) among Construction Industry Development Board (CIDB) G7 Contractors in the Klang Valley, Malaysia. In Proceedings of the 2020 IEEE European Technology and Engineering Management Summit (E-TEMS), Dortmund, Germany, 5–7 March 2020; pp. 1–6. [Google Scholar] [CrossRef]
- Mayer, P.; Funtík, T.; Erdélyi, J.; Honti, R.; Cerovšek, T. Assessing the Duration of the Lead Appointed Party Coordination Tasks and Evaluating the Appropriate Team Composition on BIM Projects. Buildings 2021, 11, 664. [Google Scholar] [CrossRef]
- Rahmawati, Y.; Utomo, C.; Zawawi, N.A.W.A. BIM and E-Negotiation Practices in AEC Consulting Businesses. Sustainability 2019, 11, 1911. [Google Scholar] [CrossRef]
- Al-Ashmori, Y.Y.; Othman, I.; Al-Aidrous, A.-H.M.H. “Values, Challenges, and Critical Success Factors” of Building Information Modelling (BIM) in Malaysia: Experts Perspective. Sustainability 2022, 14, 3192. [Google Scholar] [CrossRef]
- Liu, N.; Ruan, L.; Jin, R.; Chen, Y.; Deng, X.; Yang, T. Investigation of Individual Perceptions towards BIM Implementation-a Chongqing Case Study. Eng. Constr. Archit. Manag. 2019, 26, 1455–1475. [Google Scholar] [CrossRef]
- Won, J.; Lee, G.; Dossick, C.; Messner, J. Where to focus for successful adoption of building information modeling within organization. J. Constr. Eng. Manag. 2013, 139, 04013014. [Google Scholar] [CrossRef]
- Nývlt, V. The Role of Managing Knowledge and Information in BIM Implementation Processes in the Czech Republic. MATEC Web Conf. 2018, 146, 01003. [Google Scholar] [CrossRef]
- Badrinath, A.C.; Hsieh, S.H. Empirical approach to identify operational critical success factors for BIM projects. J. Constr. Eng. Manag. 2019, 145, 04018140. [Google Scholar] [CrossRef]
- Dakhil, A.J.; Underwood, J.; Alshawi, M. Critical success competencies for the BIM implementation process: UK construction clients. J. Inf. Technol. Constr. 2019, 24, 80–94. Available online: https://www.itcon.org/paper/2019/5 (accessed on 10 May 2022).
- Acquah, R.; Eyiah, A.K.; Oteng, D. Acceptance of Building Information Modelling: A survey of professionals in the construction industry in Ghana. J. Inf. Technol. Constr. 2018, 23, 75–91. Available online: https://www.itcon.org/2018/4 (accessed on 22 April 2022).
- Kolarić, S.; Vukomanović, M.; Stober, D.; Dolaček-Alduk, Z. Accessing educational approaches to Building Information Modeling (BIM) at construction management master studies in Croatia. Teh. Vjesn. 2017, 24, 1255–1262. [Google Scholar] [CrossRef][Green Version]
- Babatunde, S.O.; Perera, S.; Ekundayo, D.; Adeleke, D.S. An Investigation into BIM Uptake among Contracting Firms: An Empirical Study in Nigeria. J. Financ. Manag. Prop. Constr. 2021, 26, 23–48. [Google Scholar] [CrossRef]
- Sarkar, D.; Pandya, K.; Dave, B.; Jha, K.N.; Dhaneshwar, D. Development of an integrated BIM-ERP-IoT module for construction projects in Ahmedabad. Innov. Infrastruct. Solut. 2022, 7, 1–19. [Google Scholar] [CrossRef]
- Phung, Q.; Tong, N. Developing an Organizational Readiness Framework for BIM Implementation in Large Design Companies. Int. J. Sustain. Constr. Eng. Technol. 2021, 12, 57–67. [Google Scholar]
- Tan, S.; Gumusburun Ayalp, G. Root factors limiting BIM implementation in developing countries: Sampling the Turkish AEC industry. Open House Int. 2022; in press. [Google Scholar] [CrossRef]
- Elmalı, Ö.; Bayram, S. Adoption of BIM concept in the Turkish AEC industry. Iran. J. Sci. Technol.-Trans. Civ. Eng. 2022, 46, 435–452. [Google Scholar] [CrossRef]
- Akcay, E.C. Analysis of challenges to BIM adoption in mega construction projects. In Proceedings of the Materials Science and Engineering, Creative Construction Conference (CCC 2021), Budapest, Hungary, 28–30 June 2021; pp. 1–6. [Google Scholar]
- Simsek, N.C.; Uzun, B. Building information modelling (BIM) for property valuation: A new approach for Turkish condominium ownership. Surv. Rev. 2022, 54, 187–208. [Google Scholar] [CrossRef]
- Tezel, E.; Alatli, L.; Giritli, H. Awareness and use of BIM for FM: Empirical evidence from Turkey. In Proceedings of the 20th EuroFM Research Symposium, The Hague, The Netherlands, 16–17 June 2021; pp. 1–93. [Google Scholar]
- Demirdöğen, G.; Işık, Z.; Arayici, Y. Lean management framework for healthcare facilities integrating BIM, BEPS and big data analytics. Sustainability 2020, 12, 7061. [Google Scholar] [CrossRef]
- Aydin, M.A.; Oral, G.K. Energy Efficiency in The Settlement Texture Through the Use of BIM. IOP Conf. Ser. Earth Environ. Sci. 2021, 642, 012002. [Google Scholar] [CrossRef]
- Çakır, H.S.; Uzun, T.İ. Building Information Modelling in Architectural Education: Contribution of BIM in Design Process. Turk. Online J. Des. Art Commun. 2020, 10, 452–467. [Google Scholar] [CrossRef]
- Erpay, M.; Sertyesilisik, B. Preliminary checklist proposal for enhancing BIM-based construction project contracts. J. Inf. Technol. Constr. 2021, 26, 341–365. [Google Scholar] [CrossRef]
- Sarı, R.; Pekeriçli, M.K. An investigation of comparison and evaluation of official BIM documents released in the USA, UK and Turkey. J. Constr. Eng. 2020, 3, 67–84. [Google Scholar] [CrossRef]
- Toklu, S.; Mayuk, S.G. The Implementation of Building Information Modelling (BIM) In Turkey. In Proceedings of the ICONARCH IV International Congress of Architecture and Planning Space and Process, Konya, Turkey, 13–15 October 2020; pp. 1–14. [Google Scholar]
- Yilmaz, G.; Akcamete, A.; Demirors, O. A reference model for BIM capability assessments. Autom. Constr. 2019, 101, 245–263. [Google Scholar] [CrossRef]
- Alshorafa, R.; Ergen, E. Identification of information requirements for implementing Building Information Modeling based on model uses. J. Inf. Technol. Constr. 2020, 25, 561–574. [Google Scholar] [CrossRef]
- Koseoglu, O.; Sakin, M.; Arayici, Y. Exploring the BIM and lean synergies in the Istanbul Grand Airport construction project. Eng. Constr. Archit. Manag. 2018, 25, 1339–1354. [Google Scholar] [CrossRef]
- Koseoglu, O.; Nurtan-Gunes, E.T. Mobile BIM implementation and lean interaction on construction site: A case study of a complex airport project. Eng. Constr. Archit. Manag. 2018, 25, 1298–1321. [Google Scholar] [CrossRef]
- Ademci, E.; Gundes, S. Individual and organizational level drivers and barriers to building information modelling. J. Const. Dev. Ctries. 2021, 26, 89–109. [Google Scholar] [CrossRef]
- Booth, A.; Papaioannou, D.; Sutton, A. Systematic Approaches to a Successful Literature Review; Sage Publications: London, UK, 2012. [Google Scholar]
- Wolfswinkel, J.F.; Furtmueller, E.; Wilderom, C.P.M. Using Grounded Theory as a Method for Rigorously Reviewing Literature. Eur. J. Inf. Syst. 2013, 22, 45–55. [Google Scholar] [CrossRef]
- Tranfield, D.; Denyer, D.; Smart, P. Towards a methodology for developing evidence-informed management knowledge by means of systematic review. Br. J. Manag. 2003, 14, 207–222. [Google Scholar] [CrossRef]
- Hong, Y.; Chan, D.W.M. Research Trend of Joint Ventures in Construction: A Two-Decade Taxonomic Review. J. Facil. Manag. 2014, 12, 118–141. [Google Scholar] [CrossRef]
- Templier, M.; Paré, G.A. Framework for Guiding and Evaluating Literature Reviews. Commun. Assoc. Inf. Syst. 2015, 37, 112–137. [Google Scholar] [CrossRef]
- Kitchenham, B.; Charters, S. Guidelines for Performing Systematic Literature Reviews in Software Engineering; Version 2.3 Technical Report EBSE-2007-01, Joint Report; Software Engineering Group, School of Computer Science and Mathematics, Keele University: Keele, UK; Department of Computer Science, University of Durham: Durham, UK, 2007. [Google Scholar]
- Ullah, K.; Raitviir, C.; Lill, I.; Witt, E. BIM adoption in the AEC/FM industry—The case for issuing building permits. Int. J. Strateg. Prop. Manag. 2020, 24, 400–413. [Google Scholar] [CrossRef]
- Al-Mohammad, M.S.; Haron, A.T.; Esa, M.; Aloko, M.N.; Alhammadi, Y.; Anandh, K.S.; Rahman, R.A. Factors Affecting BIM Implementation: Evidence from Countries with Different Income Levels. Constr. Innov. 2022; in press. [Google Scholar] [CrossRef]
- Tabatabaee, S.; Mahdiyar, A.; Ismail, S. Towards the Success of Building Information Modelling Implementation: A Fuzzy-Based MCDM Risk Assessment Tool. J. Build. Eng. 2021, 43, 103117. [Google Scholar] [CrossRef]
- Lee, S.; Yu, J.; Jeong, D. BIM Acceptance Model in Construction Organizations. J. Manag. Eng. 2015, 31, 04014048. [Google Scholar] [CrossRef]
- Yajima, K. Kajima’s BIM Theory & Methods. In Proceedings of the CAADence in Architecture, Back to Command, Budapest, Hungary, 16–17 June 2016; Budapest University of Technology and Economics, Faculty of Architecture: Budapest, Hungary, 2016; pp. 33–40. [Google Scholar] [CrossRef]
- Silverio-Fernandez, M.A.; Renukappa, S.; Suresh, S. Evaluating Critical Success Factors for Implementing Smart Devices in the Construction Industry: An Empirical Study in the Dominican Republic. Eng. Constr. Archit. Manag. 2019, 26, 1625–1640. [Google Scholar] [CrossRef]
- Phang, T.C.H.; Chen, C.; Tiong, R.L.K. New Model for Identifying Critical Success Factors Influencing BIM Adoption from Precast Concrete Manufacturers’ View. J. Constr. Eng. Manag. 2020, 146, 04020014. [Google Scholar] [CrossRef]
- Munagala, D.P.; Kone, V. Feasibility Study and Implementation of BIM in Small Scale Projects. IOP Conf. Ser. Mater. Sci. Eng. 2020, 912, 062049. [Google Scholar] [CrossRef]
- Baarimah, A.O.; Alaloul, W.S.; Liew, M.S.; Kartika, W.; Al-Sharafi, M.A.; Musarat, M.A.; Alawag, A.M.; Qureshi, A.H. A Bibliometric Analysis and Review of Building Information Modelling for Post-Disaster Reconstruction. Sustainability 2021, 14, 393. [Google Scholar] [CrossRef]
- Evans, M.; Farrell, P.; Elbeltagi, E.; Dion, H. Competency Framework to Integrate Lean Construction and Integrated Project Delivery on Construction Megaprojects: Towards a Future of Work Global Initiatives in Multinational Engineering Organisations. Benchmarking, 2021; in press. [Google Scholar] [CrossRef]
- Celoza, A.; Leite, F.; de Oliveira, D.P. Impact of BIM-Related Contract Factors on Project Performance. J. Leg. Aff. Disput. Resolut. Eng. Constr. 2021, 13, 04521011. [Google Scholar] [CrossRef]
- Olugboyega, O.; Edwards, D.J.; Windapo, A.O.; Omopariola, E.D.; Martek, I. Development of a Conceptual Model for Evaluating the Success of BIM-Based Construction Projects. Smart Sustain. Built Environ. 2021, 10, 681–701. [Google Scholar] [CrossRef]
- Sarhan, J.G.; Xia, B.; Fawzia, S.; Karim, A.; Olanipekun, A.O.; Coffey, V. Framework for the Implementation of Lean Construction Strategies Using the Interpretive Structural Modelling (ISM) Technique: A Case of the Saudi Construction Industry. Eng. Constr. Archit. Manag. 2019, 27, 1–23. [Google Scholar] [CrossRef]
- Olawumi, T.O.; Chan, D.W.M. Developing Project Evaluation Models for Smart Sustainable Practices Implementation in Construction Projects: A Comparative Study between Nigeria and Hong Kong. Eng. Constr. Archit. Manag. 2021; in press. [Google Scholar] [CrossRef]
- Che Ibrahim, C.K.I.; Mohamad Sabri, N.A.; Belayutham, S.; Mahamadu, A. Exploring Behavioural Factors for Information Sharing in BIM Projects in the Malaysian Construction Industry. Built Environ. Proj. Asset Manag. 2019, 9, 15–28. [Google Scholar] [CrossRef]
- Bayhan, H.G.; Demirkesen, S.; Zhang, C.; Tezel, A. A Lean Construction and BIM Interaction Model for the Construction Industry. Prod. Plan. Control 2022. [Google Scholar] [CrossRef]
- Hochscheid, E.; Halin, G. Generic and SME-Specific Factors That Influence the BIM Adoption Process: An Overview That Highlights Gaps in the Literature. Front. Eng. Manag. 2020, 7, 119–130. [Google Scholar] [CrossRef]
- Malik, Q.; Nasir, A.R.; Muhammad, R.; Thaheem, M.J.; Ullah, F.; Khan, K.I.A.; Hassan, M.U. BIMp-Chart—A Global Decision Support System for Measuring BIM Implementation Level in Construction Organizations. Sustainability 2021, 13, 9270. [Google Scholar] [CrossRef]
- Morlhon, R.; Pellerin, R.; Bourgault, M. Defining Building Information Modeling Implementation Activities Based on Capability Maturity Evaluation: A Theoretical Model. Int. J. Inf. Syst. Proj. Manag. 2022, 3, 51–65. [Google Scholar] [CrossRef]
- Abrishami, S.; Goulding, J.S.; Pour-Rahimian, F.; Ganah, A. Integration of BIM and generative design to exploit AEC conceptual design innovation. J. Inf. Technol. Constr. 2014, 19, 350–359. Available online: http://www.itcon.org/cgi-bin/works/Show?2014_21 (accessed on 2 May 2022).
- Yaakob, M.; Ali, W.N.A.W.; Radzuan, K. Identifying Critical Success Factors (CSFs) of Implementing Building Information Modeling (BIM) in Malaysian Construction Industry. In Proceedings of the AIP Conference Proceedings, Kedah, Malaysia, 11–13 April 2016; Volume 1761, p. 020105. [Google Scholar] [CrossRef]
- Olawumi, T.O.; Chan, D.W.M. Key Drivers for Smart and Sustainable Practices in the Built Environment. Eng. Constr. Archit. Manag. 2020, 27, 1257–1281. [Google Scholar] [CrossRef]
- Yang, Y.; Zhang, Y.; Xie, H. Exploring Cultivation Path of Building Information Modelling in China: An Analysis from the Perspective of an Innovation Ecosystem. Sustainability 2020, 12, 6902. [Google Scholar] [CrossRef]
- Le, P.L.; Nguyen, N.T.D. Prospect of Lean Practices towards Construction Supply Chain Management Trends. Int. J. Lean Six Sigma 2022, 13, 557–593. [Google Scholar] [CrossRef]
- Tu, B.; Zuo, J.; Chang, R.-D.; Webber, R.J.; Xiong, F.; Dong, N. A System Dynamic Model for Assessing the Level of BIM Implementation in Construction Phase: A China Case Study. Eng. Constr. Archit. Manag. 2021; in press. [Google Scholar] [CrossRef]
- Olawumi, T.O.; Chan, D.W.M. Concomitant Impediments to the Implementation of Smart Sustainable Practices in the Built Environment. Sustain. Prod. Consum. 2020, 21, 239–251. [Google Scholar] [CrossRef]
- Maali, O.; Lines, B.; Smithwick, J.; Hurtado, K.; Sullivan, K. Change Management Practices for Adopting New Technologies in the Design and Construction Industry. J. Inf. Technol. Constr. 2020, 25, 325–341. [Google Scholar] [CrossRef]
- Akintoye, A. Analysis of Factors Influencing Project Cost Estimating Practice. Constr. Manag. Econ. 2000, 18, 77–89. [Google Scholar] [CrossRef]
- Turkish Chamber of Engineers and Architects Union. Available online: https://www.tmmob.org.tr/en/node/17317 (accessed on 29 July 2022).
- Gamil, Y.; Abdullah, M.A.; Abd Rahman, I.; Asad, M.M. Internet of things in construction industry revolution 4.0: Recent trends and challenges in the Malaysian context. J. Eng. Des. Technol. 2020, 18, 1091–1102. [Google Scholar] [CrossRef]
- Sandelowski, M. Combining qualitative and quantitative sampling, data collection, and analysis techniques in mixed-method studies. Res. Nurs. Health 2000, 23, 246–255. [Google Scholar] [CrossRef]
- Sharma, G. Pros and cons of different sampling techniques. Int. J. Appl. Res. 2017, 3, 749–752. [Google Scholar]
- Enshassi, A.; Al Swaity, E. Key stressors leading to construction professionals’ stress in the Gaza Strip. J. Constr. Dev. Ctries. 2015, 20, 53. [Google Scholar]
- Schreiber, J.B.; Nora, A.; Stage, F.K.; Barlow, E.A.; King, J. Reporting structural equation modeling and confirmatory factor analysis results: A review. J. Educ. Res. 2006, 99, 323–338. [Google Scholar] [CrossRef]
- Molwus, J.J.; Erdogan, B.; Ogunlana, S.O. Sample Size and Model Fit Indices for Structural Equation Modelling (SEM): The Case of Construction Management Research. In ICCREM 2013; American Society of Civil Engineers: Karlsruhe, Germany, 2013; pp. 338–347. [Google Scholar]
- Iacobucci, D. Structural Equations Modeling: Fit Indices, Sample Size, and Advanced Topics. J. Consum. Psychol. 2010, 20, 90–98. [Google Scholar] [CrossRef]
- Hair, J.F.; Anderson, R.E.; Tatham, R.L.; Black, W.C. Multivariate Data Analysis; Prentice Hall Publisher: Upper Saddle River, NJ, USA, 2008. [Google Scholar]
- Nunnally, J.C.; Bernstein, I.H. Psychometric Theory; McGraw-Hill: New York, NY, USA, 2007. [Google Scholar]
- Tavakol, M.; Dennick, R. Making Sense of Cronbach’s Alpha. Int. J. Med. Educ. 2011, 2, 53–55. [Google Scholar] [CrossRef]
- Xu, Y.; Yeung, J.F.Y.; Chan, A.P.C.; Chan, D.W.M.; Wang, S.Q.; Ke, Y. Developing a Risk Assessment Model for PPP Projects in China—A Fuzzy Synthetic Evaluation Approach. Autom. Constr. 2010, 19, 929–943. [Google Scholar] [CrossRef]
- Zhao, X.; Hwang, B.-G.; Pheng Low, S.; Wu, P. Reducing Hindrances to Enterprise Risk Management Implementation in Construction Firms. J. Constr. Eng. Manag. 2015, 141, 04014083. [Google Scholar] [CrossRef]
- Zhao, X.; Hwang, B.-G.; Low, S.P. Enterprise Risk Management in International Construction Firms: Drivers and Hindrances. Eng. Constr. Archit. Manag. 2015, 22, 347–366. [Google Scholar] [CrossRef]
- Lavrakas, P.J. Construct Validity. In Encyclopedia of Survey Research Methods; Lavrakas, P.J., Ed.; SAGE Publications: London, UK, 2008. [Google Scholar]
- Lohmöller, J.B. An Overview of Latent Variables Path Analysis. In Proceedings of the Annual Meeting of the American Educational Research Association, New York, NY, USA, 19–23 March 1982. [Google Scholar]
- Chin, W.W. The Partial Least Squares Approach to Structural Equation Modeling. In Modern Methods for Business Research; Marcoulides, G.A., Ed.; Lawrence Erlbaum Associates Publishers: New Jersey, NJ, USA, 1998; pp. 295–336. [Google Scholar]
- Pallant, J. SPSS Survival Manual; Open University Press: Berkshire, UK, 2005. [Google Scholar]
- Hair, J.F., Jr. Successful strategies for teaching multivariate statistics. In Proceedings of the Seventh International Conference on Teaching Statistics, Salvador, Bahia, Brazil, 2–7 July2006; pp. 1–5. [Google Scholar]
- Hair, J.F., Jr.; Ringle, C.M.; Sarstedt, M. PLS-SEM: Indeed a silver bullet. J. Mark. Theory Pract. 2011, 19, 139–152. [Google Scholar] [CrossRef]
- Hair, J.F., Jr.; Sarstedt, M.; Hopkins, L.; Kuppelwieser, V.G. Partial Least Squares Structural Equation Modeling (PLS-SEM): An Emerging Tool in Business Research. Eur. Bus. Rev. 2014, 26, 106–121. [Google Scholar] [CrossRef]
- Fornell, C.; Larcker, D.F. Evaluating Structural Equation Models with Unobservable Variables and Measurement Error. J. Mark. Res. 1981, 18, 39–50. [Google Scholar] [CrossRef]
- Urbach, N.; Ahlemann, F. Structural equation modeling in information systems research using partial least squares. JITTA J. Inf. Technol. Theory Appl. 2010, 11, 5–40. [Google Scholar]
- Ramayah, T.; Cheah, J.-H.; Chuah, F.; Ting, H.; Memon, M.A. Partial Least Squares Structural Equation Modeling (PLS-SEM) Using SmartPLS 3.0: An Updated and Practical Guide to Statistical Analysis; Pearson: Singapore, 2017. [Google Scholar]
- Liao, L.; Teo, E.A.L.; Chang, R. Reducing critical hindrances to building information modeling implementation: The case of the Singapore construction industry. Appl. Sci. 2019, 9, 3833. [Google Scholar] [CrossRef]
- Hair, J.F.; Risher, J.J.; Sarstedt, M.; Ringle, C.M. When to use and how to report the results of PLS-SEM. Eur. Bus. Rev. 2019, 31, 2–24. [Google Scholar] [CrossRef]
- Khosrowshahi, F.; Arayici, Y. Roadmap for implementation of building information modeling in the UK construction industry. Eng. Constr. Archit. Manag. 2012, 19, 610–635. [Google Scholar] [CrossRef]
- Lim, J.N.; Ofori, G. Classification of innovation for strategic decision making in construction businesses. Constr. Manag. Econ. 2007, 25, 963–978. [Google Scholar] [CrossRef]
- Aranda-Mena, G.; Crawford, J.; Chevez, A.; Froese, T. Building information modelling demystified: Does it make business sense to adopt BIM? Int. J. Manag. Proj. Bus. 2009, 2, 419–434. [Google Scholar] [CrossRef]
- Poirier, E.; Staub-French, S.; Forgues, D. Embedded contexts of innovation: BIM adoption and implementation for a specialty contracting SME. Constr. Innov. 2015, 15, 42–65. [Google Scholar] [CrossRef]




| Main Category | SC Coded as | Success Criteria | Sources |
|---|---|---|---|
| BIM Practices | P1 | BIM technology reduces cost and time | [18,24,26,33,34,37,41,46,56,60,65,67,69,70,75,79,84,85,111,112,113,114,115,116,117,118,119,120,121,122] |
| P2 | Workflow, productivity, and efficiency are unaffected by the transition to BIM | [4,6,19,37,41,56,60,72,114,117,123] | |
| P3 | Stakeholders use BIM technology | [6,19,21,25,69,79,85,114,121,124] | |
| P4 | BIM provides knowledge sharing between stakeholders | [18,19,21,24,25,29,33,34,37,38,41,53,56,66,67,75,79,88,116,117,125,126,127,128,129] | |
| P5 | Creating more efficient projects with the participation, coordination, and supervision of the stakeholders | [6,21,23,28,33,34,37,53,56,65,67,69,78,119,121,124,126,130] | |
| P6 | Ease of learning in BIM-based programs | [37,66,114,128] | |
| BIM Awareness | A1 | Accessibility of design, schedule, and budget data during the design stage with BIM | [6,8,38,60,114,128] |
| A2 | Availability of quality, schedule, and cost information during construction with BIM | [21,37,38,56,128,131] | |
| A3 | Availability of performance, usability, and financial information at the management stage with BIM | [6,38,56,69,127,128,131] | |
| A4 | Possibility of alternative design options analysis and simulation with BIM | [8,18,21,33,41,60,65,69,70,79,111,120,128,132] | |
| A5 | With BIM, an increase in work quality and adaptation to the planned time can be achieved, and an accurate quantity and cost estimation can be made with the created building model | [18,21,24,26,33,37,56,67,69,70,75,113,119,120,126,128,131] | |
| A6 | Clash detection capabilities of BIM among projects | [8,18,21,24,33,34,37,41,56,65,69,70,88,114,117,119,120,128,131,133,134] | |
| A7 | The BIM allows control of all systems in a 3D model, with instant and automatic intervention | [8,18,21,33,53,75,78,112,117,128] | |
| A8 | BIM standardizes information and supports a variety of file formats | [6,8,21,53,85,86,114,117,128,135] | |
| A9 | Potential failures, leaks, and evacuation plans can be graphically illustrated and adapted with BIM | [21,26,33,46,65,70,128] | |
| BIM Organization | O1 | Supporting the use of BIM by top and middle management | [25,28,29,120,128] |
| O2 | Inclusion of BIM in the competitive environment of the industry | [8,21,24,41,46,65,66,69,117,119] | |
| O3 | Presence of qualified BIM personnel | [6,21,23,25,28,88,114,117,128] | |
| O4 | Sufficiency of financial resources of organization for high initial investment costs in the transition to BIM | [21,28,46,66,69,75,114,117,120,124,127,128,132,133,135,136] | |
| O5 | Availability of return on investment | [19,41,65,66,70,79,119,127] | |
| O6 | BIM adoption requires individual and group motivation in the organization | [6,19,20,21,28,29,32,78,79,117,127,128] | |
| O7 | The ease of adoption by personnel of BIM technology | [6,19,21,25,38,53,75,114,137] | |
| O8 | Knowledge and demands of clients about BIM technology | [6,8,21,23,25,28,66,83,84,112,117,122,128,135] | |
| O9 | Less risk in projects prepared with BIM technology | [18,19,21,33,67,69,75,78] | |
| O10 | Adaptation of the stakeholders involved in the construction, inspection, and use processes, starting from the design process to the implementation of BIM technology | [19,20,33,38,69,78,114,128] | |
| O11 | The need for significant changes in the organizational structure for integration with BIM technology (size, structure, culture of the organization type, etc.) | [8,19,21,23,25,34,53,75,117,127] | |
| O12 | Formation of a young and dynamic team, with the new business model causing a change in the decision mechanism and workload distribution | [19,88,121,125,128] | |
| O13 | Starting the implementation immediately after training in the transition process to BIM | [86] | |
| O14 | Having the necessary information and technological infrastructure for BIM applications within the institution | [6,19,21,23,25,53,78,86] | |
| O15 | The financial structure of the institution is sufficient for BIM technology | [19,23,25,53,69,78,127] | |
| O16 | Receiving consultancy on BIM technology by universities and specialist companies | [19,23,25,75,128] | |
| O17 | Possibility for the existing in-house environment to learn and practice something new | [19,21,25,128] | |
| O18 | Ability to learn and practice something new in an in-house environment | [8,21,23,34,78,79,81,117,125,128] | |
| O19 | Allowing information sharing in seminars, workshops and conferences on BIM technology organized by different companies | [23,84,86] | |
| BIM education | E1 | Having courses on BIM technology in the education programs of the architecture and engineering departments of universities | [85,86,128] |
| E2 | Availability of faculty members who are knowledgeable about BIM technology in universities | [8,20,75,128] | |
| E3 | Ability to conduct studies, albeit new, to understand the differences in the design process of the traditional methods and BIM technology of the professional chambers related to the construction sector in Turkey | [20,29,86,114,128] | |
| E4 | Introducing the transition process to BIM technology for companies by professional chambers related to the construction sector in Turkey | [6,8,20,21,23,28,53,75,86,114,128,135] | |
| E5 | Access to resources in mother tongues about BIM technology | [6,28,29,53,135] | |
| E6 | Having sectoral or academic training opportunities related to BIM in the city of residence | [25,29,33,34,86] | |
| E7 | Equipping the personnel working in the organization with training programs, seminars, knowledge, and skills in line with their needs | [6,8,19,20,21,23,28,30,33,38,53,75,83,86,88,114,116,117,127,128,135] |
| Code of Success Criteria | Cronbach’s Alpha | Mean | Standard Deviation | Normalized Mean | Rank |
|---|---|---|---|---|---|
| P1 | 0.972 | 3.46 | 1.147 | 0.62 * | 11 |
| P2 | 0.971 | 3.16 | 1.001 | 0.36 | 30 |
| P3 | 0.971 | 3.23 | 1.336 | 0.42 | 28 |
| P4 | 0.972 | 3.31 | 1.360 | 0.49 | 22 |
| P5 | 0.971 | 3.64 | 1.160 | 0.78 * | 4 |
| P6 | 0.971 | 3.43 | 1.135 | 0.60 * | 14 |
| A1 | 0.970 | 3.22 | 1.240 | 0.41 | 29 |
| A2 | 0.970 | 3.45 | 1.123 | 0.61 * | 13 |
| A3 | 0.970 | 3.30 | 1.193 | 0.48 | 23 |
| A4 | 0.970 | 3.50 | 1.189 | 0.66 * | 7 |
| A5 | 0.970 | 3.64 | 1.191 | 0.78 * | 5 |
| A6 | 0.971 | 3.65 | 1.169 | 0.79 * | 3 |
| A7 | 0.971 | 3.89 | 1.044 | 1.00 * | 1 |
| A8 | 0.970 | 3.69 | 1.098 | 0.83 * | 2 |
| A9 | 0.970 | 3.49 | 1.190 | 0.65 * | 10 |
| O1 | 0.971 | 3.14 | 1.186 | 0.34 | 32 |
| O2 | 0.971 | 3.46 | 1.189 | 0.62 * | 12 |
| O3 | 0.971 | 3.25 | 1.194 | 0.44 | 25 |
| O4 | 0.970 | 3.25 | 1.341 | 0.44 | 27 |
| O5 | 0.970 | 3.25 | 1.264 | 0.44 | 26 |
| O6 | 0.970 | 3.28 | 1.259 | 0.46 | 24 |
| O7 | 0.971 | 3.16 | 1.085 | 0.36 | 31 |
| O8 | 0.971 | 3.44 | 1.316 | 0.60 * | 16 |
| O9 | 0.970 | 3.36 | 1.253 | 0.53 * | 20 |
| O10 | 0.970 | 3.51 | 1.261 | 0.66 * | 8 |
| O11 | 0.970 | 3.49 | 1.157 | 0.65 * | 9 |
| O12 | 0.970 | 3.43 | 1.175 | 0.60 * | 15 |
| O13 | 0.970 | 3.31 | 1.226 | 0.49 | 21 |
| O14 | 0.970 | 3.40 | 1.247 | 0.57 * | 17 |
| O15 | 0.971 | 3.38 | 1.203 | 0.55 * | 19 |
| O16 | 0.971 | 3.05 | 1.354 | 0.26 | 34 |
| O17 | 0.971 | 3.35 | 1.126 | 0.53 * | 18 |
| O18 | 0.970 | 3.62 | 1.109 | 0.76 * | 6 |
| O19 | 0.970 | 3.14 | 1.247 | 0.34 | 33 |
| E1 | 0.972 | 2.98 | 1.317 | 0.20 | 35 |
| E2 | 0.972 | 2.78 | 1.345 | 0.02 | 40 |
| E3 | 0.971 | 2.88 | 1.234 | 0.11 | 39 |
| E4 | 0.971 | 2.90 | 1.185 | 0.13 | 36 |
| E5 | 0.971 | 2.75 | 1.194 | 0.00 | 41 |
| E6 | 0.971 | 2.89 | 1.199 | 0.12 | 37 |
| E7 | 0.971 | 2.89 | 1.220 | 0.12 | 38 |
| Factors | Code of CSC | Exploratory Factor Analyze | Confirmatory Factor Analyze | ||
|---|---|---|---|---|---|
| Eigen Value | % of Variance | Factor Loadings | Standardized Coefficients | ||
| Awareness of technological benefits (ATB) | A6 | 11.451 | 30.314 | 0.839 | 0.84 |
| A7 | 0.837 | 0.81 | |||
| A9 | 0.784 | 0.83 | |||
| A5 | 0.755 | 0.86 | |||
| A8 | 0.722 | 0.79 | |||
| A2 | 0.683 | 0.83 | |||
| A4 | 0.646 | 0.80 | |||
| O9 | 0.641 | 0.81 | |||
| P5 | 0.512 | 0.66 | |||
| Organizational readiness, and competitive ad-vantages (ORCA) | O14 | 1.561 | 29.649 | 0.820 | 0.86 |
| O8 | 0.772 | 0.70 | |||
| O15 | 0.745 | 0.77 | |||
| O12 | 0.744 | 0.88 | |||
| O17 | 0.706 | 0.67 | |||
| O18 | 0.703 | 0.77 | |||
| O11 | 0.695 | 0.87 | |||
| O10 | 0.632 | 0.85 | |||
| O2 | 0.591 | 0.68 | |||
| Motivation of management regarding BIM (MMB) | P1 | 1.261 | 11.404 | 0.847 | 0.73 |
| P6 | 0.838 | 0.83 | |||
| Total explained variance | 71.367 | χ2/df | 2.90 | ||
| Kaiser–Meyer–Olkin (KMO) value | 0.891 | RMSEA | 0.04 | ||
| Barlett’s test of sphericity | Approx. chi-square | 4660.242 | CFI | 0.96 | |
| df | 190 | GFI | 0.97 | ||
| p | 0.000 | AGFI | 0.92 | ||
| Constructs/Latent Variables | CR | Cronbach’s Alpha (CA) | AVE |
|---|---|---|---|
| ATB | 0.94 | 0.94 | 0.65 |
| ORCA | 0.93 | 0.93 | 0.63 |
| MMB | 0.76 | 0.75 | 0.62 |
| Fit Index | Suggested Values | Observed Values | Evaluation |
|---|---|---|---|
| χ2/df | χ2/df ≤ 3 | 2.95 | Excellent |
| GFI | 0.95 ≤ GFI ≤ 1.00 | 0.98 | Excellent |
| AGFI | 0.90 ≤ AGFI ≤ 1.00 | 0.94 | Excellent |
| NFI | 0.95 ≤ NFI ≤ 1.00 | 0.97 | Excellent |
| CFI | 0.95 ≤ CFI ≤ 1.00 | 0.97 | Excellent |
| RMSEA | 0 ≤ RMSEA ≤ 0.05 | 0.04 | Excellent |
| Hypothetical Paths and Expected Influences | Path Coefficient * | t-Value | R2 | Interpretation |
|---|---|---|---|---|
| H1: ATB→BIMP | 0.98 | 13.36 | 0.96 | Supported |
| H2: ORCA→BIMP | 0.87 | 12.59 | 0.76 | Supported |
| H3: MMB→BIMP | 0.55 | 6.14 | 0.30 | Supported |
Publisher’s Note: MDPI stays neutral with regard to jurisdictional claims in published maps and institutional affiliations. |
© 2022 by the authors. Licensee MDPI, Basel, Switzerland. This article is an open access article distributed under the terms and conditions of the Creative Commons Attribution (CC BY) license (https://creativecommons.org/licenses/by/4.0/).
Share and Cite
Tan, S.; Gumusburun Ayalp, G.; Tel, M.Z.; Serter, M.; Metinal, Y.B. Modeling the Critical Success Factors for BIM Implementation in Developing Countries: Sampling the Turkish AEC Industry. Sustainability 2022, 14, 9537. https://doi.org/10.3390/su14159537
Tan S, Gumusburun Ayalp G, Tel MZ, Serter M, Metinal YB. Modeling the Critical Success Factors for BIM Implementation in Developing Countries: Sampling the Turkish AEC Industry. Sustainability. 2022; 14(15):9537. https://doi.org/10.3390/su14159537
Chicago/Turabian StyleTan, Seda, Gulden Gumusburun Ayalp, Muhammed Zubeyr Tel, Merve Serter, and Yusuf Berkay Metinal. 2022. "Modeling the Critical Success Factors for BIM Implementation in Developing Countries: Sampling the Turkish AEC Industry" Sustainability 14, no. 15: 9537. https://doi.org/10.3390/su14159537
APA StyleTan, S., Gumusburun Ayalp, G., Tel, M. Z., Serter, M., & Metinal, Y. B. (2022). Modeling the Critical Success Factors for BIM Implementation in Developing Countries: Sampling the Turkish AEC Industry. Sustainability, 14(15), 9537. https://doi.org/10.3390/su14159537

