Social Media Usage and SME Firms’ Sustainability: An Introspective Analysis from Ghana
Abstract
1. Introduction
2. Theoretical Background: Uses and Gratification Theory (U&G)
3. Literature Review
3.1. Social Media
3.2. Information Channel
3.3. Value Creation
3.4. Business Connection and Opportunities
3.5. Sustainability
4. Methodology
4.1. Sample, Data Collection and Analytic Techniques
4.2. Measurement of the Constructs
4.3. Test of Common Method Variance (CMV)
5. Empirical Findings and Results
5.1. Model Measurement
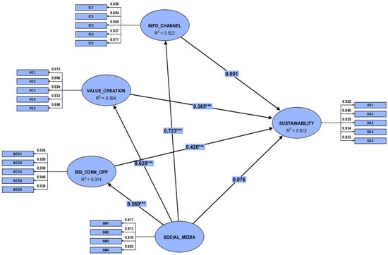
5.2. Structural Modeling-Path Analysis
6. Discussions and Implications
6.1. Theoretical Implications
6.2. Managerial Implications
6.3. Limitations of the Study
7. Conclusions
Author Contributions
Funding
Institutional Review Board Statement
Informed Consent Statement
Data Availability Statement
Conflicts of Interest
Appendix A

Appendix B. Article Questionnaire and Measurements
| Variable Measures | |
| Social media | SM1: Social Media are user-friendly. SM2: Social media helps SMEs to engage in business with distance customers SM3: Create meaningful relationship with customers SM4: Helps in creating and increasing brand awareness |
| Information Channel | IC1: Social media can be used as a means to engage or interact with customers IC2: Social media gives customers adequate information on a particular product or service before it is purchased or consumed. IC3: Social media can be used to attract customers and reach the masses IC4: Social media serve as a strategic informational channel for SMEs IC5: SMEs use social media as a channel to obtain feedback from customers |
| Value Creation | VC1: Firms can use social media to improve customer relationships and increase market share. VC2: Social media help firms to know more about customers’ perceptions of the company VC3: Social media lower marketing campaign costs, and helps in awareness creation, creating a meaningful customer-driven product innovation. VC4: Social media usage helps in customer brand loyalty and trust |
| Business Connection and Opportunities | BCP1: Social media facilitate business connections with their customers and other stakeholders via disseminating information at a reduced cost. BCP2: SMEs get access to a larger market, thereby expanding the customer base both locally and globally. BCP3: Social media platforms directly target customers with marketing campaigns thus promoting new products or services and building brand awareness. BCP4: Social media is a strategic online platform for job searching, recruitment, and career growth for SMEs BCP5: Social media helps SMEs to compete with large companies in the area of marketing for competitive advantage. |
| Sustainability | SS1: Social media is a valuable tool for SMEs’ marketing SS2: In my view, social media enhances the productivity of the firm SS3: Customers are adequately compatible in using social media to patronize the firms’ products and services. SS4: In my view, social media makes it possible to identify customer demands and satisfy them accordingly SS5: Our firm is compatible with using social media for marketing purposes. |
References
- Ngai, E.W.; Tao, S.S.; Moon, K.K. Social media research: Theories, constructs, and conceptual frameworks. Int. J. Inf. Manag. 2015, 35, 33–44. [Google Scholar] [CrossRef]
- Kaplan, A.M.; Haenlein, M. Users of the world, unite! The challenges and opportunities of Social Media. Bus. Horiz. 2010, 53, 59–68. [Google Scholar] [CrossRef]
- Amoah, J.; Nutakor, F.; Li, J.; Jibril, A.B.; Sanful, B.; Odei, M.A. Antecedents of social media usage intensity in the financial sector of an emerging economy: A Pls-Sem Algorithm. Manag. Market. Chall. Knowl. Soc. 2021, 16, 387–406. [Google Scholar] [CrossRef]
- Amoah, J.; Jibril, A.B. Social Media as a Promotional Tool Towards SME’s Development: Evidence from the Financial Industry in a Developing Economy. Cogent Bus. Manag. 2021, 8, 1923357. [Google Scholar] [CrossRef]
- Knowles, J.; Ettenson, R.; Lynch, P.; Dollens, J. Growth Opportunities for Brands During the COVID-19 Crisis. MIT Sloan Manag. Rev. 2020, 61, 2–6. Available online: https://search.proquest.com/docview/2406643113?accountid=26724 (accessed on 5 May 2020).
- Dženopoljac, V.; Janoševic, S.; Bontis, N. Intellectual capital and financial performance in the Serbian ICT industry. J. Intellect. Cap. 2016, 17, 373–396. [Google Scholar] [CrossRef]
- Nisar, T.M.; Whitehead, C. Brand interactions and social media: Enhancing user loyalty through social networking sites. Comput. Hum. Behav. 2016, 62, 743–753. [Google Scholar] [CrossRef]
- Chatterjee, S.; Kumar Kar, A. Why do small and medium enterprises use social media marketing and what is the impact: Empirical insights from India. Int. J. Inf. Manag. 2020, 53, 102103. [Google Scholar] [CrossRef]
- Ali Abbasi, G.; Abdul Rahim, N.F.; Wu, H.; Iranmanesh, M.; Keong, B.N.C. Determinants of SME’s Social Media Marketing Adoption: Competitive Industry as a Moderator. SAGE Open 2022, 12, 21582440211067220. [Google Scholar] [CrossRef]
- Mason, A.N.; Narcum, J.; Mason, K. Social media marketing gains importance after COVID-19. Cogent Bus. Manag. 2021, 8, 1870797. [Google Scholar] [CrossRef]
- Park, Y.E. Developing a COVID-19 Crisis Management Strategy Using News Media and Social Media in Big Data Analytics. Soc. Sci. Comput. Rev. 2021, 20, 08944393211007314. [Google Scholar] [CrossRef]
- Ali Qalati, S.; Li, W.; Ahmed, N.; Ali Mirani, M.; Khan, A. Examining the Factors Affecting SME Performance: The Mediating Role of Social Media Adoption. Sustainability 2021, 13, 75. [Google Scholar] [CrossRef]
- Singh, A.K.; Kumar, S. Expert’s Perception on Technology Transfer and Commercialization, and Intellectual Property Rights in India: Evidence from Selected Research Organizations. J. Manag. Econ. Ind. Organ. 2022, 6, 1–33. [Google Scholar] [CrossRef]
- Ahmad, S.Z.; Jabeen, F.; Alsharji, A. Factors affecting social media adoption in small and medium enterprises: Evidence from the UAE. Int. J. Bus. Innov. Res. 2019, 19, 162. [Google Scholar] [CrossRef]
- Eurostas 2020. Available online: https://ec.europa.eu/eurostat/statistics-explained/index.php?title=Social_media_-_statistics_on_the_use_by_enterprises (accessed on 14 May 2022).
- Jussila, J.J.; Kärkkäinen, H.; Aramo-Immonen, H. Social media utilization in business-to-business relationships of technology industry firms. Comput. Hum. Behav. 2014, 30, 606–613. [Google Scholar] [CrossRef]
- Maduku, D.K.; Mpinganjira, M.; Duh, H. Understanding mobile marketing adoption intention by South African SMEs: A multi-perspective framework. Int. J. Inf. Manag. 2016, 36, 711–723. [Google Scholar] [CrossRef]
- Qalati, S.A.; Yuan, L.W.; Khan, M.A.S.; Anwar, F. A mediated model on the adoption of social media and SMEs’ performance in developing countries. Technol. Soc. 2021, 64, 101513. [Google Scholar] [CrossRef]
- Foltean, F.S.; Trif, S.M.; Tuleu, D.L. Customer relationship management capabilities and social media technology use: Consequences on firm performance. J. Bus. Res. 2019, 104, 563–575. [Google Scholar] [CrossRef]
- Sidik, I.G. Conceptual Framework of Factors Affecting SME Development: Mediating Factors on the Relationship of Entrepreneur Traits and SME Performance. Procedia Econ. Financ. 2012, 4, 373–383. [Google Scholar] [CrossRef]
- Jibril, A.B.; Kwarteng, M.A.; Chovancova, M.; Pilik, M. The impact of social media on consumer brand loyalty: A mediating role of online based-brand community. Cogent Bus. Manag. 2019, 6, 1673640. [Google Scholar] [CrossRef]
- Patma, T.S.; Wardana, L.W.; Wibowo, A.; Narmaditya, B.S.; Akbarina, F. The impact of social media marketing for Indonesian SMEs sustainability: Lesson from COVID-19 pandemic. Cogent Bus. Manag. 2021, 8, 1953679. [Google Scholar] [CrossRef]
- Apenteng, S.A.; Doe, N.P. Social Media & Business Growth: Why Small/Medium-Scale Enterprises in the Developing World Should Take an Advantage of it (A Case of the country Ghana). IOSR J. Bus. Manag. 2014, 16, 76–80. [Google Scholar] [CrossRef]
- Amoah, J.; Belás, J.; Khan, K.A.; Metzker, Z. Antecedents of Sustainable SMEs in the Social Media Space: A Partial Least Square-Structural Equation Modeling (PLS-SEM) Approach. Manag. Mark. Chall. Knowl. Soc. 2021, 16, 26–46. [Google Scholar] [CrossRef]
- Severin, W.J.; Tankard, J.W. Communication Theories: Origins, Methods, and Uses in the Mass Media; Longman: New York, NY, USA, 1997; pp. 300–310. [Google Scholar]
- Eginli, A.T.; Tas, N.O. Interpersonal communication in social networking sites: An investigation in the framework of uses and gratification theory. Online J. Commun. Media Technol. 2018, 8, 81–104. [Google Scholar]
- Whiting, A.; Williams, D. Why people use social media: A uses and gratifications approach. Qual. Mark. Res. Int. J. 2013, 16, 362–369. [Google Scholar] [CrossRef]
- Kamboj, S. Applying uses and gratifications theory to understand customer participation in social media brand communities. Asia Pac. J. Mark. Logist. 2019, 32, 205–231. [Google Scholar] [CrossRef]
- Sun, Y.; Liu, Y.; Zhang, J. Excessive Enterprise Social Media Use Behavior at Work: Role of Communication Visibility and Perspective of Uses and Gratifications Theory. IEEE Access 2020, 8, 190989–191004. [Google Scholar] [CrossRef]
- Felix, R.; Rauschnabel, P.A.; Hinsch, C. Elements of strategic social media marketing: A holistic framework. J. Bus. Res. 2017, 70, 118–126. [Google Scholar] [CrossRef]
- Alkhateeb, M.A.; Abdalla, R.A. Social Media Adoption and its Impact on SMEs Performance: A Case Study of Palestine. Stud. Appl. Econ. 2021, 39, 3–18. [Google Scholar] [CrossRef]
- Gnizy, I. Big data and its strategic path to value in international firms. Int. Mark. Rev. 2019, 36, 318–341. [Google Scholar] [CrossRef]
- Wardati, N.K.; Er, M. The impact of social media usage on the sales process in small and medium enterprises (SMEs): A systematic literature review. Procedia Comput. Sci. 2019, 161, 976–983. [Google Scholar] [CrossRef]
- Glover, S.G. Why Social Media Is Ruining Your Life. J. Intellect. Freedom Priv. 2020, 4, 14–15. [Google Scholar] [CrossRef][Green Version]
- Apenteng, B.A.; Ekpo, I.B.; Mutiso, F.M.; Akowuah, E.A.; Opoku, S.T. Examining the relationship between social media engagement and hospital revenue. Health Mark. Q. 2020, 37, 10–21. [Google Scholar] [CrossRef] [PubMed]
- Borah, P.S.; Iqbal, S.; Akhtar, S. Linking social media usage and SME’s sustainable performance: The role of digital leadership and innovation capabilities. Technol. Soc. 2022, 68, 101900. [Google Scholar] [CrossRef]
- Barutcu, S.; Tomas, M. Sustainable Social Media Marketing and Measuring Effectiveness of Social Media Marketing. J. Internet Appl. Manag. 2013, 4, 5–24. [Google Scholar] [CrossRef]
- Algharabat, R.; Rana, N.P.; Alalwan, A.A.; Baabdullah, A.; Gupta, A. Investigating the antecedents of customer brand engagement and consumer-based brand equity in social media. J. Retail. Consum. Serv. 2020, 53, 101767. [Google Scholar] [CrossRef]
- Harrigan, P.; Evers, U.; Miles, M.; Daly, T. Customer engagement with tourism social media brands. Tour. Manag. 2017, 59, 597–609. [Google Scholar] [CrossRef]
- Dirgiatmo, Y.; Abdullah, Z.; Ali, R.H.R.M. The role of entrepreneurial orientation in intervening the relationship between social media usage and performance enhancement of exporter SMEs in Indonesia. Int. J. Trade Glob. Mark. 2019, 12, 97. [Google Scholar] [CrossRef]
- Adikari, A.; Burnett, D.; Sedera, D.; de Silva, D.; Alahakoon, D. Value co-creation for open innovation: An evidence-based study of the data-driven paradigm of social media using machine learning. Int. J. Inf. Manag. Data Insights 2021, 1, 100022. [Google Scholar] [CrossRef]
- Hussain, A.; Ting, D.H.; Mazhar, M. Driving Consumer Value Co-creation and Purchase Intention by Social Media Advertising Value. Front. Psychol. 2022, 13, 800206. [Google Scholar] [CrossRef]
- Casper Ferm, L.E.; Thaichon, P. Value co-creation and social media: Investigating antecedents and influencing factors in the U.S. retail banking industry. J. Retail. Consum. Serv. 2021, 61, 102548. [Google Scholar] [CrossRef]
- Laroche, M.; Habibi, M.R.; Richard, M.O.; Sankaranarayanan, R. The effects of social media based brand communities on brand community markers, value creation practices, brand trust and brand loyalty. Comput. Hum. Behav. 2012, 28, 1755–1767. [Google Scholar] [CrossRef]
- Jacobson, J.; Gruzd, A.; Hernández-García, N. Social media marketing: Who is watching the watchers? J. Retail. Consum. Serv. 2020, 53, 101774. [Google Scholar] [CrossRef]
- Garrido-Moreno, A.; García-Morales, V.; King, S.; Lockett, N. Social Media use and value creation in the digital landscape: A dynamic-capabilities perspective. J. Serv. Manag. 2020, 31, 313–343. [Google Scholar] [CrossRef]
- Aichner, T.; Jacob, F. Measuring the Degree of Corporate Social Media Use. Int. J. Mark. Res. 2015, 57, 257–276. [Google Scholar] [CrossRef]
- Tiwasing, P. Social media business networks and SME performance: A rural-urban comparative analysis. Growth Chang. 2021, 52, 1892–1913. [Google Scholar] [CrossRef]
- Olayah, F. Integration of Social Media Platform in Their Customer Relationship Management Process (CRMP) and Its Impact on Performance of SMEs. Indian J. Sci. Technol. 2019, 12, 47. [Google Scholar] [CrossRef]
- Olanrewaju, A.S.T.; Hossain, M.A.; Whiteside, N.; Mercieca, P. Social media and entrepreneurship research: A literature review. Int. J. Inf. Manag. 2020, 50, 90–110. [Google Scholar] [CrossRef]
- Bachmann, J.T.; Ohlies, I.; Flatten, T. Effects of entrepreneurial marketing on new ventures’ exploitative and exploratory innovation: The moderating role of competitive intensity and firm size. Ind. Mark. Manag. 2021, 92, 87–100. [Google Scholar] [CrossRef]
- Ladokun, I.O. Exploring Social Media as a Strategy for Small and Medium Enterprises (SMEs) Performance: Evidence from Oyo State, Nigeria. South Asian J. Soc. Stud. Econ. 2019, 3, 1–8. [Google Scholar] [CrossRef][Green Version]
- Palalic, R.; Ramadani, V.; Mariam Gilani, S.; Gërguri-Rashiti, S.; Dana, L.P. Social media and consumer buying behavior decision: What entrepreneurs should know? Manag. Decis. 2021, 59, 1249–1270. [Google Scholar] [CrossRef]
- Sambo, G.K.; Musundire, A. The Impact of Enhancing Social Media Marketing Knowledge on Customer Attraction and Engagement for University Organizational Growth and Development from the TRACK Theory. Int. J. Appl. Manag. Theory Res. 2020, 2, 19–40. [Google Scholar] [CrossRef]
- Oyewobi, L.O.; Adedayo, O.F.; Olorunyomi, S.O.; Jimoh, R. Social media adoption and business performance: The mediating role of organizational learning capability (OLC). J. Facil. Manag. 2021, 19, 413–436. [Google Scholar] [CrossRef]
- Garbie, I.H. An analytical technique to model and assess sustainable development index in manufacturing enterprises. Int. J. Prod. Res. 2014, 52, 4876–4915. [Google Scholar] [CrossRef]
- Duane, A.; O’Reilly, P. A conceptual stages-of-growth model for managing a social media business profile. Ir. J. Manag. 2017, 36, 78–98. [Google Scholar] [CrossRef][Green Version]
- Khan, A.A.; Wang, M.Z.; Ehsan, S.; Nurunnabi, M.; Hashmi, M.H. Linking Sustainability-Oriented Marketing to Social Media and Web Atmospheric Cues. Sustainability 2019, 11, 2663. [Google Scholar] [CrossRef]
- Matarazzo, M.; Penco, L.; Profumo, G.; Quaglia, R. Digital transformation and customer value creation in Made in Italy SMEs: A dynamic capabilities perspective. J. Bus. Res. 2021, 123, 642–656. [Google Scholar] [CrossRef]
- Raut, R.D.; Mangla, K.; Narwane, V.S.; Gardas, B.B.; Priyadarshinee, P.; Narkhede, B.E. Linking big data analytics and operational sustainability practices for sustainable business management. J. Clean. Prod. 2019, 224, 10–24. [Google Scholar] [CrossRef]
- Zhang, H.; Gupta, S.; Sun, W.; Zou, Y. How social-media-enabled co-creation between customers and the firm drives business value? The perspective of organizational learning and social Capital. Inf. Manag. 2020, 57, 103200. [Google Scholar] [CrossRef]
- Ancillai, C.; Terho, H.; Cardinali, S.; Pascucci, F. Advancing social media driven sales research: Establishing conceptual foundations for B-to-B social selling. Ind. Mark. Manag. 2019, 82, 293–308. [Google Scholar] [CrossRef]
- Fraccastoro, S.; Gabrielsson, M.; Pullins, E.B. The integrated use of social media, digital, and traditional communication tools in the B2B sales process of international SMEs. Int. Bus. Rev. 2021, 30, 101776. [Google Scholar] [CrossRef]
- Hair, J.F.; Hollingsworth, C.L.; Randolph, A.B.; Chong, A.Y.L. An updated and expanded assessment of PLS-SEM in information systems research. Ind. Manag. Data Syst. 2017, 117, 442–458. [Google Scholar] [CrossRef]
- Haseeb, M.; Hussain, H.I.; Kot, S.; Androniceanu, A.; Jermsittiparsert, K. Role of social and technological challenges in achieving a sustainable competitive advantage and sustainable business performance. Sustainability 2019, 11, 3811. [Google Scholar] [CrossRef]
- Cheng, C.C.; Shiu, E.C. How to enhance SMEs customer involvement using social media: The role of Social CRM. Int. Small Bus. J. Res. Entrep. 2019, 37, 22–42. [Google Scholar] [CrossRef]
- Bagozzi, R.P.; Yi, Y. On the evaluation of structural equation models. J. Acad. Mark. Sci. 1988, 16, 74–94. [Google Scholar] [CrossRef]
- Kock, N.; Hadaya, P. Minimum sample size estimation in PLS-SEM: The inverse square root and gamma-exponential methods. Inf. Syst. J. 2018, 28, 227–261. [Google Scholar] [CrossRef]
- Podsakoff, P.M.; MacKenzie, S.B.; Lee, J.Y.; Podsakoff, N.P. Common method biases in behavioral research: A critical review of the literature and recommended remedies. J. Appl. Psychol. 2003, 88, 879–903. [Google Scholar] [CrossRef]
- Salmerón, L.; Delgado, P.; Mason, L. Using eye-movement modelling examples to improve critical reading of multiple webpages on a conflicting topic. J. Comput. Assist. Learn. 2020, 36, 1038–1051. [Google Scholar] [CrossRef]
- Hair, J.F.; Risher, J.J.; Sarstedt, M.; Ringle, C.M. When to use and how to report the results of PLS-SEM. Eur. Bus. Rev. 2019, 31, 2–24. [Google Scholar] [CrossRef]
- Owusu-Kwarteng, J.; Akabanda, F.; Agyei, D.; Jespersen, L. Microbial Safety of Milk Production and Fermented Dairy Products in Africa. Microorganisms 2020, 8, 752. [Google Scholar] [CrossRef] [PubMed]
- Henseler, J.; Ringle, C.M.; Sarstedt, M. A new criterion for assessing discriminant validity in variance-based structural equation modeling. J. Acad. Mark. Sci. 2015, 43, 115–135. [Google Scholar] [CrossRef]
- Fornell, C.G.; Larcker, D.F. Evaluating structural equation models with unobservable variables and measurement error. J. Mark. Res. 1981, 18, 39–50. [Google Scholar] [CrossRef]
- Ur Rahman, R.; Ali Shah, S.M.; El-Gohary, H.; Abbas, M.; Haider Khalil, S.; Al Altheeb, S.; Sultan, F. Social Media Adoption and Financial Sustainability: Learned Lessons from Developing Countries. Sustainability 2020, 12, 10616. [Google Scholar] [CrossRef]
- Lin, J.; Luo, Z.; Benitez, J.; Luo, X.R.; Popovič, A. Why do organizations leverage social media to create business value? An external factor-centric empirical investigation. Decis. Support Syst. 2021, 151, 113628. [Google Scholar] [CrossRef]
- Dedeoğlu, B.B.; Taheri, B.; Okumus, F.; Gannon, M. Understanding the importance that consumers attach to social media sharing (ISMS): Scale development and validation. Tour. Manag. 2020, 76, 103954. [Google Scholar] [CrossRef]
- Nafees, L.; Cook, C.M.; Nikolov, A.N.; Stoddard, J.E. Can social media influencer (SMI) power influence consumer brand attitudes? The mediating role of perceived SMI credibility. Digit. Bus. 2021, 1, 100008. [Google Scholar] [CrossRef]
- Peruchi, D.F.; de Jesus Pacheco, D.A.; Todeschini, B.V.; ten Caten, C.S. Moving towards digital platforms revolution? Antecedents, determinants and conceptual framework for offline B2B networks. J. Bus. Res. 2022, 142, 344–363. [Google Scholar] [CrossRef]
- Guha, S.; Harrigan, P.; Soutar, G. Linking social media to customer relationship management (CRM): A qualitative study on SMEs. J. Small Bus. Entrep. 2018, 30, 193–214. [Google Scholar] [CrossRef]
- Sedalo, G.; Boateng, H.; Kosiba, J.P. Exploring social media affordance in relationship marketing practices in SMEs. Digit. Bus. 2022, 2, 100017. [Google Scholar] [CrossRef]
- Hanafizadeh, P.; Shafia, S.; Bohlin, E. Exploring the consequence of social media usage on firm performance. Digit. Bus. 2021, 1, 100013. [Google Scholar] [CrossRef]
- Dos Santos, J.; Duffett, R. Exploring social media usage as a communication channel among independent food retailer SMEs in South Africa. Small Bus. Int. Rev. 2021, 5, e392. [Google Scholar] [CrossRef]
- Puriwat, W.; Tripopsakul, S. Explaining Social Media Adoption for a Business Purpose: An Application of the UTAUT Model. Sustainability 2021, 13, 2082. [Google Scholar] [CrossRef]
- Tajudeen, F.P.; Jaafar, N.I.; Ainin, S. Understanding the impact of social media usage among organizations. Inf. Manag. 2018, 55, 308–321. [Google Scholar] [CrossRef]
- Suryani, T.; Fauzi, A.A.; Nurhadi, M. SOME-Q: A Model Development and Testing for Assessing the Consumers’ Perception of Social Media Quality of Small Medium-Sized Enterprises (SMEs). J. Relatsh. Mark. 2021, 20, 62–90. [Google Scholar] [CrossRef]
- Thaichon, P.; Liyanaarachchi, G.; Quach, S.; Weaven, S.; Bu, Y. Online relationship marketing: Evolution and theoretical insights into online relationship marketing. Mark. Intell. Plan. 2019, 38, 676–698. [Google Scholar] [CrossRef]
- Eze, S.C.; Chinedu-Eze, V.C.A.; Awa, H.O. Key success factors (KSFs) underlying the adoption of social media marketing technology. SAGE Open 2021, 11, 21582440211006695. [Google Scholar] [CrossRef]
- Emmanuel, B.; Zhao, S.; Egala, S.B.; Mammet, Y.; Godson, K. Social Media and Its Connection to Business Performance—A Literature Review. Am. J. Ind. Bus. Manag. 2022, 12, 877–893. [Google Scholar] [CrossRef]
- Moghadamzadeh, A.; Ebrahimi, P.; Radfard, S.; Salamzadeh, A.; Khajeheian, D. Investigating the Role of Customer Co-Creation Behavior on Social Media Platforms in Rendering Innovative Services. Sustainability 2020, 12, 6926. [Google Scholar] [CrossRef]
- Muraz, A. Social Media for Consumers and Value Creation Companies. Int. J. Sci. Soc. 2020, 2, 649–656. [Google Scholar] [CrossRef]
- Chatterjee, S.; Chaudhuri, R.; Sakka, G.; Grandhi, B.; Galati, A.; Siachou, E.; Vrontis, D. Adoption of Social Media Marketing for Sustainable Business Growth of SMEs in Emerging Economies: The Moderating Role of Leadership Support. Sustainability 2021, 13, 12134. [Google Scholar] [CrossRef]
- Tajvidi, R.; Karami, A. The effect of social media on firm performance. Comput. Hum. Behav. 2021, 115, 105174. [Google Scholar] [CrossRef]
- Oni, O. Small- and Medium-Sized Enterprises’ Engagement with Social Media for Corporate Communication. In Strategic Corporate Communication in the Digital Age; Camilleri, M.A., Ed.; Emerald Publ. Limited: Bingley, UK, 2021; pp. 217–234. [Google Scholar]
- Ravazzani, S.; Hazée, S. Value co-creation through social media: A multistakeholder, communication perspective. J. Serv. Manag. 2022, 33, 589–600. [Google Scholar] [CrossRef]
- Scuotto, V.; del Giudice, M.; Carayannis, E.G. The effect of social networking sites and absorptive capacity on SMES’ innovation performance. J. Technol. Transf. 2016, 42, 409–424. [Google Scholar] [CrossRef]
- Bruce, E.; Shurong, Z.; Akakpo, A.; Oppong, J. Impact of social media on start-up survival: Qualitative evidence from Ghana. J. Manag. Econ. Ind. Organ. 2022, 6, 48–69. [Google Scholar] [CrossRef]
- Sahaym, A.; Datta, A.; Brooks, S. Crowdfunding success through social media: Going beyond entrepreneurial orientation in the context of small and medium-sized enterprises. J. Bus. Res. 2021, 125, 483–494. [Google Scholar] [CrossRef]
- Fang, G.G.; Qalati, S.A.; Ostic, D.; Shah, S.M.M.; Mirani, M.A. Effects of entrepreneurial orientation, social media, and innovation capabilities on SME performance in emerging countries: A mediated–moderated model. Technol. Anal. Strateg. Manag. 2021, 34, 1–13. [Google Scholar] [CrossRef]
| Details | Frequency | Percentage (%) | |
|---|---|---|---|
| Gender | |||
| Male | 301 | 70.90 | |
| Female | 123 | 29.10 | |
| Age | |||
| 18–25 years | 130 | 30.70 | |
| 26–35 years | 176 | 41.40 | |
| 36–45 years | 75 | 17.70 | |
| 45–55 years | 26 | 6.20 | |
| Above 55 years | 17 | 4.00 | |
| Educational Level | |||
| SSSCE | 126 | 29.80 | |
| Diploma/HND/Bachelors | 184 | 43.30 | |
| Masters/Post Graduate Diploma | 83 | 19.60 | |
| Others | |||
| Organizational Size | 31 | 7.30 | |
| Medium 1–10 employees | 170 | 40.00 | |
| Small (11–50 employees) | 126 | 29.80 | |
| Medium (51–100 employees) | 65 | 15.40 | |
| Large (above 100) | |||
| Years Served | 63 | 14.80 | |
| 1–5 years | 235 | 55.30 | |
| 6–10 years | 110 | 26.00 | |
| 11–15 years | 43 | 10.20 | |
| Above 15 years | |||
| SM Devices Used | 36 | 8.50 | |
| Mobile Device Only | 31 | 7.30 | |
| PC/Computer | 93 | 22.00 | |
| Both | |||
| Number of times SM used by the Company | 300 | 70.70 | |
| Daily | 206 | 48.50 | |
| Once a week | 115 | 27.20 | |
| More than once a week | 55 | 13.00 | |
| Once a month | |||
| SM Platforms Used | 48 | 11.30 | |
| 126 | 29.60 | ||
| 33 | 7.70 | ||
| 41 | 9.70 | ||
| 32 | 7.60 | ||
| All the above | 192 | 45.40 | |
| Sample Size Used | 424 | 100 |
| Construct | Indicator | Loading | VIF |
|---|---|---|---|
| INFORMATION CHANNEL | IC1 | 0.8561 | 2.7978 |
| IC2 | 0.8936 | 3.6393 | |
| IC3 | 0.9086 | 3.9216 | |
| IC4 | 0.9274 | 6.0051 | |
| IC5 | 0.9105 | 5.0577 | |
| VALUE CREATION | VC1 | 0.9127 | 3.9188 |
| VC2 | 0.9062 | 3.9983 | |
| VC3 | 0.9245 | 4.7885 | |
| VC4 | 0.9331 | 5.1645 | |
| BUS. CON & OPP | BCP1 | 0.9245 | 4.7497 |
| BCP2 | 0.9203 | 4.7734 | |
| BCP3 | 0.9387 | 5.6589 | |
| BCP4 | 0.9456 | 6.9488 | |
| BCP5 | 0.9381 | 6.1640 | |
| SOCIAL MEDIA | SM1 | 0.8175 | 2.0103 |
| SM2 | 0.9129 | 3.4578 | |
| SM3 | 0.9101 | 3.4562 | |
| SM4 | 0.9231 | 3.8704 | |
| SUSTAINABILITY | SS1 | 0.9225 | 4.5068 |
| SS2 | 0.9396 | 5.5885 | |
| SS3 | 0.9348 | 5.3692 | |
| SS4 | 0.9342 | 5.2511 | |
| SS5 | 0.9331 | 5.1000 |
| Constructs/Indicators | Dijkstra– Henseler’s Rho (ρA) | Jöreskog’s Rho (ρc) | Cronbach’s Alpha (α) | The Average Variance Extracted (Ave) |
|---|---|---|---|---|
| INFORMATION CHANNEL | 0.9431 | 0.9549 | 0.9409 | 0.8092 |
| VALUE CREATION | 0.9516 | 0.9625 | 0.9513 | 0.8371 |
| BUS. CON & OPP | 0.9635 | 0.9713 | 0.9631 | 0.8714 |
| SOCIAL MEDIA | 0.9215 | 0.9395 | 0.9137 | 0.7955 |
| SUSTAINABILITY | 0.9627 | 0.9710 | 0.9627 | 0.8702 |
| 1 = Information Channel | 0.8092 | ||||
| 2 = Value Creation | 0.5649 | 0.8371 | |||
| 3 = Business Connections and Opp. | 0.4600 | 0.4985 | 0.8714 | ||
| 4 = Social media | 0.5220 | 0.3945 | 0.3137 | 0.7955 | |
| 5 = Sustainability | 0.3835 | 0.5104 | 0.5284 | 0.2966 | 0.8702 |
| Relationship | Beta (β) | Standard Bootstrap Results | Empirical Remarks | ||||
|---|---|---|---|---|---|---|---|
| Mean Value | SD Error | t-Value | Effect Size (Cohen’s f2) | p-Value | |||
| H1: SS -> SS | 0.0075 | 0.0072 | 0.0758 | 4.5172 | 0.2217 | 0.0001 | Agreed |
| H2: IC -> SS | 0.0011 | 0.0067 | 0.0805 | 0.0137 | 0.0000 | 0.4945 | Not Agreed |
| H3: VC -> SS | 0.3654 | 0.3678 | 0.0787 | 4.6443 | 0.1227 | 0.000 | Agreed |
| H4: BCO -> SS | 0.4257 | 0.4280 | 0.0634 | 6.7126 | 0.2100 | 0.1282 | Agreed |
| H5: SM -> SS | 0.5446 | 0.0643 | 0.0668 | 1.1358 | 0.0068 | 0.000 | Agreed |
| Independent variable: | Coefficient of determination (R2) | Adjusted R2 | |||||
| Information channel | 0.5220 | 0.0.5209 | |||||
| Value creation | 0.3945 | 0.3930 | |||||
| Business connections and opportunities | 0.3137 | 0.3120 | |||||
| Dependent variable | |||||||
| Sustainability | 0.6125 | 0.6088 | |||||
Publisher’s Note: MDPI stays neutral with regard to jurisdictional claims in published maps and institutional affiliations. |
© 2022 by the authors. Licensee MDPI, Basel, Switzerland. This article is an open access article distributed under the terms and conditions of the Creative Commons Attribution (CC BY) license (https://creativecommons.org/licenses/by/4.0/).
Share and Cite
Bruce, E.; Shurong, Z.; Egala, S.B.; Amoah, J.; Ying, D.; Rui, H.; Lyu, T. Social Media Usage and SME Firms’ Sustainability: An Introspective Analysis from Ghana. Sustainability 2022, 14, 9433. https://doi.org/10.3390/su14159433
Bruce E, Shurong Z, Egala SB, Amoah J, Ying D, Rui H, Lyu T. Social Media Usage and SME Firms’ Sustainability: An Introspective Analysis from Ghana. Sustainability. 2022; 14(15):9433. https://doi.org/10.3390/su14159433
Chicago/Turabian StyleBruce, Emmanuel, Zhao Shurong, Sulemana Bankuoru Egala, John Amoah, Du Ying, Huang Rui, and Tai Lyu. 2022. "Social Media Usage and SME Firms’ Sustainability: An Introspective Analysis from Ghana" Sustainability 14, no. 15: 9433. https://doi.org/10.3390/su14159433
APA StyleBruce, E., Shurong, Z., Egala, S. B., Amoah, J., Ying, D., Rui, H., & Lyu, T. (2022). Social Media Usage and SME Firms’ Sustainability: An Introspective Analysis from Ghana. Sustainability, 14(15), 9433. https://doi.org/10.3390/su14159433

