The Degree of Adoption of Business Intelligence in Romanian Companies—The Case of Sentiment Analysis as a Marketing Analytical Tool
Abstract
:1. Introduction
Structural Changes in the Field of Manifestation of Marketing Communication
2. Literature Review
2.1. CGC—Consumer-Generated Content—A Key Must of Feedback
- How productive consumers can be in their advertising creation initiatives;
- How capable consumers are of creating content that resembles–in form, function, and intent-advertising;
- Whether CGC brings new persuasive traction simply because of being consumer-created; or
- If the aspirations of brand content shift with the emergence of consumer-generated brand content.
2.2. Sentiment Analysis—Conceptual Framework
2.3. The Usefulness of Sentiment Analysis, a Fundamental Component of Business Intelligence
3. Materials and Methods
3.1. Qualitative Research Methodology
3.1.1. Research Objectives
- O1.
- Identifying the implementation of digitization programs within 10 Romanian companies
- O2.
- Identifying the results following the implementation of digitization programs within 10 Romanian companies.
- O3.
- Identify tools for measuring digitization programs.
- O4.
- Identify the differences between measuring paid advertising campaigns and measuring end consumer opinions.
- O5.
- Identification of promotion techniques within 10 Romanian companies.
- O6.
- Identifying ways to measure the effectiveness of marketing campaigns.
- O7.
- Identifying feedback from end consumers.
- O8.
- Identify ways to seek feedback from end consumers.
- O9.
- Identify ways to analyze feedback from end consumers.
- O10.
- Identifying the impact of marketing companies on sales.
3.1.2. Interview Guide Design
3.1.3. Participant Selection Methodology
3.1.4. Data Collection—Conversation/Interview Guide
- What digitization programs have they implemented?
- Periods + duration of these digitization programs?Does the company have a Marketing department?If so, how is the performance of this department measured?
- Digitization at the level of the Marketing departmentHave they implemented digitization elements/programs?Has the pandemic brought about changes in marketing?What have they done in the field of digital marketing?Did they implement their solutions, or did they purchase them?Have they changed products/distribution channels?
- The importance of feedback from consumers/buyersIs it important? If so, to what extent? What changes has consumer feedback led to?
- Ways to collect feedback from consumers/buyersHow do you collect feedback?
- Feedback analysisHow does it analyze consumer feedback?If there are large volumes of data, how do you analyze them?Do I understand what sentiment analysis is?Does sentiment analysis apply to volumes of data received as consumer feedback?What conclusions do I draw?What dashboards do they have ?
3.2. Marketing Model Regarding the Factors That Contribute to the Satisfaction of the Analysis of the Feeling and the Connections between Them
- -
- notoriety—that is, the notoriety of software and applications that can be used for sentiment analysis in the field of marketing (the variable measured by the question “Which of the following software are known to you? (Several possible answers)”)
- -
- benefits—i.e., the perceived benefits of using software and applications that can be used to analyze marketing sentiment (items used in the formation of this variable were: (1) Understanding how the public feels about your product or service, (2) Determining new opinions about your product or service, (3) Possibility of analyzing your competition, (4) Customer/beneficiary feedback processing and automatic interpretation)
- -
- perceptions—i.e., the perceptions of users or potential users towards software and applications that can be used for sentiment analysis in the field of marketing (items used in the formation of this variable were: (1) Understanding how the public feels about the product or service is essential to any marketing strategy. feelings analysis can also reveal customers who are actively satisfied with the product/service offered, (5) Sentiment analysis can highlight the strengths and weaknesses of the products or services provided, and (6) Sentiment analysis transforms the vague feeling that the target audience has about the product/service offered in numbers and helps us to create better marketing strategies, (7) Sentiment analysis contributes to the awareness of the level of presence in the online environment)
- -
- reason—i.e., the reasons that lead to the use of software and applications that can be used for sentiment analysis in the field of marketing, the items used in the formation of this variable were similar to those of the variable “perceive”, but the question was about the reasons for implementation)
- -
- satisfied—that is, the satisfaction felt after knowing or implementing the software and applications that can be used for sentiment analysis in the field of marketing, the items used in the formation of this variable were similar to those in the variable “perceive”, but the question was about elements that gave the highest degree of satisfaction after implementation).
4. Results
4.1. Qualitative Data Analysis and Qualitative Research Conclusions
4.2. Results Obtained from the Analysis by Structural Equations (PLS-SEM)
5. Discussion
- Systematically employed consumer-created content in their long-term marketing campaigns;
- Considered the firm’s role in facilitating long-term marketing campaigns;
6. Conclusions
7. Implications
Author Contributions
Funding
Informed Consent Statement
Conflicts of Interest
References
- Yasin, M.; Porcu, L.; Liébana-Cabanillas, F. The effect of brand experience on customers’ engagement behavior within the context of online Brand communities: The impact on intention to forward online Company-Generated content. Sustainability 2019, 11, 4649. [Google Scholar] [CrossRef] [Green Version]
- Elizondo, F.U. Marshall McLuhan and the Gutenberg Galaxy. Postgrad. Soc. 2009, 9, 1–31. [Google Scholar]
- Kemp, S. Digital 2021: Global Overview Report—DataReportal—Global Digital Insights. [online] DataReportal—Global Digital Insights. 2021. Available online: https://datareportal.com/reports/digital-2021-global-overview-report (accessed on 28 April 2022).
- Ceptureanu, S.; Cerqueti, R.; Alexandru, A.; Popescu, D.; Dhesi, G.; Ceptureanu, E. Influence of blockchain adoption on technology transfer, performance and supply chain integration, exibility and responsiveness. A case study from IT&C medium size enterprises. Stud. Inform. Control. 2021, 30, 61–74. [Google Scholar]
- Ceptureanu, E.G.; Ceptureanu, S.I.; Herteliu, C.; Cerqueti, R. Sustainable consumption behaviours in P2P ac-commodation platforms: An exploratory study. Soft Comput. 2020, 24, 13863–13870. [Google Scholar] [CrossRef]
- Akgün, V.Ö.; Çalışkan, A.A. A Conceptual Overview of Electronic Wom in Marketing Communications. In Proceedings of the 4th International Academic Conference on Management and Economics, Barcelona, Spain, 10–12 December 2021. [Google Scholar]
- Rambocas, M.; Gama, J. Marketing Research: The Role of Sentiment Analysis (No. 489); Faculdade de Economia do Porto, Universidade do Porto: Porto, Portugal, 2013. [Google Scholar]
- Olszak, C.M.; Ziemba, E. Approach to building and implementing business intelligence systems. Interdiscip. J. Inf. Knowl. Manag. 2007, 2, 135–148. [Google Scholar]
- Muñiz, A.M., Jr.; Schau, H.J. How to inspire value-laden collaborative consumer-generated content. Bus. Horiz. 2011, 54, 209–217. [Google Scholar] [CrossRef]
- Howells, K.; Ertugan, A. Applying fuzzy logic for sentiment analysis of social media network data in marketing. Procedia Comput. Sci. 2017, 120, 664–670. [Google Scholar] [CrossRef]
- Dhaoui, C.; Webster, C.M.; Tan, L.P. Social media sentiment analysis: Lexicon versus machine learning. J. Consum. Mark. 2017, 34. [Google Scholar] [CrossRef]
- Moriuchi, E. Social Media Marketing: Strategies in Utilizing Consumer-Generated Content; Business Expert Press: New York, NY, USA, 2019; p. 3. [Google Scholar]
- Campbell, C.; Pitt, L.F.; Parent, M.; Berthon, P.R. Understanding Consumer Conversations around Ads in a Web 2.0 World. J. Advert. 2011, 40, 89. [Google Scholar] [CrossRef] [Green Version]
- Stern, B.B. A Revised Communication Model for Advertising: Multiple Dimensions of the Source, the Message, and the Recipient. J. Advert. 1994, 23, 6. [Google Scholar] [CrossRef]
- Ye, Q.; Law, R.; Gu, B.; Chen, W. The Influence of User-Generated Content on Traveler Behavior: An Empirical Investigation on the Effects of E-Word-of-Mouth to Hotel Online Bookings. Comput. Hum. Behav. 2011, 27, 634. [Google Scholar] [CrossRef]
- Pan, B.; MacLaurin, T.; Crotts, J.C. Travel Blogs and the Implications for Destination Marketing. J. Travel Res. 2007, 46, 36. [Google Scholar] [CrossRef] [Green Version]
- Paul, S.; Joy, J.I.; Sarker, S.; Ahmed, S.; Das, A.K. Fake news detection in social media using blockchain. In Proceedings of the 2019 7th International Conference on Smart Computing & Communications (ICSCC), Sarawak, Malaysia, 28–30 June 2019; pp. 1–5. [Google Scholar]
- Prabowo, R.; Thelwall, M. Sentiment analysis: A combined approach. J. Informetr. 2009, 3, 143–157. [Google Scholar] [CrossRef]
- Bing, L. Sentiment Analysis Mining Opinions, Sentiments, and Emotions; Cambridge University Press: Cambridge, MA, USA, 2015; p. 1. [Google Scholar]
- Shrestha, H.; Dhasarathan, C.; Munisamy, S.; Jayavel, A. Natural language processing based sentimental analysis of Hindi (SAH) script an optimization approach. Int. J. Speech Technol. 2020, 23, 757–766. [Google Scholar] [CrossRef]
- Nasukawa, T.; Yi, J. Sentiment analysis: Capturing favorability using natural language processing. In Proceedings of the 2nd International Conference on Knowledge Capture, Sanibel Island, FL, USA, 23–25 October 2003; pp. 70–77. [Google Scholar]
- Anu, T.A. The Effect of Mass Communications on Individuals:“One Step Flow, Two Steps Flow, and Multi Steps Flow. J. Soc. Political Commun. Cult. 2022, 1, 45–56. [Google Scholar]
- Vo, A.D.; Nguyen, Q.P.; Ock, C.Y. Sentiment Analysis of News for Effective Cryptocurrency Price Prediction. International J. Knowl. Eng. 2019, 5, 47–52. [Google Scholar] [CrossRef]
- Ceptureanu, S.I.; Ceptureanu, E.G.; Popescu, D.; Orzan, O.A. Eco-innovation Capability and Sustainability Driven Innovation Practices in Romanian SMEs. Sustainability 2020, 12, 7106. [Google Scholar] [CrossRef]
- Hair, J.F., Jr.; Hult, G.T.M.; Ringle, C.M.; Sarstedt, M. A Primer on Partial Least Squares Structural Equation Modeling (Pls-Sem); Sage Publications: Thousand Oaks, CA, USA, 2013. [Google Scholar]
- Fishbein, M.; Ajzen, I. Belief, attitude, intention, and behavior: An introduction to theory and research. Philos. Rhetor. 1977, 10, 47. [Google Scholar]
- Lee, M.C. Factors influencing the adoption of internet banking: An integration of TAM and TPB with perceived risk and perceived benefit. Electron. Commer. Res. Appl. 2009, 8, 130–141. [Google Scholar] [CrossRef]
- Orzan, G.; Plato, O.E.; Stefănescu, C.D.; Orzan, M. Conceptual Model Regarding the Influence Of Social Media Marketing Communication On Brand Trust, Brand Affect And Brand Loyalty. Econ. Comput. Econ. Cybern. Stud. Res. 2016, 50, 141–156. [Google Scholar]
- Schau, H.J.; Muñiz, A.M., Jr.; Arnould, E.J. How brand community practices create value. J. Mark. 2009, 73, 30–51. [Google Scholar] [CrossRef]
- Brown, S.; Kozinets, R.V.; Sherry, J.F., Jr. Teaching old brands new tricks: Retro branding and the revival of brand meaning. J. Mark. 2003, 67, 19–33. [Google Scholar] [CrossRef]
- Ives, N. Unauthorized campaigns used by unauthorized creators to show their creativity become a trend. New York Times, 23 December 2004; p. C3. [Google Scholar]
- Berthon, P.R.; Pitt, L.F.; McCarthy, I.; Kates, S.M. When customers get clever: Managerial approaches to dealing with creative consumers. Bus. Horiz. 2007, 50, 39–47. [Google Scholar] [CrossRef]
- Muñiz, A.M., Jr.; Schau, H.J. Vigilante marketing and consumer-created communications. J. Advert. 2007, 36, 35–50. [Google Scholar] [CrossRef]
- Sommarberg, M.; Mäkinen, S.J. A method for anticipating the disruptive nature of digitalization in the machine-building industry. Technol. Forecast. Soc. Chang. 2019, 146, 808–819. [Google Scholar] [CrossRef]
- Horváth, K.; Szerb, L. Managerial practices and the productivity of knowledge—Intensive service businesses: An analysis of digital/IT and cash management practices. Strateg. Change 2018, 27, 161–172. [Google Scholar] [CrossRef]
- Ribeiro-Navarrete, S.; Botella-Carrubi, D.; Palacios-Marqués, D.; Orero-Blat, M. The effect of digitalization on business performance: An applied study of KIBS. J. Bus. Res. 2021, 126, 319–326. [Google Scholar] [CrossRef]
- Chaturvedi, S.; Mishra, V.; Mishra, N. Sentiment analysis using machine learning for business intelligence. In Proceedings of the 2017 IEEE International Conference on Power, Control, Signals and Instrumentation Engineering (ICPCSI), Chennai, India, 21–22 September 2017; pp. 2162–2166. [Google Scholar]
- Davis, F.D.; Bagozzi, R.P.; Warshaw, P.R. User acceptance of computer technology: A comparison of two theoretical models. Manag. Sci. 1989, 35, 982–1003. [Google Scholar] [CrossRef] [Green Version]
- Taylor, S.; Todd, P. Assessing IT usage: The role of prior experience. MIS Q. 1995, 19, 561–570. [Google Scholar] [CrossRef] [Green Version]
- Ziora, L. The sentiment analysis as a tool of business analytics in contemporary organizations. Studia Ekon. 2016, 281, 234–241. [Google Scholar]
- Batra, R.; Daudpota, S.M. Integrating StockTwits with sentiment analysis for better prediction of stock price movement. In Proceedings of the 2018 International Conference on Computing, Mathematics and Engineering Technologies (iCoMET), Sukkur, Pakistan, 3–4 March 2018; pp. 1–5. [Google Scholar]
- Aslam, U.; Muqadas, F.; Imran, M.K. Exploring the sources and role of knowledge sharing to overcome the challenges of organizational change implementation. Int. J. Organ. Anal. 2018, 26, 567–581. [Google Scholar] [CrossRef]
- Lee, S.A.; Jeong, M. Enhancing online brand experiences: An application of congruity theory. Int. J. Hosp. Manag. 2014, 40, 49–58. [Google Scholar] [CrossRef]
- Vivek, S.D.; Beatty, S.E.; Morgan, R.M. Customer engagement: Exploring customer relationships beyond purchase. J. Mark. Theory Pract. 2012, 20, 122–146. [Google Scholar] [CrossRef]




| Sample Structure | ||
|---|---|---|
| City | Bucharest | 100% |
| Age | Below 45 | 88% |
| 45–56 | 12% | |
| Type of organizations | specialists in private organizations | 50% |
| public organizations | 50% | |
| Seniority in work | marketing specialists | 60% |
| business owners | 40% | |
| Incomes | over RON 10.000 (very high income) | 100% |
| Turnover | 1–5 million euros | 20% |
| 10–20 million euros | 30% | |
| 20–100 million euros | 20% | |
| over 100 million euros | 30% | |
| Age of organizations | private companies from the privatizations of the early 90s (they are older than 30 years) | 20% |
| company established in the early 90s | 10% | |
| found in the early 2000s but which was acquired by an international group in recent years | 10% | |
| companies established after 2012 | 60% | |
| Sample Structure | ||
|---|---|---|
| Gender | Women | 48% |
| Man | 52% | |
| Level of education | bachelors, masters, doctorates | 88% |
| secondary education | 12% | |
| Occupation | employees or entrepreneurs | 85% |
| pupils/students | 15% | |
| Incomes | below RON 2500 | 11% |
| over RON 2500 | 89% | |
| Environment of residence | urban areas | 89% |
| rural areas | 11% | |
| Notorious | Benefits | Collectible | Reason | Satisfy | |
|---|---|---|---|---|---|
| Cronbach’s alpha | 0.304 | 0.340 | 0.883 | 0.879 | 0.916 |
| Average variances extracted | 0.332 | 0.384 | 0.589 | 0.582 | 0.667 |
| Q-squared | - | 0.107 | 0.139 | 0.571 | 0.698 |
| R squared | - | 0.095 | 0.146 | 0.554 | 0.691 |
| Notorious | Benefits | Collectible | Reason | Satisfy | |
|---|---|---|---|---|---|
| Notorious | (0.577) | 0.552 | 0.567 | 0.513 | 0.532 |
| Benefits | 0.552 | (0.620) | 0.537 | 0.570 | 0.570 |
| Collectible | 0.527 | 0.537 | (0.767) | 0.734 | 0.743 |
| Reason | 0.513 | 0.570 | 0.734 | (0.763) | 0.725 |
| Satisfy | 0.522 | 0.570 | 0.743 | 0.755 | (0.816) |
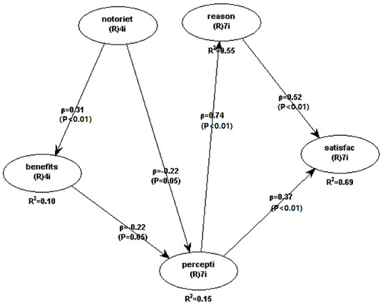
| Main Hypotheses | ß | p | Validation | |
|---|---|---|---|---|
| 1 | the notoriety of software and applications → perceived benefits of using software and applications. | 0.31 | <0.01 | Yes |
| 2 | the notoriety of software and applications → users ‘or potential users’ perceptions of software and applications | 0.22 | =0.05 | Yes |
| 3 | perceived benefits of using software and applications → users ‘or potential users’ perceptions of software and applications | 0.22 | =0.05 | Yes |
| 4 | users ‘or potential users’ perceptions of software and applications → the reasons that lead to the use of software and applications | 0.74 | <0.01 | Yes |
| 5 | users ‘or potential users’ perceptions of software and applications → satisfaction felt after knowing or implementing software and applications | 0.37 | <0.01 | Yes |
| 6 | the reasons that lead to the use of software and applications → satisfaction felt after knowing or implementing software and applications. | 0.52 | <0.01 | Yes |
Publisher’s Note: MDPI stays neutral with regard to jurisdictional claims in published maps and institutional affiliations. |
© 2022 by the authors. Licensee MDPI, Basel, Switzerland. This article is an open access article distributed under the terms and conditions of the Creative Commons Attribution (CC BY) license (https://creativecommons.org/licenses/by/4.0/).
Share and Cite
Ciocodeică, D.-F.; Chivu, R.-G.; Popa, I.-C.; Mihălcescu, H.; Orzan, G.; Băjan, A.-M. The Degree of Adoption of Business Intelligence in Romanian Companies—The Case of Sentiment Analysis as a Marketing Analytical Tool. Sustainability 2022, 14, 7518. https://doi.org/10.3390/su14127518
Ciocodeică D-F, Chivu R-G, Popa I-C, Mihălcescu H, Orzan G, Băjan A-M. The Degree of Adoption of Business Intelligence in Romanian Companies—The Case of Sentiment Analysis as a Marketing Analytical Tool. Sustainability. 2022; 14(12):7518. https://doi.org/10.3390/su14127518
Chicago/Turabian StyleCiocodeică, David-Florin, Raluca-Giorgiana (Popa) Chivu, Ionuț-Claudiu Popa, Horia Mihălcescu, Gheorghe Orzan, and Ana-Maria (Dumitrache) Băjan. 2022. "The Degree of Adoption of Business Intelligence in Romanian Companies—The Case of Sentiment Analysis as a Marketing Analytical Tool" Sustainability 14, no. 12: 7518. https://doi.org/10.3390/su14127518
APA StyleCiocodeică, D.-F., Chivu, R.-G., Popa, I.-C., Mihălcescu, H., Orzan, G., & Băjan, A.-M. (2022). The Degree of Adoption of Business Intelligence in Romanian Companies—The Case of Sentiment Analysis as a Marketing Analytical Tool. Sustainability, 14(12), 7518. https://doi.org/10.3390/su14127518

