Next Article in Journal
Innovative Approach to Assist Architecture Teachers in Choosing Practical Sessions
Previous Article in Journal
Cavitation Inception on Hydrokinetic Turbine Blades Shrouded by Diffuser
 
 
Font Type:
Arial Georgia Verdana
Font Size:
Aa Aa Aa
Line Spacing:
Column Width:
Background:
Article

Life Cycle Assessment and Preliminary Cost Evaluation of a Smart Packaging System

by
Marina Stramarkou
1,2,3,*,
Christos Boukouvalas
1,
Sokratis E. Koskinakis
1,
Olga Serifi
1,
Vasilis Bekiris
2,
Christos Tsamis
3 and
Magdalini Krokida
1
1
School of Chemical Engineering, National Technical University of Athens (NTUA), Zografou Campus, GR-15780 Athens, Greece
2
Achaika Plastics S.A., GR-25100 Egion, Achaia, Greece
3
Institute of Nanoscience and Nanotechnology, National Centre for Scientific Research (NCSR) “Demokritos”, GR-15341 Athens, Greece
*
Author to whom correspondence should be addressed.
Sustainability 2022, 14(12), 7080; https://doi.org/10.3390/su14127080
Submission received: 16 May 2022 / Revised: 6 June 2022 / Accepted: 7 June 2022 / Published: 9 June 2022
(This article belongs to the Section Sustainable Chemical Engineering and Technology)

Abstract

:
Smart food packaging (SP) is an innovative packaging system that can extend the shelf life of the product and reduce food waste. The objective of the study is the estimation of the environmental and economic sustainability of the overall life cycle of a SP including a chemical sensor able to detect modifications in the concentration of CO2, which is an indicator of food spoilage, and encapsulated oregano essential oil (OEO), capable of inhibiting the microbial growth. For this purpose, a life cycle assessment (LCA), following the ISO 14040 series and ReCiPe methodology, and an economic evaluation of SP, were performed. The environmental footprint (EF) of SP was compared to that of a conventional packaging (CP) in terms of packaging production, use and end of life (EoL) of both the packaging and the contained food product. The results demonstrated that the production of SP burdened by 67% the impact category of climate change. However, when adapting four use and EoL scenarios, namely the CP generates 30% food waste, whereas SP can generate 5% (optimistic scenario), 10% (realistic) or 20% (conservative) waste, SP proved to be environmentally superior in most impact categories.

1. Introduction

Traditional food packaging represents a passive barrier destined to delay the deteriorative effects of the external environment on the contained food product [1]. The principal purposes of the food conventional packaging (CP) are the containment of the food product and its protection from contamination, leaking and breaking, as well as the communication of the needed information, such as the contained ingredients and the nutritional value [2,3]. In addition, packaging contributes to the reduction of the total food waste throughout the supply chain by extending the shelf life of food and prolonging its usability [4].
Nevertheless, the increasing concern about the minimization of food waste and products’ carbon footprint in western parts of the world during the last decade, in conjunction with the growing demand of consumers for higher food quality and safety, show that traditional packaging is insufficient [2,5]. Smart packaging (SP) provides an innovative packaging solution that not only allows distributors and sellers to reduce food wastage, but also responds to current preferences of consumers for foods of improved quality [6]. This innovative packaging system combines the concepts of intelligent packaging (IP) and active packaging (AP) by being capable of detecting modifications in the product and the surrounding environment (intelligent) and afterwards of controlling and acting upon these changes (active) [2,3]. Over the last years, there is considerable innovation within this area mainly focusing on the use of biodegradable packaging materials [7,8,9], bio-based and edible sensors and coatings [10,11,12,13] and natural antimicrobials with improved and stable properties [14,15,16].
Starting with IP, its functions include the real-time monitoring and the communication of the internal or external packaging environment conditions, as well as the tracking of the product movements across the supply chain. Therefore, the advantages offered are the provision of consumers with information about the food product’s integrity and history, and the reduction of logistics [1,17]. The fabrication of IP can be performed by data carriers, indicators or sensors, with the latter, and especially chemical sensors, gaining attention as the most appropriate devices [1,3]. Chemical sensors can detect the presence or the concentration change of a chemical molecule or, more frequently, a gas, which is an indicator of food spoilage, and convert it to an output signal [3]. Carbon dioxide (CO2) represents a product of metabolic activities of microorganisms, which contaminate foods due to inappropriate manipulation and storage, and increase the risk of diseases [18]. Therefore, chemical sensors able to monitor the changes (increase) in the levels of CO2, which signifies the accumulation of microbes, can point out the quality, freshness and shelf life of food products [19].
On the other hand, AP represents a packaging system with embedded agents that release, emit or absorb substances from or into the contained food or its environment so as to achieve preservation of quality and extension of food shelf life [1,2]. The principle AP systems are oxygen scavengers, ethylene absorbers, CO2 absorbers/emitters, flavor absorbers/releasers, moisture controllers, antioxidants and antimicrobials [20]. The use of natural antioxidant and antimicrobial components, such as essential oils, in AP is emerging since they are recognized as safer than synthetic ones and approved for use as food additives by the European Commission (Directives 2010/67/EU and 2010/69/EU) [21]. Especially oregano essential oil (OEO) is reported to manifest broad antimicrobial and antioxidant activity due to the existence of phenolic compounds, and mainly carvacrol and thymol [22]. OEO has been frequently used in food AP systems [23,24,25] and has successfully inhibited microbial growth and increased the display life of food products by more than 60% even at very low concentrations (1%) [26].
Food SP is an innovative packaging system that prevents or reduces the generation of food waste in the supply chain, thereby lowering the environmental cost of food wastage [27]. However, as with every technological innovation, SP, before becoming commercially viable, must respect the regulatory requirements and consider a broad range of sustainability issues, such as the waste preservation, the process optimization, recycling etc. so that the total contribution to the environment is estimated [3]. Life Cycle Assessment (LCA) is the most valuable and valid tool to assess the environmental behavior of products and/or processes in a reliable way since it is defined by the International Organization for Standardization in the ISO 14040:2006 as the compilation and evaluation of the inputs, outputs and the potential environmental impacts of a product system throughout its life cycle [28,29]. Therefore, LCA can highlight environmental criticalities and suggest improvements while taking into account all the phases of packaging production, transportation, use, and final end of life that influence the environmental sustainability [3].
There are two principle approaches of LCA, the attributional methods, which describe the environmental attributes of a current life cycle and its sub-systems, and the consequential methods, which focus on predicting the consequences of changes in the established processes [30,31]. In addition, there are many methods available to quantify the life cycle impact indicators, such as CML, EDIP, Impact and ReCiPe, which often have varying impact categories, inventory classification, characterization models etc. [32]. The latter method is used in the present study.
The objective of this study is the assessment of the environmental impact of an innovative plastic packaging system, destined to prolong the shelf life of the contained sensitive food product after the encapsulation of OEO, which attributes the property of food AP, and the incorporation of a chemical sensor able to detect CO2 and alarm the consumers in case of food deterioration (IP). Firstly, the environmental footprint (EF) of the production of the innovative packaging will be compared to that of a CP in order to find the burden of the inclusion of the OEO and the sensor. Subsequently, the environmental assessment of the use and end of life (EoL) of both packaging systems along with their contained sensitive food product will be performed in order to explore the sustainability of the produced smart packaging, which can be capable of reducing the food wastage in various percentages. A schematic drawing of the SP including the sensing layer of the sensor and the encapsulated OEO is presented in Figure 1.

2. Materials and Methods

LCA study is carried out following most of the recommendations of the ISO 14040 series recommendations (14040:2006 and 14044:2006). The impact assessment is performed using the method of ReCiPe 2016 (H, hierarchist). The objective of ReCiPe is the transformation of life cycle inventory results into a limited number of environmental impact scores by means of characterization factors. The determination of the characterization factors can be carried out:
  • at midpoint level with18 midpoint impact categories focusing on single environmental problems (used in this study) and
  • at endpoint level with 3 aggregated endpoint impact categories, which show the environmental impact on the effect on human health, biodiversity and resource scarcity [33,34].
The software used in this study is GABI ts (v8.7.0.18, Sphera Solutions GmbH, Echterdingen, Stuttgard, Germany).

2.1. Goal and Scope

The goal of this LCA study is the determination of the environmental performance of a plastic SP equipped with a CO2 chemical sensor and encapsulated OEO. Firstly, the environmental impact of the SP production is evaluated and compared with the production of a plastic CP. Secondly, to estimate the effect of the benefits of the SP on the environmental impact, the stages of the use and the EoL of both packaging systems and their contained sensitive food product are also included. For this estimation, four use scenarios are adapted based on the literature [35,36]: the CP generates 30% food waste, whereas the produced smart packaging can generate 5% (optimistic), 10% (realistic) and 20% (conservative scenario) food waste.

2.1.1. Product System

The problem of our study is based on the industrial production of a packaging container in ACHAIKA PLASTICS S.A. The final products of this study are the CP and the SP consisting of the CO2 sensor and the OEO. Therefore, the products systems of the CP, the OEO, the integrated sensor and the innovative SP are described in detail in this Section.
The product system of the plastic CP is presented in Figure 2a, whereas Figure 2b demonstrates the respective GABI flows. Briefly, a CP is produced from: 20% linear low density polyethylene (LLDPE) that are delivered by lorry, 20% high density polyethylene (HDPE) that are delivered by ferry and 60% scraps recycled within ACHAIKA PLASTICS S.A. The pellets are stored in a silo and are extruded, after the addition of a color pigment, for the formation of plastic film in roll form. Subsequently, the films are inserted in a nip rolling, cutting and adhesive machine to produce the final individual packaging. Finally, the scraps are converted into pellets for future use through a recycling extruder.
In Figure 2b, the GABI flows are depicted with three different colors so that they are better classified. The provision of transport service for LLDPE/HDPE pellets is presented with light blue color, the flows connected to electricity are with red color and the rest flows of the manufacturing process are with blue color. The graphic of the factory indicates the industrial production, whereas the graphics of the lorry and ship depict the transportation.
Regarding OEO, the process flowchart and the GABI flows of its production are shown in Figure 3a,b, respectively. OEO is produced through water distillation. Briefly, oregano raw material is dried and milled to reduce particle size and facilitate the distillation. After that, oregano and steam of approximately 100 °C generated by a boiler are inserted in a distillation column at an oregano/steam ratio of 5/1. The produced steam containing the OEO is cooled and the two liquid fractions that are formed, namely the oily and the water one, are separated in a decanter. The OEO is collected, whereas the water is recycled and re-used in the process [37].
The third component of the SP is the chemical sensor that can detect the modifications in the concentration of CO2, which is a product of metabolic activities of microorganisms and indicates spoilage of the contained sensitive food product. The chemical sensor used in this study is fabricated using three individual layers, namely the ZnO based sensing film, the silicon substrate (substrate A) and the PET substrate (substrate B).
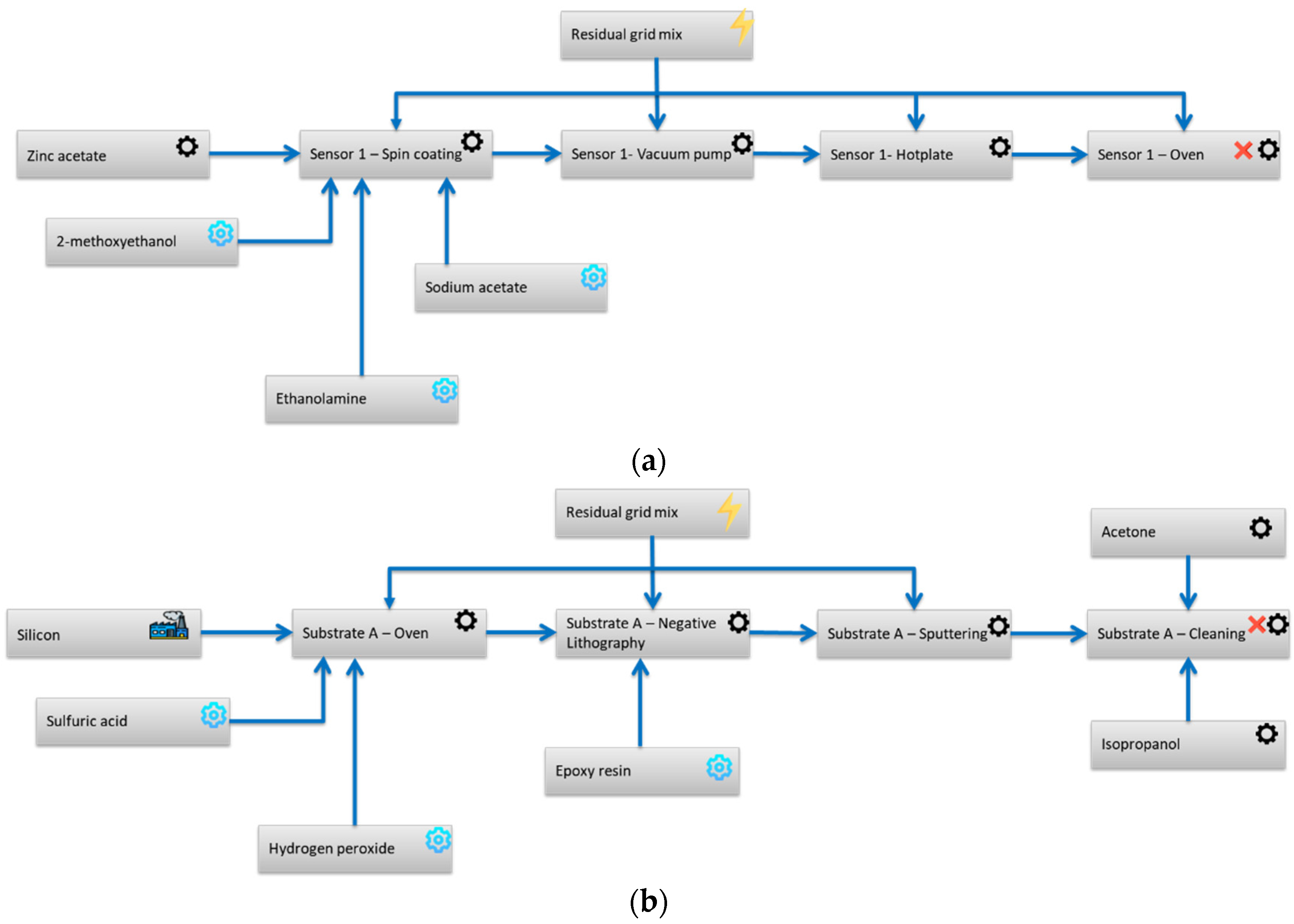
The sensing film is fabricated in our laboratory based on the previous literature [38] and is developed as follows: 2.5% Na- doped ZnO spin-coated films are deposited via sol-gel method using zinc acetate and sodium acetate as source and dopant material, respectively, 2-methoxyethanol as solvent and ethanolamine as stabilizing agent. The mixtures are magnetically stirred for 2 h and aged overnight. The film deposition is conducted by 7 repetitions of spin coating (2000 rpm, 30 s) and drying (hotplate at 180 °C, 20 min), and a final annealing of the films (oven at 500 °C, 120 min). The aforementioned films are developed onto silicon dioxide (SiO2) substrates (substrate A) according to previous research of Segkos et al. (2020) [39]. In summary, an n-type silicon wafer is cleaned using piranha solution (H2O2/H2SO4, 1:1 vol.) and is thermally oxidized (oven) in order to form a 100 nm thick SiO2 layer. The lithography step is realized using the AZ-5214E photoresist (resin), which is deposited on top of the silicon wafer and exposed under UV light for 500 s using a SUSS Microtec MA6 mask aligner (negative lithography). Afterwards, the sample is soaked in the AZ-726 developer for 60 s to develop the exposed pattern. Direct Current (DC) magnetron sputtering is employed in order to deposit a 10 nm thick titanium (Ti) adhesion layer and a 50 nm thick gold (Au) metal layer (negligible quantities). Finally, the wafer is soaked in acetone for the lift-off process and subsequently in isopropanol in order to remove any excess solvent.
Finally, the last substrate of the CO2 sensor is a flexible Printed Circuit Board (PCB) from a polyethylene terephthalate (PET) film. The GABI flows for the fabrication of the sensing film and the substrate A are presented in Figure 4a,b, respectively.
Finally, the process flowchart and the GABI flows of the production of the innovative packaging are illustrated in Figure 5a,b, respectively. The process flowchart of the SP production is the same with that of the CP, with the only difference of the OEO addition in 1% w/w during the extrusion for its encapsulation and gradual release in the contained food product in order to delay the microbial growth. After the production of the AP, the CO2 chemical sensor is adhered and incorporated.

2.1.2. Functional Unit

The functional unit of the study concerning the CP is a plastic packaging container (e.g., bag) weighting 64.45 gr that can contain about 10 kg of sensitive food product. Respectively, concerning the SP, the functional unit is a plastic packaging container (e.g., bag) with 1% w/w encapsulated OEO (0.645 g), co-extruded with the polymer material, and one chemical CO2 sensor (2.76 g). The SP has a total weight of 67.86 g and is also able to contain 10 kg of sensitive food product.

2.1.3. System Boundaries

The system boundaries of the first part of the study that assesses the environmental footprint of the production of the SP and compares it with the CP are defined from cradle-to-gate. More specifically, the system boundaries include:
  • the production of the CP from LLDPE, HDPE and scrap pellets
  • the production of OEO from oregano raw material
  • the fabrication of the final CO2 sensor, as well as the production of its individual components, namely the ZnO based sensing film, the silicon substrate (substrate A) and the PET substrate (substrate B).
  • the production of the innovative packaging after the encapsulation of 1% w/w OEO through extrusion and the incorporation of the CO2 sensor.
The system boundaries of the second part, which studies the overall environmental performance of the innovative packaging along with the contained sensitive food product, are defined from cradle-to-grave. Apart from the aforementioned stages, the system boundaries include:
  • the food retail, which covers all the relevant process steps/technologies over the supply chain of a grocery and a non-food store
  • the use, where the organic and plastic waste are generated
  • the EoL of the plastic waste, comprising of recycling, landfilling and incineration
  • the EoL of the organic waste, comprising of landfilling and composting.
The transportation and the distribution of the packaged food product is included in the stage of food retail.

2.1.4. Data Requirements

The majority of the data used in this study are derived from the current industrial production (ACHAIKA PLASTICS S.A.), whereas other data sources include publications in scientific papers and European statistics of the last 5 years. The packaging production, use and EoL data refer to the geographical area of the European Union 28 (EU-28). The precision of the results is dependent on the precision of the simulations, of the literature data, of the production data and of our estimations.

2.1.5. Assumptions and Limitations

The limitations of the study refer mainly to the pilot scale fabrication of the chemical sensor and the fact that there are no data for the industrial scale yet. In addition, the four adopted use scenarios are based on the literature data and not on a real application. The factor of scale, as well as the fact that a part of data does not represent a recording of an existing situation, may lead to a level of uncertainty in footprint estimations [40]. However, the comparison of the CP and SP, which is the aim of the study, is not affected by this uncertainty since it is associated with the LCA of both packaging systems.

2.2. Life Cycle Inventory Analysis

Life Cycle Inventory Analysis (LCI) links the activities with quantitative data according to the selected functional unit. The input and the output data of the production of one CP is presented in Table 1 and refer to the transportation of LLDPE and HDPE pellets (raw materials), the film production, the recycling within the company and the production of the packaging.
Similarly, the input and output data of the production of 1 kg of OEO is presented in Table 2 [37].
Concerning the LCI data of the final CO2 sensor, the inflows and outflows are divided into three categories: the production of one 2.5% Na- doped ZnO film, one SiO2 substrate (substrate A) and one PET flexible PCB (substrate B) (Table 3).
Finally, the input and output data of the production of one innovative smart packaging is shown in Table 4.
Concerning the stage of the use of the packaging that contains 10 kg of sensitive food product (e.g., fruits, vegetables and meat), the scenarios, where the CP generates 30% food waste, whereas the produced SP can generate 5% (optimistic), 10% (realistic) and 20% (conservative scenario) food waste, are based on literature data [35].
Finally, the EoL of the plastic waste includes recycling at the rate of 37%, incineration at the rate of 40% and landfilling at the rate of 23%, according to the latest report of EUROSTAT in 2018 about the EoL of plastic packaging waste in European Union 28 (EU-28). In addition, the EoL of the organic waste derived from the packaged food product consists of 40% composting and 60% landfilling, according to the latest available report of EUROSTAT in 2018 about the EoL of the organic fraction in EU-28.

3. Results and Discussion

3.1. Life Cycle Impact Assessment

The EFs of the production of the conventional and the innovative SP are demonstrated in detail for the most significant ReCiPe impact category of climate change (excluding biogenic carbon) in Figure 6. The burdens of the most important used materials and processes are also included.
In general, climate change states that an emission of a greenhouse gas causes an increased atmospheric concentration of greenhouse gases, which, in turn, increase the radiative forcing capacity, thus raising the global mean temperature. Climate change is solely due to CO2 emissions and to a lesser extent to methane and nitrous oxide (Ν2O) emissions from combustion of gas for thermal processes and lignite for electricity generation [33].
As it is observed in Figure 6, the carbon footprint of the CP is equal to 1.52 × 10−1 kg CO2 equivalent (eq.), whereas the footprint of the SP is 59.7% higher and equal to 2.44 × 10−1 kg CO2 eq.
Starting with the CP, the sectors with the greatest burden on climate change are the raw materials needed for its production, namely LDPE and HDPE granulates, which are responsible for 69% of its carbon footprint. This is in line with the study of Siracusa et al. (2014), who observed that the most environmentally impacting phases during the production of a plastic food packaging are the production of the granules [41]. This fact is expected since LLDPE and HDPE granulates are fossil based materials and for or during their production there is consumption of fossil resources, release of emissions and consumption of energy that have negative impact on the environment [42].
Concerning the SP, the burdens presented in Figure 6 refer to the production of the CP, which is described previously, the fabrication of the integrated sensor for CO2 detection and the production of the OEO that attributes the property of AP. Among the two new agents added in the packaging, the CO2 chemical sensor has the predominant share in the additional burden of the SP and, therefore, the detailed carbon footprint of its fabrication is presented in Figure 7.
As observed in Figure 7, the fabrication of the substrate A (SiO2 substrate) has the largest contribution in climate change category due to the significant electricity consumption during the processes of the annealing in the oven, the negative lithography and the DC magnetron sputtering, as it is also highlighted in Table 3. Among the different materials used for the fabrication of the integrated CO2 sensor, the solvent of 2-methoxyethanol is the most “damaging” because of its large quantity required for the fabrication of the sensing film, compared to the zinc acetate, ethanolamine and sodium acetate, whose quantities are approximately 9, 32 and 670 times lower. On the contrary, the substrate B that is exclusively produced from PET has the lowest carbon contribution.
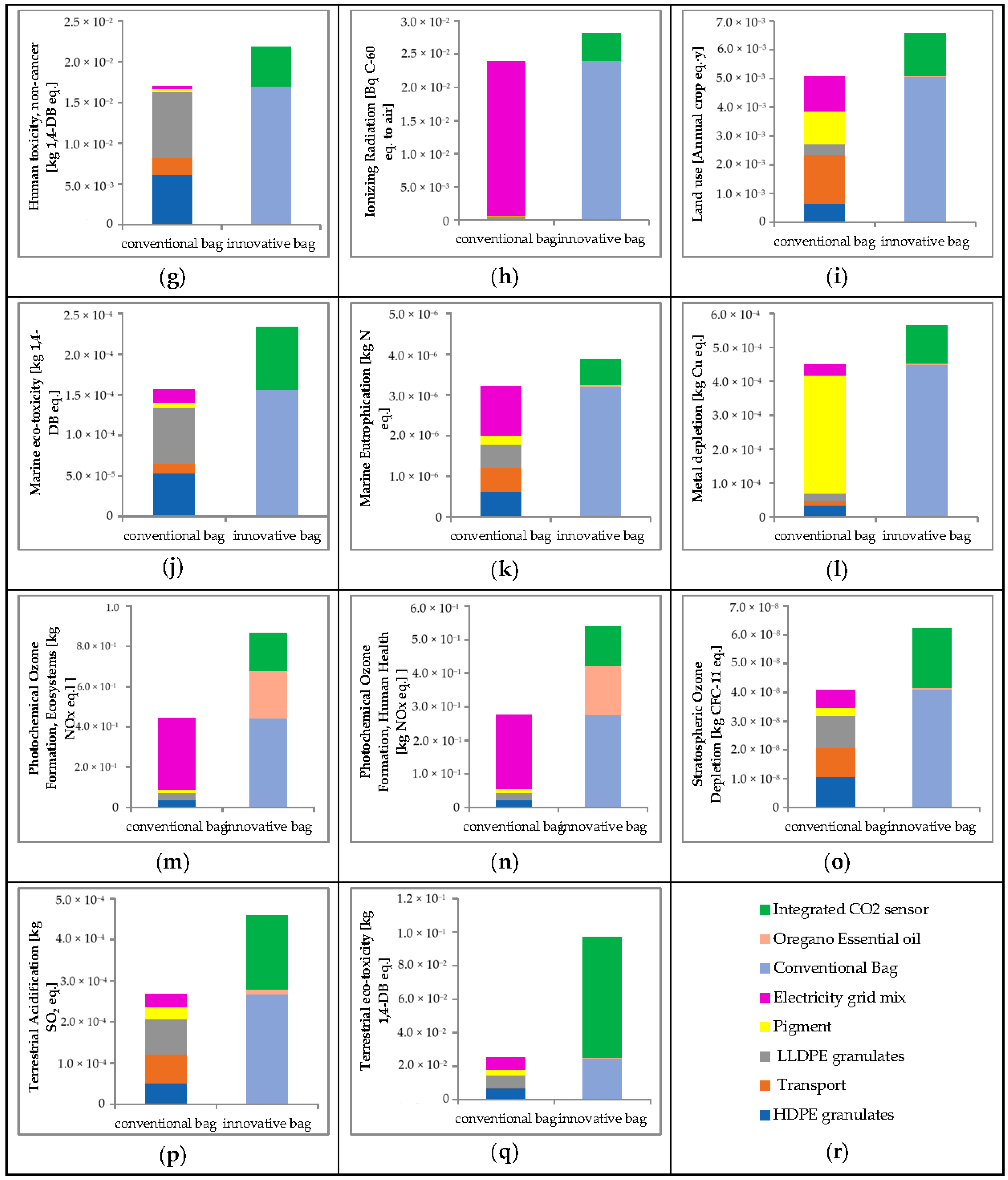
The EFs of the production of the conventional and the innovative packaging concerning the other 17 ReCiPe categories are presented in Figure 8.
Starting with the CP, the highest burden in most of the impact categories, and, specifically, in fine particulate matter formation, fossil depletion, freshwater, marine and terrestrial eco−toxicity, human toxicity (cancer and non-cancer), stratospheric ozone depletion and terrestrial acidification is due to the LDPE granulates. This means that the raw materials are responsible for the major environmental burden mainly associated with respiratory inorganics and fossil fuels impact categories, as it is also confirmed in the study of Leceta et al. (2013) [43]. In general, conventional plastics, manufactured from petrochemical polymers, such as LDPE, from fossil fuels consume non-renewable and finite resources [44] and the production of their granulates is a crucial stage when considering their EF. It is worth mentioning that the fact that our study involves recycled material at a high percentage of 60% contributes to the lowering of the environmental load of the whole CP. In fact, Gomez and Escobar (2022) mentioned that by increasing the amount of recyclable material during the production of plastic bags, the environmental impact is considerably reduced since the raw material extraction is avoided [42]. The next most influential life cycle stage is the manufacturing of the packaging, and specifically the extrusion, the nip rolling, the cutting and the recycling extrusion, which are represented by the factor of electricity grid mix in Figure 8, whereas the transport and the pigment have minor shares. These results are in complete agreement with the work of Mori et al. [45], who performed an LCA analysis of LDPE bags and found out that the highest contribution in all impact categories is by the granulate production (approximately 60–80%), followed by the bag manufacturing (30%) and transport (~2%) [45].
Considering the innovative packaging, its environmental impact is elevated in all the studied categories, compared to CP, predominantly due to the addition of the CO2 chemical sensor (IP) and to a negligible extent due to the encapsulation of OEO (AP). As in the climate change category, the most important burden of the CO2 integrated sensor is attributed to the SiO2 substrate (Substrate A) and, specifically, to the electricity since high amounts of it are required mainly for the DC sputtering, which is a energy-intensive process (electricity consumption: 200 Wh). A better comparison between the EFs of the conventional and the SP systems can be achieved through Figure 9. There, the rates of the increase of the EF (EF) of the SP compared to that of the CP, calculated as [(EF innov − EF conv) × (EF conv)−1], are presented.
The average rate of the EF increases of the SP, after the addition of the chemical sensor and the OEO in the CP, is equal to 67.1%. The impact category that is the most significantly affected by the integration of the chemical sensor is the terrestrial eco-toxicity (increase rate: 288.3%). This huge additional burden is principally imputed (by 74.1%) to the source material of the CO2 sensing film, zinc acetate. In general, zinc acetate is a salt produced by the reaction of acetic acid with zinc oxide or zinc metal. The primary hazard of zinc acetate is the threat posed to the environment since it is toxic to terrestrial plants and animals [46]. Actually, in the study of Boros and Ostafe (2020), zinc was proved harmful for terrestrial organisms [47]. Furthermore, in the work of Siracusa et al. (2014), it is mentioned that the emission compartment of zinc is soil [41].
However, zinc oxide is extensively documented as a gas sensitive material, especially towards the extremely important gas of CO2 thanks to its various and unique qualities [48]. It should also be mentioned that ZnO nanoparticles are generally recognized as safe (GRAS) by the US Food and Drug Administration and they have been widely used in antimicrobial packaging films for food products [49].
As it was expected, the inclusion of additional agents in a traditional CP burdens the environmental performance when considering solely the stage of the packaging production. However, the remarkable benefits of SP are observed at the stage of its use, as well as at the stage of the EoL of the contained product. The reason for this is that the principal aim of SP is the extension of the shelf life of the contained food products, and, consequently, the reduction of food waste generation. Therefore, in the next section (Discussion), the two important stages of the use and the EoL of both packagings and their contained sensitive food product are taken into consideration.

3.2. Interpretation of Environmental Impacts

The evaluation and the comparison of the environmental impact of CP and SP, including their use and their EoL, as well as the EoL of the contained sensitive food product (e.g. fruits, vegetables and meat) equal to 10 kg, was performed by adapting four use scenarios in order to achieve a broader and more complete estimation. More precisely, the scenarios claim that:
  • the CP generates 30% food waste
  • the SP can generate 5% food waste (optimistic scenario)
  • the SP can generate 10% food waste (realistic scenario)
  • the SP can generate 20% food waste (conservative scenario).
The scenarios are based on the fact that the SP prolongs the shelf life of the contained sensitive product by delaying the microbial spoilage through the controlled release of the antimicrobial agents of the encapsulated OEO. The additional shelf life allows the reduction of the wastage of the product contained in the SP compared to that contained in CP.
The comparative environmental assessment results are shown in Figure 10.
As it can be seen, when considering the stages after the production of the packaging, the trend of the environmental performance is modified with the carbon footprint of CP being equal to 4.97 kg CO2 eq., whereas the footprint values of SP at the optimistic, realistic and conservative scenario are lowered to 3.93, 4.16 and 4.61 kg CO2 eq., respectively.
Figure 10 includes the sectors of the production of packaging (described in detail previously), the production of the sensitive food product, the food retail, the EoL of the plastic waste comprising of 37% recycling, 40% incineration and 23% landfilling and the EoL of the organic waste derived from the packaged food product consisting of 40% composting and 60% landfilling.
Among all the aforementioned sectors, the production of the contained food product has the greatest burden in all the scenarios in the climate change impact category with an average value of 62.8% since it has the highest weight (10 kg) compared to 67.86 g of the SP. The production of the sensitive food product requires important amounts of energy, water, fertilisers and pesticides in the case of fruit or vegetable, etc. However, this factor presents the same value in every case and does not affect the comparison of the environmental performance of the different packaging systems in our study.
The most crucial factor is the EoL of the organic waste, the environmental burden of which is 1.36 kg CO2 eq. in the CP case contributing to the 27.4% of the total environmental burden. On the contrary, in the optimistic, realistic and conservative scenario of the SP, the burden of the EoL of the organic waste is significantly decreased to 0.23, 0.25 and 0.91 kg CO2 eq., contributing to the 5.8, 10.9 and 19.6% of the total load, respectively. This reduction has an obvious impact in the environmental performance of the SP that is improved not only in the most significant impact category of climate change, but also in other ReCiPe impact categories, as shown in Table 5.
In Table 5, the EFs of the production, use and EoL of the packaging systems, as well as of the EoL of the contained food product, on all the ReCiPe impact categories are demonstrated. Furthermore, the rate of change of the EF of the SP compared to that of CP, which is calculated as: [(EF innov − EF conv) × (EF conv)−1], is presented. Negative percentages indicate superiority of the SP compared to CP, whereas positive values of the rates show inferiority of the SP.
Starting with the optimistic scenario, the SP demonstrates negative rates at 14 out of 18 impact categories, confirming its clear environmental advantages over CP. In the other 4 categories the percentages of SP are positive, but their values are very low (<3%), with the only exception of ionizing radiation category, in which the value of the rate of change is high-end equal to 8.3%. This is because the higher footprint of the production of SP compared to CP is not counterbalanced in this category by the less wastage of the contained sensitive product achieved by SP.
In general, ionizing radiation is related to the anthropogenic emissions of radionuclides into the environment generated during the nuclear fuel cycle (mining, processing and waste disposal), as well as during other human activities, such as coal burning and phosphate rocks extraction [34]. The benefit of the smaller amounts of food waste by SP, which is reflected in the decrease of the footprint of food waste EoL, is not as important as in the other impact categories. Therefore, the superiority of the SP is not highlighted in ionizing radiation.
Concerning the realistic scenario, the innovative SP has lower environmental impact (negative rates) than the CP on 11 categories, approximately the same environmental impact on 5 categories (rates range: 0–3.5%) and higher environmental impact on the 2 categories of ionizing radiation and terrestrial eco-toxicity (8.3 and 5.1%, respectively). As explained in the previous section, the chemical sensor that is used in the SP for CO2 detection is based on zinc oxide, which contains a heavy metal with negative effects in terrestrial plants and animals and this is the reason for the increased load in terrestrial eco-toxicity category.
Finally, when adapting the conservative scenario, the SP demonstrates improved environmental performance in 7 impact categories (negative rates), almost the same performance as CP in 6 categories (rates range: 0–1%) and worse performance in 5 categories (rates range: 4.7–13.0%). These are fossil depletion, ionizing radiation, photochemical ozone formation (ecosystems and human health) and terrestrial eco-toxicity categories.
Overall, SP is substantially superior to CP when considering their environmental footprint in many impact categories and, especially, in climate change, the environmental importance of which is rated by the Federal Environment Agency as being “very high” [50].

3.3. Economic Evaluation

To complement the study and the comparison of the SP and the CP, a preliminary cost evaluation of the production of both packaging systems was carried out. The economic evaluation, which includes the cost of the materials and electricity (main operating expense) required for the production and excludes the equipment cost (fixed expense), is demonstrated in Table 6 and Figure 11.
As it can be seen, the production cost of one CP in industrial scale is calculated equal to 0.12 EUR, whereas the production cost of the additional agents that attribute the properties of SP are calculated equal to 0.11 EUR in total, since the cost of OEO is 6.45 × 10−3 and the production cost of the integrated sensor is 9.86 × 10−2. Comparing the two new agents added in the SP, the OEO is responsible for the 3% of the total SP production cost, while the integrated sensor is responsible for 43%, with the sensing layer, the Substrate A and the substrate B accounting for 4, 18 and 21% of the total SP production cost, respectively. The new innovative SP presents a total production cost of 0.23 EUR, which is 84.4% higher than the respective cost of CP. Even though the rate of cost increase seems high, the absolute value of the SP cost is reasonable when taking into consideration the health benefits that SP offers. In addition, the cost saving from the extension of the shelf life of the contained food products and the reduction of food waste may overcome this economic deficit. Finally, the protection of consumers by the integrated chemical sensor that can detect a possible microbial spoilage and inform them about the quality of the food product is first priority.

4. Conclusions and Prospects

SP is an innovative packaging system that combines IP and AP and is destined to extend the shelf life of the contained food product and reduce the generation of food waste in the supply chain. In our study, the property of the AP was offered by the encapsulation of OEO in the CP and the property of IP was attributed by incorporation of a chemical sensor that can detect CO2 and alarm the consumers in case of food deterioration. The life cycle assessment of the SP production showed that the environmental footprint of the SP was 1.6 times higher than that of CP production in climate change category. However, when the stages of the use and the EoL of both packaging systems and their contained sensitive food product were also included in the study, the trend of the environmental performance changed. SP proved to be environmentally superior to CP in 14 out of 18 total impact categories in the optimistic scenario of SP generating 5% food waste, whereas in the realistic scenario (10% food waste generation) and in the conservative scenario (20% food waste generation) SP was superior to CP in 11 and 7 impact categories, respectively.
The most noteworthy conclusion of the present study regarding the environmental evaluation is that the environmental footprint of SP in the most significant impact category of climate change is considerably lower than the footprint of CP. Furthermore, the economic evaluation of the production of SP showed that the production cost of SP is almost double compared to CP. However, the social and health benefits offered by SP may overcome and balance this cost increase. The SP represents a packaging solution that combines the remarkable benefits of the preservation of food product quality and extension of its shelf life, while being environmentally and economically sustainable. This conclusion can influence not only the future trends of industry, which will turn to the manufacturing of more SP systems for various uses, but also the opinion and awareness of consumers, who will be informed about the positive outcomes of SP throughout its life cycle. Finally, the findings of this comparative LCA and economic analysis can promote new studies investigating other types of SP systems with different raw materials and used technologies, trying to increase the recycling rates and decrease the waste generation.

Author Contributions

Conceptualization, M.K., V.B. and C.T.; methodology, C.B.; software, C.B., S.E.K. and O.S.; validation, C.B., S.E.K., O.S. and M.S.; formal analysis, M.S. and C.B.; investigation, M.S., C.B., S.E.K., V.B. and O.S.; resources, M.K., V.B. and C.T.; data curation, M.S. and C.B.; writing—original draft preparation, M.S.; writing—review and editing, M.S. and C.B.; visualization, M.S. and C.B.; supervision, M.K. and C.T.; project administration, M.K. and V.B.; funding acquisition, M.K. and V.B. All authors have read and agreed to the published version of the manuscript.

Funding

This research was co-financed by the European Regional Development Fund of the European Union and Greek national funds through the Operational Program Competitiveness, Entrepreneurship and Innovation, under the call RESEARCH—CREATE—INNOVATE (project code Τ2ΕΔΚ−04762). The research is also sponsored by Stavros Niarchos Foundation through the Industrial Research Fellowship Program at NCSR “Demokritos” in collaboration with NTUA.

Institutional Review Board Statement

Not applicable.

Informed Consent Statement

Not applicable.

Conflicts of Interest

The authors declare no conflict of interest.

Abbreviations and Nomenclatures

AbbreviationDefinition
APactive packaging
CPconventional packaging
DCdirect current
EFenvironmental footprint
EoLend of life
HDPEhigh density polyethylene
IPintelligent packaging
LCAlife cycle assessment
LCIlife cycle inventory
LCIAlife cycle impact assessment
LLDPElinear low density polyethylene
OEOoregano essential oil
PCBprinted circuit board
PETpolyethylene terephthalate
SPsmart packaging
NomenclatureDefinition
convconventional packaging
innovinnovative packaging
eq.equivalent

References

  1. Drago, E.; Campardelli, R.; Pettinato, M.; Perego, P. Innovations in smart packaging concepts for food: An extensive review. Foods 2020, 9, 1628. [Google Scholar] [CrossRef] [PubMed]
  2. Schaefer, D.; Cheung, W.M. Smart Packaging: Opportunities and Challenges. Procedia CIRP 2018, 72, 1022–1027. [Google Scholar] [CrossRef]
  3. Siracusa, V.; Lotti, N. Intelligent Packaging to Improve Shelf Life; Elsevier Inc.: Amsterdam, The Netherlands, 2019; ISBN 9780128171905. [Google Scholar]
  4. Obersteiner, G.; Cociancig, M.; Luck, S.; Mayerhofer, J. Impact of optimized packaging on food waste prevention potential among consumers. Sustainability 2021, 13, 4209. [Google Scholar] [CrossRef]
  5. Yildirim, S.; Röcker, B.; Pettersen, M.K.; Nilsen-Nygaard, J.; Ayhan, Z.; Rutkaite, R.; Radusin, T.; Suminska, P.; Marcos, B.; Coma, V. Active Packaging Applications for Food. Compr. Rev. Food Sci. Food Saf. 2018, 17, 165–199. [Google Scholar] [CrossRef] [PubMed] [Green Version]
  6. Vilas, C.; Mauricio-Iglesias, M.; García, M.R. Model-based design of smart active packaging systems with antimicrobial activity. Food Packag. Shelf Life 2020, 24, 100446. [Google Scholar] [CrossRef]
  7. Sani, M.A.; Azizi-Lalabadi, M.; Tavassoli, M.; Mohammadi, K.; McClements, D.J. Recent advances in the development of smart and active biodegradable packaging materials. Nanomaterials 2021, 11, 1331. [Google Scholar] [CrossRef]
  8. Sani, M.A.; Tavassoli, M.; Hamishehkar, H.; McClements, D.J. Carbohydrate-based films containing pH-sensitive red barberry anthocyanins: Application as biodegradable smart food packaging materials. Carbohydr. Polym. 2021, 255, 117488. [Google Scholar] [CrossRef]
  9. Suwanamornlert, P.; Kerddonfag, N.; Sane, A.; Chinsirikul, W.; Zhou, W.; Chonhenchob, V. Poly(lactic acid)/poly(butylene-succinate-co-adipate) (PLA/PBSA) blend films containing thymol as alternative to synthetic preservatives for active packaging of bread. Food Packag. Shelf Life 2020, 25, 100515. [Google Scholar] [CrossRef]
  10. Dudnyk, I.; Janeček, E.R.; Vaucher-Joset, J.; Stellacci, F. Edible sensors for meat and seafood freshness. Sens. Actuators B Chem. 2018, 259, 1108–1112. [Google Scholar] [CrossRef]
  11. Mallov, I.; Jeeva, F.; Caputo, C.B. An edible genipin-based sensor for biogenic amine detection. J. Chem. Technol. Biotechnol. 2022, 97, 830–836. [Google Scholar] [CrossRef]
  12. Rodríguez, G.M.; Sibaja, J.C.; Espitia, P.J.P.; Otoni, C.G. Antioxidant active packaging based on papaya edible films incorporated with Moringa oleifera and ascorbic acid for food preservation. Food Hydrocoll. 2020, 103, 105630. [Google Scholar] [CrossRef]
  13. Rodrigues, C.; Souza, V.G.L.; Coelhoso, I.; Fernando, A.L. Bio-based sensors for smart food packaging—Current applications and future trends. Sensors 2021, 21, 2148. [Google Scholar] [CrossRef] [PubMed]
  14. Sharma, V.K.; Sharma, M.; Usmani, Z.; Pandey, A.; Singh, B.N.; Tabatabaei, M.; Kumar Gupta, V. Tailored enzymes as next-generation food-packaging tools. Trends Biotechnol. 2022. [Google Scholar] [CrossRef] [PubMed]
  15. Sanahuja, A.B.; García, A.V. New trends in the use of volatile compounds in food packaging. Polymers 2021, 13, 1053. [Google Scholar] [CrossRef] [PubMed]
  16. Carina, D.; Sharma, S.; Jaiswal, A.K.; Jaiswal, S. Seaweeds polysaccharides in active food packaging: A review of recent progress. Trends Food Sci. Technol. 2021, 110, 559–572. [Google Scholar] [CrossRef]
  17. Kalpana, S.; Priyadarshini, S.R.; Maria Leena, M.; Moses, J.A.; Anandharamakrishnan, C. Intelligent packaging: Trends and applications in food systems. Trends Food Sci. Technol. 2019, 93, 145–157. [Google Scholar] [CrossRef]
  18. Salomão, B.d.C.M. Pathogens and Spoilage Microorganisms in Fruit Juice: An Overview. In Fruit Juices; Academic Press: Cambridge, MA, USA, 2018; pp. 291–308. [Google Scholar]
  19. Gobbi, E.; Falasconi, M.; Concina, I.; Mantero, G.; Bianchi, F.; Mattarozzi, M.; Musci, M.; Sberveglieri, G. Electronic nose and Alicyclobacillus spp. spoilage of fruit juices: An emerging diagnostic tool. Food Control 2010, 21, 1374–1382. [Google Scholar] [CrossRef]
  20. Soltani, M.; Mohi-alden, K.; Omid, M. A critical review on intelligent and active packaging in the food industry: Research and development. Food Res. Int. 2021, 141, 110113. [Google Scholar] [CrossRef]
  21. Vieira, D.M.; Pereira, C.; Calhelha, R.C.; Barros, L.; Petrovic, J.; Sokovic, M.; Barreiro, M.F.; Ferreira, I.C.F.R.; Castro, M.C.R.; Rodrigues, P.V.; et al. Evaluation of plant extracts as an efficient source of additives for active food packaging. Food Front. 2022, 1–9. [Google Scholar] [CrossRef]
  22. Aligiannis, N.; Kalpoutzakis, E.; Mitaku, S.; Chinou, I.B. Composition and antimicrobial activity of the essential oils of two Origanum species. J. Agric. Food Chem. 2001, 49, 4168–4170. [Google Scholar] [CrossRef]
  23. Kwon, S.J.; Chang, Y.; Han, J. Oregano Essential Oil-Based Natural Antimicrobial Packaging Film to Inactivate Salmonella Enterica and Yeasts/Molds in the Atmosphere Surrounding Cherry Tomatoes; Elsevier Ltd.: Amsterdam, The Netherlands, 2017; Volume 65, ISBN 8223290375. [Google Scholar]
  24. Li, L.; Song, W.; Shen, C.; Dong, Q.; Wang, Y.; Zuo, S. Active packaging film containing oregano essential oil microcapsules and their application for strawberry preservation. J. Food Process. Preserv. 2020, 44, e14799. [Google Scholar] [CrossRef]
  25. Chen, S.; Wu, M.; Wang, C.; Yan, S.; Lu, P.; Wang, S. Developed chitosan/oregano essential oil biocomposite packaging film enhanced by cellulose nanofibril. Polymers 2020, 12, 1780. [Google Scholar] [CrossRef] [PubMed]
  26. Camo, J.; Lorés, A.; Djenane, D.; Beltrán, J.A.; Roncalés, P. Display life of beef packaged with an antioxidant active fi lm as a function of the concentration of oregano extract. MESC 2011, 88, 174–178. [Google Scholar]
  27. Cabot, M.I.; Luque, A.; de las Heras, A.; Aguayo, F. Aspects of sustainability and design engineering for the production of interconnected smart food packaging. PLoS ONE 2019, 14, e0216555. [Google Scholar]
  28. ISO ISO 14040: Life Cycle Assessment—Principles and Framework. Environ. Manag. 2006, 3, 28.
  29. Stramarkou, M.; Boukouvalas, C.; Eleni, P.; Karalekas, D.; Krokida, M. Comparative Life Cycle Assessment of Polyethylene Terephthalate (PET) and Multilayer Tetra Pak Juice Packaging Systems. Chem. Eng. Trans. 2021, 87, 103–108. [Google Scholar]
  30. Muthu, S.S. Estimating the overall environmental impact of textile processing: Life cycle assessment (LCA) of textile products. In Assessing the Environmental Impact of Textiles and the Clothing Supply Chain; Woodhead Publishing Limited: Sawston, UK, 2014; pp. 105–131. [Google Scholar]
  31. Schaubroeck, T.; Schaubroeck, S.; Heijungs, R.; Zamagni, A.; Brandão, M.; Benetto, E. Attributional & consequential life cycle assessment: Definitions, conceptual characteristics and modelling restrictions. Sustainability 2021, 13, 7386. [Google Scholar]
  32. Dong, Y.; Hossain, M.U.; Li, H.; Liu, P. Developing conversion factors of lcia methods for comparison of lca results in the construction sector. Sustainability 2021, 13, 9016. [Google Scholar] [CrossRef]
  33. Huijbregts, M.A.; Steinmann, Z.J.N.N.; Elshout, P.M.F.M.F.; Stam, G.; Verones, F.; Vieira, M.D.M.D.; Zijp, M.; van Zelm, R. ReCiPe 2016: A harmonized life cycle impact assessment method at midpoint and enpoint level—Report 1: Characterization. Natl. Inst. Public Health Environ. 2016, 22, 138–147. [Google Scholar]
  34. Huijbregts, M.A.J.; Steinmann, Z.J.N.; Elshout, P.M.F.; Stam, G.; Verones, F.; Vieira, M.; Zijp, M.; Hollander, A.; van Zelm, R. ReCiPe2016: A harmonised life cycle impact assessment method at midpoint and endpoint level. Int. J. Life Cycle Assess. 2017, 22, 138–147. [Google Scholar] [CrossRef]
  35. Ganczewski, G. Cradle-to-Gate Life Cycle Assessment Results; COST FP1405 ActInPak: Warsaw, Poland, 2018. [Google Scholar]
  36. Zhang, H.; Hortal, M.; Dobon, A.; Bermudez, J.; Marta, L.-L. The Effect of Active Packaging on Minimizing Food Losses: Life Cycle Assessment (LCA) of Essential Oil Component-enabled Packaging for Fresh Beef. Packag. Technol. Sci. 2015, 28, 761–774. [Google Scholar] [CrossRef]
  37. Moncada, J.; Tamayo, J.A.; Cardona, C.A. Techno-economic and environmental assessment of essential oil extraction from Oregano (Origanum vulgare) and Rosemary (Rosmarinus officinalis) in Colombia. J. Clean. Prod. 2016, 112, 172–181. [Google Scholar] [CrossRef]
  38. Basyooni, M.A.; Shaban, M.; El Sayed, A.M. Enhanced Gas Sensing Properties of Spin-coated Na-doped ZnO Nanostructured Films. Sci. Rep. 2017, 7, srep41716. [Google Scholar] [CrossRef] [Green Version]
  39. Segkos, A.; Sakellis, I.; Boukos, N.; Drivas, C.; Kennou, S.; Kordatos, K.; Tsamis, C. Patterned carbon dot-based thin films for solid-state devices. Nanoscale 2020, 12, 10254–10264. [Google Scholar] [CrossRef] [PubMed]
  40. Brandão, M.; Heijungs, R.; Cowie, A.L. On quantifying sources of uncertainty in the carbon footprint of biofuels: Crop/feedstock, LCA modelling approach, land-use change, and GHG metrics. Biofuel Res. J. 2022, 34, 1608–1616. [Google Scholar] [CrossRef]
  41. Siracusa, V.; Ingrao, C.; Lo Giudice, A.; Mbohwa, C.; Dalla Rosa, M. Environmental assessment of a multilayer polymer bag for food packaging and preservation: An LCA approach. Food Res. Int. 2014, 62, 151–161. [Google Scholar] [CrossRef]
  42. Gómez, I.D.L.; Escobar, A.S. The dilemma of plastic bags and their substitutes: A review on LCA studies. Sustain. Prod. Consum. 2022, 30, 107–116. [Google Scholar] [CrossRef]
  43. Leceta, I.; Guerrero, P.; Cabezudo, S.; De La Caba, K. Environmental assessment of chitosan-based films. J. Clean. Prod. 2013, 41, 312–318. [Google Scholar] [CrossRef]
  44. Vidal, R.; Martínez, P.; Mulet, E.; González, R.; López-Mesa, B.; Fowler, P.; Fang, J.M. Environmental assessment of biodegradable multilayer film derived from carbohydrate polymers. J. Polym. Environ. 2007, 15, 159–168. [Google Scholar] [CrossRef]
  45. Mori, M.; Drobnič, B.; Gantar, G.; Sekavčnik, M. Life Cycle Assessment of Supermarket Carrier Bags and Opportunity of Bioplastics. In Proceedings of the SEEP 2013, Sustainable Energy and Environmental Protection Conference, Maribor, Slovenia, 20–23 August 2013. [Google Scholar]
  46. ZINC Acetate. Available online: https://pubchem.ncbi.nlm.nih.gov/compound/ZINC-acetate (accessed on 19 May 2022).
  47. Boros, B.; Ostafe, V. Evaluation of Ecotoxicology Assessment Methods of Nanomaterials and Their Effects. Nanomaterials 2020, 10, 610. [Google Scholar] [CrossRef] [Green Version]
  48. Joshi, S.; Kumar, R.C.B.; Jones, L.A.; Mayes, E.L.H.; Ippolito, S.J.; Sunkara, M.V. Modulating interleaved ZnO assembly with CuO nanoleaves for multifunctional performance: Perdurable CO2 gas sensor and visible light catalyst. Inorg. Chem. Front. 2017, 4, 1848–1861. [Google Scholar] [CrossRef]
  49. Espitia, P.; Ferreira, N.; Coimbra, J.; Andrade, N.; Cruz, R.; Medeiros, A. Zinc Oxide Nanoparticles: Synthesis, Antimicrobial Activity and Food Packaging Applications. Food Bioprocess Technol. 2012, 5, 1447–1464. [Google Scholar] [CrossRef]
  50. Fachverband Kartonverpackungen für Flüssige Nahrungsmittel e.V.; Elopak GmbH; SIG Combibloc GmbH; Tetra Pak GmbH. Life Cycle Assessment Beverage Cartons under Test; KFN: Berlin, Germany, 2007. [Google Scholar]
Figure 1. Schematic drawing of the Smart Packaging (SP) with the encapsulated oregano essential oil (OEO) and the sensing layer of the CO2 sensor.
Figure 1. Schematic drawing of the Smart Packaging (SP) with the encapsulated oregano essential oil (OEO) and the sensing layer of the CO2 sensor.
Sustainability 14 07080 g001
Figure 2. (a) Process flowchart; (b) GABI flows of the production of the conventional packaging (CP).
Figure 2. (a) Process flowchart; (b) GABI flows of the production of the conventional packaging (CP).
Sustainability 14 07080 g002
Figure 3. (a) Process flowchart; (b) GABI flows of the production of the oregano essential oil (OEO).
Figure 3. (a) Process flowchart; (b) GABI flows of the production of the oregano essential oil (OEO).
Sustainability 14 07080 g003
Figure 4. (a) GABI flows of the fabrication of the ZnO sensing film; (b) GABI flows of the fabrication of the SiO2 substrate.
Figure 4. (a) GABI flows of the fabrication of the ZnO sensing film; (b) GABI flows of the fabrication of the SiO2 substrate.
Sustainability 14 07080 g004
Figure 5. (a) Process flowchart; (b) GABI flows of the production of the innovative smart packaging.
Figure 5. (a) Process flowchart; (b) GABI flows of the production of the innovative smart packaging.
Sustainability 14 07080 g005
Figure 6. Environmental effects of the production of conventional and innovative packagings on climate change impact category (expressed in kg carbon dioxide equivalent—kg CO2 eq.).
Figure 6. Environmental effects of the production of conventional and innovative packagings on climate change impact category (expressed in kg carbon dioxide equivalent—kg CO2 eq.).
Sustainability 14 07080 g006
Figure 7. Environmental effects of the production of the integrated sensor, including the sensing film, the substrate A and the substrate B, on climate change impact category (expressed in kg carbon dioxide equivalent—kg CO2 eq.).
Figure 7. Environmental effects of the production of the integrated sensor, including the sensing film, the substrate A and the substrate B, on climate change impact category (expressed in kg carbon dioxide equivalent—kg CO2 eq.).
Sustainability 14 07080 g007
Figure 8. Environmental effects of the production of conventional and innovative packagings on (a) fine particulate matter formation (expressed in kg particulate matters smaller than 2.5 μm-PM2.5 eq.); (b) fossil depletion (kg oil eq.); (c) freshwater consumption (m3); (d) freshwater eco-toxicity (kg 1.4 dichlorobenzene −1.4 DB eq.); (e) freshwater eutrophication (kg phosphorus P eq.); (f) human toxicity, cancer (kg 1.4-DB eq.); (g) human toxicity, non-cancer (kg 1.4-DB eq.); (h) ionizing radiation (Becquerel (Bq) C-60 eq. to air); (i) land use (annual crop eq. × year); (j) marine eco-toxicity (kg 1.4-DB eq.); (k) marine eutrophication (kg nitrogen −N eq.); (l) metal depletion (kg copper- Cu eq.); (m) photochemical ozone formation, ecosystems (kg nitrogen oxides −NOx eq.); (n) photochemical ozone formation, human health (kg NOx eq.); (o) stratospheric ozone depletion (kg trichlorofluoromethane- CFC-11 eq.); (p) terrestrial acidification (kg sulfur dioxide −SO2 eq.); (q) terrestrial eco-toxicity (kg 1.4-DB eq.) and (r) legend.
Figure 8. Environmental effects of the production of conventional and innovative packagings on (a) fine particulate matter formation (expressed in kg particulate matters smaller than 2.5 μm-PM2.5 eq.); (b) fossil depletion (kg oil eq.); (c) freshwater consumption (m3); (d) freshwater eco-toxicity (kg 1.4 dichlorobenzene −1.4 DB eq.); (e) freshwater eutrophication (kg phosphorus P eq.); (f) human toxicity, cancer (kg 1.4-DB eq.); (g) human toxicity, non-cancer (kg 1.4-DB eq.); (h) ionizing radiation (Becquerel (Bq) C-60 eq. to air); (i) land use (annual crop eq. × year); (j) marine eco-toxicity (kg 1.4-DB eq.); (k) marine eutrophication (kg nitrogen −N eq.); (l) metal depletion (kg copper- Cu eq.); (m) photochemical ozone formation, ecosystems (kg nitrogen oxides −NOx eq.); (n) photochemical ozone formation, human health (kg NOx eq.); (o) stratospheric ozone depletion (kg trichlorofluoromethane- CFC-11 eq.); (p) terrestrial acidification (kg sulfur dioxide −SO2 eq.); (q) terrestrial eco-toxicity (kg 1.4-DB eq.) and (r) legend.
Sustainability 14 07080 g008aSustainability 14 07080 g008b
Figure 9. Rates at which the environmental footprint (EF) of the innovative packaging is burdened compared to the environmental footprint of the conventional packaging (% change over conventional packaging performance calculated as [(EF innov − EF conv) × (EF conv)−1].
Figure 9. Rates at which the environmental footprint (EF) of the innovative packaging is burdened compared to the environmental footprint of the conventional packaging (% change over conventional packaging performance calculated as [(EF innov − EF conv) × (EF conv)−1].
Sustainability 14 07080 g009
Figure 10. Environmental effects of the production, use and EoL of conventional and innovative packagings, production, retail and EoL of the contained sensitive product on climate change impact category (expressed in kg carbon dioxide equivalent—kg CO2 eq.).
Figure 10. Environmental effects of the production, use and EoL of conventional and innovative packagings, production, retail and EoL of the contained sensitive product on climate change impact category (expressed in kg carbon dioxide equivalent—kg CO2 eq.).
Sustainability 14 07080 g010
Figure 11. Cost sharing of (a) conventional packaging (CP) and (b) smart packaging (SP).
Figure 11. Cost sharing of (a) conventional packaging (CP) and (b) smart packaging (SP).
Sustainability 14 07080 g011
Table 1. Life cycle inventory (LCI) including input and output data for the production of the conventional packaging.
Table 1. Life cycle inventory (LCI) including input and output data for the production of the conventional packaging.
ProcessesInputs/OutputsFlowsAmountsUnits
Delivery
Transportation LLDPEInputsLLDPE granulates3.23 × 10−2kg
Transport with lorry EURO 6, payload: 17.3 tons64.50kg km
OutputLLDPE granulates kg
Transportation HDPEInputsHDPE granulates3.23 × 10−2kg
Transport A with lorry EURO 6, payload: 17.3 tons219.30kg km
Transport B with container ship6.45kg km
OutputHDPE granulates3.23 × 10−2kg
Film productionInputsElectricity5.37 × 10−1MJ
Plastic (grinded) [Waste for recovery]1.61 × 10−1kg
Color pigment3.88 × 10−3kg
OutputFilm Blow1.61 × 10−1kg
RecyclingInputsElectricity3.07 × 10−1MJ
Scraps9.68 × 10−2kg
OutputScraps9.68 × 10−2kg
Packaging productionInputsFilm Blow1.61 × 101kg
Electricity6.47 × 103MJ
Scraps9.68 × 102kg
OutputPlastic packaging container1pcs.
Table 2. Life cycle inventory (LCI) including input and output data for the production of the oregano essential oil (OEO).
Table 2. Life cycle inventory (LCI) including input and output data for the production of the oregano essential oil (OEO).
ProcessesInputs/OutputsFlowsAmountsUnits
OEO productionInputsElectricity3.29 × 101MJ
Herbs weight115.47kg
Lake water to turbine59.12kg
Thermal energy4.98MJ
OutputsWaste for disposal (to incineration)114.47kg
Oregano Essential oil1kg
Table 3. Life cycle inventory (LCI) including input and output data for the production of the integrated CO2 sensor.
Table 3. Life cycle inventory (LCI) including input and output data for the production of the integrated CO2 sensor.
CO2 Sensor
ProcessesInputs/OutputsFlowsAmountsUnits
Spin coatingInputsEthanolamine2.10 × 104kg
Electricity5.40 × 104MJ
2-methoxyethanol6.76 × 103kg
Zinc acetate7.70 × 104kg
Sodium acetate1.00 × 105kg
OutputSensor—Spin coating7.80 × 10−4kg
Vacuum pumpInputsElectricity3.82 × 103MJ
Sensor—Spin coating7.80 × 104kg
OutputSensor—Vacuum pump7.80 × 104kg
Drying (hotplate)InputsElectricity4.10 × 10−3MJ
Sensor—Vacuum pump7.80 × 104kg
OutputSensor—Hotplate7.80 × 104kg
Annealing (oven)InputsElectricity3.60 × 102MJ
Sensor—Hotplate7.80 × 104kg
OutputSensor—Oven1pcs.
Substrate A
ProcessesInputs/OutputsFlowsAmountsUnits
OvenInputsElectricity4.05 × 104MJ
Hydrogen peroxide2.18 × 106kg
Silicon1.80 × 104kg
Sulfuric acid2.75 × 106kg
OutputSubstrate A—Oven1.80 × 104kg
Negative LithographyInputsElectricity7.20 × 102MJ
Resin2.00 × 104kg
Substrate A—Oven1.80 × 104kg
OutputSubstrate A—Negative lithography1.80 × 104kg
SputteringInputsElectricity3.60 × 101MJ
Substrate A—Negative lithography1.80 × 104kg
Outputsubstrate A—Sputtering1.80 × 104kg
CleaningInputsAcetone7.80 × 104kg
Isopropanol8.00 × 104kg
Substrate A—Sputtering1.80 × 104kg
OutputSubstrate A1pcs.
Substrate B
ProcessesInputs/OutputsFlowsAmountsUnits
Production of Substrate BInputPolyethylene terephthalate (PET)1.80 × 103kg
OutputSubstrate B1pcs.
Integrated CO2 Sensor
ProcessesInputs/OutputsFlowsAmountsUnits
Production of Integrated CO2 SensorInputsSensor1pcs.
Substrate A1pcs.
Substrate B1pcs.
OutputIntegrated CO2 Sensor1pcs.
Table 4. Life cycle inventory (LCI) including input and output data to produce the innovative packaging.
Table 4. Life cycle inventory (LCI) including input and output data to produce the innovative packaging.
ProcessesInputs/OutputsFlowsAmountsUnits
Production of innovative packagingInputsOregano Essential oil6.45 × 104kg
Plastic packaging1pcs.
CO2 Sensor1pcs.
OutputInnovative packaging container1pcs.
Table 5. Environmental footprints of the conventional and smart packaging and rates of their changes in ReCiPe midpoint impact categories.
Table 5. Environmental footprints of the conventional and smart packaging and rates of their changes in ReCiPe midpoint impact categories.
Midpoint Impact CategoryConventional PackagingSmart Packaging (Optimistic: 5% Food Waste)Smart Packaging (Realistic: 10% Food Waste)Smart Packaging (Conservative: 20% Food Waste)Units
EFEFRateEFRateEFRate
Climate change4.973.93−21.0%4.16−16.4%4.61−7.4%[kg CO2 eq.]
Fine Particulate Matter Formation5.57 × 1035.55 × 103−0.4%5.58 × 1030.1%5.63 × 1031.0%[kg PM2.5 eq.]
Fossil depletion1.121.163.0%1.163.5%1.184.7%[kg oil eq.]
Freshwater Consumption8.33 × 1018.33 × 1010.1%8.34 × 1010.1%8.34 × 1010.1%[m3]
Freshwater eco-toxicity1.16 × 1021.15 × 102−1.4%1.15 × 102−1.1%1.16 × 102−0.4%[kg 1.4 DB eq.]
Freshwater Eutrophication1.38 × 1048.67 × 105−37.0%9.69 × 105−29.6%1.17 × 104−14.7%[kg P eq.]
Human toxicity, cancer1.18 × 1031.13 × 103−4.1%1.15 × 103−2.6%1.18 × 1030.4%[kg 1.4-DB eq.]
Human toxicity, non-cancer2.115.51 × 101−73.9%8.64 × 101−59.1%1.49−29.5%[kg 1.4-DB eq.]
Ionizing Radiation4.80 × 1025.19 × 1028.1%5.20 × 1028.3%5.22 × 1028.7%[Bq C−60 eq. to air]
Land use4.224.220.0%4.22−0.0%4.220.0%[Annual crop eq. × y]
Marine eco-toxicity9.23 × 1039.12 × 103−1.2%9.16 × 103−0.8%9.24 × 1030.1%[kg 1.4-DB eq.]
Marine Eutrophication5.15 × 1035.03 × 103−2.4%5.05 × 103−1.9%5.10 × 103−0.9%[kg N eq.]
Metal depletion1.77 × 1021.07 × 102−39.5%1.22 × 102−31.5%1.50 × 102−15.5%[kg Cu eq.]
Photochemical Ozone Formation, Ecosystems2.512.50−0.6%2.582.8%2.759.5%[kg NOx eq.]
Photochemical Ozone Formation, Human Health1.571.56−0.6%1.612.7%1.729.3%[kg NOx eq.]
Stratospheric Ozone Depletion2.12 × 1051.96 × 105−7.6%1.99 × 105−6.0%2.06 × 105−3.0%[kg CFC−11 eq.]
Terrestrial Acidification1.59 × 1021.57 × 102−1.0%1.58 × 102−0.4%1.60 × 1020.9%[kg SO2 eq.]
Terrestrial eco-toxicity3.36 × 1013.40 × 1011.1%3.53 × 1015.1%3.80 × 10113.0%[kg 1.4-DB eq.]
Table 6. Economic evaluation of the conventional and smart packaging production.
Table 6. Economic evaluation of the conventional and smart packaging production.
Conventional Packaging (CP)
CostPrice (EUR × kg−1)Price × pc Packaging−1 (EUR × pc−1)Source
Raw materials (HDPE, LDPE and scraps)1.529.80 × 10−2Industrial data (ACHAIKA PLASTICS S.A.)
Electricity3.60 × 10−12.32 × 10−2Industrial data (ACHAIKA PLASTICS S.A.)
Scrap recycling5.00 × 10−23.23 × 10−3Industrial data (ACHAIKA PLASTICS S.A.)
Total cost1.931.24 × 10−1
Oregano Essential Oil (OEO)
CostPrice (EUR × kg−1)Price × pc packaging−1 (EUR × pc−1)Source
Essential oil106.45 × 10−3Commercial price
Integrated Sensor
CostPrice (EUR × kg−1)Price × pc packaging−1 (EUR × pc−1)Source
Sensing film raw materials (zinc acetate, sodium acetate, 2- methoxyethanol, sodium acetate)3.687.45 × 10−3Commercial price
Electricity for sensing film2.78 × 10−21.23 × 10−3Commercial price for industry
Substrate A raw materials (silicon wafer, resin, piranha solution, acetone, isopropanol)1.343.05 × 10−2Commercial price
Electricity for Substrate A2.78 × 10−21.21 × 10−2Data of Public Power Corporation
Substrate B-4.73 × 10−2Commercial price
Total cost 9.86 × 10−2
Publisher’s Note: MDPI stays neutral with regard to jurisdictional claims in published maps and institutional affiliations.

Share and Cite

MDPI and ACS Style

Stramarkou, M.; Boukouvalas, C.; Koskinakis, S.E.; Serifi, O.; Bekiris, V.; Tsamis, C.; Krokida, M. Life Cycle Assessment and Preliminary Cost Evaluation of a Smart Packaging System. Sustainability 2022, 14, 7080. https://doi.org/10.3390/su14127080

AMA Style

Stramarkou M, Boukouvalas C, Koskinakis SE, Serifi O, Bekiris V, Tsamis C, Krokida M. Life Cycle Assessment and Preliminary Cost Evaluation of a Smart Packaging System. Sustainability. 2022; 14(12):7080. https://doi.org/10.3390/su14127080

Chicago/Turabian Style

Stramarkou, Marina, Christos Boukouvalas, Sokratis E. Koskinakis, Olga Serifi, Vasilis Bekiris, Christos Tsamis, and Magdalini Krokida. 2022. "Life Cycle Assessment and Preliminary Cost Evaluation of a Smart Packaging System" Sustainability 14, no. 12: 7080. https://doi.org/10.3390/su14127080

APA Style

Stramarkou, M., Boukouvalas, C., Koskinakis, S. E., Serifi, O., Bekiris, V., Tsamis, C., & Krokida, M. (2022). Life Cycle Assessment and Preliminary Cost Evaluation of a Smart Packaging System. Sustainability, 14(12), 7080. https://doi.org/10.3390/su14127080

Note that from the first issue of 2016, this journal uses article numbers instead of page numbers. See further details here.

Article Metrics

Back to TopTop