Is Public–Private Partnership (PPP) a Preferred Strategy for Procuring Smart Infrastructure in Developed Countries: An Empirical Study of the Perceived Benefits, Barriers and Recommended Strategies
Abstract
:1. Introduction
2. Literature Review: Significance and Use of Public–Private Partnership (PPP) in Smart Infrastructure Developments in Developed Countries
3. Development of the Research Framework and Hypotheses
- HE1a, HE1b, HE1c: PLBE have positive influence on S1, S2, S3, respectively
- HE2a, HE2b, HE2c: FEBE have positive influence on S1, S2, S3, respectively
- HE3a, HE3b, HE3c: TBE have positive influence on S1, S2, S3, respectively
- HE4a, HE4b, HE4c: SBE have positive influence on S1, S2, S3, respectively
- HB1a, HB1b, HB1c: FB have negative influence on S1, S2, S3, respectively
- HB2a, HB2b, HB2c: LSPB have negative influence on S1, S2, S3, respectively
- HB3a, HB3b, HB3c: SB have negative influence on S1, S2, S3, respectively
- HB4a, HB4b, HB4c: TB have negative influence on S1, S2, S3, respectively
- HR1a, HR1b, HR1c: SREF have positive influence on S1, S2, S3, respectively
- HR2a, HR2b, HR2c: LREF have positive influence on S1, S2, S3, respectively
- HR3a, HR3b, HR3c: TREF have positive influence on S1, S2, S3, respectively
- HR4a, HR4b, HR4c: SRF have positive influence on S1, S2, S3, respectively
- HR5a, HR5b, HR5c: FREF have positive influence on S1, S2, S3, respectively
4. Research Methodology
4.1. Research Approach
4.2. Data Collection
- Phase 1: A comprehensive literature review was carried out to review the concepts of SI, importance of SI for developed countries, and to review the importance of PPP in SI developments in developed countries. Further, factors affecting PPP in SI projects were identified through the published literature.
- Phase 2: Ten expert interviews were conducted to identify the factors affecting the success of PPP in SI development projects in developed countries and to categorize the identified factors into the constructs. Then, the factors identified through the literature review were combined with the factors identified from the expert interviews and the final set of factors was validated based on the expert opinions obtained through interviews.
- Phase 3: A pilot survey of the questionnaire was conducted to test the research tools such as questions, survey structure, and distribution channels. The target population of the pilot survey included both academic and industry practitioners (five experts from academia and five experts from the industry), who have expertise, knowledge, and experience in PPP and SI developments. As per the received feedback, the questionnaire was revised to improve the clarity and to be more user-friendly and understandable.
- Phase 4: Subsequent to phase 3, the international questionnaire survey in the developed countries was conducted to evaluate the factors affecting the success of PPP in SI development projects in developed countries. The structure of the questionnaire and target population are explained below.
4.3. Data Analysis
5. Research Findings and Discussion
5.1. Benefits and Enablers for Adopting PPPs in SI Developments in Developed Countries
5.1.1. Measurement Model Evaluation
5.1.2. Structural Model Evaluation
5.2. Barriers to Adopting PPPs in SI Development Projects in Developed Countries
5.2.1. Measurement Model Evaluation
5.2.2. Structural Model Evaluation
5.3. Recommended Strategies and Enhancing Factors for Improving PPPs in Delivering SI Development Projects in Developed Countries
5.3.1. Measurement Model Evaluation
5.3.2. Structural Model Evaluation
6. Discussion
6.1. Benefits and Enablers for Adopting PPPs in SI Development Projects in Developed Countries
6.2. Barriers to Adopting PPPs in SI Development Projects in Developed Countries
6.3. Recommended Strategies and Enhancing Factors for Improving PPPs in Delivering SI Development Projects in Developed Countries
7. Conclusions
Author Contributions
Funding
Institutional Review Board Statement
Informed Consent Statement
Data Availability Statement
Conflicts of Interest
References
- Singh, J. The Impact of Social Infrastructure and Physical Infrastructure on Economic Growth in Punjab, India. J. Asian Afr. Stud. 2021, 1–16. [Google Scholar] [CrossRef]
- Fishman, T.D.; Flynn, M. Using Public-Private Partnerships to Advance Smart Cities Part Two: Funding and Financing Smart Cities Series. 2018. Available online: https://www2.deloitte.com/content/dam/Deloitte/global/Documents/Public-Sector/gx-ps-public-private-partnerships-smart-cities-funding-finance.pdf (accessed on 3 February 2022).
- Jayasena, N.S.; Chan, D.W.M.; Kumaraswamy, M.M. A systematic literature review and analysis towards developing PPP models for delivering smart infrastructure. Built Environ. Proj. Asset Manag. 2021, 11, 121–137. [Google Scholar] [CrossRef]
- Jayasena, N.S.; Waidyasekara, K.G.A.S.; Mallawaarachchi, H.; Peiris, S. Ensuring engagement of stakeholders in smart city projects: Case study in Sri Lanka. J. Urban Plan. Dev. 2021, 147, 05021045. [Google Scholar] [CrossRef]
- Morimoto, R. Estimating the benefits of effectively and proactively maintaining infrastructure with the innovative Smart Infrastructure sensor system. Socio-Econ. Plan. Sci. 2010, 44, 247–257. [Google Scholar] [CrossRef]
- Milenković, M.; Rašić, M.; Vojković, G. Using public private partnership models in smart cities-proposal for Croatia. In Proceedings of the 2017 40th International Convention on Information and Communication Technology, Electronics and Microelectronics (MIPRO), Opatija, Croatia, 22–26 May 2017; pp. 1412–1417. [Google Scholar]
- Marsal-Llacuna, M.L.; Colomer-Llinàs, J.; Meléndez-Frigola, J. Lessons in urban monitoring taken from sustainable and livable cities to better address the Smart Cities initiative. Technol. Forecast. Soc. Chang. 2015, 90, 611–622. [Google Scholar] [CrossRef]
- Rice, J.; Martin, N. Smart infrastructure technologies: Crowdsourcing future development and benefits for Australian communities. Technol. Forecast. Soc. Chang. 2020, 153, 119256. [Google Scholar] [CrossRef]
- Hoult, N.; Bennett, P.J.; Stoianov, I.; Fidler, P.; Maksimović, Č.; Middleton, C.; Soga, K. Wireless sensor networks: Creating smart infrastructure. Civ. Eng. 2009, 162, 136–143. [Google Scholar] [CrossRef]
- Smith, K. The Inconvenient Truth about Smart Cities. 2017. Available online: https://blogs.scientificamerican.com/observations/the-inconvenient-truth-about-smart-cities (accessed on 15 March 2021).
- Darko, A.; Chan, A.P.C.; Yang, Y.; Shan, M.; He, B.J.; Gou, Z. Influences of barriers, drivers, and promotion strategies on green building technologies adoption in developing countries: The Ghanaian case. J. Clean. Prod. 2018, 200, 687–703. [Google Scholar] [CrossRef]
- Liu, J.; Love, P.E.; Davis, P.R.; Smith, J.; Regan, M. Conceptual framework for the performance measurement of public-private partnerships. J. Infrastruct. Syst. 2015, 21, 04014023. [Google Scholar] [CrossRef]
- Yuan, J.; Zeng, A.Y.; Skibniewski, M.J.; Li, Q. Selection of performance objectives and key performance indicators in public–private partnership projects to achieve value for money. Constr. Manag. Econ. 2009, 27, 253–270. [Google Scholar] [CrossRef]
- Liu, J.; Love, P.E.; Smith, J.; Regan, M.; Davis, P.R. Life cycle critical success factors for public-private partnership infrastructure projects. J. Manag. Eng. 2015, 31, 04014073. [Google Scholar] [CrossRef]
- Mladenovic, G.; Vajdic, N.; Wündsch, B.; Temeljotov-Salaj, A. Use of key performance indicators for PPP transport projects to meet stakeholders’ performance objectives. Built Environ. Proj. Asset Manag. 2013, 3, 228–249. [Google Scholar] [CrossRef]
- Jayasena, N.S.; Chan, D.W.M.; Kumaraswamy, M.M.; Saka, A.B. Applicability of public-private partnerships in smart infrastructure development: The case of Hong Kong. Int. J. Constr. Manag. 2022, 1–13. [Google Scholar] [CrossRef]
- Pellicer, S.; Santa, G.; Bleda, A.L.; Maestre, R.; Jara, A.J.; Skarmeta, A.G. A global perspective of smart cities: A survey. In Proceedings of the 2013 Seventh International Conference on Innovative Mobile and Internet Services in Ubiquitous Computing, Taichung, Taiwan, 3–5 July 2013; pp. 439–444. [Google Scholar]
- Estevez, E.; Lopes, N.; Janowski, T. Smart Sustainable Cities: Reconnaissance Study; United Nations University Operating Unit on Policy-Driven Electronic Governance: Guimarães, Portugal, 2016; Available online: https://unu.edu/projects/smart-cities-for-sustainable-development.html#outline (accessed on 10 October 2021).
- Tan, S.Y.; Taeihagh, A. Smart city governance in developing countries: A systematic literature review. Sustainability 2020, 12, 899. [Google Scholar] [CrossRef] [Green Version]
- Selim, A.M.; Yousef, P.H.; Hagag, M.R. Smart infrastructure by (PPPs) within the concept of smart cities to achieve sustainable development. Int. J. Crit. Infrastruct. 2018, 14, 182–198. [Google Scholar] [CrossRef]
- Mutambisi, T.; Chavunduka, C. Stocktaking Frameworks for the Planning and Development of Smart Cities. In Sustainable and Smart Spatial Planning in Africa; CRC Press: Boca Raton, FL, USA, 2022; pp. 11–24. [Google Scholar]
- Broo, D.G.; Bravo-Haro, M.; Schooling, J. Design and implementation of a smart infrastructure digital twin. Autom. Constr. 2022, 136, 104171. [Google Scholar] [CrossRef]
- Quasim, M.T.; Khan, M.A.; Algarni, F.; Alshahrani, M.M. Fundamentals of smart cities. In Smart Cities: A Data Analytics Perspective; Springer: Cham, Switzerland, 2021; pp. 3–16. [Google Scholar]
- Hodge, G.; Greve, C.; Boardman, A. Public-private partnerships: The way they were and what they can become. Aust. J. Public Adm. 2017, 76, 273–282. [Google Scholar] [CrossRef]
- Pianezzi, D.; Mori, Y.; Uddin, S. Public–private partnership in a smart city: A curious case in Japan. Int. Rev. Adm. Sci. 2021, 1–16. [Google Scholar] [CrossRef]
- Manville, C.; Cochrane, G.; Cave, J.; Millard, J.; Pederson, J.K.; Thaarup, R.K.; Liebe, A.; Wissner, M.; Massink, R.A.; Kotterink, B. Mapping Smart Cities in the EU. 2014. Available online: https://www.europarl.europa.eu/RegData/etudes/etudes/join/2014/507480/IPOL-ITRE_ET(2014)507480_EN.pdf (accessed on 3 November 2021).
- Selim, A.M.; ElGohary, A.S. Public–private partnerships (PPPs) in smart infrastructure projects: The role of stakeholders. HBRC J. 2020, 16, 317–333. [Google Scholar] [CrossRef]
- Ha, N.T.; Fujiwara, T. Option-games on infrastructure investment in Vietnam: Focused on Smart City project. In Proceedings of the PICMET’14 Conference: Portland International Center for Management of Engineering and Technology, Infrastructure and Service Integration, Kanazawa, Japan, 27–31 July 2014; pp. 250–257. [Google Scholar]
- Neirotti, P.; De Marco, A.; Cagliano, A.C.; Mangano, G.; Scorrano, F. Current trends in Smart City initiatives: Some stylised facts. Cities 2014, 38, 25–36. [Google Scholar] [CrossRef] [Green Version]
- Stratigea, A.; Papadopoulou, C.A.; Panagiotopoulou, M. Tools and technologies for planning the development of smart cities. J. Urban Technol. 2015, 22, 43–62. [Google Scholar] [CrossRef]
- Cardullo, P.; Kitchin, R. Smart urbanism and smart citizenship: The neoliberal logic of ‘citizen-focused’ smart cities in Europe. Environ. Plan. C Politics Space 2019, 37, 813–830. [Google Scholar] [CrossRef] [Green Version]
- Sharma, M.; Bindal, A. Public-private partnership. Int. J. Res. 2014, 1, 1270–1274. [Google Scholar]
- Nam, T.; Pardo, T.A. Conceptualizing smart city with dimensions of technology, people, and institutions. In Proceedings of the 12th Annual International Digital Government Research Conference: Digital Government Innovation in Challenging Times, New York, NY, USA, 12–15 June 2011; pp. 282–291. [Google Scholar]
- Samuelsen, K.M.; Dayton, C.M. Latent class analysis. In The Reviewer’s Guide to Quantitative Methods in the Social Sciences; Routledge: Abingdon, UK, 2018; pp. 164–177. [Google Scholar]
- Ng, T.S.T.; Wong, Y.M.; Wong, J.M.W. A structural equation model of feasibility evaluation and project success for public–private partnerships in Hong Kong. IEEE Trans. Eng. Manag. 2010, 57, 310–322. [Google Scholar] [CrossRef] [Green Version]
- Amaratunga, D.; Baldry, D.; Sarshar, M.; Newton, R. Quantitative and qualitative research in the built environment: Application of “mixed” research approach. Work Study 2002, 51, 17–31. [Google Scholar] [CrossRef]
- Zhang, X.; Shen, L.; Wu, Y. Green strategy for gaining competitive advantage in housing development: A China study. J. Clean. Prod. 2011, 19, 157–167. [Google Scholar] [CrossRef]
- Ahmadabadi, A.A.; Heravi, G. The effect of critical success factors on project success in Public-Private Partnership projects: A case study of highway projects in Iran. Transp. Policy 2019, 73, 152–161. [Google Scholar] [CrossRef]
- Mao, C.; Shen, Q.; Pan, W.; Ye, K. Major barriers to off-site construction: The developer’s perspective in China. J. Manag. Eng. 2015, 31, 04014043. [Google Scholar] [CrossRef]
- Sekaran, U.; Bougie, R. Research Methods for Business: A Skill Building Approach; John Wiley & Sons: Hoboken, NJ, USA, 2016. [Google Scholar]
- Müller, R.; Turner, J.R. Matching the project manager’s leadership style to project type. Int. J. Proj. Manag. 2007, 25, 21–32. [Google Scholar] [CrossRef]
- Liu, J.; Xie, Q.; Xia, B.; Bridge, A.J. Impact of design risk on the performance of design-build projects. J. Constr. Eng. Manag. 2017, 143, 04017010. [Google Scholar] [CrossRef]
- Ott, R.L.; Longnecker, M. An Introduction to Statistical Methods and Data Analysis; Brooks/Cole: Belmont, CA, USA, 2010. [Google Scholar]
- Hair, J.F.; Ringle, C.M.; Sarstedt, M. PLS-SEM: Indeed a silver bullet. J. Mark. Theory Pract. 2011, 19, 139–152. [Google Scholar] [CrossRef]
- Kock, N.; Hadaya, P. Minimum sample size estimation in PLS-SEM: The inverse square root and gamma-exponential methods. Inf. Syst. J. 2018, 28, 227–261. [Google Scholar] [CrossRef]
- Goodhue, D.L.; Lewis, W.; Thompson, R. Does PLS have advantages for small sample size or non-normal data? MIS Q. 2012, 36, 981–1001. [Google Scholar] [CrossRef] [Green Version]
- Ozorhon, B.; Arditi, D.; Dikmen, I.; Birgonul, M.T. Toward a multidimensional performance measure for international joint ventures in construction. J. Constr. Eng. Manag. 2011, 137, 403–411. [Google Scholar] [CrossRef]
- Xiong, B.; Skitmore, M.; Xia, B. A critical review of structural equation modeling applications in construction research. Autom. Constr. 2015, 49, 59–70. [Google Scholar] [CrossRef] [Green Version]
- Ullman, J.B. Reviewing the basics and moving forward. J. Pers. Assess 2006, 87, 35–50. [Google Scholar] [CrossRef]
- Kline, R.B. Principles and Practice of Structural Equation Modeling; Guilford Publications: New York, NY, USA, 2015. [Google Scholar]
- Cho, K.; Hong, T.; Hyun, C. Effect of project characteristics on project performance in construction projects based on structural equation model. Expert Syst. Appl. 2009, 36, 10461–10470. [Google Scholar] [CrossRef]
- Ekanayake, E.M.A.C.; Shen, G.; Kumaraswamy, M.M.; Owusu, E.K.; Xue, J. Capabilities to withstand vulnerabilities and boost resilience in industrialized construction supply chains: A Hong Kong study. Eng. Constr. Archit. Manag. 2021, in press. [CrossRef]
- Hon, C.K.H.; Chan, A.P.C.; Yam, M.C.H. Relationships between safety climate and safety performance of building repair, maintenance, minor alteration, and addition (RMAA) works. Saf. Sci. 2014, 65, 10–19. [Google Scholar] [CrossRef] [Green Version]
- Seo, H.C.; Lee, Y.S.; Kim, J.J.; Jee, N.Y. Analyzing safety behaviors of temporary construction workers using structural equation modelling. Saf. Sci. 2015, 77, 160–168. [Google Scholar] [CrossRef]
- Zahoor, H.; Chan, A.P.C.; Utama, W.P.; Gao, R.; Memon, S.A. Determinants of safety climate for building projects: SEM-based cross-validation study. J. Constr. Eng. Manag. 2017, 143, 05017005. [Google Scholar] [CrossRef]
- Hair, J.F.; Sarstedt, M.; Hopkins, L.; Kuppelwieser, V.G. Partial least squares structural equation modeling (PLS-SEM): An emerging tool in business research. Eur. Bus. Rev. 2014, 26, 106–121. [Google Scholar] [CrossRef]
- Amora, J.T. Convergent validity assessment in PLS-SEM: A loadings-driven approach. Data Anal. Perspect. J. 2021, 2, 1–6. [Google Scholar]
- Nunnally, J.C. Psychometric Theory, 2nd ed.; McGraw-Hill: New York, NY, USA, 1978. [Google Scholar]
- Aibunu, A.A.; Al-Lawati, A. Using PLS-SEM Technique to Model Construction Organization’s Willingness to Participate in e-bidding. Autom. Constr. 2010, 19, 714–724. [Google Scholar] [CrossRef]




| Factors Affecting the Success of PPP in Delivering SI | Literature Source |
|---|---|
| Statutory/Regulatory provisions to supplement government resources in PPP | [20] |
| Supportive legal framework | [3,16,20] |
| ‘PPP-friendly’ (favorable) policies | [3,16] |
| Political influences and instability of collaboration commitments to the private sector | [27] |
| Unstable governments or frequent political shifts | [27] |
| High cost of development of SI | [3,20,27] |
| Restrictive and/or complex financial infrastructure | [28] |
| Uneven and inefficient risk allocation of PPP projects | [3,16,29] |
| Lack of local and foreign investors in delivering SI | [3] |
| Need of advanced technological capacities and/or adaptability for SI | [3,16,20] |
| Higher construction risk if using smart technologies and PPP approaches | [3] |
| Public/community support | [30,31] |
| Understanding and acceptability of PPP delivery modalities by the general public | [3,20] |
| Lack of knowledge and competencies of both the public and private parties | [3,20,32,33] |
| Multistakeholder coordination complexities | [3,20] |
| Constructs for Benefits and Enablers | Code | Measurement Items | |
|---|---|---|---|
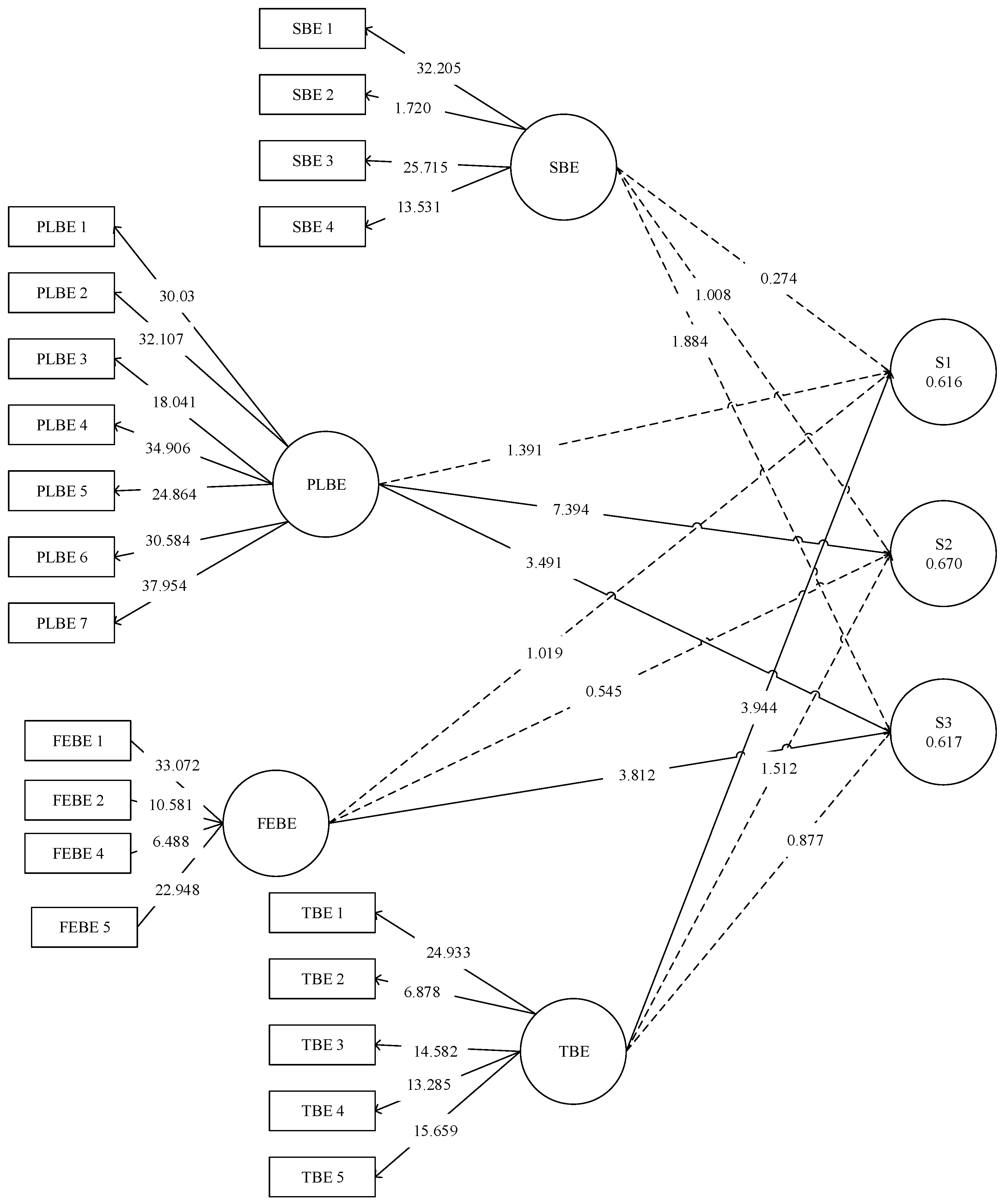
| 1. | ‘Political and Legal’ (PLBE) | PLBE 1 | Clear government objectives |
| PLBE 2 | Favorable investment climate | ||
| PLBE 3 | Supportive legal framework | ||
| PLBE 4 | Flexible existing regulations and procurement guidelines | ||
| PLBE 5 | ‘PPP-friendly’(favorable) policies | ||
| PLBE 6 | Statutory/Regulatory provisions to supplement Government resources in PPP in delivering SI development projects | ||
| PLBE 7 | Clear and proactive PPP guidelines | ||
| PLBE 8 | Desire to have public sector administration cost reductions | ||
| 2. | ‘Financial and Economic’ (FEBE) | FEBE 1 | Sound economic policies |
| FEBE 2 | High cost of SI development | ||
| FEBE 3 | Tax benefits | ||
| FEBE 4 | Independent competitive tendering | ||
| FEBE 5 | High potential for financial investments | ||
| 3. | ‘Technical’ (TBE) | TBE 1 | Efficient PPP project management |
| TBE 2 | Private sector innovativeness in smart technologies | ||
| TBE 3 | Drivers to upgrade and/or adapt technological capacities | ||
| TBE 4 | Previously used PPP frameworks/management models | ||
| TBE 5 | Drivers to increase “value for money” from SI services through more-efficient, lower-cost, and/or reliable services | ||
| 4. | ‘Social’ (SBE) | SBE 1 | Societal needs/‘demand’ for Smart Infrastructure |
| SBE 2 | Public/community support | ||
| SBE 3 | General public’s understanding and acceptability of PPP delivery methods | ||
| SBE 4 | Ensuring proper knowledge transfer from the private partner to the public partner | ||
| SBE 5 | Drivers to create more local job opportunities | ||
| Constructs for Barriers | Code | Measurement Items | |
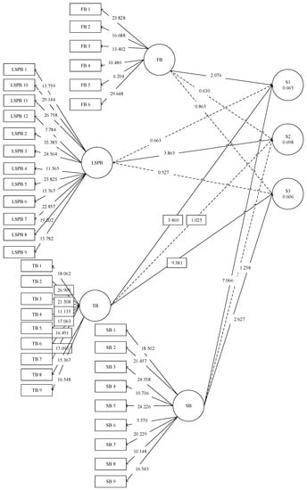
| 1. | ‘Financial and Economic’ (FB) | FB 1 | Restrictive and/or complex financial structure |
| FB 2 | Currency rate fluctuations | ||
| FB 3 | Unavailability of investor-friendly tax conditions | ||
| FB 4 | Tariff changes | ||
| FB 5 | Uneven and inefficient risk allocation of PPP projects | ||
| FB 6 | Lack of adequate local and foreign investors with financial capacities to fund SI | ||
| 2. | ‘Legal and Sociopolitical’ (LSPB) | LSPB 1 | Weak/inconsistent legal PPP framework |
| LSPB 2 | Unavailability/lack of relevant policies | ||
| LSPB 3 | Political influences and instability in selecting and administering private sector collaborations | ||
| LSPB 4 | Lack of government support for private sector collaboration | ||
| LSPB 5 | Inconsistent administrative systems | ||
| LSPB 6 | Dishonest/unethical practices and corruption | ||
| LSPB 7 | Barriers to transferring ownership/management control of the assets and/or repatriating funds | ||
| LSPB 8 | Lack of confidence of the government in private sector collaborators | ||
| LSPB 9 | Frequent political/policy shifts affecting SI development and operations | ||
| LSPB 10 | Lack of accountability in governance | ||
| LSPB 11 | Lack of mechanisms to attract long-term finance from private sources | ||
| LSPB 12 | Less competition due to high tendering costs | ||
| 3. | ‘Social’ (SB) | SB 1 | Lack of related knowledge and competencies of the various stakeholders |
| SB 2 | Citizens’ general reluctance to accept private sector involvement | ||
| SB 3 | Public opposition due to perceptions of risks of involving private sector in using PPP (rather than only Government) in SI development | ||
| SB 4 | Inconsistency between the interests of citizens and private investors | ||
| SB 5 | Privacy concerns (e.g., the need to maintain confidentiality of personal information) | ||
| SB 6 | Unawareness due to absence of well-defined benefits in SI that would improve citizens’ quality of life | ||
| SB 7 | Multi-stakeholder coordination complexities | ||
| SB 8 | Lack of a PPP-conducive national culture | ||
| SB 9 | Lack of private sectors’ consideration on sustainable construction and development | ||
| 4. | ‘Technical’ (TB) | TB 1 | Unclear scope of work |
| TB 2 | Higher construction risk of using smart technologies | ||
| TB 3 | Difficulties in evaluating dissimilar PPP Proposals/Tenders and their potential impacts | ||
| TB 4 | Complex decision making process due to excessive variables and scenarios involved in smart-infrastructure projects | ||
| TB 5 | Lack of ‘intellectual property rights’ protection | ||
| TB 6 | Lack of critical resources available to the private parties | ||
| TB 7 | Security shortfalls (against ‘hacking’/sabotage) and resilience of some smart systems | ||
| TB 8 | Inefficient provisions in facility operation and maintenance | ||
| TB 9 | Lack of reliable support-infrastructure | ||
| Constructs for Recommended Strategies and Enhancing Factors | Code | Measurement Items | |
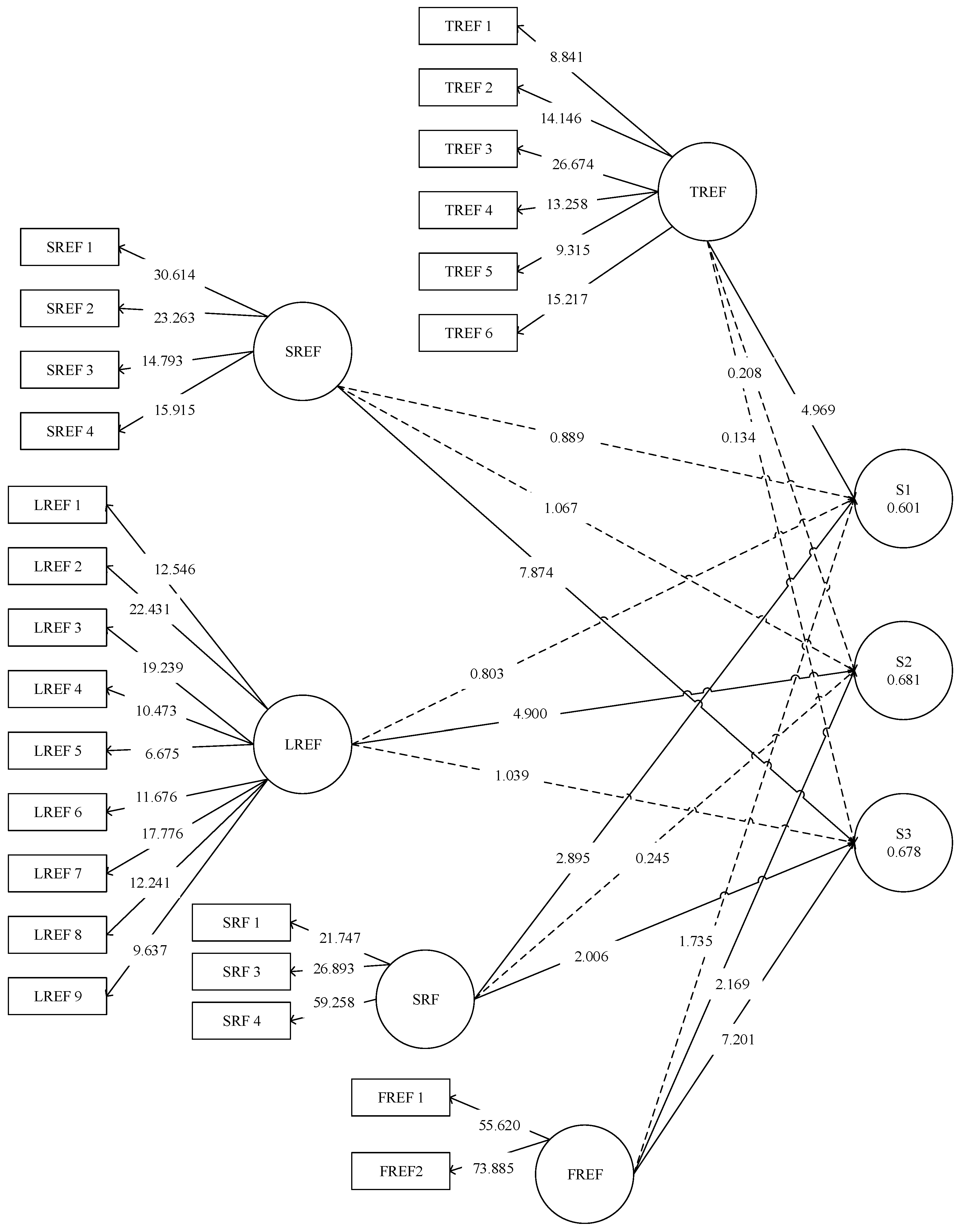
| 1. | ‘Stakeholder’ Related (SREF) | SREF 1 | Appropriate equitable risk allocation and sharing |
| SREF 2 | Clarity of roles, responsibilities, and potential rewards among contracting parties | ||
| SREF 3 | Effective stakeholder management | ||
| SREF 4 | Strong support from local banks and other relevant bodies | ||
| 2. | ‘Legal and Sociopolitical’ Related (LREF) | LREF 1 | Stable and consistent laws, regulations, and policies |
| LREF 2 | Proactive national policy for PPP in SI development | ||
| LREF 3 | Proactive ‘PPP and SI’-friendly laws and regulations | ||
| LREF 4 | Protection mechanisms against political volatility | ||
| LREF 5 | High transparency of the procurement process | ||
| LREF 6 | Extensive vendor and end-user engagement in designing the appropriate PPP structure | ||
| LREF 7 | Encouraging competitive bidding from private participants with innovative alternative smart solutions | ||
| LREF 8 | Ensuring project continuity and end-user benefits through a long-term commitment | ||
| LREF 9 | Enabling public and/or private sectors’ equity stakes in innovative PPP SI projects | ||
| 3. | ‘Technical’ Related (TREF) | TREF 1 | Defining minimum functional needs with requisite technical specifications |
| TREF 2 | Well-structured, equitable, and enforceable contracts | ||
| TREF 3 | Highly transparent contracting process | ||
| TREF 4 | Periodic high-level reviews and remedial actions throughout the whole project delivery process | ||
| TREF 5 | Mechanisms for faster project implementations | ||
| TREF 6 | Moving from silo-based to collaborative team working | ||
| 4. | ‘Social’ Related (SRF) | SRF 1 | Effective frequent engagement with end-users and the general public |
| SRF 2 | Community capacity building | ||
| SRF 3 | Citizen centric decision making process | ||
| SRF 4 | Ensuring more tangible benefits for the general public | ||
| 5. | ‘Financial’ Related (FREF) | FREF 1 | Proactive facilitation of capital and finance |
| FREF 2 | Proactive addressing of the private sector’s financial priorities and concerns |
| Demographics | Category | Number of Responses | Percentage |
|---|---|---|---|
| Profession | Engineer | 42 | 42% |
| Surveyor | 16 | 16% | |
| Researcher | 18 | 18% | |
| Project Manager | 12 | 12% | |
| Architect | 12 | 12% | |
| Sector type | Public Sector | 35 | 35% |
| Private Sector | 58 | 58% | |
| Both Sectors | 7 | 7% | |
| Years of professional experience | Above 15 years | 19 | 19% |
| 10–15 years | 42 | 42% | |
| 5–10 years | 33 | 33% | |
| Less than 5 years | 6 | 6% | |
| Country/Region | Hong Kong | 29 | 29% |
| Switzerland | 11 | 11% | |
| Australia | 13 | 13% | |
| United Kingdom | 9 | 9% | |
| Canada | 4 | 4% | |
| Netherlands | 2 | 2% | |
| New Zealand | 7 | 7% | |
| United States | 9 | 9% | |
| Singapore | 7 | 7% | |
| Oman | 9 | 9% |
| Construct | Measurement Item Code | Factor Loading | Cronbach’s Alpha | Rho_A | Composite Reliability | AVE |
|---|---|---|---|---|---|---|
| FEBE | FEBE 1 | 0.885 | 0.779 | 0.808 | 0.858 | 0.604 |
| FEBE 2 | 0.727 | - | - | - | - | |
| FEBE 4 | 0.653 | - | - | - | - | |
| FEBE 5 | 0.824 | - | - | - | - | |
| PLBE | PLBE 1 | 0.879 | 0.950 | 0.951 | 0.958 | 0.740 |
| PLBE 2 | 0.892 | - | - | - | - | |
| PLBE 3 | 0.824 | - | - | - | - | |
| PLBE 4 | 0.885 | - | - | - | - | |
| PLBE 5 | 0.851 | - | - | - | - | |
| PLBE 6 | 0.863 | - | - | - | - | |
| PLBE 7 | 0.901 | - | - | - | - | |
| PLBE 8 | 0.783 | - | - | - | - | |
| SBE | SBE 1 | 0.892 | 0.831 | 0.837 | 0.887 | 0.664 |
| SBE 2 | 0.802 | - | - | - | - | |
| SBE 3 | 0.784 | - | - | - | - | |
| SBE 4 | 0.775 | - | - | - | - | |
| TBE | TBE 1 | 0.882 | 0.808 | 0.827 | 0.869 | 0.573 |
| TBE 2 | 0.617 | - | - | - | - | |
| TBE 3 | 0.789 | - | - | - | - | |
| TBE 4 | 0.697 | - | - | - | - | |
| TBE 5 | 0.773 | - | - | - | - |
| Measurement Item Code | FEBE | PLBE | S1 | S2 | S3 | SBE | TBE |
|---|---|---|---|---|---|---|---|
| FEBE | 0.777 | - | - | - | - | - | - |
| PLBE | 0.723 | 0.860 | - | - | - | - | - |
| S1 | 0.640 | 0.686 | 1.000 | - | - | - | - |
| S2 | 0.540 | 0.807 | 0.561 | 1.000 | - | - | - |
| S3 | −0.628 | −0.749 | −0.569 | −0.522 | 1.000 | - | - |
| SBE | 0.738 | 0.751 | 0.701 | 0.576 | −0.569 | 0.815 | - |
| TBE | 0.734 | 0.784 | 0.770 | 0.557 | −0.643 | 0.870 | 0.757 |
| Paths | Standard Deviation | t-Value | p-Value |
|---|---|---|---|
| FEBE—S1 | 0.097 | 1.019 | 0.308 |
| FEBE—S2 | 0.091 | 0.545 | 0.586 |
| FEBE—S3 | 0.087 | 3.812 | 0.000 |
| PLBE—S1 | 0.122 | 1.391 | 0.164 |
| PLBE—S2 | 0.130 | 7.394 | 0.000 |
| PLBE—S3 | 0.159 | 3.491 | 0.000 |
| SBE—S1 | 0.137 | 0.274 | 0.784 |
| SBE—S2 | 0.122 | 1.008 | 0.313 |
| SBE—S3 | 0.135 | 1.884 | 0.060 |
| TBE—S1 | 0.135 | 3.944 | 0.000 |
| TBE—S2 | 0.175 | 1.512 | 0.131 |
| TBE—S3 | 0.212 | 0.877 | 0.380 |
| Construct | Measurement Item Code | Factor Loading | Cronbach’s Alpha | Rho_A | Composite Reliability | AVE |
|---|---|---|---|---|---|---|
| FB | FB 1 | 0.747 | 0.821 | 0.849 | 0.870 | 0.530 |
| FB 2 | 0.775 | - | - | - | - | |
| FB 3 | 0.728 | - | - | - | - | |
| FB 4 | 0.691 | - | - | - | - | |
| FB 5 | 0.572 | - | - | - | - | |
| FB 6 | 0.828 | - | - | - | - | |
| LSPB | LSPB 1 | 0.765 | 0.940 | 0.945 | 0.949 | 0.611 |
| LSPB 2 | 0.862 | - | - | - | - | |
| LSPB 3 | 0.832 | - | - | - | - | |
| LSPB 4 | 0.680 | - | - | - | - | |
| LSPB 5 | 0.820 | - | - | - | - | |
| LSPB 6 | 0.731 | - | - | - | - | |
| LSPB 7 | 0.811 | - | - | - | - | |
| LSPB 8 | 0.810 | - | - | - | - | |
| LSPB 9 | 0.772 | - | - | - | - | |
| LSPB 10 | 0.841 | - | - | - | - | |
| LSPB 11 | 0.856 | - | - | - | - | |
| LSPB 12 | 0.538 | - | - | - | - | |
| SB | SB 1 | 0.765 | 0.899 | 0.905 | 0.919 | 0.561 |
| SB 2 | 0.829 | - | - | - | - | |
| SB 3 | 0.858 | - | - | - | - | |
| SB 4 | 0.686 | - | - | - | - | |
| SB 5 | 0.807 | - | - | - | - | |
| SB 6 | 0.535 | - | - | - | - | |
| SB 7 | 0.805 | - | - | - | - | |
| SB 8 | 0.707 | - | - | - | - | |
| SB 9 | 0.694 | - | - | - | - | |
| TB | TB 1 | 0.796 | 0.916 | 0.917 | 0.930 | 0.599 |
| TB 2 | 0.831 | - | - | - | - | |
| TB 3 | 0.824 | - | - | - | - | |
| TB 4 | 0.643 | - | - | - | - | |
| TB 5 | 0.766 | - | - | - | - | |
| TB 6 | 0.778 | - | - | - | - | |
| TB 7 | 0.774 | - | - | - | - | |
| TB 8 | 0.767 | - | - | - | - | |
| TB 9 | 0.771 | - | - | - | - |
| Measurement Item Code | FB | LSPB | S1 | S2 | S3 | SB | TB |
|---|---|---|---|---|---|---|---|
| FB | 0.728 | - | - | - | - | - | - |
| LSPB | 0.616 | 0.782 | - | - | - | - | - |
| S1 | 0.542 | 0.628 | 1.000 | - | - | - | - |
| S2 | 0.599 | 0.819 | 0.583 | 1.000 | - | - | - |
| S3 | −0.224 | −0.581 | −0.345 | −0.468 | 1.000 | - | - |
| SB | 0.803 | 0.653 | 0.761 | 0.647 | −0.194 | 0.749 | - |
| TB | 0.506 | 0.883 | 0.643 | 0.752 | −0.728 | 0.570 | 0.774 |
| Paths | Standard Deviation | t-Value | p-Value |
|---|---|---|---|
| FB—S1 | 0.110 | 2.076 | 0.038 |
| FB—S2 | 0.098 | 0.630 | 0.528 |
| FB—S3 | 0.097 | 0.865 | 0.387 |
| LSPB—S1 | 0.119 | 0.663 | 0.507 |
| LSPB—S2 | 0.143 | 3.865 | 0.000 |
| LSPB—S3 | 0.184 | 0.527 | 0.599 |
| SB—S1 | 0.110 | 7.066 | 0.000 |
| SB—S2 | 0.122 | 1.258 | 0.208 |
| SB—S3 | 0.141 | 2.627 | 0.009 |
| TB—S1 | 0.111 | 3.460 | 0.001 |
| TB—S2 | 0.142 | 1.025 | 0.305 |
| TB—S3 | 0.105 | 9.381 | 0.000 |
| Construct | Measurement Item Code | Factor Loading | Cronbach’s Alpha | Rho_A | Composite Reliability | AVE |
|---|---|---|---|---|---|---|
| FREF | FREF 1 | 0.933 | 0.869 | 0.877 | 0.938 | 0.884 |
| FREF 2 | 0.947 | - | - | - | - | |
| LREF | LREF 1 | 0.716 | 0.867 | 0.875 | 0.895 | 0.489 |
| LREF 2 | 0.816 | - | - | - | - | |
| LREF 3 | 0.791 | - | - | - | - | |
| LREF 4 | 0.620 | - | - | - | - | |
| LREF 5 | 0.578 | - | - | - | - | |
| LREF 6 | 0.665 | - | - | - | - | |
| LREF 7 | 0.758 | - | - | - | - | |
| LREF 8 | 0.705 | - | - | - | - | |
| LREF 9 | 0.606 | - | - | - | - | |
| SREF | SREF 1 | 0.866 | 0.836 | 0.842 | 0.891 | 0.672 |
| SREF 2 | 0.862 | - | - | - | - | |
| SREF 3 | 0.750 | - | - | - | - | |
| SREF 4 | 0.796 | - | - | - | - | |
| SRF | SRF 1 | 0.842 | 0.877 | 0.884 | 0.916 | 0.731 |
| SRF 2 | 0.829 | |||||
| SRF 3 | 0.919 | - | - | - | - | |
| SRF 4 | 0.826 | - | - | - | - | |
| TREF | TREF 1 | 0.672 | 0.838 | 0.842 | 0.881 | 0.554 |
| TREF 2 | 0.755 | - | - | - | - | |
| TREF 3 | 0.825 | - | - | - | - | |
| TREF 4 | 0.723 | - | - | - | - | |
| TREF 5 | 0.722 | - | - | - | - | |
| TREF 6 | 0.760 | - | - | - | - |
| Measurement Item Code | FREF | LREF | S1 | S2 | S3 | SREF | SRF | TREF |
|---|---|---|---|---|---|---|---|---|
| FREF | 0.940 | - | - | - | - | - | - | |
| LREF | 0.641 | 0.700 | - | - | - | - | - | |
| S1 | 0.546 | 0.643 | 1.000 | - | - | - | - | |
| S2 | 0.625 | 0.811 | 0.563 | 1.000 | - | - | - | |
| S3 | −0.700 | −0.571 | −0.497 | −0.578 | 1.000 | - | - | |
| SREF | 0.655 | 0.803 | 0.577 | 0.712 | −0.757 | 0.820 | - | |
| SRF | 0.507 | 0.764 | 0.639 | 0.638 | −0.418 | 0.684 | 0.855 | |
| TREF | 0.607 | 0.732 | 0.745 | 0.638 | −0.546 | 0.727 | 0.680 | 0.744 |
| Paths | Standard Deviation | t-Value | p-Value |
|---|---|---|---|
| FREF—S1 | 0.073 | 1.735 | 0.083 |
| FREF—S2 | 0.069 | 2.169 | 0.030 |
| FREF—S3 | 0.056 | 7.201 | 0.000 |
| LREF—S1 | 0.136 | 0.803 | 0.422 |
| LREF—S2 | 0.124 | 4.900 | 0.000 |
| LREF—S3 | 0.113 | 1.039 | 0.299 |
| SREF—S1 | 0.148 | 0.889 | 0.374 |
| SREF—S2 | 0.098 | 1.067 | 0.286 |
| SREF—S3 | 0.091 | 7.874 | 0.000 |
| SRF—S1 | 0.074 | 2.895 | 0.004 |
| SRF—S2 | 0.062 | 0.245 | 0.806 |
| SRF—S3 | 0.089 | 2.006 | 0.045 |
| TREF—S1 | 0.108 | 4.969 | 0.000 |
| TREF—S2 | 0.075 | 0.208 | 0.835 |
| TREF—S3 | 0.106 | 0.134 | 0.894 |
| Benefits and Enablers | Construct | Rank for the Impact | ||
|---|---|---|---|---|
| S1 | S2 | S3 | ||
![]() | PLBE | 2 (1.391) | 1 (7.394) | 2 (3.491) |
![]() | FEBE | 3 (1.019) | 4 (0.545) | 1 (3.812) |
![]() | TBE | 1 (3.944) | 2 (1.512) | 4 (0.877) |
![]() | SBE | 4 (0.274) | 3 (1.008) | 3 (1.884) |
| Barriers | Construct | Rank for the Impact | ||
|---|---|---|---|---|
| S1 | S2 | S3 | ||
![]() | FB | 3 (2.076) | 4 (0.630) | 3 (0.865) |
![]() | LSPB | 4 (0.663) | 1 (3.865) | 4 (0.527) |
![]() | SB | 1 (7.066) | 2 (1.258) | 2 (2.627) |
![]() | TB | 2 (3.460) | 3 (1.025) | 1 (9.381) |
| Recommended Strategies and Enhancing Factors | Construct | Rank for the Impact | ||
|---|---|---|---|---|
| S1 | S2 | S3 | ||
![]() | SREF | 4 (0.889) | 3 (1.067) | 1 (7.874) |
![]() | LREF | 5 (0.803) | 1 (4.900) | 4 (1.039) |
![]() | TREF | 1 (4.969) | 5 (0.208) | 5 (0.134) |
![]() | SRF | 2 (2.895) | 4 (0.245) | 3 (2.006) |
![]() | FREF | 3 (1.735) | 2 (2.169) | 2 (7.201) |
Publisher’s Note: MDPI stays neutral with regard to jurisdictional claims in published maps and institutional affiliations. |
© 2022 by the authors. Licensee MDPI, Basel, Switzerland. This article is an open access article distributed under the terms and conditions of the Creative Commons Attribution (CC BY) license (https://creativecommons.org/licenses/by/4.0/).
Share and Cite
Jayasena, N.S.; Chan, D.W.M.; Kumaraswamy, M.M. Is Public–Private Partnership (PPP) a Preferred Strategy for Procuring Smart Infrastructure in Developed Countries: An Empirical Study of the Perceived Benefits, Barriers and Recommended Strategies. Sustainability 2022, 14, 6421. https://doi.org/10.3390/su14116421
Jayasena NS, Chan DWM, Kumaraswamy MM. Is Public–Private Partnership (PPP) a Preferred Strategy for Procuring Smart Infrastructure in Developed Countries: An Empirical Study of the Perceived Benefits, Barriers and Recommended Strategies. Sustainability. 2022; 14(11):6421. https://doi.org/10.3390/su14116421
Chicago/Turabian StyleJayasena, Nimesha Sahani, Daniel W. M. Chan, and Mohan M. Kumaraswamy. 2022. "Is Public–Private Partnership (PPP) a Preferred Strategy for Procuring Smart Infrastructure in Developed Countries: An Empirical Study of the Perceived Benefits, Barriers and Recommended Strategies" Sustainability 14, no. 11: 6421. https://doi.org/10.3390/su14116421
APA StyleJayasena, N. S., Chan, D. W. M., & Kumaraswamy, M. M. (2022). Is Public–Private Partnership (PPP) a Preferred Strategy for Procuring Smart Infrastructure in Developed Countries: An Empirical Study of the Perceived Benefits, Barriers and Recommended Strategies. Sustainability, 14(11), 6421. https://doi.org/10.3390/su14116421














