Hybrid Architecture Based System for the Establishment of Sustainable Environment in a Construction Site with 433 MHz LoRa and 2.4 GHz Zigbee
Abstract
:1. Introduction
- A hybrid architecture is proposed with a customized hardware based on Zigbee, LoRa, and Wi-Fi to monitor the multiple health parameters and environmental parameters of construction sites;
- The evaluation metrics of LoRa network such as Link budget, data rate and receiver sensitivity are evaluated;
- A real-time hardware setup is implemented and the sensor data logged on cloud customized hardware and gateway.
2. Literature Review
2.1. Zigbee
2.1.1. Overview of Zigbee Protocol
2.1.2. Applications of Zigbee
2.2. LoRa
2.2.1. Features of LoRa
2.2.2. LoRa Network Architecture
- Rb = Data rate in bits per second
- SF = Spreading factor (6,7,8,9,10,11,12)
- BW = Bandwidth (10.4, 15.6 20.8, 31.25, 41.7, 62.5, 125, 250, 500)
- CR = Code rate (1,2,3,4);
2.3. Literature Gap
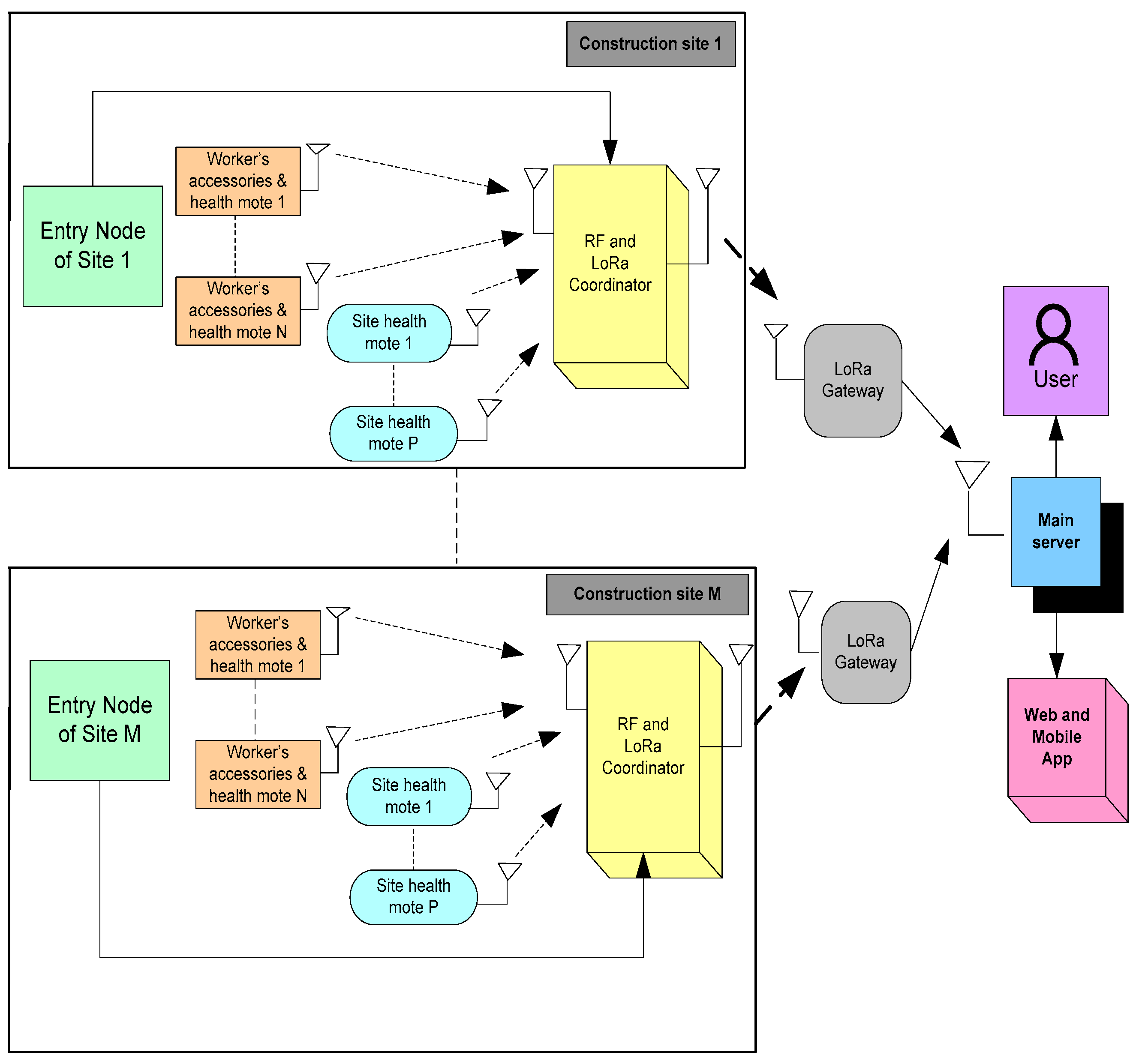
3. Proposed Architecture
4. Hardware Customization
4.1. Accessories Detection and Health Mote
4.1.1. Helmet and Goggles’ Detection Mote
4.1.2. Worker Health Monitoring Mote
4.1.3. Shoe Detection System
4.1.4. Gloves Detection System
4.2. Site Health Monitoring Mote
4.3. RF- and Lo-Ra-Based Coordinator Node
4.4. LoRa-Based Gateway
5. Performance Analysis
5.1. Receiver Sensitivity
5.2. Data Rate
5.3. Link Budget
6. Real-Time Implementation
7. Conclusions
Author Contributions
Funding
Institutional Review Board Statement
Informed Consent Statement
Data Availability Statement
Conflicts of Interest
References
- Fei, W.; Opoku, A.; Agyekum, K.; Oppon, J.A.; Ahmed, V.; Chen, C.; Lok, K.L. The Critical Role of the Construction Industry in Achieving the Sustainable Development Goals (SDGs): Delivering Projects for the Common Good. Sustainability 2021, 13, 9112. [Google Scholar] [CrossRef]
- Singh, R.; Gehlot, A.; Akram, S.V.; Thakur, A.K.; Buddhi, D.; Das, P.K. Forest 4.0: Digitalization of forest using the Internet of Things (IoT). J. King Saud Univ.-Comput. Inf. Sci. 2021, 1–15. [Google Scholar] [CrossRef]
- Construction Industry|Global Construction Trends|Market Prospects. Available online: https://www.market-prospects.com/articles/global-construction-industry-trends#:~:text=The%20construction%20industry%20has%20more,of%20GDP%20in%20developing%20economies (accessed on 14 March 2022).
- Alli, B.O. Fundamental Principles of Occupational Health and Safety Second Edition. Geneva Int. Labour Organ. 2008, 15, 2008. [Google Scholar]
- Synergies between Security and Productivity—Wcms_110380. Available online: https://www.ilo.org/wcmsp5/groups/public/@ed_protect/@protrav/@safework/documents/meetingdocument/wcms_110380.pdf (accessed on 14 March 2022).
- LO, Safety and Health at Work: A Vision for Sustainable Prevention. In Report to XX World Congress on Safety and Health at Work; International Labor Organization: Frankfurt, Germany, 2014; Available online: https://www.google.com/search?channel=crow5&client=firefox-b-d&q=LO%2C+Safety+and+Health+at+Work%3A+A+Vision+for+Sustainable+prevention.+In%3A+Report+to+XX+World+Congress+on+Safety+and+Health+at+Work%2C+International+Labor+Organization%2C+Frankfurt%2C+Germany%2C+2014 (accessed on 14 March 2022).
- Ashuro, Z.; Zele, Y.T.; Kabthymer, R.H.; Diriba, K.; Tesfaw, A.; Alamneh, A.A. Prevalence of Work-Related Injury and Its Determinants among Construction Workers in Ethiopia: A Systematic Review and Meta-Analysis. J. Environ. Public Health 2021, 2021, 9954084. [Google Scholar] [CrossRef]
- Umeokafor, N.; Evaggelinos, K.; Lundy, S.; Isaac, D.; Allan, S.; Igwegbe, O.; Umeokafor, K.; Umeadi, B. The pattern of occupational accidents, injuries, accident causal factors and intervention in Nigerian factories. Dev. Ctry. Stud. 2014, 4, 119–127. [Google Scholar]
- Health and Safety Executive. Underlying Causes of Construction Fatal Accidents-Review and Sample Analysis of Recent Construction Fatal Accidents. 2009. Available online: https://www.hse.gov.uk/construction/resources/phase1.pdf (accessed on 1 April 2022).
- Agenda, I. Shaping the Future of Construction a Breakthrough in Mindset and Technology; WEF: Geneva, Switzerland, 2016. [Google Scholar]
- Oesterreich, T.D.; Teuteberg, F. Understanding the implications of digitisation and automation in the context of Industry 4.0: A triangulation approach and elements of a research agenda for the construction industry. Comput. Ind. 2016, 83, 121–139. [Google Scholar] [CrossRef]
- Svertoka, E.; Saafi, S.; Rusu-Casandra, A.; Burget, R.; Marghescu, I.; Hosek, J.; Ometov, A. Wearables for Industrial Work Safety: A Survey. Sensors 2021, 21, 3844. [Google Scholar] [CrossRef]
- Maskuriy, R.; Selamat, A.; Maresova, P.; Krejcar, O.; David, O.O. Industry 4.0 for the Construction Industry: Review of Management Perspective. Economies 2019, 7, 68. [Google Scholar] [CrossRef] [Green Version]
- Häikiö, J.; Kallio, J.; Mäkelä, S.-M.; Keränen, J. IoT-based safety monitoring from the perspective of construction site workers. Int. J. Occup. Environ. Saf. 2020, 4, 1–14. [Google Scholar] [CrossRef] [Green Version]
- Awolusi, I.; Nnaji, C.; Marks, E.; Hallowell, M. Enhancing Construction Safety Monitoring through the Application of Internet of Things and Wearable Sensing Devices: A Review. In Proceedings of the ASCE International Conference on Computing in Civil Engineering 2019, Atlanta, GA, USA, 17–19 June 2019; pp. 530–538. [Google Scholar] [CrossRef]
- Jayanthi, N.; Thirumalai Raja, K.; Wadhwa, G.; Shneka, K.; Swathi, R. IoT Based-Civil Labour Safety Monitoring System in Construction Site. Turk. J. Comput. Math. Educ. TURCOMAT 2021, 12, 1723–1728. [Google Scholar]
- Almuhaya, M.A.M.; Jabbar, W.A.; Sulaiman, N.; Abdulmalek, S. A Survey on LoRaWAN Technology: Recent Trends, Opportunities, Simulation Tools and Future Directions. Electronics 2022, 11, 164. [Google Scholar] [CrossRef]
- Wu, F.; Wu, T.; Yuce, M.R. An Internet-of-Things (IoT) Network System for Connected Safety and Health Monitoring Applications. Sensors 2019, 19, 21. [Google Scholar] [CrossRef] [PubMed] [Green Version]
- Wu, T.; Wu, F.; Redoute, J.-M.; Yuce, M.R. An Autonomous Wireless Body Area Network Implementation towards IoT Connected Healthcare Applications. IEEE Access 2017, 5, 11413–11422. [Google Scholar] [CrossRef]
- Mahmud, M.S.; Wang, H.; Esfar-E-Alam, A.M.; Fang, H. A Wireless Health Monitoring System Using Mobile Phone Accessories. IEEE Internet Things J. 2017, 4, 2009–2018. [Google Scholar] [CrossRef]
- Wu, F.; Redoute, J.-M.; Yuce, M.R. A Self-Powered Wearable Body Sensor Network System for Safety Applications. In Proceedings of the 2018 IEEE Sensors, New Delhi, India, 28–31 October 2018; pp. 1–4. [Google Scholar] [CrossRef]
- Antolín, D.; Medrano, N.; Calvo, B.; Pérez, F. A Wearable Wireless Sensor Network for Indoor Smart Environment Monitoring in Safety Applications. Sensors 2017, 17, 365. [Google Scholar] [CrossRef]
- Awolusi, I.; Marks, E.; Hallowell, M. Wearable technology for personalized construction safety monitoring and trending: Review of applicable devices. Autom. Constr. 2018, 85, 96–106. [Google Scholar] [CrossRef]
- Park, J.; Marks, E.; Cho, Y.K.; Suryanto, W. Performance Test of Wireless Technologies for Personnel and Equipment Proximity Sensing in Work Zones. J. Constr. Eng. Manag. 2016, 142, 04015049. [Google Scholar] [CrossRef]
- Marks, E.; Teizer, J. Proximity Sensing and Warning Technology for Heavy Construction Equipment Operation. In Proceedings of the Construction research congress 2012: Construction challenges in a flat world, West Lafayette, IN, USA, 21–23 May 2012; pp. 981–990. [Google Scholar]
- Jin, R.; Zhang, H.; Liu, D.; Yan, X. IoT-based detecting, locating and alarming of unauthorized intrusion on construction sites. Autom. Constr. 2020, 118, 103278. [Google Scholar] [CrossRef]
- Chung, W.W.S.; Tariq, S.; Mohandes, S.R.; Zayed, T. IoT-based application for construction site safety monitoring. Int. J. Constr. Manag. 2020, 1–17. [Google Scholar] [CrossRef]
- Nguyen, H.A.D.; Nguyen, L.V.; Ha, Q.P. IoT-enabled Dependable Co-located Low-cost Sensing for Construction Site Monitoring. In Proceedings of the 37th International Symposium on Automation and Robotics in Construction, Kitakyushu, Japan, 27–28 October 2020; International Association for Automation and Robotics in Construction (IAARC): Kitakyushu, Japan, 2020; pp. 616–624. [Google Scholar] [CrossRef]
- Kanan, R.; Elhassan, O.; Bensalem, R. An IoT-based autonomous system for workers’ safety in construction sites with real-time alarming, monitoring, and positioning strategies. Autom. Constr. 2018, 88, 73–86. [Google Scholar] [CrossRef]
- Akram, S.V.; Singh, R.; AlZain, M.A.; Gehlot, A.; Rashid, M.; Faragallah, O.S.; El-Shafai, W.; Prashar, D. Performance Analysis of IoT and Long-Range Radio-Based Sensor Node and Gateway Architecture for Solid Waste Management. Sensors 2021, 21, 2774. [Google Scholar] [CrossRef] [PubMed]
- What Is Zigbee?—Definition from whatis.com. Available online: https://internetofthingsagenda.techtarget.com/definition/ZigBee (accessed on 16 March 2022).
- Tovar, E. IEEE 802.15.4: A Federating Communication Protocol for Time-Sensitive Wireless Sensor Networks. Chapter in book Sensor Networks and Configurations: Fundamentals, Techniques, Platforms, and Experiments; Springer: Berlin/Heidelberg, Germany, 2006; pp. 19–49. Available online: http://www.cister.isep.ipp.pt/docs/ieee_802_15_4__a_federating_communication_protocol_for_time_sensitive_wireless_sensor_networks/802/ (accessed on 16 March 2022).
- ZIGBEE Architecture (ZIGBEE Stack)—All Layers and Its Functions. Available online: https://electricalfundablog.com/zigbee-architecture-zigbee-stack-layers/ (accessed on 16 March 2022).
- Amin, I.; Saeed, A. Wireless Technologies in Energy Management. In Comprehensive Energy Systems; Elsevier Inc.: Amsterdam, The Netherlands, 2018; Volume 5, pp. 389–422. ISBN 9780128095973. [Google Scholar]
- Introduction to LoRa Technology. Available online: https://www.digikey.in/en/maker/blogs/introduction-to-lora-technology (accessed on 17 March 2022).
- White Paper|LoRaWAN and Multi-RAN Architecture. Available online: https://info.semtech.com/abi-research-white-paper?utm_campaign=ABI+Research+Whitepaper&utm_source=adwords&utm_medium=ppc&utm_term=what%20is%20lorawan&hsa_kw=what%20is%20lorawan&hsa_net=adwords&hsa_grp=121822778049&hsa_cam=12511627439&hsa_acc=8837864389&hsa_tgt=kwd-366235034612&hsa_ver=3&hsa_ad=538583136629&hsa_mt=b&hsa_src=g&gclid=Cj0KCQjwuMuRBhCJARIsAHXdnqNVaoRtm2ze3L8kYp2MZwLLj85CGz0CdnnFFeUtcc66H9GAkN08S1kaAh0SEALw_wcB (accessed on 17 March 2022).
- LoRa and LoRaWAN: A Technical Overview LoRa® and LoRaWAN®: A Technical Overview. 2020. Available online: https://lora-developers.semtech.com/uploads/documents/files/LoRa_and_LoRaWAN-A_Tech_Overview-Downloadable.pdf (accessed on 17 March 2022).
- Augustin, A.; Yi, J.; Clausen, T.; Townsley, W.M. A Study of LoRa: Long Range & Low Power Networks for the Internet of Things. Sensors 2016, 16, 1466. [Google Scholar] [CrossRef]
- Introduction to LoRa and LoRaWAN: What Is LoRa and How Does It Work? Available online: https://circuitdigest.com/article/introduction-to-lora-and-lorawan-what-is-lora-and-how-does-it-work (accessed on 17 March 2022).
- LoRa Architecture—LoRaWAN Tutorial. Available online: https://www.3glteinfo.com/lora/lora-architecture/ (accessed on 17 March 2022).
- LoRa-(Long Range) Network and Protocol Architecture & Frame Structure. Available online: https://www.techplayon.com/lora-long-range-network-architecture-protocol-architecture-and-frame-formats/ (accessed on 19 March 2022).

























| Parameter | Specifications |
|---|---|
| Microcontroller: | ATMega328P |
| Communication module: | nRF24L01+ Wireless module (2.4 GHz) |
| Voltage converter: | +5 V |
| PIR Sensor: | HC-SR501 |
| RFID Reader: | EM 18 (125 KHz) |
| LCD: | 20 × 4 Alphanumeric Display |
| Buzzer: | Piezo Passive Buzzer |
| Power trails: | +5 V |
| Power jack: | +12 V External power supply |
| Programming pins: | FTDI and ICSP |
| Parameter | Specifications |
|---|---|
| Microcontroller: | ATMega328P |
| Communication module: | nRF24L01+ Wireless module (2.4 GHz) |
| Voltage converter: | +5 V |
| Eye Blink Sensor: | Infrared-based sensor |
| RFID Tag: | 125 KHZ RFID Tag |
| Power trails: | +5 V |
| Power jack: | +5 V External power supply |
| Programming pins: | FTDI and ICSP |
| Parameter | Specifications |
|---|---|
| Microcontroller: | ATMega328P |
| Communication module: | nRF24L01+ Wireless module (2.4 GHz) |
| Voltage converter: | +5 V |
| Temperature Sensor: | Infrared-based MLX90614 |
| Pulse Rate Sensor: | Heart rate sensor |
| Power trails: | +5 V |
| Power jack: | +5 V External power supply |
| Programming pins: | FTDI and ICSP |
| Parameter | Specifications |
|---|---|
| Microcontroller: | ATMega328P |
| Communication module: | nRF24L01+ Wireless module (2.4 GHz) |
| Voltage converter: | +5 V |
| Pressure Sensor: | Force Sensor |
| Power jack: | +5 V External power supply |
| Programming pins: | FTDI and ICSP |
| Parameter | Specifications |
|---|---|
| Microcontroller: | ATMega328P |
| Communication module: | nRF24L01+ Wireless module (2.4 GHz) |
| Voltage converter: | +5 V |
| Touch Sensor: | Force Sensor |
| Power jack: | +5 V External power supply |
| Programming pins: | FTDI and ICSP |
| Parameter | Specifications |
|---|---|
| Microcontroller: | ATMega328P |
| Communication module: | nRF24L01+ Wireless module (2.4 GHz) |
| Voltage converter: | +5 V |
| Temperature and Humidity Sensor: | DHT11 |
| Smoke Sensor: | MQ-2 |
| Fire Sensor: | Fire Flame Sensor |
| Vibration Sensor: | Vibration detection module |
| Display: | 20 × 4 Alphanumeric LCD |
| Power trails: | +5 V |
| Power jack: | +12 V External power supply |
| Programming pins: | FTDI and ICSP |
| Parameter | Specifications |
|---|---|
| Microcontroller: | ATMega328P |
| Communication module: | nRF24L01+ Wireless module (2.4 GHz) |
| Voltage converter: | +5 V |
| LoRa Module: | SX1278 (433 MHz) |
| Parameter | Specifications |
|---|---|
| Microcontroller: | ATMega328P |
| LoRa Module: | SX1278 (433 MHz) |
| Wi-Fi Module: | ESP8266 |
| Voltage converter: | +5 V |
| Display: | 20 × 4 Alphanumeric LCD |
| Power jack: | +12 V External power supply |
| Programming pins: | FTDI and ICSP |
| BW 41.7 | BW 62.5 | BW 125 | BW 250 | BW 500 | |
|---|---|---|---|---|---|
| SF 7 | −142.79 | −141.04 | −138.03 | −135.02 | −132.01 |
| SF 8 | −147.79 | −146.04 | −143.03 | −140.02 | −137.01 |
| SF 9 | −152.79 | −151.04 | −148.03 | −145.02 | −142.01 |
| SF 10 | −157.79 | −156.04 | −153.03 | −150.02 | −147.01 |
| SF 11 | −162.79 | −161.04 | −158.03 | −155.02 | −152.01 |
| SF 12 | −167.79 | −166.04 | −163.03 | −160.02 | −157.01 |
| SF 7 | SF 8 | ||||||||||
|---|---|---|---|---|---|---|---|---|---|---|---|
| BW41.7 | BW62.5 | BW125 | BW250 | BW500 | BW41.7 | BW62.5 | BW125 | BW250 | BW500 | ||
| CR 1 | 1824 | 2734 | 5469 | 10938 | 21875 | CR 1 | 1043 | 1563 | 3125 | 6250 | 12500 |
| CR 2 | 1520 | 2279 | 4557 | 9115 | 18229 | CR 2 | 869 | 1302 | 2604 | 5208 | 10417 |
| CR 3 | 1303 | 1953 | 3906 | 7813 | 15625 | CR 3 | 745 | 1116 | 2232 | 4464 | 8929 |
| CR 4 | 1140 | 1709 | 3418 | 6836 | 13672 | CR 4 | 652 | 977 | 1953 | 3906 | 7813 |
| SF 9 | SF 10 | ||||||||||
| BW41.7 | BW62.5 | BW125 | BW250 | BW500 | BW41.7 | BW62.5 | BW125 | BW250 | BW500 | ||
| CR 1 | 586 | 879 | 1758 | 3516 | 7031 | CR 1 | 326 | 488 | 977 | 1953 | 3906 |
| CR 2 | 489 | 732 | 1465 | 2930 | 5859 | CR 2 | 271 | 407 | 814 | 1628 | 3255 |
| CR 3 | 419 | 628 | 1256 | 2511 | 5022 | CR 3 | 233 | 349 | 698 | 1395 | 2790 |
| CR 4 | 367 | 549 | 1099 | 2197 | 4395 | CR 4 | 204 | 305 | 610 | 1221 | 2441 |
| SF 11 | SF 12 | ||||||||||
| BW41.7 | BW62.5 | BW125 | BW250 | BW500 | BW41.7 | BW62.5 | BW125 | BW250 | BW500 | ||
| CR 1 | 179 | 269 | 537 | 1074 | 2148 | CR 1 | 98 | 146 | 293 | 586 | 1172 |
| CR 2 | 149 | 224 | 448 | 895 | 1790 | CR 2 | 81 | 122 | 244 | 488 | 977 |
| CR 3 | 128 | 192 | 384 | 767 | 1535 | CR 3 | 70 | 105 | 209 | 419 | 837 |
| CR 4 | 112 | 168 | 336 | 671 | 1343 | CR 4 | 98 | 92 | 183 | 366 | 732 |
| 2 dB | 5 dB | ||||||||||
|---|---|---|---|---|---|---|---|---|---|---|---|
| BW41.7 | BW62.5 | BW125 | BW250 | BW500 | BW41.7 | BW62.5 | BW125 | BW250 | BW500 | ||
| SF 7 | −1140.79 | −1139.04 | −1136.03 | −1133.02 | −1130.01 | SF 7 | −1137.79 | −1136.04 | −1133.03 | −1130.02 | −1127.01 |
| SF 8 | −1145.79 | −1144.04 | −1141.03 | −1138.02 | −1135.01 | SF 8 | −1142.79 | −1141.04 | −1138.03 | −1135.02 | −1132.01 |
| SF 9 | −1150.79 | −1149.04 | −1146.03 | −1143.02 | −1140.01 | SF 9 | −1147.79 | −1146.04 | −1143.03 | −1140.02 | −1137.01 |
| SF 10 | −1155.79 | −1154.04 | −1151.03 | −1148.02 | −1145.01 | SF 10 | −1152.79 | −1151.04 | −1148.03 | −1145.02 | −1142.01 |
| SF 11 | −1160.79 | −1159.04 | −1156.03 | −1153.02 | −1150.01 | SF 11 | −1157.79 | −1156.04 | −1153.03 | −1150.02 | −1147.01 |
| SF 12 | −1165.79 | −1164.04 | −1161.03 | −1158.02 | −1155.01 | SF 12 | −1162.79 | −1161.04 | −1158.03 | −1155.02 | −1152.01 |
| 8 dB | 11 dB | ||||||||||
| BW41.7 | BW62.5 | BW125 | BW250 | BW500 | BW41.7 | BW62.5 | BW125 | BW250 | BW500 | ||
| SF 7 | −1134.79 | −1133.04 | −1130.03 | −1127.02 | −1124.01 | SF 7 | −1131.79 | −1130.04 | −1127.03 | −1124.02 | −1121.01 |
| SF 8 | −1139.79 | −1138.04 | −1135.03 | −1132.02 | −1129.01 | SF 8 | −1136.79 | −1135.04 | −1132.03 | −1129.02 | −1126.01 |
| SF 9 | −1144.79 | −1143.04 | −1140.03 | −1137.02 | −1134.01 | SF 9 | −1141.79 | −1140.04 | −1137.03 | −1134.02 | −1131.01 |
| SF 10 | −1149.79 | −1148.04 | −1145.03 | −1142.02 | −1139.01 | SF 10 | −1146.79 | −1145.04 | −1142.03 | −1139.02 | −1136.01 |
| SF 11 | −1154.79 | −1153.04 | −1150.03 | −1147.02 | −1144.01 | SF 11 | −1151.79 | −1150.04 | −1147.03 | −1144.02 | −1141.01 |
| SF 12 | −1159.79 | −1158.04 | −1155.03 | −1152.02 | −1149.01 | SF 12 | −1156.79 | −1155.04 | −1152.03 | −1149.02 | −1146.01 |
| 14 dB | |||||||||||
| BW41.7 | BW62.5 | BW125 | BW250 | BW500 | |||||||
| SF 7 | −1128.79 | −1127.04 | −1124.03 | −1121.02 | −1118.01 | ||||||
| SF 8 | −1133.79 | −1132.04 | −1129.03 | −1126.02 | −1123.01 | ||||||
| SF 9 | −1138.79 | −1137.04 | −1134.03 | −1131.02 | −1128.01 | ||||||
| SF 10 | −1143.79 | −1142.04 | −1139.03 | −1136.02 | −1133.01 | ||||||
| SF 11 | −1148.79 | −1147.04 | −1144.03 | −1141.02 | −1138.01 | ||||||
| SF 12 | −1153.79 | −1152.04 | −1149.03 | −1146.02 | −1143.01 |
Publisher’s Note: MDPI stays neutral with regard to jurisdictional claims in published maps and institutional affiliations. |
© 2022 by the authors. Licensee MDPI, Basel, Switzerland. This article is an open access article distributed under the terms and conditions of the Creative Commons Attribution (CC BY) license (https://creativecommons.org/licenses/by/4.0/).
Share and Cite
Kumar, G.A.; Roy, A.; Singh, R.; Gehlot, A.; Rashid, M.; Akram, S.V.; Alshamrani, S.S.; Alshehri, A.; AlGhamdi, A.S. Hybrid Architecture Based System for the Establishment of Sustainable Environment in a Construction Site with 433 MHz LoRa and 2.4 GHz Zigbee. Sustainability 2022, 14, 6280. https://doi.org/10.3390/su14106280
Kumar GA, Roy A, Singh R, Gehlot A, Rashid M, Akram SV, Alshamrani SS, Alshehri A, AlGhamdi AS. Hybrid Architecture Based System for the Establishment of Sustainable Environment in a Construction Site with 433 MHz LoRa and 2.4 GHz Zigbee. Sustainability. 2022; 14(10):6280. https://doi.org/10.3390/su14106280
Chicago/Turabian StyleKumar, Gangishetty Arun, Ajay Roy, Rajesh Singh, Anita Gehlot, Mamoon Rashid, Shaik Vaseem Akram, Sultan S. Alshamrani, Abdullah Alshehri, and Ahmed Saeed AlGhamdi. 2022. "Hybrid Architecture Based System for the Establishment of Sustainable Environment in a Construction Site with 433 MHz LoRa and 2.4 GHz Zigbee" Sustainability 14, no. 10: 6280. https://doi.org/10.3390/su14106280
APA StyleKumar, G. A., Roy, A., Singh, R., Gehlot, A., Rashid, M., Akram, S. V., Alshamrani, S. S., Alshehri, A., & AlGhamdi, A. S. (2022). Hybrid Architecture Based System for the Establishment of Sustainable Environment in a Construction Site with 433 MHz LoRa and 2.4 GHz Zigbee. Sustainability, 14(10), 6280. https://doi.org/10.3390/su14106280

