Next Article in Journal
Spatiotemporal Variations in the Intensity of Human Activity in Inner Mongolia and the Identification of Influencing Forces
Previous Article in Journal
Turbulent Kinetic Energy Distribution around Experimental Permeable Spur Dike
 
 
Font Type:
Arial Georgia Verdana
Font Size:
Aa Aa Aa
Line Spacing:
Column Width:
Background:
Article

Deployment of Wireless Sensor Network and IoT Platform to Implement an Intelligent Animal Monitoring System

by
Jehangir Arshad
1,*,†,
Ateeq Ur Rehman
2,†,
Mohamed Tahar Ben Othman
3,*,
Muhammad Ahmad
1,
Hassaan Bin Tariq
1,
Muhammad Abdullah Khalid
1,
Muhammad Abdul Rehman Moosa
1,
Muhammad Shafiq
4,* and
Habib Hamam
5,6,7,8
1
Department of Electrical & Computer Engineering, COMSATS University Islamabad, Lahore Campus, Lahore 54000, Pakistan
2
Department of Electrical Engineering, Government College University, Lahore 54000, Pakistan
3
Department of Computer Science, College of Computer, Qassim University, Buraydah 51452, Saudi Arabia
4
Department of Information and Communication Engineering, Yeungnam University, Gyeongsan 38541, Korea
5
Faculty of Engineering, Université de Moncton, Moncton, NB E1A 3E9, Canada
6
International Institute of Technology and Management, Libreville BP1989, Gabon
7
Spectrum of Knowledge Production & Skills Development, Sfax 3027, Tunisia
8
Department of Electrical and Electronic Engineering Science, School of Electrical Engineering, University of Johannesburg, Johannesburg 2006, South Africa
*
Authors to whom correspondence should be addressed.
These authors contributed equally to this work.
Sustainability 2022, 14(10), 6249; https://doi.org/10.3390/su14106249
Submission received: 6 April 2022 / Revised: 16 May 2022 / Accepted: 16 May 2022 / Published: 20 May 2022
(This article belongs to the Section Sustainable Engineering and Science)

Abstract

:
This study aimed to realize Sustainable Development Goals (SDGs), i.e., no poverty, zero hunger, and sustainable cities and communities through the implementation of an intelligent cattle-monitoring system to enhance dairy production. Livestock industries in developing countries lack the technology that can directly impact meat and dairy products, where human resources are a major factor. This study proposed a novel, cost-effective, smart dairy-monitoring system by implementing intelligent wireless sensor nodes, the Internet of Things (IoT), and a Node-Micro controller Unit (Node-MCU). The proposed system comprises three modules, including an intelligent environmental parameter regularization system, a cow collar (equipped with a temperature sensor, a GPS module to locate the animal, and a stethoscope to update the heart rate), and an automatic water-filling unit for drinking water. Furthermore, a novel IoT-based front end has been developed to take data from prescribed modules and maintain a separate database for further analysis. The presented Wireless Sensor Nodes (WSNs) can intelligently determine the case of any instability in environmental parameters. Moreover, the cow collar is designed to obtain precise values of the temperature, heart rate, and accurate location of the animal. Additionally, auto-notification to the concerned party is a valuable addition developed in the cow collar design. It employed a plug-and-play design to provide ease in implementation. Moreover, automation reduces human intervention, hence labor costs are decreased when a farm has hundreds of animals. The proposed system also increases the production of dairy and meat products by improving animal health via the regularization of the environment and automated food and watering. The current study represents a comprehensive comparative analysis of the proposed implementation with the existing systems that validate the novelty of this work. This implementation can be further stretched for other applications, i.e., smart monitoring of zoo animals and poultry.

1. Introduction

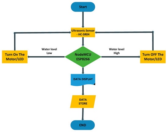
The industry and academia have been collaborating to realize the Sustainable Development Goals (SDGs) set by United Nations (UN) as the increasing human population is causing the call for dairy products to increase rapidly. Farmers in developing countries rely on the income of dairy product businesses that highly rely upon livestock health. The environmental parameter variation plays a crucial role in animal health while having a detrimental effect on diseases such as foot and mouth disease, swine fever, bovine spongiform encephalopathy, cattle rovotracheitis, squamous cell carcinoma, warts, web tear, necrotic pododermatitis, polioencephalomalacia, hypomagnesemia, clostridia, and hypoglycemia [1]. The motivation for this research is to provide a cost-effective, intelligent system of a plug-and-play nature, free from human involvement, to attain food sustainability. The existing systems are unaffordable for farmers. A World Health Organization (WHO) document reveals that an acute breathing syndrome coronavirus (SARS-CoV-2) is stated to be a particularly contagious virus that spreads to other animals and people [2]. Proof of this virus was first seen in Guangdong province of southern China in 2002, and by 2003, 26 countries around the globe had reported severe acute respiratory syndrome (SARS) infections. It has led to economic losses of approximately 2% of east Asia’s gross domestic product (GDP) [3,4,5]. The conventional system cannot compete in the international dairy product market until it is shifted to modern technologies. Recently, WSN and IoT technologies emerged as a part of modern agriculture using advanced applications. Many researchers are focusing on the improvement of animal-fitness-monitoring packages. Moreover, the concept of fitness tracking depends on methods along with direct contact (invasive) or oblique contact (non-invasive) [6]. Essentially, the model of a telemonitoring testing device consists of a heating unit and a reception unit with a laptop [4]. This study aims to develop a plug-and-play system that is currently unavailable for smart animal monitoring and real-time tracking. Figure 1 shows an overview of animals’ protection through the proposed implementation.
Most of the time, veterinarians check the body parameters of the animal by hand. Currently, livestock farmers are facing many problems in looking after the health of animals in developing countries. Hence, adjustments are continuously recommended using this equipment. The most common globally available systems focus only on measuring the heart rate to detect early animal diseases. The existing literature reveals that real-time, wearable, animal-health-monitoring systems are important technologies in assisting the veterinary workforce, and measurement parameters can offer accurate records of animal fitness [7,8,9,10,11,12]. Consequently, animal health care is relatively inexpensive. Traditionally, cattle health is determined by visual inspection of animal behavior or by manual examination by a farmer or veterinarian. The pit animal health monitor worn by each animal can provide a low-cost and highly effective solution worldwide. Each time animal details are uploaded to the base station, the owner can easily view statistics for all the animals. The condition of the animals can be easily summarized as different health conditions, such as suspicion and abnormalities. It is well known that animals do not talk and do not share their problems, so this paper has provided an example of an animal-health-monitoring program. Smart Dairy Farming (SDF) is a concept that plays a very important role in satisfying the growing demand for high-quality dairy products. SDF has many benefits that greatly benefit the modern world [5]. SDF can reduce environmental issues, reduce resource utilization, and improve animal health through advanced sensing technology and data analysis. In this current business world, dairy farmers face many problems such as livestock management, low productivity, and high labor costs [13]. The body must be maintained at a steady temperature, at a short distance, for the device to function properly. A definition in [6] provides the principal function of the standard and the mixing of its preparation. The authors in [6] define the utility of this basic protocol in national online sensory networks. An alternate in body temperature is an indication of contamination. Moreover, the herbal elements that include moisture should be taken into consideration carefully as they affect the metabolism and conduct of the animal. Additionally, flawed temperature and humidity values can affect study results. The relative humidity needs to be maintained at 30% to 70%, which has a good impact on animal health [14]. It influences the capacity of the plant life and animals to cool off as the environmental factors are crucial [14]. It is identical to the current availability of less costly, low-energy components [15], including processors [16], radios, and sensors incorporated into a minimal chip (device on one chip) [17,18,19,20].
The WSN eliminates the risks associated with cable structures and makes the technique of statistics size and monitoring a great deal less complicated and extra efficient [21,22]. By using WSN data transfer technology, we can automatically measure different locations remotely from the internet to obtain real-time sensor node data, so we can access the measured and stored data at various locations at a lower cost [23]. Furthermore, the sensors may be enabled and used to switch actual-time statistics to esp8266, which may examine and process the facts provided. The wireless sensor community may be connected to the internet through the usage of a Wi-Fi router, and the real-time facts collected through those sensors may be transmitted to the IoT platform periodically [24]. Further, the environmental adjustments can be visible in actual time on the computer or in the IoT database, which is beneficial for proprietors to look at the environmental parameters when they may be no longer available at the farm. The proposed system is a cost-effective and intelligent solution; however, it carries few limitations in the environment of developing countries, i.e., consistent availability of internet connectivity, memory management to maintain the storage of sensors’ data for a longer duration of time, and the proper design of a cow collar. Figure 2 shows the architectural design of the proposed smart dairy system.
The proposed system is constantly updating data in the database. The environment monitoring consists of independent nodes used to monitor environmental factors such as temperature, humidity, CO2, and air quality. An irregularity in any of the parameters mentioned above causes adverse effects on cows’ health. It could lead to bad health or even the death of the animal. With this constant environment-monitoring system, all these factors can be analyzed, and upon any irregularity, immediate action is to be taken. The Internet of Things (IoT), a highly efficient technology, is a solution for low efficiency and good productivity in agriculture and livestock. IoT applications play a very important role in agriculture. These include agricultural monitoring, temperature monitoring, the monitoring of livestock, irrigation control, and soil monitoring. Following are the main objectives of this work:
Design and development of Intelligent WSN nodes to gather real-time data on environmental parameters, i.e., temperature, humidity, CO2, and air quality.
Configuration of WSN, IoT platform, and Node-MCU.
Design and development of a cow collar (equipped with a temperature sensor, a GPS module to locate the animal, and a stethoscope to update the heart rate), and an automatic water-filling unit for drinking water.
Development of a front end showing the real-time upgrading sensor data.
The principal goal of this work is to create an IoT-based livestock-monitoring system committed to the automatic measurement of the health of dairy cows. This paper proposed a smart livestock-monitoring system that implements a WSN, the IoT, and a Node-MCU module to attain the SDGs of the UN. The presented system is a plug-and-play model to provide ease in the implementation, and the automation reduces human intervention, and hence, the labor costs when a farm has hundreds of animals. The intelligent remote-monitoring system also increases the production of dairy and meat products by improving animal health.

2. Materials and Methods

This section provides the details of instruments used in the proposed implementation and the methods to interconnect different components. Figure 3 shows the basic block diagram of the proposed system.
The system of cow collars has been built using body area sensors, temperature and heart rate monitors, and a GPS module to locate the animals. Moreover, the environmental system consists of a CO2 sensor node, environmental temperature sensor node, humidity sensor node, and air quality sensor node. The environmental parameter control system is interfaced with the Node-MCU, an IoT primarily based and constructed on a Wi-Fi System-on-a-chip SoC named the ESP8266. Each independent node is responsible for measuring the respective environmental parameters inside the cow’s barn to ensure no hazardous factors reach their limits and affect the animal’s health. The cow collar and environmental parameters are further forwarded to the database from where they are constantly updated, and, with the help of front-end development, the owner can easily see the details of the smart dairy farm irrespective of time and place through the internet. The proposed prototype development assisted in the definition of the modules that will be used in the proposed system and the parameters used in each module. Additionally, vaccine reminders have been programmed into the system. As the scheduled vaccination day approaches, a push message is delivered to the veterinarian’s device. Figure 4 shows the complete workflow of the proposed model.
There are four modules, including cow collars, environmental monitoring, a water system, and the database. The cow collar for animal health monitors each animal’s temperature, heartbeat, and location on the smart dairy farm. These data are analyzed, and upon finding any irregularities, a notification is sent to the owner and the veterinarian for instant measures to be taken. Further, these data are uploaded to the database for the owner’s convenience so that he can have all the statistics for the smart dairy farm. The CO2, temperature, humidity, and air quality parameters of the cow’s barn are provided by the environmental parameters. Because all these sensors are built on separate nodes, the threshold values are set, and if the values rise, an alarm is generated to trigger the necessary action. The environmental sensor data are also uploaded and updated to the database. The water level system consists of a sensor that measures the water level of the tank. While the water drops from the predefined threshold of the tank, it refills the tank until it again drops from the value set.

2.1. Interfacing of Different Electronic Modules

The measured animal health parameters in this work include the temperature, heartbeat, and live location of the cow. Environmental sensors monitor various environmental parameters such as temperature, humidity, light, noise, air pressure, and air quality in a workspace. When monitored from Wireless Sensor Nodes, these environmental parameters provide efficient and accurate results that can be easily observed. For the measurement of water level, an ultrasonic sensor is used. We have chosen the sensors for temperature, CO2, humidity, and air quality parameters for our project. The following sections outline the details for each of the sensors.

2.1.1. Temperature and Humidity Sensor

A cow’s normal body temperature is in the range of 36.5 °C to 39 °C. The MLX90614 [12] sensor is utilized to monitor body temperature and relative humidity in this system. The analog pin of the Node-MCU is directly connected to this sensor. Temperature values below or above this range cause adverse effects on the health of the animal. When the temperature exceeds the value of 39 °C, an emergency notification is sent to the veterinarian and the owner. Figure 5 shows the workflow of the temperature and humidity independent node.
The sensor value of DHT11, consisting of temperature in °C and air quality in %, is obtained by Node-MCU. Node-MCU compares these values with the predefined threshold values. If these values are not in the threshold range, a push notification is sent to the owner from the database. The data for temperature and humidity are stored and updated in the database from where the owner can view the statistics.

2.1.2. Node-MCU

The Node-MCU ESP8266 [25] development board comes with the ESP-12E module containing the ESP8266 chip with the Tensilica Xtensa 32-bit LX106 RISC microprocessor (Beijing, China) made in China [26]. This microprocessor supports RTOS and operates at 80 MHz to 160 MHz adjustable clock frequency. Node-MCU has 128 KB RAM and 4 MB of Flash memory to store data and programs. Its high processing power with built-in Wi-Fi/Bluetooth and deep sleep operating features make it ideal for IoT projects. Node-MCU can be powered using a Micro USB jack and VIN pin (External Supply Pin). It supports the Universal Asynchronous Receiver Transmitter (UART), the Serial Peripheral Interface (SPI), and I2C interfaces [27].

2.1.3. Heart Rate Stethoscope

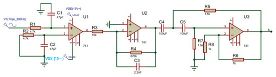
We used a stethoscope CR-747SS [28] to detect the cows’ heart rates for this study. The human pulse sensor cannot reliably monitor the temperature due to the cow’s thick skin. An amplifier circuit has been designed and interfaced with the stethoscope to allow for the amplified heart rate measurement. This stethoscope also has a microphone that feeds the received heartbeat to an amplifier circuit, which then sends the reading to the Node-MCU after it has been amplified. This information is subsequently transferred to a database where it can be viewed. An amplifier is used in conjunction with metal electrodes to address this issue. This amplifier’s circuit diagram is designed on the “Proteus” platform. This amplifier will amplify weak Electrocardiogram (ECG) signals obtained from electrodes ranging from 1-mV to 2-mV with a gain of approximately 1000. The cow’s heart rate is normal when ranging from 48 to 84 beats per minute. An instrumentation amplifier and a standard 741 operational amplifier with a gain of approximately 1000 are used to amplify a signal of 10-millivolts. The amplifier is provided with the ECG signal measured from the metal electrodes as an input. After the data are integrated, they are transmitted to the band notch filter, allowing the 50-Hz frequency to pass, as illustrated in Figure 6. This circuit is built on Proteus software with the implementation of the amplifiers.
After completing successful simulations on Multisim, the amplifier has been built using a PCB board, as shown in Figure 7. This circuit was then installed in the cow collar, where the heartbeat was monitored [29,30,31].

2.1.4. GPS Module

On these modules, the u-blox NEO-6M GPS engine is rather good, and it also has a high sensitivity for indoor applications. A backup MS621FE-compatible rechargeable battery is also included, as well as an EEPROM for recording setup settings. A DC input in the 3.3-V to 5-V range works nicely with the module (due to its built-in voltage regulator) [32].

2.1.5. Battery and Charging Module

A 18,650 lithium-ion battery powers the cow collar. The cow collar’s size is kept to a minimum. The 18,650 cell has a charging voltage of 4.2-V and a suggested charging current of 1 A. (0.5 C). The mAh and C ratings are two of the most popular phrases used when working with batteries. We can use the Ah rating to calculate how long the battery will last for the application based on the current consumption. A 18,650-cell rated at 2850 mAh means consumption of 2.850-A current from the battery that lasts in 1 hour, and similarly, if it consume only 0.285 A from the battery, it lasts in 10 h [16]. This cell is charged and discharged using the TP4056A module (Addicor Technologies Pvt. Ltd., Allahabad, India). The module runs on 5 volts, which a USB remote connection may supply, often used to charge smartphones. To power this module, any sort of mobile charger and its cord can be used. This module can be powered directly by connecting IN+ to a 5 V supply and IN− to the ground. The RED led will turn on when the charge is connected correctly, showing that the battery is charged. The TP4056 Liner voltage IC controls the charging process [33].

2.1.6. Microphone Sound Sensor

This microphone sound sensor KY-038 [33] relates to the stethoscope to detect the heartbeat. The cow’s heartbeat is received from the mic of this module and sent to the analog input (A0) on the sensor. This analog signal is then amplified from the amplifier circuit and sent to Node−MCU at the A0 pin.

2.1.7. CO2 and Air Quality Sensor

The sensor used for the implementation of CO2 and air quality is MQ−135. The sensor (MQ135) is used to collect data for both the CO and air quality index. Normal AQI (Air Quality Index) and CO2 levels are 0–300 and 400–1000 ppm. These ranges are set on the Node-MCU through the developed program. These data are collected every two minutes. If an irregularity occurs, a message is sent to the owner from the GSM module. This GSM module is also interfaced with the Node−MCU. The collective data on CO2 and Air Quality are collected in the database. This database updates when the time interval is reached and new data for CO2 and Air Quality are recorded. The owner of the database can easily observe these data at any time. Figure 8 shows the workflow of the CO2 and air quality independent node.
The sensor value of MQ−135, consisting of CO2 in ppm and Air quality in air quality index, is obtained by the Node−MCU, which compares gathered values with the predefined threshold values. If these values are not in the threshold range, a push notification is sent to the owner from the database. The CO2 and air quality data are stored and updated in the database, where the owner can view the statistics.

2.1.8. Water Level Detection Sensor

The sensor used for the implementation of the water level system is the HC−SR04. It has a +5 V operating voltage and a feasible measuring range of 2 cm to 80 cm with a 3 mm precision. Moreover, it has a four-pin module with VCC, trigger, echo, and ground [19]. Figure 8 shows the components used in the water level system. It consists of a Node-MCU, a water level sensor (HC-SR04), and an LED. The purpose of the LED is to indicate when the water tank is full and when it is not. When the LED is turned on, it indicates that the water is below the threshold value set. As soon as the water level exceeds the threshold value, the LED turns off and indicates the water level has reached the mark in the water tank.

2.2. Front-End Database

We created a database to store data in three parts. There are three sections of the database. These three sections display the data of each parameter:
  • Cow collar data.
  • Environmental monitoring device data.
  • Water level.
The initial UI of the database is presented in Figure 9. It is the login credential page that only the owner can access by providing the corresponding email and password. After logging in to the database, the initial UI appears as shown in Figure 10.

2.2.1. Cow Collar Front-End Database

Cow collar data have four parameters, which are taken from the cow collar device. These four parameters help to monitor each cow with its unique ID number. The ID number display indicates each cow’s data, which helps to search and recognize a specific cow to monitor its data. These four parameters displayed in the cow collar section are the following:
  • Temperature.
  • Heartbeat rate.
  • Latitude.
  • Longitude.
The latitude/longitude for the animal’s location is collected by a GPS module. The temperature and heartbeat are taken by using mlx90614 developed by Melexis Inspired Engineering, Sofia, Bulgaria and a stethoscope, respectively.
Node-MCU uploads data from sensors to the API in the JSON format, which is displayed in the cow collar section with a specific node ID. These APIS data are created with the help of PHP. There is also a proper monitoring system that monitors every value of each cow. It monitors the temperature, heart rate, and location of each cow. When it senses something unexpected, it generates a notification.
When the temperature or heartbeat of the cow goes above the normal range, it informs the owner about an emergency through a notification. In addition, we created Geo-fencing, which helps to monitor the location of each cow. If the cow moves beyond the fence, it delivers a message to the owner through a notification. The UI of the cow collar section is presented in Figure 11a. When clicking on the cow data, it proceeds to the number of cows pages, where clicking on any cow leads to the health monitoring parameters, as shown in Figure 11b. The ‘Go’ back button takes the user back to the main interface.

2.2.2. Environmental Front-End Database

Likewise, the environmental monitoring system has four parameters. These four parameters help to monitor the environment of the farm containing cows. There is only one device for each parameter, so there is no unique number for each device, but if someone wants to install more than one device, there is space to do that.
The four parameters of the environmental monitoring section are temperature, humidity, CO2 and air quality. These are all represented as integer values. We collect data on these parameters by integrating API with Node-MCU, which uploads data on API in JSON format. The prescribed APIS is created in PHP language. Further, the data gathered from each sensor node is displayed in the respective section. There is also a proper monitoring system that monitors this value, and when any value increases above its specific range, it sends a notification to the owner. It monitors all four values of temperature, humidity, air quality, and CO2 quantity. When any of them move into the emergency range, it will notify the owner with a notification. The UI of the cow environmental monitoring section is presented in Figure 12a. By clicking on the environmental data, it proceeds to the environmental monitoring parameters pages, where clicking on any parameter leads to the statistics of environmental monitoring parameters as shown in Figure 12b. The ‘Go back’ button takes the user back to the main interface.

2.2.3. Water Level Front-End Database

The water-level monitoring sensor node helps display parameters such as the percentage of eater and water level. This device is the only one on the whole farm, so it also has no unique number. There is the capacity for adding another node with a unique number. The parameters of the water level section are the following:
  • Percentage of water.
  • Water level (low or high).
We only deliver the percentage of data from the sensor node that helps refill the water can when required. Suppose the level of water becomes lower than a specific percentage. In that case, the water pump will be on from the device, and it will produce a notification that notifies the owner about turning on the water pump. In our case, we have an LED instead of a motor pump. The UI of the water-level monitoring section is given in Figure 13. By clicking on the water level, it proceeds to the water-level monitoring parameter page and shows the water tank’s water level.

2.3. Animal Health Monitoring System Using Cow Collar

The processing for the cow collar is depicted in Figure 14. The temperature, heart rate, and current position measurements are transferred to a continually updated database with new data. Any abnormality causes a push notification to be sent to the owner and doctor from the database, who are then notified.
Figure 15 shows the MLX90614 interfacing with the Node-MCU, designed on “fritzing” software [20].
VIN and GND pins for MLX90614 are connected to Node-MCU VIN and GND pins, respectively. The D1 and D2 pins of the Node-MCU are connected to SCL and SDA, respectively. Figure 16 shows the Neo-6m V2 U blox interfacing with the Node-MCU. VCC and GND pins for the GPS module are connected to Node-MCU VE and GND pins, respectively. For the transmission of data, the TX pin of GPS is connected to the TX of Node-MCU.
This study was conducted in the final year project lab of COMSATS university Islamabad, Lahore Campus in November 2021. The cow data were gathered from a dairy farm situated in a village near the mentioned university. The animals were aged between 15 and 20 months.

3. Results

Figure 17 shows the interfacing and operation of the heart rate sensor (MLX90614) integrated into the cow collar. The heartbeat values were collected from the cow and maintained in the database. In the case of irregularity in the values, an automatic message was generated and sent to the concerned party through a push notification. Moreover, a notification was also sent to the owner if the temperature faced any problems in comparison with the set threshold. Figure 17 also illustrates the function of the heart rate module. A stethoscope CR-747SS [13] was employed to detect the cows’ heart rates. As the human pulse sensor cannot reliably monitor the temperature due to thick skin, we designed an amplifier circuit that is interfaced with a stethoscope to allow amplified heart rate measurement. The stethoscope has a microphone that feeds the received heartbeat to an amplifier circuit, which then sends the reading to the Node-MCU after it has been amplified. The information is subsequently transferred to a database, where it can be viewed.
Furthermore, the longitude and latitude are set on the Node-MCU through programming that updates the animal’s live location set at one-second intervals. The geofencing was included in the database, and when the cow moves out of the defined range, an automatic push notification is sent to the owner from the database. Figure 18 shows the function of the GPS module. The GPS provides the live location of the cow, which can be observed from the front end of the developed database. The results of the cow collar on the cow are significant. The cow collar was placed on the cow’s back for the measurement of temperature, heartbeat, and live location. The strap for the cow collar was designed to fit on the back of the cow easily. The data of the heartbeat, temperature, and the live location were uploaded and updated at regular intervals of 2 s. Figure 19 shows the cow collar placed on the back of the cow. The heart rate sensor is just below the box for the measurements, and a stethoscope (for measuring the heartbeat) is placed on the side of the cow.
The GPS module is on the side of the cow collar, which provides the cow’s live location. The practical application of the cow collar on the cow is shown in Figure 19a–c. The cow’s temperature, heartbeat, and live location were all measured using the cow collar, which was mounted on the cow’s back.
The cow collars were placed on the backs of cows for 15–20 min, and continuous monitoring of cow parameters was calculated and recorded in the database. These parameters were also observed in the database’s front end. Table 1 shows the calculated temperature, heartbeat, and live location of three different cows. Cow1 initially had a temperature of 32 °C when the cow collar was placed on the cow’s back. The temperature remained stable while it was properly attached to the cow’s back, and 36 °C was recorded. Cows’ normal temperature range is 37.8–38.5 °C. The cases of Cow2 and Cow3 were similar. Cow2 had a constant temperature of 37 °C for a time interval of 15 min when the cow collar was on its back. The cow’s temperature was initially 38 °C, but it decreased due to its intense motion after attaching the cow collar, and one possible reason for this is that the cow collar was not fixed in the correct position due to the cow’s constant movement. The heartbeat of each cow showed normal results. The stethoscope, which measures the cow’s heartbeat, is attached to the cow’s side. The normal heartbeat range for a cow is between 48 and 84 BPM. The heartbeat measuring system requires little time for accurate measurements, and the readings in Table 2 are the mean of all the values taken in 5 min.

4. Discussion

4.1. Environmental Monitoring System for Cows

Figure 20 shows the workflow of environmental monitoring. In Figure 20, the temperature sensor node and the air quality sensor node measure the respective parameters with the interfacing of the Node-MCU. The data are further sent to the database and, upon any irregularity in the parameters, a push notification is sent to both the doctor and the veterinarian.
Figure 21 illustrates DHT11 interfacing with the Node-MCU. It is also acting as an independent node. The GND and VE pins of Node-MCU are connected to the GND and VCC pins of DHT11, respectively. The digital output pin of DHT11 is connected to the D5 of Node-MCU.
In Figure 22, the GND and VIN pins of Node-MCU are connected to the GND and VCC pins of the MQ-135, respectively. For data transmission, the analog pin AOUT of MQ-135 is connected to the A0. Figure 23 shows the flow diagram of the environmental temperature and humidity parameters.
The structure of the prescribed system is depicted as a flow diagram in Figure 24. The temperature and humidity sensor (DHT11) collects the data each second. This sensor is interfaced with Node-MCU, making it an independent node.
The normal temperature and humidity levels for cows range from 25 °C–26.7 °C and 2545%, respectively. These limits are set in the program developed for the Node-MCU. When the ranges exceed or drop below the set values, a push notification is generated so that the necessary action is taken to ensure that the values return to the normal range. The data are then collected in the database. The database is regularly updated, as soon as the sensor records new data. Further, Figure 24a depicts the measuring portion of the DHT11 sensor, which was left outside the box for safety reasons. In this case, the temperature and humidity ranges defined in the code will be compared to the ranges measured by this sensor. Figure 24b shows the sealed box to be placed at the wall from where the temperature and humidity parameters will be constantly monitored. The box is closed so that the inside circuit does not get damaged in any case. With the DHT11 temperature and humidity sensor, the Node-MCU D5 pin is interfaced in Figure 25. It is further connected to a computer via USB cable, but in the cow barn, it is permanently attached to the voltage source to ensure continuous operation. The sensor data are uploaded to the database server. These are the results of a room that was at a temperature of 26 °C with 42% humidity. The data are successfully recorded in the database, and GET CODE: 200 confirms that the data are successfully created in the database.
Moreover, Figure 26 describes the workflow of the CO2 and air quality measurements in a flow diagram. The sensor data from MQ135 are transferred to Node-MCU through an analog pin.
The program for the sensor compares the measurements with the set measurements of CO2 and air quality. If the CO2 and air quality are below or above the defined ranges, a notification is sent to the owner. If the ranges are normal, these are transferred to the database. The owner can observe the statistics easily with the help of the database front-end. Figure 27a depicts the measuring portion of the MQ135 sensor [34], which was left outside the box for uninterrupted measurements. This unit will be installed inside the cow barn and will continuously monitor the barn’s CO2 and air quality levels. Figure 27b depicts the sealed box that will be mounted on the wall, from which the CO2 and air quality measurements will be monitored continuously. These data will be compared to the threshold values, and the database will be updated due to the comparison.
These are the results of a room that was at 233 PPM. The data are successfully recorded in the database and GET CODE = 200 confirms that the data are successfully created in the database.

4.2. Water Level Monitoring System

The sensor used for the implementation of the water-level system is the HC-SR04. It has a +5 V operating voltage and a feasible measuring range of 2 cm to 80 cm with 3 mm precision. It is a four-pin module with VCC, trigger, echo, and ground [35]. Figure 28 shows the flow diagram for the water-level sensor. After obtaining the water tank’s water level from HC-SR04, the percentage is compared with the Node-MCU. If the value is less than or equal to the threshold, the LED light is turned on, and when the percentage reaches the upper predefined threshold, the LED turns off, indicating that the water level inside the tank is now normal. These values are stored in the database.
Figure 29a depicts the measurement portion of the HC-SR04 sensor and the LED that indicates the level of water remaining in the tank. It is necessary to position this measuring portion of the water level sensor outside the box to accurately measure the water level while placed in the tank. Figure 29a–b shows the sealed box installed at the top of a water tank. The box is sealed to ensure that no water enters the box, which could damage the water-level sensor and the Node-MCU if this were to occur. Moreover, Figure 30 shows the interfacing of the water-level sensor (HC-SR04) with the Node-MCU D1 and D2 pins.
At present, it is connected with a USB cable to the computer, but in the water tank for the cows, it has been connected to a constant voltage supply. It is the actual hardware shown in the picture. After defining the height parameter of the tank, the water-level threshold was set, in which when it goes below this value, the LED turns on, indicating that the water level is low. This water level was tested in a jug and showed the right results that the water level is 0.35%.

5. Conclusions

This study proposed an intelligent livestock-monitoring system implemented through WSN, IoT analytics, and an embedded system. The suggested plug-and-play prototype can be properly employed on a dairy farm to record animal health metrics and parametric climate data transmission to a database. The wireless sensor nodes oversee passing these data to the owner via an internet-based database established by a front-end developer. By adopting a suitable arrangement to monitor and control the animal health and climate parameter values, the embedded system activates smart decision-making based on the acquired information. The climate in the cow’s barn has been managed by turning on certain gadgets, such as a fan or an alert. The proposed system is power-efficient, low-cost, and of optimal size. The proposed deployment provides a visible improvement in productivity, profitability, and sustainability of the dairy farming setup. It can provide continuous mobile surveillance of the entire dairy farm. Furthermore, minimal human interaction/dependency considerably saves labor expenses, and immediate steps will prevent any anomalies. In future research perspectives, the system can be further extended by adding body-area sensors to capture animal health data, i.e., heart rate and body temperature, which can be further analyzed using Artificial Intelligence (AI) and Machine Learning (ML) algorithms for better monitoring and disease prediction. The involvement of AI and ML would enhance the needs and welfare of the animal and can directly augment the dairy production to attain the prescribed UN development goal of sustainability. A similar system can be developed for zoo safaris and poultry farming.

Author Contributions

Conceptualization, J.A., A.U.R., M.T.B.O., M.S. and H.H.; methodology, J.A., A.U.R., M.T.B.O., M.S. and H.H.; software, M.A., H.B.T., M.A.K. and M.A.R.M.; validation, M.A., H.B.T., M.A.K. and M.A.R.M.; formal analysis, J.A., A.U.R., M.T.B.O., M.S. and H.H.; investigation, J.A., A.U.R., M.T.B.O., M.S. and H.H.; data curation J.A.; writing—original draft preparation, J.A., A.U.R., M.T.B.O., M.A., H.B.T., M.A.K., M.A.R.M., M.S. and H.H.; writing—review and editing, J.A. and A.U.R.; supervision J.A.; project administration, M.S. and H.H.; funding acquisition, M.T.B.O. and H.H. All authors have read and agreed to the published version of the manuscript.

Funding

The researchers would like to thank the Deanship of Scientific Research, Qassim University for funding the publication of this project.

Institutional Review Board Statement

Not applicable.

Informed Consent Statement

Not applicable.

Data Availability Statement

No data were used to support this study.

Conflicts of Interest

The authors declare that they have no conflict of interest.

Abbreviations

AbbreviationsDescription
SDGsSustainable Development Goals
IoTsInternet of Things
Node-MCUNode-Micro controller Uni
WSNWireless Sensor Nodes
WHOWorld Health Organization
SDFSmart Dairy Farming
UNUnited Nation
SoCSystem-on-a-Chip
ECGElectrocardiogram
GPSGlobal Positioning System
AIArtificial Intelligence
MLMachine Learning
SARS-CoV-2acute breathing syndrome coronavirus
GDPgross domestic product
SARSsevere acute respiratory syndrome
invasivedirect contact
non-invasiveoblique contact
UARTUniversal Asynchronous Receiver Transmitter
SPISerial Perephiral Interface

References

  1. Vallat, B.; Bernoth, E.M. Manual of Diagnostic Tests for Aquatic Animals; International Office of Epizootics: Paris, France, 2003. [Google Scholar]
  2. Faries, F.C. Common health problems of beef cattle. Agric. Life Ext. 2010, 5, E-348. [Google Scholar]
  3. Arshad, J.; Salim, S.; Younas, T.; Amentie, M.D.; Farid, G.; Rehman, A.U.; Khokhar, A. A study on device automation: An integration of internet protocols and embedded system. In Proceedings of the IEEE 2020 International Conference on Engineering and Emerging Technologies (ICEET), Lahore, Pakistan, 22–23 February 2020. [Google Scholar]
  4. Mundt, C.W.; Montgomery, K.N.; Udoh, U.E.; Barker, V.N.; Thonier, G.C.; Tellier, A.M.; Ricks, R.D.; Darling, R.B.; Cagle, Y.D.; Cabrol, N.A.; et al. A multi parameter wearable physiologic monitoring system for space and terrestrial applications. IEEE Trans. Inf. Technol. Biomed. 2005, 9, 382–391. [Google Scholar] [CrossRef] [PubMed]
  5. Kim, Y.; Evans, R.G.; Iversen, W.M. Remote sensing and control of an irrigation system using a distributed wireless sensor network. IEEE Trans. Instrum. Meas. 2008, 57, 1379–1387. [Google Scholar]
  6. Wobschall, D. Networked sensor monitoring using the universal IEEEl451 standard. IEEE Instrum. Meas. Mag. 2000, 11, 18–22. [Google Scholar]
  7. Patil, A.; Pawar, C.; Patil, N.; Tambe, R. Smart Health Monitoring System for Animals. In Proceedings of the 2015 International Conference on Green Computing and Internet of Things (ICGCIoT), Delhi, India, 8–10 October 2015. [Google Scholar]
  8. International Electrotechnical Commission. Wireless Sensor Networks. 2014. Available online: https://www.iec.ch/basecamp/internet-things-wireless-sensor-networks (accessed on 6 March 2021).
  9. Tomer, H.; Mangla, K. Study and Development of Temperature & Humidity monitoring system through Wireless Sensor Network (WSN) using Zigbee module. Hemlata Tomer Int. J. Eng. Res. Appl. 2015, 5, 115–120. [Google Scholar]
  10. Saokaew, A. A smart photovoltaic system with Internet of Thing: A case study of the smart agricultural green-house. In Proceedings of the 10th International Conference on Knowledge and Smart Technology, Chiang Mai, Thailand, 31 January–3 February 2018. [Google Scholar]
  11. Pakalapati, S.S. A prosthetic hand control interface using ESP8266 Wi-Fi module and Android application. In Proceedings of the International Conference on Innovations in Information, Embedded and Communication Systems (ICIIECS), Coimbatore, India, 17–18 March 2017. [Google Scholar]
  12. Available online: https://components101.com/development-boards/nodemcu-esp8266-pinout-features-and-datasheet (accessed on 6 March 2021).
  13. Muslim-Medical. Available online: https://www.muslim-medical.com/products/certeza-cr-747ss/ (accessed on 6 March 2021).
  14. Mhatre, V.; Vispute, V.; Mishra, N.; Khandagle, K. IoT based Health Monitoring System for Dairy Cows. In Proceedings of the Third International Conference on Smart Systems and Inventive Technology (ICSSIT 2020), Tirunelveli, India, 20–22 August 2020. [Google Scholar]
  15. Electroschematics. Available online: https://www.electroschematics.com/neo-6m-gps-module/ (accessed on 6 March 2021).
  16. Arshad, J.; Tariq, R.; Saleem, S.; Rehman, A.U.; Golilarz, H.M.N.A.; Saleem, A. Intelligent greenhouse monitoring and control scheme: An arrangement of Sensors Raspberry Pi based Embedded System and IoT plat-form. Indian J. Sci. Technol. 2020, 13, 2811–2822. [Google Scholar] [CrossRef]
  17. Available online: https://components101.com/modules/tp4056a-li-ion-battery-chargingdischarging-module (accessed on 6 March 2021).
  18. Sensorkit. Available online: https://sensorkit.en.joy-it.net/index.php?title=KY-038_Microphone_sound_sensor_module (accessed on 6 March 2021).
  19. Available online: https://components101.com/sensors/ultrasonic-sensor-working-pinout-datasheet (accessed on 6 March 2021).
  20. Irshad, M.; Liu, W.; Arshad, J.; Sohail, M.N.; Murthy, A.; Khokhar, M.; Uba, M.M. A novel localization tech-nique using luminous flux. Appl. Sci. 2019, 9, 5027. [Google Scholar] [CrossRef] [Green Version]
  21. Mazhar, M.S.; Saleem, Y.; Almogren, A.; Arshad, J.; Jaffery, M.H.; Rehman, A.U.; Shafiq, M.; Hamam, H. Forensic Analysis on Internet of Things (IoT) Device Using Machine-to-Machine (M2M) Framework. Electronics 2022, 11, 1126. [Google Scholar] [CrossRef]
  22. Rehman, A.U.; Asif, R.M.; Tariq, R.; Javed, A. Gsm based solar automatic irrigation system using moisture, temperature and humidity sensors. In Proceedings of the 2017 International Conference on Engineering Technology and Technopreneurship (ICE2T), Kuala Lumpur, Malaysia, 18–20 September 2017; pp. 1–4. [Google Scholar]
  23. Hamrita, T.K.; Tollner, E.W.; Schafer, R.L. Towards fulfilling the robotic farming vision: Advances in sensor and controllers for agriculture applications. IEEE Trans. Ind. Appl. 2000, 36, 1026–1032. [Google Scholar] [CrossRef]
  24. Taneja, M.; Jalodia, N.; Byabazaire, J.; Davy, A.; Olariu, C. SmartHerd management: A microservices-based fog computing–assisted IoT platform towards data-driven smart dairy farming. Softw. Pract. Exp. 2019, 49, 1055–1078. [Google Scholar] [CrossRef] [PubMed]
  25. Lin, Z.; Niu, H.; An, K.; Wang, Y.; Zheng, G.; Chatzinotas, S.; Hu, Y. Refracting RIS aided hybrid satellite-terrestrial relay networks: Joint beamforming design and optimization. IEEE Trans. Aerosp. Electron. Syst. 2022. [Google Scholar] [CrossRef]
  26. Verhoosel, J.P.; Van Bekkum, M.; van Evert, F.K. Ontology matching for big data applications in the smart dairy farming domain. In Proceedings of the Tenth International Workshop on Ontology Matching (OM-2015), Bethlehem, PA, USA, 12 October 2015. [Google Scholar]
  27. Kumar, A.; Hancke, G.P. A Zigbee-Based Animal Health Monitoring System. IEEE Sens. J. 2015, 15, 610–617. [Google Scholar] [CrossRef]
  28. Kino, E.; Kawakami, R.; Minamino, T.; Mikurino, Y.; Horii, Y.; Honkawa, K.; Sasaki, Y. Exploration of factors determining milk production by Holstein cows raised on a dairy farm in a temperate climate area. Trop. Anim. Health Prod. 2019, 51, 529–536. [Google Scholar] [CrossRef] [PubMed]
  29. Arshad, J.; Siddique, M.A.B.; Zulfiqar, Z.; Khokhar, A.; Salim, S.; Younas, T. A Novel Remote User Authentication Scheme by using Private Blockchain-Based Secure Access Control for Agriculture Monitoring. In Proceedings of the 2020 International Conference on Engineering and Emerging Technologies (ICEET), Lahore, Pakistan, 22–23 February 2020; pp. 1–9. [Google Scholar]
  30. Akbar, M.O.; Ali, M.J.; Hussain, A.; Qaiser, G.; Pasha, M.; Pasha, U.; Missen, M.S.; Akhtar, N. IoT for development of smart dairy farming. J. Food Qual. 2020, 2020, 4242805. [Google Scholar] [CrossRef]
  31. Generationrobots. Available online: https://www.generationrobots.com/media/DetecteurDePoulsAmplifie/PulseSensorAmpedGettingStartedGuide.pdf (accessed on 6 March 2021).
  32. Lin, Z.; Lin, M.; De Cola, T.; Wang, J.B.; Zhu, W.P.; Cheng, J. Supporting IoT with rate-splitting multiple access in satellite and aerial-integrated networks. IEEE Internet Things J. 2021, 8, 11123–11134. [Google Scholar] [CrossRef]
  33. Arshad, J.; Aziz, M.; Al-Huqail, A.A.; Zaman, M.H.u.; Husnain, M.; Rehman, A.U.; Shafiq, M. Implementation of a LoRaWAN Based Smart Agriculture Decision Support System for Optimum Crop Yield. Sustainability 2022, 14, 827. [Google Scholar] [CrossRef]
  34. Available online: https://www.winsen-sensor.com/sensors/voc-sensor/mq135.html#:~:text=MQ135%20gas%20sensor%20has%20high,sensor%20for%20kinds%20of%20applications (accessed on 6 March 2021).
  35. Available online: https://components101.com/sensors/melexis-mlx90614-contact-less-ir-temperature-sensor (accessed on 6 March 2021).
Figure 1. An overview: Animals’ protection with the proposed implementation.
Figure 1. An overview: Animals’ protection with the proposed implementation.
Sustainability 14 06249 g001
Figure 2. Architectural design of smart dairy.
Figure 2. Architectural design of smart dairy.
Sustainability 14 06249 g002
Figure 3. The systematic overview of the proposed model.
Figure 3. The systematic overview of the proposed model.
Sustainability 14 06249 g003
Figure 4. Flow diagram and decision making of all three modules in proposed system.
Figure 4. Flow diagram and decision making of all three modules in proposed system.
Sustainability 14 06249 g004
Figure 5. Wireless interfacing of temperature and humidity sensor node.
Figure 5. Wireless interfacing of temperature and humidity sensor node.
Sustainability 14 06249 g005
Figure 6. Instrumental amplifier circuit diagram.
Figure 6. Instrumental amplifier circuit diagram.
Sustainability 14 06249 g006
Figure 7. Band notch filter circuit diagram.
Figure 7. Band notch filter circuit diagram.
Sustainability 14 06249 g007
Figure 8. Working overview of water level system.
Figure 8. Working overview of water level system.
Sustainability 14 06249 g008
Figure 9. Login page to prohibit unauthorized access to main interface of the database. The ‘*‘ sign shows that the fields are compulsorily to fill.
Figure 9. Login page to prohibit unauthorized access to main interface of the database. The ‘*‘ sign shows that the fields are compulsorily to fill.
Sustainability 14 06249 g009
Figure 10. Main front-end interface of the database. The ‘Let’s go’ button opens the main UI page for cow, environmental, and water-level monitoring.
Figure 10. Main front-end interface of the database. The ‘Let’s go’ button opens the main UI page for cow, environmental, and water-level monitoring.
Sustainability 14 06249 g010
Figure 11. (a) Front-end interface of cow data, environmental parameters, and water-level detector. (b) Front-end interface of each cow data.
Figure 11. (a) Front-end interface of cow data, environmental parameters, and water-level detector. (b) Front-end interface of each cow data.
Sustainability 14 06249 g011
Figure 12. (a) Main front-end interface of environmental monitoring for cows. (b) Front-end interface of each environmental monitoring parameter for cows.
Figure 12. (a) Main front-end interface of environmental monitoring for cows. (b) Front-end interface of each environmental monitoring parameter for cows.
Sustainability 14 06249 g012
Figure 13. Main front-end interface of water level monitoring of water tank.
Figure 13. Main front-end interface of water level monitoring of water tank.
Sustainability 14 06249 g013
Figure 14. Total parameters for the cow collar.
Figure 14. Total parameters for the cow collar.
Sustainability 14 06249 g014
Figure 15. Circuit diagram of temperature sensor in cow collar.
Figure 15. Circuit diagram of temperature sensor in cow collar.
Sustainability 14 06249 g015
Figure 16. Circuit diagram of GPS module in cow collar.
Figure 16. Circuit diagram of GPS module in cow collar.
Sustainability 14 06249 g016
Figure 17. Hardware circuit and the working flow of heartbeat system.
Figure 17. Hardware circuit and the working flow of heartbeat system.
Sustainability 14 06249 g017
Figure 18. GPS module circuit and working flow of live location monitoring.
Figure 18. GPS module circuit and working flow of live location monitoring.
Sustainability 14 06249 g018
Figure 19. Placement of designed cow collar to obtain live values of animal health. (a) Cow collar on cow1. (b) Cow collar on cow2. (c) Cow collar on cow3.
Figure 19. Placement of designed cow collar to obtain live values of animal health. (a) Cow collar on cow1. (b) Cow collar on cow2. (c) Cow collar on cow3.
Sustainability 14 06249 g019
Figure 20. Total parameters for environmental monitoring.
Figure 20. Total parameters for environmental monitoring.
Sustainability 14 06249 g020
Figure 21. Circuit diagram of environmental temperature and humidity sensor.
Figure 21. Circuit diagram of environmental temperature and humidity sensor.
Sustainability 14 06249 g021
Figure 22. Circuit diagram of environmental CO2 and air quality sensor.
Figure 22. Circuit diagram of environmental CO2 and air quality sensor.
Sustainability 14 06249 g022
Figure 23. The flow diagram of the environmental temperature and humidity parameters.
Figure 23. The flow diagram of the environmental temperature and humidity parameters.
Sustainability 14 06249 g023
Figure 24. DHT11 and temperature/humidity sensor nodes.
Figure 24. DHT11 and temperature/humidity sensor nodes.
Sustainability 14 06249 g024
Figure 25. DHT11 Interfacing circuit and working flow of environmental monitoring.
Figure 25. DHT11 Interfacing circuit and working flow of environmental monitoring.
Sustainability 14 06249 g025
Figure 26. The flow diagram of the environmental CO2 and air quality parameters.
Figure 26. The flow diagram of the environmental CO2 and air quality parameters.
Sustainability 14 06249 g026
Figure 27. Outlook of intelligent CO2 WSN.
Figure 27. Outlook of intelligent CO2 WSN.
Sustainability 14 06249 g027
Figure 28. The flow diagram of the water-level monitoring system.
Figure 28. The flow diagram of the water-level monitoring system.
Sustainability 14 06249 g028
Figure 29. Outlook of water-level detector WSN.
Figure 29. Outlook of water-level detector WSN.
Sustainability 14 06249 g029
Figure 30. HC-SR04 sensor circuit and working flow of water-level monitoring.
Figure 30. HC-SR04 sensor circuit and working flow of water-level monitoring.
Sustainability 14 06249 g030
Table 1. Statistical analysis for the calculated cow data.
Table 1. Statistical analysis for the calculated cow data.
CowsTemperatureHeartbeatLatitudeLongitude
Cow132 °C48 BPM34.125374.1254
36 °C50 BPM34.123574.1258
36 °C50 BPM34.127374.1283
Cow237 °C60 BPM34.136974.1369
37 °C75 BPM34.145874.1489
37 °C80 BPM34.136974.1358
Cow338 °C80 BPM34.169874.1641
37 °C83 BPM34.163874.1841
36 °C73 BPM34.156874.1381
Table 2. Comparison between old systems and the proposed system.
Table 2. Comparison between old systems and the proposed system.
FunctionalityOld SystemsProposed System
Sensor NodesYesYes
Cow CollarYesYes
Water level systemNoYes
Environmental Monitoring SystemNoYes
Independent NodesNoYes
Decision-making processNoYes
Database Front-end NoYes
Publisher’s Note: MDPI stays neutral with regard to jurisdictional claims in published maps and institutional affiliations.

Share and Cite

MDPI and ACS Style

Arshad, J.; Rehman, A.U.; Othman, M.T.B.; Ahmad, M.; Tariq, H.B.; Khalid, M.A.; Moosa, M.A.R.; Shafiq, M.; Hamam, H. Deployment of Wireless Sensor Network and IoT Platform to Implement an Intelligent Animal Monitoring System. Sustainability 2022, 14, 6249. https://doi.org/10.3390/su14106249

AMA Style

Arshad J, Rehman AU, Othman MTB, Ahmad M, Tariq HB, Khalid MA, Moosa MAR, Shafiq M, Hamam H. Deployment of Wireless Sensor Network and IoT Platform to Implement an Intelligent Animal Monitoring System. Sustainability. 2022; 14(10):6249. https://doi.org/10.3390/su14106249

Chicago/Turabian Style

Arshad, Jehangir, Ateeq Ur Rehman, Mohamed Tahar Ben Othman, Muhammad Ahmad, Hassaan Bin Tariq, Muhammad Abdullah Khalid, Muhammad Abdul Rehman Moosa, Muhammad Shafiq, and Habib Hamam. 2022. "Deployment of Wireless Sensor Network and IoT Platform to Implement an Intelligent Animal Monitoring System" Sustainability 14, no. 10: 6249. https://doi.org/10.3390/su14106249

APA Style

Arshad, J., Rehman, A. U., Othman, M. T. B., Ahmad, M., Tariq, H. B., Khalid, M. A., Moosa, M. A. R., Shafiq, M., & Hamam, H. (2022). Deployment of Wireless Sensor Network and IoT Platform to Implement an Intelligent Animal Monitoring System. Sustainability, 14(10), 6249. https://doi.org/10.3390/su14106249

Note that from the first issue of 2016, this journal uses article numbers instead of page numbers. See further details here.

Article Metrics

Back to TopTop