Abstract
In order to improve the sustainability of modern cities, the safe operation of rail transportation is critical. Meanwhile, rail signaling safety is also fundamental for rail transportation, and quantitative analysis of railway signaling safety factors can guarantee this basis. To achieve this, this research proposes an improved rail signaling 5M (Management-Machine-Man-Media-Mission) accident cause hierarchical model, which can make up for the previous lack of objectivity and statistics. According to the demands of rail signaling accident analysis, this research collects and classifies the rail signaling accident data from 2000 to 2017. Then, the hierarchical association rule method is used to calculate the relationships between the 5M factors, and the factor analysis method is applied to measure the weights of the 5M subfactors. Therefore, the safety evaluation index system for railway signaling system is established. The results show that the Management element is the most important factor in rail signaling accidents, while the Mission element is dispensable. Moreover, the subfactors, such as the equipment material, safety management, external humans affected, and hidden danger should also not be ignored. Eventually, the rail signaling accidents analysis is conducted between the 5M model and the improved 5M model; the comparison shows that the improved 5M can not only improve the safety factors influence rate by more than 84.64%, but it can also improve the railway signaling safety, which can provide strong support for the safe operation of rail transportation and sustainable development of a modern city.
1. Introduction
Railway transportation plays an important role in the rapid and sustainable development of modern urban environments, which carries the most passengers in public transportation. As we all know, railway signaling safety has a close relationship with the safe operation of rail transportation because most of the rail accidents are caused by rail signaling faults; the accident proportion caused by rail signaling fault reached 40%, 22.22%, 20%, 20%, 30%, 25%, 22.22% and 33.33%, respectively, in 2005, 2007, 2008, 2009, 2010, 2011, 2013 and 2016. The specific descriptions of major rail signaling accidents are shown in Figure 1 [1,2,3]. In addition, train collision accidents in the EU directly or indirectly related to the railway signaling system accounted for 4.43%, 4.12% and 3.54% in 2009, 2010 and 2011 [4]. Through the statistical analysis of railway accidents in the US from 1994 to 2005, it is found that the correlation degree of accidents related to signaling equipment reaches 0.683 (Total = 1), and rail signaling safety becomes one of the main factors of railway accidents [5]. Except for serious injuries, rail accidents caused by railway signaling can also bring huge economic losses for the sustainable development of society, so we need to pay special attention to railway signaling safety.
Figure 1.
Major accidents in China for railway traffic and signaling systems from 2000 to 2016.
For the sake of improving the railway signaling safety, a lot of effort has been made by governments, regulators and researchers. According to the definition of railway signaling accidents by the Chinese Railway Administration, since the rail signaling system is the core system of the railway control system, the railway signaling accidents are viewed as caused not only by the machine and media but also by management, man and mission; this is the 5M model [6]. At present, the European railway standard EN50126 also stipulates that the European railway signaling system safety assessment needs to adopt the 5M model for risk assessment and judgment [7,8]. Meanwhile, assessments of the China railway signaling system safety have begun to use the 5M model for accident cause analysis and safety evaluation [9,10]. Moreover, many scholars think that the 5M model can also be applied in railway safety assessments, although it has always been used in the aviation domain since it was proposed. Such as reference [9] introduced the 5M model into railway signaling safety factors identification and assessment; the identification process is basically derived from qualitative analysis and does not have enough objectivity. Moreover, reference [10] analyzed the evolution law of functional resonance of train control systems in railway signaling systems under 5M factors, but the analysis of mutual influence and correlation of 5M factors are qualitative due to the lack of quantitative analysis. In addition, Chinese scholar Prof. Xiaoqing Zeng’s team adopts the common 5M model to study road traffic safety, which has expanded the application range of the 5M model. Furthermore, some scholars carried out safety risk identification and functional risk evolution analysis for the temporary speed limit function of the train signaling control system based on the 5M model. However, this research lacked the support of actual accident data, so it always remained at the stage of qualitative analysis [11].
In conclusion, the 5M model is a popular system safety analysis method, which has been widely used in air, rail and road transportation. According to the literature review, it can help analysts find the cause of an accident, as well as identifying potential safety hazards and adopt feasible safety risk control measures through the analysis of 5M model factors [12]. Meanwhile, the 5M model is mainly used in railway signaling system safety factor identification, accident causes analysis and safety pre-evaluation; its safety analysis mostly stays in the stage of qualitative research. Consequently, the 5M model needs to be improved for better quantitative analysis of rail signaling safety factors to ensure the safe operation of urban rail transportation.
Due to the difficulty in obtaining the accident data, the previous studies basically conducted qualitative analysis of railway signaling safety from the perspective of 5M model. Therefore, this research intends to improve the 5M model from mining data from the accident reports and analyzing 5M factors hierarchically, which can make a solid foundation for quantitative analysis of rail signaling accidents and make up for the deficiency of qualitative analysis. This research can prevent the rail signaling accidents, which will be beneficial to reduce the economic losses of accidents, guarantee safety of travelers, and promote sustainable development of society.
2. Materials and Methods
2.1. 5M Model and Improved 5M Model
2.1.1. Definition and Disadvantages of 5M Model
As described in the introduction, 5M model mainly contains five perspective factors, which are Management, Machine, Man, Media, Mission. 5M model was put forward by TP Wright of Cornell University in 1940s, he introduced the Men-Machine-Media (3M) to the aviation safety, then the fourth “M”-Management was added into this model in 1965. Lastly, the fifth “M”-Mission was introduced into this model to form the final 5M model, which was applied to strengthen the system function security inspection. Thus, it is usually used as an accident analysis tool in Federal Airport Administration, which is an important part of aviation safety plan [13]. As shown in Figure 2, 5M model of rail signaling accidents are mainly regarded as the structural mode. Moreover, man, machine and management factors need work closely together to accomplish the mission under the constraints of the media.
Figure 2.
5M model.
Although the 5M model is good at analyzing the accident cause, safety hazard and risk control, it always has a fatal defect, which is qualitative analysis model [9,10]. 5M model has the most obvious characteristics that it explores the factors to analyze the accident cause from the safety function. On the one hand, 5M model cannot fully represent the internal complex relationships of factors because it is limited by cognition and experience of experts. On the other hand, the weight evaluation of 5M factors is still subjective in practice, due to it lacks sufficient data [14]. Therefore, 5M model needs to be improved, which can be objective to analyze the rail signaling accident.
2.1.2. Definition and Advantages of Improved 5M Model
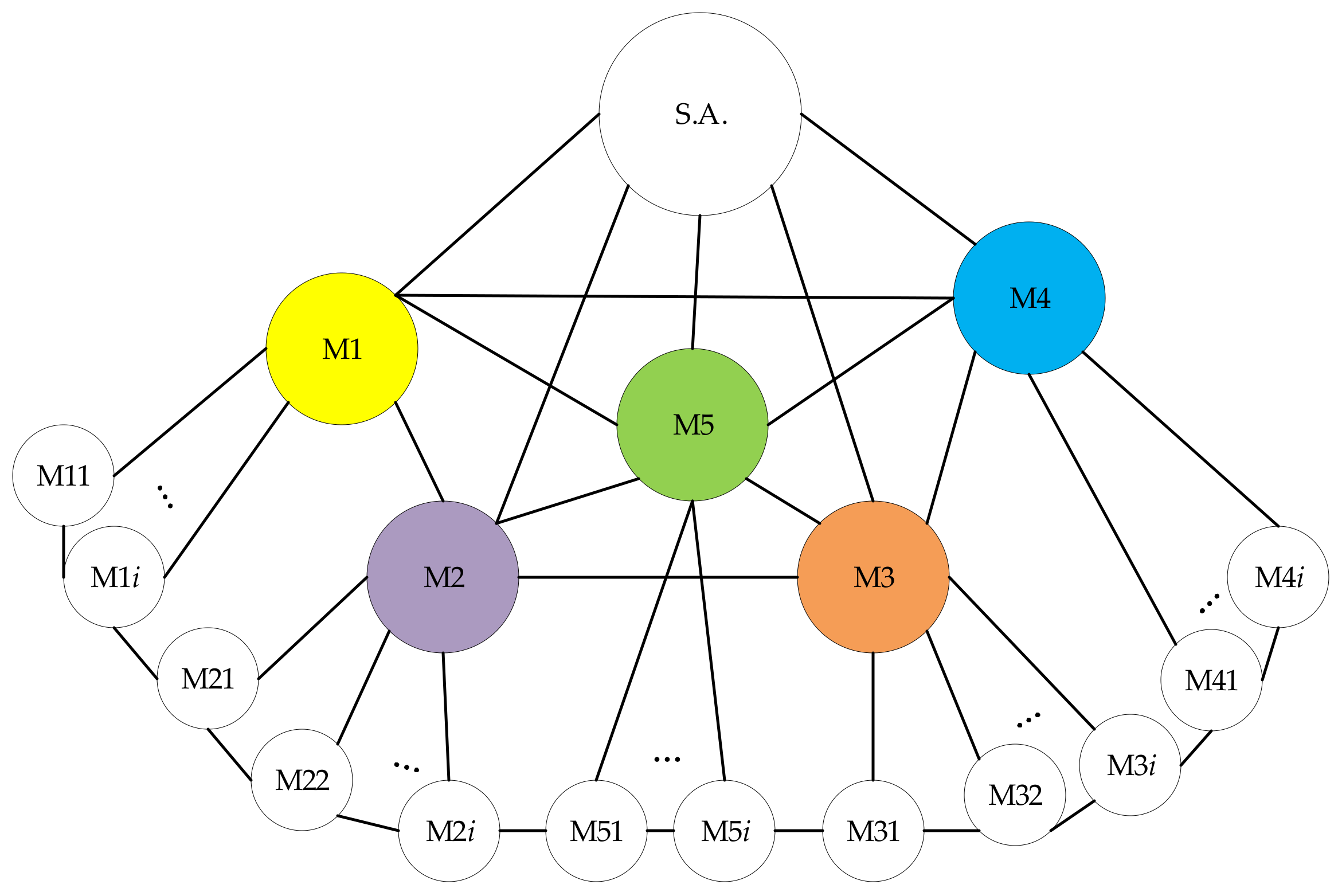
Due to the railway signaling system is a complex system, in view of rail signaling accident cause, the improved 5M model can be further expanded into a hierarchical model. It mainly consists of two levels which the first level is the 5M factors and the second level is the 5M subfactors, as given in Figure 3. In this research, the identification of subfactors is critical for this novel model. Therefore, this 5M model with novel structure can be called the improved railway signaling 5M accident cause hierarchical model in this research.
Figure 3.
The improved railway signaling 5M accident causes hierarchical model structure. S.A.: Signaling Accident; M1: Man Element; M2: Machine Element; M3: Media Element; M4: Management Element; M5: Mission Element; M1i: No. i subfactors of M1; M5i: No. g subfactors of M5.
In this improved 5M model, subfactors identification is so critical for this novel model that the model should be described particularly. According to the variety of railway signaling standards, rail signaling maintenance rules, as well as experts’ experience [9,10], the results of subfactors identification are eventually concluded in this research, as recorded in Table 1.
Table 1.
Subfactors identification of railway signaling system 5M model.
As described as the definition, the improved 5M model is a complex network hierarchical model, which is a multi-dimensional model. The top node indicates the railway signaling accident event, the upper level refers to the 5M accident cause elements, and the lower level means the subfactors of 5M accident cause elements. Furthermore, the transition of each layer corresponds to the process of accident evolution. The hierarchical characteristics of improved 5M model structure, which can describe the complex mutual relationship among these subfactors. The hierarchical structure of improved 5M model can cover the disadvantage of 5M model which cannot depict the characteristics of complex rail signaling system. In addition, this hierarchical structure of improved 5M model can make the best use of actual accident data to complete the quantitative safety analysis for different levels of factors. Therefore, we can find out the root cause of rail signaling accident by the improved 5M model to guarantee the safe operation of rail transportation and maintain the sustainable development of urban.
2.2. Association Rules Recognition among 5M Factors
After improving the 5M model and collecting the rail signaling accident data, this research will explore the association rules between the 5M factors and subfactors with the association rules model. Since the association rules model can explain the correlation, temporality, causality among the factors and accidents. This model is usually expressed as X→Y, which means when the case X occurs, the case Y may occur together. In this expression, X indicates that the X case occurs before the rules, and Y indicates that the case Y occurs after the rules [15].
In order to quantitatively explain the relationship between the case X and case Y, the definitions of Support, Confidence and Lift are introduced in this section.
Support is the proportion between the number of case X and the total number of case T, which is given in Equation (1).
Confidence is the probability of case Y given case X, case X and Y are included in the same accident database, as described in Equation (2).
Lift is the ratio between the confidence of rule and the support of the rule, to be found by Equation (3).
In addition, this association rule model not only can explain the relations among the factors, but also can calculate the weight of factors, so it also applies to this study.
2.3. Factors Analysis Method for 5M Subfactors
Due to the 5M subfactors is so numerous that we need to separately proceed the 5M subfactors analysis by factors analysis method. This method not only can reduce the difficulty of data processing, but also can avoid the confusion of unrelated factors. Furthermore, the implementation of the factors analysis method is not affected by the quality of raw accident data. Therefore, this research adopts the factors analysis method to analyze the relationship between 5M subfactors.
The essential task of this part is to introduce the factors analysis method. The mathematical model of factors analysis is as follows:
Firstly, Xi (i = 1, 2,…, p) is supposed as the original variable, which can be described as:
Then, the Equation (4) also can be given by matrix form, is represented as in [5]:
where A is the weight of factors matrix, and F represents the 5M subfactors matrix. In addition, ε is the residual error matrix.
The principal aim of factors analysis method is solving the A and ε. If ε is so small that even can be negligible, so we can presume that 5M subfactors are unrelated to each other. Meanwhile, the expected value of F is 0, the variance is 1, so Equation (6) can be given as:
where is principal component vector, is the original variable matrix. Moreover, is the feature vector of , which is primary aim of factors analysis method. When the variance contribution of 5M subfactors is greater than 70%, the principal factors can be achieved [16].
The above section is introducing the materials and methods of this research, and the principal process is establishing the improved 5M model and collecting various rail signaling accident data, which is the theoretical and practical basis of this research. Then this research adopts the association rules model to recognize association among 5M subfactors, as well as employs the factors analysis mothed to analyze the relationship of 5M subfactors. Eventually, the major rail signaling accident factors can be further obtained. This proposed method is not only simple and effective, but also can make up for the defects of comprehensively quantitative evaluation of rail signaling accidents. In consequence, the improved 5M model can ensure the safe operation of rail transportation, while it can also support the sustainable urban development.
3. Results of Factors Quantitative Analysis Using the Improved 5M Model
3.1. Data Source of Rail Signaling Accident
In order to verify this improved 5M model, so this research plans to analyze the rail signaling accidents with the real data. Quantitively assessing the rail signaling accident is the essential step of executing the improved 5M model, so it is necessary to collect a large number of accident data. The data source needs contain diverse accident types, which is beneficial to explore the cause of rail signaling accident. Meanwhile, to achieve the aim of covering various accidents, the type of accidents needs to be further divided as different from Heinrich’s law. According to the China Railway Administration definition of accident, the types of accident are classified to extra-large, major, large, as well as general accidents are divided into A, B, C and D [17].
For this purpose, this research mainly collects the rail accident data from the news reports, China Railway Yearbook, National Railway Administration statistics, and Baidu Library open typical accident cases. After processing the origin data, 303 typical railway accident cases are eliminated, and 254 railway signaling accident cases from 2000 to 2017 are eventually retained. Then the 254 available railway signaling accident data is used as the sample_1 of this research [18,19,20,21], which the characteristics are that the time of data statistics is continuous, the occurrence of accident is random, as well as the cause of accident is various. Moreover, the sample_1 consists of extra-large, major and large accident. To explore the cause of various rail signaling accident deeply from the analysis of rail signaling accident reports, the complementary sample_2 is acquired, which size is 220 and mainly contains the large and general accidents. In addition, the accidents of sample_2 mostly occur in the same year [21].
In order to analyze rail signaling accidents more conveniently, the results justified by the Heinrich’s law [22] show that sample_1 belongs to the major casualty accident data, which includes 40 deaths and serious injuries, 2 minor injuries, and 212 no casualties. In the same way, sample_2 belongs to the minor casualty accident data, which contains 2 casualties, 0 minor injuries, and 218 no casualties. The data display result between sample 1 and sample 2 is presented in Figure 4.
Figure 4.
The results of comparison between major and minor casualty accident.
Based on the results of data processing, it can be seen that the two samples basically cover all the type of rail signaling accidents, as well as they are reliable and comprehensive, so we can make full use of them to detect the various causes of rail signaling accidents.
3.2. Association Rules Model Establishment for 5M Factors
Firstly, the 5M subfactors and accident types of data sample_1 and sample_2 are coded to be the accident database, as recorded in Table 2.
Table 2.
5M subfactors coding results.
Afterwards this research adopts the method of Section 2.2 based on the sample_1 and sample_2 to establish the association rules model for 5M factors. Then taking the results of sample_2 as the example, 78 association rules of the minor casualty accidents are finally obtained, and the support, confidence, and lift are shown in the Figure 5. Specifically, the horizontal axis represents the support degree of association rules, and the ordinate axis represents confidence of association rules. Moreover, the color and size of scatter represent the lift of association rules, different color represents different scatter point. In addition, if the scatter is larger, and the lift is higher.
Figure 5.
Scatter plot for support, confidence, and lift of association rules.
According to the association rule model, the parameters of top 40 support for minor accident are set as the follows: 5.991% ≤ support ≤ 40.553%, 1.13% ≤ confidence ≤ 100%, 0.2 ≤ lift ≤ 6. Then the parameters of top 70 support for major accident are set as the follows: 4.21% ≤ support ≤ 45.992%, 1.282% ≤ confidence ≤ 65%, 0.21% ≤ lift ≤ 2.28%. Subsequently, the Table 3 mainly shows the section of strong association rules for the major and minor casualty accidents, which mainly contains the support, confidence, and lift.
Table 3.
Association rules of 5M factors and accident types.
The results of Table 3 explicitly show that when the Media and Management factors work together, it is more likely to lead to the Type D accident, which can also be called the three-items set rules, {Machine, Management} → Type D accident, as well as {Media, Management} → {Type D accident}. Furthermore, the two-items set rules {Mission} → {Type C accident} and the three-items set rules {Media, Management} → {Mission} are worthy to be noticed, which indicate that the single Mission factor can also lead to the Type C accident. Therefore, we need pay special attention to the Mission factor in the process of rail signaling accident prevention and control.
In order to describe the correlation among 5M elements quantitatively, Clementine 12.0 software is adopted to process the sample 1 and 2 data to obtain the absolute value of association, and the 5M factors association network graph is shown in Figure 6. According to the association rule, define the links between 15 and 30 as medium the association, and under 15 as weak association, so the width of line between the 5M factors represents the interaction relationship among the 5M factors. In addition, the thicker the line is, the stronger the association is.
Figure 6.
Association recognition among 5M factors. The (left) is that Association rules of 5M factors for sample_1-major casualty accidents. The (right) is that Association rules of 5M factors for sample_2-minor casualty accidents.
As shown in the Figure 6 (left), the major casualty accidents are caused by Man and Management factors or Media and Management factors together, so the strong association rules are expressed as {Man → Management} and {Media → Management}. Similarly, as shown in the Figure 6 (right), the minor casualty accidents are due to Machine and Management factors or Media and Management factors, and the strong association rules are indicated as {Machine → Management}, {Media → Management}. In consequence, the results for association recognition among 5M factors of Figure 6 are consistent with the Table 2. Furthermore, the results of association recognition among 5M factors also confirm that Mission is the critical indispensable factor in both the major casualty and the minor casualty accidents, which are significantly associated with the other four factors.
3.3. Factors Analysis Method Application for 5M Factor and Subfactors
3.3.1. Weights Calculation of 5M Factors
After establishing the association rule model of 5M factors, we need further analyze the 5M subfactors. The first step is that using MATLAB software to calculate the weight of 5M factors by factors analysis method introduced in Section 2.3. Eventually, Table 4 and Table 5 are the results of judgment matrix for 5M factors, which represent the influence of 5M factors on the major and minor accidents.
Table 4.
Judgment matrix A of 5M factors weight for major casualty accidents.
Table 5.
Judgment matrix B of 5M factors weight for minor casualty accidents.
In sequence, the feature vectors A’ and B’ are calculated with the maximum feature root of the judgment matrix A and B, as follows:
A’ = (0.5061,0.3918,0.3932,0.5855,0.3048)
B’ = (0.2314,0.5439,0.4046,0.6632,0.2172)
And the weights standardization of 5M factors for major and minor casualty accidents are as follows:
Ultimately, the weights of 5M factor for major and minor casualty accident are obtained:
W1 = (0.2320Man, 0.1796Machine, 0.1803Media, 0.2684Management, 0.1397Mission)
W2 = (0.1123Man, 0.2640Machine, 0.1964Media, 0.3219Management, 0.1054Mission)
In the Equations (7) and (8), it can be seen that Management factor have a big impact on the major and minor casualty accidents.
3.3.2. Weights Calculation of 5M Subfactors
After calculating the weights of 5M factors, we need to further calculate the weights of 5M subfactors for major and minor casualty accidents with China Railway Transportation [2015] No. 26 file “Railway Signaling System Safety Rules” [6]. Based on the results of subfactors identification in Section 2.1.2, and 32 subfactors are eventually identified as the main causal factors of major and minor casualty accidents, such as the poor maintenance of personnel, signaling man illegal operations, and signaling construction delay, etc.
Furthermore, according to the statistics of accident data srce, the number of accidents, number of injured, number of fatalities, number of delayed traffic, and number of derailed trains are the most obvious characteristics of rail signaling accident. Therefore, we will use these characteristics to measure the influence of 5M subfactor for major and minor casualty accidents. After standardizing the data, the factor analysis method as Equations (4)–(6) is applied to calculate characteristic values, which are, respectively, λ1 = 2.405, λ2 = 1.571. In addition, the feature vector is obtained and marked as B = (0.10 0.14 0.38 0.95 0.96).
Then the quantitative calculation model for characteristics of the major casualty accidents is as follows:
Xmajor = 0.10 × Z(injured) + 0.14 Z × (fatalities) + 0.38 Z × (derailed) + 0.95 Z × (accidents) + 0.96 Z × (delayed)
Similarly, the quantified calculation model for characteristics of the minor casualty accidents can also be as follows:
Xminor = 0.69 × Z(delayed) + 0.68 Z × (accidents) + 0.61 Z × (fatalities) 0.84 Z × (derailed)
Afterwards, the principal component values of the major casualty accidents and the minor casualty accidents are further dimensionless, and after weighted average process, the weight ranking table reflecting the importance of 5M subfactor is obtained, as shown in Table 6.
Table 6.
Weights calculation of 5M subfactor for major and minor casualty accident.
The top 10 weights of 5M subfactors can be seen from the Table 6, which are Material fault or fatigue of signaling equipment, poor construction management, external man construction affecting signaling system, signaling man operation with inadequate protection, other natural disasters, poor maintenance of personnel, signaling man construction and construction safety without hidden dangers, etc. Among the top 10 subfactors, there are 4 subfactors in the construction period and 5 subfactors belonged to the Management and Man factor. Furthermore, “the construction safety without hidden dangers” belongs to the Mission factor. Therefore, it is necessary to strengthen the man and machine safety management during construction period, and standardize the mission of signaling maintenance.
3.4. Establishment of Railway Signaling System Safety Evaluation System
Through the quantitative analysis based on the improved 5M model, the railway signaling system safety evaluation system can be established for improving the safe level of rail signaling. In this system, 5M factors are regarded as the first level of the evaluation system, and the 32 subfactors are considered as the second level of the evaluation system. The overall weights of the first level are combined with the 5M factors weights for major and minor casualty accident shown as Equations (7) and (8), and the weights of the first level for 5M factors are obtained are as follows:
W = (W1 +W2)/2 = (0.1722Man, 0.2218Machine, 0.1883Media, 0.2951Management, 0.1226Mission)
The weights calculation results of 5M subfactor for major and minor casualty accident are used as the weights of the secondary level. Finally, the signaling system safety evaluation system based on the improved 5M model is established shown as in Table 7.
Table 7.
The weights for railway signaling system safety evaluation system based on the improved 5M model.
As shown in Table 7, the ranking of the obvious safety influence on rail signaling accidents of 5M factors is shown as follows: Management > Machine > Media > Man > Mission.
4. Discussion
The proposed method will be compared with AHP (Analytic Hierarchy Process), which is widely applied in the quantitative analysis the rail transit safety evaluation system. The detailed procedures are given as [23]: (1) first of all, the hierarchy model needs to be established according to the rail signaling accident of factors and subfactors; (2) then the pairwise comparison matrix of the weights for second level subfactors are eventually calculated.
In this way, the comparison results are shown in the Table 8, which means that the first level factors and the second level subfactors are compared in literature [23,24]. The number of second level subfactors for improved 5M model is up to 50% more than in literature [23,24]. Meanwhile, when the first level factors are increasing, the corresponding second level subfactors are also increasing, which means this improved 5M model not only can basically cover the rail signaling safety factors, but also can satisfied the demand for rail signaling system safety analysis.
Table 8.
Comparison of the number of evaluation system index.
In view of the same number of safety factors and subfactors, the Influence Rate in literature [9] is applied to measure the quantitative influence on rail signaling accident between 5M model and improved 5M model. Based on literature [9], the Influence Rate refers to the ratio of the safety factor cause accidents and the whole set of safety factor [25], and its calculation formula is shown in Equation (12).
f (Zscore(i)) is the influence of accident, which means the Zscore normalized function value of the accident consequence caused by the safety factor in the entire safety factor set. Here, takes the function value greater than the average value, that is, f (Zscore(i)) takes a positive value. In addition, i represent the number of indicators for measuring the consequences of accidents, including the number of accidents, the number of injured, the number of fatalities, the number of delayed traffic, the number of derailed trains, etc. The current maximum value of i is 5, and K represents the number of safety factor sets.
In addition, the 5M model only considers a single indicator “the number of accidents”, so its f(Zscore(i)) = Zscore(1), Zscore(1) ≥ 0, K = 32. Furthermore, take the Zscore value of the major casualty accidents and the minor casualty accidents into Equation (12), then select f(Zscore(i)) ≥ 0. For the major casualty accidents and the minor casualty accidents, under the same number of secondary subfactors, that is, K = 32. In the end, the results of these two methods are shown in Table 9.
Table 9.
Comparison of two methods to measure effectiveness.
As shown in the Table 9, when the K value is 32, the influence rate of 5M model for major and minor casualty accidents are always less than 50%. In contrast, the influence rate of improved 5M model for major and minor casualty accidents are always more than 50%. The results indicate that 5M model cannot obtain the objective and comprehensive second level subfactors, but improved 5M model can do it. Furthermore, no matter the major and minor casualty accidents, the influence rate based on improved 5M model increase 98.2% and 84.64%, respectively. Meanwhile, the results represent the subfactors of improved 5M model have more obvious influence on rail signaling accidents than the subfactors of 5M model. Consequently, rail signaling safety factors quantitative analysis using the improved 5M model is more practical and reliable than AHP and other popular safety evaluation methods. Furthermore, the improved 5M model can also help improve the safety of rail signaling system and sustainability of the urban.
5. Conclusions
In view of qualitative analysis of rail signaling accident, the improved rail signaling 5M accident cause hierarchical model is proposed to cover this defect. In addition, a railway signaling system safety evaluation system by the improved 5M model quantitative analysis method is established. Through the data mining, the actual data of rail signaling accident is achieved. Based on sufficient data, the association rule analysis and the factor analysis are conducted, so the weights of 5M factor and subfactor are measured, respectively. The analysis results show that Management of 5M factor occupies the first place. While Mission factor cannot be ignored, because it is the foundation of safety analysis and the hazard identification of the entire system. Furthermore, the obvious influential subfactors are material fault or fatigue of signaling equipment, poor construction management, external man construction affecting signaling system, and construction safety with hidden dangers, etc. Compared with the other safety evaluation method, the influence rate of the secondary subfactors for improved 5M model have reached 78.15% and 52.66%, respectively, and the quantitative influence is increased by 98.2% and 84.64%. The results show that the improved 5M model not only can comprehensively measure the rail signaling accident, but also can quantitatively analyze the railway signaling safety factors. Therefore, the improved 5M model is rather reliable and feasible, so we can use it to improve the safety level of rail signaling system and promote the sustainable development of the railway.
Author Contributions
All authors contributed to the conceptualization of this paper, as well as the methodology and data analysis. H.L. mainly focused on the writing, reviewing and editing of the paper, while T.Y., W.B., Z.Z., R.L., X.L. and Q.L. provided the supervision, project administration and financial acquisition. All authors have read and agreed to the published version of the manuscript.
Funding
This research was funded by Gansu University Innovation Fund Project (grant No.2020B-104), Research Project of China Academy of Railway Sciences (grant No.2021YJ184), Science and Technology Commission of Shanghai Municipality Project (20DZ2251900), as well as State Key Laboratory of Rail Transit Engineering Informatization (FSDI) (SKLKZ22-06).
Institutional Review Board Statement
Not applicable.
Informed Consent Statement
Not applicable.
Data Availability Statement
The data are from the public reports and resources.
Conflicts of Interest
The authors declare no conflict of interest.
References
- National Railway Administration of the People’s Republic of China. Notice on Railway Safety in 2014. Available online: http://www.nra.gov.cn/search/?qt=National+Railway+Administration+of+the+People%E2%80%99s+Republic+of+China.+Notice+on+Railway+Safety+in+2014&siteCode=bm69000001 (accessed on 2 March 2022).
- Chang, J.; Li, F.L. Trend Analysis and Countermeasures of Railway Traffic Accidents under Different Economic Environments. China R. China Acad. Railw. Sci. 2010, 12, 3–31. [Google Scholar]
- National Railway Administration of the People’s Republic of China. Notice on Railway Safety in 2016. Available online: http://www.nra.gov.cn/search/?qt=National+Railway+Administration+of+the+People%E2%80%99s+Republic+of+China.+Notice+on+Railway+Safety+in+2016ional+Railway+Administration+of+the+People%E2%80%99s+Republic+of+China.+Notice+on+Railway+Safety+in+2014&siteCode=bm69000001 (accessed on 2 March 2022).
- Ruiz, A.; Sabetzadeh, M.; Panaroni, P. Challenges for an open and evolutionary approach to safety assurance and certification of safety-critical systems. In Proceedings of the 2011 First International Workshop on Software Certification, Hiroshima, Japan, 29 November–2 December 2011; IEEE: New York, NY, USA, 2011; pp. 1–6. [Google Scholar]
- Wang, Z.; Diao, P.D.; Jia, L.M. Analysis of Railway Accident Causes and Risk. China J. China Saf. Sci. 2012, 22, 79–85. [Google Scholar]
- China Railway. Railway Signaling System Safety Rules No. 26. S; China Railway Publication Press: Beijing, China, 2015.
- EN 50126-1; Railway Applications—The Specification and Demonstration of Reliability, Availability, Maintainability and Safety (RAMS) Part 1: Generic RAMS Process. CEN-CENELEC Management Centre: Brussels, Belgium, 2017.
- EN 50126-2; Railway Applications—The Specification and Demonstration of Reliability, Availability, Maintainability and Safety (RAMS) Part 2: Systems Approach to Safety. CEN-CENELEC Management Centre: Brussels, Belgium, 2017.
- Lin, H.X.; Zeng, X.Q.; Li, Y.Q.; Fang, Y.G. 5M Based Safety Pre-evaluation Method of Urban Rail Transit Signalling System. China J. Urban Mass Transit. 2018, 21, 116–120. [Google Scholar]
- Fang, Y.G. Research on Safety Mechanism and Assurance Theory of Train Control System Based on 5M Model; Tongji University: Shanghai, China, 2019. [Google Scholar]
- Zeng, X.Q.; Fang, Y.G.; Wang, Y.Z. Traffic Safety Analysis Method Based on 5M Model. China J. Urba. Roa. Bri. Flo. Con. 2021, 2, 156–158. [Google Scholar]
- Hsu, Y.L.; Liu, T.C. Structuring risk factors related to airline cabin safety. J. Air Transp. Manag. 2012, 20, 54–56. [Google Scholar] [CrossRef]
- Rodrigues, C.C.; Cusick, S.K.; Cusick, S. Commercial Aviation Safety, 6th ed.; McGraw-Hill Education: Washington, DC, USA, 2017. [Google Scholar]
- FAA Air Traffic Organization. Safety Management System Manual; FAA Air Traffic Organization: Washington, DC, USA, 2017.
- Zhou, J. Study on Accident Causation and Safety Risk Analysis in Railway Transportation; Beijing Jiaotong University: Beijing, China, 2018. [Google Scholar]
- Williams, R.B.J.S. The essentials of factor analysis. Contemp. Sociol. 1974, 3, 411. [Google Scholar] [CrossRef]
- Ministry of Railways of the People’s Republic of China. Railway Traffic Accident Investigation and Handling Rules; Order of Ministry of Railways of the People’s Republic of China, No.30; Ministry of Railways of the People’s Republic of China: Beijing, China, 2007; Volume 9, p. 1.
- Baidu Wenku. Recent Typical Accident Cases of National Railway. 2021. Available online: https://wenku.baidu.com/view/373f759633b765ce0508763231126edb6e1a764c.html (accessed on 2 March 2022).
- Shanghai Railway Bureau. Safety Supervision Letter [2009]9) Notice on the Issuance of Typical Case of Railway Traffic Accident; China R. Shanghai Railway Bureau: Shanghai, China, 2009; pp. 2–19.
- Beijing Railway Bureau. Typical Case Analysis and Warning of Railway Traffic Accident; China Railway Publishing House: Beijing, China, 2014; pp. 6–177.
- Lin, H.X. Rail Transit Signalling System Ontology Based Cause-Accident Mechanism; Tongji University: Shanghai, China, 2020. [Google Scholar]
- Swuste, P.; Gulijk, V.C.; Zwaard, W. Safety metaphors and theories, a review of the occupational safety literature of the US, UK and The Netherlands, till the first part of the 20th century. J. Saf. Sci. 2010, 8, 1000–1018. [Google Scholar] [CrossRef]
- Wang, Y.M.; Luo, Y.; Yu, H. Evaluation method of security risk on crowded metro station. China J. Traf. Transp. Engi. 2020, 20, 198–207. [Google Scholar]
- Guo, Z.; Shang, X.L.; Li, H. AHP based safety assessment model for rail transit system. China J. China Railw. Sci. 2011, 32, 123–125. [Google Scholar]
- Yang, L.B. Research of Railway Fault Accident Text Big Data Mining Key Technologies and Application; China Academy of Railway Sciences: Beijing, China, 2018. [Google Scholar]
Publisher’s Note: MDPI stays neutral with regard to jurisdictional claims in published maps and institutional affiliations. |
© 2022 by the authors. Licensee MDPI, Basel, Switzerland. This article is an open access article distributed under the terms and conditions of the Creative Commons Attribution (CC BY) license (https://creativecommons.org/licenses/by/4.0/).





