Abstract
Teacher education programs are a critical site for preparing teachers’ self-regulated learning (SRL) knowledge and capacity to foster students’ SRL skills. The present study describes preservice science teachers’ (PSTs) perspectives and practices regarding SRL after a brief learning opportunity. The participants were 12 PSTs in a certification program for teaching secondary science. The data came from course assignments, lesson plans, and semi-structured interviews. The findings showed the PSTs appreciated the role of SRL and tried to integrate SRL processes into their science lessons. However, they needed further support to systematically implement SRL processes in classrooms. Findings from this study are relevant for science teacher educators who are interested in improving science teaching because the link between SRL and science teaching is discussed. They may also support teacher educators in making more informed decisions about course design and instruction regarding SRL. Finally, since suggestions for future studies are discussed, this research is relevant for science education researchers who study teachers’ perspectives on and practices related to SRL.
1. Introduction and Literature Review
Over the last four decades, multiple authors have proposed definitions for self-regulated learning (SRL). Among these, it has been conceptualized as (1) a goal-directed process in which learners are metacognitively, motivationally, and behaviorally active participants in their learning process [1,2]; (2) “an active, constructive process whereby learners set goals for their learning and then attempt to monitor, regulate, and control their cognition, motivation, and behavior, guided and constrained by their goals and the contextual features in the environment” [3] (p. 453); and (3) a process where “learners themselves build the knowledge they acquire” [4] (p. 1). Common to all of these definitions is that SRL is as a dynamic process that can be used by learners to achieve their learning goals by integrating different variables that influence learning, such as goal orientation, metacognition, strategic thinking and action, and motivation.
Most learners regulate their learning to some degree, but the extent to which they consciously do so differentiates achievers from underachievers [5]. This is supported by a host of studies that have shown that SRL is critical for success in learning in academic life and beyond [6,7,8,9]. Highly self-regulated learners often feel empowered because they believe that success largely depends on their skill in effectively using and adjusting strategies [7]. Theorists have argued that SRL is teachable [10], and studies have supported this premise [11].
Despite the importance of SRL, many students do not have the SRL skills needed to learn successfully [12,13]. This is true both in domain-general learning [14] and discipline-specific learning, such as science learning [11,15], the context of the present article. One reason for this is that students are rarely taught strategies that could help them regulate their learning. Another reason is that students are not given sufficient opportunities to regulate their learning in the classroom and to develop SRL skills [16].
It stands to reason that one way to promote SRL in students would be to provide teachers with opportunities to develop SRL knowledge, and the ability to foster SRL in their students. Scholars have advocated that such professional learning should occur early in teachers’ career before they adopt ineffective strategies [17,18,19]. A systematic literature review of SRL professional learning for teachers by Capps and colleagues [20] reported that there had been only three studies aimed at promoting science teachers’ ability to foster SRL skills in their students (see Table 1 for a summary of salient features and learning outcomes from these studies). All of these studies are relatively recent (i.e., published within the last decade). The studies employed different instructional approaches, and all reported positive learning outcomes for their participants, including improvements in science teachers’ arrangement of SRL environments, professional vision for SRL, and ability to implement SRL processes. Two of the studies pertained to the development of SRL knowledge and ability in early career science teachers [21,22]. Given the limited focus on this critical time for developing SRL knowledge and ability, the current study aimed to investigate preservice science teachers’ (PSTs) perspectives and practices after a SRL learning opportunity. The research questions were as follows: (1) What are PSTs’ perspectives on SRL after a brief learning opportunity? (2) How do PSTs implement SRL processes in the classroom?
Table 1.
Review of the literature on SRL professional learning for science teachers to foster students’ SRL.
Zimmerman’s cyclical phases model of self-regulated learning
There are six models that emphasize different aspects of SRL [24]. Although each model comprises different constructs and processes about SRL, they all share common features and general assumptions. This study is framed by Zimmerman’s cyclical phases model of SRL [25,26]. The model includes three phases: forethought, performance, and self-reflection (Figure 1). The forethought phase includes two major categories: task analysis and self-motivation beliefs. Task analysis involves two key processes: goal setting and strategic planning. Goal setting is to specify the outcomes that one expects to attain. Strategic planning is to choose or construct learning methods that are appropriate for the task and environmental setting. The forethought phase depends on self-motivation beliefs such as self-efficacy, outcome expectations, task interest/value, and goal orientation. The sources of motivation impact goal setting and strategic planning [26].
Figure 1.
Zimmerman’s cyclical phases model of SRL [25].
The performance phase involves two major categories: self-control and self-observation. Self-control consists of a variety of processes such as task strategies, self-instruction, imagery, time management, environmental structuring, help-seeking, interest incentives, and self-consequences. Task strategies refer to developing a systematic process for addressing specific components of a task. Self-instruction is about how to proceed as one executes a task, for example, self-questioning while reading. Imagery involves forming mental pictures to support learning and retention. Time management refers to strategies to accomplish tasks on schedule. Environmental structuring involves increasing the effectiveness of one’s immediate environment. Help-seeking involves asking for assistance when learning or performing. Interest incentives can be a motivational strategy rather than a metacognitive process. One example of interest incentives can be increasing game-like qualities (e.g., competing with a classmate to recall vocabulary terms in a foreign language). Self-consequences involve setting rewards or penalties for oneself (e.g., holding off on a pleasurable task until a less pleasurable task is completed). There are two critical processes of self-observation: metacognitive monitoring and self-recording. Metacognitive monitoring or self-monitoring refers to informal mental tracking of one’s performance processes and outcomes. On the other hand, self-recording refers to creating formal records of learning or outcomes [26].
The self-reflection phase is composed of two categories: self-judgment and self-reaction. There are two processes of self-judgment: self-evaluation and causal attribution. Self-evaluation refers to comparisons of one’s performance with a standard. Causal attribution is beliefs about the causal implications of personal outcomes such as one’s fixed ability, effort, or use of strategies. Self-reaction includes self-satisfaction/affect and adaptive/ defensive. Self-satisfaction is defined as cognitive and affective reactions to one’s self-judgments. Adaptive decisions describe one’s willingness to engage in further cycles of learning by continuing the use of the strategy or by modifying it. By contrast, defensive decisions mean avoiding further effort put into learning in order to protect one from future dissatisfaction [26].
2. SRL Learning Opportunity for Preservice Science Teachers
There are three major areas of emphasis for SRL professional learning: self-regulation of learning (teachers as learners), self-regulation of teaching, and promoting students’ SRL [27]. This study focused on the latter. The learning opportunity included two lessons, three hours each. The first lesson introduced PSTs to what SRL is, why it is important to promote SRL skills in students, and to Zimmerman’s cyclical phases model of SRL and its individual processes. The second lesson focused on how to foster SRL skills in students. The lessons were taught during the 4 th and 9 th weeks of a 15-week Science Methods course in the Fall of 2020. PSTs were asked to read a chapter from Cleary’s book [28] before each class (Chapter 1—“SRL loop: The conceptual foundation” and Chapter 9—“Teaching SRL skills: Classroom-based lessons and activities”, respectively). The lessons were delivered in person, but due to COVID-19, students had the option to participate synchronously online via Zoom.
The lessons were designed to reflect well-known features of high-quality professional learning. They were active, focused on the participants’ content knowledge, and provided them with opportunities for feedback and reflection [29]. The lessons also took into account the findings from other studies regarding effective professional learning. For instance, Guskey [30] stated that if teachers believe a learning opportunity provides them with useful knowledge and skills, they are more likely to engage in it. Channeling this idea, our lessons emphasized how knowledge of SRL could be used to support their students’ learning. Below, we describe in detail how the lessons went.
2.1. SRL Lesson 1—Introduction to Self-Regulated Learning
The lesson started with five Kahoot questions. The questions served two purposes: (1) as the engagement phase of the lesson and (2) as a formative assessment to understand what PSTs learned from the pre-class reading. Then, the instructor provided two different definitions of SRL, emphasized common points between the definitions, and asked the PSTs to define SRL in their own words. All PSTs answered on Slido.com; then, the class considered three responses that best reflected the essence of SRL. After that, the instructor discussed four reasons for promoting SRL in instruction, which were distilled from the literature, and showed a four-minute video that provided three additional reasons. The instructor also gave students a real-life example of how SRL can be applied. Then, PSTs answered a recap question to check their understanding.
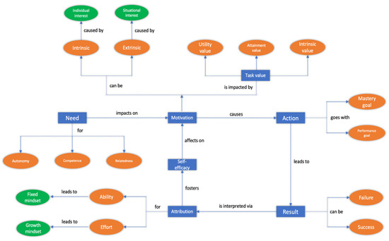
Next, the class discussed the three components of SRL: metacognition, motivation, and strategic thinking and action. The instructor showed PSTs two definitions of metacognition; one was formal, and the other was informal but easier to understand and remember. After that, the students were told about the differences between metacognition and cognition. To check students’ understanding, the instructor reminded them of three types of knowledge (propositional knowledge, procedural knowledge, and conditional knowledge) and asked them to consider in which of these types of knowledge metacognition would fall. Regarding motivation, the students were asked two questions: “How do we increase our motivation for doing things?” and “Which option is the most feasible? Why?” Then, a concept map was shown (see Figure 2). The instructor discussed the links between the concepts before PSTs answered the two questions above. The emphasis was on the positive feedback loop at the center of the concept map (motivation follows action). For strategic thinking and action, the class discussed the roles of strategies, distinguished task strategies and SRL strategies, and emphasized the importance of flexibility in strategy use.
Figure 2.
Concept map of motivation’s relevant constructs.
The instructor introduced the three-phase model of SRL to PSTs. The class formed six groups, where they discussed examples of how they used SRL processes in their learning. After 10 minutes, each group shared their examples. Then, they discussed most of the processes in the three-phase model: task analysis, goal setting, strategic planning, self-motivation, environmental structuring, attention control, self-monitoring, help-seeking, and self-reflection. The focus was on self-questioning strategies for each SRL process. For each of the processes, the instructor provided a formal definition and gave examples. PSTs were asked to come up with self-questioning questions that might support them in each of the processes and provided them with some more questions from the SRL literature. For example, the following questions were provided to support PSTs in self-monitoring:
Am I making good progress toward my goal?
How well are my strategies working?
What changes in strategies should I make, if any?
What material is the most important?
What material am I having trouble understanding?
How does what I am learning relate to what I already know?
How is my thinking on the topic changing?
The last section of this lesson focused on the characteristics of self-regulated learners. The instructor showed PSTs a table in the book chapter they had read that listed characteristics of self-regulated learners. Then, the PSTs formed six groups to discuss these characteristics and generated five additional characteristics of self-regulated learners. The lesson ended with a question asking students three take-away points from the lesson. Afterwards, the instructor read and gave feedback on all PSTs’ writings for their assignment.
2.2. SRL Lesson 2—How to Foster Self-Regulated Learning Skills in Students
The second lesson focused on promoting SRL skills in students. Thus, the emphasis was on discussing different strategies to foster students’ SRL and noticing those strategies. First, the instructor asked a few questions regarding the book chapter PSTs were assigned to read before class [28] (chapter 9). The chapter discussed both the reasons for, and strategies behind, fostering students’ SRL skills. Second, the instructor introduced Zimmerman’s development of self-regulatory skill model. This model helps PSTs understand that students at different levels of regulation need support differently. The model also shows general strategies to foster students’ SRL skills. Third, the class discussed teacher questioning as a strategy to promote students’ SRL skills. This was the focus of the lesson. The class formed six groups to discuss and write down questions to ask students in each phase of SRL (forethought, performance, and reflection). Many of questions the PSTs came up with were from modifying self-questioning questions that they learned from the first SRL lesson (and this met the lesson’s learning objectives). The lesson was designed to reinforce PSTs’ understanding and to show them that the questions they have learned can be modified and used for different purposes. Fourth, PSTs worked in groups to analyze a lesson plan [31] for strategies to foster students’ SRL skills. Then, they shared what they found with the whole class.
In the last section, PSTs were asked to put all what they had learned together to analyze strategies in a video of a science teacher teaching a lesson on disrupting an ecosystem. The instructor asked two questions: Which SRL skills did the students need to perform well in the classroom? How did the teachers foster SRL skills in their students? Then, the instructor showed them a 12-minute video. The video showed good science teaching that required students to have strong SRL skills. Then, the PSTs discussed with their group to answer the questions and shared their responses with the whole class. The instructor recapped the main strategies the teachers in the video used and showed the video again. During the second time watching the teaching, she stopped the videos a few times and pointed out the main strategies. The instructor ended the lesson by asking two reflection questions to ensure PSTs understood the key points.
3. Method
As descriptive qualitative research, this study strove to describe PSTs’ perspectives and practices regarding SRL after a brief learning opportunity.
3.1. Participants
The participants were 12 PSTs in a certification program for teaching secondary science at a research university located in the southeastern United States. The PSTs actively chose to participate in the study. All participants’ names are pseudonyms. Table 2 provides information regarding the PSTs’ gender, the subjects that the PSTs teach, and the degrees they seek.
Table 2.
Participant demographic information.
3.2. Data Sources
Data came from a reflective writing assignment, a paper where the PSTs described their rationale for teaching science, lesson plans, and semi-structured interviews. The reflective writing was assigned to the PSTs after the second SRL lesson, which focused on fostering SRL skills in students. The assignment questions were as follows: “Reflect on a lesson you have created or taught in practicum. Did you use any SRL processes? Based on your study of SRL, how can you modify your lesson to enhance student learning and, at the same time, foster SRL skills in your students through the classroom activities?” The participants wrote an average of one page for this writing. The writings were graded based on completion (not content). Additionally, the instructor gave feedback on all the writings.
The rationale paper served as the final assignment for the course. The participants wrote the paper at the end of the fall semester. The paper reflected the PSTs’ perspectives on science teaching in general and on some specific aspects of teaching. The rationale paper did not directly ask the participants to write about SRL because we were interested in knowing whether it would come up naturally in their writing. The participants chose topics that they felt were important in the teaching and learning of science. The average length of these papers was 11 pages.
Interviews were conducted with 5 out of the 12 participants. The interviews lasted about 30 minutes and were conducted individually in the last two weeks of the spring semester (2021). Prior to the interview, PSTs shared their most recent lesson plans including classroom materials with the interviewer. The first author read the lesson plans, identified which part of the lessons might be integrated with SRL processes, and added a few prompts that aimed to understand whether and how the participants implemented SRL processes in the classroom (the researchers did not require the PSTs to integrate SRL into their lessons for the interviews). Part of the interview questions used terms from the Zimmerman SRL model that the participants discussed during the lessons. Participants were asked to describe what actions they and their students carried out in the classroom, followed by questions about the goals of the classroom activities. If the participants mentioned an activity that had the potential to integrate SRL processes, the interviewer prompted them to better understand whether, how, and why the participants did so. These interviews followed Patton’s [32] recommendations for standardized, semi-structured interviews. During the interviews, the interviewer’s responses to the PSTs were a combination of non-leaning leads and low-inference paraphrasing [33]. The questions asked the participants to recall their specific experiences in detail [34]. The goal of these interviews was to understand the participants’ SRL perspectives and practices.
3.3. Data Analysis
The interviews were transcribed using Otter.ai. Then, the first author listened to each recording, correcting mistakes, and adding information that was missed by the program. Inductive thematic analysis was used to analyze the reflective writings, rationale papers, and transcripts [35]. We conducted two coding cycles. The first cycle used in vivo coding, and the second used pattern coding [36]. First, a content analysis was conducted to identify relevant sections that emerged from the writings and interview transcripts. We began by reading the writings/transcripts to familiarize ourselves with the PSTs’ ideas. We then re-read each of the writings/transcripts to identify sections that might help answer the research questions. After identifying the SRL sections, we copied and pasted them into a text document for analysis. We read the participants’ sections, added a separate column next to the content, and conducted in vivo coding, using short phrases from the participants’ language as codes. The codes reflected the participants’ descriptions and explanations of how they thought about the roles of SRL and how they implemented SRL processes in the classroom.
Then, we conducted pattern coding and identified a sample response for each theme [36]. We placed the codes into a spreadsheet and grouped them based on the meaning of the perspectives/practices. We also counted the frequency of each group. Using the groups of codes, we developed a theme describing the PST perspectives/practices regarding SRL for each group. In developing these themes, we aimed to stay as close to their sentiments as possible. We also returned to the text document to find sample responses for the coding categories. Two researchers co-coded the data, and all disagreements in coding were resolved through discussion.
4. Findings
In this section, we present the findings regarding the participants’ perspectives on SRL and reported teaching practices related to SRL at three different points in time during the academic year. However, first, we include a brief summary of our responses to the two research questions. For the first research question (i.e., PSTs’ perspectives on SRL), we found that even though a few participants were aware of obstacles in the implementation of SRL, all valued the role of SRL and wanted to integrate SRL processes into their lessons; some participants saw the connection between SRL and important science teaching practices such as inquiry-based teaching. For the second research question (i.e., PSTs’ reported teaching practices related to SRL), most participants did not integrate SRL processes into their lessons before learning about SRL, but afterwards, they reported enacting the SRL processes that they valued most or found easiest to implement.
4.1. After Learning about How to Foster SRL Skills in Students
Four out of the twelve PSTs reported that they integrated SRL processes into their lessons for practicum teaching even though they did not plan to. The rest did not implement SRL processes. Even though the PSTs were aware of some difficulties in the implementation of SRL, they valued the roles of SRL and wished they had implemented SRL processes during their practicum. Below, we discuss each of these themes in more detail.
The PSTs acknowledged they did not include SRL processes in their lessons before the learning opportunity, and if they did, they did not purposefully mean to integrate them. “I did use a couple of SRL processes. Although I did not intentionally mean to incorporate SRL processes, naturally, I found some embedded into my lesson” (reflective writing of Laura).
“When I think back on the lesson I taught, I don’t think that I really integrated SRL…I also didn’t give students a clear plan regarding how to track their behavior or performance during our activity. At the beginning of the activity, I did give students a reminder that if they were on task, then that meant they would have more time to do the fun part of the activity, which was creating their own paper plate cell. However, throughout the activity, I didn’t really give students any sort of scaffold or help to allow them to track their progress or performance. If I were to give this lesson again, I might have a checklist on the whiteboard, that checks off the steps students should be taking during the activity, that way the students would be able to see what steps they have completed and what they need to do next”.(reflective writing of Lily)
The PSTs reported difficulties implementing SRL in the classroom related to time and their capability to implement SRL processes. “I had to determine whether I valued every student getting the opportunity to do the lab or having some students really go deep and think for themselves. I chose the former” (reflective writing of Tim).
“I find that even though SRL may be intuitive to me through the perspective of a student, I find that as a teacher, it is harder to actually integrate SRL into lessons. In the future, I hope to be more intentional and more mindful about what I could do to help foster stronger SRL skills in my future students”.(reflective writing of Lily)
However, the PSTs thought the SRL lessons were helpful. “After our lecture, I have a much better appreciation for SRL and how it can help students become better learners. I want to incorporate these skills into my future classroom as much as possible” (reflective writing of Amy).
The PSTs showed positive perspectives on implementing SRL. Mike wrote, “Overall, I still have a lot to learn about SRL, but I consider it to be one of the most important things that I can integrate into my classroom.” They also wanted to integrate SRL processes they had learned about into their lessons and had some good ideas regarding how.
“I would have also liked to promote goal setting at the beginning and end of my lecture. I could have added slides outlining the learning goals for the day and then came back to the slide right before the end of class to provide a wrap up of what we did and what I wanted them to learn. I think that this is an easy way to help students make sense of things in their head as providing a conclusion to a lesson to tie everything together is necessary”.(reflective writing of Mike)
The two SRL processes that most PSTs wished they had implemented during their practicum were self-monitoring and self-evaluation. “We could provide them with a worksheet at the very beginning of the activity to monitor their progress throughout the lesson” (reflective writing of Anna).
“In my lesson, I also didn’t ask or guide students to reflect on their behaviors or performance on the activity. I definitely ran out of time while students went through their activity, so looking back I would have wanted to summarize the main points of the lesson. During this time, I think a discussion guiding the students to reflect on their behaviors and performance on the activity would fit naturally”.(reflective writing of Lily)
4.2. At the End of the Fall Semester
Ten out of the twelve PSTs discussed SRL in their rationale papers. The sections on SRL ranged from a long paragraph to two pages. In this assignment, the PSTs expressed an appreciation of the role of SRL in science learning and had plans to implement SRL processes in their classrooms. Six out of the twelve PSTs planned to put an emphasis on SRL. “Self-regulation is a skill I would put an emphasis on in my classroom as the capability to self-regulate is a lifelong skill not only applicable to future schooling but in other future endeavors” (Laura’s rationale for teaching paper). Six PSTs stated that self-reflection (including self-evaluation and adaptive decisions) was one of the most powerful skills related to SRL, whereas three others wrote that they would focus on goal setting and planning.
“One of the most powerful skills related to self-regulated learning that I have seen modeled in my Block 1 classes this semester is reflection. In the past, I have not spent much time reflecting on my work or activities, so I have personally found this to be extremely helpful in finding parts of assignments or lessons that I would like to do differently or change. I believe utilizing a skill like this will help my students in the future better understand not only their work but themselves. I think this would be appropriate to utilize after a writing assignment or group work done in my class; for example, the lesson plan I described earlier where students will complete a CER (claim, evidence, reasoning) exercise would be an ideal exercise to include a self-reflection portion at the end of the assignment. I would give students a few prompts to help guide the reflection that would have them think about how they completed the assignment, how they determined which sources to use, and how they would or would not attempt to complete the assignment differently if they could redo it. I believe these kinds of powerful questions will require students to think about how they work and complete assignments and modify their techniques in the process”.(Amy’s rationale for teaching paper)
Overall, this unprompted but widespread acknowledgement of SRL in their assignment is evidence that they viewed it was an important topic from the course related to the teaching and learning of science.
Eight participants linked SRL to inquiry-based learning or engaging in scientific practices, such as modeling, in their rationale papers. These PST’s either observed that engaging students in scientific practice naturally put students in more reflective modes or that the less structured the task, the more opportunity there would be to engage in SRL processes. As an example of recognizing how scientific practice puts students in a reflective mode, one of the participants noted “By allowing students to create and evaluate models, I can also encourage SRL skills, as students have to self-assess their previous models to develop better models” (Tracy’s rationale for teaching paper). As an example of how making an investigation less structured could result in fostering students’ SRL skills, a participant wrote:
“I believe that many of the common lab activities used in high school Chemistry courses can be modified to promote self-regulated learning simply by leaving out some of the direction. Take a Law of Conservation of mass lab for example. A traditional approach to an activity like this could look like a detailed, step-by-step list of instructions that the students would follow. They would write any observations and then answer questions about what they observed at the end. Instead, I would implement this lesson by explaining the law and what it means and then asking the students to create their own investigation that would accurately show this concept”.(Rich’s rationale for teaching paper)
4.3. Near the End of Student Teaching (the Spring Semester)
The PSTs found that it was challenging to implement SRL processes systematically (it is worthwhile noting that none of the PSTs that were interviewed were ones that had included SRL processes in their lessons before learning about it).
“But during an actual lesson, that’s a lot harder for me to be cognizant of it. It’s always something that’s like in the back of my head or after the class is over, I’m like, ‘Oh, I should have done this.’ It’s a lot harder to think of that off the top of my head”.(interview of Amy)
However, the participants tried to use specific strategies that they appreciated most or found easiest to implement, such as asking questions that help students strategically plan before working on a learning task, giving students opportunities to self-evaluate, and asking questions that make students reflect on their performance. These strategies relate directly to the two SRL processes: strategic planning and self-evaluation, (though none of the participants mentioned self-monitoring).
“The easiest thing for me to incorporate for SRL is the forethought aspect of SRL. And that’s by, you know, integrating questions into the lesson plans that prompt students to analyze and make plans to complete tasks, especially at the beginning and towards the middle of the lesson”.(interview of Mike)
“I think my reflection questions really helped with self-regulated learning because they (the students) can think, ‘what did we do that might have impacted our results? What did we do? Why did we do it?’ And helping them think through those answers and reflect on what they have done and what they have experienced… Just really making sure that they understand the reflection process is super important. And it’s part of everything that we do in school”.(interview of May)
5. Discussion
Evidence that the PSTs gained some understanding of SRL as a result of the instruction came from their reflective writing assignment, where they recognized that they did not integrate SRL processes into their practicum lessons. Evident in Lily’s reflection, the PSTs could see where they would enact SRL processes to make their lessons even better. In addition, the SRL literature states that SRL processes can be naturally integrated into classroom lessons [28]. The PSTs in this study confirmed this. In her reflection after learning about how to foster SRL skills in students, Laura wrote that she naturally embedded a couple of SRL processes into her lessons before learning about SRL.
The PSTs were aware of some difficulties in the implementation of SRL processes. For example, Lily found that it was easier for her to adapt SRL processes by herself as a learner than to implement them as a teacher to foster SRL skills in her students. This makes sense because it requires more than being a good self-regulated learner to become a good self-regulated teacher who can foster these skills in students. Therefore, becoming a good self-regulated learner is helpful for learning how to foster SRL skills in students. However, the knowledge and skills are not directly transferred; practice is necessary. In addition to supporting PSTs in becoming good self-regulated learners, professional learning is needed to help PSTs become good self-regulated teachers. As Amy wrote, the SRL lessons supported her in understanding how SRL processes help students become more effective learners. Furthermore, the PSTs’ positive perspectives on SRL and their plans to integrate SRL processes in their lessons are evidence that the SRL lessons were viewed as valuable.
One of the SRL processes PSTs focused on was self-evaluation. This finding is different from Porter and Peters-Burton’s study [23] who found that PSTs did not often encourage students to self-reflect. After learning about how to foster SRL skills in students, the SRL processes most PSTs wanted to implement were self-monitoring and self-evaluation. At the end of the Fall semester, the SRL process most PSTs planned to emphasize was still self-evaluation. Additionally, one of the SRL processes they did implement the next semester, during student teaching, was self-evaluation. Thus, there was some alignment between PSTs’ SRL perspectives and their reported teaching practices.
Eight out of the twelve PSTs made a connection between SRL and advance pedagogies such as inquiry and engaging students in scientific practice. The Next Generation Science Standards (NGSS) state that “engaging in scientific inquiry (the practices of science) requires coordination both of knowledge and skill simultaneously” [37] (p. 41). We think that SRL processes such as reflection and metacognitive monitoring can play an important role in this coordination. Due to time constraints, the learning opportunity did not explicitly focus on the link between SRL and science practices. Nonetheless, it was promising that many of the participants made this connection. This suggests the PSTs understood the SRL processes and had a good idea of how they might use them in a way that serves science teaching and learning. From this finding, we recommend including SRL in programs for PSTs.
The present study contributes to discovering how much support is enough to help PSTs appreciate the role of SRL and implement SRL processes in the classroom. The findings suggest that it might not require a large investment of time or effort to help PSTs begin to appreciate the role of SRL. Additionally, helping teachers value the role of SRL early in their career before they adopt ineffective instructional approaches is critical. Regarding teaching practices, the PSTs needed more coaching and feedback to be able to implement SRL processes in science classrooms systematically. Given the PSTs’ positive perspective on SRL and their attempt to enact SRL in their classroom, we think that continued professional learning that focuses on strategies to integrate SRL into science lessons will help improve teachers’ capacity to put SRL into practice. Another consideration for teacher education is that PSTs might need more support with one or two SRL processes than the others. For example, even though self-monitoring was a SRL process the PSTs wanted to implement, our findings show no clear evidence of self-monitoring implementation. This means the PSTs need more support with strategies to implement this SRL process than the others (e.g., self-evaluation).
Teacher educators are currently seeking out ways to help teachers see the benefits of SRL for learners and to support them with implementing SRL [38]. While posttest results of professional learning programs are important to assess the effectiveness of the training, it may be even more important to look at the impact on teachers’ practices later on via a delayed posttest. The existing study shows that a short SRL learning opportunity could make PSTs appreciate SRL and want to implement it into their teaching, but that does not mean the participants will effectively apply all they have learned, in the future, without further coaching and feedback.
Teacher preparation courses are a critical site for enhancing teachers’ SRL knowledge and capacity to foster students’ SRL [38]. Our findings point to some potential areas for further research involving teacher education. First, it is worthwhile to further investigate the alignment between teachers’ perspectives on SRL and their SRL-related classroom practices. Case studies might help examine how well aligned the two constructs are. Second, further research is needed to identify which SRL processes PSTs need support with most and which SRL processes they can implement in the classroom without much support. Third, another potential research investment would be to identify factors that promote or hinder science teachers in integrating SRL processes into lessons that enact science practices (e.g., developing models, analyzing data).
Overall, the PSTs did benefit from the learning opportunity. They appreciated the role of SRL and considered the implementation of SRL processes. They also tried to integrate SRL processes into their science lessons. However, the PSTs needed more support to implement SRL in science classrooms systematically. Our findings are similar to Eilam’s study [39] that focused on self-regulation of teaching. The author found that 36 h of SRL professional learning helped science teachers improve their metacognitive considerations and reflections on their planning and teaching but not many changes happened in enactment. We suggest three ways to increase PSTs’ implementation of SRL processes. First, the learning opportunity should include more modeling on how teachers implement SRL processes in specific contexts to help PSTs visualize the principles of the application. Second, differentiation among SRL processes (e.g., more support with the enactment of monitoring) will help optimize the effectiveness of SRL professional learning. Third, since PSTs face obstacles in incorporating SRL in classrooms, coaching and feedback after the learning opportunity will benefit them.
Limitation
Observations of PSTs’ classroom practice would have provided additional insights into their implementation of SRL processes. This, however, was not possible as the study was conducted during the COVID-19 pandemic when we were unable to conduct classroom observations of the PSTs. Moving forward, we think that such observational data would provide valuable information to better understand the implementation of SRL and would also serve as a way to understand how one’s perspectives are moderated by the realities of the classroom.
Author Contributions
H.H.T. and G.W.H. designed and delivered the lessons. H.H.T. and D.K.C. conducted the study. H.H.T. composed the first draft of the manuscript. D.K.C. and G.W.H. counseled, revised, and proofread the manuscript. All authors have read and agreed to the published version of the manuscript.
Funding
This research received no external funding.
Institutional Review Board Statement
The study was conducted in accordance with the Declaration of Helsinki and approved by the Institutional Review Board of the University of Georgia.
Informed Consent Statement
Informed consent was obtained from all subjects involved in the study.
Data Availability Statement
Not applicable.
Conflicts of Interest
The authors declare no conflict of interest.
References
- Zimmerman, B.J. Becoming a Self-Regulated Learner: Which are the Key Subprocesses? Contemp. Educ. Psychol. 1986, 11, 307–313. [Google Scholar] [CrossRef]
- Zimmerman, B.J. A Social Cognitive View of Self-Regulated Academic Learning. J. Educ. Psychol. 1989, 81, 329–339. [Google Scholar] [CrossRef]
- Pintrich, P.R. The role of goal orientation in self-regulated learning. In Handbook of Self-Regulation; Elsevier: Amsterdam, The Netherlands, 2000; pp. 451–502. [Google Scholar]
- Seroussi, D.E.; Yaffe, Y. Links between Israeli College Students’ Self-Regulated Learning and their Recollections of their Parents’ Parenting Styles. SAGE Open 2020, 10, 2158244019899096. [Google Scholar] [CrossRef]
- Zimmerman, B.J.; Risemberg, R. Self-regulatory dimensions of academic learning and motivation. In Handbook of Academic Learning; Elsevier: Amsterdam, The Netherlands, 1997; pp. 105–125. [Google Scholar]
- Boekaerts, M. Self-Regulated Learning: Where we are Today - Theory, Research, and Practice. Int. J. Educ. Res. 1999, 31, 445–457. [Google Scholar] [CrossRef]
- Cleary, T.J.; Zimmerman, B.J. Self-Regulation Empowerment Program: A School-Based Program to Enhance Self-Regulated and Self-Motivated Cycles of Student Learning. Psychol. Sch. 2004, 41, 537–550. [Google Scholar] [CrossRef] [Green Version]
- Perry, N.E.; VandeKamp, K.J. Creating Classroom Contexts that Support Young Children’s Development of Self-Regulated Learning. Int. J. Educ. Res. 2000, 33, 821–843. [Google Scholar] [CrossRef]
- Pintrich, P.R. The Role of Motivation in Promoting and Sustaining Self-Regulated Learning. Int. J. Educ. Res. 1999, 31, 459–470. [Google Scholar] [CrossRef]
- Zimmerman, B.J. Achieving Self-Regulation: The Trial and Triumph of Adolescence. In Academic Motivation of Adolescents; Information Age: Greenwich, CT, USA, 2002; pp. 1–27. [Google Scholar]
- Cleary, T.J.; Platten, P. Examining the Correspondence between Self-Regulated Learning and Academic Achievement: A Case Study Analysis. Educ. Res. Int. 2013, 2013, 1–18. [Google Scholar] [CrossRef] [Green Version]
- Pintrich, P.R.; Zusho, A. The development of academic self-regulation: The role of cognitive and motivational factors. In Development of Achievement Motivation; Elsevier: Amsterdam, The Netherlands, 2002; pp. 249–284. [Google Scholar]
- Zimmerman, B.J. Investigating Self-Regulation and Motivation: Historical Background, Methodological Developments, and Future Prospects. Am. Educ. Res. J. 2008, 45, 166–183. [Google Scholar] [CrossRef]
- Miller, S.; Heafner, T.; Massey, D. High-School Teachers’ Attempts to Promote Self-Regulated Learning: “I may Learn from You, Yet how do I do it?”. Urban Rev. 2009, 41, 121–140. [Google Scholar] [CrossRef]
- Cleary, T.J.; Platten, P.; Nelson, A. Effectiveness of the Self-Regulation Empowerment Program with Urban High School Students. J. Adv. Acad. 2008, 20, 70–107. [Google Scholar] [CrossRef]
- Buzza, D.; Allinotte, T. Pre-Service Teachers’ Self-Regulated Learning and their Developing Concepts of SRL. Brock Educ. J. 2013, 23, 58–76. [Google Scholar] [CrossRef]
- Kramarski, B.; Michalsky, T. Investigating Preservice Teachers’ Professional Growth in Self-Regulated Learning Environments. J. Educ. Psychol. 2009, 101, 161–175. [Google Scholar] [CrossRef]
- Perry, N.E. Young Children’s Self-Regulated Learning and Contexts that Support It. J. Educ. Psychol. 1998, 90, 715–729. [Google Scholar] [CrossRef]
- Randi, J. Teachers as Self-Regulated Learners. Teach. Coll. Rec. 2004, 106, 1825–1853. [Google Scholar] [CrossRef]
- Capps, D.; Tran, H.; Cleary, T. Self-Regulated Learning Professional Development for Science Teachers: A Systematic Literature Review. In Proceedings of the NARST Annual International Conference, Vancouver, BC, Canada, 27–30 March 2022. [Google Scholar]
- Michalsky, T.; Schechter, C. Preservice Teachers’ Capacity to Teach Self-Regulated Learning: Integrating Learning from Problems and Learning from Successes. Teach. Teach. Educ. 2013, 30, 60–73. [Google Scholar] [CrossRef]
- Michalsky, T. Preservice Teachers’ Professional Vision for and Capacity to Teach Self-Regulated Learning: Effects of Scaffolding Level. Teach. Coll. Rec. 2020, 122, 1–48. [Google Scholar] [CrossRef]
- Porter, A.N.; Peters-Burton, E. Investigating Teacher Development of Self-Regulated Learning Skills in Secondary Science Students. Teach. Teach. Educ. 2021, 105, 103403. [Google Scholar] [CrossRef]
- Panadero, E. A Review of Self-Regulated Learning: Six Models and Four Directions for Research. Front. Psychol. 2017, 8, 422. [Google Scholar] [CrossRef]
- Zimmerman, B.J. Attaining Self-Regulation: A Social Cognitive Perspective. In Handbook of Self-Regulation; Elsevier: Amsterdam, The Netherlands, 2000; pp. 13–39. [Google Scholar]
- Zimmerman, B.J.; Moylan, A.R. Self-Regulation: Where Metacognition and Motivation Intersect. In Handbook of Metacognition in Education; Routledge: London, UK, 2009; pp. 299–315. [Google Scholar]
- Kramarski, B.; Heaysman, O. A Conceptual Framework and a Professional Development Model for Supporting Teachers’ ’Triple SRL–SRT Processes’ and Promoting Students’ Academic Outcomes. Educ. Psychol. 2021, 56, 298–311. [Google Scholar] [CrossRef]
- Cleary, T.J. The Self-Regulated Learning Guide: Teaching Students to Think in the Language of Strategies; Routledge: New York, NY, USA, 2018. [Google Scholar]
- Darling-Hammond, L.; Hyler, M.E.; Gardner, M. Effective Teacher Professional Development. Learn. Policy Inst. 2017. [Google Scholar] [CrossRef]
- Guskey, T.R. Professional Development and Teacher Change. Teach. Teach. 2002, 8, 381–391. [Google Scholar] [CrossRef]
- Cleary, T.J.; Peters-Burton, E.; Gergel, C.; Willet, K. Applications of cyclical self-regulated learning principles to life science. In Connecting Self-Regulated Learning and Performance with Instruction Across High School Content Areas; Springer: Berlin/Heidelberg, Germany, 2018; pp. 127–162. [Google Scholar]
- Patton, M.Q. Qualitative Evaluation and Research Methods, 2nd ed.; Sage Publications: New York, NY, USA, 1990. [Google Scholar]
- Carspecken, F.P. Critical Ethnography in Educational Research: A Theoretical and Practical Guide.; Routledge: New York, NY, USA, 2013. [Google Scholar]
- DeMarrais, K. Qualitative Interview Studies: Learning through Experience. Found. Res. Methods Inq. Educ. Soc. Sci. 2004, 1, 51–68. [Google Scholar]
- Bowen, G.A. Document Analysis as a Qualitative Research Method. Qual. Res. J. 2009, 9, 11–26. [Google Scholar] [CrossRef] [Green Version]
- Miles, M.B.; Huberman, A.M.; Saldaña, J. Qualitative Data Analysis: A Methods Sourcebook, 3rd ed.; Sage Publications: New York, NY, USA, 2014. [Google Scholar]
- National Research Council. A Framework for K-12 Science Education: Practices, Crosscutting Concepts, and Core Ideas.; National Academies Press: Washington, DC, USA, 2012. [Google Scholar]
- Lawson, M.J.; Vosniadou, S.; Van Deur, P.; Wyra, M.; Jeffries, D. Teachers’ and Students’ Belief Systems about the Self-Regulation of Learning. Educ. Psychol. Rev. 2019, 31, 223–251. [Google Scholar] [CrossRef]
- Eilam, B. Probing Teachers’ Lesson Planning: Promoting Metacognition. Teach. Coll. Rec. 2017, 119, 121–133. [Google Scholar] [CrossRef]
Publisher’s Note: MDPI stays neutral with regard to jurisdictional claims in published maps and institutional affiliations. |
© 2022 by the authors. Licensee MDPI, Basel, Switzerland. This article is an open access article distributed under the terms and conditions of the Creative Commons Attribution (CC BY) license (https://creativecommons.org/licenses/by/4.0/).

