Enabling Progress in Developing Economies: A Novel Hybrid Decision-Making Model for Green Technology Planning
Abstract
:1. Introduction
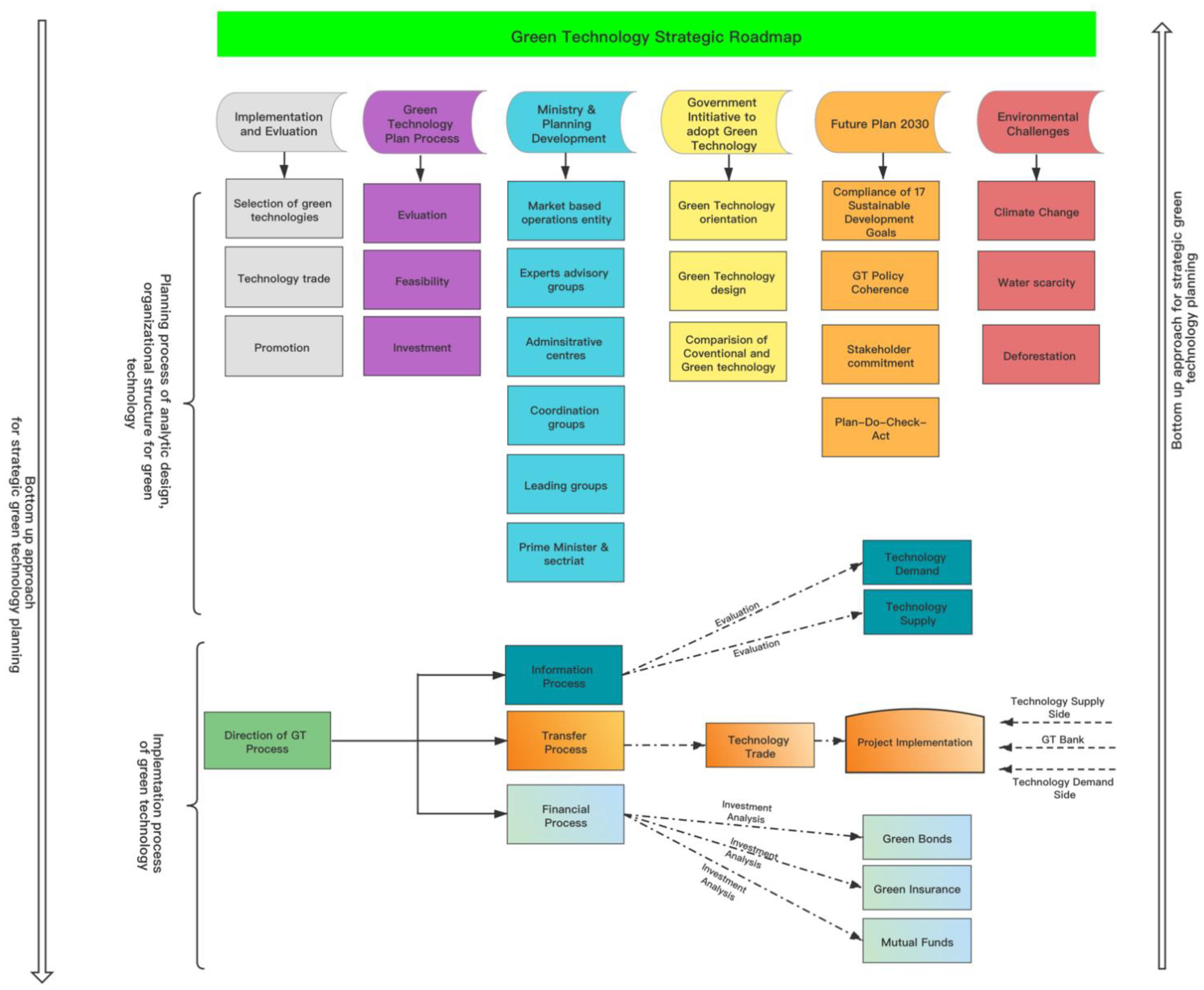
2. Developing a Green Technology Strategic Planning Framework
Multi-Criteria Decision Making (MCDM) Related Literature
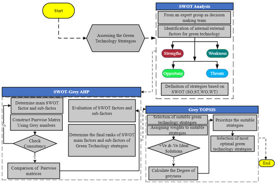
3. Research Methodology
3.1. Integrated SWOT-GAHP and GTOPSIS Methods
3.2. SWOT-GAHP Approach
3.3. Grey Analytical Hierarchy Process
3.4. Grey Numbers
3.5. Grey Group TOPSIS (G-TOPSIS) Method
4. Results and Discussion
4.1. GAHP Results
4.2. Ranking of SWOT Factors
4.2.1. Ranking of Strength Sub-Factors
4.2.2. Ranking of Weaknesses Sub-Factors
4.2.3. Ranking of Opportunities Sub-Factors
4.2.4. Ranking of Threats Sub-Factors
4.2.5. Overall Ranking of SWOT Sub-Factors
4.3. Grey TOPSIS Results
4.3.1. Strength—Opportunity (SO) Strategies
4.3.2. Strength—Threat’s Strategies
4.3.3. Weakness—Opportunity Strategies
4.3.4. Weakness—Threat Strategies
5. Conclusions and Policy Implications
Managerial Implications and Future Research
Author Contributions
Funding
Institutional Review Board Statement
Informed Consent Statement
Data Availability Statement
Conflicts of Interest
References
- Du, K.; Li, J. Towards a green world: How do green technology innovations affect total-factor carbon productivity. Energy Policy 2019, 131, 240–250. [Google Scholar] [CrossRef]
- Hottenrott, H.; Rexhäuser, S.; Veugelers, R. Organisational change and the productivity effects of green technology adoption. Resour. Energy Econ. 2016, 43, 172–194. [Google Scholar] [CrossRef] [Green Version]
- Abid, N.; Ikram, M.; Wu, J.; Ferasso, M. Towards environmental sustainability: Exploring the nexus among ISO 14001, governance indicators and green economy in Pakistan. Sustain. Prod. Consum. 2021, 27, 653–666. [Google Scholar] [CrossRef]
- Solow, R.M. Technical Change and the Aggregate Production Function. Rev. Econ. Stat. 1957, 39, 312. [Google Scholar] [CrossRef] [Green Version]
- Ikram, M.; Zhang, Q.; Sroufe, R.; Shah, S.Z.A. Towards a sustainable environment: The nexus between ISO 14001, renewable energy consumption, access to electricity, agriculture and CO2 emissions in SAARC countries. Sustain. Prod. Consum. 2020, 22, 218–230. [Google Scholar] [CrossRef]
- Zhu, L.; Luo, J.; Dong, Q.; Zhao, Y.; Wang, Y.; Wang, Y. Green technology innovation efficiency of energy-intensive industries in China from the perspective of shared resources: Dynamic change and improvement path. Technol. Forecast. Soc. Change 2021, 170, 120890. [Google Scholar] [CrossRef]
- Bai, Y.; Song, S.; Jiao, J.; Yang, R. The impacts of government R&D subsidies on green innovation: Evidence from Chinese energy-intensive firms. J. Clean. Prod. 2019, 233, 819–829. [Google Scholar] [CrossRef]
- Burström, T.; Parida, V.; Lahti, T.; Wincent, J. AI-enabled business-model innovation and transformation in industrial ecosystems: A framework, model and outline for further research. J. Bus. Res. 2021, 127, 85–95. [Google Scholar] [CrossRef]
- Sikder, A.; Inekwe, J.; Bhattacharya, M. Economic output in the era of changing energy-mix for G20 countries: New evidence with trade openness and research and development investment. Appl. Energy 2019, 235, 930–938. [Google Scholar] [CrossRef]
- Geddes, A.; Schmidt, T.S.; Steffen, B. The multiple roles of state investment banks in low-carbon energy finance: An analysis of Australia, the UK and Germany. Energy Policy 2018, 115, 158–170. [Google Scholar] [CrossRef]
- OECD. Green Investment Banks. In Scaling up Private Investment in Low-Carbon, Climate-Resilient Infrastructure; OECD Green Finance and Investment Series; OECD: Paris, France, 2016; Available online: https://www.oecd.org/environment/cc/green-investment-banks-9789264245129-en.htm (accessed on 3 March 2021).
- Darko, A.; Chan, A.P.C.; Ameyaw, E.E.; He, B.J.; Olanipekun, A.O. Examining issues influencing green building technologies adoption: The United States green building experts’ perspectives. Energy Build. 2017, 144, 320–332. [Google Scholar] [CrossRef] [Green Version]
- Yaqoot, M.; Diwan, P.; Kandpal, T.C. Review of barriers to the dissemination of decentralized renewable energy systems. Renew. Sustain. Energy Rev. 2016, 58, 477–490. [Google Scholar] [CrossRef]
- Gupta, P.; Anand, S.; Gupta, H. Developing a roadmap to overcome barriers to energy efficiency in buildings using best worst method. Sustain. Cities Soc. 2017, 31, 244–259. [Google Scholar] [CrossRef]
- Agyemang, M.; Zhu, Q.; Adzanyo, M.; Antarciuc, E.; Zhao, S. Evaluating barriers to green supply chain redesign and implementation of related practices in the West Africa cashew industry. Resour. Conserv. Recycl. 2018, 136, 209–222. [Google Scholar] [CrossRef]
- Zhang, G.; Deng, N.; Mou, H.; Zhang, Z.G.; Chen, X. The impact of the policy and behavior of public participation on environmental governance performance: Empirical analysis based on provincial panel data in China. Energy Policy 2019, 129, 1347–1354. [Google Scholar] [CrossRef]
- Yin, S.; Zhang, N.; Li, B.; Dong, H. Enhancing the effectiveness of multi-agent cooperation for green manufacturing: Dynamic co-evolution mechanism of a green technology innovation system based on the innovation value chain. Environ. Impact Assess. Rev. 2021, 86, 106475. [Google Scholar] [CrossRef]
- Wakeford, J.J.; Gebreeyesus, M.; Ginbo, T.; Yimer, K.; Manzambi, O.; Okereke, C.; Black, M.; Mulugetta, Y. Innovation for green industrialisation: An empirical assessment of innovation in Ethiopia’s cement, leather and textile sectors. J. Clean. Prod. 2017, 166, 503–511. [Google Scholar] [CrossRef]
- Zhang, W.; Li, G. Environmental decentralization, environmental protection investment, and green technology innovation. Environ. Sci. Pollut. Res. 2020, 1–16. [Google Scholar] [CrossRef]
- Weforum. How Cleantech Can Help Power Pakistan’s Green Revolution. 2019. Available online: https://www.weforum.org/agenda/2019/09/how-cleantech-can-help-power-pakistans-green-revolution/ (accessed on 3 March 2020).
- Sroufe, R. Integrated Management: How Sustainability Creates Value for Any Business; Emerald Group Publishing: Bingley, UK, 2018. [Google Scholar]
- Peng, B.; Zheng, C.; Wei, G.; Elahi, E. The cultivation mechanism of green technology innovation in manufacturing industry: From the perspective of ecological niche. J. Clean. Prod. 2020, 252, 119711. [Google Scholar] [CrossRef]
- Xia, D.; Zhang, M.; Yu, Q.; Tu, Y. Developing a framework to identify barriers of Green technology adoption for enterprises. Resour. Conserv. Recycl. 2019, 143, 99–110. [Google Scholar] [CrossRef]
- Fujii, H.; Managi, S. Decomposition analysis of sustainable green technology inventions in China. Technol. Forecast. Soc. Change 2019, 139, 10–16. [Google Scholar] [CrossRef] [Green Version]
- Dhir, A.; Malodia, S.; Awan, U.; Sakashita, M.; Kaur, P. Extended valence theory perspective on consumers’ e-waste recycling intentions in Japan. J. Clean. Prod. 2021, 312, 127443. [Google Scholar] [CrossRef]
- Saunila, M.; Ukko, J.; Rantala, T. Sustainability as a driver of green innovation investment and exploitation. J. Clean. Prod. 2018, 179, 631–641. [Google Scholar] [CrossRef]
- Nasiri, M.; Rantala, T.; Saunila, M.; Ukko, J.; Rantanen, H. Transition towards Sustainable Solutions: Product, Service, Technology, and Business Model. Sustainability 2018, 10, 358. [Google Scholar] [CrossRef] [Green Version]
- Schreurs, M.A. Breaking the impasse in the international climate negotiations: The potential of green technologies. Energy Policy 2012, 48, 5–12. [Google Scholar] [CrossRef]
- Dangelico, R.M.; Pujari, D. Mainstreaming green product innovation: Why and how companies integrate environmental sustainability. J. Bus. Ethics 2010, 95, 471–486. [Google Scholar] [CrossRef]
- Bossle, M.B.; de Barcellos, M.D.; Vieira, L.M.; Sauvée, L. The drivers for adoption of eco-innovation. J. Clean. Prod. 2016, 113, 861–872. [Google Scholar] [CrossRef]
- Xie, X.; Huo, J.; Zou, H. Green process innovation, green product innovation, and corporate financial performance: A content analysis method. J. Bus. Res. 2019, 101, 697–706. [Google Scholar] [CrossRef]
- Chen, Y.S. The driver of green innovation and green image—Green core competence. J. Bus. Ethics 2008, 81, 531–543. [Google Scholar] [CrossRef]
- Huang, L.C.; Ahlstrom, D.; Lee, A.Y.P.; Chen, S.Y.; Hsieh, M.J. High performance work systems, employee well-being, and job involvement: An empirical study. Pers. Rev. 2016, 45, 296–314. [Google Scholar] [CrossRef]
- Lisi, W.; Zhu, R.; Yuan, C. Embracing green innovation via green supply chain learning: The moderating role of green technology turbulence. Sustain. Dev. 2020, 28, 155–168. [Google Scholar] [CrossRef]
- Stucki, T. Which firms benefit from investments in green energy technologies?—The effect of energy costs. Res. Policy 2019, 48, 546–555. [Google Scholar] [CrossRef]
- Rauter, R.; Globocnik, D.; Perl-Vorbach, E.; Baumgartner, R.J. Open innovation and its effects on economic and sustainability innovation performance. J. Innov. Knowl. 2019, 4, 226–233. [Google Scholar] [CrossRef]
- Yasir, M.; Majid, A.; Qudratullah, H. Promoting environmental performance in manufacturing industry of developing countries through environmental orientation and green business strategies. J. Clean. Prod. 2020, 275, 123003. [Google Scholar] [CrossRef]
- Hullova, D.; Simms, C.D.; Trott, P.; Laczko, P. Critical capabilities for effective management of complementarity between product and process innovation: Cases from the food and drink industry. Res. Policy 2019, 48, 339–354. [Google Scholar] [CrossRef] [Green Version]
- Centobelli, P.; Cerchione, R.; Esposito, E. Pursuing supply chain sustainable development goals through the adoption of green practices and enabling technologies: A cross-country analysis of LSPs. Technol. Forecast. Soc. Change 2020, 153, 119920. [Google Scholar] [CrossRef]
- Fernandes, C.I.; Veiga, P.M.; Ferreira, J.J.M.; Hughes, M. Green growth versus economic growth: Do sustainable technology transfer and innovations lead to an imperfect choice? Bus. Strateg. Environ. 2021, 30, 2021–2037. [Google Scholar] [CrossRef]
- Song, M.; Wang, S. Market competition, green technology progress and comparative advantages in China. Manag. Decis. 2018, 56, 188–203. [Google Scholar] [CrossRef]
- Paul, J.; Modi, A.; Patel, J. Predicting green product consumption using theory of planned behavior and reasoned action. J. Retail. Consum. Serv. 2016, 29, 123–134. [Google Scholar] [CrossRef]
- Saunila, M.; Rantala, T.; Ukko, J.; Havukainen, J. Why invest in green technologies? Sustainability engagement among small businesses. Technol. Anal. Strateg. Manag. 2019, 31, 653–666. [Google Scholar] [CrossRef]
- Hojnik, J.; Ruzzier, M. What drives eco-innovation? A review of an emerging literature. Environ. Innov. Soc. Transit. 2016, 19, 31–41. [Google Scholar] [CrossRef]
- Cainelli, G.; D’Amato, A.; Mazzanti, M. Resource efficient eco-innovations for a circular economy: Evidence from EU firms. Res. Policy 2020, 49, 103827. [Google Scholar] [CrossRef]
- Sedghiyan, D.; Ashouri, A.; Maftouni, N.; Xiong, Q.; Rezaee, E.; Sadeghi, S. Prioritization of renewable energy resources in five climate zones in Iran using AHP, hybrid AHP-TOPSIS and AHP-SAW methods. Sustain. Energy Technol. Assess. 2021, 44, 101045. [Google Scholar] [CrossRef]
- Shah, S.A.A.; Longsheng, C.; Solangi, Y.A.; Ahmad, M.; Ali, S. Energy trilemma based prioritization of waste-to-energy technologies: Implications for post-COVID-19 green economic recovery in Pakistan. J. Clean. Prod. 2021, 284, 124729. [Google Scholar] [CrossRef]
- Anser, M.K.; Mohsin, M.; Abbas, Q.; Chaudhry, I.S. Assessing the integration of solar power projects: SWOT-based AHP—F-TOPSIS case study of Turkey. Environ. Sci. Pollut. Res. 2020, 27, 31737–31749. [Google Scholar] [CrossRef]
- Hamurcu, M.; Eren, T. Electric bus selection with multicriteria decision analysis for green transportation. Sustainability 2020, 12, 2777. [Google Scholar] [CrossRef] [Green Version]
- Shah, S.A.A.; Solangi, Y.A.; Ikram, M. Analysis of barriers to the adoption of cleaner energy technologies in Pakistan using Modified Delphi and Fuzzy Analytical Hierarchy Process. J. Clean. Prod. 2019, 235, 1037–1050. [Google Scholar] [CrossRef]
- Solangi, Y.A.; Tan, Q.; Mirjat, N.H.; Ali, S. Evaluating the strategies for sustainable energy planning in Pakistan: An integrated SWOT-AHP and Fuzzy-TOPSIS approach. J. Clean. Prod. 2019, 236, 117655. [Google Scholar] [CrossRef]
- Awan, U.; Kraslawski, A.; Huiskonen, J.; Suleman, N. Exploring the Locus of Social Sustainability Implementation: A South Asian Perspective on Planning for Sustainable Development. In Universities and Sustainable Communities: Meeting the Goals of the Agenda 2030; Springer: Cham, Switzerland, 2020. [Google Scholar]
- Si, J.; Marjanovic-Halburd, L. Criteria weighting for green technology selection as part of retrofit decision making process for existing non-domestic buildings. Sustain. Cities Soc. 2018, 41, 625–638. [Google Scholar] [CrossRef] [Green Version]
- Sun, L.; Miao, C.; Yang, L. Ecological-economic efficiency evaluation of green technology innovation in strategic emerging industries based on entropy weighted TOPSIS method. Ecol. Indic. 2017, 73, 554–558. [Google Scholar] [CrossRef]
- Ekholm, T.; Karvosenoja, N.; Tissari, J.; Sokka, L.; Kupiainen, K.; Sippula, O.; Savolahti, M.; Jokiniemi, J.; Savolainen, I. A multi-criteria analysis of climate, health and acidification impacts due to green house gases and air pollution—The case of household—Level heating technologies. Energy Policy 2014, 74, 499–509. [Google Scholar] [CrossRef]
- Ikram, M.; Zhang, Q.; Sroufe, R. Developing integrated management systems using an AHP-Fuzzy VIKOR approach. Bus. Strateg. Environ. 2020, 29, 2265–2283. [Google Scholar] [CrossRef]
- D’Adamo, I.; Falcone, P.M.; Gastaldi, M.; Morone, P. RES-T trajectories and an integrated SWOT-AHP analysis for biomethane. Policy implications to support a green revolution in European transport. Energy Policy 2020, 138, 111220. [Google Scholar] [CrossRef]
- Wang, Y.; Xu, L.; Solangi, Y.A. Strategic renewable energy resources selection for Pakistan: Based on SWOT-Fuzzy AHP approach. Sustain. Cities Soc. 2020, 52, 101861. [Google Scholar] [CrossRef]
- Lee, J.; Kim, I.; Kim, H.; Kang, J. SWOT-AHP analysis of the Korean satellite and space industry: Strategy recommendations for development. Technol. Forecast. Soc. Change 2020, 164, 120515. [Google Scholar] [CrossRef]
- Kumar, S.; Maithani, R.; Kumar, A. Materials Today: Proceedings Optimal design parameter selection for performance of alumina nano-material particles and turbulence promotors in heat exchanger: An AHP-TOPSIS technique. Mater. Today Proc. 2021, 42, 1498–1501. [Google Scholar] [CrossRef]
- Kurttila, M.; Pesonen, M.; Kangas, J.; Kajanus, M. Utilizing the analytic hierarchy process (AHP) in SWOT analysis—A hybrid method and its application to a forest-certification case. For. Policy Econ. 2000, 1, 41–52. [Google Scholar] [CrossRef]
- Ikram, M.; Zhang, Q.; Sroufe, R.; Ferasso, M. Contribution of Certification Bodies and Sustainability Standards to Sustainable Development Goals: An Integrated Grey Systems Approach. Sustain. Prod. Consum. 2021, 28, 326–345. [Google Scholar] [CrossRef]
- Thakkar, J.J. Application of Integrated Approach of Grey AHP and Grey TOPSIS. In Multi-Criteria Decision Making; Springer: Singapore, 2021; pp. 325–338. [Google Scholar]
- Sahoo, S.; Dhar, A.; Kar, A. Environmental vulnerability assessment using Grey Analytic Hierarchy Process based model. Environ. Impact Assess. Rev. 2016, 56, 145–154. [Google Scholar] [CrossRef]
- Javed, S.A.; Liu, S. Evaluation of project management knowledge areas using grey incidence model and AHP. In Proceedings of the 2017 International Conference on Grey Systems and Intelligent Services (GSIS), Stockholm, Sweden, 8–11 August 2017; p. 120. [Google Scholar] [CrossRef]
- Bu, H.; Guo, X.; Chen, S. Grey analytic hierarchy process applied to effectiveness evaluation for crime prevention system. In Proceedings of the 2010 International Conference on Biomedical Engineering and Computer Science (ICBECS 2010), Wuhan, China, 23–25 April 2010; pp. 1–4. [Google Scholar] [CrossRef]
- Ikram, M.; Sroufe, R.; Zhang, Q. Prioritizing and overcoming barriers to integrated management system (IMS) implementation using AHP and G-TOPSIS. J. Clean. Prod. 2020, 254, 120121. [Google Scholar] [CrossRef]
- Ikram, M.; Sroufe, R.; Rehman, E.; Shah, S.Z.A.; Mahmoudi, A. Do Quality, Environmental, and Social (QES) Certifications Improve International Trade? A Comparative Grey Relation Analysis of Developing vs. Developed Countries. Phys. A Stat. Mech. Its Appl. 2020, 545, 123486. [Google Scholar] [CrossRef]
- Guo, S.; Li, Y.; Dong, F.; Li, B.; Yang, Y. Multi-attribute grey target decision-making based on ‘kernel’ and double degree of greyness. J. Grey Syst. 2019, 31, 27–36. [Google Scholar]
- Yoon, K.; Hwang, C.L. Manufacturing plant location analysis by multiple attribute decision making: Part isingle plant strategy. Int. J. Prod. Res. 1985, 23, 345–359. [Google Scholar] [CrossRef]
- Irfan, M.; Hao, Y.; Ikram, M.; Wu, H.; Akram, R.; Rauf, A. Assessment of the public acceptance and utilization of renewable energy in Pakistan. Sustain. Prod. Consum. 2021, 27, 312–324. [Google Scholar] [CrossRef]
- Awan, U.R.; Nauman, S.; Sroufe, R. Exploring the effect of buyer engagement on green product innovation: Empirical evidence from manufacturers. Bus. Strateg. Environ. 2020, 30, 463–477. [Google Scholar] [CrossRef]
- Awan, U.; Arnold, M.G.; Gölgeci, I. Enhancing green product and process innovation: Towards an integrative framework of knowledge acquisition and environmental investment. Bus. Strateg. Environ. 2021, 30, 1283–1295. [Google Scholar] [CrossRef]
- Bakaki, Z.; Böhmelt, T.; Ward, H. The triangular relationship between public concern for environmental issues, policy output, and media attention. Environ. Polit. 2020, 29, 1157–1177. [Google Scholar] [CrossRef]
- Wang, C.H. An environmental perspective extends market orientation: Green innovation sustainability. Bus. Strateg. Environ. 2020, 29, 3123–3134. [Google Scholar] [CrossRef]
- Bildirici, M.; Gokmenoglu, S.M. The impact of terrorism and FDI on environmental pollution: Evidence from Afghanistan, Iraq, Nigeria, Pakistan, Philippines, Syria, Somalia, Thailand and Yemen. Environ. Impact Assess. Rev. 2020, 81, 106340. [Google Scholar] [CrossRef]
- Rehman, E.; Ikram, M.; Feng, M.T.; Rehman, S. Sectoral-based CO2 emissions of Pakistan: A novel Grey Relation Analysis (GRA) approach. Environ. Sci. Pollut. Res. 2020, 27, 29118–29129. [Google Scholar] [CrossRef]
- Shah, S.A.A. Feasibility study of renewable energy sources for developing the hydrogen economy in Pakistan. Int. J. Hydrog. Energy 2020, 45, 15841–15854. [Google Scholar] [CrossRef]
- Wu, T.; Kung, C.-C. Carbon emissions, technology upgradation and financing risk of the green supply chain competition. Technol. Forecast. Soc. Change 2020, 152, 119884. [Google Scholar] [CrossRef]
- Yu, X.; Lan, Y.; Zhao, R. Strategic green technology innovation in a two-stage alliance: Vertical collaboration or co-development? Omega 2021, 98, 102116. [Google Scholar] [CrossRef]
- Shahzad, S.J.H.; Zakaria, M.; Rehman, M.U.; Ahmed, T.; Fida, B.A. Relationship Between FDI, Terrorism and Economic Growth in Pakistan: Pre and Post 9/11 Analysis. Soc. Indic. Res. 2016, 127, 179–194. [Google Scholar] [CrossRef]
- Nadeem, M.A.; Liu, Z.; Younis, A.; Asghar, F.; Ghani, U.; Xu, Y. How governance structure, terrorism, and internationalisation affect innovation? Evidence from Pakistan. Technol. Anal. Strateg. Manag. 2021, 33, 670–684. [Google Scholar] [CrossRef]











| Study | Region | Application Area | Study Objective | Research Problem | Method/ Approach | Criteria | Study Outcomes | |||
|---|---|---|---|---|---|---|---|---|---|---|
| Env | Soc. | Eco. | Others | |||||||
| [46] | Iran | Selection of optimal energy technologies | Prioritization of renewable energy resource | Due to increasing usage of fossil fuels for generation of electricity, further study is needed to develop environmental sustainability in five regions of Iran. | AHP, TOPSIS, and SAW | X | X | X | X | Economic criteria recorded the most influencing criteria for renewable resources and environmental sustainability in Iran. |
| [47] | Pakistan | Selection of energy to waste technologies | Assessment of energy to waste technologies for green growth: A post-COVID-19 scenario. | Massive level of waste generation in different sectors can be utilize for as feedstock for electricity generations. | Fuzzy ANP, Fuzzy DEMATEL, Fuzzy VIKOR | X | X | X | The technology of gasification was analyzed along with the most favorable technology for generating energy from waste. It is concluded that there is need for green technology to cop up pollution and emissions problems to prevent the economy from future crises. | |
| [48] | Turkey | Site selection for solar energy projects | A case study on assessing the integration of solar power projects | There is a huge potential of solar energy production in Turkey, but selection of optimal site is still under investigation to install the solar projects in Turkey. | AHP and Fuzzy VIKOR | X | X | X | X | Government influences to allocate land and road accessibility are the most influencing factors to install solar energy projects in Turkey. Moreover, it is recorded that the total 1527 kWh per square meter per year electricity can be produced every year through solar projects |
| [49] | Egypt | Green Transportation | Selection of electric bus for green transportation. | Ankara is a highly populated area with heavy traffic that produces emissions and has adverse effects on human health and environment. Therefore, there is a need to investigate the selection of electric buses to improve air quality and reduce emissions. | AHP and TOPSIS | X | X | X | ||
| [50] | Pakistan | Cleaner energy technologies | They are assessing the barriers to the implementation of cleaner energy technologies. | Pakistan has a severe shortfall of electricity. However, Pakistan has an excess amount of renewable energy sources but unfortunately the country remains unsuccessful in utilizing these sources in order to fulfill electricity demand. | Modify Delphi and Fuzzy AHP | X | X | X | Political instability and regulatory barriers are the most influencing barriers that have become hurdles in utilization of renewable energy sources in Pakistan. Based on the results, there is a need to establish an effective governance and institutional system to promote renewable energy policies. | |
| [51] | Pakistan | Sustainable Energy Planning | Evaluating the strategies for sustainable energy planning in Pakistan | Pakistan has rich sources of renewable and sustainable energy sources. The rapid increase in population growth and industrial development posits high demands of energy, which may raise the level of GHG emissions. Therefore, policymakers and experts need to develop strategic sustainable energy plan to promote renewable energy production as well as protect the ecosystem. | SWOT-AHP and Fuzzy TOPSIS | X | X | X | X | The government should emphasis and promote RE and provide low cost and sustainable electricity to residents, industries as well as commercial areas. This study provides policy guidelines for policymakers to develop strategies for sustainable energy planning in Pakistan. |
| [52] | Pakistan | Social Sustainability implementation | To identify the critical factors that hinder the implementation of social sustainability performance | There are several barriers with respect to implementing social sustainability to achieve Sustainable Development Goals (SDG3, SDG5, and SDG17) in Pakistan. In addition, this study identified existing barriers in manufacturing firms and provided solution to impede these barriers. | AHP | X | X | It analyzed that governance barriers are the most influencing barriers and become hurdles in the implementation of social sustainability practices in the manufacturing sector of Pakistan. | ||
| [23] | China | Green technology adoption | They are assessing the barriers of green technology adoption for enterprises. | The transformation of technology from conventional to green is a multifaceted process. In addition, the identifications of barriers that hinder implementing green technology are complicated. Therefore, this study is conducted to fills gaps in the literature. | Fuzzy AHP | X | X | X | This study developed a systematic decision-making model for green technology adoption for Chinese enterprises at micro levels. Furthermore, this study develops a decision support system to identify barriers such as psychological and competence barriers, which hinder the promotion of sustainable development and corporate environmental performance. | |
| [53] | United Kingdom (UK) | Green buildings technology | Selection of retrofit for non-domestic building by using green technology. | There are many factors and criteria involved in selection of green technology for retrofitting to existing buildings to reduce carbon emission and energy consumption. Therefore, a in-depth investigation is needed to dig out the most optimal solution to assess and rank the retrofitting of existing buildings. | AHP | X | X | X | X | This study developed an integrated green technology framework to select the appropriate green technology for retrofitting to existing buildings in order to reduce carbon emission and energy consumption. It has been observed that variable speed drives in air handling units were ranked the most effective criteria. |
| [54] | China | Green technology innovation | The evaluation of green technology innovation on ecological-economic efficiency of strategic emerging industries. | To identify obstacle factors in the implementation of green technology to improve ecological and economic efficiency. | Entropy weighted TOPSIS | X | X | This study proposed a systematic green technology innovation framework to evaluate environmental and economic efficiency. Moreover, two approached were identified to effectively implement green technologies such as internal integration (culture and institution) and external integration (knowledge and information). | ||
| [55] | Finland | Household heating technologies | We are prioritizing the six household-level heating technologies to improve climate and health standard. | Conventional household heating technologies have adverse effect on climate and human health. Therefore, the transformation of conventional household heating technologies to green technologies is needed to control the emissions and reduce PM2.5 in order to improve living standards. | AHP | X | X | X | This study proposed a framework based on the MCDM model to adopt green technology household heating technology to reduce the impact of climate change and improve air quality. In this study, the adoption of modern wood base chip combustion technologies was suggested for helping to minimize the exposure of PM 2.5 in non-urban areas. | |
| [56] | China | Integrated Management System | The development of integrated management systems for sustainable development | There are various management standards that have different features and benefits, but there is no standardized integrated management system that can be developed with the help of these management standards. Thus, there is a gap in literature. | AHP and Fuzzy VIKOR | X | X | X | The International Organization for Standardization (ISO) standards and Global Reporting Initiative (GRI) standards are the best standards for developing a dynamic integrated management system. | |
| [57] | Europe | Green Transport | The analysis of the current share of renewables in the European transport sector (RES-T) | How do the European member states perform prospects of biogas, biomethane development in terms of both RES-T share and per capita indexes, and what are the barriers hindering the achievement of sustainable development targets? | SWOT-AHP | X | X | X | X | This study suggested that the biomethane is a sustainable fuel for vehicles and it can replace other fuels to help the environment to become more sustainable. Moreover, the development of biomethane fuel can grow with the support of governments. |
| Scale | Linguistics | Abbreviation | Grey Numbers |
|---|---|---|---|
| 1 | Not Very Important | NVI | (1, 2) |
| 3 | Not Important | NI | (2, 4) |
| 5 | Undecided | U | (4, 6) |
| 7 | Important | I | (6, 8) |
| 9 | Very Important | VI | (8, 10) |
| Linguistic Variables | Abbreviation | Grey Numbers |
|---|---|---|
| Worst | WT | (0.0, 0.2) |
| Worse | WE | (0.2, 0.4) |
| Medium | MM | (0.4, 0.6) |
| Better | BR | (0.6, 0.8) |
| Best | BT | (0.8, 1.0) |
| Main Attributes | Main Criteria Codes | Main Attribute Weights | Sub-Attributes Codes | Consistency Ratio (CR) | Normalized Weight |
|---|---|---|---|---|---|
| Strengths | S | 0.35932 | S1 | 0.0073 | 0.08146463 |
| S2 | 0.03023028 | ||||
| S3 | 0.05508253 | ||||
| S4 | 0.06500217 | ||||
| S5 | 0.03086326 | ||||
| Weakness | W | 0.15081 | W1 | 0.0001 | 0.01391418 |
| W2 | 0.04323837 | ||||
| W3 | 0.04070667 | ||||
| W4 | 0.01762218 | ||||
| Opportunity | O | 0.2725 | O1 | 0.0112 | 0.05339362 |
| O2 | 0.03430073 | ||||
| O3 | 0.08347127 | ||||
| O4 | 0.01930932 | ||||
| O5 | 0.08714887 | ||||
| O6 | 0.03995127 | ||||
| Threat | T | 0.21737 | T1 | 0.0002 | 0.04904463 |
| T2 | 0.01267542 | ||||
| T3 | 0.01534383 | ||||
| T4 | 0.08821172 | ||||
| T5 | 0.06322895 | ||||
| T6 | 0.05334007 | ||||
| T7 | 0.02671038 |
| (0.4,0.6) | (0.2,0.4) | (0.2,0.4) | (0.4,0.6) | (0.4,0.6) | (0,0.2) | (0.8,1.0) | ||||||||
| (0.6,0.8) | (0.8,1.0) | (0.6,0.8) | (0.8,1.0) | (0.2,0.4) | (0.6,0.8) | (0,0.2) | ||||||||
| (0.6,0.8) | (0.6,0.8) | (0.2,0.4) | (0,0.2) | (0.6,0.8) | (0.8,1.0) | (0,0.2) | ||||||||
| (0.4,0.6) | (0.2,0.4) | (0.6,0.8) | (0.6,0.8) | (0.2,0.4) | (0.8,1.0) | (0.4,0.6) | ||||||||
| (0.6,0.8) | (0.6,0.8) | (0.6,0.8) | (0.2,0.4) | (0.6,0.8) | (0.2,0.4) | (0.4,0.6) | ||||||||
| (0.8,1.0) | (0.4,0.6) | (0,0.2) | (0.8,1.0) | (0.2,0.4) | (0.8,1.0) | (0,0.2) | ||||||||
| (0.4,0.6) | (0.2,0.4) | (0,0.2) | (0,0.2) | (0.6,0.8) | (0.0,0.2) | (0.8,1.0) | ||||||||
| (0.6,0.8) | (0.2,0.4) | 0.4,0.6) | (0.6,0.8) | (0.6,0.8) | (0,0.2) | (0.4,0.6) | ||||||||
| (0.8,1.0) | (0.8,1.0) | (0.6,0.8) | (0.2,0.4) | (0.8,1.0) | (0.2,0.4) | (0.2,0.4) | ||||||||
| (0.4,0.6) | (0.2,0.4) | (0.2,0.4) | (0.6,0.8) | (0.6,0.8) | (0.6,0.8) | (0.0,0.2) | ||||||||
| (0.2,0.4) | (0.6,0.8) | (0.8,1.0) | (0.2,0.4) | (0.4,0.6) | (0.4,0.6) | (0.2,0.4) | ||||||||
| (0,0.2) | (0.2,0.4) | (0.6,0.8) | (0.8,1.0) | (0.2,0.4) | (0,0.2) | (0.8,1.0) | ||||||||
| (0.2,0.4) | (0.4,0.6) | (0.4,0.6) | (0.8,1.0) | (0.4,0.6) | (0.8,1.0) | (0.6,0.8) | ||||||||
| (0,0.2) | (0.4,0.6) | (0,0.2) | (0.2,0.4) | (0.2,0.4) | (0,0.2) | (0.4,0.6) | ||||||||
| (0.4,0.6) | (0.2,0.4) | (0.4,0.6) | (0.8,1.0) | (0.4,0.6) | (0.8,1.0) | (0.6,0.8) | ||||||||
| (0.4,0.6) | (0.6,0.8) | (0.6,0.8) | (0.4,0.6) | (0.8,1.0) | (0.2,0.4) | (0.4,0.6) | ||||||||
| (0.0,0.2) | (0.4,0.6) | (0.2,0.4) | (0.8,1.0) | (0.4,0.6) | (0.6,0.8) | (0.6,0.8) | ||||||||
| (0.2,0.4) | (0.0,0.2) | (0.6,0.8) | (0.2,0.4) | (0.6,0.8) | (0.2,0.4) | (0.2,0.4) | ||||||||
| (0.4,0.6) | (0.2,0.4) | (0.2,0.4) | (0.6,0.8) | (0.8,1.0) | (0.6,0.8) | (0.4,0.6) | ||||||||
| (0.2,0.4) | 0.4,0.6) | (0.8,1.0) | (0,0.2) | (0.2,0.4) | (0.2,0.4) | (0,0.2) | ||||||||
| (0.4,0.6) | (0.6,0.8) | (0.4,0.6) | (0.8,1.0) | (0.2,0.4) | (0.8,1.0) | (0.2,0.4) | ||||||||
| (0.6,0.8) | (0,0.2) | (0.6,0.8) | (0,0.2) | (0.4,0.6) | (0.2,0.4) | (0.8,1.0) | ||||||||
| (0.2,0.4) | (0.6,0.8) | (0.2,0.4) | (0.6,0.8) | (0.6,0.8) | (0.4,0.6) | (0,0.2) | ||||||||
| (0.4,0.6) | (0.8,1.0) | (0.4,0.6) | (0.8,1.0) | (0,0.2) | (0.6,0.8) | (0.2,0.4) | ||||||||
| (0,0.2) | (0,0.2) | (0.2,0.4) | (0.6,0.8) | (0,0.2 | (0.0,0.2) | (0.4,0.6) | ||||||||
| (0.2,0.4) | (0.4,0.6) | (0.2,0.4) | (0.4,0.6) | (0.4,0.6) | (0.4,0.6) | (0.2,0.4) | ||||||||
| (0.4,0.6) | (0.2,0.4) | (0.8,1.0) | (0.8,1.0) | (0.6,0.8) | (0.2,0.4) | (0.2,0.4) | ||||||||
| (0.8,1.0) | (0.6,0.8) | (0.6,0.8) | (0.6,0.8) | (0.8,1.0) | (0.4,0.6) | (0.8,1.0) | ||||||||
| (0.2,0.4) | (0.4,0.6) | (0.4,0.6) | (0.2,0.4) | (0.4,0.6) | (0.2,0.4) | (0.2,0.4) | ||||||||
| (0.4,0.6) | 0.4,0.6) | (0.2,0.4) | (0.6,0.8) | (0.2,0.4) | (0.8,1.0) | (0.8,1.0) | ||||||||
| (0.6,0.8) | (0,0.2) | (0.4,0.6) | (0.2,0.4) | (0.4,0.6) | (0.2,0.4) | (0,0.2) | ||||||||
| (0,0.2) | (0.2,0.4) | (0.2,0.4) | (0.6,0.8) | (0,0.2) | (0.6,0.8) | (0.6,0.8) | ||||||||
| (0.2,0.4) | (0.4,0.6) | (0.6,0.8) | (0.2,0.4) | (0.4,0.6) | (0.4,0.6) | (0.2,0.4) | ||||||||
| (0.6,0.8) | (0,0.2) | (0.4,0.6) | (0.4,0.6) | (0.2,0.4) | (0.4,0.6) | (0.4,0.6) | ||||||||
| (0.8,1.0) | (0,0.2 | (0,0.2) | (0,0.2) | (0,0.2) | (0.2,0.4) | (0.6,0.8) | ||||||||
| (0.4,0.6) | (0.8,1.0) | (0.8,1.0) | (0.6,0.8) | (0.8,1.0) | (0.4,0.6) | (0.2,0.4) | ||||||||
| (0.2,0.4) | (0.6,0.8) | (0.4,0.6) | (0.8,1.0) | (0.2,0.4) | (0.6,0.8) | (0.0,0.2) | (0.6,0.8) | |||||||
| (0.4,0.6) | (0.8,1.0) | (0.4,0.6) | (0,0.2) | (0.2,0.4) | (0.2,0.4) | (0.6,0.8) | (0.8,1.0) | |||||||
| (0.8,1.0) | (0.4,0.6) | (0,0.2) | (0.6,0.8) | (0.4,0.6) | (0.8,1.0) | (0.2,0.4) | (0.4,0.6) | |||||||
| (0.4,0.6) | (0.8,1.0) | (0.8,1.0) | (0.6,0.8) | (0.6,0.8) | (0,0.2) | (0.2,0.4) | (0.6,0.8) | |||||||
| (0.6,0.8) | (0.4,0.6) | (0.6,0.8) | (0.4,0.6) | (0,0.2) | (0.6,0.8) | (0.6,0.8) | (0.8,1.0) | |||||||
| (0.4,0.6) | (0.2,0.4) | (0,0.2) | (0.6,0.8) | (0.2,0.4) | (0.4,0.6) | (0.4,0.6) | (0.4,0.6) | |||||||
| (0.6,0.8) | (0.2,0.4) | (0.2,0.4) | (0.8,1.0) | (0.6,0.8) | (0.8,1.0) | (0.6,0.8) | (0.6,0.8) | |||||||
| (0.2,0.4) | (0.8,1.0) | (0.4,0.6) | (0.6,0.8) | (0.8,1.0) | (0.2,0.4) | 0.4,0.6) | (0.2,0.4) | |||||||
| 0.4,0.6) | (0.6,0.8) | (0.2,0.4) | (0.4,0.6) | (0.2,0.4) | (0.2,0.4) | (0.2,0.4) | (0.6,0.8) | |||||||
| (0.2,0.4) | (0.8,1.0) | (0.4,0.6) | (0,0.2 | (0.8,1.0) | (0.8,1.0) | (0.2,0.4) | (0.0,0.2) | |||||||
| (0.8,1.0) | (0.8,1.0) | (0,0.2) | (0.8,1.0) | (0.6,0.8) | (0.4,0.6) | (0.8,1.0) | (0.6,0.8) | |||||||
| (0.6,0.8) | (0.6,0.8) | (0.8,1.0) | 0.4,0.6) | (0.4,0.6) | (0.8,1.0) | (0.8,1.0) | (0,0.2) | |||||||
| (0.4,0.6) | (0,0.2) | (0.4,0.6) | (0,0.2) | (0.6,0.8) | (0.6,0.8) | (0.2,0.4) | (0.2,0.4) | |||||||
| (0.2,0.4) | (0.2,0.4) | (0.6,0.8) | (0.4,0.6) | (0.8,1.0) | (0.8,1.0) | (0.8,1.0) | (0.6,0.8) | |||||||
| (0.6,0.8) | (0,0.2) | (0.8,1.0) | (0.6,0.8) | (0.2,0.4) | (0.8,1.0) | (0.4,0.6) | (0.2,0.4) | |||||||
| (0.8,1.0) | (0.4,0.6) | (0.4,0.6) | (0.4,0.6) | (0.6,0.8) | (0,0.2 | (0.6,0.8) | (0,0.2) | |||||||
| (0.2,0.4) | (0.8,1.0) | (0.2,0.4) | (0,0.2) | (0.4,0.6) | (0.4,0.6) | (0.6,0.8) | (0.4,0.6) | |||||||
| (0.6,0.8) | (0.2,0.4) | (0.4,0.6) | (0.6,0.8) | (0.0,0.2) | (0.6,0.8) | (0.2,0.4) | (0.2,0.4) | |||||||
| (0.03,0.045) | (0.021,0.037) | (0.024,0.03) | (0.017,0.033) | (0.067,0.077) | (0.029,0.046) | (0.046,0.063) | ||||||||
| (0.042,0.062) | (0.029,0.045) | (0.027,0.059) | (0.022,0.033) | (0.036,0.053) | (0.056,0.07) | (0.056,0.07) | ||||||||
| (0.037,0.052) | (0.022,0.045) | (0.03,0.044) | (0.016,0.026) | (0.05,0.067) | (0.046,0.063) | (0.05,0.067) | ||||||||
| (0.034,0.069) | (0.034,0.056) | (0.024,0.032) | (0.018,0.022) | (0.039,0.056) | (0.053,0.07) | (0.036,0.07) | ||||||||
| (0.045,0.069) | (0.029,0.045) | (0.023,0.044) | (0.021,0.03) | (0.043,0.06) | (0.033,0.067) | (0.06,0.074) | ||||||||
| (0.034,0.045) | (0.023,0.05) | (0.029,0.04) | (0.02,0.028) | (0.056,0.074) | (0.033,0.05) | (0.029,0.046) | ||||||||
| (0.054,0.079) | (0.029,0.045) | (0.035,0.053) | (0.024,0.036) | (0.039,0.056) | (0.029,0.046) | (0.056,0.074) | ||||||||
| (0.035,0.048) | (0.023,0.031) | (0.035,0.053) | (0.018,0.024) | (0.039,0.074) | (0.043,0.074) | (0.043,0.06) | ||||||||
| (0.048,0.077) | (0.027,0.04) | (0.032,0.048) | (0.018,0.036) | (0.036,0.07) | (0.046,0.063) | (0.039,0.074) | ||||||||
| (0.032,0.04) | (0.034,0.056) | (0.024,0.032) | (0.024,0.036) | (0.05,0.067) | (0.036,0.053) | (0.046,0.063) | ||||||||
| (0.034,0.04) | (0.029,0.049) | (0.032,0.048) | (0.018,0.022) | (0.043,0.074) | (0.043,0.077) | (0.053,0.07) | ||||||||
| (0.04,0.057) | (0.038,0.045) | (044,0.077) | (0.028,0.046) | (0.033,0.05) | (0.046,0.063) | (0.033,0.067) | ||||||||
| (0.045,0.069) | (0.034,0.056) | (0.029,0.067) | (0.036,0.077) | (0.029,0.046) | (0.026,0.06) | (0.039,0.056) | ||||||||
| (0.042,0.065) | (0.250,0.070) | (0.055,0.075) | (0.060,0.018] | (0.025,0.045) | (0.055,0.35) | (0.065,0.025) | ||||||||
| (0.035,0.52) | (0.020,0.080) | (0.052,0.015) | (0.015,0.065) | (0.047,0.061) | (0.040,0.034) | (0.017,0.075) | ||||||||
| (0.025,0.043) | (0.015,0.039) | (0.070,0.019) | (0.032,0.057) | (0.027,0.066) | (0.060,0.080) | (0.035,0.055) | ||||||||
| (0.025,0.045) | (0.010,0.030) | (0.075,0.095) | (0.020,0.040) | (0.025,0.047) | (0.058,0.080) | (0.030,0.070) | ||||||||
| (0.016,0.080) | (0.040,0.060) | (0.012,0.040) | (0.035,0.070) | (0.045,0.25) | (0.040,0.016) | (0.075,0.015) | ||||||||
| (0.014,0.024) | (0.011,0.043) | (0.035,0.048) | (0.021,0.04) | (0.051,0.063) | (0.053,0.07) | (0.09,0.067) | ||||||||
| (0.009,0.021) | (0.028,0.035) | (0.042,0.062) | (0.023,0.031) | (0.049,0.07) | (0.06,0.074) | (0.046,0.063) | ||||||||
| (0.61,0.024) | (0.047,0.031) | (0.032,0.042) | (0.026,0.037) | (0.015,0.047) | (0.067,0.059) | (0.054,0.07) | ||||||||
| (0.021,0.063) | (0.027,0.05) | (0.048,0.062) | (0.024,0.034) | (0.059,0.17) | (0.043,0.06) | (0.05,0.067) | ||||||||
| (0.019,0.045) | (0.074,0.071) | (0.04,0.057) | (0.08,0.045) | (0.063,0.019) | (0.16,0.064) | (0.039,0.056) | ||||||||
| (0.015,0.029) | (0.028,0.055) | (0.24,0.087) | (0.052,0.045) | (0.033,0.063) | (0.06,0.074) | (0.046,0.063) | ||||||||
| (0.041,0.024) | (0.061,0.043) | (0.43,0.043) | (0.049,0.024) | (0.039,0.074) | (0.033,0.067) | (0.039,0.06) | ||||||||
| (0.029,0.045) | (0.03,0.061) | (0.03,0.057) | (0.043,0.05) | (0.043,0.061) | (0.076,0.053) | (0.056,0.074) | ||||||||
| (015,0.029) | (0.027,0.05) | (0.041,0.057) | (0.021,0.027) | (0.013,0.652) | (0.044,0.08) | (0.05,0.076) | ||||||||
| (0.072,0.019) | (0.04,0.061) | (0.03, 0270) | (0.041,0.05) | (0.45,0.0631) | (0.032,0.063) | (0.043,0.74) | ||||||||
| (0.034,0.074) | (0.033,0.046) | (0.037,0.052) | (0.12,0.024) | (0.016,0.071) | (0.064,0.074) | (0.063,0.074) | ||||||||
| (0.019,0.045) | (0.046,0.077) | (0.042,0.062) | (0.023,0.031) | (0.033,0.067) | (0.066,0.043) | (0.043,0.06) | ||||||||
| (0.039,0.045) | (0.012,0.046) | (0.035,0.077) | (0.047,0.04) | (0.022,0.039) | (0.08,0.046) | (0.029,0.046) | ||||||||
| (0.014,0.044) | (0.021,0.049) | (0.023,0.061) | (0.045,0.08) | (0.021,0.063) | (0.021,0.063) | (0.022,0.084) | ||||||||
| (0.029,0.045) | (0.038,0.052) | (0.009,0.021) | (0.026,0.057) | (0.014,0.024) | (0.015,0.029) | (0.01,0.014) | ||||||||
| (0.047,0.025) | (0.024,0.052) | (0.023,0.063) | (0.035,0.051) | (0.034,0.074) | (0.063,0.021) | (0.055,0.011) | ||||||||
| (0.032,0.045) | (0.035,0.063) | (0.039,0.045) | (0.041,0.057) | (0.019,0.045) | (0.067,0.035) | (0.015,0.029) | ||||||||
| (0.077,0.035) | (0.027,0.055) | (0.011,0.017) | (0.038,0.054) | (0.018,0.044) | (0.019,0.045) | (0.019,0.045) | ||||||||
| (0.019,0.045) | (0.012,0.045) | (0.032,0.046) | (0.032, 0.06) | (0.022,0.019) | (0.024,0.013) | (0.017,0.065) | (0.015,0.059) | |||||||
| (0.014,0.024) | (0.009,0.013) | (0.027,0.055) | (0.035,0.049) | (0.013,0.021) | (0.017,0.035) | (0.025,0.043) | (0.017,0.035) | |||||||
| (0.045,0.029) | (0.022,0.019) | (0.046,0.06) | (0.049,0.063) | (0.017,0.035) | (0.015,0.029) | (0.069,0.045) | (0.032,0.049) | |||||||
| (0.031,0.063) | (0.019,0.045) | (0.035,0.063) | (0.046,0.06) | (0.019,0.045) | (0.039,0.085) | (0.013,0.023) | (0.081,0.063) | |||||||
| (0.0173,0.021) | (0.019,0.053) | (0.032,0.06) | (0.021,0.049) | (0.021,0.063) | (0.061,0.023) | (0.047,0.025) | (0.014,0.044) | |||||||
| (0.015,0.029) | (0.025,0.049) | (0.062,0.046) | (0.043,0.057) | (0.014,0.024) | (0.014,0.024) | (0.019,0.045) | (0.012,0.045) | |||||||
| (0.055,0.063) | (0.039,0.055) | (0.053,0.036) | (0.029,0.043) | (0.61,0.015) | (0.008,0.015) | (0.021,0.063) | (0.023,0.011) | |||||||
| (0.077,0.035) | (0.021,0.063) | (0.049,0.063) | (0.013,0.027) | (0.012,0.079) | (0.012,0.019) | (0.014,0.024) | (0.052,0.019) | |||||||
| (0.089,0.015) | (0.013,0.021) | (0.012,0.046) | (0.046,0.06) | (0.053,0.021) | (0.021,0.063) | (0.063,0.021) | (0.078,0.011) | |||||||
| (0.015,0.029) | (0.019,0.045) | (0.027,0.055) | (0.035,0.049) | (0.029,0.045) | (0.015,0.029) | (0.073,0.021) | (0.61,0.024) | |||||||
| (0.046,0.06) | (0.029,0.06) | (0.013,0.063) | (0.014,0.024) | (0.069,0.045) | (0.012,0.045) | (0.032,0.06) | (0.046,0.06) | |||||||
| (0.021,0.063) | (0.073,0.021) | (0.012,0.045) | (0.013,0.021) | (0.032,0.046) | (0.032,0.06) | (0.013,0.021) | (0.021,0.063) | |||||||
| (0.019,0.045) | (0.085,0.029) | (0.021,0.063) | (0.012,0.019) | (0.049,0.063) | (0.046,0.06) | (0.019,0.045) | (0.012,0.045) | |||||||
| (0.013,0.021) | (0.091,0.015) | (0.009,0.013) | (0.009,0.013) | (0.046,0.06) | (0.021,0.049) | (0.021,0.063) | (0.013,0.063) | |||||||
| (0.014,0.024) | (0.075,0.029) | (0.015,0.029) | (0.015,0.029) | (0.056,0.061) | (0.029,0.043) | (0.024,0.044) | (0.014,0.024) | |||||||
| (0.01,0.095) | (0.11,0.029) | (0.07,0.029) | (0.012,0.045) | (0.027,0.055) | (0.035,0.049) | (0.039,0.045) | (0.015,0.029) | |||||||
| (0.012,0.019) | (0.035,0.049) | (0.043,0.057) | (0.007,0.042) | (0.012,0.019) | (0.71,0.024) | (0.015,0.052) | (0.019,0.045) | |||||||
| (0.062,0.029) | (0.027,0.041) | (0.035,0.049) | (0.019,0.045) | (0.015,0.029) | (0.013,0.021) | (0.014,0.024) | (0.012,0.079) | |||||||
Publisher’s Note: MDPI stays neutral with regard to jurisdictional claims in published maps and institutional affiliations. |
© 2021 by the authors. Licensee MDPI, Basel, Switzerland. This article is an open access article distributed under the terms and conditions of the Creative Commons Attribution (CC BY) license (https://creativecommons.org/licenses/by/4.0/).
Share and Cite
Ikram, M.; Sroufe, R.; Awan, U.; Abid, N. Enabling Progress in Developing Economies: A Novel Hybrid Decision-Making Model for Green Technology Planning. Sustainability 2022, 14, 258. https://doi.org/10.3390/su14010258
Ikram M, Sroufe R, Awan U, Abid N. Enabling Progress in Developing Economies: A Novel Hybrid Decision-Making Model for Green Technology Planning. Sustainability. 2022; 14(1):258. https://doi.org/10.3390/su14010258
Chicago/Turabian StyleIkram, Muhammad, Robert Sroufe, Usama Awan, and Nabila Abid. 2022. "Enabling Progress in Developing Economies: A Novel Hybrid Decision-Making Model for Green Technology Planning" Sustainability 14, no. 1: 258. https://doi.org/10.3390/su14010258
APA StyleIkram, M., Sroufe, R., Awan, U., & Abid, N. (2022). Enabling Progress in Developing Economies: A Novel Hybrid Decision-Making Model for Green Technology Planning. Sustainability, 14(1), 258. https://doi.org/10.3390/su14010258

