Improved Deep Learning Model Based on Self-Paced Learning for Multiscale Short-Term Electricity Load Forecasting
Abstract
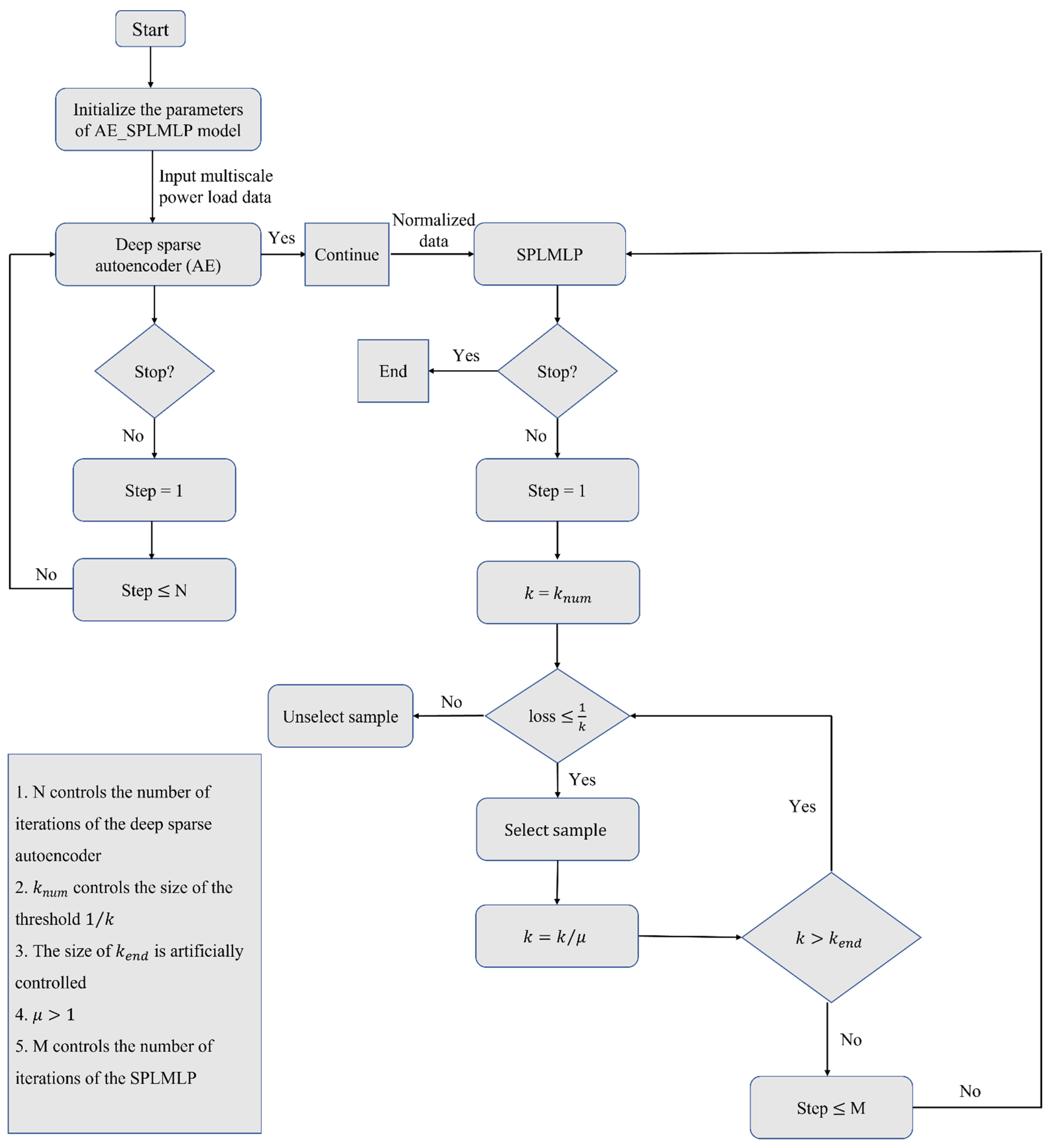
:1. Introduction
- The SPL strategy gradually incorporates samples into the developed model from simple to complex. This paper innovatively proposes combining SPL with the MLP method, which can effectively avoid local optimal solutions and further improve the prediction performance of the model.
- To the best of our knowledge, AE–SPLMLP is the first multiscale power load forecasting model that incorporates a sparse deep autoencoder and the MLP method based on SPL into a computational framework.
- The obtained experimental results show that compared with the support vector regression (SVR), gradient boosting decision tree (GBDT), extreme gradient boosting (XgBoost), light gradient boosted machine (LightGBM), and LSTM models, the AE–SPLMLP model achieves improvements of 6.88–99.66%.
2. Datasets and Methods
2.1. Factors and Datasets
2.2. Deep Autoencoder
2.3. Sparse Coding
2.4. SPL
2.5. Combining SPL with an MLP
3. Results
3.1. Implementation Details and Performance Metrics
3.2. The Effects of the Hyperparameters
3.3. The Results Obtained on Several Datasets
4. Discussion and Conclusions
Author Contributions
Funding
Institutional Review Board Statement
Informed Consent Statement
Data Availability Statement
Acknowledgments
Conflicts of Interest
References
- Valor, E.; Meneu, V.; Caselles, V. Daily air temperature and electricity load in Spain. J. Appl. Meteorol. 2001, 40, 1413–1421. [Google Scholar] [CrossRef]
- Soaresm, L.J.; Medeirosm, M.C. Modeling and forecasting short-term electricity load: A comparison of methods with an application to Brazilian data. Int. J. Forecast. 2008, 24, 630–644. [Google Scholar] [CrossRef]
- Paatero, J.V.; Lund, P.D. A model for generating household electricity load profiles. Int. J. Energy Res. 2006, 30, 273–290. [Google Scholar] [CrossRef] [Green Version]
- Hong, T.; Wilson, J.; Xie, J. Long term probabilistic load forecasting and normalization with hourly information. IEEE Trans. Smart Grid 2013, 5, 456–462. [Google Scholar] [CrossRef]
- Gavrilas, M.; Ciutea, I.; Tanasa, C. Medium-term load forecasting with artificial neural network models. In Proceedings of the 16th International Conference and Exhibition on Electricity Distribution, 2001. Part 1: Contributions, CIRED, Amsterdam, The Netherlands, 18–21 June 2001. [Google Scholar]
- Yalcinoz, T.; Eminoglu, U. Short term and medium term power distribution load forecasting by neural networks. Energy Convers. Manag. 2005, 46, 1393–1405. [Google Scholar] [CrossRef]
- Moghram, I.; Rahman, S. Analysis and evaluation of five short-term load forecasting techniques. IEEE Trans. Power Syst. 1989, 4, 1484–1491. [Google Scholar] [CrossRef]
- Mandal, P.; Senjyu, T.; Funabashi, T. Neural networks approach to forecast several hour ahead electricity prices and loads in deregulated market. Energy Convers. Manag. 2006, 47, 2128–2142. [Google Scholar] [CrossRef]
- Kumar, A.; Luthra, S.; Mangla, S.K.; Kazançoğlu, Y. COVID-19 impact on sustainable production and operations management. Sustain. Oper. Comput. 2020, 1, 1–7. [Google Scholar] [CrossRef]
- Zhong, H.; Tan, Z.; He, Y.; Xie, L.; Kang, C. Implications of COVID-19 for the electricity industry: A comprehensive review. CSEE J. Power Energy Syst. 2020, 6, 489–495. [Google Scholar]
- Gupta, M.; Abdelmaksoud, A.; Jafferany, M.; Lotti, T.; Sadoughifar, R.; Goldust, M. COVID-19 and economy. Dermatol. Ther. 2020, 33, e13329. [Google Scholar] [CrossRef]
- Peng, T.; Hubele, N.; Karady, G. Advancement in the application of neural networks for short-term load forecasting. IEEE Trans. Power Syst. 1992, 7, 250–257. [Google Scholar] [CrossRef]
- Solyali, D. A comparative analysis of machine learning approaches for short-/long-term electricity load forecasting in Cyprus. Sustainability 2020, 12, 3612. [Google Scholar] [CrossRef]
- Li, Y.-C.; Fang, T.-J.; Yu, E.-K. Study of support vector machines for short-term load forecasting. Proc. CSEE 2003, 23, 55–59. [Google Scholar]
- Barman, M.; Choudhury, N.D.; Sutradhar, S. A regional hybrid GOA-SVM model based on similar day approach for short-term load forecasting in Assam, India. Energy 2018, 145, 710–720. [Google Scholar] [CrossRef]
- Barman, M.; Choudhury, N.B.D. Season specific approach for short-term load forecasting based on hybrid FA-SVM and similarity concept. Energy 2019, 174, 886–896. [Google Scholar] [CrossRef]
- Liu, Q.; Shen, Y.; Wu, L.; Li, J.; Zhuang, L.; Wang, S. A hybrid FCW-EMD and KF-BA-SVM based model for short-term load forecasting. CSEE J. Power Energy Syst. 2018, 4, 226–237. [Google Scholar] [CrossRef]
- Askari, M.; Keynia, F. Mid-term electricity load forecasting by a new composite method based on optimal learning MLP algorithm. IET Gener. Transm. Distrib. 2020, 14, 845–852. [Google Scholar] [CrossRef]
- Tang, J.; Zhao, J.; Zou, H.; Ma, G.; Wu, J.; Jiang, X.; Zhang, H. Bus Load Forecasting Method of Power System Based on VMD and Bi-LSTM. Sustainability 2021, 13, 10526. [Google Scholar] [CrossRef]
- Butt, F.M.; Hussain, L.; Mahmood, A.; Lone, K.J. Artificial Intelligence based accurately load forecasting system to forecast short and medium-term load demands. Math. Biosci. Eng. 2020, 18, 400–425. [Google Scholar] [CrossRef]
- Kong, W.; Dong, Z.Y.; Jia, Y.; Hill, D.J.; Xu, Y.; Zhang, Y. Short-term residential load forecasting based on LSTM recurrent neural network. IEEE Trans. Smart Grid 2017, 10, 841–851. [Google Scholar] [CrossRef]
- Mujeeb, S.; Javaid, N.; Ilahi, M.; Wadud, Z.; Ishmanov, F.; Afzal, M.K. Deep long short-term memory: A new price and load forecasting scheme for big data in smart cities. Sustainability 2019, 11, 987. [Google Scholar] [CrossRef] [Green Version]
- Kontogiannis, D.; Bargiotas, D.; Daskalopulu, A. Minutely active power forecasting models using neural networks. Sustainability 2020, 12, 3177. [Google Scholar] [CrossRef] [Green Version]
- Mu, X.-Y.; Zhang, T.-Y.; Zhou, Y. Short-term load forecasting on multi-scale Gaussian model. Microelectron. Comput. 2008, 12. Available online: https://en.cnki.com.cn/Article_en/CJFDTotal-WXYJ200812056.htm (accessed on 24 May 2021).
- Ng, A. Sparse autoencoder. CS294A Lect. Notes 2011, 72, 1–19. [Google Scholar]
- Kumar, M.; Packer, B.; Koller, D. Self-paced learning for latent variable models. Adv. Neural Inf. Process. Syst. 2010, 23, 1189–1197. [Google Scholar]
- Jiang, L.; Meng, D.; Yu, S.-I.; Lan, Z.; Shan, S.; Hauptmann, A. Self-paced learning with diversity. Adv. Neural Inf. Process. Syst. 2014, 27, 2078–2086. [Google Scholar]
- Wi, Y.-M.; Joo, S.-K.; Song, K.-B. Holiday load forecasting using fuzzy polynomial regression with weather feature selection and adjustment. IEEE Trans. Power Syst. 2011, 27, 596–603. [Google Scholar] [CrossRef]
- Haq, M.R.; Ni, Z. A new hybrid model for short-term electricity load forecasting. IEEE Access 2019, 7, 125413–125423. [Google Scholar] [CrossRef]
- Chen, K.; Chen, K.; Wang, Q.; He, Z.; Hu, J.; He, J. Short-term load forecasting with deep residual networks. IEEE Trans. Smart Grid 2018, 10, 3943–3952. [Google Scholar] [CrossRef] [Green Version]
- Zeng, P.; Jin, M.; Elahe, M.F. Short-term power load forecasting based on cross multi-model and second decision mechanism. IEEE Access 2020, 8, 184061–184072. [Google Scholar] [CrossRef]
- Tan, Z.; Zhang, J.; He, Y.; Zhang, Y.; Xiong, G.; Liu, Y. Short-term load forecasting based on integration of SVR and stacking. IEEE Access 2020, 8, 227719–227728. [Google Scholar] [CrossRef]
- Liu, S.; Cui, Y.; Ma, Y.; Liu, P. Short-term load forecasting based on GBDT combinatorial optimization. In Proceedings of the 2nd IEEE Conference on Energy Internet and Energy System Integration (EI2), Beijing, China, 20–22 October 2018; pp. 1–5. [Google Scholar]
- Zheng, H.; Yuan, J.; Chen, L. Short-term load forecasting using EMD-LSTM neural networks with a Xgboost algorithm for feature importance evaluation. Energies 2017, 10, 1168. [Google Scholar] [CrossRef] [Green Version]
- Wang, Y.; Chen, J.; Chen, X.; Zeng, X.; Kong, Y.; Sun, S.; Guo, Y.; Liu, Y. Short-term load forecasting for industrial customers based on TCN-LightGBM. IEEE Trans. Power Syst. 2020, 36, 1984–1997. [Google Scholar] [CrossRef]
- Zhao, Q.; Meng, D.; Jiang, L.; Xie, Q.; Xu, Z.; Hauptmann, A.G. Self-paced learning for matrix factorization. In Proceedings of the 29th AAAI Conference on Artificial Intelligence, Austin, TX, USA, 25–30 January 2015. [Google Scholar]






| Model | Model Hyperparameters | Considered Values |
|---|---|---|
| Autoencoder | Number of hidden layers | 3 |
| Number of neurons | 200 | |
| 100 | ||
| 200 | ||
| SPLMLP | Number of hidden layers | 1 |
| Number of neurons | 5 | |
| Activation function | sigmoid | |
| Number of iterations | 500 |
| MSE | MAE | |
|---|---|---|
| 3 | 0.00602 | 0.05149 |
| 5 | 0.00578 | 0.04752 |
| 10 | 0.00655 | 0.05432 |
| 30 | 0.00747 | 0.05947 |
| 50 | 0.00594 | 0.04734 |
| 70 | 0.00759 | 0.05913 |
| 90 | 0.00612 | 0.04758 |
| MSE | MAE | |
|---|---|---|
| 1 | 0.00554 | 0.05121 |
| 2 | 0.00798 | 0.05921 |
| 3 | 0.00682 | 0.05109 |
| 4 | 0.00745 | 0.05808 |
| MSE | MAE | |
|---|---|---|
| Sigmoid | 0.00600 | 0.04979 |
| ReLu | 0.00701 | 0.05171 |
| Tanh | 0.00913 | 0.05601 |
| Model | MSE | RMSE | CV–RMSE | MAE |
|---|---|---|---|---|
| SVR | 0.02123 ± 0.0165 | 0.00072 ± 0.0011 | 0.00110 ± 0.0017 | 0.11105 ± 0.0490 |
| GBDT | 0.00766 ± 0.0013 | 6.03 × 10−5 ± 1.92 × 10−5 | 9.39 × 10−5 ± 3.12 × 10−5 | 0.05742 ± 0.0075 |
| XgBoost | 0.00789 ± 0.0012 | 6.36e × 10−5 ± 1.91 × 10−5 | 9.63 × 10−5 ± 2.72 × 10−5 | 0.05795 ± 0.0089 |
| LightGBM | 0.00730 ± 0.0008 | 5.39e × 10−5 ± 1.16 × 10−5 | 7.24 × 10−5 ± 1.70 × 10−5 | 0.05463 ± 0.0060 |
| MLP | 0.01254 ± 0.0023 | 0.00016 ± 5.75 × 10−5 | 0.00015 ± 8.33 × 10−5 | 0.08014 ± 0.0094 |
| LSTM | 0.08782 ± 0.0005 | 0.00771 ± 5.10 × 10−5 | 0.01716 ± 0.0113 | 0.25955 ± 0.0051 |
| AE–MLP | 0.00809 ± 0.0006 | 6.58 × 10−5 ± 9.08 × 10−5 | 9.16 × 10−5 ± 4.00 × 10−5 | 0.06499 ± 0.0035 |
| SPLMLP | 0.00834 ± 0.0006 | 6.95 × 10−5 ± 1.14 × 10−5 | 9.71 × 10−5 ± 1.69 × 10−5 | 0.06365 ± 0.0031 |
| AE–SPLMLP | 0.00614 ± 0.0005 | 3.8 × 10−5 ± 6.69 × 10−6 | 5.9 × 10−5 ± 9.81 × 10−6 | 0.05087 ± 0.0043 |
| Testing Set | MSE | RMSE | CV–RMSE | MAE |
|---|---|---|---|---|
| 1 | 0.00578 | 3.34 × 10−5 | 5.25 × 10−5 | 0.04752 |
| 2 | 0.00586 | 3.43 × 10−5 | 5.51 × 10−5 | 0.04938 |
| 3 | 0.00558 | 3.12 × 10−5 | 4.77 × 10−5 | 0.04597 |
| 4 | 0.00649 | 4.21 × 10−5 | 6.45 × 10−5 | 0.05391 |
| 5 | 0.00701 | 4.92 × 10−5 | 7.53 × 10−5 | 0.05759 |
| Average | 0.00614 ± 0.0005 | 3.8 × 10−5 ± 6.69 × 10−6 | 5.9 × 10−5 ± 9.81 × 10−6 | 0.05087 ± 0.0043 |
Publisher’s Note: MDPI stays neutral with regard to jurisdictional claims in published maps and institutional affiliations. |
© 2021 by the authors. Licensee MDPI, Basel, Switzerland. This article is an open access article distributed under the terms and conditions of the Creative Commons Attribution (CC BY) license (https://creativecommons.org/licenses/by/4.0/).
Share and Cite
Li, M.; Xie, X.; Zhang, D. Improved Deep Learning Model Based on Self-Paced Learning for Multiscale Short-Term Electricity Load Forecasting. Sustainability 2022, 14, 188. https://doi.org/10.3390/su14010188
Li M, Xie X, Zhang D. Improved Deep Learning Model Based on Self-Paced Learning for Multiscale Short-Term Electricity Load Forecasting. Sustainability. 2022; 14(1):188. https://doi.org/10.3390/su14010188
Chicago/Turabian StyleLi, Meiping, Xiaoming Xie, and Du Zhang. 2022. "Improved Deep Learning Model Based on Self-Paced Learning for Multiscale Short-Term Electricity Load Forecasting" Sustainability 14, no. 1: 188. https://doi.org/10.3390/su14010188
APA StyleLi, M., Xie, X., & Zhang, D. (2022). Improved Deep Learning Model Based on Self-Paced Learning for Multiscale Short-Term Electricity Load Forecasting. Sustainability, 14(1), 188. https://doi.org/10.3390/su14010188

