Automatic Detection of Photovoltaic Farms Using Satellite Imagery and Convolutional Neural Networks
Abstract
1. Introduction
2. Literature Review
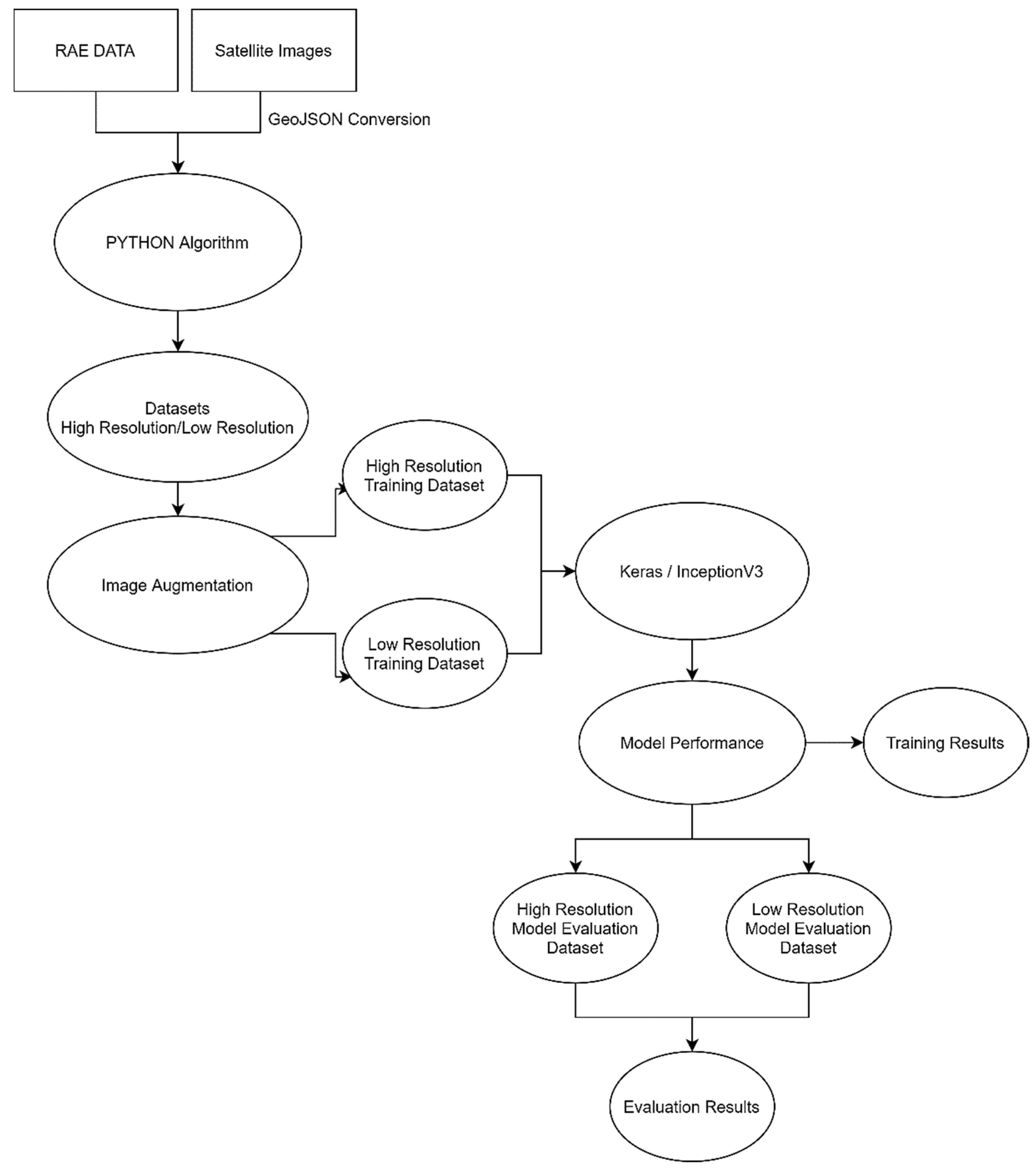
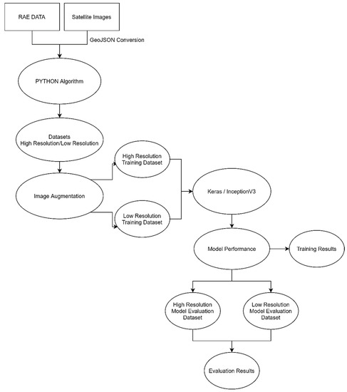
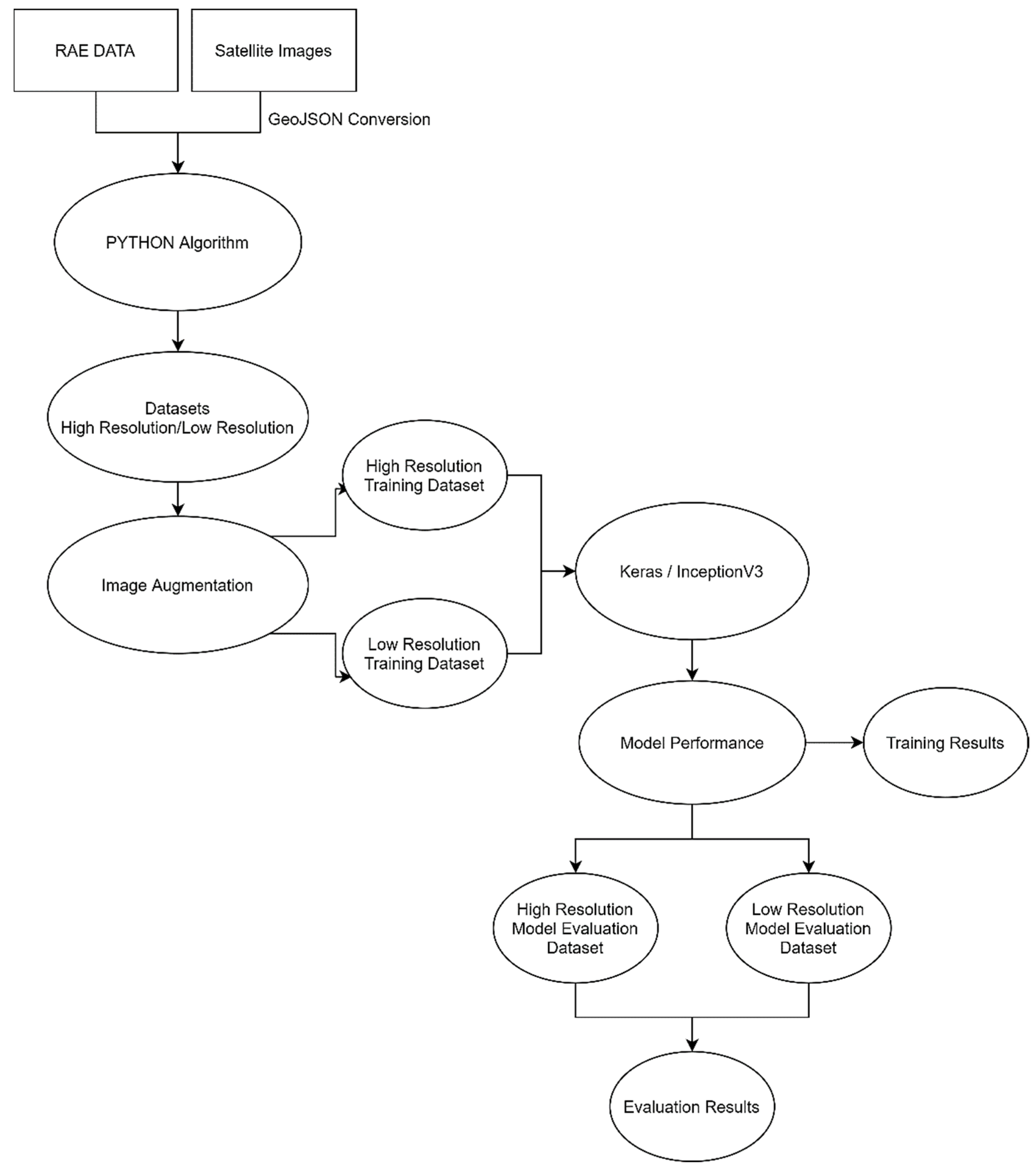
3. Materials and Methods
- Investments with installation licenses;
- Investments with production licenses;
- Investments with operation licenses.
3.1. Convolutional Neural Networks
- The first hidden layer is responsible for the convolution. This layer consists of four feature maps, with each feature map consisting of 24 × 24 neurons. Each neuron is assigned a receptive field of 5 × 5 size.
- The second hidden layer is responsible for subsampling and local averaging. Like the previous layer, it also consists of four feature maps, but each feature map is now made up of 12 × 12 neurons. Each neuron has a receptive field of size 2 × 2, a trainable coefficient, a trainable bias, and a sigmoid activation function. The trainable coefficient and bias control the operating point of the neuron.
- The third hidden layer is responsible for the second convolution. It consists of 12 feature maps, with each feature map consisting of 8 × 8 neurons. Each neuron in this hidden layer may have synaptic connections from several feature maps in the previous hidden layer. Otherwise in operates in a manner similar to the first convolutional layer.
- The fourth hidden layer is responsible for performing a second subsampling and local averaging. It consists of 12 feature maps, but with each feature map in this case consisting of 4 × 4 neurons. Otherwise, it operates in a manner similar to the first sampling layer.
- Finally, the output layer is responsible for the final stage of convolution. This layer consists of 26 neurons, with each neuron assigned to one of 26 possible characters. As before each neuron is assigned a receptive field of size 4 × 4 [42].
3.2. Building the Model
- Rotation range, rotates the images randomly;
- Height shift range, shifts the image along the X axis;
- Width shift range, shifts the image along the Y axis;
- Horizontal flip, flips the image across the X axis;
- Vertical flip, flips the image across the Y axis;
- Validation split, determines the fraction of images reserved from the training dataset for model validation;
- Zoom range, determines the zoom factor;
- Brightness range, modifies the image brightness level;
- Rescale, determines if the image is rescaled to specific dimensions;
- Shear range, determines the image distortion across an axis in order to create or rectify perception angle;
- Fill mode, determines the image location inside the canvas.
4. Results
5. Discussion
6. Conclusions
Author Contributions
Funding
Institutional Review Board Statement
Informed Consent Statement
Data Availability Statement
Conflicts of Interest
References
- Rafaj, P.; Barreto, L.; Kypreos, S. Combining policy instruments for sustainable energy systems: An assessment with the GMM model. Environ. Model. Assess. 2006, 11, 277–295. [Google Scholar] [CrossRef]
- Konstantinos, I.; Georgios, T.; Garyfalos, A. A Decision Support System methodology for selecting wind farm installation locations using AHP and TOPSIS: Case study in Eastern Macedonia and Thrace region, Greece. Energy Policy 2019, 132, 232–246. [Google Scholar] [CrossRef]
- Tsantopoulos, G.; Arabatzis, G.; Tampakis, S. Public attitudes towards photovoltaic developments: Case study from Greece. Energy Policy 2014, 71, 94–106. [Google Scholar] [CrossRef]
- Rahman, S.M.; Miah, M.D. The impact of sources of energy production on globalization: Evidence from panel data analysis. Renew. Sustain. Energy Rev. 2017, 74, 110–115. [Google Scholar] [CrossRef]
- Arto, I.; Capellán-Pérez, I.; Lago, R.; Bueno, G.; Bermejo, R. The energy requirements of a developed world. Energy Sustain. Dev. 2016, 33, 1–13. [Google Scholar] [CrossRef]
- Andreoni, V. Energy Metabolism of 28 World Countries: A Multi-scale Integrated Analysis. Ecol. Econ. 2017, 142, 56–69. [Google Scholar] [CrossRef]
- International Energy Outlook 2020; International Energy Agency: Paris, France, 2020.
- Doukas, H.; Karakosta, C.; Psarras, J. RES technology transfer within the new climate regime: A “helicopter” view under the CDM. Renew. Sustain. Energy Rev. 2009, 13, 1138–1143. [Google Scholar] [CrossRef]
- Ohl, R.S. Light-Sensitive Electric Device. US Patent Office: 2,402,662, 25 June 1946. [Google Scholar]
- Wolfe, P. An overview of the world’s largest solar power plants. PV Magazine International. 18 June 2019. Available online: https://www.pv-magazine.com/2019/06/18/an-overview-of-the-worlds-largest-solar-power-plants/ (accessed on 30 March 2021).
- Eurostat Renewable Energy Statistics. Available online: https://ec.europa.eu/eurostat/statistics-explained/index.php/Renewable_energy_statistics (accessed on 30 March 2021).
- Jayanthi, S.; Vennila, C. Performance improvement in satellite image classification using adaptive supervised multi-resolution approach. Comput. Commun. 2020, 150, 200–208. [Google Scholar] [CrossRef]
- Liu, M.; Fu, B.; Xie, S.; He, H.; Lan, F.; Li, Y.; Lou, P.; Fan, D. Comparison of multi-source satellite images for classifying marsh vegetation using DeepLabV3 Plus deep learning algorithm. Ecol. Indic. 2021, 125, 107562. [Google Scholar] [CrossRef]
- Ioannou, K.; Tsantopoulos, G.; Arabatzis, G.; Andreopoulou, Z.; Zafeiriou, E. A Spatial Decision Support System Framework for the Evaluation of Biomass Energy Production Locations: Case Study in the Regional Unit of Drama, Greece. Sustainability 2018, 10, 531. [Google Scholar] [CrossRef]
- Ioannou, K.; Karampatzakis, D.; Amanatidis, P.; Aggelopoulos, V.; Karmiris, I. Low-Cost Automatic Weather Stations in the Internet of Things. Information 2021, 12, 146. [Google Scholar] [CrossRef]
- Dong, S.; Wang, P.; Abbas, K. A survey on deep learning and its applications. Comput. Sci. Rev. 2021, 40, 100379. [Google Scholar] [CrossRef]
- Freedman, D. Statistical Models: Theory and Practice; Cambridge University Press: Cambridge, UK, 2009. [Google Scholar]
- Mood, C. Logistic Regression: Why We Cannot Do What We Think We Can Do, and What We Can Do About It. Eur. Sociol. Rev. 2010, 26, 67–82. [Google Scholar] [CrossRef]
- Kleinbaum, D.; Klein, M. Logistic Regression: Why We Cannot Do What We Think We Can Do, and What We Can Do about It; Springer: Berlin/Heidelberg, Germany, 2002. [Google Scholar]
- Hosmer, W.; Lemeshow, S.; Sturdivart, X. Applied Logistic Regression; John Wiley & Sons: Hoboken, NJ, USA, 2013. [Google Scholar]
- Soentpiet, R. Advances in Kernel Methods: Support Vector Learning; MIT Press: Cambridge, MA, USA, 1999. [Google Scholar]
- Hearst, M.A.; Dumais, S.T.; Osuna, E.; Platt, J.; Scholkopf, B. Support vector machines. IEEE Intell. Syst. Appl. 1998, 13, 18–28. [Google Scholar] [CrossRef]
- Steinwart, I.; Christmann, A. Support Vector Machines; Springer Science & Business Media: Berlin/Heidelberg, Germany, 2008. [Google Scholar]
- Schraudolph, N.N. Fast Curvature Matrix-Vector Products for Second-Order Gradient Descent. Neural Comput. 2002, 14, 1723–1738. [Google Scholar] [CrossRef]
- Li, Z. Encyclopedia of Biometrics I-Z; Springer Science & Business Media: Berlin/Heidelberg, Germany, 2009. [Google Scholar]
- Verbeek, J.J.; Vlassis, N.; Kröse, B. Efficient Greedy Learning of Gaussian Mixture Models. Neural Comput. 2003, 15, 469–485. [Google Scholar] [CrossRef] [PubMed]
- Gavali, P.; Banu, J.S. Chapter 6—Deep Convolutional Neural Network for Image Classification on CUDA Platform. In Deep Learning and Parallel Computing Environment for Bioengineering Systems; Arun, K.S., Ed.; Academic Press: Cambridge, MA, USA, 2019; pp. 99–122. ISBN 978-0-12-816718-2. [Google Scholar]
- Quiroz, I.A.; Alférez, G.H. Image recognition of Legacy blueberries in a Chilean smart farm through deep learning. Comput. Electron. Agric. 2020, 168, 105044. [Google Scholar] [CrossRef]
- Tan, W.; Zhao, C.; Wu, H.; Gao, R. A deep learning network for recognizing fruit pathologic images based on flexible momentum. Nongye Jixie Xuebao/Trans. Chin. Soc. Agric. Mach. 2015, 46, 20–25. [Google Scholar] [CrossRef]
- Liu, Z.; Xiang, X.; Qin, J.; Ma, Y.; Zhang, Q.; Xiong, N.N. Image Recognition of Citrus Diseases Based on Deep Learning. Comput. Mater. Contin. 2020, 66, 457–466. [Google Scholar] [CrossRef]
- Amara, J.; Bouaziz, B.; Algergawy, A. A Deep Learning-based Approach for Banana Leaf Diseases Classification. In Datenbanksysteme für Business, Technologie und Web (BTW 2017)—Workshopband; Mitschang, B., Nicklas, D., Leymann, F., Schöning, H., Herschel, M., Teubner, J., Härder, T., Kopp, O., Wieland, M., Eds.; Gesellschaft für Informatik: Bonn, Germany, 2017; pp. 79–88. [Google Scholar]
- Huang, H.W.; Li, Q.T.; Zhang, D.M. Deep learning based image recognition for crack and leakage defects of metro shield tunnel. Tunn. Undergr. Space Technol. 2018, 77, 166–176. [Google Scholar] [CrossRef]
- Yang, X.; Zhang, Y.; Lv, W.; Wang, D. Image recognition of wind turbine blade damage based on a deep learning model with transfer learning and an ensemble learning classifier. Renew. Energy 2021, 163, 386–397. [Google Scholar] [CrossRef]
- Cheng, L.; Zhang, X.; Shen, J. Road surface condition classification using deep learning. J. Vis. Commun. Image Represent. 2019, 64, 102638. [Google Scholar] [CrossRef]
- Zhang, Y.-D.; Satapathy, S.C.; Guttery, D.S.; Górriz, J.M.; Wang, S.-H. Improved Breast Cancer Classification Through Combining Graph Convolutional Network and Convolutional Neural Network. Inf. Process. Manag. 2021, 58. [Google Scholar] [CrossRef]
- Wang, S.-H.; Govindaraj, V.V.; Górriz, J.M.; Zhang, X.; Zhang, Y.-D. Covid-19 classification by FGCNet with deep feature fusion from graph convolutional network and convolutional neural network. Inf. Fusion 2021, 67, 208–229. [Google Scholar] [CrossRef]
- Malof, J.M.; Bradbury, K.; Collins, L.M.; Newell, R.G. Automatic detection of solar photovoltaic arrays in high resolution aerial imagery. Appl. Energy 2016, 183, 229–240. [Google Scholar] [CrossRef]
- Butler, H.; Daly, M.; Doyle, A.; Gillies, S.; CiteHagen, S.; Schaub, T. Internet Engineering Task Force RFC: 7946. 2016. Available online: https://datatracker.ietf.org/doc/html/rfc7946 (accessed on 30 March 2021).
- Harding, S.; Banzhaf, W. Fast genetic programming on GPUs. In Proceedings of the 10th European Conference on Genetic Programming; Ebner, M., O’Neill, M., Ekárt, A., Vanneschi, L., Esparcia-Alcázar, I., Eds.; Springer: Berlin/Heidelberg, Germany, 2007; pp. 90–101. [Google Scholar]
- Abadi, M.; Barham, P.; Chen, J.; Chen, Z.; Davis, A.; Dean, J.; Devin, M.; Ghemawat, S.; Irving, G.; Isard, M.; et al. TensorFlow: A system for large-scale machine learning. In Proceedings of the 12th {USENIX} Symposium on Operating Systems Design and Implementation ({OSDI} 16), Savannah, GA, USA, 2–4 November 2016; USENIX Association: Berkeley, CA, USA, 2016; pp. 265–283. [Google Scholar]
- Hubel, D.H.; Wiesel, T.N. Receptive fields, binocular interaction and functional architecture in the cat’s visual cortex. J. Physiol. 1962, 160, 106–154. [Google Scholar] [CrossRef]
- Haykin, S. Neural Networks A Comprehensive Foundation, 2nd ed.; Subsequent Edition (1 July 1998); Prentice Hall: Hoboken, NJ, USA, 1999; ISBN 978-0132733502. [Google Scholar]
- LeCun, Y.; Boser, B.; Denker, J.; Henderson, D.; Howard, R.; Hubbard, W.; Jackel, L. Handwritten Digit Recognition with a Back-Propagation Network. In Proceedings of the Advances in Neural Information Processing Systems; Touretzky, D., Ed.; Morgan-Kaufmann: Burlington, MA, USA, 1990; Volume 2. [Google Scholar]
- Krizhevsky, A.; Sutskever, I.; Hinton, G.E. ImageNet classification with deep convolutional neural networks. Commun. ACM 2017, 60, 84–90. [Google Scholar] [CrossRef]
- Szegedy, C.; Vanhoucke, V.; Ioffe, S.; Shlens, J.; Wojna, Z. Rethinking the Inception Architecture for Computer Vision. CoRR 2015. [Google Scholar] [CrossRef]
- Yang, K.; Qinami, K.; Fei-Fei, L.; Deng, J.; Russakovsky, O. Towards fairer datasets. In Proceedings of the 2020 Conference on Fairness, Accountability, and Transparency; ACM: New York, NY, USA, 2020; pp. 547–558. [Google Scholar]
- Russakovsky, O.; Deng, J.; Su, H.; Krause, J.; Satheesh, S.; Ma, S.; Huang, Z.; Karpathy, A.; Khosla, A.; Bernstein, M.; et al. ImageNet Large Scale Visual Recognition Challenge. Int. J. Comput. Vis. 2015, 115, 211–252. [Google Scholar] [CrossRef]






| Reference | DL Usage |
|---|---|
| Ioannou et al., 2021 | Application of Deep Learning in weather Data gathered from IoT devices |
| Dong et al., 2021 | Deep learning methods |
| Freedman, D. 2009 | A survey on deep learning and its applications |
| Mood, C. 2010; Kleinbaum and Klein, 2002; Hosmer et al., 2013 | Applied Logistic Regression and applications |
| Soentpiet, R. 1999; Hearst et al., 1998; Steiwart and Christmann, 2008 | Support Vector Learning, Support vector machines and applications |
| Schraudolph, N, 2002 | A Gauss–Newton approximation of the Hessian from nonlinear least-squares problems to arbitrary loss functions |
| Li, Z., 2009 | A deep investigation into new ways of applying computer technologies to biomedicine |
| Verbeek et al., 2003 | Development of a greedy algorithm for application on unknown ratio mixtures of components |
| Gavali, P., Banu, J.S., 2019 | DL for image classification using the CUDA Platform |
| Quiroz, Alferez, 2020; Tan et al., 2015; Liu et al., 2020; Amara et al., 2017 | Application of DL for the recognition of fauna diseases |
| Huang et al., 2018; Yang et al., 2021; Cheng et al., 2019 | Recognition of structural defects using DL |
| Zhang et al., 2021; Wang et al., 2021 | Application of CC for medical purposes (cancer type determination, COVID-19 diagnoses, etc.) |
| Malog et al., 2016 | Detection of residential PV arrays using DL and aerial imagery. |
| Resolution | Training Dataset | Evaluation Dataset |
|---|---|---|
| High Res | 75 | 145 |
| Low Res | 250 | 100 |
| Parameter | Value |
|---|---|
| Rescale | 1./255 |
| Zoom_range | 0.3 |
| Rotation_scale | 360 |
| Width_shift_range | 0.5 |
| Shear_range | 0.5 |
| Horizontal_flip | True |
| Vertical_Flip | True |
| Brightness_range | 0.6, 1.4 |
| Fill_mode | Nearest |
| Vallidation_split | 0.2 |
| Shear Range | 0.2 |
| Fill mode | Nearest |
| Accuracy | 15 Epochs | 20 Epochs | 25 Epochs |
|---|---|---|---|
| Train Accuracy | 94.23% | 95.38% | 87.31% |
| Validation Accuracy | 90.77% | 90.77% | 86.15% |
| Results | 15 Epochs | 20 Epochs | 25 Epochs | |||||||||
|---|---|---|---|---|---|---|---|---|---|---|---|---|
| Precision | Recall | F1 Score | Support | Precision | Recall | F1 Score | Support | Precision | Recall | F1 Score | Support | |
| Pv1 | 0.60 | 0.55 | 0.58 | 145 | 0.57 | 0.53 | 0.55 | 145 | 0.59 | 0.59 | 0.59 | 145 |
| Pv2 | 0.42 | 0.47 | 0.44 | 100 | 0.38 | 0.42 | 0.40 | 100 | 0.40 | 0.39 | 0.39 | 100 |
| Accuracy | 0.52 | 245 | 0.49 | 245 | 0.51 | 245 | ||||||
| Macro Avg | 0.51 | 0.51 | 0.51 | 245 | 0.48 | 0.48 | 0.48 | 245 | 0.49 | 0.49 | 0.49 | 245 |
| Weighted Avg | 0.53 | 0.52 | 0.52 | 245 | 0.49 | 0.49 | 0.49 | 245 | 0.51 | 0.51 | 0.51 | 245 |
Publisher’s Note: MDPI stays neutral with regard to jurisdictional claims in published maps and institutional affiliations. |
© 2021 by the authors. Licensee MDPI, Basel, Switzerland. This article is an open access article distributed under the terms and conditions of the Creative Commons Attribution (CC BY) license (https://creativecommons.org/licenses/by/4.0/).
Share and Cite
Ioannou, K.; Myronidis, D. Automatic Detection of Photovoltaic Farms Using Satellite Imagery and Convolutional Neural Networks. Sustainability 2021, 13, 5323. https://doi.org/10.3390/su13095323
Ioannou K, Myronidis D. Automatic Detection of Photovoltaic Farms Using Satellite Imagery and Convolutional Neural Networks. Sustainability. 2021; 13(9):5323. https://doi.org/10.3390/su13095323
Chicago/Turabian StyleIoannou, Konstantinos, and Dimitrios Myronidis. 2021. "Automatic Detection of Photovoltaic Farms Using Satellite Imagery and Convolutional Neural Networks" Sustainability 13, no. 9: 5323. https://doi.org/10.3390/su13095323
APA StyleIoannou, K., & Myronidis, D. (2021). Automatic Detection of Photovoltaic Farms Using Satellite Imagery and Convolutional Neural Networks. Sustainability, 13(9), 5323. https://doi.org/10.3390/su13095323

